Sprouty2 Regulates Endocytosis and Degradation of Fibroblast Growth Factor Receptor 1 in Glioblastoma Cells
Abstract
1. Introduction
2. Materials and Methods
2.1. Cell Culture and Transfection
2.2. FGF2 Purification and Labeling
2.3. Immunostaining and Fluorescent Markers
2.4. Imaging and Image Analysis
2.5. Western Blotting and Immunoprecipitation
2.6. Quantitative Real-Time Polymerase Chain Reaction (qRT-PCR)
2.7. Cell Viability Assay
2.8. Statistics
3. Results
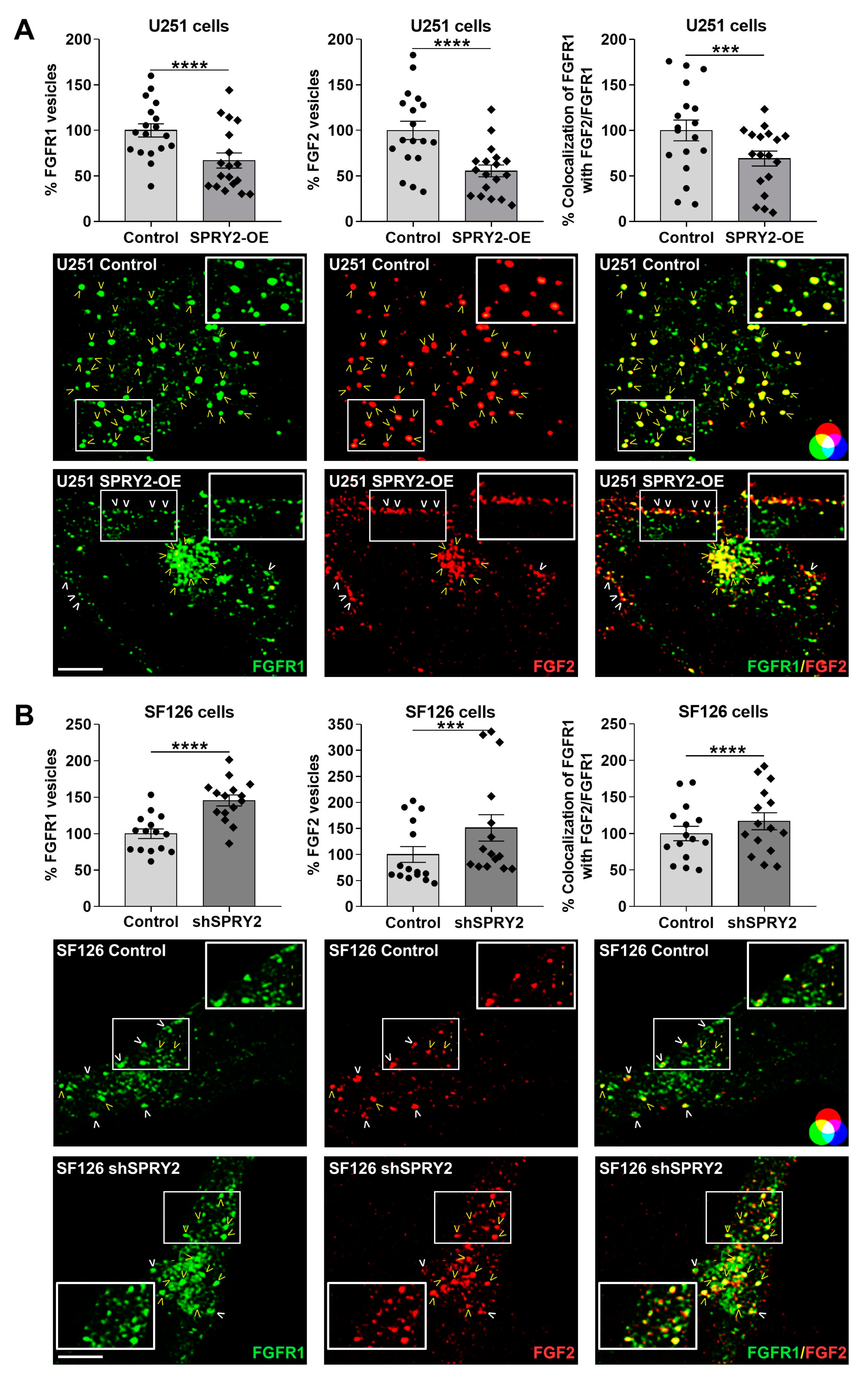
3.1. SPRY2-OE Reduces but shSPRY2 Increases Endocytosis of FGFR1 and FGF2 and Their Colocalization
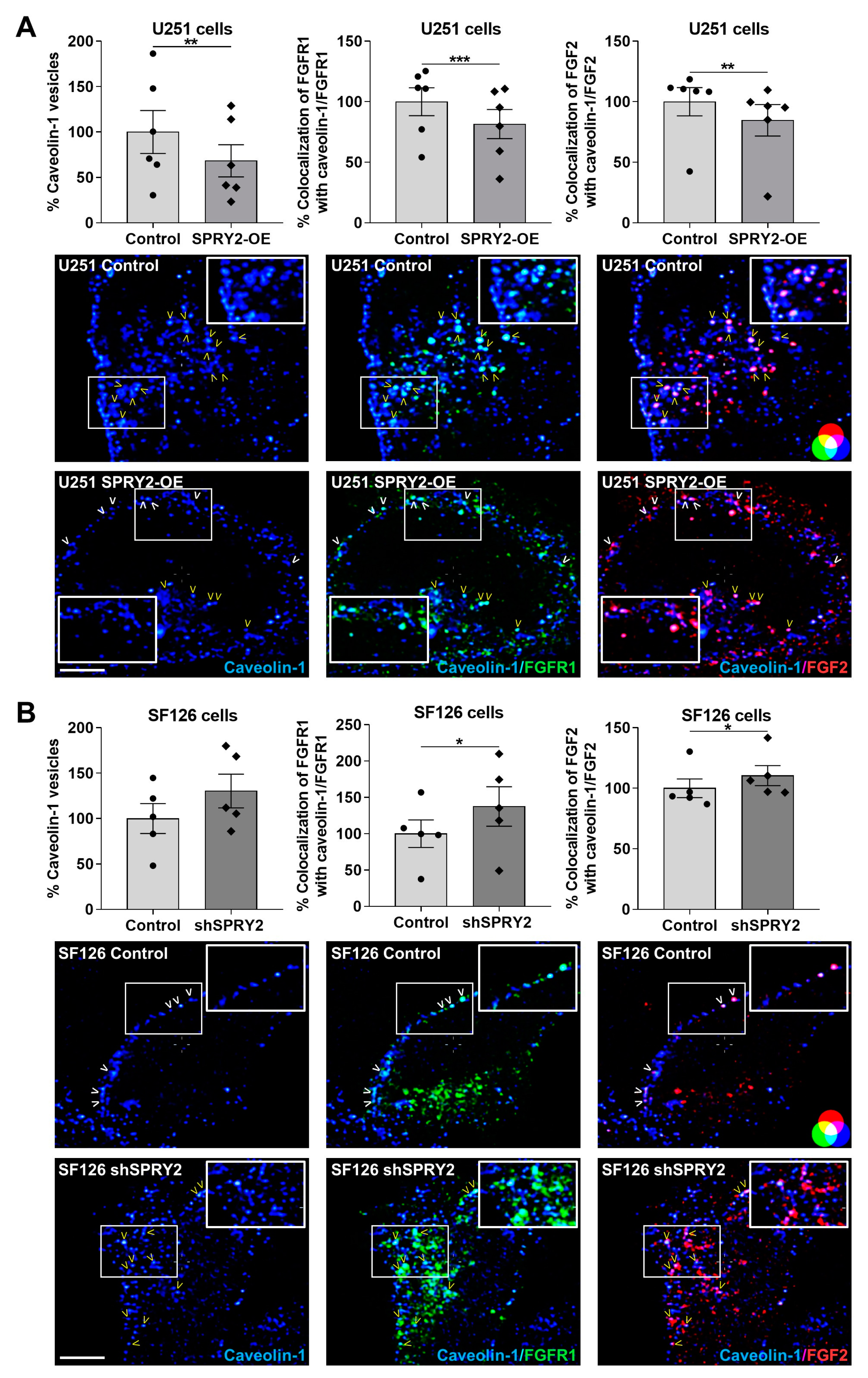
3.2. SPRY2-OE Inhibits but shSPRY2 Enhances Clathrin- and Caveolae-Mediated Endocytosis of FGFR1 and FGF2
3.3. SPRY2-OE Decreases but shSPRY2 Enhances Transferrin Uptake and Colocalization of FGFR1 and FGF2 with Transferrin
3.4. SPRY2-OE Reduces FGFR1 Protein but shSPRY2 Increases FGFR1 Protein, Whereas SPRY2-OE Increases and shSPRY2 Reduces EGFR Protein
3.5. SPRY2-OE Increases FGFR1 Degradation by Enhanced c-CBL-Mediated Ubiquitination and Reduces Binding of PLCγ1 to FGFR1
3.6. Knockdown of c-CBL Increases FGFR1 Protein in U251 Cells with SPRY2-OE, but Mutant SPRY2Y55F Reduces FGFR1 Protein
3.7. SPRY2-OE Inhibits FGF2-Induced Activation of PLCγ1 and ERK, Whereas shSPRY2 Increases FGF2-Induced Activation of PLCγ1 but Not ERK
3.8. SPRY2-OE Enhances EGF-Induced Activation of PLCγ1, Whereas shSPRY2 Reduces EGF-Induced Activation of PLCγ1 and ERK
3.9. SPRY2-OE Increases Cell Viability of U251 Cells and shSPRY2 Increases the Sensitivity of SF126 Cells to Cisplatin Treatment
4. Discussion
5. Conclusions
Supplementary Materials
Author Contributions
Funding
Institutional Review Board Statement
Informed Consent Statement
Data Availability Statement
Acknowledgments
Conflicts of Interest
References
- Saraon, P.; Pathmanathan, S.; Snider, J.; Lyakisheva, A.; Wong, V.; Stagljar, I. Receptor tyrosine kinases and cancer: Oncogenic mechanisms and therapeutic approaches. Oncogene 2021, 40, 4079–4093. [Google Scholar] [CrossRef] [PubMed]
- Brennan, C.W.; Verhaak, R.G.W.; McKenna, A.; Campos, B.; Noushmehr, H.; Salama, S.R.; Zheng, S.Y.; Chakravarty, D.; Sanborn, J.Z.; Berman, S.H.; et al. The Somatic Genomic Landscape of Glioblastoma. Cell 2013, 155, 462–477. [Google Scholar] [CrossRef]
- Jimenez-Pascual, A.; Siebzehnrubl, F.A. Fibroblast Growth Factor Receptor Functions in Glioblastoma. Cells 2019, 8, 715. [Google Scholar] [CrossRef] [PubMed]
- Singh, D.; Chan, J.M.; Zoppoli, P.; Niola, F.; Sullivan, R.; Castano, A.; Liu, E.M.; Reichel, J.; Porrati, P.; Pellegatta, S.; et al. Transforming Fusions of FGFR and TACC Genes in Human Glioblastoma. Science 2012, 337, 1231–1235. [Google Scholar] [CrossRef] [PubMed]
- Jimenez-Pascual, A.; Hale, J.S.; Kordowski, A.; Pugh, J.; Silver, D.J.; Bayik, D.; Roversi, G.; Alban, T.J.; Rao, S.; Chen, R.; et al. ADAMDEC1 Maintains a Growth Factor Signaling Loop in Cancer Stem Cells. Cancer Discov. 2019, 9, 1574–1589. [Google Scholar] [CrossRef] [PubMed]
- Yamaguchi, F.; Saya, H.; Bruner, J.M.; Morrison, R.S. Differential expression of two fibroblast growth factor-receptor genes is associated with malignant progression in human astrocytomas. Proc. Natl. Acad. Sci. USA 1994, 91, 484–488. [Google Scholar] [CrossRef] [PubMed]
- Jimenez-Pascual, A.; Mitchell, K.; Siebzehnrubl, F.A.; Lathia, J.D. FGF2: A novel druggable target for glioblastoma? Expert Opin. Ther. Targets 2020, 24, 311–318. [Google Scholar] [CrossRef] [PubMed]
- Gouaze-Andersson, V.; Delmas, C.; Taurand, M.; Martinez-Gala, J.; Evrard, S.; Mazoyer, S.; Toulas, C.; Cohen-Jonathan-Moyal, E. FGFR1 Induces Glioblastoma Radioresistance through the PLC gamma/Hif1 alpha Pathway. Cancer Res. 2016, 76, 3036–3044. [Google Scholar] [CrossRef]
- Ader, I.; Delmas, C.; Skuli, N.; Bonnet, J.; Schaeffer, P.; Bono, F.; Cohen-Jonathan-Moyal, E.; Toulas, C. Preclinical evidence that SSR128129E--a novel small-molecule multi-fibroblast growth factor receptor blocker--radiosensitises human glioblastoma. Eur. J. Cancer 2014, 50, 2351–2359. [Google Scholar] [CrossRef]
- Ducassou, A.; Uro-Coste, E.; Verrelle, P.; Filleron, T.; Benouaich-Amiel, A.; Lubrano, V.; Sol, J.C.; Delisle, M.B.; Favre, G.; Ken, S.; et al. alphavbeta3 Integrin and Fibroblast growth factor receptor 1 (FGFR1): Prognostic factors in a phase I-II clinical trial associating continuous administration of Tipifarnib with radiotherapy for patients with newly diagnosed glioblastoma. Eur. J. Cancer 2013, 49, 2161–2169. [Google Scholar] [CrossRef]
- Tiong, K.H.; Mah, L.Y.; Leong, C.O. Functional roles of fibroblast growth factor receptors (FGFRs) signaling in human cancers. Apoptosis 2013, 18, 1447–1468. [Google Scholar] [CrossRef] [PubMed]
- Szybowska, P.; Kostas, M.; Wesche, J.; Haugsten, E.M.; Wiedlocha, A. Negative Regulation of FGFR (Fibroblast Growth Factor Receptor) Signaling. Cells 2021, 10, 1342. [Google Scholar] [CrossRef] [PubMed]
- Haugsten, E.M.; Malecki, J.; Bjorklund, S.M.; Olsnes, S.; Wesche, J. Ubiquitination of fibroblast growth factor receptor 1 is required for its intracellular sorting but not for its endocytosis. Mol. Biol. Cell 2008, 19, 3390–3403. [Google Scholar] [CrossRef]
- Citores, L.; Wesche, J.; Kolpakova, E.; Olsnes, S. Uptake and intracellular transport of acidic fibroblast growth factor: Evidence for free and cytoskeleton-anchored fibroblast growth factor receptors. Mol. Biol. Cell 1999, 10, 3835–3848. [Google Scholar] [CrossRef][Green Version]
- Irschick, R.; Trost, T.; Karp, G.; Hausott, B.; Auer, M.; Claus, P.; Klimaschewski, L. Sorting of the FGF receptor 1 in a human glioma cell line. Histochem. Cell Biol. 2013, 139, 135–148. [Google Scholar] [CrossRef] [PubMed]
- Feng, L.; Liao, W.X.; Luo, Q.; Zhang, H.H.; Wang, W.; Zheng, J.; Chen, D.B. Caveolin-1 orchestrates fibroblast growth factor 2 signaling control of angiogenesis in placental artery endothelial cell caveolae. J. Cell. Physiol. 2012, 227, 2480–2491. [Google Scholar] [CrossRef] [PubMed]
- Haugsten, E.M.; Zakrzewska, M.; Brech, A.; Pust, S.; Olsnes, S.; Sandvig, K.; Wesche, J. Clathrin- and Dynamin-Independent Endocytosis of FGFR3-Implications for Signalling. PLoS ONE 2011, 6, e21708. [Google Scholar] [CrossRef] [PubMed]
- Sorokin, A.; Mohammadi, M.; Huang, J.T.; Schlessinger, J. Internalization of Fibroblast Growth-Factor Receptor Is Inhibited by a Point Mutation at Tyrosine-766. J. Biol. Chem. 1994, 269, 17056–17061. [Google Scholar] [CrossRef]
- Nadratowska-Wesolowska, B.; Haugsten, E.M.; Zakrzewska, M.; Jakimowicz, P.; Zhen, Y.; Pajdzik, D.; Wesche, J.; Wiedlocha, A. RSK2 regulates endocytosis of FGF receptor 1 by phosphorylation on serine 789. Oncogene 2014, 33, 4823–4836. [Google Scholar] [CrossRef]
- Opalinski, L.; Sokolowska-Wedzina, A.; Szczepara, M.; Zakrzewska, M.; Otlewski, J. Antibody-induced dimerization of FGFR1 promotes receptor endocytosis independently of its kinase activity. Sci. Rep. 2017, 7, 7121. [Google Scholar] [CrossRef]
- Mohammadi, M.; Honegger, A.M.; Rotin, D.; Fischer, R.; Bellot, F.; Li, W.; Dionne, C.A.; Jaye, M.; Rubinstein, M.; Schlessinger, J. A Tyrosine-Phosphorylated Carboxy-Terminal Peptide of the Fibroblast Growth-Factor Receptor (Flg) Is a Binding-Site for the Sh2 Domain of Phospholipase C-Gamma-1. Mol. Cell. Biol. 1991, 11, 5068–5078. [Google Scholar] [PubMed]
- Haugsten, E.M.; Sorensen, V.; Brech, A.; Olsnes, S.; Wesche, J. Different intracellular trafficking of FGF1 endocytosed by the four homologous FGF receptors. J. Cell Sci. 2005, 118, 3869–3881. [Google Scholar] [CrossRef] [PubMed]
- Wong, A.; Lamothe, B.; Li, A.; Schlessinger, J.; Lax, I. FRS2 alpha attenuates FGF receptor signaling by Grb2-mediated recruitment of the ubiquitin ligase Cbl. Proc. Natl. Acad. Sci. USA 2002, 99, 6684–6689. [Google Scholar] [CrossRef]
- Persaud, A.; Alberts, P.; Hayes, M.; Guettler, S.; Clarke, I.; Sicheri, F.; Dirks, P.; Ciruna, B.; Rotin, D. Nedd4-1 binds and ubiquitylates activated FGFR1 to control its endocytosis and function. Embo J. 2011, 30, 3259–3273. [Google Scholar] [CrossRef] [PubMed]
- Hacohen, N.; Kramer, S.; Sutherland, D.; Hiromi, Y.; Krasnow, M.A. sprouty encodes a novel antagonist of FGF signaling that patterns apical branching of the Drosophila airways. Cell 1998, 92, 253–263. [Google Scholar] [CrossRef]
- Kramer, S.; Okabe, M.; Hacohen, N.; Krasnow, M.A.; Hiromi, Y. Sprouty: A common antagonist of FGF and EGF signaling pathways in Drosophila. Development 1999, 126, 2515–2525. [Google Scholar] [CrossRef] [PubMed]
- Casci, T.; Vinos, J.; Freeman, M. Sprouty, an intracellular inhibitor of Ras signaling. Cell 1999, 96, 655–665. [Google Scholar] [CrossRef]
- Minowada, G.; Jarvis, L.A.; Chi, C.L.; Neubuser, A.; Sun, X.; Hacohen, N.; Krasnow, M.A.; Martin, G.R. Vertebrate Sprouty genes are induced by FGF signaling and can cause chondrodysplasia when overexpressed. Development 1999, 126, 4465–4475. [Google Scholar] [CrossRef]
- Tefft, D.; Lee, M.; Smith, S.; Crowe, D.L.; Bellusci, S.; Warburton, D. mSprouty2 inhibits FGF10-activated MAP kinase by differentially binding to upstream target proteins. Am. J. Physiol. Lung Cell Mol. Physiol. 2002, 283, L700-6. [Google Scholar] [CrossRef]
- de Maximy, A.A.; Nakatake, Y.; Moncada, S.; Itoh, N.; Thiery, J.P.; Bellusci, S. Cloning and expression pattern of a mouse homologue of Drosophila sprouty in the mouse embryo. Mech. Dev. 1999, 81, 213–216. [Google Scholar] [CrossRef]
- Leeksma, O.C.; Van Achterberg, T.A.; Tsumura, Y.; Toshima, J.; Eldering, E.; Kroes, W.G.; Mellink, C.; Spaargaren, M.; Mizuno, K.; Pannekoek, H.; et al. Human sprouty 4, a new ras antagonist on 5q31, interacts with the dual specificity kinase TESK1. Eur. J. Biochem. 2002, 269, 2546–2556. [Google Scholar] [CrossRef] [PubMed]
- Impagnatiello, M.A.; Weitzer, S.; Gannon, G.; Compagni, A.; Cotten, M.; Christofori, G. Mammalian sprouty-1 and -2 are membrane-anchored phosphoprotein inhibitors of growth factor signaling in endothelial cells. J. Cell Biol. 2001, 152, 1087–1098. [Google Scholar] [CrossRef] [PubMed]
- Gross, I.; Bassit, B.; Benezra, M.; Licht, J.D. Mammalian sprouty proteins inhibit cell growth and differentiation by preventing ras activation. J. Biol. Chem. 2001, 276, 46460–46468. [Google Scholar] [CrossRef] [PubMed]
- Gross, I.; Armant, O.; Benosman, S.; de Aguilar, J.L.; Freund, J.N.; Kedinger, M.; Licht, J.D.; Gaiddon, C.; Loeffler, J. Sprouty2 inhibits BDNF-induced signaling and modulates neuronal differentiation and survival. Cell Death Differ. 2007, 14, 1802–1812. [Google Scholar] [CrossRef] [PubMed]
- Taketomi, T.; Yoshiga, D.; Taniguchi, K.; Kobayashi, T.; Nonami, A.; Kato, R.; Sasaki, M.; Sasaki, A.; Ishibashi, H.; Moriyama, M.; et al. Loss of mammalian Sprouty2 leads to enteric neuronal hyperplasia and esophageal achalasia. Nat. Neurosci. 2005, 8, 855–857. [Google Scholar] [CrossRef] [PubMed]
- Yusoff, P.; Lao, D.H.; Ong, S.H.; Wong, E.S.; Lim, J.; Lo, T.L.; Leong, H.F.; Fong, C.W.; Guy, G.R. Sprouty2 inhibits the Ras/MAP kinase pathway by inhibiting the activation of Raf. J. Biol. Chem. 2002, 277, 3195–3201. [Google Scholar] [CrossRef]
- Hanafusa, H.; Torii, S.; Yasunaga, T.; Nishida, E. Sprouty1 and Sprouty2 provide a control mechanism for the Ras/MAPK signalling pathway. Nat. Cell Biol. 2002, 4, 850–858. [Google Scholar] [CrossRef]
- Edwin, F.; Singh, R.; Endersby, R.; Baker, S.J.; Patel, T.B. The tumor suppressor PTEN is necessary for human Sprouty 2-mediated inhibition of cell proliferation. J. Biol. Chem. 2006, 281, 4816–4822. [Google Scholar] [CrossRef]
- Patel, R.; Gao, M.; Ahmad, I.; Fleming, J.; Singh, L.B.; Rai, T.S.; McKie, A.B.; Seywright, M.; Barnetson, R.J.; Edwards, J.; et al. Sprouty2, PTEN, and PP2A interact to regulate prostate cancer progression. J. Clin. Investig. 2013, 123, 1157–1175. [Google Scholar] [CrossRef]
- Akbulut, S.; Reddi, A.L.; Aggarwal, P.; Ambardekar, C.; Canciani, B.; Kim, M.K.; Hix, L.; Vilimas, T.; Mason, J.; Basson, M.A.; et al. Sprouty proteins inhibit receptor-mediated activation of phosphatidylinositol-specific phospholipase C. Mol. Biol. Cell 2010, 21, 3487–3496. [Google Scholar] [CrossRef]
- Masoumi-Moghaddam, S.; Amini, A.; Morris, D.L. The developing story of Sprouty and cancer. Cancer Metastasis Rev. 2014, 33, 695–720. [Google Scholar] [CrossRef] [PubMed]
- Kawazoe, T.; Taniguchi, K. The Sprouty/Spred family as tumor suppressors: Coming of age. Cancer Sci. 2019, 110, 1525–1535. [Google Scholar] [CrossRef] [PubMed]
- Park, J.W.; Wollmann, G.; Urbiola, C.; Fogli, B.; Florio, T.; Geley, S.; Klimaschewski, L. Sprouty2 enhances the tumorigenic potential of glioblastoma cells. Neuro Oncol. 2018, 20, 1044–1054. [Google Scholar] [CrossRef] [PubMed]
- Sasaki, A.; Taketomi, T.; Wakioka, T.; Kato, R.; Yoshimura, A. Identification of a dominant negative mutant of Sprouty that potentiates fibroblast growth factor- but not epidermal growth factor-induced ERK activation. J. Biol. Chem. 2001, 276, 36804–36808. [Google Scholar] [CrossRef] [PubMed]
- Cabrita, M.A.; Jaggi, F.; Widjaja, S.P.; Christofori, G. A functional interaction between Sprouty proteins and Caveolin-1. J. Biol. Chem. 2006, 281, 29201–29212. [Google Scholar] [CrossRef]
- Egan, J.E.; Hall, A.B.; Yatsula, B.A.; Bar-Sagi, D. The bimodal regulation of epidermal growth factor signaling by human Sprouty proteins. Proc. Natl. Acad. Sci. USA 2002, 99, 6041–6046. [Google Scholar] [CrossRef]
- Wong, E.S.; Fong, C.W.; Lim, J.; Yusoff, P.; Low, B.C.; Langdon, W.Y.; Guy, G.R. Sprouty2 attenuates epidermal growth factor receptor ubiquitylation and endocytosis, and consequently enhances Ras/ERK signalling. EMBO J. 2002, 21, 4796–4808. [Google Scholar] [CrossRef]
- Fong, C.W.; Leong, H.F.; Wong, E.S.M.; Lim, J.; Yusoff, P.; Guy, G.R. Tyrosine phosphorylation of Sprouty2 enhances its interaction with c-Cbl and is crucial for its function. J. Biol. Chem. 2003, 278, 33456–33464. [Google Scholar] [CrossRef]
- Rubin, C.; Litvak, V.; Medvedovsky, H.; Zwang, Y.; Lev, S.; Yarden, Y. Sprouty fine-tunes EGF signaling through interlinked positive and negative feedback loops. Curr. Biol. 2003, 13, 297–307. [Google Scholar] [CrossRef]
- Hall, A.B.; Jura, N.; DaSilva, J.; Jang, Y.J.; Gong, D.; Bar-Sagi, D. hSpry2 is targeted to the ubiquitin-dependent proteasome pathway by c-Cbl. Curr. Biol. 2003, 13, 308–314. [Google Scholar] [CrossRef]
- Guo, C.; Degnin, C.R.; Laederich, M.B.; Lunstrum, G.P.; Holden, P.; Bihlmaier, J.; Krakow, D.; Cho, Y.J.; Horton, W.A. Sprouty 2 disturbs FGFR3 degradation in thanatophoric dysplasia type II: A severe form of human achondroplasia. Cell Signal. 2008, 20, 1471–1477. [Google Scholar] [CrossRef] [PubMed][Green Version]
- Hausott, B.; Park, J.W.; Valovka, T.; Offterdinger, M.; Hess, M.W.; Geley, S.; Klimaschewski, L. Subcellular Localization of Sprouty2 in Human Glioma Cells. Front. Mol. Neurosci. 2019, 12, 73. [Google Scholar] [CrossRef] [PubMed]
- Muller-Ostermeyer, F.; Claus, P.; Grothe, C. Distinctive effects of rat fibroblast growth factor-2 isoforms on PC12 and Schwann cells. Growth Factors 2001, 19, 175–191. [Google Scholar] [CrossRef] [PubMed]
- Schulz, J.A.; Rodgers, L.T.; Kryscio, R.J.; Hartz, A.M.S.; Bauer, B. Characterization and comparison of human glioblastoma models. BMC Cancer 2022, 22, 844. [Google Scholar] [CrossRef] [PubMed]
- Mayle, K.M.; Le, A.M.; Kamei, D.T. The intracellular trafficking pathway of transferrin. Biochim. Biophys. Acta 2012, 1820, 264–281. [Google Scholar] [CrossRef]
- Kim, H.J.; Taylor, L.J.; Bar-Sagi, D. Spatial regulation of EGFR signaling by Sprouty2. Curr. Biol. 2007, 17, 455–461. [Google Scholar] [CrossRef] [PubMed]
- Macia, E.; Ehrlich, M.; Massol, R.; Boucrot, E.; Brunner, C.; Kirchhausen, T. Dynasore, a cell-permeable inhibitor of dynamin. Dev. Cell 2006, 10, 839–850. [Google Scholar] [CrossRef]
- Ehrlich, M.; Boll, W.; Van Oijen, A.; Hariharan, R.; Chandran, K.; Nibert, M.L.; Kirchhausen, T. Endocytosis by random initiation and stabilization of clathrin-coated pits. Cell 2004, 118, 591–605. [Google Scholar] [CrossRef]
- Mutch, L.J.; Howden, J.D.; Jenner, E.P.L.; Poulter, N.S.; Rappoport, J.Z. Polarised Clathrin-Mediated Endocytosis of EGFR During Chemotactic Invasion. Traffic 2014, 15, 648–664. [Google Scholar] [CrossRef]
- Parat, M.O.; Riggins, G.J. Caveolin-1, caveolae, and glioblastoma. Neuro Oncol. 2012, 14, 679–688. [Google Scholar] [CrossRef]
- Pu, W.J.; Nassar, Z.D.; Khabbazi, S.; Xie, N.; McMahon, K.A.; Parton, R.G.; Riggins, G.J.; Harris, J.M.; Parat, M.O. Correlation of the invasive potential of glioblastoma and expression of caveola-forming proteins caveolin-1 and CAVIN1. J. Neuro-Oncol. 2019, 143, 207–220. [Google Scholar] [CrossRef] [PubMed]
- Sastry, N.G.; Wan, X.; Huang, T.; Alvarez, A.A.; Pangeni, R.P.; Song, X.; James, C.D.; Horbinski, C.M.; Brennan, C.W.; Nakano, I.; et al. LY6K promotes glioblastoma tumorigenicity via CAV-1-mediated ERK1/2 signaling enhancement. Neuro Oncol. 2020, 22, 1315–1326. [Google Scholar] [CrossRef] [PubMed]
- Mohammadi, M.; Dionne, C.A.; Li, W.; Li, N.; Spivak, T.; Honegger, A.M.; Jaye, M.; Schlessinger, J. Point Mutation in Fgf Receptor Eliminates Phosphatidylinositol Hydrolysis without Affecting Mitogenesis. Nature 1992, 358, 681–684. [Google Scholar] [CrossRef] [PubMed]
- Wong, E.S.; Lim, J.; Low, B.C.; Chen, Q.; Guy, G.R. Evidence for direct interaction between Sprouty and Cbl. J. Biol. Chem. 2001, 276, 5866–5875. [Google Scholar] [CrossRef]
- Lao, D.H.; Chandramouli, S.; Yusoff, P.; Fong, C.W.; Saw, T.Y.; Tai, L.P.; Yu, C.Y.; Leong, H.F.; Guy, G.R. A Src homology 3-binding sequence on the C terminus of Sprouty2 is necessary for inhibition of the Ras/ERK pathway downstream of fibroblast growth factor receptor stimulation. J. Biol. Chem. 2006, 281, 29993–30000. [Google Scholar] [CrossRef]
- Margolis, B.; Li, N.; Koch, A.; Mohammadi, M.; Hurwitz, D.R.; Zilberstein, A.; Ullrich, A.; Pawson, T.; Schlessinger, J. The tyrosine phosphorylated carboxyterminus of the EGF receptor is a binding site for GAP and PLC-gamma. EMBO J. 1990, 9, 4375–4380. [Google Scholar] [CrossRef]
- Haugsten, E.M.; Brech, A.; Liestol, K.; Norman, J.C.; Wesche, J. Photoactivation approaches reveal a role for Rab11 in FGFR4 recycling and signalling. Traffic 2014, 15, 665–683. [Google Scholar] [CrossRef]
- Samatar, A.A.; Poulikakos, P.I. Targeting RAS-ERK signalling in cancer: Promises and challenges. Nat. Rev. Drug Discov. 2014, 13, 928–942. [Google Scholar] [CrossRef]
- Lito, P.; Mets, B.D.; Appledorn, D.M.; Maher, V.M.; McCormick, J.J. Sprouty 2 Regulates DNA Damage-induced Apoptosis in Ras-transformed Human Fibroblasts. J. Biol. Chem. 2009, 284, 848–854. [Google Scholar] [CrossRef]
- Stupp, R.; Mason, W.P.; van den Bent, M.J.; Weller, M.; Fisher, B.; Taphoorn, M.J.; Belanger, K.; Brandes, A.A.; Marosi, C.; Bogdahn, U.; et al. Radiotherapy plus concomitant and adjuvant temozolomide for glioblastoma. N. Engl. J. Med. 2005, 352, 987–996. [Google Scholar] [CrossRef]
- Furnari, F.B.; Fenton, T.; Bachoo, R.M.; Mukasa, A.; Stommel, J.M.; Stegh, A.; Hahn, W.C.; Ligon, K.L.; Louis, D.N.; Brennan, C.; et al. Malignant astrocytic glioma: Genetics, biology, and paths to treatment. Genes. Dev. 2007, 21, 2683–2710. [Google Scholar] [CrossRef]
- Kaluzinska-Kolat, Z.; Kolat, D.; Kosla, K.; Pluciennik, E.; Bednarek, A.K. Delineating the glioblastoma stemness by genes involved in cytoskeletal rearrangements and metabolic alterations. World J. Stem Cells 2023, 15, 302–322. [Google Scholar] [CrossRef]
- Gimple, R.C.; Bhargava, S.; Dixit, D.; Rich, J.N. Glioblastoma stem cells: Lessons from the tumor hierarchy in a lethal cancer. Genes. Dev. 2019, 33, 591–609. [Google Scholar] [CrossRef] [PubMed]
- Park, S.Y.; Jeong, H.Y.; Batara, D.C.; Lee, S.J.; Cho, J.Y.; Kim, S.H. Sprouty 1 is associated with stemness and cancer progression in glioblastoma. Ibro Neurosci. Rep. 2022, 13, 120–126. [Google Scholar] [CrossRef]
- Dai, H.; Xu, W.; Wang, L.; Li, X.; Sheng, X.; Zhu, L.; Li, Y.; Dong, X.; Zhou, W.; Han, C.; et al. Loss of SPRY2 contributes to cancer-associated fibroblasts activation and promotes breast cancer development. Breast Cancer Res. 2023, 25, 90. [Google Scholar] [CrossRef]












| Antibody | Company | Catalog Number |
|---|---|---|
| C-CBL (D4E10) | Cell signaling, Leiden, The Netherlands | 8447 |
| Caveolin-1 (D46G3) XP | Cell signaling | 3267 |
| CD44 (E7K2Y) | Cell signaling | 37259 |
| Clathrin heavy chain (D3C6) XP | Cell signaling | 4796 |
| EGFR | Cell signaling | 2232 |
| ERK1/2 (3A7) | Cell signaling | 9107 |
| pERK1/2 (Thr202/Tyr204) | Cell signaling | 9101 |
| FGFR1 (D8E4) XP | Cell signaling | 9740 |
| GAPDH Mouse | Cell signaling | 5174 |
| GAPDH Rabbit | Cell signaling | 97166 |
| NEDD4 (C5F5) | Cell signaling | 3607 |
| PLCγ1 (M156) | Abcam, Amsterdam, The Netherlands | ab41433 |
| pPLCγ1 (Ser1248)(D25A9) | Cell signaling | 8713 |
| SOX2 | Abcam | ab97959 |
| SPRY2 | Abcam | ab60719 |
| SPRY2 | Upstate, Vienna, Austria | 07-524 |
| α-Tubulin (DM1A) | Cell signaling | 3873 |
| β-Tubulin (9F3) | Cell signaling | 2128 |
| Ubiquitin (E4I2J) | Cell signaling | 43124 |
Disclaimer/Publisher’s Note: The statements, opinions and data contained in all publications are solely those of the individual author(s) and contributor(s) and not of MDPI and/or the editor(s). MDPI and/or the editor(s) disclaim responsibility for any injury to people or property resulting from any ideas, methods, instructions or products referred to in the content. |
© 2024 by the authors. Licensee MDPI, Basel, Switzerland. This article is an open access article distributed under the terms and conditions of the Creative Commons Attribution (CC BY) license (https://creativecommons.org/licenses/by/4.0/).
Share and Cite
Hausott, B.; Pircher, L.; Kind, M.; Park, J.-W.; Claus, P.; Obexer, P.; Klimaschewski, L. Sprouty2 Regulates Endocytosis and Degradation of Fibroblast Growth Factor Receptor 1 in Glioblastoma Cells. Cells 2024, 13, 1967. https://doi.org/10.3390/cells13231967
Hausott B, Pircher L, Kind M, Park J-W, Claus P, Obexer P, Klimaschewski L. Sprouty2 Regulates Endocytosis and Degradation of Fibroblast Growth Factor Receptor 1 in Glioblastoma Cells. Cells. 2024; 13(23):1967. https://doi.org/10.3390/cells13231967
Chicago/Turabian StyleHausott, Barbara, Lena Pircher, Michaela Kind, Jong-Whi Park, Peter Claus, Petra Obexer, and Lars Klimaschewski. 2024. "Sprouty2 Regulates Endocytosis and Degradation of Fibroblast Growth Factor Receptor 1 in Glioblastoma Cells" Cells 13, no. 23: 1967. https://doi.org/10.3390/cells13231967
APA StyleHausott, B., Pircher, L., Kind, M., Park, J.-W., Claus, P., Obexer, P., & Klimaschewski, L. (2024). Sprouty2 Regulates Endocytosis and Degradation of Fibroblast Growth Factor Receptor 1 in Glioblastoma Cells. Cells, 13(23), 1967. https://doi.org/10.3390/cells13231967

