Enhanced Migration of Fuchs Corneal Endothelial Cells by Rho Kinase Inhibition: A Novel Ex Vivo Descemet’s Stripping Only Model
Abstract
1. Introduction
2. Methods
2.1. Cell Lines and Human Cadaveric Tissues
2.2. Cell Viability Study
2.3. Cell Toxicity Study
2.4. Scratch Assay—In Vitro Wound Healing
2.5. Random Migration Study
2.5.1. In Vitro
2.5.2. Ex Vivo Tissues
2.6. Descemet’s Stripping Only (DSO): An Ex Vivo Model
2.7. Data Acquisition for the Migration Study
2.8. RT-PCR
2.9. Rac1 Activity Assay
2.10. Immunostaining
2.11. Statistical Analysis
3. Results
3.1. Ripasudil (1 µM) Does Not Induce Cell Toxicity in Normal and FECD Cells
3.2. Trackmate Analysis Shows Increased Random Cell Migration in FECD
3.3. Ripasudil Causes Increased Wound Healing in FECD: The Scratch Assay
3.4. Cells Undergo Initial Endothelial-to-Mesenchymal Transition (EMT) after Ripasudil Treatment
3.5. FECD Cells Migrate Faster Because of Rac1 Activation-Driven Lamellipodia Formation
3.6. FECD Cells Migrate Faster on the Native Descemet’s Membrane of the Donor Tissues Ex Vivo
3.7. FECD Tissues Show EMT and Endothelial Cell Proliferation after Ripasudil Treatment
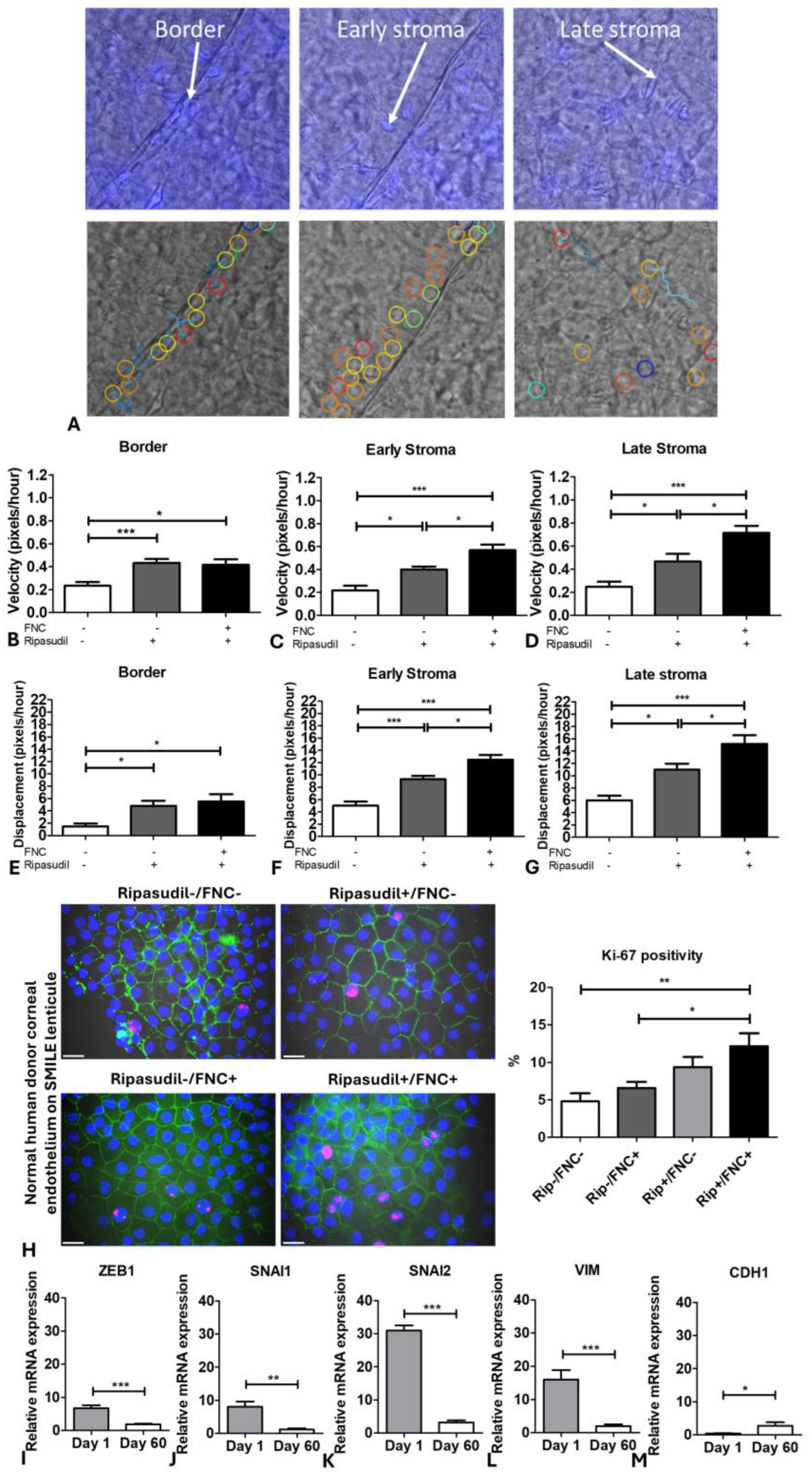
3.8. Ex Vivo DSO Model Using Donor DMEK Tissues and SMILE Lenticules
4. Discussion
5. Conclusions
Supplementary Materials
Author Contributions
Funding
Institutional Review Board Statement
Informed Consent Statement
Data Availability Statement
Acknowledgments
Conflicts of Interest
References
- Bourne, W.M. Biology of the Corneal Endothelium in Health and Disease. Eye 2003, 17, 912–918. [Google Scholar] [CrossRef] [PubMed]
- Elbaz, U.; Mireskandari, K.; Tehrani, N.; Shen, C.; Khan, M.S.; Williams, S.; Ali, A. Corneal Endothelial Cell Density in Children: Normative Data from Birth to 5 Years Old. Am. J. Ophthalmol. 2017, 173, 134–138. [Google Scholar] [CrossRef]
- Speedwell, L.; Novakovic, P.; Sherrard, E.S.; Taylor, D.S. The Infant Corneal Endothelium. Arch. Ophthalmol. 1988, 106, 771–775. [Google Scholar] [CrossRef]
- Williams, K.K.; Noe, R.L.; Grossniklaus, H.E.; Drews-Botsch, C.; Edelhauser, H.F. Correlation of Histologic Corneal Endothelial Cell Counts with Specular Microscopic Cell Density. Arch. Ophthalmol. 1992, 110, 1146–1149. [Google Scholar] [CrossRef]
- Bourne, W.M.; Nelson, L.R.; Hodge, D.O. Central Corneal Endothelial Cell Changes over a Ten-Year Period. Investig. Ophthalmol. Vis. Sci. 1997, 38, 779–782. [Google Scholar]
- Krachmer, J.H.; Purcell, J.J.; Young, C.W.; Bucher, K.D. Corneal Endothelial Dystrophy. A Study of 64 Families. Arch. Ophthalmol. 1978, 96, 2036–2039. [Google Scholar] [CrossRef] [PubMed]
- Afshari, N.A.; Pittard, A.B.; Siddiqui, A.; Klintworth, G.K. Clinical Study of Fuchs Corneal Endothelial Dystrophy Leading to Penetrating Keratoplasty: A 30-Year Experience. Arch. Ophthalmol. 2006, 124, 777–780. [Google Scholar] [CrossRef] [PubMed]
- Vedana, G.; Villarreal, G.; Jun, A.S. Fuchs Endothelial Corneal Dystrophy: Current Perspectives. Clin. Ophthalmol. 2016, 10, 321–330. [Google Scholar] [CrossRef][Green Version]
- Jun, A.S. One Hundred Years of Fuchs’ Dystrophy. Ophthalmology 2010, 117, 859–860.e14. [Google Scholar] [CrossRef]
- Ong Tone, S.; Kocaba, V.; Böhm, M.; Wylegala, A.; White, T.L.; Jurkunas, U.V. Fuchs Endothelial Corneal Dystrophy: The Vicious Cycle of Fuchs Pathogenesis. Prog. Retin. Eye Res. 2021, 80, 100863. [Google Scholar] [CrossRef]
- Gain, P.; Jullienne, R.; He, Z.; Aldossary, M.; Acquart, S.; Cognasse, F.; Thuret, G. Global Survey of Corneal Transplantation and Eye Banking. JAMA Ophthalmol. 2016, 134, 167–173. [Google Scholar] [CrossRef] [PubMed]
- Price, M.O.; Mehta, J.S.; Jurkunas, U.V.; Price, F.W. Corneal Endothelial Dysfunction: Evolving Understanding and Treatment Options. Prog. Retin. Eye Res. 2021, 82, 100904. [Google Scholar] [CrossRef] [PubMed]
- Okumura, N.; Koizumi, N.; Ueno, M.; Sakamoto, Y.; Takahashi, H.; Tsuchiya, H.; Hamuro, J.; Kinoshita, S. ROCK Inhibitor Converts Corneal Endothelial Cells into a Phenotype Capable of Regenerating In Vivo Endothelial Tissue. Am. J. Pathol. 2012, 181, 268–277. [Google Scholar] [CrossRef] [PubMed]
- Peh, G.S.L.; Ang, H.-P.; Lwin, C.N.; Adnan, K.; George, B.L.; Seah, X.-Y.; Lin, S.-J.; Bhogal, M.; Liu, Y.-C.; Tan, D.T.; et al. Regulatory Compliant Tissue-Engineered Human Corneal Endothelial Grafts Restore Corneal Function of Rabbits with Bullous Keratopathy. Sci. Rep. 2017, 7, 14149. [Google Scholar] [CrossRef] [PubMed]
- Kinoshita, S.; Koizumi, N.; Ueno, M.; Okumura, N.; Imai, K.; Tanaka, H.; Yamamoto, Y.; Nakamura, T.; Inatomi, T.; Bush, J.; et al. Injection of Cultured Cells with a ROCK Inhibitor for Bullous Keratopathy. N. Engl. J. Med. 2018, 378, 995–1003. [Google Scholar] [CrossRef] [PubMed]
- Moloney, G.; Petsoglou, C.; Ball, M.; Kerdraon, Y.; Höllhumer, R.; Spiteri, N.; Beheregaray, S.; Hampson, J.; D’Souza, M.; Devasahayam, R.N. Descemetorhexis without Grafting for Fuchs Endothelial Dystrophy-Supplementation with Topical Ripasudil. Cornea 2017, 36, 642–648. [Google Scholar] [CrossRef] [PubMed]
- Iovieno, A.; Neri, A.; Soldani, A.M.; Adani, C.; Fontana, L. Descemetorhexis without Graft Placement for the Treatment of Fuchs Endothelial Dystrophy: Preliminary Results and Review of the Literature. Cornea 2017, 36, 637–641. [Google Scholar] [CrossRef]
- Davies, E.; Jurkunas, U.; Pineda, R. Predictive Factors for Corneal Clearance after Descemetorhexis without Endothelial Keratoplasty. Cornea 2018, 37, 137–140. [Google Scholar] [CrossRef] [PubMed]
- Davies, E.; Jurkunas, U.; Pineda, R. Pilot Study of Corneal Clearance with the Use of a Rho-Kinase Inhibitor after Descemetorhexis without Endothelial Keratoplasty for Fuchs Endothelial Corneal Dystrophy. Cornea 2021, 40, 899–902. [Google Scholar] [CrossRef]
- Macsai, M.S.; Shiloach, M. Use of Topical Rho Kinase Inhibitors in the Treatment of Fuchs Dystrophy after Descemet Stripping Only. Cornea 2019, 38, 529–534. [Google Scholar] [CrossRef]
- Okumura, N.; Ueno, M.; Koizumi, N.; Sakamoto, Y.; Hirata, K.; Hamuro, J.; Kinoshita, S. Enhancement on Primate Corneal Endothelial Cell Survival In Vitro by a ROCK Inhibitor. Investig. Ophthalmol. Vis. Sci. 2009, 50, 3680–3687. [Google Scholar] [CrossRef] [PubMed]
- Joyce, N.C. Proliferative Capacity of the Corneal Endothelium. Prog. Retin. Eye Res. 2003, 22, 359–389. [Google Scholar] [CrossRef]
- Spiteri, N.; Hirnschall, N.; van Bysterveldt, K.; Hou, A.L.; Moloney, G.; Ball, M.; Vincent, A.L. Impact of TCF4 Repeat Number on Resolution of Corneal Edema after Descemet’s Stripping Only in Fuchs Dystrophy: A Pilot Study. Vision 2021, 5, 47. [Google Scholar] [CrossRef] [PubMed]
- Tremblay, T.; Eveleth, D. Factors Affecting Recovery Following Descemet Stripping Only (DSO) with TTHX1114. Investig. Ophthalmol. Vis. Sci. 2023, 64, 631. [Google Scholar]
- Amano, M.; Nakayama, M.; Kaibuchi, K. Rho-Kinase/ROCK: A Key Regulator of the Cytoskeleton and Cell Polarity. Cytoskeleton 2010, 67, 545–554. [Google Scholar] [CrossRef] [PubMed]
- Street, C.A.; Bryan, B.A. Rho Kinase Proteins—Pleiotropic Modulators of Cell Survival and Apoptosis. Anticancer Res. 2011, 31, 3645–3657. [Google Scholar]
- Schlötzer-Schrehardt, U.; Zenkel, M.; Strunz, M.; Gießl, A.; Schondorf, H.; da Silva, H.; Schmidt, G.A.; Greiner, M.A.; Okumura, N.; Koizumi, N.; et al. Potential Functional Restoration of Corneal Endothelial Cells in Fuchs Endothelial Corneal Dystrophy by ROCK Inhibitor (Ripasudil). Am. J. Ophthalmol. 2021, 224, 185–199. [Google Scholar] [CrossRef] [PubMed]
- Okumura, N.; Koizumi, N.; Ueno, M.; Sakamoto, Y.; Takahashi, H.; Hirata, K.; Torii, R.; Hamuro, J.; Kinoshita, S. Enhancement of Corneal Endothelium Wound Healing by Rho-Associated Kinase (ROCK) Inhibitor Eye Drops. Br. J. Ophthalmol. 2011, 95, 1006–1009. [Google Scholar] [CrossRef] [PubMed]
- Okumura, N.; Okazaki, Y.; Inoue, R.; Kakutani, K.; Nakano, S.; Kinoshita, S.; Koizumi, N. Effect of the Rho-Associated Kinase Inhibitor Eye Drop (Ripasudil) on Corneal Endothelial Wound Healing. Investig. Ophthalmol. Vis. Sci. 2016, 57, 1284–1292. [Google Scholar] [CrossRef]
- Pipparelli, A.; Arsenijevic, Y.; Thuret, G.; Gain, P.; Nicolas, M.; Majo, F. ROCK Inhibitor Enhances Adhesion and Wound Healing of Human Corneal Endothelial Cells. PLoS ONE 2013, 8, e62095. [Google Scholar] [CrossRef]
- Meekins, L.C.; Rosado-Adames, N.; Maddala, R.; Zhao, J.J.; Rao, P.V.; Afshari, N.A. Corneal Endothelial Cell Migration and Proliferation Enhanced by Rho Kinase (ROCK) Inhibitors in In Vitro and In Vivo Models. Investig. Ophthalmol. Vis. Sci. 2016, 57, 6731–6738. [Google Scholar] [CrossRef] [PubMed]
- Goldstein, A.S.; Aldrich, B.T.; Skeie, J.M.; Schmidt, G.A.; Reed, C.R.; Zimmerman, M.B.; Greiner, M.A. Assessing the Effects of Ripasudil, a Novel Rho Kinase Inhibitor, on Human Corneal Endothelial Cell Health. J. Ocul. Pharmacol. Ther. 2018, 34, 10. [Google Scholar] [CrossRef] [PubMed]
- Kassumeh, S.; von Studnitz, A.; Priglinger, S.G.; Fuchshofer, R.; Luft, N.; Moloney, G.; Dirisamer, M.; Ohlmann, A. Ex Vivo Excimer Laser Ablation of Cornea Guttata and ROCK Inhibitor-Aided Endothelial Recolonization of Ablated Central Cornea. Acta Ophthalmol. 2020, 98, e773–e780. [Google Scholar] [CrossRef] [PubMed]
- Okumura, N.; Koizumi, N.; Kay, E.P.; Ueno, M.; Sakamoto, Y.; Nakamura, S.; Hamuro, J.; Kinoshita, S. The ROCK Inhibitor Eye Drop Accelerates Corneal Endothelium Wound Healing. Investig. Ophthalmol. Vis. Sci. 2013, 54, 2493–2502. [Google Scholar] [CrossRef] [PubMed]
- Ho, W.-T.; Chang, J.-S.; Chou, S.-F.; Hwang, W.-L.; Shih, P.-J.; Chang, S.-W.; Yang, M.-H.; Jou, T.-S.; Wang, I.-J. Targeting Non-Muscle Myosin II Promotes Corneal Endothelial Migration through Regulating Lamellipodial Dynamics. J. Mol. Med. 2019, 97, 1345–1357. [Google Scholar] [CrossRef]
- MacKay, J.L.; Kumar, S. Simultaneous and Independent Tuning of RhoA and Rac1 Activity with Orthogonally Inducible Promoters. Integr. Biol. 2014, 6, 885–894. [Google Scholar] [CrossRef] [PubMed]
- Chen, B.; Chou, H.-T.; Brautigam, C.A.; Xing, W.; Yang, S.; Henry, L.; Doolittle, L.K.; Walz, T.; Rosen, M.K. Rac1 GTPase Activates the WAVE Regulatory Complex through Two Distinct Binding Sites. Elife 2017, 6, e29795. [Google Scholar] [CrossRef]
- Ong Tone, S.; Wylegala, A.; Böhm, M.; Melangath, G.; Deshpande, N.; Jurkunas, U.V. Increased Corneal Endothelial Cell Migration in Fuchs Endothelial Corneal Dystrophy: A Live Cell Imaging Study. Ophthalmol. Sci. 2021, 1, 100006. [Google Scholar] [CrossRef]
- Schmedt, T.; Chen, Y.; Nguyen, T.T.; Li, S.; Bonanno, J.A.; Jurkunas, U.V. Telomerase Immortalization of Human Corneal Endothelial Cells Yields Functional Hexagonal Monolayers. PLoS ONE 2012, 7, e51427. [Google Scholar] [CrossRef]
- Konomi, K.; Zhu, C.; Harris, D.; Joyce, N.C. Comparison of the Proliferative Capacity of Human Corneal Endothelial Cells from the Central and Peripheral Areas. Investig. Ophthalmol. Vis. Sci. 2005, 46, 4086–4091. [Google Scholar] [CrossRef]
- Parekh, M.; Borroni, D.; Ruzza, A.; Levis, H.J.; Ferrari, S.; Ponzin, D.; Romano, V. A Comparative Study on Different Descemet Membrane Endothelial Keratoplasty Graft Preparation Techniques. Acta Ophthalmol. 2018, 96, e718–e726. [Google Scholar] [CrossRef] [PubMed]
- Tinevez, J.-Y.; Perry, N.; Schindelin, J.; Hoopes, G.M.; Reynolds, G.D.; Laplantine, E.; Bednarek, S.Y.; Shorte, S.L.; Eliceiri, K.W. TrackMate: An Open and Extensible Platform for Single-Particle Tracking. Methods 2017, 115, 80–90. [Google Scholar] [CrossRef]
- Spiering, D.; Hodgson, L. Dynamics of the Rho-Family Small GTPases in Actin Regulation and Motility. Cell Adh. Migr. 2011, 5, 170–180. [Google Scholar] [CrossRef] [PubMed]
- Ridley, A.J.; Paterson, H.F.; Johnston, C.L.; Diekmann, D.; Hall, A. The Small GTP-Binding Protein Rac Regulates Growth Factor-Induced Membrane Ruffling. Cell 1992, 70, 401–410. [Google Scholar] [CrossRef] [PubMed]
- Steffen, A.; Ladwein, M.; Dimchev, G.A.; Hein, A.; Schwenkmezger, L.; Arens, S.; Ladwein, K.I.; Margit Holleboom, J.; Schur, F.; Victor Small, J.; et al. Rac Function Is Crucial for Cell Migration but Is Not Required for Spreading and Focal Adhesion Formation. J. Cell Sci. 2013, 126, 4572–4588. [Google Scholar] [CrossRef] [PubMed]
- Chen, Z.; Borek, D.; Padrick, S.B.; Gomez, T.S.; Metlagel, Z.; Ismail, A.; Umetani, J.; Billadeau, D.D.; Otwinowski, Z.; Rosen, M.K. Structure and Control of the Actin Regulatory WAVE Complex. Nature 2010, 468, 533–538. [Google Scholar] [CrossRef]
- Katikireddy, K.R.; White, T.L.; Miyajima, T.; Vasanth, S.; Raoof, D.; Chen, Y.; Price, M.O.; Price, F.W.; Jurkunas, U.V. NQO1 Downregulation Potentiates Menadione-Induced Endothelial-Mesenchymal Transition during Rosette Formation in Fuchs Endothelial Corneal Dystrophy. Free Radic. Biol. Med. 2018, 116, 19–30. [Google Scholar] [CrossRef]
- White, T.L.; Deshpande, N.; Kumar, V.; Gauthier, A.G.; Jurkunas, U.V. Cell Cycle Re-Entry and Arrest in G2/M Phase Induces Senescence and Fibrosis in Fuchs Endothelial Corneal Dystrophy. Free Radic. Biol. Med. 2021, 164, 34–43. [Google Scholar] [CrossRef] [PubMed]
- Moloney, G.; Garcerant Congote, D.; Hirnschall, N.; Arsiwalla, T.; Luiza Mylla Boso, A.; Toalster, N.; D’Souza, M.; Devasahayam, R.N. Descemet Stripping Only Supplemented with Topical Ripasudil for Fuchs Endothelial Dystrophy 12-Month Outcomes of the Sydney Eye Hospital Study. Cornea 2021, 40, 320–326. [Google Scholar] [CrossRef]
- Miron, A.; Ní Dhubhghaill, S.; Kocaba, V.; Jager, M.J.; Melles, G.R.J.; Oellerich, S. Early and Late-Onset Cell Migration from Peripheral Corneal Endothelium. PLoS ONE 2023, 18, e0285609. [Google Scholar] [CrossRef]
- Soh, Y.Q.; Peh, G.; George, B.L.; Seah, X.Y.; Primalani, N.K.; Adnan, K.; Mehta, J.S. Predicative Factors for Corneal Endothelial Cell Migration. Investig. Ophthalmol. Vis. Sci. 2016, 57, 338–348. [Google Scholar] [CrossRef] [PubMed]
- Huang, B.; Lu, M.; Jolly, M.K.; Tsarfaty, I.; Onuchic, J.; Ben-Jacob, E. The Three-Way Switch Operation of Rac1/RhoA GTPase-Based Circuit Controlling Amoeboid-Hybrid-Mesenchymal Transition. Sci. Rep. 2014, 4, 6449. [Google Scholar] [CrossRef] [PubMed]
- Okumura, N.; Minamiyama, R.; Ho, L.T.; Kay, E.P.; Kawasaki, S.; Tourtas, T.; Schlötzer-Schrehardt, U.; Kruse, F.E.; Young, R.D.; Quantock, A.J.; et al. Involvement of ZEB1 and Snail1 in Excessive Production of Extracellular Matrix in Fuchs Endothelial Corneal Dystrophy. Lab. Investig. 2015, 95, 1291–1304. [Google Scholar] [CrossRef]
- Datta, A.; Deng, S.; Gopal, V.; Yap, K.C.-H.; Halim, C.E.; Lye, M.L.; Ong, M.S.; Tan, T.Z.; Sethi, G.; Hooi, S.C.; et al. Cytoskeletal Dynamics in Epithelial-Mesenchymal Transition: Insights into Therapeutic Targets for Cancer Metastasis. Cancers 2021, 13, 1882. [Google Scholar] [CrossRef] [PubMed]
- Crawford, K.M.; Ernst, S.A.; Meyer, R.F.; MacCallum, D.K. NaK-ATPase Pump Sites in Cultured Bovine Corneal Endothelium of Varying Cell Density at Confluence. Investig. Ophthalmol. Vis. Sci. 1995, 36, 1317–1326. [Google Scholar]
- Sherrard, E.S. The Corneal Endothelium in Vivo: Its Response to Mild Trauma. Exp. Eye Res. 1976, 22, 347–357. [Google Scholar] [CrossRef]
- Laing, R.A.; Sanstrom, M.M.; Berrospi, A.R.; Leibowitz, H.M. Changes in the Corneal Endothelium as a Function of Age. Exp. Eye Res. 1976, 22, 587–594. [Google Scholar] [CrossRef] [PubMed]
- Joyce, N.C.; Meklir, B.; Neufeld, A.H. In Vitro Pharmacologic Separation of Corneal Endothelial Migration and Spreading Responses. Investig. Ophthalmol. Vis. Sci. 1990, 31, 1816–1826. [Google Scholar] [PubMed]
- Kaufman, H.E.; Katz, J.I. Pathology of the Corneal Endothelium. Investig. Ophthalmol. Vis. Sci. 1977, 16, 265–268. [Google Scholar]
- Honda, H.; Ogita, Y.; Higuchi, S.; Kani, K. Cell Movements in a Living Mammalian Tissue: Long-Term Observation of Individual Cells in Wounded Corneal Endothelia of Cats. J. Morphol. 1982, 174, 25–39. [Google Scholar] [CrossRef]
- Bhogal, M.; Lwin, C.N.; Seah, X.-Y.; Peh, G.; Mehta, J.S. Allogeneic Descemet’s Membrane Transplantation Enhances Corneal Endothelial Monolayer Formation and Restores Functional Integrity Following Descemet’s Stripping. Investig. Ophthalmol. Vis. Sci. 2017, 58, 4249–4260. [Google Scholar] [CrossRef] [PubMed]
- Koo, S.; Muhammad, R.; Peh, G.S.L.; Mehta, J.S.; Yim, E.K.F. Micro- and Nanotopography with Extracellular Matrix Coating Modulate Human Corneal Endothelial Cell Behavior. Acta Biomater. 2014, 10, 1975–1984. [Google Scholar] [CrossRef] [PubMed]
- Parekh, M.; Ramos, T.; O’Sullivan, F.; Meleady, P.; Ferrari, S.; Ponzin, D.; Ahmad, S. Human Corneal Endothelial Cells from Older Donors Can Be Cultured and Passaged on Cell-Derived Extracellular Matrix. Acta Ophthalmol. 2021, 99, e512–e522. [Google Scholar] [CrossRef] [PubMed]
- Kocaba, V.; Katikireddy, K.R.; Gipson, I.; Price, M.O.; Price, F.W.; Jurkunas, U.V. Association of the Gutta-Induced Microenvironment with Corneal Endothelial Cell Behavior and Demise in Fuchs Endothelial Corneal Dystrophy. JAMA Ophthalmol. 2018, 136, 886–892. [Google Scholar] [CrossRef]
- Yan, J.; Mehta, S.; Patel, K.; Dhupar, N.; Little, N.; Ong Tone, S. Transcription Factor 4 Promotes Increased Corneal Endothelial Cellular Migration by Altering Microtubules in Fuchs Endothelial Corneal Dystrophy. Sci. Rep. 2024, 14, 10276. [Google Scholar] [CrossRef]









| Normal (n = 43) | FECD (n = 16) | |
|---|---|---|
| Age (years) | 59 ± 6 | 73 ± 8 |
| Sex (M/F) | 19/24 | 3/13 |
| Preservation time (average ± SD) | 5.8 ± 1.3 (days) | 4.5 ± 1.4 (days) |
| ECD (cells/mm2) | 2370 ± 431 | N/A |
| Ex Vivo Random Migration | |||
| Treatment | Analysis | Donor Tissue | FECD Specimen |
| Ripasudil- (n = 8) | Live-cell imaging | n = 8 | n = 8 |
| RT-PCR (EMT genes) | n = 4 | n = 4 | |
| Immunostaining (Ki-67) | n = 4 | n = 4 | |
| Ripasudil+ (n = 8) | Live-cell imaging | n = 8 | n = 8 |
| RT-PCR (EMT genes) | n = 4 | n = 4 | |
| Immunostaining (Ki-67) | n = 4 | n = 4 | |
| Ex Vivo DSO Model (Migration of Cells from DM to Stroma) | |||
| Treatment | Analysis | Donor Tissue | FECD Specimen |
| Ripasudil-/FNC- (n = 6) | Live-cell imaging | n = 3 | N/A |
| Immunostaining (ZO1 + Ki-67) | n = 3 | ||
| Ripasudil+/FNC- (n = 6) | Live-cell imaging | n = 3 | |
| Immunostaining (ZO1 + Ki-67) | n = 3 | ||
| Ripasudil-/FNC+ (n = 6) | Live-cell imaging | n = 3 | |
| Immunostaining (ZO1 + Ki-67) | n = 3 | ||
| Ripasudil+/FNC+ (n = 9) | Live-cell imaging | n = 3 | |
| Immunostaining (ZO1 + Ki-67) | n = 3 | ||
| RT-PCR (EMT genes) | n = 3 | ||
Disclaimer/Publisher’s Note: The statements, opinions and data contained in all publications are solely those of the individual author(s) and contributor(s) and not of MDPI and/or the editor(s). MDPI and/or the editor(s) disclaim responsibility for any injury to people or property resulting from any ideas, methods, instructions or products referred to in the content. |
© 2024 by the authors. Licensee MDPI, Basel, Switzerland. This article is an open access article distributed under the terms and conditions of the Creative Commons Attribution (CC BY) license (https://creativecommons.org/licenses/by/4.0/).
Share and Cite
Parekh, M.; Miall, A.; Chou, A.; Buhl, L.; Deshpande, N.; Price, M.O.; Price, F.W.; Jurkunas, U.V. Enhanced Migration of Fuchs Corneal Endothelial Cells by Rho Kinase Inhibition: A Novel Ex Vivo Descemet’s Stripping Only Model. Cells 2024, 13, 1218. https://doi.org/10.3390/cells13141218
Parekh M, Miall A, Chou A, Buhl L, Deshpande N, Price MO, Price FW, Jurkunas UV. Enhanced Migration of Fuchs Corneal Endothelial Cells by Rho Kinase Inhibition: A Novel Ex Vivo Descemet’s Stripping Only Model. Cells. 2024; 13(14):1218. https://doi.org/10.3390/cells13141218
Chicago/Turabian StyleParekh, Mohit, Annie Miall, Ashley Chou, Lara Buhl, Neha Deshpande, Marianne O. Price, Francis W. Price, and Ula V. Jurkunas. 2024. "Enhanced Migration of Fuchs Corneal Endothelial Cells by Rho Kinase Inhibition: A Novel Ex Vivo Descemet’s Stripping Only Model" Cells 13, no. 14: 1218. https://doi.org/10.3390/cells13141218
APA StyleParekh, M., Miall, A., Chou, A., Buhl, L., Deshpande, N., Price, M. O., Price, F. W., & Jurkunas, U. V. (2024). Enhanced Migration of Fuchs Corneal Endothelial Cells by Rho Kinase Inhibition: A Novel Ex Vivo Descemet’s Stripping Only Model. Cells, 13(14), 1218. https://doi.org/10.3390/cells13141218

