Peptide Blockers of PD-1-PD-L1 Interaction Reinvigorate PD-1-Suppressed T Cells and Curb Tumor Growth in Mice
Abstract
1. Introduction
2. Materials and Methods
2.1. Peptide Synthesis
2.2. Cell Culture
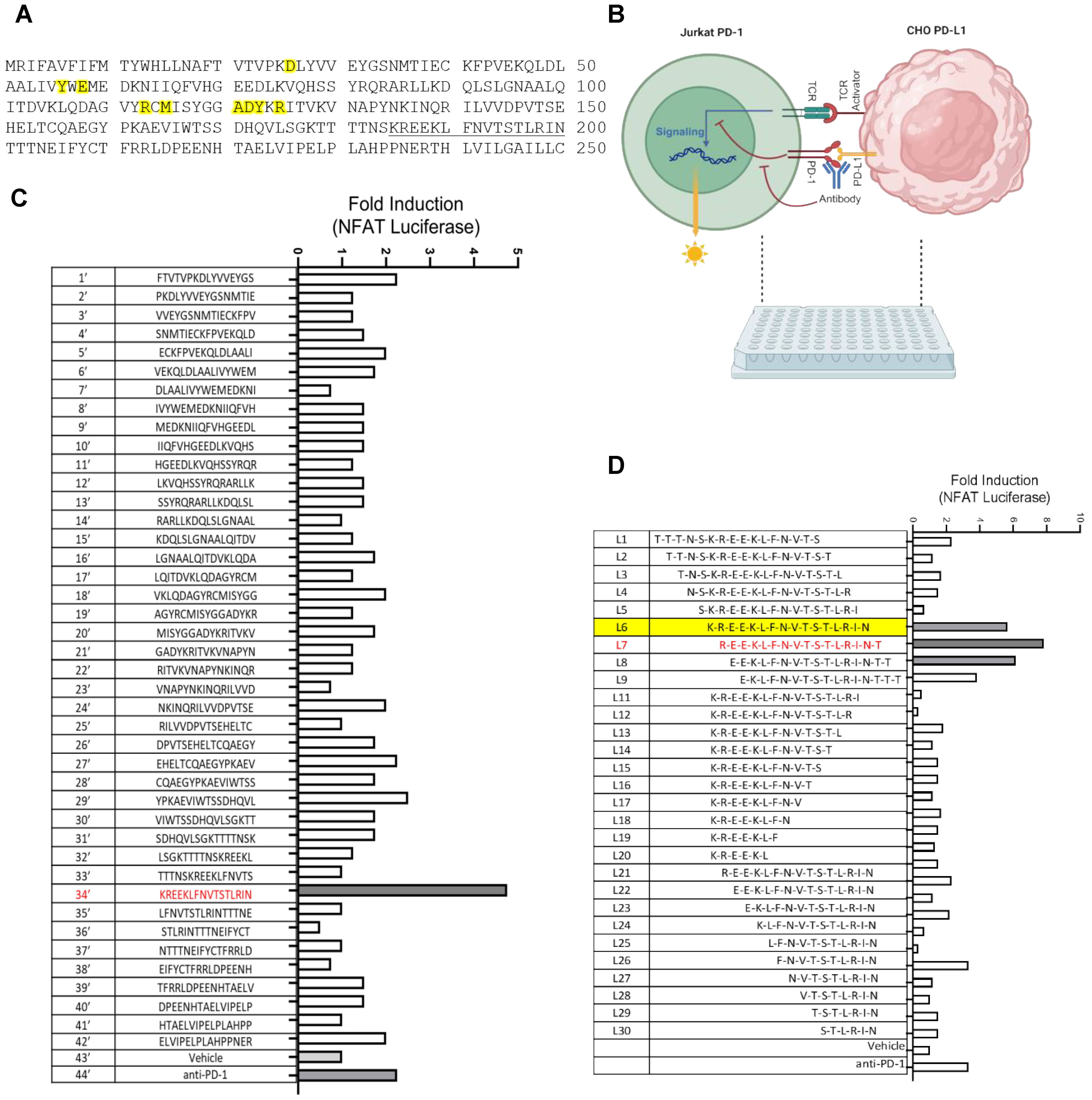
2.3. Coculture of JT-PD1 Cells with CHO-PDL1 or Raji-PDL1 Cells
2.4. Immunoprecipitation (IP) and Western Blotting (WB)
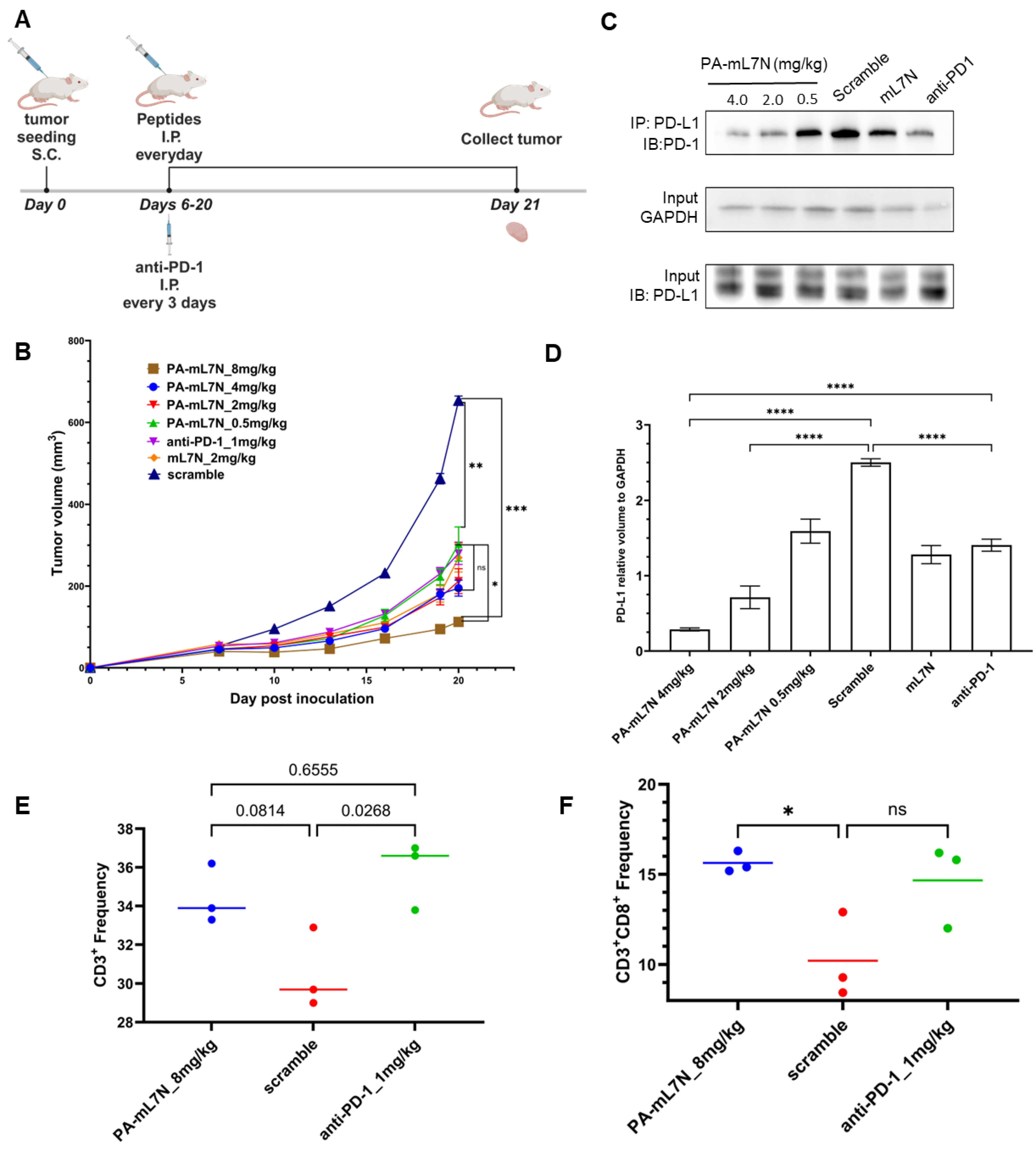
2.5. Mouse Experiments
Flow Cytometry
3. Results
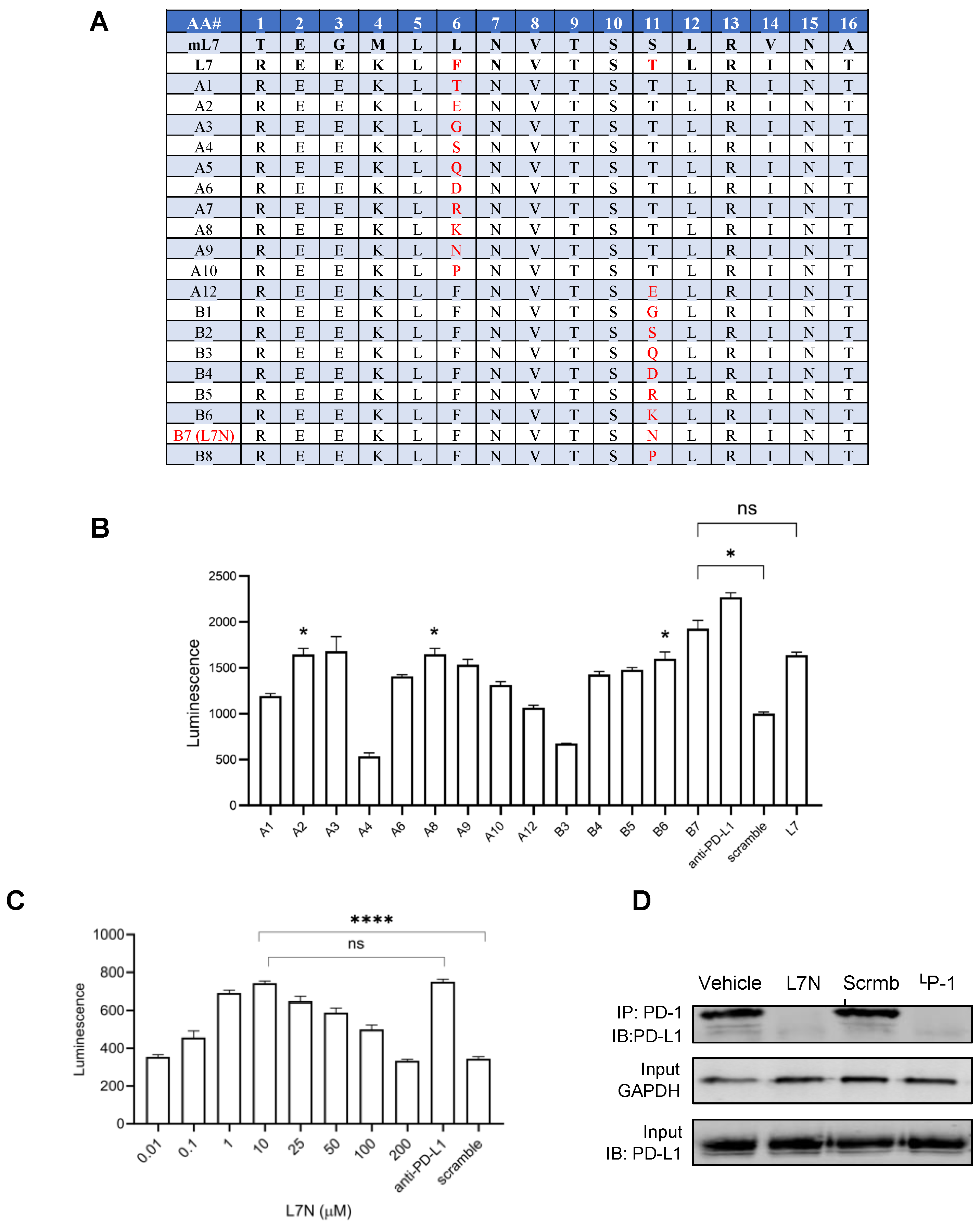
3.1. Identification of PD-1/PD-L1 Blockade Peptides by Functional Screening of Peptide Libraries
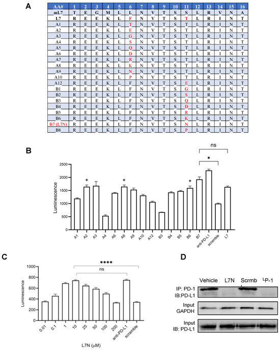
3.2. Identification of Peptide L7N with Enhanced Solubility and Efficacy
3.3. L7N and a Lipid Chimera of the Peptide Effectively Activated T Cells in Multiple Systems
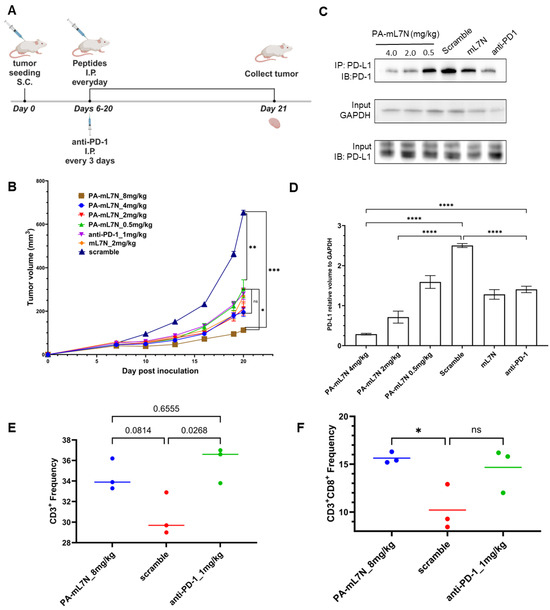
3.4. PA-mL7N Effectively Curbed Tumor Growth in Mice by Blocking the PD-1/PD-L1 Interaction and Promoting Tumor Recruitment of CD8+ T Cells
4. Discussion
Supplementary Materials
Author Contributions
Funding
Institutional Review Board Statement
Informed Consent Statement
Data Availability Statement
Conflicts of Interest
References
- Li, X.; Shao, C.; Shi, Y.; Han, W. Lessons learned from the blockade of immune checkpoints in cancer immunotherapy. J. Hematol. Oncol. 2018, 11, 31. [Google Scholar] [CrossRef]
- Wherry, E.J.; Kurachi, M. Molecular and cellular insights into T cell exhaustion. Nat. Rev. Immunol. 2015, 15, 486–499. [Google Scholar] [CrossRef]
- Kamphorst, A.O.; Wieland, A.; Nasti, T.; Yang, S.; Zhang, R.; Barber, D.L.; Konieczny, B.T.; Daugherty, C.Z.; Koenig, L.; Yu, K.; et al. Rescue of exhausted CD8 T cells by PD-1-targeted therapies is CD28-dependent. Science 2017, 355, 1423–1427. [Google Scholar] [CrossRef]
- Qin, W.; Hu, L.; Zhang, X.; Jiang, S.; Li, J.; Zhang, Z.; Wang, X. The Diverse Function of PD-1/PD-L Pathway Beyond Cancer. Front. Immunol. 2019, 10, 2298. [Google Scholar] [CrossRef]
- Pandey, P.; Khan, F.; Qari, H.A.; Upadhyay, T.K.; Alkhateeb, A.F.; Oves, M. Revolutionization in Cancer Therapeutics via Targeting Major Immune Checkpoints PD-1, PD-L1 and CTLA-4. Pharmaceuticals 2022, 15, 335. [Google Scholar] [CrossRef]
- Farrukh, H.; El-Sayes, N.; Mossman, K. Mechanisms of PD-L1 Regulation in Malignant and Virus-Infected Cells. Int. J. Mol. Sci. 2021, 22, 4893. [Google Scholar] [CrossRef]
- Zak, K.M.; Grudnik, P.; Magiera, K.; Domling, A.; Dubin, G.; Holak, T.A. Structural Biology of the Immune Checkpoint Receptor PD-1 and Its Ligands PD-L1/PD-L2. Structure 2017, 25, 1163–1174. [Google Scholar] [CrossRef]
- Teng, M.W.; Khanna, R.; Smyth, M.J. Checkpoint Immunotherapy: Picking a Winner. Cancer Discov. 2016, 6, 818–820. [Google Scholar] [CrossRef]
- Liu, H.; Zhao, Z.; Zhang, L.; Li, Y.; Jain, A.; Barve, A.; Jin, W.; Liu, Y.; Fetse, J.; Cheng, K. Discovery of low-molecular weight anti-PD-L1 peptides for cancer immunotherapy. J. Immunother. Cancer 2019, 7, 270. [Google Scholar] [CrossRef]
- Chang, H.N.; Liu, B.Y.; Qi, Y.K.; Zhou, Y.; Chen, Y.P.; Pan, K.M.; Li, W.W.; Zhou, X.M.; Ma, W.W.; Fu, C.Y.; et al. Blocking of the PD-1/PD-L1 Interaction by a D-Peptide Antagonist for Cancer Immunotherapy. Angew. Chem. Int. Ed. Engl. 2015, 54, 11760–11764. [Google Scholar] [CrossRef]
- Chen, T.; Li, Q.; Liu, Z.; Chen, Y.; Feng, F.; Sun, H. Peptide-based and small synthetic molecule inhibitors on PD-1/PD-L1 pathway: A new choice for immunotherapy? Eur. J. Med. Chem. 2019, 161, 378–398. [Google Scholar] [CrossRef]
- Li, C.; Zhang, N.; Zhou, J.; Ding, C.; Jin, Y.; Cui, X.; Pu, K.; Zhu, Y. Peptide Blocking of PD-1/PD-L1 Interaction for Cancer Immunotherapy. Cancer Immunol. Res. 2018, 6, 178–188. [Google Scholar] [CrossRef]
- Boohaker, R.J.; Sambandam, V.; Segura, I.; Miller, J.; Suto, M.; Xu, B. Rational design and development of a peptide inhibitor for the PD-1/PD-L1 interaction. Cancer Lett. 2018, 434, 11–21. [Google Scholar] [CrossRef]
- Joshi, R.; Qin, L.; Cao, X.; Zhong, S.; Voss, C.; Min, W.; Li, S.S.C. DLC1 SAM domain-binding peptides inhibit cancer cell growth and migration by inactivating RhoA. J. Biol. Chem. 2020, 295, 645–656. [Google Scholar] [CrossRef]
- Zorzi, A.; Middendorp, S.J.; Wilbs, J.; Deyle, K.; Heinis, C. Acylated heptapeptide binds albumin with high affinity and application as tag furnishes long-acting peptides. Nat. Commun. 2017, 8, 16092. [Google Scholar] [CrossRef]
- Musielak, B.; Kocik, J.; Skalniak, L.; Magiera-Mularz, K.; Sala, D.; Czub, M.; Stec, M.; Siedlar, M.; Holak, T.A.; Plewka, J. CA-170—A Potent Small-Molecule PD-L1 Inhibitor or Not? Molecules 2019, 24, 2804. [Google Scholar] [CrossRef]
- Li, S.C.; Deber, C.M. A measure of helical propensity for amino acids in membrane environments. Nat. Struct. Biol. 1994, 1, 368–373. [Google Scholar] [CrossRef]
- Podust, V.N.; Balan, S.; Sim, B.C.; Coyle, M.P.; Ernst, U.; Peters, R.T.; Schellenberger, V. Extension of in vivo half-life of biologically active molecules by XTEN protein polymers. J. Control Release 2016, 240, 52–66. [Google Scholar] [CrossRef]
- Koehler, M.F.; Zobel, K.; Beresini, M.H.; Caris, L.D.; Combs, D.; Paasch, B.D.; Lazarus, R.A. Albumin affinity tags increase peptide half-life in vivo. Bioorg. Med. Chem. Lett. 2002, 12, 2883–2886. [Google Scholar] [CrossRef]
- Vanderschuren, K.; Arranz-Gibert, P.; Khang, M.; Hadar, D.; Gaudin, A.; Yang, F.; Folta-Stogniew, E.; Saltzman, W.M.; Amiram, M.; Isaacs, F.J. Tuning protein half-life in mouse using sequence-defined biopolymers functionalized with lipids. Proc. Natl. Acad. Sci. USA 2022, 119, e2103099119. [Google Scholar] [CrossRef] [PubMed]
- Zak, K.M.; Kitel, R.; Przetocka, S.; Golik, P.; Guzik, K.; Musielak, B.; Domling, A.; Dubin, G.; Holak, T.A. Structure of the Complex of Human Programmed Death 1, PD-1, and Its Ligand PD-L1. Structure 2015, 23, 2341–2348. [Google Scholar] [CrossRef]
- Magiera-Mularz, K.; Kocik, J.; Musielak, B.; Plewka, J.; Sala, D.; Machula, M.; Grudnik, P.; Hajduk, M.; Czepiel, M.; Siedlar, M.; et al. Human and mouse PD-L1: Similar molecular structure, but different druggability profiles. iScience 2021, 24, 101960. [Google Scholar] [CrossRef]
- Lin, D.Y.; Tanaka, Y.; Iwasaki, M.; Gittis, A.G.; Su, H.P.; Mikami, B.; Okazaki, T.; Honjo, T.; Minato, N.; Garboczi, D.N. The PD-1/PD-L1 complex resembles the antigen-binding Fv domains of antibodies and T cell receptors. Proc. Natl. Acad. Sci. USA 2008, 105, 3011–3016. [Google Scholar] [CrossRef]
- Zhao, Y.; Harrison, D.L.; Song, Y.; Ji, J.; Huang, J.; Hui, E. Antigen-Presenting Cell-Intrinsic PD-1 Neutralizes PD-L1 in cis to Attenuate PD-1 Signaling in T Cells. Cell Rep. 2018, 24, 379–390.e6. [Google Scholar] [CrossRef]
- Rasooly, R.; Do, P.; Hernlem, B. Sensitive, Rapid, Quantitative and in Vitro Method for the Detection of Biologically Active Staphylococcal Enterotoxin Type E. Toxins 2016, 8, 150. [Google Scholar] [CrossRef]
- Lee, H.T.; Lee, J.Y.; Lim, H.; Lee, S.H.; Moon, Y.J.; Pyo, H.J.; Ryu, S.E.; Shin, W.; Heo, Y.S. Molecular mechanism of PD-1/PD-L1 blockade via anti-PD-L1 antibodies atezolizumab and durvalumab. Sci. Rep. 2017, 7, 5532. [Google Scholar] [CrossRef]
- Schrors, B.; Boegel, S.; Albrecht, C.; Bukur, T.; Bukur, V.; Holtstrater, C.; Ritzel, C.; Manninen, K.; Tadmor, A.D.; Vormehr, M.; et al. Multi-Omics Characterization of the 4T1 Murine Mammary Gland Tumor Model. Front. Oncol. 2020, 10, 1195. [Google Scholar] [CrossRef]
- Chen, Y.; Huang, H.; Liu, Y.; Wang, Z.; Wang, L.; Wang, Q.; Zhang, Y.; Wang, H. Engineering a High-Affinity PD-1 Peptide for Optimized Immune Cell-Mediated Tumor Therapy. Cancer Res. Treat. 2022, 54, 362–374. [Google Scholar] [CrossRef]
- Di, L. Strategic approaches to optimizing peptide ADME properties. AAPS J. 2015, 17, 134–143. [Google Scholar] [CrossRef]
- Li, W.; Zhu, X.; Zhou, X.; Wang, X.; Zhai, W.; Li, B.; Du, J.; Li, G.; Sui, X.; Wu, Y.; et al. An orally available PD-1/PD-L1 blocking peptide OPBP-1-loaded trimethyl chitosan hydrogel for cancer immunotherapy. J. Control Release 2021, 334, 376–388. [Google Scholar] [CrossRef]
- Yin, H.; Zhou, X.; Huang, Y.H.; King, G.J.; Collins, B.M.; Gao, Y.; Craik, D.J.; Wang, C.K. Rational Design of Potent Peptide Inhibitors of the PD-1:PD-L1 Interaction for Cancer Immunotherapy. J. Am. Chem. Soc. 2021, 143, 18536–18547. [Google Scholar] [CrossRef]
- Li, C.W.; Lim, S.O.; Xia, W.; Lee, H.H.; Chan, L.C.; Kuo, C.W.; Khoo, K.H.; Chang, S.S.; Cha, J.H.; Kim, T.; et al. Glycosylation and stabilization of programmed death ligand-1 suppresses T-cell activity. Nat. Commun. 2016, 7, 12632. [Google Scholar] [CrossRef]
- Hsu, J.M.; Li, C.W.; Lai, Y.J.; Hung, M.C. Posttranslational Modifications of PD-L1 and Their Applications in Cancer Therapy. Cancer Res. 2018, 78, 6349–6353. [Google Scholar] [CrossRef]
- Feng, C.; Zhang, L.; Chang, X.; Qin, D.; Zhang, T. Regulation of post-translational modification of PD-L1 and advances in tumor immunotherapy. Front. Immunol. 2023, 14, 1230135. [Google Scholar] [CrossRef]
- Girard, T.; Gaucher, D.; El-Far, M.; Breton, G.; Sekaly, R.P. CD80 and CD86 IgC domains are important for quaternary structure, receptor binding and co-signaling function. Immunol. Lett. 2014, 161, 65–75. [Google Scholar] [CrossRef]






| Peptide ID | Sequence |
|---|---|
| L7 | R E E K L F N V T S T L R I N T |
| L7 scramble | T K L R E I F V N L R T N S E T |
| L7N | R E E K L F N V T S N L R I N T |
| L7N scramble | T K L R E I F V N L R T N S E N |
| Biotin-L7N | Biotin-ahx-R E E K L F N V T S N L R I N T |
| Biotin-EYEKEYE-L7N | Biotin-ahx-E Y E K E Y E-ahx-R E E K L F N V T S N L R I N T |
| Biotin-PA-L7N | Biotin-ahx-E Y E K(palmitic acid) E Y E-ahx-R E E K L F N V T S N L R I N T |
| Biotin-PA-scramble | Biotin-ahx-E Y E K(palmitic acid) E Y E-ahx-T K L R E I F V N L R T N S E N |
| mL7N | T E G M L L N V T S N L R V N A |
| mL7N scramble | R N A L G T L E V M T N L S V N |
| PA-L7N | E Y E K(palmitic acid) E Y E (PEG)2 (PEG)2 (PEG)2 R E E K L F N V T S N L R I N T |
| PA-L7N scramble | E Y E K(palmitic acid) E Y E (PEG)2 (PEG)2 (PEG)2 T K L R E I F V N L R T N S E N |
| PA-mL7N | E Y E K(palmitic acid) E Y E (PEG)2 (PEG)2 (PEG)2 T E G M L L N V T S N L R V N A |
| PA-mL7N scramble | E Y E K(palmitic acid) E Y E (PEG)2 (PEG)2 (PEG)2 R N A L G T L E V M T N L S V N |
| LP-1 | FPNWSLRPMNQM |
Disclaimer/Publisher’s Note: The statements, opinions and data contained in all publications are solely those of the individual author(s) and contributor(s) and not of MDPI and/or the editor(s). MDPI and/or the editor(s) disclaim responsibility for any injury to people or property resulting from any ideas, methods, instructions or products referred to in the content. |
© 2024 by the authors. Licensee MDPI, Basel, Switzerland. This article is an open access article distributed under the terms and conditions of the Creative Commons Attribution (CC BY) license (https://creativecommons.org/licenses/by/4.0/).
Share and Cite
Zhong, S.; Liu, X.; Kaneko, T.; Feng, Y.; Hovey, O.; Yang, K.; Ezra, S.; Ha, S.-D.; Kim, S.; McCormick, J.K.; et al. Peptide Blockers of PD-1-PD-L1 Interaction Reinvigorate PD-1-Suppressed T Cells and Curb Tumor Growth in Mice. Cells 2024, 13, 1193. https://doi.org/10.3390/cells13141193
Zhong S, Liu X, Kaneko T, Feng Y, Hovey O, Yang K, Ezra S, Ha S-D, Kim S, McCormick JK, et al. Peptide Blockers of PD-1-PD-L1 Interaction Reinvigorate PD-1-Suppressed T Cells and Curb Tumor Growth in Mice. Cells. 2024; 13(14):1193. https://doi.org/10.3390/cells13141193
Chicago/Turabian StyleZhong, Shanshan (Jenny), Xiaoling Liu, Tomonori Kaneko, Yan Feng, Owen Hovey, Kyle Yang, Sally Ezra, Soon-Duck Ha, Sung Kim, John K. McCormick, and et al. 2024. "Peptide Blockers of PD-1-PD-L1 Interaction Reinvigorate PD-1-Suppressed T Cells and Curb Tumor Growth in Mice" Cells 13, no. 14: 1193. https://doi.org/10.3390/cells13141193
APA StyleZhong, S., Liu, X., Kaneko, T., Feng, Y., Hovey, O., Yang, K., Ezra, S., Ha, S.-D., Kim, S., McCormick, J. K., Liu, H., & Li, S. S.-C. (2024). Peptide Blockers of PD-1-PD-L1 Interaction Reinvigorate PD-1-Suppressed T Cells and Curb Tumor Growth in Mice. Cells, 13(14), 1193. https://doi.org/10.3390/cells13141193

