High-Dimensional Cytometry Dissects Immunological Fingerprints of Idiopathic Inflammatory Myopathies
Abstract
1. Introduction
2. Material and Methods
2.1. Patients and Data Collection
2.2. Sample Processing and Antibody Staining
2.3. High-Dimensional Data Analysis of Flow Cytometry Data
2.4. Statistical Analysis
2.5. Data Availability
3. Results
3.1. Clinical Spectrum of IIM
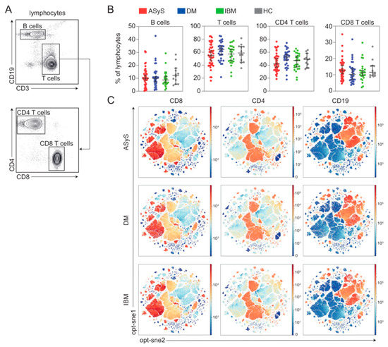
3.2. Broad Immune Cell Populations Are Unchanged in IIM Entities
3.3. IBM Is Characterized by a Terminal CD8 T Cell-Pathology
3.4. CD4 T Cell Composition Is Shifted in ASyS
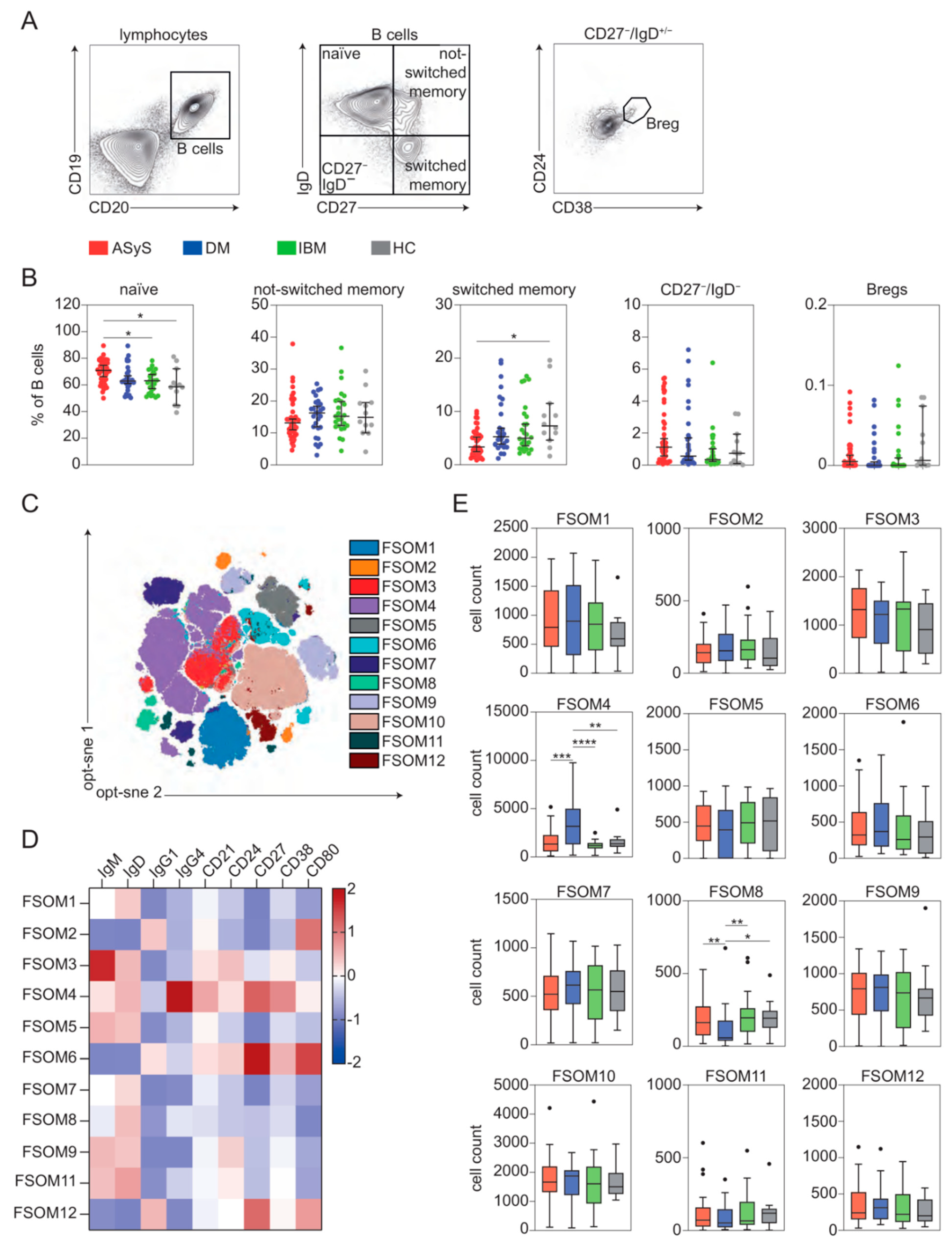
3.5. Expansion of Distinct B Cell Subsets in IIM
3.6. Specific Immune Signatures Differentiate the Spectrum of IIM
4. Discussion
Supplementary Materials
Author Contributions
Funding
Institutional Review Board Statement
Informed Consent Statement
Data Availability Statement
Acknowledgments
Conflicts of Interest
References
- Lundberg, I.E.; de Visser, M.; Werth, V.P. Classification of Myositis. Nat. Rev. Rheumatol. 2018, 14, 269–278. [Google Scholar] [CrossRef] [PubMed]
- Mandel, D.E.; Malemud, C.J.; Askari, A.D. Idiopathic Inflammatory Myopathies: A Review of the Classification and Impact of Pathogenesis. Int. J. Mol. Sci. 2017, 18, 1084. [Google Scholar] [CrossRef]
- Pawlitzki, M.; Nelke, C.; Rolfes, L.; Hasseli, R.; Tomaras, S.; Feist, E.; Schänzer, A.; Räuber, S.; Regner, L.; Preuße, C.; et al. NK Cell Patterns in Idiopathic Inflammatory Myopathies with Pulmonary Affection. Cells 2021, 10, 2551. [Google Scholar] [CrossRef]
- Greenberg, S.A. Inclusion Body Myositis: Clinical Features and Pathogenesis. Nat. Rev. Rheumatol. 2019, 15, 257–272. [Google Scholar] [CrossRef] [PubMed]
- Witt, L.J.; Curran, J.J.; Strek, M.E. The Diagnosis and Treatment of Antisynthetase Syndrome. Clin. Pulm. Med. 2016, 23, 218–226. [Google Scholar] [CrossRef] [PubMed]
- Oddis, C.V.; Aggarwal, R. Treatment in Myositis. Nat. Rev. Rheumatol. 2018, 14, 279–289. [Google Scholar] [CrossRef]
- Mathew, D.; Giles, J.R.; Baxter, A.E.; Oldridge, D.A.; Greenplate, A.R.; Wu, J.E.; Alanio, C.; Kuri-Cervantes, L.; Pampena, M.B.; D’Andrea, K.; et al. Deep Immune Profiling of COVID-19 Patients Reveals Distinct Immunotypes with Therapeutic Implications. Science 2020, 369, eabc8511. [Google Scholar] [CrossRef]
- Mammen, A.L.; Allenbach, Y.; Stenzel, W.; Benveniste, O. ENMC 239th Workshop Study Group 239th ENMC International Workshop: Classification of Dermatomyositis, Amsterdam, the Netherlands, 14–16 December 2018. Neuromuscul. Disord. 2020, 30, 70–92. [Google Scholar] [CrossRef] [PubMed]
- Zhang, Y.; Tech, L.; George, L.A.; Acs, A.; Durrett, R.E.; Hess, H.; Walker, L.S.K.; Tarlinton, D.M.; Fletcher, A.L.; Hauser, A.E.; et al. Plasma Cell Output from Germinal Centers Is Regulated by Signals from Tfh and Stromal Cells. J. Exp. Med. 2018, 215, 1227–1243. [Google Scholar] [CrossRef]
- Belkina, A.C.; Ciccolella, C.O.; Anno, R.; Halpert, R.; Spidlen, J.; Snyder-Cappione, J.E. Automated Optimized Parameters for T-Distributed Stochastic Neighbor Embedding Improve Visualization and Analysis of Large Datasets. Nat. Commun. 2019, 10, 5415. [Google Scholar] [CrossRef]
- Quintelier, K.; Couckuyt, A.; Emmaneel, A.; Aerts, J.; Saeys, Y.; Van Gassen, S. Analyzing High-Dimensional Cytometry Data Using FlowSOM. Nat. Protoc. 2021, 16, 3775–3801. [Google Scholar] [CrossRef] [PubMed]
- Sanz, I.; Wei, C.; Jenks, S.A.; Cashman, K.S.; Tipton, C.; Woodruff, M.C.; Hom, J.; Lee, F.E.-H. Challenges and Opportunities for Consistent Classification of Human B Cell and Plasma Cell Populations. Front. Immunol. 2019, 10, 2458. [Google Scholar] [CrossRef] [PubMed]
- Rojas-Serrano, J.; Herrera-Bringas, D.; Mejía, M.; Rivero, H.; Mateos-Toledo, H.; Figueroa, J.E. Prognostic Factors in a Cohort of Antisynthetase Syndrome (ASS): Serologic Profile Is Associated with Mortality in Patients with Interstitial Lung Disease (ILD). Clin. Rheumatol. 2015, 34, 1563–1569. [Google Scholar] [CrossRef]
- Paul, P.; Liewluck, T.; Ernste, F.C.; Mandrekar, J.; Milone, M. Anti-CN1A Antibodies Do Not Correlate with Specific Clinical, Electromyographic, or Pathological Findings in Sporadic Inclusion Body Myositis. Muscle Nerve 2021, 63, 490–496. [Google Scholar] [CrossRef] [PubMed]
- Koch, S.; Larbi, A.; Derhovanessian, E.; Özcelik, D.; Naumova, E.; Pawelec, G. Multiparameter Flow Cytometric Analysis of CD4 and CD8 T Cell Subsets in Young and Old People. Immun. Ageing 2008, 5, 6. [Google Scholar] [CrossRef] [PubMed]
- Herndler-Brandstetter, D.; Landgraf, K.; Tzankov, A.; Jenewein, B.; Brunauer, R.; Laschober, G.T.; Parson, W.; Kloss, F.; Gassner, R.; Lepperdinger, G.; et al. The Impact of Aging on Memory T Cell Phenotype and Function in the Human Bone Marrow. J. Leukoc. Biol. 2012, 91, 197–205. [Google Scholar] [CrossRef] [PubMed]
- Walling, B.L.; Kim, M. LFA-1 in T Cell Migration and Differentiation. Front. Immunol. 2018, 9, 952. [Google Scholar] [CrossRef] [PubMed]
- Dong, C.; Flavell, R.A. Cell Fate Decision: T-Helper 1 and 2 Subsets in Immune Responses. Arthritis Res. Ther. 2000, 2, 179. [Google Scholar] [CrossRef]
- Junttila, I.S. Tuning the Cytokine Responses: An Update on Interleukin (IL)-4 and IL-13 Receptor Complexes. Front. Immunol. 2018, 9, 888. [Google Scholar] [CrossRef]
- Benveniste, O.; Goebel, H.-H.; Stenzel, W. Biomarkers in Inflammatory Myopathies—An Expanded Definition. Front. Neurol. 2019, 10, 554. [Google Scholar] [CrossRef]
- Preuße, C.; Paesler, B.; Nelke, C.; Cengiz, D.; Müntefering, T.; Roos, A.; Amelin, D.; Allenbach, Y.; Uruha, A.; Dittmayer, C.; et al. Skeletal Muscle Provides the Immunological Micro-Milieu for Specific Plasma Cells in Anti-Synthetase Syndrome-Associated Myositis. Acta Neuropathol. 2022, 1–20. [Google Scholar] [CrossRef] [PubMed]
- Cheadle, E.J.; Sheard, V.; Rothwell, D.G.; Bridgeman, J.S.; Ashton, G.; Hanson, V.; Mansoor, A.W.; Hawkins, R.E.; Gilham, D.E. Differential Role of Th1 and Th2 Cytokines in Autotoxicity Driven by CD19-Specific Second-Generation Chimeric Antigen Receptor T Cells in a Mouse Model. J. Immunol. 2014, 192, 3654–3665. [Google Scholar] [CrossRef] [PubMed]
- Merino Tejero, E.; Lashgari, D.; García-Valiente, R.; Gao, X.; Crauste, F.; Robert, P.A.; Meyer-Hermann, M.; Martínez, M.R.; van Ham, S.M.; Guikema, J.E.J.; et al. Multiscale Modeling of Germinal Center Recapitulates the Temporal Transition From Memory B Cells to Plasma Cells Differentiation as Regulated by Antigen Affinity-Based Tfh Cell Help. Front. Immunol. 2021, 11, 3805. [Google Scholar] [CrossRef]
- Ise, W.; Fujii, K.; Shiroguchi, K.; Ito, A.; Kometani, K.; Takeda, K.; Kawakami, E.; Yamashita, K.; Suzuki, K.; Okada, T.; et al. T Follicular Helper Cell-Germinal Center B Cell Interaction Strength Regulates Entry into Plasma Cell or Recycling Germinal Center Cell Fate. Immunity 2018, 48, 702–715.e4. [Google Scholar] [CrossRef] [PubMed]
- Espinosa-Ortega, F.; Gómez-Martin, D.; Santana-De Anda, K.; Romo-Tena, J.; Villaseñor-Ovies, P.; Alcocer-Varela, J. Quantitative T Cell Subsets Profile in Peripheral Blood from Patients with Idiopathic Inflammatory Myopathies: Tilting the Balance towards Proinflammatory and pro-Apoptotic Subsets. Clin. Exp. Immunol. 2015, 179, 520–528. [Google Scholar] [CrossRef] [PubMed]
- Zhang, L.; Li, W.; Cai, Y.; Liu, X.; Peng, Q.; Liang, L. Aberrant Expansion of Circulating CD4+ CXCR5+ CCR7lo PD1hi Tfh Precursor Cells in Idiopathic Inflammatory Myopathy. Int. J. Rheum. Dis. 2020, 23, 397–405. [Google Scholar] [CrossRef] [PubMed]
- Kurata, I.; Matsumoto, I.; Sumida, T. T Follicular Helper Cell Subsets: A Potential Key Player in Autoimmunity. Immunol. Med. 2021, 44, 1–9. [Google Scholar] [CrossRef] [PubMed]
- Robinson, A.B.; Reed, A.M. Clinical Features, Pathogenesis and Treatment of Juvenile and Adult Dermatomyositis. Nat. Rev. Rheumatol. 2011, 7, 664–675. [Google Scholar] [CrossRef] [PubMed]
- Greenberg, S.A.; Higgs, B.W.; Morehouse, C.; Walsh, R.J.; Won Kong, S.; Brohawn, P.; Zhu, W.; Amato, A.; Salajegheh, M.; White, B.; et al. Relationship between Disease Activity and Type 1 Interferon- and Other Cytokine-Inducible Gene Expression in Blood in Dermatomyositis and Polymyositis. Genes Immun. 2012, 13, 207–213. [Google Scholar] [CrossRef] [PubMed]
- Shrestha, S.; Wershil, B.; Sarwark, J.F.; Niewold, T.B.; Philipp, T.; Pachman, L.M. Lesional and Nonlesional Skin from Patients with Untreated Juvenile Dermatomyositis Displays Increased Numbers of Mast Cells and Mature Plasmacytoid Dendritic Cells. Arthritis Rheum. 2010, 62, 2813–2822. [Google Scholar] [CrossRef]
- Viguier, M.; Fouéré, S.; de la Salmonière, P.; Rabian, C.; Lebbe, C.; Dubertret, L.; Morel, P.; Bachelez, H. Peripheral Blood Lymphocyte Subset Counts in Patients with Dermatomyositis: Clinical Correlations and Changes Following Therapy. Medicine 2003, 82, 82–86. [Google Scholar] [CrossRef] [PubMed]
- Ishii, W.; Matsuda, M.; Shimojima, Y.; Itoh, S.; Sumida, T.; Ikeda, S. Flow Cytometric Analysis of Lymphocyte Subpopulations and TH1/TH2 Balance in Patients with Polymyositis and Dermatomyositis. Intern. Med. 2008, 47, 1593–1599. [Google Scholar] [CrossRef] [PubMed]
- O’Gorman, M.R.G.; Bianchi, L.; Zaas, D.; Corrochano, V.; Pachman, L.M. Decreased Levels of CD54 (ICAM-1)-Positive Lymphocytes in the Peripheral Blood in Untreated Patients with Active Juvenile Dermatomyositis. Clin. Diagn. Lab. Immunol. 2000, 7, 693–697. [Google Scholar] [CrossRef] [PubMed]
- Glaría, E.; Valledor, A.F. Roles of CD38 in the Immune Response to Infection. Cells 2020, 9, 228. [Google Scholar] [CrossRef]
- Piper, C.J.M.; Wilkinson, M.G.L.; Deakin, C.T.; Otto, G.W.; Dowle, S.; Duurland, C.L.; Adams, S.; Marasco, E.; Rosser, E.C.; Radziszewska, A.; et al. CD19+CD24hiCD38hi B Cells Are Expanded in Juvenile Dermatomyositis and Exhibit a Pro-Inflammatory Phenotype After Activation Through Toll-Like Receptor 7 and Interferon-α. Front. Immunol. 2018, 9, 1372. [Google Scholar] [CrossRef] [PubMed]
- Lighaam, L.C.; Vermeulen, E.; den Bleker, T.; Meijlink, K.J.; Aalberse, R.C.; Barnes, E.; Culver, E.L.; van Ham, S.M.; Rispens, T. Phenotypic Differences between IgG4+ and IgG1+ B Cells Point to Distinct Regulation of the IgG4 Response. J. Allergy Clin. Immunol. 2014, 133, 267–270.e6. [Google Scholar] [CrossRef] [PubMed]
- Kuroki, A.K.I.; Iyoda, M.; Shibata, T.; Sugisaki, T. Th2 Cytokines Increase and Stimulate B Cells to Produce IgG4 in Idiopathic Membranous Nephropathy. Kidney Int. 2005, 68, 302–310. [Google Scholar] [CrossRef] [PubMed]
- Aalberse, R.C.; Stapel, S.O.; Schuurman, J.; Rispens, T. Immunoglobulin G4: An Odd Antibody. Clin. Exp. Allergy 2009, 39, 469–477. [Google Scholar] [CrossRef] [PubMed]
- Lang, D.; Zwerina, J.; Pieringer, H. IgG4-Related Disease: Current Challenges and Future Prospects. Ther. Clin. Risk Manag. 2016, 12, 189–199. [Google Scholar] [CrossRef]
- Arahata, K.; Engel, A.G. Monoclonal Antibody Analysis of Mononuclear Cells in Myopathies. IV: Cell-Mediated Cytotoxicity and Muscle Fiber Necrosis. Ann. Neurol. 1988, 23, 168–173. [Google Scholar] [CrossRef]
- Fyhr, I.M.; Moslemi, A.R.; Mosavi, A.A.; Lindberg, C.; Tarkowski, A.; Oldfors, A. Oligoclonal Expansion of Muscle Infiltrating T Cells in Inclusion Body Myositis. J. Neuroimmunol. 1997, 79, 185–189. [Google Scholar] [CrossRef]
- Müntzing, K.; Lindberg, C.; Moslemi, A.-R.; Oldfors, A. Inclusion Body Myositis: Clonal Expansions of Muscle-Infiltrating T Cells Persist Over Time. Scand. J. Immunol. 2003, 58, 195–200. [Google Scholar] [CrossRef] [PubMed]
- Greenberg, S.A.; Pinkus, J.L.; Amato, A.A.; Kristensen, T.; Dorfman, D.M. Association of Inclusion Body Myositis with T Cell Large Granular Lymphocytic Leukaemia. Brain 2016, 139, 1348–1360. [Google Scholar] [CrossRef]
- Greenberg, S.A.; Pinkus, J.L.; Kong, S.W.; Baecher-Allan, C.; Amato, A.A.; Dorfman, D.M. Highly Differentiated Cytotoxic T Cells in Inclusion Body Myositis. Brain 2019, 142, 2590–2604. [Google Scholar] [CrossRef] [PubMed]
- Pandya, J.M.; Fasth, A.E.R.; Zong, M.; Arnardottir, S.; Dani, L.; Lindroos, E.; Malmström, V.; Lundberg, I.E. Expanded T Cell Receptor Vβ-Restricted T Cells from Patients with Sporadic Inclusion Body Myositis Are Proinflammatory and Cytotoxic CD28null T Cells. Arthritis Rheum. 2010, 62, 3457–3466. [Google Scholar] [CrossRef] [PubMed]
- Goyal, N.A.; Coulis, G.; Duarte, J.; Farahat, P.K.; Mannaa, A.H.; Cauchii, J.; Irani, T.; Araujo, N.; Wang, L.; Wencel, M.; et al. Immunophenotyping of Inclusion Body Myositis Blood T and NK Cells. Neurology 2022, 98, e1374–e1383. [Google Scholar] [CrossRef] [PubMed]
- Sakuishi, K.; Apetoh, L.; Sullivan, J.M.; Blazar, B.R.; Kuchroo, V.K.; Anderson, A.C. Targeting Tim-3 and PD-1 Pathways to Reverse T Cell Exhaustion and Restore Anti-Tumor Immunity. J. Exp. Med. 2010, 207, 2187–2194. [Google Scholar] [CrossRef] [PubMed]
- Tian, X.; Zhang, A.; Qiu, C.; Wang, W.; Yang, Y.; Qiu, C.; Liu, A.; Zhu, L.; Yuan, S.; Hu, H.; et al. The Upregulation of LAG-3 on T Cells Defines a Subpopulation with Functional Exhaustion and Correlates with Disease Progression in HIV-Infected Subjects. J. Immunol. 2015, 194, 3873–3882. [Google Scholar] [CrossRef]
- Wherry, E.J.; Ha, S.-J.; Kaech, S.M.; Haining, W.N.; Sarkar, S.; Kalia, V.; Subramaniam, S.; Blattman, J.N.; Barber, D.L.; Ahmed, R. Molecular Signature of CD8+ T Cell Exhaustion during Chronic Viral Infection. Immunity 2007, 27, 670–684. [Google Scholar] [CrossRef] [PubMed]
- Constantin, G.; Majeed, M.; Giagulli, C.; Piccio, L.; Kim, J.Y.; Butcher, E.C.; Laudanna, C. Chemokines Trigger Immediate Β2 Integrin Affinity and Mobility Changes: Differential Regulation and Roles in Lymphocyte Arrest under Flow. Immunity 2000, 13, 759–769. [Google Scholar] [CrossRef]
- Wee, H.; Oh, H.-M.; Jo, J.-H.; Jun, C.-D. ICAM-1/LFA-1 Interaction Contributes to the Induction of Endothelial Cell-Cell Separation: Implication for Enhanced Leukocyte Diapedesis. Exp. Mol. Med. 2009, 41, 341–348. [Google Scholar] [CrossRef] [PubMed]
- Saperstein, D.; Levine, T. Interim Analysis of a Pilot Trial of Natalizumab in Inclusion Body Myositis (P3.161). Neurology 2016, 86. [Google Scholar]
- Benveniste, O.; Hogrel, J.-Y.; Belin, L.; Annoussamy, M.; Bachasson, D.; Rigolet, A.; Laforet, P.; Dzangué-Tchoupou, G.; Salem, J.-E.; Nguyen, L.S.; et al. Sirolimus for Treatment of Patients with Inclusion Body Myositis: A Randomised, Double-Blind, Placebo-Controlled, Proof-of-Concept, Phase 2b Trial. Lancet Rheumatol. 2021, 3, e40–e48. [Google Scholar] [CrossRef]
- Pawlitzki, M.; Nelke, C.; Korsen, M.; Meuth, S.G.; Ruck, T. Sirolimus Leads to Rapid and Sustained Clinical Improvement of Motor Deficits in a Patient with Inclusion Body Myositis. Eur. J. Neurol. 2022, 29, 1284–1287. [Google Scholar] [CrossRef] [PubMed]
- Wang, C.; Qin, L.; Manes, T.D.; Kirkiles-Smith, N.C.; Tellides, G.; Pober, J.S. Rapamycin Antagonizes TNF Induction of VCAM-1 on Endothelial Cells by Inhibiting MTORC2. J. Exp. Med. 2014, 211, 395–404. [Google Scholar] [CrossRef] [PubMed]







| Diagnosis | ASyS (n = 41) | DM (n = 28) | IBM (n = 21) | Healthy Control | Group Differences |
|---|---|---|---|---|---|
| Age, years, median (range) | 48 (38–81) | 57 (42–79) | 71 (52–85) | 49 (22–79) | IBM vs. DM **, IBM vs. ASyS ***, IBM vs. Healthy control ***, DM vs. ASyS * |
| Female, N (%) | 22 (53.7) | 20 (71.4) | 10 (47.6) | 6 (50) | ns |
| Disease duration, years (SD) | 3.3 (4.3) | 3.5 (6.2) | 6.1 (5.1) | None | ns |
| MMT-8, median | 147 | 140 | 127 | 150 | IBM vs. ASyS ***, IBM vs. healthy cont.rols *** |
| CK level (U/l) | 3055 (4241) | 1207 (2829) | 491 (374) | 119 (198) | ASyS vs. healthy control ***, DM vs. healthy control * |
| Malignancies, N (%) | 12 (29.3%) | 14 (50%) | 5 (23.8%) | None | ASyS vs. healthy control *, DM vs. healthy control ** |
| Treatment, N (%) | |||||
| None | 13 (31.7) | 7 (25) | 9 (42.3) | 12 (100) | |
| GCS | 11 (26.8) | 4 (14.3) | 2 (9.5) | - | |
| AZA | 1 (2.4) | 3 (10.7) | - | - | |
| MMF | - | - | - | - | |
| IVIG | 1 (2.4) | 1 (3.6) | 12 (57.1) | - | |
| MTX | 6 (14.6) | 4 (14.3) | - | - | |
| CYP | 3 (7.3) | 1 (3.6) | - | - | |
| AZA + GCS | 2 (4.9) | 6 (21.4) | - | - | |
| IVIG + GCS | - | 2 (7.1) | - | - |
Publisher’s Note: MDPI stays neutral with regard to jurisdictional claims in published maps and institutional affiliations. |
© 2022 by the authors. Licensee MDPI, Basel, Switzerland. This article is an open access article distributed under the terms and conditions of the Creative Commons Attribution (CC BY) license (https://creativecommons.org/licenses/by/4.0/).
Share and Cite
Nelke, C.; Pawlitzki, M.; Schroeter, C.B.; Huntemann, N.; Räuber, S.; Dobelmann, V.; Preusse, C.; Roos, A.; Allenbach, Y.; Benveniste, O.; et al. High-Dimensional Cytometry Dissects Immunological Fingerprints of Idiopathic Inflammatory Myopathies. Cells 2022, 11, 3330. https://doi.org/10.3390/cells11203330
Nelke C, Pawlitzki M, Schroeter CB, Huntemann N, Räuber S, Dobelmann V, Preusse C, Roos A, Allenbach Y, Benveniste O, et al. High-Dimensional Cytometry Dissects Immunological Fingerprints of Idiopathic Inflammatory Myopathies. Cells. 2022; 11(20):3330. https://doi.org/10.3390/cells11203330
Chicago/Turabian StyleNelke, Christopher, Marc Pawlitzki, Christina B. Schroeter, Niklas Huntemann, Saskia Räuber, Vera Dobelmann, Corinna Preusse, Andreas Roos, Yves Allenbach, Olivier Benveniste, and et al. 2022. "High-Dimensional Cytometry Dissects Immunological Fingerprints of Idiopathic Inflammatory Myopathies" Cells 11, no. 20: 3330. https://doi.org/10.3390/cells11203330
APA StyleNelke, C., Pawlitzki, M., Schroeter, C. B., Huntemann, N., Räuber, S., Dobelmann, V., Preusse, C., Roos, A., Allenbach, Y., Benveniste, O., Wiendl, H., Lundberg, I. E., Stenzel, W., Meuth, S. G., & Ruck, T. (2022). High-Dimensional Cytometry Dissects Immunological Fingerprints of Idiopathic Inflammatory Myopathies. Cells, 11(20), 3330. https://doi.org/10.3390/cells11203330

