Phospho-Specific Flow Cytometry Reveals Signaling Heterogeneity in T-Cell Acute Lymphoblastic Leukemia Cell Lines
Abstract
1. Introduction
2. Materials and Methods
2.1. Cell Samples
2.2. Immunophenotype Characterization
2.3. Cell Treatments
2.4. Phospho-Specific Flow Cytometry
2.5. Flow Cytometry Data Analysis
2.6. Statistical Analysis
3. Results
3.1. Study Design
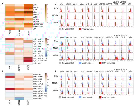
3.2. Phosphorylation Profiles in the Basal, H2O2-, and PMA-Modulated Conditions
3.3. Phosphorylation Profiles Following Modulation with CXCL12 or IL7
3.4. Signaling Profiles Separate T-ALL Cell Lines in Distinct Clusters
4. Discussion
5. Conclusions
Supplementary Materials
Author Contributions
Funding
Institutional Review Board Statement
Informed Consent Statement
Conflicts of Interest
References
- Girardi, T.; Vicente, C.; Cools, J.; De Keersmaecker, K. The Genetics and Molecular Biology of T-ALL. Blood 2017, 129, 1113–1123. [Google Scholar] [CrossRef] [PubMed]
- Hunger, S.P.; Mullighan, C.G. Acute Lymphoblastic Leukemia in Children. N. Engl. J. Med. 2015, 373, 1541–1552. [Google Scholar] [CrossRef] [PubMed]
- Litzow, M.R.; Ferrando, A.A. How I Treat T-Cell Acute Lymphoblastic Leukemia in Adults. Blood 2015, 126, 833–841. [Google Scholar] [CrossRef]
- Pui, C.-H.; Robison, L.L.; Look, A.T. Acute Lymphoblastic Leukaemia. Lancet 2008, 371, 1030–1043. [Google Scholar] [CrossRef]
- Aifantis, I.; Raetz, E.; Buonamici, S. Molecular Pathogenesis of T-Cell Leukaemia and Lymphoma. Nat. Rev. Immunol. 2008, 8, 380–390. [Google Scholar] [CrossRef]
- Passaro, D.; Quang, C.T.; Ghysdael, J. Microenvironmental Cues for T-Cell Acute Lymphoblastic Leukemia Development. Immunol. Rev. 2016, 271, 156–172. [Google Scholar] [CrossRef]
- Bene, M.C.; Castoldi, G.; Knapp, W.; Ludwig, W.D.; Matutes, E.; Orfao, A.; van’t Veer, M.B. Proposals for the Immunological Classification of Acute Leukemias. European Group for the Immunological Characterization of Leukemias (EGIL). Leukemia 1995, 9, 1783–1786. [Google Scholar]
- Raetz, E.A.; Teachey, D.T. T-Cell Acute Lymphoblastic Leukemia. Hematol. Am. Soc. Hematol. Educ. Program. 2016, 2016, 580–588. [Google Scholar] [CrossRef]
- Jain, N.; Lamb, A.V.; O’Brien, S.; Ravandi, F.; Konopleva, M.; Jabbour, E.; Zuo, Z.; Jorgensen, J.; Lin, P.; Pierce, S.; et al. Early T-Cell Precursor Acute Lymphoblastic Leukemia/Lymphoma (ETP-ALL/LBL) in Adolescents and Adults: A High-Risk Subtype. Blood 2016, 127, 1863–1869. [Google Scholar] [CrossRef]
- Hefazi, M.; Litzow, M.R. Recent Advances in the Biology and Treatment of T Cell Acute Lymphoblastic Leukemia. Curr. Hematol. Malig. Rep. 2018, 13, 265–274. [Google Scholar] [CrossRef]
- Belver, L.; Ferrando, A. The Genetics and Mechanisms of T Cell Acute Lymphoblastic Leukaemia. Nat. Rev. Cancer 2016, 16, 494–507. [Google Scholar] [CrossRef] [PubMed]
- van der Zwet, J.C.G.; Buijs-Gladdines, J.G.C.A.M.; Cordo’, V.; Debets, D.O.; Smits, W.K.; Chen, Z.; Dylus, J.; Zaman, G.J.R.; Altelaar, M.; Oshima, K.; et al. MAPK-ERK Is a Central Pathway in T-Cell Acute Lymphoblastic Leukemia That Drives Steroid Resistance. Leukemia 2021, 35, 3394–3405. [Google Scholar] [CrossRef] [PubMed]
- Bongiovanni, D.; Saccomani, V.; Piovan, E. Aberrant Signaling Pathways in T-Cell Acute Lymphoblastic Leukemia. Int. J. Mol. Sci. 2017, 18, 1904. [Google Scholar] [CrossRef] [PubMed]
- Silva, A.; Laranjeira, A.B.A.; Martins, L.R.; Cardoso, B.A.; Demengeot, J.; Andrés Yunes, J.; Seddon, B.; Barata, J.T. IL-7 Contributes to the Progression of Human T-Cell Acute Lymphoblastic Leukemias. Cancer Res. 2011, 71, 4780–4789. [Google Scholar] [CrossRef]
- González-García, S.; Mosquera, M.; Fuentes, P.; Palumbo, T.; Escudero, A.; Pérez-Martínez, A.; Ramírez, M.; Corcoran, A.E.; Toribio, M.L. IL-7R Is Essential for Leukemia-Initiating Cell Activity of T-Cell Acute Lymphoblastic Leukemia. Blood 2019, 134, 2171–2182. [Google Scholar] [CrossRef]
- Scupoli, M.T.; Perbellini, O.; Krampera, M.; Vinante, F.; Cioffi, F.; Pizzolo, G. Interleukin 7 Requirement for Survival of T-Cell Acute Lymphoblastic Leukemia and Human Thymocytes on Bone Marrow Stroma. Haematologica 2007, 92, 264–266. [Google Scholar] [CrossRef]
- Vadillo, E.; Dorantes-Acosta, E.; Pelayo, R.; Schnoor, M. T Cell Acute Lymphoblastic Leukemia (T-ALL): New Insights into the Cellular Origins and Infiltration Mechanisms Common and Unique among Hematologic Malignancies. Blood Rev. 2018, 32, 36–51. [Google Scholar] [CrossRef]
- Scupoli, M.T.; Donadelli, M.; Cioffi, F.; Rossi, M.; Perbellini, O.; Malpeli, G.; Corbioli, S.; Vinante, F.; Krampera, M.; Palmieri, M.; et al. Bone Marrow Stromal Cells and the Upregulation of Interleukin-8 Production in Human T-Cell Acute Lymphoblastic Leukemia through the CXCL12/CXCR4 Axis and the NF-ΚB and JNK/AP-1 Pathways. Haematologica 2008, 93, 524–532. [Google Scholar] [CrossRef]
- Santagata, S.; Ieranò, C.; Trotta, A.M.; Capiluongo, A.; Auletta, F.; Guardascione, G.; Scala, S. CXCR4 and CXCR7 Signaling Pathways: A Focus on the Cross-Talk Between Cancer Cells and Tumor Microenvironment. Front. Oncol. 2021, 11, 1–11. [Google Scholar] [CrossRef]
- Karpova, D.; Boing, H. Concise Review : CXCR4/CXCL12 Signaling in Immature Hematopoiesis—Lessons from Pharmacological and Genetic Models. Stem Cells 2015, 33, 2391–2399. [Google Scholar] [CrossRef]
- Morrison, S.J.; Scadden, D.T. The Bone Marrow Niche for Haematopoietic Stem Cells. Nature 2014, 505, 327–334. [Google Scholar] [CrossRef] [PubMed]
- Singh, A.K.; Arya, R.K.; Trivedi, A.K.; Sanyal, S.; Baral, R.; Dormond, O.; Briscoe, D.M.; Datta, D. Chemokine Receptor Trio: CXCR3, CXCR4 and CXCR7 Crosstalk via CXCL11 and CXCL12. Cytokine Growth Factor Rev. 2013, 24, 41–49. [Google Scholar] [CrossRef] [PubMed]
- Bianchi, M.E.; Mezzapelle, R. The Chemokine Receptor CXCR4 in Cell Proliferation and Tissue Regeneration. Front. Immunol. 2020, 11, 1–8. [Google Scholar] [CrossRef]
- Teicher, B.A.; Fricker, S.P. CXCL12 (SDF-1)/CXCR4 Pathway in Cancer. Clin. Cancer Res. 2010, 16, 2927–2931. [Google Scholar] [CrossRef] [PubMed]
- Chatterjee, S.; Behnam Azad, B.; Nimmagadda, S. The Intricate Role of CXCR4 in Cancer. Adv. Cancer Res. 2014, 124, 31–82. [Google Scholar] [PubMed]
- Rombouts, E.J.C.; Pavic, B.; Löwenberg, B.; Ploemacher, R.E. Relation between CXCR-4 Expression, Flt3 Mutations, and Unfavorable Prognosis of Adult Acute Myeloid Leukemia. Blood 2004, 104, 550–557. [Google Scholar] [CrossRef] [PubMed]
- Patel, B.; Dey, A.; Castleton, A.Z.; Schwab, C.; Samuel, E.; Sivakumaran, J.; Beaton, B.; Zareian, N.; Zhang, C.Y.; Rai, L.; et al. Mouse Xenograft Modeling of Human Adult Acute Lymphoblastic Leukemia Provides Mechanistic Insights into Adult LIC Biology. Blood 2014, 124, 96–105. [Google Scholar] [CrossRef][Green Version]
- Pitt, L.A.; Tikhonova, A.N.; Hu, H.; Trimarchi, T.; King, B.; Gong, Y.; Sanchez-Martin, M.; Tsirigos, A.; Littman, D.R.; Ferrando, A.A.; et al. CXCL12-Producing Vascular Endothelial Niches Control Acute T Cell Leukemia Maintenance. Cancer Cell 2015, 27, 755–768. [Google Scholar] [CrossRef]
- Passaro, D.; Irigoyen, M.; Catherinet, C.; Gachet, S.; Da Costa De Jesus, C.; Lasgi, C.; Tran Quang, C.; Ghysdael, J. CXCR4 Is Required for Leukemia-Initiating Cell Activity in T Cell Acute Lymphoblastic Leukemia. Cancer Cell 2015, 27, 769–779. [Google Scholar] [CrossRef]
- Melo, R.D.C.C.; Longhini, A.L.; Bigarella, C.L.; Baratti, M.O.; Traina, F.; Favaro, P.; Campos, P.D.M.; Saad, S.T.O. CXCR7 Is Highly Expressed in Acute Lymphoblastic Leukemia and Potentiates CXCR4 Response to CXCL12. PLoS ONE 2014, 9, e91365. [Google Scholar] [CrossRef]
- Barata, J.T.; Durum, S.K.; Seddon, B. Flip the Coin: IL-7 and IL-7R in Health and Disease. Nat. Immunol. 2019, 20, 1584–1593. [Google Scholar] [CrossRef] [PubMed]
- Oliveira, M.L.; Akkapeddi, P.; Ribeiro, D.; Melão, A.; Barata, J.T. IL-7R-Mediated Signaling in T-Cell Acute Lymphoblastic Leukemia: An Update. Adv. Biol. Regul. 2019, 71, 88–96. [Google Scholar] [CrossRef] [PubMed]
- Barata, J.T.; Cardoso, A.A.; Boussiotis, V.A. Interleukin-7 in T-Cell Acute Lymphoblastic Leukemia: An Extrinsic Factor Supporting Leukemogenesis? Leuk. Lymphoma 2005, 46, 483–495. [Google Scholar] [CrossRef] [PubMed]
- Jiang, Q.; Wen, Q.L.; Aiello, F.B.; Mazzucchelli, R.; Asefa, B.; Khaled, A.R.; Durum, S.K. Cell Biology of IL-7, a Key Lymphotrophin. Cytokine Growth Factor Rev. 2005, 16, 513–533. [Google Scholar] [CrossRef] [PubMed]
- Barata, J.T.; Cardoso, A.A.; Nadler, L.M.; Boussiotis, V.A. Interleukin-7 Promotes Survival and Cell Cycle Progression of T-Cell Acute Lymphoblastic Leukemia Cells by down-Regulating the Cyclin-Dependent Kinase Inhibitor P27kip1. Blood 2001, 98, 1524–1531. [Google Scholar] [CrossRef]
- Silva, A.; Gírio, A.; Cebola, I.; Santos, C.I.; Antunes, F.; Barata, J.T. Intracellular Reactive Oxygen Species Are Essential for PI3K/Akt/MTOR-Dependent IL-7-Mediated Viability of T-Cell Acute Lymphoblastic Leukemia Cells. Leukemia 2011, 25, 960–967. [Google Scholar] [CrossRef]
- Swainson, L.; Kinet, S.; Mongellaz, C.; Sourisseau, M.; Henriques, T.; Taylor, N. IL-7-Induced Proliferation of Recent Thymic Emigrants Requires Activation of the PI3K Pathway. Blood 2007, 109, 1034–1042. [Google Scholar] [CrossRef]
- Rathmell, J.C.; Farkash, E.A.; Gao, W.; Thompson, C.B. IL-7 Enhances the Survival and Maintains the Size of Naive T Cells. J. Immunol. 2001, 167, 6869–6876. [Google Scholar] [CrossRef]
- Irish, J.M.; Kotecha, N.; Nolan, G.P. Mapping Normal and Cancer Cell Signalling Networks: Towards Single-Cell Proteomics. Nat. Rev. Cancer 2006, 6, 141–146. [Google Scholar] [CrossRef]
- Cesano, A.; Perbellini, O.; Evensen, E.; Chu, C.C.; Cioffi, F.; Ptacek, J.; Damle, R.N.; Chignola, R.; Cordeiro, J.; Yan, X.J.; et al. Association between B-Cell Receptor Responsiveness and Disease Progression in B-Cell Chronic Lymphocytic Leukemia: Results from Single Cell Network Profiling Studies. Haematologica 2013, 98, 626–634. [Google Scholar] [CrossRef]
- Cavallini, C.; Chignola, R.; Dando, I.; Perbellini, O.; Mimiola, E.; Lovato, O.; Laudanna, C.; Pizzolo, G.; Donadelli, M.; Scupoli, M.T. Low Catalase Expression Confers Redox Hypersensitivity and Identifies an Indolent Clinical Behavior in CLL. Blood 2018, 131, 1942–1954. [Google Scholar] [CrossRef] [PubMed]
- Cavallini, C.; Galasso, M.; Pozza, E.D.; Chignola, R.; Lovato, O.; Dando, I.; Romanelli, M.G.; Krampera, M.; Pizzolo, G.; Donadelli, M.; et al. Effects of CD20 Antibodies and Kinase Inhibitors on B-Cell Receptor Signalling and Survival of Chronic Lymphocytic Leukaemia Cells. Br. J. Haematol. 2021, 192, 333–342. [Google Scholar] [CrossRef]
- Scupoli, M.T.; Vinante, F.; Krampera, M.; Vincenzi, C.; Nadali, G.; Zampieri, F.; Ritter, M.A.; Eren, E.; Santini, F.; Pizzolo, G. Thymic Epithelial Cells Promote Survival of Human T-Cell Acute Lymphoblastic Leukemia Blasts: The Role of Interleukin-7. Haematologica 2003, 88, 1229–1237. [Google Scholar] [PubMed]
- Metsalu, T.; Vilo, J. ClustVis: A Web Tool for Visualizing Clustering of Multivariate Data Using Principal Component Analysis and Heatmap. Nucleic Acids Res. 2015, 43, W566–W570. [Google Scholar] [CrossRef] [PubMed]
- Singh, D.K.; Kumar, D.; Siddiqui, Z.; Basu, S.K.; Kumar, V.; Rao, K.V.S. The Strength of Receptor Signaling Is Centrally Controlled through a Cooperative Loop between Ca2+ and an Oxidant Signal. Cell 2005, 121, 281–293. [Google Scholar] [CrossRef]
- Dröge, W. Protein Kinase C in T-Cell Regulation. Immunol. Today 1986, 7, 340–343. [Google Scholar] [CrossRef]
- Kornblau, S.M.; Minden, M.D.; Rosen, D.B.; Putta, S.; Cohen, A.; Covey, T.; Spellmeyer, D.C.; Fantl, W.J.; Gayko, U.; Cesano, A. Dynamic Single-Cell Network Profiles in Acute Myelogenous Leukemia Are Associated with Patient Response to Standard Induction Therapy. Clin. Cancer Res. 2010, 16, 3721–3733. [Google Scholar] [CrossRef]
- Irish, J.M.; Hovland, R.; Krutzik, P.O.; Perez, O.D.; Bruserud, Ø.; Gjertsen, B.T.; Nolan, G.P. Single Cell Profiling of Potentiated Phospho-Protein Networks in Cancer Cells. Cell 2004, 118, 217–228. [Google Scholar] [CrossRef]
- Irish, J.M.; Czerwinski, D.K.; Nolan, G.P.; Levy, R. Kinetics of B Cell Receptor Signaling in Human B Cell Subsets Mapped by Phosphospecific Flow Cytometry. J. Immunol. 2006, 177, 1581–1589. [Google Scholar] [CrossRef]
- Štefanová, I.; Hemmer, B.; Vergelli, M.; Martin, R.; Biddison, W.E.; Germain, R.N. TCR Ligand Discrimination Is Enforced by Competing ERK Positive and SHP-I Negative Feedback Pathways. Nat. Immunol. 2003, 4, 248–254. [Google Scholar] [CrossRef]
- Alberolalla, J.; Forbush, K.A.; Seger, R.; Krebs, E.G.; Perlmutter, R.M. Selective Requirement for MAP Kinase Activation in Thymocyte Differentiation. Nature 1995, 373, 620–623. [Google Scholar] [CrossRef] [PubMed]
- Li, Y.; Buijs-Gladdines, J.G.C.A.M.; Canté-Barrett, K.; Stubbs, A.P.; Vroegindeweij, E.M.; Smits, W.K.; van Marion, R.; Dinjens, W.N.M.; Horstmann, M.; Kuiper, R.P.; et al. IL-7 Receptor Mutations and Steroid Resistance in Pediatric T Cell Acute Lymphoblastic Leukemia: A Genome Sequencing Study. PLoS Med. 2016, 13, 1–33. [Google Scholar] [CrossRef] [PubMed]
- Wan, P.T.C.; Garnett, M.J.; Roe, S.M.; Lee, S.; Niculescu-Duvaz, D.; Good, V.M.; Cancer Genome Project; Jones, C.M.; Marshall, C.J.; Springer, C.J.; et al. Mechanism of Activation of the RAF-ERK Signaling Pathway by Oncogenic Mutations of B-RAF. Cell 2004, 116, 855–867. [Google Scholar] [CrossRef]
- COSMIC. Catalogue of Somatic Mutations in Cancer. Available online: https://cancer.sanger.ac.uk/cosmic (accessed on 17 February 2022).
- Hoesel, B.; Schmid, J.A. The Complexity of NF-KB Signaling in Inflammation and Cancer. Mol. Cancer 2013, 12, 1–15. [Google Scholar] [CrossRef]
- Gerondakis, S.; Fulford, T.S.; Messina, N.L.; Grumont, R.J. NF-ΚB Control of T Cell Development. Nat. Immunol. 2014, 15, 15–25. [Google Scholar] [CrossRef]
- Reinhard, V.; Eijiro, J.; Roderick, P.; Adrian, H.; Richard, F.; Sankar, G. NF-KB Activation by the Pre-T Cell Receptor Serves as a Selective Survival Signal in T Lymphocyte Development. Immunity 2000, 13, 677–689. [Google Scholar] [CrossRef]
- Kordes, U.; Krappmann, D.; Heissmeyer, V.; Ludwig, W.D.; Scheidereit, C. Transcription Factor NF-ΚB Is Constitutively Activated in Acute Lymphoblastic Leukemia Cells. Leukemia 2000, 14, 399–402. [Google Scholar] [CrossRef]
- Poglio, S.; Cahu, X.; Uzan, B.; Besnard-Guérin, C.; Lapillonne, H.; Leblanc, T.; Baruchel, A.; Landman-Parker, J.; Petit, A.; Baleydier, F.; et al. Rapid Childhood T-ALL Growth in Xenograft Models Correlates with Mature Phenotype and NF-ΚB Pathway Activation but Not with Poor Prognosis. Leukemia 2015, 29, 977–980. [Google Scholar] [CrossRef]
- Gutierrez, A.; Sanda, T.; Grebliunaite, R.; Carracedo, A.; Salmena, L.; Ahn, Y.; Dahlberg, S.; Neuberg, D.; Moreau, L.A.; Winter, S.S.; et al. High Frequency of PTEN, PI3K, and AKT Abnormalities in T-Cell Acute Lymphoblastic Leukemia. Blood 2009, 114, 647–650. [Google Scholar] [CrossRef]
- Silva, A.; Yunes, J.A.; Cardoso, B.A.; Martins, L.R.; Jotta, P.Y.; Abecasis, M.; Nowill, A.E.; Leslie, N.R.; Cardoso, A.A.; Barata, J.T. PTEN Posttranslational Inactivation and Hyperactivation of the PI3K/Akt Pathway Sustain Primary T Cell Leukemia Viability. J. Clin. Investig. 2008, 118, 3762–3774. [Google Scholar] [CrossRef]
- Ellisen, L.W.; Bird, J.; West, D.C.; Soreng, A.L.; Reynolds, T.C.; Smith, S.D.; Sklar, J. TAN-1, the Human Homolog of the Drosophila Notch Gene, Is Broken by Chromosomal Translocations in T Lymphoblastic Neoplasms. Cell 1991, 66, 649–661. [Google Scholar] [CrossRef]
- Palacios, E.H.; Weiss, A. Function of the Src-Family Kinases, Lck and Fyn, in T-Cell Development and Activation. Oncogene 2004, 23, 7990–8000. [Google Scholar] [CrossRef] [PubMed]
- Abraham, K.M.; Levin, S.D.; Marth, J.D.; Forbush, K.A.; Perlmutter, R.M. Thymic Tumorigenesis Induced by Overexpression of P56lck. Proc. Natl. Acad. Sci. USA 1991, 88, 3977–3981. [Google Scholar] [CrossRef] [PubMed]
- Shah, N.H.; Wang, Q.; Yan, Q.; Karandur, D.; Kadlecek, T.A.; Fallahee, I.R.; Russ, W.P.; Ranganathan, R.; Weiss, A.; Kuriyan, J. An Electrostatic Selection Mechanism Controls Sequential Kinase Signaling Downstream of the T Cell Receptor. eLife 2016, 5, 1–40. [Google Scholar] [CrossRef]
- Thill, P.A.; Weiss, A.; Chakraborty, A.K. Phosphorylation of a Tyrosine Residue on Zap70 by Lck and Its Subsequent Binding via an SH2 Domain May Be a Key Gatekeeper of T Cell Receptor Signaling In Vivo. Mol. Cell Biol. 2016, 36, 2396–2402. [Google Scholar] [CrossRef]
- Kong, G.; Dalton, M.; Bubeck Wardenburg, J.; Straus, D.; Kurosaki, T.; Chan, A.C. Distinct Tyrosine Phosphorylation Sites in ZAP-70 Mediate Activation and Negative Regulation of Antigen Receptor Function. Mol. Cell Biol. 1996, 16, 5026–5035. [Google Scholar] [CrossRef]
- Dos Santos, N.R.; Rickman, D.S.; De Reynies, A.; Cormier, F.; Williame, M.; Blanchard, C.; Stern, M.H.; Ghysdael, J. Pre-TCR Expression Cooperates with TEL-JAK2 to Transform Immature Thymocytes and Induce T-Cell Leukemia. Blood 2007, 109, 3972–3981. [Google Scholar] [CrossRef]
- Bellavia, D.; Campese, A.F.; Checquolo, S.; Balestri, A.; Biondi, A.; Cazzaniga, G.; Lendahl, U.; Fehling, H.J.; Hayday, A.C.; Frati, L.; et al. Combined Expression of PTα and Notch3 in T Cell Leukemia Identifies the Requirement of PreTCR for Leukemogenesis. Proc. Natl. Acad. Sci. USA 2002, 99, 3788–3793. [Google Scholar] [CrossRef]
- Serafin, V.; Lissandron, V.; Buldini, B.; Bresolin, S.; Paganin, M.; Grillo, F.; Andriano, N.; Palmi, C.; Cazzaniga, G.; Marmiroli, S.; et al. Phosphoproteomic Analysis Reveals Hyperactivation of MTOR/STAT3 and LCK/Calcineurin Axes in Pediatric Early T-Cell Precursor ALL. Leukemia 2017, 31, 1007–1011. [Google Scholar] [CrossRef]
- Bonaccorso, P.; Bugarin, C.; Buracchi, C.; Fazio, G.; Biondi, A.; Lo Nigro, L.; Gaipa, G. Single-Cell Profiling of Pediatric T-Cell Acute Lymphoblastic Leukemia: Impact of PTEN Exon 7 Mutation on PI3K/Akt and JAK-STAT Signaling Pathways. Cytometry B Clin. Cytom. 2020, 98, 491–503. [Google Scholar] [CrossRef]
- Yu, H.; Pardoll, D.; Jove, R. STATs in Cancer Inflammation and Immunity: A Leading Role for STAT3. Nat. Rev. Cancer 2009, 9, 798–809. [Google Scholar] [CrossRef] [PubMed]
- Carreira, S.; Goodall, J.; Aksan, I.; La Rocca, S.A.; Galibert, M.D.; Denat, L.; Larue, L.; Goding, C.R. Mitf Cooperates with Rb1 and Activates P21Cip1 Expression to Regulate Cell Cycle Progression. Nature 2005, 433, 764–769. [Google Scholar] [CrossRef] [PubMed]
- Omura-Minamisawa, M.; Diccianni, M.B.; Batova, A.; Chang, R.C.; Bridgeman, L.J.; Yu, J.; Pullen, J.; Bowman, W.P.; Yu, A.L. Universal Inactivation of Both P16 and P15 but Not Downstream Components Is an Essential Event in the Pathogenesis of T-Cell Acute Lymphoblastic Leukemia. Clin. Cancer Res. 2000, 6, 1219–1228. [Google Scholar] [PubMed]
- Juntilla, M.M.; Koretzky, G.A. Critical Roles of the PI3K/Akt Signaling Pathway in T Cell Development. Immunol. Lett. 2008, 116, 104–110. [Google Scholar] [CrossRef] [PubMed]
- Barata, J.T.; Silva, A.; Brandao, J.G.; Nadler, L.M.; Cardoso, A.A.; Boussiotis, V.A. Activation of PI3K Is Indispensable for Interleukin 7-Mediated Viability, Proliferation, Glucose Use, and Growth of T Cell Acute Lymphoblastic Leukemia Cells. J. Exp. Med. 2004, 200, 659–669. [Google Scholar] [CrossRef]
- Lonetti, A.; Antunes, I.L.; Chiarini, F.; Orsini, E.; Buontempo, F.; Ricci, F.; Tazzari, P.L.; Pagliaro, P.; Melchionda, F.; Pession, A.; et al. Activity of the Pan-Class I Phosphoinositide 3-Kinase Inhibitor NVP-BKM120 in T-Cell Acute Lymphoblastic Leukemia. Leukemia 2014, 28, 1196–1206. [Google Scholar] [CrossRef]
- Zhao, W.-L. Targeted Therapy in T-Cell Malignancies: Dysregulation of the Cellular Signaling Pathways. Leukemia 2010, 24, 13–21. [Google Scholar] [CrossRef]
- Evangelisti, C.; Ricci, F.; Tazzari, P.; Chiarini, F.; Battistelli, M.; Falcieri, E.; Ognibene, A.; Pagliaro, P.; Cocco, L.; McCubrey, J.A.; et al. Preclinical Testing of the Akt Inhibitor Triciribine in T-Cell Acute Lymphoblastic Leukemia. J. Cell. Physiol. 2011, 226, 822–831. [Google Scholar] [CrossRef]
- Hess, P.; Pihan, G.; Sawyers, C.L.; Flavell, R.A.; Davis, R.J. Survival Signaling Mediated by C-Jun NH2-Terminal Kinase in Transformed B Lymphoblasts. Nat. Genet. 2002, 32, 201–205. [Google Scholar] [CrossRef]
- Gururajan, M.; Chui, R.; Karuppannan, A.K.; Ke, J.; Jennings, C.D.; Bondada, S. C-Jun N-Terminal Kinase (JNK) Is Required for Survival and Proliferation of B-Lymphoma Cells. Blood 2005, 106, 1382–1391. [Google Scholar] [CrossRef]
- Hideshima, T.; Hayashi, T.; Chauhan, D.; Akiyama, M.; Richardson, P.; Anderson, K. Biologic Sequelae of C-Jun NH2-Terminal Kinase (JNK) Activation in Multiple Myeloma Cell Lines. Oncogene 2003, 22, 8797–8801. [Google Scholar] [CrossRef] [PubMed][Green Version]
- Cui, J.; Wang, Q.; Wang, J.; Lv, M.; Zhu, N.; Li, Y.; Feng, J.; Shen, B.; Zhang, J. Basal C-Jun NH2-Terminal Protein Kinase Activity Is Essential for Survival and Proliferation of T-Cell Acute Lymphoblastic Leukemia Cells. Mol. Cancer Ther. 2009, 8, 3214–3222. [Google Scholar] [CrossRef] [PubMed]
- Chen, T.J.; Du, W.; Junco, J.J.; Bridges, C.S.; Shen, Y.; Puppi, M.; Rabin, K.R.; Lacorazza, H.D. Inhibition of the MAP2K7-JNK Pathway with 5Z-7-Oxozeaenol Induces Apoptosis in T-Cell Acute Lymphoblastic Leukemia. Oncotarget 2021, 12, 1787–1801. [Google Scholar] [CrossRef] [PubMed]
- Liu, Y.; Easton, J.; Shao, Y.; Maciaszek, J.; Wang, Z.; Wilkinson, M.R.; McCastlain, K.; Edmonson, M.; Pounds, S.B.; Shi, L.; et al. The Genomic Landscape of Pediatric and Young Adult T-Lineage Acute Lymphoblastic Leukemia. Nat. Genet. 2017, 49, 1211–1218. [Google Scholar] [CrossRef] [PubMed]





| T-ALL Cell Lines | EGIL Classification | Markers | ||
|---|---|---|---|---|
| CD7+/cCD3+ | ||||
| CD2 and/or CD5 and/or CD8 | CD1a | mCD3 | ||
| Pro-T (T I) | Neg | Neg | Neg | |
| CEM | Pre-T (T II) | Pos | Neg | Neg |
| MOLT4 | Cortical T (T III) | Pos | Pos | Neg |
| Jurkat | Mature T (T IV) | Pos | Neg | Pos |
Publisher’s Note: MDPI stays neutral with regard to jurisdictional claims in published maps and institutional affiliations. |
© 2022 by the authors. Licensee MDPI, Basel, Switzerland. This article is an open access article distributed under the terms and conditions of the Creative Commons Attribution (CC BY) license (https://creativecommons.org/licenses/by/4.0/).
Share and Cite
Perbellini, O.; Cavallini, C.; Chignola, R.; Galasso, M.; Scupoli, M.T. Phospho-Specific Flow Cytometry Reveals Signaling Heterogeneity in T-Cell Acute Lymphoblastic Leukemia Cell Lines. Cells 2022, 11, 2072. https://doi.org/10.3390/cells11132072
Perbellini O, Cavallini C, Chignola R, Galasso M, Scupoli MT. Phospho-Specific Flow Cytometry Reveals Signaling Heterogeneity in T-Cell Acute Lymphoblastic Leukemia Cell Lines. Cells. 2022; 11(13):2072. https://doi.org/10.3390/cells11132072
Chicago/Turabian StylePerbellini, Omar, Chiara Cavallini, Roberto Chignola, Marilisa Galasso, and Maria T. Scupoli. 2022. "Phospho-Specific Flow Cytometry Reveals Signaling Heterogeneity in T-Cell Acute Lymphoblastic Leukemia Cell Lines" Cells 11, no. 13: 2072. https://doi.org/10.3390/cells11132072
APA StylePerbellini, O., Cavallini, C., Chignola, R., Galasso, M., & Scupoli, M. T. (2022). Phospho-Specific Flow Cytometry Reveals Signaling Heterogeneity in T-Cell Acute Lymphoblastic Leukemia Cell Lines. Cells, 11(13), 2072. https://doi.org/10.3390/cells11132072

