Long-Term Effects of Potassium Fertilization and Wheat Straw Return on Cropland Soil Fertility and Microorganisms in the Qinghai–Tibet Plateau
Abstract
1. Introduction
2. Materials and Methods
2.1. Site Description
2.2. Experimental Design and Materials
2.3. Soil Sample Processing and Determination
2.4. DNA Extraction and High Throughput Sequencing
2.5. Statistical and Bioinformatics Analysis
3. Results
3.1. Soil Properties, Microbial Biomass, and Enzyme Activities of Long-Term K Fertilization and Wheat Straw Return
3.2. Diversity and Composition of Soil Bacterial and Fungal Communities
3.2.1. Alpha Diversity
3.2.2. Beta Diversity
3.2.3. Community Composition and Differential Microorganisms
3.3. Co-Occurrence Network Analysis of Soil Bacterial and Fungal Communities
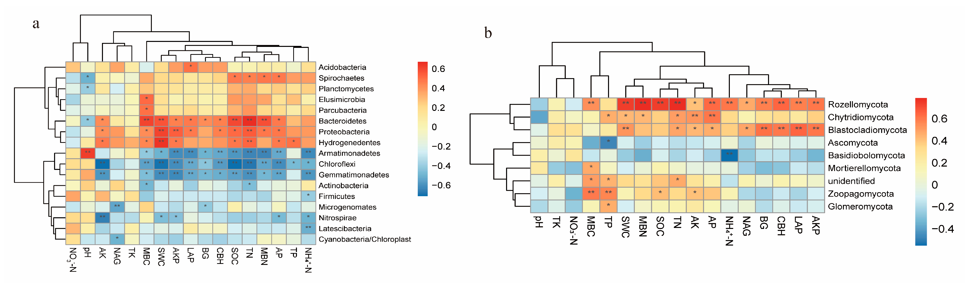
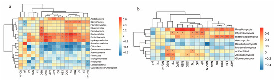
3.4. Correlations Between Soil Microbial Communities and Environmental Factors
4. Discussion
4.1. The Impacts of Long-Term Potassium Fertilization and Wheat Straw Return on Soil Properties
4.2. The Impacts of Long-Term Potassium Fertilization and Wheat Straw Return on Microbial Biomass and Enzyme Activities
4.3. The Impacts of Long-Term Potassium Fertilization and Wheat Straw Return on Soil Microorganisms
5. Conclusions
Author Contributions
Funding
Data Availability Statement
Acknowledgments
Conflicts of Interest
Abbreviations
| QTP | Qinghai–Tibet Plateau |
| SWC | Soil water content |
| SOC | Soil organic carbon |
| TN | Total nitrogen |
| TP | Total phosphorus |
| TK | Total potassium |
| NO3−-N | Nitrate nitrogen |
| NH4+-N | Ammonium nitrogen |
| AP | Available phosphorus |
| AK | Available potassium |
| MBC | Microbial biomass carbon |
| MBN | Microbial biomass nitrogen |
| βG | β-1,4-glucosidase |
| CBH | Cellobiohydrolase |
| LAP | Leucineaminopeptidase |
| NAG | N-acetyl-β-D-glucosaminidase |
| AKP | Alkaline phosphatase |
References
- Chen, T.D.; Chen, Y.L.; Wang, L.L.; Mei, X.S.; Wei, W.; Zhao, W.T.; Ma, X.W.; Deji, S. Spatiotemporal Variations and Socio-Economic Influencing Factors of Soil Erosion at Different Spatial Scales in Key Agricultural Areas of the Qinghai-Tibet Plateau from 2000 to 2022: A Case Study of the Huangshui River Basin. Water 2025, 17, 88. [Google Scholar] [CrossRef]
- Feng, W.; Lu, H.W.; Yao, T.C.; Yu, Q. Drought characteristics and its elevation dependence in the Qinghai–Tibet plateau during the last half-century. Sci. Rep. 2020, 10, 14323. [Google Scholar] [CrossRef]
- Lei, J.J.; Li, C.S.; Yang, W.N.; Yang, X.; Xing, X.L.; Feng, X.Y. Assessment of ecological drought vulnerability of the Qinghai-Tibet Plateau from 2003 to 2022 based on multi-source data. Catena 2024, 247, 108512. [Google Scholar] [CrossRef]
- Yi, J.W.; Fan, X.N.; Du, Y.Y.; Zhang, C.H.; Huang, S.; Xu, R.; Wang, X.Y.; Hu, D.C.; Lu, M.L.; Wang, Z.B. A bibliometric analysis and complied dataset of natural disasters on the Qinghai-Tibet Plateau since 1900. Geomat. Nat. Hazards Risk 2025, 16, 2449557. [Google Scholar] [CrossRef]
- Pan, K.W.; He, Y.; Tang, Y.W.; Shen, Y.H.; Zhang, L.; Pan, Z.F. Progress of the scientific expedition and research on farmland ecosystem and food security in Qinghai-Tibet Plateau. Chin. J. Appl. Environ. Biol. 2022, 28, 813–821. [Google Scholar] [CrossRef]
- Chen, H.; Ju, P.J.; Zhu, Q.; Xu, X.L.; Wu, N.; Gao, Y.H.; Feng, X.J.; Tian, J.Q.; Niu, S.L.; Zhang, Y.J.; et al. Carbon and nitrogen cycling on the Qinghai-Tibetan Plateau. Nat. Rev. Earth Environ. 2022, 3, 701–716. [Google Scholar] [CrossRef]
- Han, D.R.; Hu, Z.M.; Wang, X.H.; Wang, T.; Chen, A.P.; Weng, Q.H.; Liang, M.Q.; Zeng, X.; Cao, R.C.; Di, K.; et al. Shift in controlling factors of carbon stocks across biomes on the Qinghai-Tibetan Plateau. Environ. Res. Lett. 2022, 17, 074016. [Google Scholar] [CrossRef]
- Zhang, Y.; Dong, S.K.; Gao, Q.Z.; Liu, S.L.; Zhou, H.K.; Ganjurjav, H.; Wang, X.X. Climate change and human activities altered the diversity and composition of soil microbial community in alpine grasslands of the Qinghai-Tibetan Plateau. Sci. Total Environ. 2016, 562, 353–363. [Google Scholar] [CrossRef]
- Wang, F.F.; Liu, S.L.; Liu, H.; Liu, Y.X.; Yu, L.; Wang, Q.B.; Dong, Y.H.; Sun, J.; Tran, L.P.; Li, W.Q. Aggravation of nitrogen losses driven by agriculture and livestock farming development on the Qinghai-Tibet Plateau. J. Environ. Manag. 2023, 326, 116795. [Google Scholar] [CrossRef]
- Zhao, J.H.; Jiang, P.; Shen, T.Q.; Zhang, R.R.; Zhang, D.W.; Zhang, N.N.; Ting, N.; Ding, K.Q.; Yang, B.; Tan, C.H.; et al. Data-driven assessment of soil total nitrogen on the Qinghai-Tibet Plateau. Sci. Total Environ. 2024, 914, 169993. [Google Scholar] [CrossRef]
- Berhane, M.; Xu, M.; Liang, Z.Y.; Shi, J.L.; Wei, G.H.; Tian, X.H. Effects of long-term straw return on soil organic carbon storage and sequestration rate in North China upland crops: A meta-analysis. Glob. Change Biol. 2020, 26, 2686–2701. [Google Scholar] [CrossRef] [PubMed]
- Han, Y.L.; Ma, W.; Zhou, B.Y.; Yang, X.L.; Salah, A.; Li, C.F.; Cao, C.G.; Zhan, M.; Zhao, M. Effects of Straw-Return Method for the Maize-Rice Rotation System on Soil Properties and Crop Yields. Agronomy 2020, 10, 461. [Google Scholar] [CrossRef]
- Huang, T.T.; Yang, N.; Lu, C.; Qin, X.L.; Siddique, K.H.M. Soil organic carbon, total nitrogen, available nutrients, and yield under different straw returning methods. Soil Tillage Res. 2021, 214, 105171. [Google Scholar] [CrossRef]
- Zhao, Y.C.; Wang, M.Y.; Hu, S.J.; Zhang, X.D.; Ouyang, Z.; Zhang, G.L.; Huang, B.; Zhao, S.W.; Wu, J.S.; Xie, D.T.; et al. Economics-and policy-driven organic carbon input enhancement dominates soil organic carbon accumulation in Chinese croplands. Proc. Natl. Acad. Sci. USA 2018, 115, 4045–4050. [Google Scholar] [CrossRef] [PubMed]
- Chen, W.H.; Yuan, W.; Wang, J.; Wang, Z.Y.; Zhou, Z.P.; Liu, S.P. No-Tillage Combined with Appropriate Amount of Straw Returning Increased Soil Biochemical Properties. Sustainability 2022, 14, 4875. [Google Scholar] [CrossRef]
- Wang, X.J.; Jia, Z.K.; Liang, L.Y.; Zhao, Y.F.; Yang, B.P.; Ding, R.X.; Wang, J.P.; Nie, J.F. Changes in soil characteristics and maize yield under straw returning system in dryland farming. Field Crops Res. 2018, 218, 11–17. [Google Scholar] [CrossRef]
- Brownlie, W.J.; Alexander, P.; Maslin, M.; Cañedo-Argüelles, M.; Sutton, M.A.; Spears, B.M. Global food security threatened by potassium neglect. Nat. Food 2024, 5, 111–115. [Google Scholar] [CrossRef]
- Song, X.D.; Liu, F.; Wu, H.Y.; Cao, Q.; Zhong, C.; Yang, J.L.; Li, D.C.; Zhao, Y.G.; Zhang, G.L. Effects of long-term K fertilization on soil available potassium in East China. Catena 2020, 188, 104412. [Google Scholar] [CrossRef]
- Vijayakumar, S.; Gobinath, R.; Kannan, P.; Murugaiyan, V. Optimizing potassium mining in rice-wheat system: Strategies for promoting sustainable soil health-A review. Farming Syst. 2024, 2, 100099. [Google Scholar] [CrossRef]
- Li, D.X.; Li, T.; Gu, J.; Wang, Y.L.; Chen, X.Q.; Lu, D.J.; Tao, Y.Y.; Cui, Z.L.; Chen, X.P.; Lu, J.W.; et al. Potassium resources management systems in Chinese agriculture: Yield gaps and environmental costs. Resour. Conserv. Recycl. 2024, 202, 107397. [Google Scholar] [CrossRef]
- Zhao, Z.; Yang, Y.L.; Xie, H.T.; Zhang, Y.X.; He, H.B.; Zhang, X.D.; Sun, S.J. Enhancing Sustainable Agriculture in China: A Meta-Analysis of the Impact of Straw and Manure on Crop Yield and Soil Fertility. Agriculture 2024, 14, 480. [Google Scholar] [CrossRef]
- Fu, B.; Chen, L.; Huang, H.Y.; Qu, P.; Wei, Z.G. Impacts of crop residues on soil health: A review. Environ. Pollut. Bioavailab. 2021, 33, 164–173. [Google Scholar] [CrossRef]
- Pang, N.J.; Hong, S.Q.; Zhu, Y.C. The Status of Potassium in Major Cultivated Soils and the Efficacy of Potassium Fertilizers in Qinghai Province. Qinghai Agric. For. Sci. Technol. 1994, 4, 6–9. [Google Scholar]
- Gonzalez-Quiñones, V.; Stockdale, E.A.; Banning, N.C.; Hoyle, F.C.; Sawada, Y.; Wherrett, A.D.; Jones, D.L.; Murphy, D.V. Soil microbial biomass-Interpretation and consideration for soil monitoring. Soil Res. 2011, 49, 287–304. [Google Scholar] [CrossRef]
- Jenkinson, D.S.; Brookes, P.C.; Powlson, D.S. Measuring soil microbial biomass. Soil Biol. Biochem. 2004, 36, 5–7. [Google Scholar] [CrossRef]
- Zhang, Q.; Zhou, W.; Liang, G.Q.; Sun, J.W.; Wang, X.B.; He, P. Distribution of soil nutrients, extracellular enzyme activities and microbial communities across particle-size fractions in a long-term fertilizer experiment. Appl. Soil Ecol. 2015, 94, 59–71. [Google Scholar] [CrossRef]
- Cheng, L.; Wang, H.Y. Responses of Soil Bacterial Communities and Enzyme Activities to Straw Return and Potassium Fertilization with Two Soils Under Soil Potassium Balance Condition in Rice-Wheat System. J. Soil Sci. Plant Nutr. 2023, 23, 1845–1859. [Google Scholar] [CrossRef]
- Fang, Y.Y.; Nazaries, L.; Singh, B.K.; Singh, B.P. Microbial mechanisms of carbon priming effects revealed during the interaction of crop residue and nutrient inputs in contrasting soils. Glob. Change Biol. 2018, 24, 2775–2790. [Google Scholar] [CrossRef] [PubMed]
- Tang, Z.W.; Ying, W.; Tong, Z.X.; Mei, C.H.; Ci, D.W.; Na, W.P.; Qiang, Z.B.; Cai, L.J.; Xiang, C. Meta-analysis of Soil Microbial Biomass Carbon and Its Influencing Factors in Chinese Farmland Under Straw Return. Ecol. Environ. Sci. 2023, 32, 1552–1562. [Google Scholar] [CrossRef]
- Wang, Q.J.; Cao, X.; Jiang, H.; Guo, Z.H. Straw Application and Soil Microbial Biomass Carbon Change: A Meta-Analysis. Clean-Soil Air Water 2020, 49, 104395. [Google Scholar] [CrossRef]
- Yang, L.; Chen, T.Y.; Li, Z.Y.; Muhammad, I.; Chi, Y.X.; Zhou, X.B. Straw incorporation and nitrogen fertilization regulate soil quality, enzyme activities and maize crop productivity in dual maize cropping system. Bmc Plant Biol. 2024, 24, 729. [Google Scholar] [CrossRef] [PubMed]
- Bahram, M.; Hildebrand, F.; Forslund, S.K.; Anderson, J.L.; Soudzilovskaia, N.A.; Bodegom, P.M.; Bengtsson-Palme, J.; Anslan, S.; Coelho, L.P.; Harend, H.; et al. Structure and function of the global topsoil microbiome. Nature 2018, 560, 233–237. [Google Scholar] [CrossRef]
- Barberán, A.; Bates, S.T.; Casamayor, E.O.; Fierer, N. Using network analysis to explore co-occurrence patterns in soil microbial communities. Isme J. 2012, 6, 343–351. [Google Scholar] [CrossRef]
- Faust, K.; Raes, J. Microbial interactions: From networks to models. Nat. Rev. Microbiol. 2012, 10, 538–550. [Google Scholar] [CrossRef]
- Banerjee, S.; Kirkby, C.A.; Schmutter, D.; Bissett, A.; Kirkegaard, J.A.; Richardson, A.E. Network analysis reveals functional redundancy and keystone taxa amongst bacterial and fungal communities during organic matter decomposition in an arable soil. Soil Biol. Biochem. 2016, 97, 188–198. [Google Scholar] [CrossRef]
- Dai, H.C.; Zhang, H.; Li, Z.X.; Liu, K.C.; Zamanian, K. Tillage Practice Impacts on the Carbon Sequestration Potential of Topsoil Microbial Communities in an Agricultural Field. Agronomy 2020, 11, 60. [Google Scholar] [CrossRef]
- Fan, F.L.; Yu, B.; Wang, B.; George, T.S.; Yin, H.Q.; Xu, D.Y.; Li, D.C.; Song, A. Microbial mechanisms of the contrast residue decomposition and priming effect in soils with different organic and chemical fertilization histories. Soil Biol. Biochem. 2019, 135, 213–221. [Google Scholar] [CrossRef]
- Guan, Y.P.; Wu, M.K.; Che, S.H.; Yuan, S.; Yang, X.; Li, S.Y.; Tian, P.; Wu, L.; Yang, M.Y.; Wu, Z.H. Effects of Continuous Straw Returning on Soil Functional Microorganisms and Microbial Communities. J. Microbiol. 2023, 61, 49–62. [Google Scholar] [CrossRef]
- Xia, Q.; Rufty, T.; Shi, W. Soil microbial diversity and composition: Links to soil texture and associated properties. Soil Biol. Biochem. 2020, 149, 107953. [Google Scholar] [CrossRef]
- Yang, T.; Lupwayi, N.; Marc, S.-A.; Siddique, K.H.M.; Bainard, L.D. Anthropogenic drivers of soil microbial communities and impacts on soil biological functions in agroecosystems. Glob. Ecol. Conserv. 2021, 27, e01521. [Google Scholar] [CrossRef]
- Bao, S.D. Soil Agro-Chemistry Analysis, 3rd ed.; China Agriculture Press: Beijing, China, 2000; pp. 8–18. [Google Scholar]
- Wu, J.; Joergensen, R.G.; Pommerening, B.; Chaussod, R.; Brookes, P.C. Measurement of soil microbial biomass C by fumigation-extraction—An automated procedure. Soil Biol. Biochem. 1990, 22, 1167–1169. [Google Scholar] [CrossRef]
- Adetunji, A.T.; Lewu, F.B.; Mulidzi, R.; Ncube, B. The biological activities of β-glucosidase, phosphatase and urease as soil quality indicators: A review. J. Soil Sci. Plant Nutr. 2017, 17, 794–807. [Google Scholar] [CrossRef]
- Moorhead, D.L.; Rinkes, Z.L.; Sinsabaugh, R.L.; Weintraub, M.N. Dynamic relationships between microbial biomass, respiration, inorganic nutrients and enzyme activities: Informing enzyme-based decomposition models. Front. Microbiol. 2013, 4, 223. [Google Scholar] [CrossRef] [PubMed]
- Marx, M.C.; Wood, M.; Jarvis, S.C. A microplate fluorimetric assay for the study of enzyme diversity in soils. Soil Biol. Biochem. 2001, 33, 1633–1640. [Google Scholar] [CrossRef]
- Shannon, P.; Markiel, A.; Ozier, O.; Baliga, N.S.; Wang, J.T.; Ramage, D.; Amin, N.; Schwikowski, B.; Ideker, T. Cytoscape: A software environment for integrated models of biomolecular interaction networks. Genome Res. 2003, 13, 2498–2504. [Google Scholar] [CrossRef]
- Li, H.D.; Li, J.; Jiao, X.Y.; Jiang, H.Z.; Liu, Y.; Wang, X.L.; Ma, C. The Fate and Challenges of the Main Nutrients in Returned Straw: A Basic Review. Agronomy 2024, 14, 698. [Google Scholar] [CrossRef]
- Li, H.; Dai, M.W.; Dai, S.L.; Dong, X.J. Current status and environment impact of direct straw return in China’s cropland-A review. Ecotoxicol. Environ. Saf. 2018, 159, 293–300. [Google Scholar] [CrossRef]
- Chen, Q.Y.; Xin, Y.; Liu, Z.J. Long-Term Fertilization with Potassium Modifies Soil Biological Quality in K-Rich Soils. Agronomy 2020, 10, 771. [Google Scholar] [CrossRef]
- Dang, P.F.; Li, C.F.; Huang, T.T.; Lu, C.; Li, Y.J.; Qin, X.L.; Siddique, K.H.M. Effects of different continuous fertilizer managements on soil total nitrogen stocks in China: A meta-analysis. Pedosphere 2022, 32, 39–48. [Google Scholar] [CrossRef]
- Li, Y.; Li, Z.; Cui, S.; Jagadamma, S.; Zhang, Q.P. Residue retention and minimum tillage improve physical environment of the soil in croplands: A global meta-analysis. Soil Tillage Res. 2019, 194, 104292. [Google Scholar] [CrossRef]
- Liu, J.; Fang, L.C.; Qiu, T.Y.; Chen, J.; Wang, H.; Liu, M.X.; Yi, J.; Zhang, H.L.; Wang, C.; Sardans, J.; et al. Crop residue return achieves environmental mitigation and enhances grain yield: A global meta-analysis. Agron. Sustain. Dev. 2023, 43, 78. [Google Scholar] [CrossRef]
- Xie, J.; Evgenia, B.; Zhang, Y.; Wan, Y.; Hu, Q.J.; Zhang, C.M.; Wang, J.; Zhang, Y.Q.; Shi, X.J. Substituting nitrogen and phosphorus fertilizer with optimal amount of crop straw improves rice grain yield, nutrient use efficiency and soil carbon sequestration. J. Integr. Agric. 2022, 21, 3345–3355. [Google Scholar] [CrossRef]
- Liu, L.; Cheng, M.; Yang, L.; Gu, X.Y.; Jin, J.Y.; Fu, M.J. Regulation of straw decomposition and its effect on soil function by the amount of returned straw in a cool zone rice crop system. Sci. Rep. 2023, 13, 15673. [Google Scholar] [CrossRef]
- Song, J.; Zeng, X.B.; Wang, Y.N.; Bai, L.Y. Effects, Issues, and Countermeasures of Straw Return. J. Ecol. 2020, 39, 1715–1722. [Google Scholar] [CrossRef]
- Cong, P.; Wang, J.; Li, Y.Y.; Liu, N.; Dong, J.X.; Pang, H.C.; Zhang, L.; Gao, Z.J. Changes in soil organic carbon and microbial community under varying straw incorporation strategies. Soil Tillage Res. 2020, 204, 104735. [Google Scholar] [CrossRef]
- Liu, B.; Xia, H.; Jiang, C.C.; Riaz, M.; Yang, L.; Chen, Y.F.; Fan, X.P.; Xia, X.E. 14 year applications of chemical fertilizers and crop straw effects on soil labile organic carbon fractions, enzyme activities and microbial community in rice-wheat rotation of middle China. Sci. Total Environ. 2022, 841, 156608. [Google Scholar] [CrossRef]
- Kwiatkowska-Malina, J. Qualitative and quantitative soil organic matter estimation for sustainable soil management. J. Soils Sediments 2018, 18, 2801–2812. [Google Scholar] [CrossRef]
- Su, Y.; Yu, M.; Xi, H.; Lv, J.L.; Ma, Z.H.; Kou, C.L.; Shen, A. Soil microbial community shifts with long-term of different straw return in wheat-corn rotation system. Sci. Rep. 2020, 10, 6360. [Google Scholar] [CrossRef]
- Zhang, M.M.; Dang, P.F.; Haegeman, B.; Han, X.Q.; Wang, X.F.; Pu, X.; Qin, X.L.; Siddique, K.H.M. The effects of straw return on soil bacterial diversity and functional profiles: A meta-analysis. Soil Biol. Biochem. 2024, 195, 109484. [Google Scholar] [CrossRef]
- Su, Y.; Lv, J.L.; Yu, M.; Ma, Z.H.; Xi, H.; Kou, C.L.; He, Z.C.; Shen, A.L. Long-term decomposed straw return positively affects the soil microbial community. J. Appl. Microbiol. 2020, 128, 138–150. [Google Scholar] [CrossRef]
- Spain, A.M.; Krumholz, L.R.; Elshahed, M.S. Abundance, composition, diversity and novelty of soil Proteobacteria. Isme J. 2009, 3, 992–1000. [Google Scholar] [CrossRef] [PubMed]
- Li, J.J.; Dong, L.B.; Fan, M.C.; Shangguan, Z.P. Long-term vegetation restoration promotes lignin phenol preservation and microbial anabolism in forest plantations: Implications for soil organic carbon dynamics. Sci. Total Environ. 2024, 928, 172635. [Google Scholar] [CrossRef]
- Buckley Daniel, H.; Huangyutitham, V.; Nelson Tyrrell, A.; Rumberger, A.; Thies Janice, E. Diversity of Planctomycetes in Soil in Relation to Soil History and Environmental Heterogeneity. Appl. Environ. Microbiol. 2006, 72, 4522–4531. [Google Scholar] [CrossRef]
- Wang, X.Q.; Sharp Christine, E.; Jones Gareth, M.; Grasby Stephen, E.; Brady Allyson, L.; Dunfield Peter, F. Stable-Isotope Probing Identifies Uncultured Planctomycetes as Primary Degraders of a Complex Heteropolysaccharide in Soil. Appl. Environ. Microbiol. 2015, 81, 4607–4615. [Google Scholar] [CrossRef]
- Xiao, D.; He, X.Y.; Wang, G.H.; Xu, X.C.; Hu, Y.J.; Chen, X.B.; Zhang, W.; Su, Y.R.; Wang, K.L.; Soromotin, A.V.; et al. Network analysis reveals bacterial and fungal keystone taxa involved in straw and soil organic matter mineralization. Appl. Soil Ecol. 2022, 173, 104395. [Google Scholar] [CrossRef]
- Hu, X.J.; Gu, H.D.; Liu, J.J.; Wei, D.; Zhu, P.; Cui, X.A.; Zhou, B.K.; Chen, X.L.; Jin, J.; Liu, X.B.; et al. Metagenomics reveals divergent functional profiles of soil carbon and nitrogen cycling under long-term addition of chemical and organic fertilizers in the black soil region. Geoderma 2022, 418, 115846. [Google Scholar] [CrossRef]
- Li, Y.M.; Duan, Y.; Wang, G.L.; Wang, A.Q.; Shao, G.Z.; Meng, X.H.; Hu, H.Y.; Zhang, D.M. Straw alters the soil organic carbon composition and microbial community under different tillage practices in a meadow soil in Northeast China. Soil Tillage Res. 2021, 208, 104879. [Google Scholar] [CrossRef]
- DeBruyn Jennifer, M.; Nixon Lauren, T.; Fawaz Mariam, N.; Johnson Amy, M.; Radosevich, M. Global Biogeography and Quantitative Seasonal Dynamics of Gemmatimonadetes in Soil. Appl. Environ. Microbiol. 2011, 77, 6295–6300. [Google Scholar] [CrossRef]
- Ma, A.; Zhuang, X.; Wu, J.; Cui, M.; Lv, D.; Liu, C.; Zhuang, G. Ascomycota Members Dominate Fungal Communities during Straw Residue Decomposition in Arable Soil. PLoS ONE 2013, 8, e66146. [Google Scholar] [CrossRef]
- Manici, L.M.; Caputo, F.; De Sabata, D.; Fornasier, F. The enzyme patterns of Ascomycota and Basidiomycota fungi reveal their different functions in soil. Appl. Soil Ecol. 2024, 196, 105323. [Google Scholar] [CrossRef]
- Manici, L.M.; Caputo, F.; Fornasier, F.; Paletto, A.; Ceotto, E.; De Meo, I. Ascomycota and Basidiomycota fungal phyla as indicators of land use efficiency for soil organic carbon accrual with woody plantations. Ecol. Indic. 2024, 160, 111796. [Google Scholar] [CrossRef]
- Egidi, E.; Delgado-Baquerizo, M.; Plett, J.M.; Wang, J.; Eldridge, D.J.; Bardgett, R.D.; Maestre, F.T.; Singh, B.K. A few Ascomycota taxa dominate soil fungal communities worldwide. Nat. Commun. 2019, 10, 2369. [Google Scholar] [CrossRef] [PubMed]
- Corsaro, D.; Walochnik, J.; Venditti, D.; Müller, K.D.; Hauröder, B.; Michel, R. Rediscovery of Nucleophaga amoebae, a novel member of the Rozellomycota. Parasitol. Res. 2014, 113, 4491–4498. [Google Scholar] [CrossRef] [PubMed]
- Davis, W.J.; Amses, K.R.; Benny, G.L.; Carter House, D.; Chang, Y.; Grigoriev, I.; Smith, M.E.; Spatafora, J.W.; Stajich, J.E.; James, T.Y. Genome-scale phylogenetics reveals a monophyletic Zoopagales (Zoopagomycota, Fungi). Mol. Phylogenetics Evol. 2019, 133, 152–163. [Google Scholar] [CrossRef]
- Yang, Y.; Chen, X.L.; Liu, L.X.; Li, T.; Dou, Y.X.; Qiao, J.B.; Wang, Y.Q.; An, S.S.; Chang, S.X. Nitrogen fertilization weakens the linkage between soil carbon and microbial diversity: A global meta-analysis. Glob. Change Biol. 2022, 28, 6446–6461. [Google Scholar] [CrossRef]
- Liang, F.; Li, B.Z.; Vogt, R.D.; Mulder, J.; Song, H.; Chen, J.S.; Guo, J.H. Straw return exacerbates soil acidification in major Chinese croplands. Resour. Conserv. Recycl. 2023, 198, 107176. [Google Scholar] [CrossRef]
- Philippot, L.; Chenu, C.; Kappler, A.; Rillig, M.C.; Fierer, N. The interplay between microbial communities and soil properties. Nat. Rev. Microbiol. 2024, 22, 226–239. [Google Scholar] [CrossRef]








| Factor | Level | Description |
|---|---|---|
| Fertilizer Application | NP | Nitrogen (N) + Phosphate (p) fertilizers (no potassium) |
| NPK | Nitrogen (N) + Phosphate (p) + Potassium (K) fertilizers | |
| Wheat Straw Return | None | No straw return |
| Half | 50% wheat straw return | |
| Total | 100% wheat straw return |
| Properties | Field Trial Treatments | Sources of Variation | |||||||
|---|---|---|---|---|---|---|---|---|---|
| NP | NPS50 | NPS100 | NPK | NPKS50 | NPKS100 | Potassium Fertilizer (K) | Straw-Return (S) | K × S | |
| SWC % | 18.12 ± 1.15 c | 19.02 ± 0.40 bc | 20.38 ± 0.80 ab | 18.79 ± 1.49 bc | 20.91 ± 1.82 a | 20.86 ± 1.13 a | ns | * | ns |
| SOC g kg−1 | 13.17 ± 0.75 c | 15.03 ± 1.37 b | 16.83 ± 1.20 a | 13.17 ± 0.67 c | 15.79 ± 0.69 ab | 16.97 ± 1.20 a | ns | ** | ns |
| TN g kg−1 | 1.13 ± 0.12 d | 1.27 ± 0.02 bc | 1.39 ± 0.11 a | 1.18 ± 0.04 cd | 1.34 ± 0.02 ab | 1.42 ± 0.09 a | ns | ** | ns |
| TP g kg−1 | 1.11 ± 0.10 b | 1.14± 0.04 ab | 1.17 ± 0.06 ab | 1.15 ± 0.04 ab | 1.21 ± 0.06 a | 1.22 ± 0.08 a | ns | ns | ns |
| TK g kg−1 | 19.42 ± 0.29 bc | 19.17 ± 0.19 bc | 19.47 ± 0.38 bc | 19.90 ± 0.28 abc | 20.57 ± 1.38 a | 19.95 ± 0.59 abc | ns | ** | ns |
| NO3−-N mg kg−1 | 4.79 ± 0.29 a | 4.41 ± 0.34 a | 4.34 ± 0.28 a | 5.22 ± 1.01 a | 4.85 ± 0.94 a | 4.94 ± 0.32 a | ns | ns | ns |
| NH4+-N mg kg−1 | 5.04 ± 0.34 b | 5.25 ± 0.62 ab | 5.80 ± 0.70 a | 4.79 ± 0.33 b | 5.37 ± 0.28 ab | 5.92 ± 0.12 a | ns | ** | ns |
| AP mg kg−1 | 22.05 ± 3.15 c | 23.53 ± 2.68 bc | 28.98 ± 3.45 a | 23.80 ± 1.35 bc | 27.98 ± 4.43 ab | 32.38 ± 3.79 a | * | ** | ns |
| AK mg kg−1 | 95.30 ± 9.21 f | 128.47 ± 20.09 e | 163.40 ± 29.18 d | 247.05 ± 24.56 c | 318.75 ± 5.36 b | 395.33 ± 16.73 a | ** | ** | ** |
| pH | 8.26 ± 0.02 a | 8.20 ± 0.03 bc | 8.15 ± 0.02 c | 8.19 ± 0.06 bc | 8.19 ± 0.01 bc | 8.21 ± 0.04 ab | ns | * | ** |
| MBC g kg−1 | 227.31 ± 32.18 ab | 277.64 ± 59.04 a | 300.47 ± 57.40 a | 190.84 ± 45.36 b | 244.622 ± 60.40 ab | 294.56 ± 55.97 a | * | ** | ns |
| MBN g kg−1 | 27.77 ± 4.31 c | 33.87 ± 4.29 ab | 37.56 ± 3.68 a | 28.96 ± 4.80 bc | 32.83 ± 4.61 abc | 38.28 ± 1.05 a | ns | ** | ns |
| βG nmol g−1| h−1 | 24.18 ± 6.54 b | 25.54 ± 3.23 b | 34.57 ± 3.11 ab | 24.11 ± 11.56 b | 32.57 ± 13.80 ab | 42.17 ± 17.07 a | ns | * | ns |
| CBH nmol g−1 h−1 | 3.47 ± 2.10 b | 3.49 ± 0.11 b | 7.09 ± 1.17 ab | 4.16 ± 3.43 b | 6.23 ± 3.42 ab | 9.14 ± 5.03 a | ns | ** | ns |
| NAG nmol g− 1h−1 | 2.24 ± 0.73 a | 2.49 ± 0.45 a | 2.32 ± 0.74 a | 2.41 ± 1.36 a | 3.16 ± 1.89 a | 4.06 ± 1.98 a | * | ns | ns |
| LAP nmol g−1 h−1 | 14.78 ± 3.47 c | 19.29 ± 4.09 abc | 22.91 ± 3.08 ab | 17.20 ± 4.47 bc | 19.97 ± 5.11 abc | 25.72 ± 7.86 a | ns | ** | ns |
| AKP nmol g−1 h−1 | 69.11 ± 12.91 c | 89.26 ± 14.54 abc | 109.32 ± 15.20 abc | 78.24 ± 27.70 bc | 111.89 ± 37.01 ab | 127.00 ± 40.99 a | * | ** | ns |
| Treatments | Positive Links | Negative Links | Sum | ||||||
|---|---|---|---|---|---|---|---|---|---|
| Bacteria–Bacteria | Bacteria–Fungi | Fungi–Fungi | Total | Bacteria–Bacteria | Bacteria–Fungi | Fungi–Fungi | Total | ||
| NP | 10 | 15 | 2 | 27 | 19 | 11 | 1 | 31 | 58 |
| NPK | 15 | 8 | 2 | 25 | 16 | 5 | 2 | 23 | 48 |
| NPS50 | 18 | 7 | 1 | 26 | 19 | 10 | 2 | 31 | 57 |
| NPKS50 | 14 | 31 | 6 | 51 | 18 | 9 | 5 | 32 | 83 |
| NPS100 | 11 | 7 | 1 | 19 | 8 | 8 | 4 | 20 | 39 |
| NPKS100 | 11 | 13 | 1 | 25 | 9 | 6 | 2 | 17 | 42 |
Disclaimer/Publisher’s Note: The statements, opinions and data contained in all publications are solely those of the individual author(s) and contributor(s) and not of MDPI and/or the editor(s). MDPI and/or the editor(s) disclaim responsibility for any injury to people or property resulting from any ideas, methods, instructions or products referred to in the content. |
© 2025 by the authors. Licensee MDPI, Basel, Switzerland. This article is an open access article distributed under the terms and conditions of the Creative Commons Attribution (CC BY) license (https://creativecommons.org/licenses/by/4.0/).
Share and Cite
Xu, T.; Zhang, R.; Zhang, Y.; Wang, X.; Li, Z.; Gao, Y. Long-Term Effects of Potassium Fertilization and Wheat Straw Return on Cropland Soil Fertility and Microorganisms in the Qinghai–Tibet Plateau. Agronomy 2025, 15, 742. https://doi.org/10.3390/agronomy15030742
Xu T, Zhang R, Zhang Y, Wang X, Li Z, Gao Y. Long-Term Effects of Potassium Fertilization and Wheat Straw Return on Cropland Soil Fertility and Microorganisms in the Qinghai–Tibet Plateau. Agronomy. 2025; 15(3):742. https://doi.org/10.3390/agronomy15030742
Chicago/Turabian StyleXu, Tingting, Rong Zhang, Yang Zhang, Xiaojun Wang, Zhengpeng Li, and Yajun Gao. 2025. "Long-Term Effects of Potassium Fertilization and Wheat Straw Return on Cropland Soil Fertility and Microorganisms in the Qinghai–Tibet Plateau" Agronomy 15, no. 3: 742. https://doi.org/10.3390/agronomy15030742
APA StyleXu, T., Zhang, R., Zhang, Y., Wang, X., Li, Z., & Gao, Y. (2025). Long-Term Effects of Potassium Fertilization and Wheat Straw Return on Cropland Soil Fertility and Microorganisms in the Qinghai–Tibet Plateau. Agronomy, 15(3), 742. https://doi.org/10.3390/agronomy15030742

