Genome-Wide Analysis of Soybean Mosaic Virus Reveals Diverse Mechanisms in Parasite-Derived Resistance
Abstract
1. Introduction
2. Materials and Methods
2.1. Infectious Clones
2.2. DNA Constructs
2.3. Agroinfiltration
2.4. Photograph and Microscopy
2.5. Western Blot
2.6. RT-PCR
2.7. Trypan Blue Staining
2.8. Data Processing and Statistics
3. Results
3.1. UTR Inhibits the Infection of the Cognate Potyvirus
3.2. UTR-Mediated Repression of SMV Specifically Relieved by HC-Pro
3.3. RNA Silencing Repressor Relieves the UTR-Mediated PDR
3.4. All the Transiently Expressed Viral Cistrons Repress the Infection of SMV
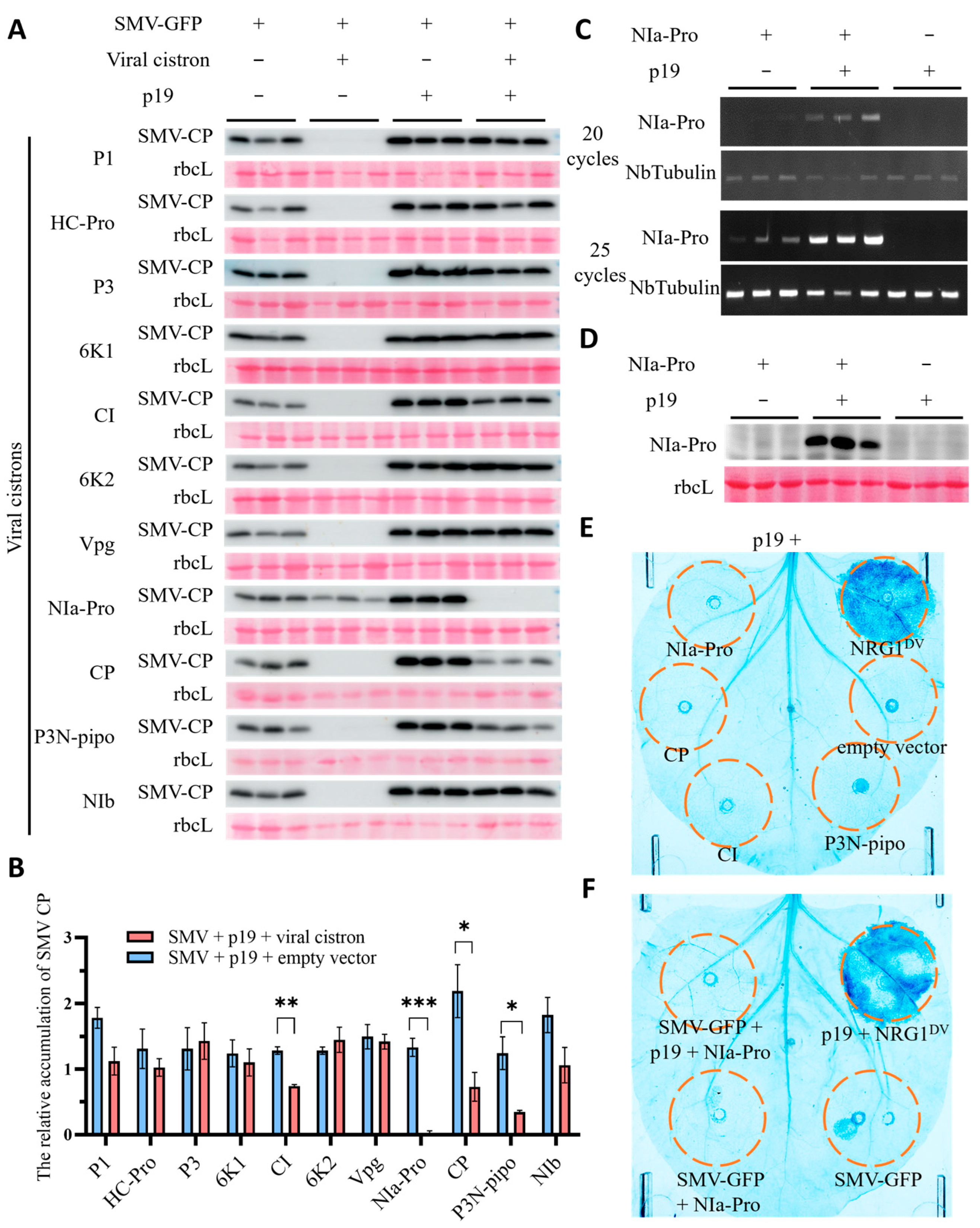
3.5. PDRs Conferred by Different Cistrons Vary in Mechanism
4. Discussion
5. Conclusions
Supplementary Materials
Author Contributions
Funding
Data Availability Statement
Acknowledgments
Conflicts of Interest
References
- Vincent, S.J.; Coutts, B.A.; Jones, R.A. Effects of introduced and indigenous viruses on native plants: Exploring their disease causing potential at the agro-ecological interface. PLoS ONE 2014, 9, e91224. [Google Scholar] [CrossRef] [PubMed]
- Jones, R.A.C. Global Plant Virus Disease Pandemics and Epidemics. Plants 2021, 10, 233. [Google Scholar] [CrossRef] [PubMed]
- Lecoq, H. Discovery of the first virus, the tobacco mosaic virus: 1892 or 1898? Comptes Rendus L’academie Sci. Ser. III Sci. 2001, 324, 929–933. [Google Scholar] [CrossRef]
- Walker, P.J.; Siddell, S.G.; Lefkowitz, E.J.; Mushegian, A.R.; Adriaenssens, E.M.; Alfenas-Zerbini, P.; Davison, A.J.; Dempsey, D.M.; Dutilh, B.E.; García, M.L. Changes to virus taxonomy and to the International Code of Virus Classification and Nomenclature ratified by the International Committee on Taxonomy of Viruses (2021). Arch. Virol 2021, 166, 2633–2648. [Google Scholar] [CrossRef] [PubMed]
- Takahashi, H.; Fukuhara, T.; Kitazawa, H.; Kormelink, R. Virus Latency and the Impact on Plants. Front. Microbiol. 2019, 10, 2764. [Google Scholar] [CrossRef] [PubMed]
- Mumford, R.A.; Macarthur, R.; Boonham, N. The role and challenges of new diagnostic technology in plant biosecurity. Food Secur. 2016, 8, 103–109. [Google Scholar] [CrossRef]
- Tatineni, S.; Hein, G.L. Plant viruses of agricultural importance: Current and future perspectives of virus disease management strategies. Phytopathology 2023, 113, 117–141. [Google Scholar] [CrossRef] [PubMed]
- Folimonova, S.Y. Developing an understanding of cross-protection by Citrus tristeza virus. Front. Microbiol. 2013, 4, 76. [Google Scholar] [CrossRef]
- Yeh, S.-D.; Gonsalves, D.; Wang, H.L.; Namba, R.; Chiu, R.J. Control of papaya ringspot virus by cross protection. Plant Dis. 1988, 72, 375–380. [Google Scholar] [CrossRef]
- Bohra, A.; Kilian, B.; Sivasankar, S.; Caccamo, M.; Mba, C.; McCouch, S.R.; Varshney, R.K. Reap the crop wild relatives for breeding future crops. Trends Biotechnol. 2022, 40, 412–431. [Google Scholar] [CrossRef]
- Hajjar, R.; Hodgkin, T. The use of wild relatives in crop improvement: A survey of developments over the last 20 years. Euphytica 2007, 156, 1–13. [Google Scholar] [CrossRef]
- Dwivedi, S.L.; Upadhyaya, H.D.; Stalker, H.T.; Blair, M.W.; Bertioli, D.J.; Nielen, S.; Ortiz, R. Enhancing crop gene pools with beneficial traits using wild relatives. Plant Breed. Rev. 2008, 30, 179–230. [Google Scholar] [CrossRef]
- Sanford, J.C.; Johnston, S.A. The concept of parasite-derived resistance—Deriving resistance genes from the parasite’s own genome. J. Theor. Biol. 1985, 113, 395–405. [Google Scholar] [CrossRef]
- Abel, P.P.; Nelson, R.S.; De, B.; Hoffmann, N.; Rogers, S.G.; Fraley, R.T.; Beachy, R.N. Delay of disease development in transgenic plants that express the tobacco mosaic virus coat protein gene. Science 1986, 232, 738–743. [Google Scholar] [CrossRef] [PubMed]
- Nelson, R.S.; Abel, P.P.; Beachy, R.N. Lesions and virus accumulation in inoculated transgenic tobacco plants expressing the coat protein gene of tobacco mosaic virus. Virology 1987, 158, 126–132. [Google Scholar] [CrossRef] [PubMed]
- Register Iii, J.C.; Beachy, R.N. Resistance to TMV in transgenic plants results from interference with an early event in infection. Virology 1988, 166, 524–532. [Google Scholar] [CrossRef] [PubMed]
- Osbourn, J.K.; Watts, J.W.; Beachy, R.N.; Wilson, T.M.A. Evidence that nucleocapsid disassembly and a later step in virus replication are inhibited in transgenic tobacco protoplasts expressing TMV coat protein. Virology 1989, 172, 370–373. [Google Scholar] [CrossRef] [PubMed]
- Gonsalves, D. Transgenic papaya: Development, release, impact and challenges. Adv. Virus Res. 2006, 67, 317–354. [Google Scholar] [CrossRef] [PubMed]
- Scorza, R.; Callahan, A.; Dardick, C.; Ravelonandro, M.; Polak, J.; Malinowski, T.; Zagrai, I.; Cambra, M.; Kamenova, I. Genetic engineering of Plum pox virus resistance: ‘HoneySweet’ plum—From concept to product. Plant Cell Tissue Organ Cult. (PCTOC) 2013, 115, 1–12. [Google Scholar] [CrossRef]
- Fuchs, M.; Klas, F.E.; McFerson, J.R.; Gonsalves, D. Transgenic Melon and Squash Expressing Coat Protein Genes of Aphid-borne Viruses do not Assist the Spread of an Aphid Non- transmissible Strain of Cucumber Mosaic Virus in the Field. Transgenic Res. 1998, 7, 449–462. [Google Scholar] [CrossRef]
- Arce-Ochoa, J.P.; Dainello, F.; Pike, L.M.; Drews, D. Field performance comparison of two transgenic summer squash hybrids to their parental hybrid line. HortScience 1995, 30, 492–493. [Google Scholar] [CrossRef]
- Clough, G.H.; Hamm, P.B. Coat protein transgenic resistance to watermelon mosaic and zucchini yellows mosaic virus in squash and cantaloupe. Plant Dis. 1995, 79, 1107–1109. [Google Scholar] [CrossRef]
- Fuchs, M.; Gonsalves, D. Resistance of transgenic hybrid squash ZW-20 expressing the coat protein genes of zucchini yellow mosaic virus and watermelon mosaic virus 2 to mixed infections by both potyviruses. Nat. Biotechnol. 1995, 13, 1466–1473. [Google Scholar] [CrossRef]
- Kaniewski, W.; Ilardi, V.; Tomassoli, L.; Mitsky, T.; Layton, J.; Barba, M. Extreme resistance to cucumber mosaic virus (CMV) in transgenic tomato expressing one or two viral coat proteins. Mol. Breed. 1999, 5, 111–119. [Google Scholar] [CrossRef]
- Lindbo, J.A.; Falk, B.W. The impact of “coat protein-mediated virus resistance” in applied plant pathology and basic research. Phytopathology 2017, 107, 624–634. [Google Scholar] [CrossRef] [PubMed]
- Lindbo, J.A.; Dougherty, W.G. Untranslatable transcripts of the tobacco etch virus coat protein gene sequence can interfere with tobacco etch virus replication in transgenic plants and protoplasts. Virology 1992, 189, 725–733. [Google Scholar] [CrossRef]
- Lindbo, J.A.; Silva-Rosales, L.; Proebsting, W.M.; Dougherty, W.G. Induction of a Highly Specific Antiviral State in Transgenic Plants: Implications for Regulation of Gene Expression and Virus Resistance. Plant Cell 1993, 5, 1749–1759. [Google Scholar] [CrossRef] [PubMed]
- Galvez, L.C.; Banerjee, J.; Pinar, H.; Mitra, A. Engineered plant virus resistance. Plant Sci. 2014, 228, 11–25. [Google Scholar] [CrossRef] [PubMed]
- Latif, M.F.; Tan, J.; Zhang, W.; Yang, W.; Zhuang, T.; Lu, W.; Qiu, Y.; Du, X.; Zhuang, X.; Zhou, T.; et al. Transgenic expression of artificial microRNA targeting soybean mosaic virus P1 gene confers virus resistance in plant. Transgenic Res. 2024, 33, 149–157. [Google Scholar] [CrossRef]
- Revers, F.; Garcia, J.A. Molecular biology of potyviruses. Adv. Virus Res. 2015, 92, 101–199. [Google Scholar] [CrossRef]
- Dougherty, W.G.; Lindbo, J.A.; Smith, H.A.; Parks, T.D.; Swaney, S.; Proebsting, W.M. RNA-mediated virus resistance in transgenic plants: Exploitation of a cellular pathway possibly involved in RNA degradation. Mol. Plant-Microbe Interact. MPMI 1994, 7, 544–552. [Google Scholar] [CrossRef] [PubMed]
- Yin, J.; Hong, X.; Luo, S.; Tan, J.; Zhang, Y.; Qiu, Y.; Latif, M.F.; Gao, T.; Yu, H.; Bai, J.; et al. The Characterization of the Tobacco-Derived Wild Tomato Mosaic Virus by Employing Its Infectious DNA Clone. Biology 2022, 11, 1467. [Google Scholar] [CrossRef] [PubMed]
- Xi, D.; Li, J.; Han, C.; Li, D.; Yu, J.; Zhou, X. Complete nucleotide sequence of a new strain of Tobacco necrosis virus A infecting soybean in China and infectivity of its full-length cDNA clone. Virus Genes 2008, 36, 259–266. [Google Scholar] [CrossRef] [PubMed]
- Sun, K.; Zhao, D.; Liu, Y.; Huang, C.; Zhang, W.; Li, Z. Rapid Construction of Complex Plant RNA Virus Infectious cDNA Clones for Agroinfection Using a Yeast-E. coli-Agrobacterium Shuttle Vector. Viruses 2017, 9, 332. [Google Scholar] [CrossRef] [PubMed]
- Yin, J.; Wang, L.; Jin, T.; Nie, Y.; Liu, H.; Qiu, Y.; Yang, Y.; Li, B.; Zhang, J.; Wang, D.; et al. A cell wall-localized NLR confers resistance to Soybean mosaic virus by recognizing viral-encoded cylindrical inclusion protein. Mol. Plant 2021, 14, 1881–1900. [Google Scholar] [CrossRef] [PubMed]
- Fang, X.-D.; Yan, T.; Gao, Q.; Cao, Q.; Gao, D.-M.; Xu, W.-Y.; Zhang, Z.-J.; Ding, Z.-H.; Wang, X.-B. A cytorhabdovirus phosphoprotein forms mobile inclusions trafficked on the actin/ER network for viral RNA synthesis. J. Exp. Bot. 2019, 70, 4049–4062. [Google Scholar] [CrossRef]
- Nawaz-ul-Rehman, M.S.; Prasanth, K.R.; Xu, K.; Sasvari, Z.; Kovalev, N.; de Castro Martin, I.F.; Barajas, D.; Risco, C.; Nagy, P.D. Viral Replication Protein Inhibits Cellular Cofilin Actin Depolymerization Factor to Regulate the Actin Network and Promote Viral Replicase Assembly. PLoS Pathog. 2016, 12, e1005440. [Google Scholar] [CrossRef] [PubMed]
- Zhang, W.; Qiu, Y.; Zhou, L.; Yin, J.; Wang, L.; Zhi, H.; Xu, K. Development of a Viral RdRp-Assisted Gene Silencing System and Its Application in the Identification of Host Factors of Plant (+)RNA Virus. Front. Microbiol. 2021, 12, 682921. [Google Scholar] [CrossRef] [PubMed]
- Cheng, X.; Wang, A. The potyvirus silencing suppressor protein VPg mediates degradation of SGS3 via ubiquitination and autophagy pathways. J. Virol. 2017, 91, 10–1128. [Google Scholar] [CrossRef]
- Tatineni, S.; Qu, F.; Li, R.H.; Morris, T.J.; French, R. Triticum mosaic poacevirus enlists P1 rather than HC-Pro to suppress RNA silencing-mediated host defense. Virology 2012, 433, 104–115. [Google Scholar] [CrossRef]
- Gupta, A.K.; Tatineni, S. Wheat streak mosaic virus P1 binds to dsRNAs without size and sequence specificity and a GW motif is crucial for suppression of RNA silencing. Viruses 2019, 11, 472. [Google Scholar] [CrossRef] [PubMed]
- Valli, A.; Martín-Hernández, A.M.; López-Moya, J.J.; García, J.A. RNA silencing suppression by a second copy of the P1 serine protease of Cucumber vein yellowing ipomovirus, a member of the family Potyviridae that lacks the cysteine protease HCPro. J. Virol. 2006, 80, 10055–10063. [Google Scholar] [CrossRef] [PubMed]
- Gao, L.; Ding, X.N.; Li, K.; Liao, W.L.; Zhong, Y.K.; Ren, R.; Liu, Z.T.; Adhimoolam, K.; Zhi, H.J. Characterization of Soybean mosaic virus resistance derived from inverted repeat-SMV-HC-Pro genes in multiple soybean cultivars. Theor. Appl. Genet. 2015, 128, 1489–1505. [Google Scholar] [CrossRef] [PubMed]
- Jacob, P.; Kim, N.H.; Wu, F.H.; El Kasmr, F.; Chi, Y.; Walton, W.G.; Furzer, O.J.; Lietzan, A.D.; Sunil, S.; Kempthorn, K.; et al. Plant “helper” immune receptors are Ca2+-permeable nonselective cation channels. Science 2021, 373, 420–425. [Google Scholar] [CrossRef] [PubMed]
- Verchot, J.; Carrington, J.C. Evidence that the potyvirus P1 proteinase functions in trans as an accessory factor for genome amplification. J. Virol. 1995, 69, 3668–3674. [Google Scholar] [CrossRef]
- Pasin, F.; Simon-Mateo, C.; Garcia, J.A. The hypervariable amino-terminus of P1 protease modulates potyviral replication and host defense responses. PLoS Pathog. 2014, 10, e1003985. [Google Scholar] [CrossRef] [PubMed]
- Palloix, A.; Ayme, V.; Moury, B. Durability of plant major resistance genes to pathogens depends on the genetic background, experimental evidence and consequences for breeding strategies. New Phytol. 2009, 183, 190–199. [Google Scholar] [CrossRef] [PubMed]
- Vale, F.X.R.; Parlevliet, J.E.; Zambolim, L. Concepts in plant disease resistance. Fitopatol. Bras. 2001, 26, 577–589. [Google Scholar] [CrossRef]
- Jiang, G. Molecular markers and marker-assisted breeding in plants. Plant Breed. Lab. Fields 2013, 3, 45–83. [Google Scholar] [CrossRef]
- Thompson, J.N.; Burdon, J.J. Gene-for-gene coevolution between plants and parasites. Nature 1992, 360, 121–125. [Google Scholar] [CrossRef]
- Van Der Biezen, E.A.; Jones, J.D.G. Plant disease-resistance proteins and the gene-for-gene concept. Trends Biochem. Sci. 1998, 23, 454–456. [Google Scholar] [CrossRef] [PubMed]
- García-Arenal, F.; Fraile, A.; Malpica, J.M. Variation and evolution of plant virus populations. Int. Microbiol. 2003, 6, 225–232. [Google Scholar] [CrossRef] [PubMed]
- Gallois, J.-L.; Moury, B.; German-Retana, S. Role of the genetic background in resistance to plant viruses. Int. J. Mol. Sci. 2018, 19, 2856. [Google Scholar] [CrossRef] [PubMed]
- Gonsalves, D.; Tripathi, S.; Carr, J.B.; Suzuki, J.Y. Papaya ringspot virus. Plant Health Instr. 2010, 10, 1094. [Google Scholar] [CrossRef]
- Tatineni, S.; French, R. The Coat Protein and NIa Protease of Two Potyviridae Family Members Independently Confer Superinfection Exclusion. J. Virol. 2016, 90, 10886–10905. [Google Scholar] [CrossRef]
- Nunna, H.; Qu, F.; Tatineni, S. P3 and NIa-Pro of Turnip Mosaic Virus Are Independent Elicitors of Superinfection Exclusion. Viruses 2023, 15, 1459. [Google Scholar] [CrossRef]







Disclaimer/Publisher’s Note: The statements, opinions and data contained in all publications are solely those of the individual author(s) and contributor(s) and not of MDPI and/or the editor(s). MDPI and/or the editor(s) disclaim responsibility for any injury to people or property resulting from any ideas, methods, instructions or products referred to in the content. |
© 2024 by the authors. Licensee MDPI, Basel, Switzerland. This article is an open access article distributed under the terms and conditions of the Creative Commons Attribution (CC BY) license (https://creativecommons.org/licenses/by/4.0/).
Share and Cite
Yang, N.; Qiu, Y.; Shen, Y.; Xu, K.; Yin, J. Genome-Wide Analysis of Soybean Mosaic Virus Reveals Diverse Mechanisms in Parasite-Derived Resistance. Agronomy 2024, 14, 1457. https://doi.org/10.3390/agronomy14071457
Yang N, Qiu Y, Shen Y, Xu K, Yin J. Genome-Wide Analysis of Soybean Mosaic Virus Reveals Diverse Mechanisms in Parasite-Derived Resistance. Agronomy. 2024; 14(7):1457. https://doi.org/10.3390/agronomy14071457
Chicago/Turabian StyleYang, Na, Yanglin Qiu, Yixin Shen, Kai Xu, and Jinlong Yin. 2024. "Genome-Wide Analysis of Soybean Mosaic Virus Reveals Diverse Mechanisms in Parasite-Derived Resistance" Agronomy 14, no. 7: 1457. https://doi.org/10.3390/agronomy14071457
APA StyleYang, N., Qiu, Y., Shen, Y., Xu, K., & Yin, J. (2024). Genome-Wide Analysis of Soybean Mosaic Virus Reveals Diverse Mechanisms in Parasite-Derived Resistance. Agronomy, 14(7), 1457. https://doi.org/10.3390/agronomy14071457

