Design and Testing of Vehicle-Mounted Crop Growth Monitoring System
Abstract
1. Introduction
2. Materials and Methods
2.1. Vehicle-Mounted Crop Growth Sensor
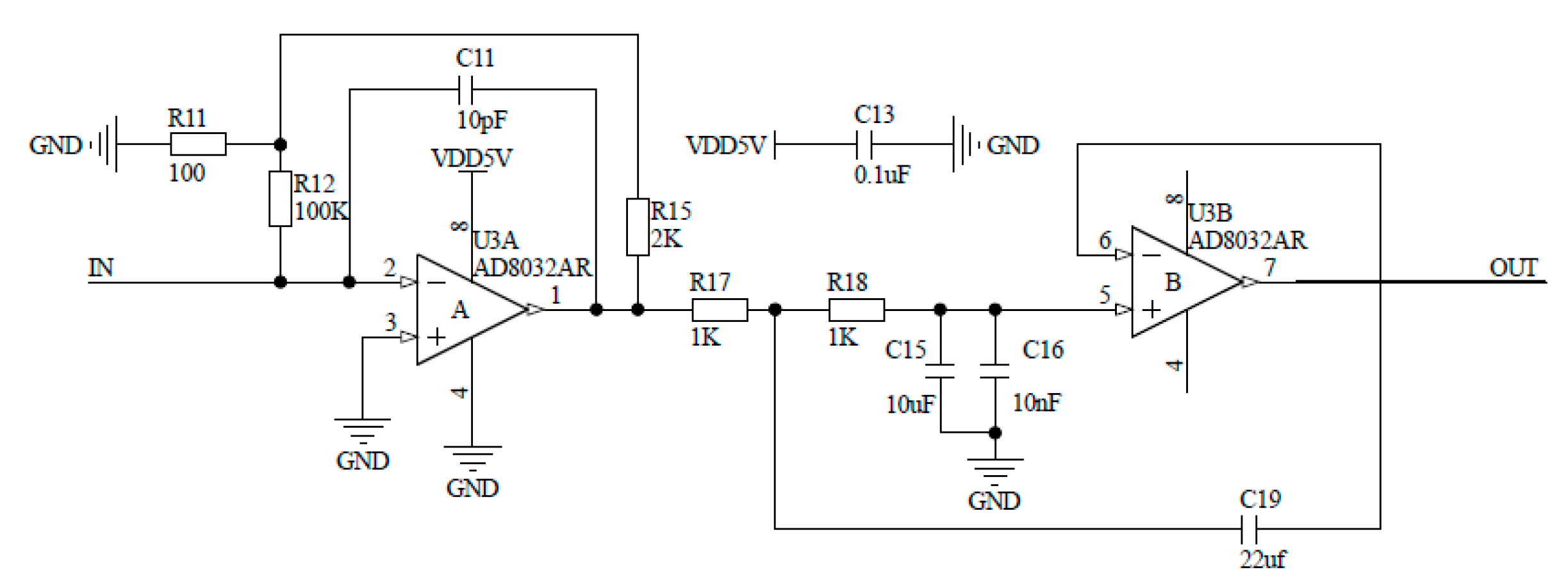
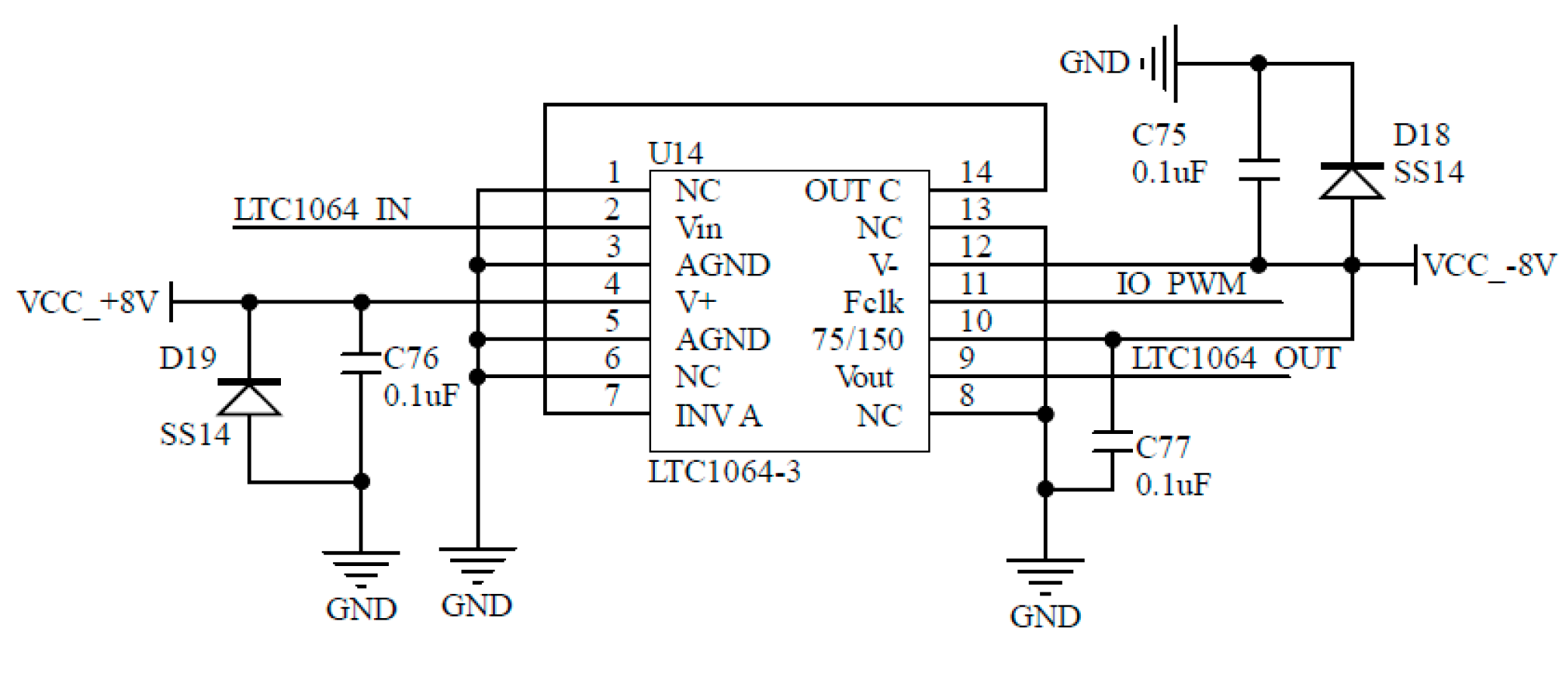
2.2. Design of Sensor Signal Conditioning Module
2.2.1. Design of Sensor Signal Amplification and Filtering Buffer Circuit
2.2.2. Design of Programmable Filter Based on LTC1064
2.3. Design and Performance Simulation of Sensor Bracket Based on FEM
2.3.1. Design of Sensor Bracket and Establishment of Finite Element Model
2.3.2. Finite Element Modal Simulation of the Sensor Bracket
2.3.3. Finite Element Dynamic Simulation of the Sensor Bracket
2.4. Design of Experiment
2.4.1. Vibration Testing of Agricultural Machinery and Sensor Bracket
2.4.2. Experiment of Testing Sensing Performance of Crop Growth Sensor under Vibration Condition
3. Results
3.1. Verification of Simulation Accuracy of Finite Element Model of the Sensor Bracket
3.2. Analysis of Self-Vibration Damping Performance of Truss-Type Sensor Bracket
3.2.1. Modal Analysis of Sensor Bracket
3.2.2. Dynamic Simulation of the Sensor Bracket
3.3. Analysis of Sensing Performance of Crop Growth Sensors under the Condition of Vibration
3.3.1. Analysis of the Impact of Stationary Vibration on the Performance of the Vehicle-Mounted Sensor in Detecting Spectral Reflectance
3.3.2. Analysis of the Impact of Vibration on the Monitoring Performance of Vehicle-Mounted Sensors under Different Traveling Speeds
3.3.3. Comparative Analysis of Monitoring Performance of Different Sensors in Monitoring Agronomic Parameters
4. Discussion
4.1. Analysis of the Design and Performance of Vehicle-Mounted Crop Growth Monitoring System
4.2. PNU Estimation Using Different Vehicle-Mounted Sensors
5. Conclusions
Author Contributions
Funding
Data Availability Statement
Conflicts of Interest
References
- He, G.; Liu, X.; Cui, Z. Achieving global food security by focusing on nitrogen efficiency potentials and local production. Glob. Food Secur. 2021, 29, 100536. [Google Scholar] [CrossRef]
- Shah, F.; Wu, W. Soil and Crop Management Strategies to Ensure Higher Crop Productivity within Sustainable Environments. Sustainability 2019, 11, 1485. [Google Scholar] [CrossRef]
- Ma, K.; Diao, G. Research on the contribution rate of fertilizer to grain yield in China. J. Plant Nutr. Fertil. 2018, 24, 1113–1120. [Google Scholar] [CrossRef]
- Obour, A.K.; Mikha, M.M.; Holman, J.D.; Stahlman, P.W. Changes in soil surface chemistry after fifty years of tillage and nitrogen fertilization. Geoderma 2017, 308, 46–53. [Google Scholar] [CrossRef]
- Fu, H.; Li, N.; Cheng, Q.; Liao, Q.; Nie, J.; Yin, H.; Shu, C.; Li, L.; Wang, Z.; Sun, Y.; et al. Energy, environmental, and economic benefits of integrated paddy field farming. Energy 2024, 297, 131251. [Google Scholar] [CrossRef]
- Guerrero, A.; Mouazen, A.M. Evaluation of variable rate nitrogen fertilization scenarios in cereal crops from economic, environmental and technical perspective. Soil Tillage Res. 2021, 213, 105110. [Google Scholar] [CrossRef]
- Guerrero, A.; Neve, S.D.; Mouazen, A.M. Data fusion approach for map-based variable-rate nitrogen fertilization in barley and wheat. Soil Tillage Res. 2021, 205, 104789. [Google Scholar] [CrossRef]
- Cao, W. Digital Farming Technology; Science Press: Beijing, China, 2008. [Google Scholar]
- Balafoutis, A.; Beck, B.; Fountas, S.; Vangeyte, J.; Wal, T.V.d.; Soto, I.; Gómez-Barbero, M.; Barnes, A.; Eory, V. Precision Agriculture Technologies Positively Contributing to GHG Emissions Mitigation, Farm Productivity and Economics. Sustainability 2017, 9, 1339. [Google Scholar] [CrossRef]
- Munnaf, M.A.; Haesaert, G.; Meirvenne, M.V.; Mouazen, A.M. Chapter Five—Site-specific seeding using multi-sensor and data fusion techniques: A review. Adv. Agron. 2020, 161, 241–323. [Google Scholar] [CrossRef]
- Munnaf, M.A.; Haesaert, G.; Meirvenne, M.V.; Mouazen, A.M. Map-based site-specific seeding of consumption potato production using high-resolution soil and crop data fusion. Comput. Electron. Agric. 2020, 178, 105752. [Google Scholar] [CrossRef]
- Munnaf, M.A.; Haesaert, G.; Mouazen, A.M. Site-specific seeding for maize production using management zone maps delineated with multi-sensors data fusion scheme. Soil Tillage Res. 2022, 220, 105377. [Google Scholar] [CrossRef]
- Munnaf, M.A.; Haesaert, G.; Mouazen, A.M. Map-based site-specific seeding of seed potato production by fusion of proximal and remote sensing data. Soil Tillage Res. 2021, 206, 104801. [Google Scholar] [CrossRef]
- Lundström, C.; Lindblom, J. Considering farmers’ situated knowledge of using agricultural decision support systems (AgriDSS) to Foster farming practices: The case of CropSAT. Agric. Syst. 2018, 159, 9–20. [Google Scholar] [CrossRef]
- Thompson, A.L.; Conrad, A.; Conley, M.M.; Shrock, H.; Taft, B.; Miksch, C.; Mills, T.; Dyer, J.M. Professor: A motorized field-based phenotyping cart. HardwareX 2018, 4, e00025. [Google Scholar] [CrossRef]
- Stone, M.L.; Solie, J.B.; Raun, W.R.; Whitney, R.W.; Taylor, S.L.; Ringer, J.D. Use of spectral radiance for correcting in-season fertilizer nitrogen deficiencies in winter wheat. Trans. ASAE 1996, 39, 1623–1631. [Google Scholar] [CrossRef]
- Link, A.; Panitzki, M.; Reusch, S.; Robert, P.C. Hydro N-sensor: Tractormounted remote sensing for variable nitrogen fertilization. In Proceedings of the 6th International Conference on Precision Agriculture & Other Precision Resources Management, Minneapolis, MN, USA, 14–17 July 2002. [Google Scholar]
- Holland, K.H.; Schepers, J.S.; Shanahan, J.F. Plant canopy sensor with modulated polychromatic light source. In Proceedings of the International Conference on Precision Agriculture and Other Precision Resources Management, Minneapolis, MN, USA, 25–28 July 2004. [Google Scholar]
- David, J.M. Twenty five years of remote sensing in precision agriculture: Key advances and remaining knowledge gaps. Biosyst. Eng. 2013, 114, 358–371. [Google Scholar] [CrossRef]
- Scharf, P.C.; Shannon, D.K.; Palm, H.L.; Sudduth, K.A.; Drummond, S.T.; Kitchen, N.R.; Mueller, L.J.; Hubbard, V.C.; Oliveira, L.F. Sensor-Based Nitrogen Applications Out-Performed Producer-Chosen Rates for Corn in On-Farm Demonstrations. Agron. J. 2011, 103, 1683–1691. [Google Scholar] [CrossRef]
- Pallottino, F.; Antonucci, F.; Costa, C.; Bisaglia, C.; Figorilli, S.; Menesatti, P. Optoelectronic proximal sensing vehicle-mounted technologies in precision agriculture: A review. Comput. Electron. Agric. 2019, 162, 859–873. [Google Scholar] [CrossRef]
- Temmerman, J.D.; Deprez, K.; Anthonis, J.; Ramon, H. Conceptual Cab Suspension System for a Self-propelled Agricultural Machine, Part 1: Development of a Linear Mathematical Model. Biosyst. Eng. 2004, 89, 409–416. [Google Scholar] [CrossRef]
- Kang, T.H.; Kaizu, Y. Vibration analysis during grass harvesting according to ISO vibration standards. Comput. Electron. Agric. 2011, 79, 226–235. [Google Scholar] [CrossRef][Green Version]
- Filippi, M.; Carrera, E.; Zenkour, A.M. Static analyses of FGM beams by various theories and finite elements. Compos. Part B Eng. 2015, 72, 1–9. [Google Scholar] [CrossRef]
- David, S.A.; Sousa, R.V.; Valentim, C.A.; Tabile, R.A.; Machado, J.A. Fractional PID controller in an active image stabilization system for mitigating vibration effects in agricultural tractors. Comput. Electron. Agric. 2016, 131, 1–9. [Google Scholar] [CrossRef]
- Mohammadikia, R.; Aliasghary, M. Design of an interval type-2 fractional order fuzzy controller for a tractor active suspension system. Comput. Electron. Agric. 2019, 167, 105049. [Google Scholar] [CrossRef]
- Katili, I.; Syahril, T.; Katili, A.M. Static and free vibration analysis of FGM beam based on unified and integrated of Timoshenko’s theory. Compos. Struct. 2020, 242, 112130. [Google Scholar] [CrossRef]
- Sahu, N.K.; Biswal, D.K.; Joseph, S.V.; Mohanty, S.C. Vibration and damping analysis of doubly curved viscoelastic-FGM sandwich shell structures using FOSDT. Structures 2020, 26, 24–38. [Google Scholar] [CrossRef]
- Andraș, A.; Radu, S.M.; Brînaș, I.; Popescu, F.D.; Budilică, D.I.; Korozsi, E.B. Prediction of Material Failure Time for a Bucket Wheel Excavator Boom Using Computer Simulation. Materials 2021, 14, 7897. [Google Scholar] [CrossRef] [PubMed]
- Singh, A.; Nawayseh, N.; Dhabi, Y.K.; Samuel, S.; Singh, H. Transforming farming with intelligence: Smart vibration monitoring and alert system. J. Eng. Res. 2023, 12, 190–199. [Google Scholar] [CrossRef]
- Yao, L.; Yuan, H.; Zhu, Y.; Jiang, X.; Cao, W.; Ni, J. Design and Testing of a Wheeled Crop-Growth-Monitoring Robot Chassis. Agronomy 2023, 13, 3043. [Google Scholar] [CrossRef]
- Wang, X. Finite Element Method; Tsinghua University Press: Beijing, China, 2003. [Google Scholar]
- Patrik, K.; Ramon, H.; Baerdemaeker, J.D. Modelling the Effect of Passive Vertical Suspensions on the Dynamic Behaviour of Sprayer Booms. J. Agric. Eng. Res. 1999, 72, 217–229. [Google Scholar] [CrossRef]
- Qiu, B.; He, Y.; Sheng, Y.; Yin, Z.; Deng, W. Finite Element Modal Analysis and Structure Optimization of Spray Boom. Trans. Chin. Soc. Agric. Mach. 2014, 45, 112–116. [Google Scholar] [CrossRef]
- He, Y.; Qiu, B.; Yang, Y.; Ma, J. Deformation analysis and control of elastic deformation for spray boom based on finite element model. Trans. Chin. Soc. Agric. Eng. 2014, 30, 28–36. [Google Scholar] [CrossRef]
- Chen, D. Study on Flexible Truss Boom System Design and Dynamic Simulation; China Academy of Agricultural Mechanization Sciences: Beijing, China, 2011. [Google Scholar]
- Chen, S.; Han, H.; Chen, G.; Shao, J.; Yao, Y. Dynamic characteristic analysis and vibration reduction design for sprayer frame. Trans. Chin. Soc. Agric. Mach. 2013, 44, 50–53. [Google Scholar] [CrossRef]
- Yuan, H.; Yang, J.; Jiang, X.; Zhu, Y.; Cao, W.; Ni, J. Design and testing of a crop growth sensor aboard a fixed-wing unmanned aerial vehicle. Comput. Electron. Agric. 2022, 194, 106762. [Google Scholar] [CrossRef]
- Ni, J.; Dong, J.; Zhang, J.; Pang, F.; Cao, W.; Zhu, Y. The spectral calibration method for a crop nitrogen sensor. Sens. Rev. 2016, 36, 48–56. [Google Scholar] [CrossRef]
- Nolan, D.R.; Lally, C.; McGarry, J.P. Understanding the deformation gradient in Abaqus and key guidelines for anisotropic hyperelastic user material subroutines (UMATs). J. Mech. Behav. Biomed. Mater. 2022, 126, 104940. [Google Scholar] [CrossRef] [PubMed]
- Abaqus Analysis User’s Guide. 2019. Available online: https://130.149.89.49:2080/v6.14 (accessed on 15 March 2021).
- Scotford, I.M.; Miller, P.C.H. Estimating Tiller Density and Leaf Area Index of Winter Wheat using Spectral Reflectance and Ultrasonic Sensing Techniques. Biosyst. Eng. 2004, 89, 395–408. [Google Scholar] [CrossRef]
- Scotford, I.M.; Miller, P.C.H. Combination of Spectral Reflectance and Ultrasonic Sensing to monitor the Growth of Winter Wheat. Biosyst. Eng. 2004, 87, 27–38. [Google Scholar] [CrossRef]
- Herrmann, I.; Vosberg, S.K.; Ravindran, P.; Singh, A.; Chang, H.-X.; Chilvers, M.I.; Conley, S.P.; Townsend, P.A. Leaf and Canopy Level Detection of Fusarium Virguliforme (Sudden Death Syndrome) in Soybean. Remote Sens. 2018, 10, 426. [Google Scholar] [CrossRef]
- Xue, L.; Li, G.; Qin, X.; Yang, L.; Zhang, H. Topdressing nitrogen recommendation for early rice with an active sensor in south China. Precis. Agric. 2014, 15, 95–110. [Google Scholar] [CrossRef]
- Yao, Y.; Miao, Y.; Cao, Q.; Wang, H.; Martin, L.G.; Georg, B.; Rajiv, K.; Yang, W.; Liu, F.; Liu, C. In-Season Estimation of Rice Nitrogen Status with an Active Crop Canopy Sensor. IEEE J. Sel. Top. Appl. Earth Obs. Remote Sens. 2014, 7, 4403–4413. [Google Scholar] [CrossRef]
- Ali, A.M.; Thind, H.S.; Singh, V.; Singh, B. A framework for refining nitrogen management in dry direct-seeded rice using GreenSeeker™ optical sensor. Comput. Electron. Agric. 2015, 110, 114–120. [Google Scholar] [CrossRef]
- Yu, K.; Li, F.; Martin, L.G.; Miao, Y.; Georg, B.; Chen, X. Remotely detecting canopy nitrogen concentration and uptake of paddy rice in the Northeast China Plain. ISPRS J. Photogramm. Remote Sens. 2013, 78, 102–115. [Google Scholar] [CrossRef]
- Cordero, E.; Moretti, B.; Francesca, M.E.; Tenni, D.; Beltarre, G.; Romani, M.; Sacco, D. Fertilisation strategy and ground sensor measurements to optimise rice yield. Eur. J. Agron. 2018, 99, 177–185. [Google Scholar] [CrossRef]













| Sensor Number | M1 | M2 | M3 | M4 | M5 | M6 | M7 | M8 |
|---|---|---|---|---|---|---|---|---|
| Distance/cm | 0 | 2 | 74 | 122 | 179.5 | 207 | 245 | 299 |
| Direction | Vertical | Driving | Transverse |
|---|---|---|---|
| Maximum relative error | 0.22% | 0.16% | 0.92% |
| Average relative error | 0.06% | 0.15% | 0.32% |
| Order | 1 | 2 | 3 | 4 | 5 | 6 | 7 | 8 |
|---|---|---|---|---|---|---|---|---|
| Natural frequencies of cantilever/Hz | 7.5849 | 9.1734 | 32.042 | 36.817 | 58.016 | 97.480 | 117.02 | 123.51 |
| Natural frequencies of truss/Hz | 2.9860 | 8.6907 | 22.464 | 61.709 | 76.384 | 114.18 | 133.81 | 151.40 |
| State | Wavelength | Mean | Var | CV |
|---|---|---|---|---|
| Stationary | 815 nm | 40.20% | 0.16% | 0.41% |
| Vibration | 39.96% | 0.13% | 0.34% | |
| Difference | 0.24% | 0.03% | 0.07% | |
| Stationary | 730 nm | 19.55% | 0.15% | 0.75% |
| Vibration | 19.81% | 0.15% | 0.78% | |
| Difference | 0.26% | 0.01% | 0.03% |
Disclaimer/Publisher’s Note: The statements, opinions and data contained in all publications are solely those of the individual author(s) and contributor(s) and not of MDPI and/or the editor(s). MDPI and/or the editor(s) disclaim responsibility for any injury to people or property resulting from any ideas, methods, instructions or products referred to in the content. |
© 2024 by the authors. Licensee MDPI, Basel, Switzerland. This article is an open access article distributed under the terms and conditions of the Creative Commons Attribution (CC BY) license (https://creativecommons.org/licenses/by/4.0/).
Share and Cite
Yu, S.; Cao, Q.; Tian, Y.; Zhu, Y.; Liu, X.; Ni, J.; Zhang, W.; Cao, W. Design and Testing of Vehicle-Mounted Crop Growth Monitoring System. Agronomy 2024, 14, 1361. https://doi.org/10.3390/agronomy14071361
Yu S, Cao Q, Tian Y, Zhu Y, Liu X, Ni J, Zhang W, Cao W. Design and Testing of Vehicle-Mounted Crop Growth Monitoring System. Agronomy. 2024; 14(7):1361. https://doi.org/10.3390/agronomy14071361
Chicago/Turabian StyleYu, Shanshan, Qiang Cao, Yongchao Tian, Yan Zhu, Xiaojun Liu, Jun Ni, Wenyi Zhang, and Weixing Cao. 2024. "Design and Testing of Vehicle-Mounted Crop Growth Monitoring System" Agronomy 14, no. 7: 1361. https://doi.org/10.3390/agronomy14071361
APA StyleYu, S., Cao, Q., Tian, Y., Zhu, Y., Liu, X., Ni, J., Zhang, W., & Cao, W. (2024). Design and Testing of Vehicle-Mounted Crop Growth Monitoring System. Agronomy, 14(7), 1361. https://doi.org/10.3390/agronomy14071361

