Effects of Rhizobium Inoculation on Rhizosphere Soil Microbial Communities, Physicochemical Properties, and Enzyme Activities in Caucasian Clover Under Field Conditions
Abstract
1. Introduction
2. Materials and Methods
2.1. Study Area Overview
2.2. Experimental Materials and Design
2.3. Plant and Rhizosphere Soil Sampling
2.4. Measurement of Soil Physicochemical Properties and Enzyme Activities
2.5. DNA Extraction and Sequencing
2.6. Analysis of Sequencing Data
2.7. Statistical and Bioinformatics Analyses
3. Results
3.1. Effects of Rhizobium Inoculation on Growth Indicators of Caucasian Clover
3.2. Effects of Rhizobium Inoculation on Soil Physicochemical Properties in Caucasian Clover
3.3. Effects of Rhizobium Inoculation on Soil Enzyme Activities in Caucasian Clover
3.4. Effects of Rhizobium Inoculation on Soil Microbial Community Characteristics
3.4.1. Effects of Rhizobium Inoculation on ASV Distribution of Soil Microbes
3.4.2. Effects of Rhizobium Inoculation on Soil Microbial Diversity
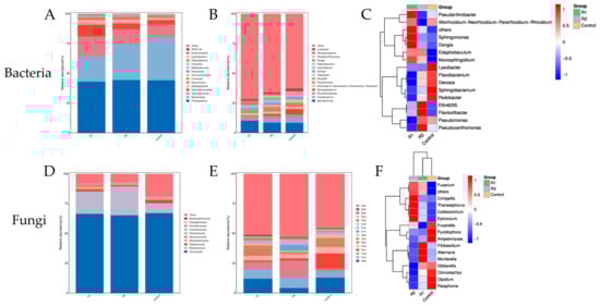
3.4.3. Effects of Rhizobium Inoculation on Soil Microbial Composition
3.4.4. Correlation Analysis of Soil Microbes and Environmental Factors
4. Discussion
5. Conclusions
Author Contributions
Funding
Data Availability Statement
Conflicts of Interest
References
- Vasco, C.; Torres, B.; Jácome, E.; Torres, A.; Eche, D.; Velasco, C. Use of chemical fertilizers and pesticides in frontier areas: A case study in the Northern Ecuadorian Amazon. Land Use Policy 2021, 107, 105490. [Google Scholar] [CrossRef]
- Wang, X.; Li, Y.; Duan, L. Will the Reduction of Chemical Fertilizer Affect China’s Food Security? J. Shihezi Univ. 2023, 37, 40–49. [Google Scholar] [CrossRef]
- Hao, W.; Wang, X.; Wang, Y.; Ma, J.; Tan, J. Harm of Excessive Fertilization on Wheat and Ways of Reducing Fertilizer Application. Mod. Agric. Sci. Technol. 2022, 24, 40–44+48. [Google Scholar]
- Dai, X.; Zhou, W.; Liu, G.; Liang, G.; He, P.; Liu, Z. Soil C/N and pH together as a comprehensive indicator for evaluating the effects of organic substitution management in subtropical paddy fields after application of high-quality amendments. Geoderma 2019, 337, 1116–1125. [Google Scholar] [CrossRef]
- Zhang, X.; Zhang, R.; Gao, J.; Wang, X.; Fan, F.; Ma, X.; Yin, H.; Zhang, C.; Feng, K.; Deng, Y. Thirty-one years of rice-rice-green manure rotations shape the rhizosphere microbial community and enrich beneficial bacteria. Soil Biol. Biochem. 2017, 104, 208–217. [Google Scholar] [CrossRef]
- Elmas, M.; Yaldiz, G.; Camlica, M. Impact of Bio-Fertilizers and Bio-Fertilizers with Reduced Rates of Chemical Fertilization on Growth, Yield, Antioxidant Activity, Essential Oil Composition of Basil (Ocimum basilicum L.) Plant. Russ. J. Plant Physiol. 2024, 71, 4. [Google Scholar] [CrossRef]
- Karapetyan, A. Application of biofertilizers in hydroponics: A review. J. Plant Nutr. 2023, 47, 822–836. [Google Scholar] [CrossRef]
- Petrovic, B.; Sękara, A.; Pokluda, R. Biofertilizers Enhance Quality of Onion. Agronomy 2020, 10, 1937. [Google Scholar] [CrossRef]
- Zhang, Z.; Wang, J.; Zhao, Q.; Shang, W.; Jin, W.; Che, Z.; Wu, G.; Wang, X.; Song, H. Effects of rhizobial inoculation on soybean nodule N fixation and rhizospheric N transformation in different soil types. J. Plant Nutr. Fertil. 2024, 30, 1883–1897. [Google Scholar] [CrossRef]
- Poole, P.; Ramachandran, V.; Terpolilli, J. Rhizobia: From saprophytes to endosymbionts. Nat. Rev. Microbiol. 2018, 16, 291–303. [Google Scholar] [CrossRef]
- Li, X.; Li, Z. What determines symbiotic nitrogen fixation efficiency in rhizobium: Recent insights into Rhizobium leguminosarum. Arch. Microbiol. 2023, 205, 300. [Google Scholar] [CrossRef]
- Ding, B.; Feng, M.; Wang, R.; Chang, L.; Jiang, Y.; Xie, J.; Tian, D. A Study of Growth and Yield of Four Peanut Varieties with Rhizobia Inoculation under Field Conditions. Agronomy 2024, 14, 1410. [Google Scholar] [CrossRef]
- Kandil, A.E.; Ünlü, H.Ö. Effect of rhizobium inoculation on yield and some quality properties of fresh cowpea. Cogent Food Agric. 2023, 9, 2275410. [Google Scholar] [CrossRef]
- Egamberdieva, D.; Wirth, S.; Li, L.; Abd-Allah, E.F.; Lindström, K. Microbial cooperation in the rhizosphere improves liquorice growth under salt stress. Bioengineered 2016, 8, 433–438. [Google Scholar] [CrossRef] [PubMed]
- Marinković, J.; Bjelić, D.; Đorđević, V.; Balešević-Tubić, S.; Jošić, D.; Vucelić-Radović, B. Performance of different Bradyrhizobium strains in root nodule symbiosis under drought stress. Acta Physiol. Plant. 2019, 41, 37. [Google Scholar] [CrossRef]
- Nakei, M.D.; Venkataramana, P.B.; Ndakidemi, P.A. Soybean-Nodulating Rhizobia: Ecology, Characterization, Diversity, and Growth Promoting Functions. Front. Sustain. Food Syst. 2022, 6, 824444. [Google Scholar] [CrossRef]
- Jensen, E.; Hauggaard-Nielsen, H. How can increased use of biological N2 fixation in agriculture benefit the environment. Plant Soil 2003, 252, 177–186. [Google Scholar] [CrossRef]
- Xu, Y.; Du, A.; Wang, Z.; Zhu, W.; Li, C.; Wu, L. Effects of different rotation periods of Eucalyptus plantations on soil physiochemical properties, enzyme activities, microbial biomass and microbial community structure and diversity. For. Ecol. Manag. 2020, 456, 117683. [Google Scholar] [CrossRef]
- Zhang, X.; Ma, S.; Li, S.; Zeng, F.; Ma, L.; Yang, N.; Pu, Z. Effects of Rhizobium Inoculation on Soil Nutrients and Enzyme Activities of Continuous Crop Pea. Chin. J. Soil Sci. 2022, 53, 1360–1367. [Google Scholar] [CrossRef]
- He, G.; Song, J.; Wen, Y.; Liu, C.; Qi, J. Effects of different rhizobium fertilizers on alfalfa productivity and soil fertility. Acta Pratacult. Sin. 2020, 29, 109–120. [Google Scholar]
- Yang, L.; Yang, Z.; Ma, X.; Wang, J.; Li, J.; Lin, Y.; Fan, M.; Shangguan, Z. Response of rare and abundant rhizosphere microbial communities to inoculated rhizobium in cadmium-contaminated soil phytoremediation. Rhizosphere 2023, 27, 100734. [Google Scholar] [CrossRef]
- Jie, W.; Yao, Y.; Guo, N.; Zhang, Y.; Qiao, W. Effects of Rhizophagus intraradices on Plant Growth and the Composition of Microbial Communities in the Roots of Continuous Cropping Soybean at Maturity. Sustainability 2021, 13, 6623. [Google Scholar] [CrossRef]
- Yin, X.; He, T.; Yi, K.; Zhao, Y.; Hu, Y.; Liu, J.; Zhang, X.; Meng, L.; Wang, L.; Liu, H.; et al. Comprehensive evaluation of candidate reference genes for quantitative real-time PCR-based analysis in Caucasian clover. Sci. Rep. 2021, 11, 3269. [Google Scholar] [CrossRef] [PubMed]
- Liu, J.; Wang, M.; Zhao, Y.; Cao, K.; He, L.; Hao, X.; Suo, R.; Zhang, H.; Wang, X. Transcriptomics and metabolomics profiling reveals involvement of flavonoids in early nodulation of Caucasian clover (Trifolium ambiguum). Plant Physiol. Biochem. 2023, 203, 108050. [Google Scholar] [CrossRef] [PubMed]
- Callahan, B.J.; McMurdie, P.J.; Rosen, M.J.; Han, A.W.; Johnson, A.J.A.; Holmes, S.P. DADA2: High-resolution sample inference from Illumina amplicon data. Nat. Methods 2016, 13, 581–583. [Google Scholar] [CrossRef]
- Rai, S.N.; Qian, C.; Pan, J.; Rai, J.P.; Song, M.; Bagaitkar, J.; Merchant, M.; Cave, M.; Egilmez, N.K.; McClain, C.J. Microbiome data analysis with applications to pre-clinical studies using QIIME2: Statistical considerations. Genes Dis. 2021, 8, 215–223. [Google Scholar] [CrossRef]
- Chao, A.; Bunge, J. Estimating the Number of Species in a Stochastic Abundance Model. Biometrics 2002, 58, 531–539. [Google Scholar] [CrossRef]
- Hill, T.C.; Walsh, K.A.; Harris, J.A.; Moffett, B.F. Using ecological diversity measures with bacterial communities. FEMS Micorbiol. Ecol. 2003, 43, 1–11. [Google Scholar] [CrossRef]
- Fernie, A.R. A push, and a pull, to enhance nitrogen use efficiency in rice. Plant J. 2020, 103, 5–6. [Google Scholar] [CrossRef]
- Liu, J. Rhizobia Diversity and Nodulation and Nitrogen Fixation Mechanisms in Trifolium ambiguum. Ph.D. Thesis, College of Grassland and Resourcesand Environment, Inner Mongolia Agricultural University, Hohhot, China, 2022. [Google Scholar] [CrossRef]
- Beltayef, H.; Mechri, M.; Saidi, W.; Raza, T.; Hajri, R.; Othmani, A.; Bouajila, K.; Cruz, C.; Hashem, A.; Abd_Allah, E.F.; et al. Synergistic Interaction of Rhizobium tropici, Rhizophagus irregularis and Serendipita indica in Promoting Snap Bean Growth. Agronomy 2023, 13, 2619. [Google Scholar] [CrossRef]
- Naseer, I.; Ahmad, M.; Nadeem, S.M.; Ahmad, I.; Najm-ul, S.; Zahir, Z.A. Rhizobial Inoculants for Sustainable Agriculture: Prospects and Applications. In Biofertilizers for Sustainable Agriculture and Environment; Soil Biology; Springer: Berlin/Heidelberg, Germany, 2019; pp. 245–283. [Google Scholar] [CrossRef]
- Mao, J.; Wang, P.; Xiao, C.; Wu, J.; Zhang, W.; He, J.; Lambers, H.; Li, L. Rhizobium inoculation improves yield advantages and soil Olsen phosphorus by enhancing interspecific facilitation in intercropping. Plant Soil 2023. [Google Scholar] [CrossRef]
- Maitra, S.; Praharaj, S.; Brestic, M.; Sahoo, R.K.; Sagar, L.; Shankar, T.; Palai, J.B.; Sahoo, U.; Sairam, M.; Pramanick, B.; et al. Rhizobium as Biotechnological Tools for Green Solutions: An Environment-Friendly Approach for Sustainable Crop Production in the Modern Era of Climate Change. Curr. Microbiol. 2023, 80, 219. [Google Scholar] [CrossRef] [PubMed]
- Xiong, H.; Mao, P.; Tian, X.; Zheng, M.; Fu, J.; Meng, L. Effects of Inoculation with Rhizobium on Yield, Nutritional Quality and Soil Characteristics of Red Clover underwood planting in Woodland. Acta Pratacult. Sin. 2023, 31, 3561–3568. [Google Scholar]
- Hanafiah, S.; Haniv, Y.; Hidayat, S. Increased soil pH due to the application of sulfate-reducing bacteria, rhizobia and amendments to acid sulfate soils planted with soybeans. IOP Conf. Ser. Earth Environ. Sci. 2022, 977, 012011. [Google Scholar] [CrossRef]
- Duan, C.; Mei, Y.; Wang, Q.; Wang, Y.; Li, Q.; Hong, M.; Hu, S.; Li, S.; Fang, L. Rhizobium Inoculation Enhances the Resistance of Alfalfa and Microbial Characteristics in Copper-Contaminated Soil. Front. Microbiol. 2022, 12, 781831. [Google Scholar] [CrossRef]
- Kong, T.; Ren, X.; Zhang, Y.; Lü, G.; Zheng, S.; Feng, A. Effect of Dual Inoculant of Paenibacillus mucilaginosus and Rhizobium meliloti on Alfafa Growth and Soil Properties of Dumping in Mining Area. J. Soil Water Conserv. 2021, 35, 321–326. [Google Scholar] [CrossRef]
- Zhao, Y.; Lu, G.; Deng, Y.; Wang, Y.; Ma, K.; Yan, H.; Zhang, H.; Zhou, X.; Dou, S. Effect of Rhizobium Seed Dressing on Growth of Two Aalfalfa and Rhizosphere Microbial Diversity. Acta Agrestia Sin. 2022, 30, 370–378. [Google Scholar]
- Xu, H.; Yang, Y.; Tian, Y.; Xu, R.; Zhong, Y.; Liao, H. Rhizobium Inoculation Drives the Shifting of Rhizosphere Fungal Community in a Host Genotype Dependent Manner. Front. Microbiol. 2020, 10, 3135. [Google Scholar] [CrossRef]
- Tang, L.; Shi, Y.; Zhang, Y.; Yang, D.; Guo, C. Effects of Plant-Growth-Promoting Rhizobacteria on Soil Bacterial Community, Soil Physicochemical Properties, and Soil Enzyme Activities in the Rhizosphere of Alfalfa under Field Conditions. Diversity 2023, 15, 537. [Google Scholar] [CrossRef]
- Wei, L.; Zhu, J.; Zhao, D.; Pei, Y.; Guo, L.; Guo, J.; Guo, Z.; Cui, H.; Li, Y.; Gao, J. Microbial fungicides can positively affect aubergine photosynthetic properties, soil enzyme activity and microbial community structure. PeerJ 2024, 12, e17620. [Google Scholar] [CrossRef]
- Wang, Q.; Song, J.; Zhang, J.; Qin, X.; Kang, Y.; Huang, S.; Zhou, S.; Chen, T. Effects of microbial agent application on the bacterial community in ginger rhizosphere soil under different planting years. Front. Microbiol. 2023, 14, 1203796. [Google Scholar] [CrossRef]
- Ahsan, T.; Tian, P.; Gao, J.; Wang, C.; Liu, C.; Huang, Y. Effects of microbial agent and microbial fertilizer input on soil microbial community structure and diversity in a peanut continuous cropping system. J. Adv. Res. 2024, 64, 1–13. [Google Scholar] [CrossRef] [PubMed]
- Ham, S.; Yoon, A.; Oh, H.; Park, Y. Plant Growth-Promoting Microorganism Pseudarthrobacter sp. NIBRBAC000502770 Enhances the Growth and Flavonoid Content of Geum aleppicum. Microorganisms 2022, 10, 1241. [Google Scholar] [CrossRef] [PubMed]
- Feng, J.; Zhou, L.; Zhao, X.; Chen, J.; Li, Z.; Liu, Y.; Ou, L.; Xie, Z.; Wang, M.; Yin, X.; et al. Evaluation of environmental factors and microbial community structure in an important drinking-water reservoir across seasons. Front. Microbiol. 2023, 14, 1091818. [Google Scholar] [CrossRef] [PubMed]
- Liu, S.; Gao, J.; Wang, S.; Li, W.; Wang, A. Community differentiation of rhizosphere microorganisms and their responses to environmental factors at different development stages of medicinal plant Glehnia littoralis. PeerJ 2023, 11, e14988. [Google Scholar] [CrossRef]
- Abd-Alla, M.; Al-Amri, S.; El-Enany, A. Enhancing Rhizobium–Legume Symbiosis and Reducing Nitrogen Fertilizer Use Are Potential Options for Mitigating Climate Change. Agriculture 2023, 13, 2092. [Google Scholar] [CrossRef]





| Treatment | Plant Height (cm) | Fresh Weight (kg/m2) | Dry Weight (kg/m2) | Dry–Fresh Ratio |
|---|---|---|---|---|
| R1 | 51.22 ± 2.30 a | 2.13 ± 0.15 a | 0.52 ± 0.03 a | 0.24 ± 0.01 a |
| R2 | 51.06 ± 3.36 a | 2.03 ± 0.12 a | 0.51 ± 0.04 a | 0.25 ± 0.01 a |
| Control | 48.97 ± 2.48 a | 1.91 ± 0.04 a | 0.46 ± 0.03 a | 0.24 ± 0.01 a |
| Treatment | pH | OM (g/kg) | AN (mg/kg) | AP (mg/kg) | AK (mg/kg) |
|---|---|---|---|---|---|
| R1 | 7.56 ± 0.09 a | 41.23 ± 3.07 a | 68.33 ± 1.09 a | 11.67 ± 0.17 a | 127.20 ± 1.65 a |
| R2 | 7.53 ± 0.05 a | 35.78 ± 1.61 b | 62.64 ± 0.54 b | 11.55 ± 0.17 a | 131.62 ± 3.08 a |
| Control | 7.54 ± 0.07 a | 31.21 ± 1.44 c | 52.69 ± 2.17 c | 8.92 ± 0.19 b | 114.67 ± 2.08 b |
| Treatment | UE (mg/g/d) | SC (mg/g/d) | ALP (μmol/g/d) |
|---|---|---|---|
| R1 | 15.89 ± 0.52 a | 55.17 ± 2.01 a | 19.06 ± 1.77 a |
| R2 | 13.08 ± 0.84 b | 57.52 ± 0.90 a | 18.28 ± 0.73 a |
| Control | 10.32 ± 0.70 c | 50.69 ± 1.18 b | 12.38 ± 1.00 b |
Disclaimer/Publisher’s Note: The statements, opinions and data contained in all publications are solely those of the individual author(s) and contributor(s) and not of MDPI and/or the editor(s). MDPI and/or the editor(s) disclaim responsibility for any injury to people or property resulting from any ideas, methods, instructions or products referred to in the content. |
© 2024 by the authors. Licensee MDPI, Basel, Switzerland. This article is an open access article distributed under the terms and conditions of the Creative Commons Attribution (CC BY) license (https://creativecommons.org/licenses/by/4.0/).
Share and Cite
Ma, Y.; Suo, Y.; Qi, H.; Tang, F.; Wang, M. Effects of Rhizobium Inoculation on Rhizosphere Soil Microbial Communities, Physicochemical Properties, and Enzyme Activities in Caucasian Clover Under Field Conditions. Agronomy 2024, 14, 2880. https://doi.org/10.3390/agronomy14122880
Ma Y, Suo Y, Qi H, Tang F, Wang M. Effects of Rhizobium Inoculation on Rhizosphere Soil Microbial Communities, Physicochemical Properties, and Enzyme Activities in Caucasian Clover Under Field Conditions. Agronomy. 2024; 14(12):2880. https://doi.org/10.3390/agronomy14122880
Chicago/Turabian StyleMa, Yiming, Yuan Suo, Haibo Qi, Fang Tang, and Mingjiu Wang. 2024. "Effects of Rhizobium Inoculation on Rhizosphere Soil Microbial Communities, Physicochemical Properties, and Enzyme Activities in Caucasian Clover Under Field Conditions" Agronomy 14, no. 12: 2880. https://doi.org/10.3390/agronomy14122880
APA StyleMa, Y., Suo, Y., Qi, H., Tang, F., & Wang, M. (2024). Effects of Rhizobium Inoculation on Rhizosphere Soil Microbial Communities, Physicochemical Properties, and Enzyme Activities in Caucasian Clover Under Field Conditions. Agronomy, 14(12), 2880. https://doi.org/10.3390/agronomy14122880
