Next Article in Journal
Cow Dung Liquid Mulch Improves Maize Yields: Beneficial Microorganisms Are Enriched and Environmental Risks Are Reduced and Nutrient Cycling Is Promoted
Previous Article in Journal
Differences in the Appearance Quality of Soft Japonica Rice with Different Grain Shapes in the Yangtze River Delta and Their Relationship with Grain-Filling
 
 
Font Type:
Arial Georgia Verdana
Font Size:
Aa Aa Aa
Line Spacing:
Column Width:
Background:
Article

Transcriptional Analysis of Different Cultivars and Genome-Wide Identification of FAD Gene Family in Tree Peony

1
Key Laboratory of East China Urban Agriculture, Shandong Engineering Research Center of Ecological Horticultural Plant Breeding, Institute of Leisure Agriculture, Shandong Academy of Agricultural Sciences, Jinan 250100, China
2
College of Horticulture and Landscape Architecture, Southwest University, Chongqing 400715, China
3
Shandong Haosen Flowers and Trees Co., Ltd., Heze 274000, China
4
Chongqing Tianhua Horticulture Co., Ltd., Chongqing 401121, China
5
Shandong Shengshi Shaohua Intelligent Agriculture Co., Ltd., Heze 274000, China
6
College of Agriculture and Biology, Liaocheng University, Liaocheng 252000, China
*
Author to whom correspondence should be addressed.
Agronomy 2024, 14(10), 2378; https://doi.org/10.3390/agronomy14102378
Submission received: 18 September 2024 / Revised: 7 October 2024 / Accepted: 12 October 2024 / Published: 15 October 2024
(This article belongs to the Section Plant-Crop Biology and Biochemistry)

Abstract

The tree peony (Paeonia ostii), a newly recognized woody oil plant endemic to China, is noteworthy for its high content of unsaturated fatty acids (UFA), particularly alpha-linolenic acid (ALA). Fatty acid desaturases (FADs) are integral to plant development and defense mechanisms. Nonetheless, there is limited understanding of (i) the molecular mechanism underlying FA biosynthesis in various varieties during seed maturation and (ii) a genome-wide analysis of FAD family genes within the tree peony. We selected three distinct cultivars of tree peony for transcriptome sequencing and performed an extensive analysis of PoFAD genes. In total, 67,542 unigenes were acquired and annotated with six protein databases available to the public. Forty-one differentially expressed genes (DEGs) pertinent to FA biosynthesis and lipid metabolism were identified in this study. Notably, genes such as PoFAD2, PoFAD6, and PoSAD were found to be significantly upregulated, contributing to a differential linolenic acid and linoleic acid content across the three cultivars. Herein, 24 PoFADs from the P. ostii genome were recognized and categorized into four distinct clusters according to their conserved structural features. The distribution of PoFADs was found to be random and uneven across five chromosomes, indicating a complex genomic architecture. Six colinear gene pairs were found between P. ostii and V. vinifera, indicating a potential link due to their close relationship. Together, these findings significantly enhance our knowledge of the molecular processes governing fatty acid synthesis, elucidate the functional roles of the FAD gene family, and lay the groundwork for using genetic manipulation to boost lipid levels.

1. Introduction

Edible vegetable oils are essential for human health, providing energy and critical nutrients that support bodily functions [1]. Among these nutrients, alpha-linolenic acid (ALA) stands out as a vital omega-3 fatty acid that the human body cannot synthesize independently, thereby necessitating its acquisition through plant-based food sources [2]. It promotes brain development [3] and protects against inflammation [4], cardiovascular diseases [5], and neurological diseases [6]. Consequently, the quest for plants with a high content of edible oil and elevated levels of ALA is vital for ensuring a sufficient supply of edible oils.
Fatty acid desaturases (FADs) are key enzymes that facilitate the introduction of double bonds into fatty acid chains, leading to the formation of unsaturated fatty acids (UFAs). These enzymes are vital not only for the overall growth and development of plants, but also for their ability to respond to environmental stressors [7]. FADs can be categorized based on their solubility, with soluble desaturases, such as FAB2/SAD, and membrane-binding desaturases, like FAD [8]. The latter, which are localized on the membranes of the endoplasmic reticulum and plastids, can be divided into four distinct subfamilies depending on their functional characteristics, including FAD2/FAD6, FAD4, FAD3/FAD7/FAD8, and ADS/SLD/DES. The sequences of amino acids in FADs exhibit a high degree of conservation within the same subfamily.
In crop seeds, the conversion of oleic acid to linoleic acid, and subsequently to α-linolenic acid, is facilitated by the enzymes FAD2 and FAD3, respectively [9,10]. Research on FAD genes has included a variety of plant species, such as arabidopsis [11], flax [12], and peanut [13]. The FAD genes are categorized into either small or large gene subfamilies, with expression patterns that can differ between specific tissues and exhibit a general constitutive expression. For instance, in flax, the genes FAD2b-1, FAD2b-2, SAD2-1, and SAD2-2 demonstrate high expression levels across all tissues [14]. In contrast, the expression of the two OeFAD2 genes during the ripening of olive fruit is nearly undetectable [15]. Within the FAD2-2 gene in olives, structural variants are thought to influence the regulatory mechanisms associated with variations in the oleic and linoleic acid levels [16]. Furthermore, in chia, the amplification of the ShSAD gene family through tandem duplications is proposed to significantly contribute to the accumulation of high levels of ω-3 fatty acids [17].
A number of studies have documented the presence of various members of the FAD family across different plant species. For instance, the genomes of rice and chickpeas encompass 20 and 18 FAD genes, respectively [7,18]. In contrast, the Camelina sativa genome possesses 24 FAD genes [19], and the wheat genome contains 68 genes [20]. Despite many plant species having been the subject of genome-wide studies on this gene family, there remains a significant gap in the literature concerning a thorough evaluation of the FAD family’s role in tree peony.
The tree peony, a decorative plant from China, has significant ornamental and medicinal properties and has been cultivated in China for over 1600 years [21]. Nowadays, the oil potential of tree peony seeds has garnered increasing interest, positioning them as a promising source of economically viable vegetable oil, particularly due to their rich concentrations of UFA (>90%) and ALA (>45%) [22]. The content and quality of oil in tree peony seeds can fluctuate considerably, influenced by species, cultivars, cultivation techniques, geographical locations, and individual plants [23,24,25,26,27]. Thus, it is essential to investigate the key enzymes and regulatory pathways involved in fatty acid biosynthesis in peony seeds, paving the way for the transgenic enhancement of cultivars that exhibit an improved oil content and quality.
Previous studies have primarily focused on identifying the fatty acid composition [28,29], the extraction process [30,31,32], and the mechanisms underlying ALA synthesis in wild species, including P. rockii, P. lutea, and P. ostii. Transcriptome and proteome sequencing have been employed to analyze several genes and transcription factors associated with lipid biosynthesis and accumulation in the developing seeds of tree peony, such as PrFAD2 [33], PrFAD3 [33,34], PoFAD6 [33], PoFAD8 [35], PoSAD [36], PoPDAT [37], PoWRI1 [38], PrNF-YC2 [39], PrPDAT2 [40], and PrDREB2D [41]. However, the molecular mechanisms of synthesizing fatty acid (FA) across various cultivars through transcriptome sequencing have not yet been documented in tree peony.
Thus, we chose three tree peony cultivars to undergo high-throughput transcriptome sequencing to identify the potential candidate genes linked to FA biosynthesis. Furthermore, our investigation culminated in a thorough analysis encompassing various aspects, including the phylogenetic analysis of the genes, their structural characteristics, conserved motifs, chromosomal distribution, synteny, and the presence of cis-acting elements within the promoters of the PoFAD genes. Finally, we examined the expression profiles of these genes across different stages of seed development.
Together, the insights gleaned from this research pave the way for a deeper understanding of the molecular mechanisms underlying fatty acid biosynthesis, as well as the evolutionary dynamics and biological roles of the FAD gene family in tree peony. This knowledge will also be valuable for advancing genetic engineering efforts aimed at enhancing the oil content in tree peony.

2. Materials and Methods

2.1. Plant Material

This study utilized three tree peony varieties from distinct variety groups. The flowers of ‘FD’ (‘LU NONG DAN No.1′, Jiangnan variety group) are white and the fruits consist of eight carpels. In contrast, the flowers of ‘CZR’ (Zhongyuan variety group) and ‘JL’ (Japan variety group) are red, with both varieties containing five carpels. These varieties were introduced to Baihua Garden (35°16′23″ N, 115°29′26″ E) in Heze, China, where they were cultivated in open-air conditions under uniform environmental conditions for 7 years (Figure S1). Senior agronomist Mr. Wenhai Sun from Baihua Garden identified all the materials.
Each August, as the peony follicles matured, the color of the seeds within the pods transitioned from white to brown, ultimately becoming black when ripe. At this stage, mature peony seeds were manually collected from three individual plants, serving as three biological replicates. A portion of these mature seeds was snap-frozen in liquid nitrogen and stored at −80 °C for RNA sequencing, while the remaining seeds were dried to a constant weight, ground into a powder (60-mesh), and stored at −4 °C for fatty acid composition analysis.

2.2. Identification and Quantification of Major Fatty Acid Compositions

The fatty acid content in the seeds of the three different cultivars was measured using gas chromatography-mass spectrometry (GC7890/MS5975, Agilent, Santa Clara, CA, USA) following well-established analytical protocols [42]. The process began with a methyl esterification reaction, which is essential for transforming fatty acids into their corresponding fatty acid methyl esters (FAMEs). To initiate this reaction, a 4 mL solution of 0.5 mol L−1 sodium hydroxide in methanol was added to 240 μL of peony seed oil. This mixture was then incubated in a water bath maintained at 60 °C for approximately 30 min to ensure the complete dissolution of the components. Afterward, the solution was cooled to room temperature before adding 2 mL of a 5% H2SO4-methanol solution. This new mixture was subsequently heated in a water bath at 60 °C for 10 min to facilitate the esterification process. Finally, the mixture was allowed to cool, after which 2 mL of each n-hexane and saturated NaCl solution were added. The two-phase system resulting from this addition was allowed to separate, and the upper liquid phase was carefully collected. To ensure the removal of any residual water from this phase, it was treated with an appropriate quantity of anhydrous sodium sulfate and subsequently centrifuged. For the subsequent analysis, a precise volume of 0.9 mL from the upper liquid phase, along with 0.1 mL of an internal standard solution, was transferred into a sample vial. This mixture was filtered through a 0.22 μm filter membrane and subjected to GC-MS analysis on an HP-88 capillary column (30 m × 0.25 mm, 0.20 μm, Agilent).
The column temperature was initially set to 100 °C for 2 min, then increased to 230 °C at a rate of 15 °C per minute and held for an additional 5 min. The injector temperature was maintained at 260 °C for split injection (with a split ratio of 10:1) using a 1 μL injection volume. Helium was employed as the carrier gas, delivered at a flow rate of 1 mL per minute. The ionization potential of the mass-selective detector was 70 eV, and the scan range was from 30 to 450 amu, resulting in a scan time of 0.2 s.
Finally, the identification of fatty acids was achieved by searching a mass spectrum database (NIST 2011) and comparing the results with co-eluted components from a five-component FAME mix (Sigma-Aldrich, Saint Louis, MO, USA). A quantitative analysis was performed using a standard curve method with an internal standard, via the least squares method. The five major FAs present in each sample were quantified in absolute terms through linear regression against their respective standards, with results reported as milligrams per gram of dry weight of the sample. Each sample underwent the analysis in triplicate.

2.3. RNA Sequencing and De Novo Assembly

We extracted the total RNA from the nine samples using RNA Extraction Kits (E.Z.N.A. HP Plant RNA Kit, Omega Bio-Tek, Norcross, GA, USA), ensuring the integrity of the samples was maintained throughout the process. The content and integrity of the extracted RNA were evaluated using an Agilent 2100 Bioanalyzer (RNA Nano Chip, Agilent, Santa Clara, CA, USA). Using mRNA as a template, random hexamer primers facilitated the synthesis of double-stranded cDNA, which was subsequently amplified via PCR. The resulting PCR product was purified with VAHTSTM DNA Clean Beads to generate the final library. The sample library was quality-controlled using the Agilent 2100 Bioanalyzer and an ABI StepOnePlus Real-Time PCR System (Thermo Fisher, Waltham, MA, USA). Ultimately, the generated libraries were sequenced using an Illumina HiSeq 2000 (San Diego, CA, USA) paired-end sequencing platform. Following sequencing, the raw reads generated were subjected to a filtration process using SOAPnuke (v1.5.2) to obtain clean reads. These clean reads were then assembled de novo with the Trinity software (v2.0.6). The Bowtie2 tool was employed to analyze the filtered reads acquired post-sequencing. Next, we utilized RSEM (v1.2.8) in order to estimate the transcript abundance.

2.4. Functional Annotation, GO, and KEGG Enrichment Analysis

We used several functional databases, including the Kyoto Encyclopedia of Genes and Genomes (KEGG), Gene Ontology (GO), the non-redundant protein database (NR), the non-redundant nucleic acid sequence database (NT), and the Swiss-Prot protein sequence database to provide annotations for all unigenes. Additionally, Blast2GO and NR were employed to further annotate the GO terms.

2.5. Expression Analysis of Differentially Expressed Genes (DEGs)

The DESeq2 software was employed to assess the genes that were differentially expressed [43]. Reads per kilobase of transcript per million mapped reads served as the metric for the normalized levels of gene expression. We determined significant differences in gene expression by establishing a criterion whereby a p-value of less than 0.05, combined with an absolute logarithm of the fold change greater than 1 (|log2ratio| > 1), served as our threshold for identifying noteworthy gene expression alterations. The differentially expressed genes underwent GO and KEGG enrichment analysis to classify their functionalities and biological pathways. A p-value was calculated for each gene set, and an FDR of less than 0.05 was utilized to ascertain the significance of the enrichment results.

2.6. Identification and Phylogenetic Analysis of PoFAD Gene Family

The genome sequence and annotated gff3 files for P. ostii were obtained from the China National Gene Bank (https://ftp.cngb.org/pub/CNSA/data5/CNP0003098/CNS0560369/CNA0050666/ (accessed on 25 June 2024)) [44]. Genomic data of Arabidopsis thaliana and Vitis vinifera were sourced from TAIR (http://www.arabidopsis.org (accessed on 25 June 2024)) and the Ensembl Plants database (http://plants.ensembl.org (accessed on 25 June 2024)), respectively. The FAD protein sequences from A. thaliana were downloaded and employed as queries in the BLATSP to search for PoFADs, incorporating an e-value threshold. Each putative PoFAD was confirmed by TBtools-II software v2.119, and the genes lacking a complete domain were excluded [45].
A phylogenetic tree was constructed using MEGA X software v10.2 for aligning multiple sequences, utilizing the neighbor-joining method and 1000 bootstrap replicates for support values [46]. Additionally, the tree visualization was conducted using the iTOL v4 web server [47].

2.7. Conserved Motif and Gene Structure of PoFAD Genes

The gene structure and motif analyses of the PoFADs gene family were facilitated by TBtools-II software v2.119 and MEME v5.1.0 (http://meme-suite.org/tools/meme (accessed on 28 June 2024)), respectively. The gene structure features were analyzed by searching for the PoFAD family genes in the gene annotation gff3 file. Visualization was performed with the ‘Visualize Gene Structure and Gene Location Visualize plugins’ in TBtools-II software v2.119.

2.8. Cis-Elements, Chromosome Location, and Collinearity Analysis of PoFAD Genes

TBtools-II software v2.119 was employed to arrange the upstream sequences (2000 bp) and analyze the collinearity relationships among PoFAD genes across different species. The structured data were then utilized to predict cis-elements via the Plant Care database.

2.9. Expression Pattern of PoFAD Genes from the Transcriptome Database

We downloaded RNA-seq data corresponding to each PoFAD gene from the P. ostii genome database (https://db.cngb.org/search/Project/CNP0003098 (accessed on 25 June 2024)), including different growth stages (35, 49, 63, 77, 91, and 119 DAF) of tree peony seeds. Normalized gene expression data were used to generate a heatmap with TBtools-II software v2.119.

3. Results

3.1. Transcriptome De Novo Assembly and Functional Annotation

We selected three different tree peony cultivars for transcriptome sequencing to investigate the candidate genes underlying the fatty acid biosynthesis in tree peony seeds. The transcriptome yielded over 452 million raw reads from the nine samples. Our quality assessment indicated that the sequence data were of high integrity, with Q20 scores exceeding 96% and Q30 scores surpassing 91% (Table S1). After assembly and removing redundancy, 126,306 unigenes were obtained, yielding an N50 value of 1555 base pairs (bp) and an average length of 941 bp (Table S2).
The transcriptomes were mostly identified by conducting BLASTX searches on NR and SwissProt databases, and BLASTN searches on the Nucleotide Sequence Database (NT) using an E value cutoff of 10−5. Among them, 63,473 unigenes (50.25%) were annotated by NR databases, 54,628 (43.25%) were matched to NT, 39,745 (31.47%) were annotated in Swiss-Prot, 37,970 (30.06%) were aligned to KEGG, and 25,318 (20.04%) were annotated in COG. In addition, 47,157 (37.34%) were annotated in GO. In summary, 53.47% of the total unigenes (67,542) were present in the databases (Table S3).
After NR annotation, the proportion of annotated unigenes across different species was evaluated. As illustrated in Table S2, the unigenes from P. ostii exhibited the highest similarity with Vitis vinifera (48.63%), succeeded by Prunus persica (11.79%), Ricinus communis (7.35%), and Populus trichocarpa (6.50%) (Table S4).

3.2. Differentially Expressed Genes (DEGs) and Functional Annotation in Three Varieties

To identify the DEGs of seeds in tree peony, two pairwise comparisons were conducted: FD vs. CZR and FD vs. JL. A total of 5433 differentially expressed genes were discovered between the FD and CZR groups, comprising 4197 that were upregulated and 1236 that were downregulated. Similarly, the comparison of the FD group with the JL group resulted in the identification of 7610 DEGs, of which 5178 were upregulated and 2432 were downregulated (Figure 1A). Additionally, cross-comparisons between the two groups revealed 2433 DEGs that were common to both comparisons. Notably, 3000 genes were uniquely expressed in the FD vs. CZR comparison, while 5177 genes were uniquely expressed in the FD vs. JL comparison (Figure 1B). The expression trends of the DEGs showed notable variations between the two groups, indicating distinct regulatory mechanisms involved in lipid biosynthesis.
The GO enrichment analysis of cross-comparisons revealed that 2433 DEGs were categorized into 15 functional subgroups. These DEGs were associated with lipid binding, carbohydrate binding, and enzyme regulatory activities within molecular functions, and were linked to components such as the cell wall, chloroplast, and endoplasmic reticulum within cellular components. Additionally, they corresponded with processes like the carbohydrate metabolism, secondary metabolism, response to biotic stimuli, and lipid metabolic processes within biological processes (Figure 1C, Table S5).
A further analysis using KEGG was carried out to investigate the functions of the genes. The DEGs from the FD vs. CZR and FD vs. JL groups and the cross-comparison group were linked to 203, 206, and 184 pathways, respectively. Notably, the DEGs identified through the cross-comparison were related to isoflavonoid biosynthesis (ko00943), the biosynthesis of other secondary metabolites (ko09110), plant hormone signal transduction (ko04075), and the carbohydrate metabolism (ko09101) (Figure 1D, Table S6).

3.3. Expression Level of DEGs Associated with FA Biosynthesis in Peony Seeds of Different Varieties

The KEGG functional annotation revealed that 2433 DEGs (identified through a cross-comparison) were linked to important pathways associated with the lipid metabolism, including lipid biosynthesis proteins (ko01004), FA biosynthesis (ko00061), FA degradation (ko00071), FA elongation (ko00062), and the alpha-linolenic acid metabolism (ko00592) (Table S7). An analysis of approximately 41 DEGs from a cross-comparison was performed based on the FPKM values derived from transcriptome sequencing. As shown in Figure 2, by comparing the FD group with the CZR and JL groups, most genes (32/41) related to fatty acid biosynthesis, including FAD2 (CL2800.Contig1_All), FAD6 (CL15098.Contig3_All, Unigene11696_All), and SAD (CL10910.Contig2_All), were significantly upregulated in tree peony seed (Table S7).
Nine genes related to the lipid metabolism (Unigene36541_All, CL18302.Contig2_All, Unigene11831_All, CL2086.Contig3_All, Unigene46257_All, CL5433.Contig1_All), lipid biosynthesis proteins (CL1442.Contig3_All), fatty acid degradation (CL1150.Contig4_All), and fatty acid biosynthesis (CL622.Contig1_All) were highly upregulated in the FD group (Figure 2).

3.4. Genome-Wide Analysis and Phylogenetic Tree of PoFAD Gene Family

The BLASTP method identified 24 PoFADs from the P. ostii genome. A thorough examination of the physical and chemical characteristics of the amino acids demonstrated a range between 150 and 450. The molecular weight distribution was between 17,542.67 Da and 51,455.85 Da. Additionally, the theoretical isoelectric points ranged from 5.09 to 9.62. The predictions regarding the subcellular localization of PoFADs suggested that these proteins are predominantly situated within the chloroplast, cytoplasm, endoplasmic reticulum, and plastid. These findings align well with the established traits of the FAD gene family, highlighting their functional significance in different cellular environments (Table S8).
We constructed a neighbor-joining (NJ) tree using the MEGA X software based on the alignment of 29 AtFADs in Arabidopsis thaliana, 18 VvFADs in Vitis vinifera, and 24 PoFADs in P. ostii to elucidate the phylogenetic relationships among 71 FADs in different species. The analysis of the phylogenetic tree revealed that all identified FAD genes can be categorized into six distinct groups: ADS, SLD, FAD3/FAD7/FAD8, FAD2/FAD6, FAD4, and FAB2 (Figure 3). However, the FAD genes from P. ostii were limited to four subfamilies, with neither the ADS nor the FAD4 members identified, suggesting a potential loss during the evolutionary history of the species.
Among the six subfamilies, FAB2 desaturase was the largest one, containing eight AtFAD genes, 10 VvFAD genes, and nine PoFAD genes. A notable separation was observed between the soluble FAB2 subfamily and the membrane-bound FAD group, indicating the functional differentiation among these groups. The omega-6 desaturase (FAD2/FAD6) contained three AtFAD genes, four VvFAD genes, and three PoFAD genes. Within the omega-3 desaturase subfamily, 17 gene members were identified. This subfamily has undergone several gene duplication events, particularly among the FAD8 genes (Pos.gene16302, Pos.gene25040, Pos.gene48481, Pos.gene61376, Pos.gene24158, Pos.gene31690, and Pos.gene46979), which has significantly contributed to the enlargement of the PoFAD gene family.

3.5. Conserved Motifs, Domain Prediction, Gene Structure, and Cis-Elements of PoFADs

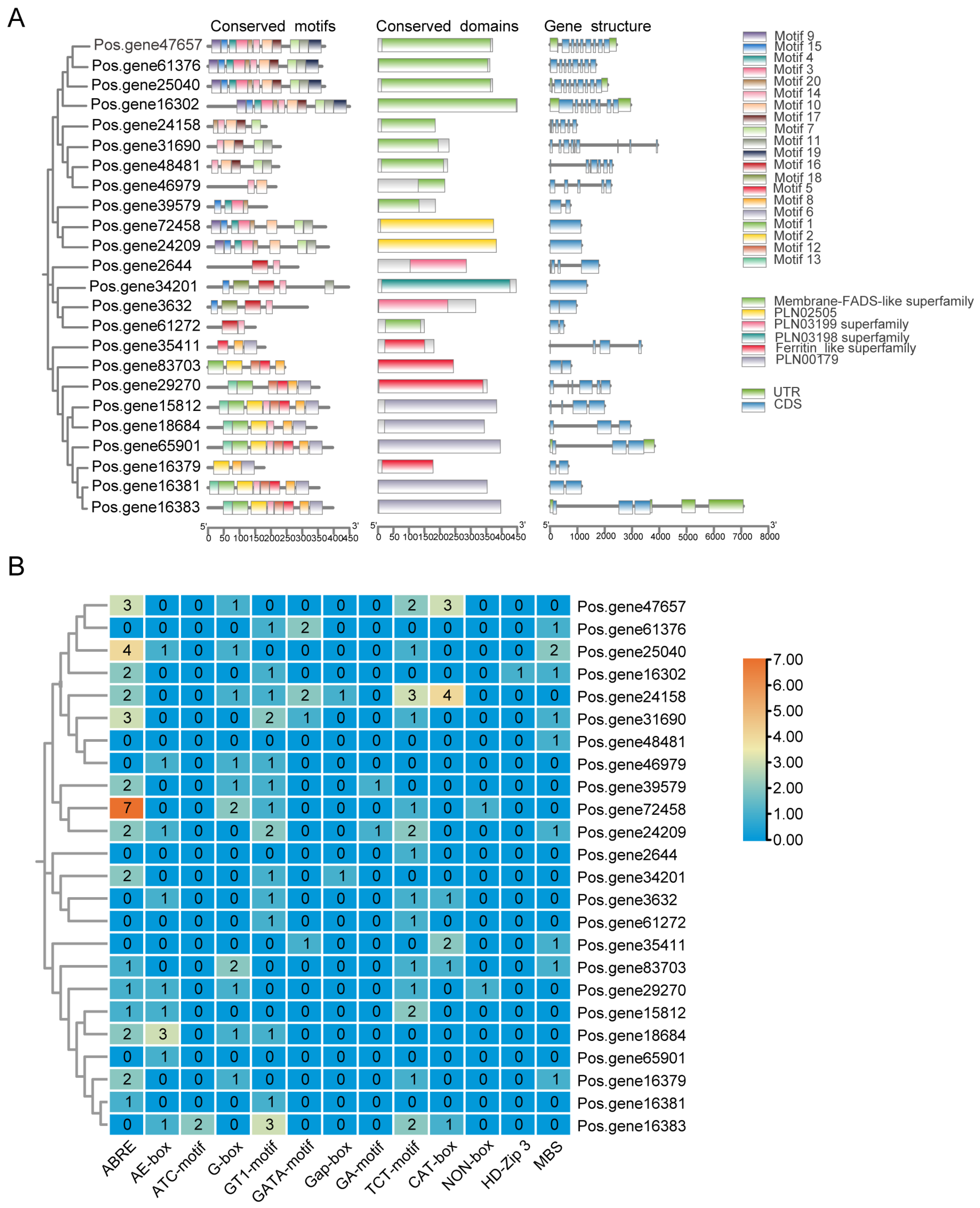
The conserved motifs and domains in PoFAD proteins were employed using the MEME software v5.1.0 to better forecast the diversity and similarity of PoFAD genes. The analysis predicted and named 20 conserved motifs, labeled as motifs 1–20. All PoFAD genes in the FAB2 desaturase subfamily possessed 3–8 motifs, whereas those in the omega-3 desaturase subfamily included 2–11 motifs, the front-end desaturase subfamily contained 2–5 motifs, and the omega-6 desaturase subfamily possessed 4–8 motifs (Figure 4A).
When studying conserved domains, the research discovered the membrane-bound FADS-like superfamily, ferritin-like superfamily, and PLN02505, PLN03199, PLN03198, and PLN00179 superfamilies. This observation confirmed the conservation of the domain in different subfamilies. A detailed investigation into the introns and exons distribution across the 24 members of the PoFAD gene family revealed that the number of introns varied from zero to eight, while the exons ranged from one to nine (Figure 4B). The family members of the omega-3 desaturase had the most exons, all more than five. Several members belonging to the front-end desaturase and omega-6 desaturase families were found to possess only a single exon with no introns, consistent with earlier research findings [48].
The findings showed that PoFAD genes within the same subfamily had a similar structural pattern, particularly in omega-3 desaturase and FAB2 subfamilies, supporting the classification through the phylogenetic analysis. The identified cis-elements in the promoters of PoFADs were categorized into five different types, including light responsive, abscisic acid responsive, drought inducible, meristem-specific activation, and the protein-binding site (Table S9). The promoters of the most PoFADs contained light-responsive elements, with the TCT-motif being the most common (20) and the GT1-motif following closely behind (18). The ABRE-related response elements were found in 15 PoFADs. Furthermore, the promoters of nine PoFADs contained elements associated with drought inducibility, whereas eight PoFADs showed elements related to meristem-specific activation. Additionally, one PoFAD contained a protein-binding site in its promoter.

3.6. Chromosomal Location and Synteny Analysis in PoFAD Gene Family

As illustrated in Figure 5A, the PoFAD genes exhibited a random and uneven distribution across the five chromosomes of P. ostii. Chr03 harbored the largest number of PoFADs (10 members), followed by Chr02 (six members) and Chr04 (four members). There were two PoFAD genes on each Chr01 and Chr05.
We analyzed duplicate gene pairs in AtFAD, VvFAD, and PoFAD members to explore the evolutionary process across different species (Figure 5B). The collinearity analysis revealed that all six FAD genes in P. ostii show a collinear relationship with the genomes of both Arabidopsis thaliana and Vitis vinifera. Two genes belonged to the FAB subfamily (Pos.gene65901 and Pos.gene29270) and the rest were membrane-bound FAD genes. P. ostii and V. vinifera exhibited six colinear gene pairs, potentially indicating a close similarity between the two species.

3.7. Expression Pattern of PoFAD Gene Family during Seed Development

To analyze the temporal expression profiles of PoFADs throughout the developmental stages (35, 49, 63, 77, 91, and 119 DAF) of P. ostii seeds, the public RNA-seq data were extracted from the P. ostii genome database. Subsequently, the findings indicated that the PoFADs expression patterns can be categorized into three groups, indicating different regulatory functions at various stages of peony seed development (Figure 6).
The first cluster comprised mostly genes belonging to the FAB2 subfamily, exhibiting relatively low expression in multiple developmental stages. Two FAD8 genes with low expression levels, belonging to the omega-3 desaturase subfamily, were found in the second cluster. These genes were integral to the biosynthesis of ALA in peony seeds. The third cluster consisted of three genes: Pos.gene65901 (FAB2 subfamily), Pos.gene24209, and Pos.gene25040 (omega-6 desaturase subfamily), which were highly expressed, especially in the middle developmental stages (63, 77 and 91 DAF). The results indicated that PoFADs displayed unique patterns of expression in various subfamilies, with consistent expression patterns within each subfamily. The omega-3 desaturase and omega-6 desaturase subfamilies show relatively high gene expression, suggesting that these genes are essential for the biosynthesis of linolenic acid in peony seeds.

4. Discussion

Tree peony is recognized as a promising oil crop due to its high levels of unsaturated fatty acids, specifically linolenic acid and linoleic acid in seeds. Multiple research studies showed notable variations in the composition and quality of peony seed oil across various species and types. An examination of the fatty acid profiles across eleven species of Paeonia spp. demonstrated that alpha-linolenic acid (ALA) was the most abundant in the oils extracted from seven species within the subsection Vaginatae. Conversely, oleic acid was found to be the predominant fatty acid in two species classified in subsection Delavayanae [23]. Furthermore, a thorough examination revealed notable differences in oil yields and fatty acid profiles among 10 tree peony varieties. Our study discovered variations in the total fatty acid content, as well as in the linolenic acid and linoleic acid contents among three distinct peony varieties. The three varieties contained five main fatty acids, with linolenic acid having the highest content, followed by linoleic acid. These findings were inconsistent with other studies.
In recent years, some key structural genes associated with FA synthesis during peony seed development have been reported from transcriptomic, metabolomics, and proteomic studies. For instance, Zhang et al. reported that in association with a high ALA content in tree peony seeds, the genes SAD, FAD2, and FAD3 were expressed more strongly in P. rockii when compared to P. lutea [49]. In addition, the comparison of gene expression profiles in two varieties with a varying ALA content validated the correlation between high levels of PsFAD3 expression and the accumulation of ALA in seeds [50]. Research conducted by Li et al. indicated a strong correlation between the expression of PoFAD2 and PoFAD3 and the accumulation of linoleic acid (LA) and ALA in developing endosperms. In contrast, the expression of PoFAD6 exhibited no significant variations throughout the course of seed development [33]. Moreover, the distribution changes of PoFAD8 within cells have expanded its catalytic capabilities, which in turn enhances the ALA content in peony seeds [35]. PrLPAAT4 and PrPDAT2 play an important role in high-level α-linolenic acid accumulation tree peony seed development [40,51]. Our results showed that FAD2 (CL2800.Contig1_All), FAD6 (CL15098.Contig3_All, Unigene11696_All), and SAD (CL10910.Contig2_All) were significantly upregulated in FD compared with CZR and JL. This specific expression pattern may be intricately linked to the elevated levels of linolenic acid observed in FD and the high linoleic acid content in CZR and JL seed oils (Table S10).
In addition to the structural genes involved in FA biosynthesis mentioned above, several transcription factors like PoABI5, PrNF-YC2, PrWRI1, and PrDREB2D have been discovered, and their functions have been confirmed [34,38,39,52]. For example, overexpressing PrWRI1 increased total FAs and also changed the FA composition. Furthermore, PrDREB2D enhanced its regulatory role over ALA accumulation by interacting with the cofactor PrABF2b, a binding factor responsive to abscisic acid (ABA) elements. In the future, we will select some transcription factors and perform functional verification to elucidate the molecular basis of FA biosynthesis.
The FAD genes encode enzymes that play a crucial role in the desaturation of fatty acids, significantly influencing both the content and the composition of these important biomolecules. Although previous studies have highlighted certain FAD genes, such as PoFAD2, PoFAD3, and PoFAD8, there has been a lack of a comprehensive genome-wide assessment of the FAD gene family, specifically in tree peony. The knowledge on diversity and functions of PoFADs in tree peony was also limited. We successfully identified 24 PoFAD genes in the genome of P. ostii, categorizing them into four distinct subfamilies. Notably, the first desaturase and the FAD4 subfamily were not detected, implying a potential loss during the evolutionary process in P. ostii. This observation aligned with previous investigations into the FAD gene families of barley [53], underscoring a potentially common pattern in the evolution of these species. Moreover, we found that the motif composition was significantly different between the membrane-bound FAD and the soluble FAB2 subfamilies. The results indicated that the PoFAD family may have evolved in two distinct pathways in P. ostii.
The distribution of PoFAD genes across five chromosomes appeared to be random and uneven, with only six colinear gene pairs between P. ostii and Vitis vinifera. These results were in agreement with earlier research on the PoGAox gene family [54], which could be associated with the transposition of the long terminal repeat (LTR) and its large genome (12.28 Gb). Our investigation showed a significant presence of abscisic acid responsiveness, drought inducibility, and meristem-specific activation-related elements within the PoFAD promoters. It appears that PoFAD genes were essential for promoting growth and enhancing tolerance to abiotic stresses. In this article, the thorough analyses offer essential insights into the diversification of the structure and the functional roles of PoFAD genes, which can improve the quality of peony seed oil in the future.

5. Conclusions

In this study, we conducted the transcriptional analysis of three different tree peony varieties to distinguish the candidate genes related to FA biosynthesis. We identified 41 DEGs involved in fatty acid biosynthesis and lipid metabolism. We revealed that PoFAD2, PoFAD6, and PoSAD had a specific expression pattern, which might be associated with the elevated levels of ALA in FD and the higher OA content in CZR and JL seed oils. The phylogenetic analysis led to the classification of the 24 identified PoFAD genes into four subfamilies, which displayed relatively consistent exon–intron structures and conserved motifs within the same subfamily. The cis-element analysis pointed to the responsiveness of PoFAD expression to environmental factors, suggesting that these genes may be influenced by light, abscisic acid levels, and drought conditions. The close affinity in both species may be related to the six colinear gene pairs found between P. ostii and V. vinifera. The temporal expression profiles of PoFAD genes indicated similar expression patterns in the same subfamily. These findings significantly enhance our understanding of the molecular mechanisms governing fatty acid production in tree peony, elucidate the functional roles of the FAD gene family, and provide a solid foundation for future genetic manipulation efforts aimed at augmenting FA levels in tree peony.

Supplementary Materials

The following supporting information can be downloaded at: https://www.mdpi.com/article/10.3390/agronomy14102378/s1, Figure S1: The blooming flowers of three different varieties (FD, CZR, and JL); Table S1: Statistics of raw reads and clean reads quality in three cultivars; Table S2: Statistics of assembled unigenes; Table S3: Summary of the annotation results of P. ostii seed unigenes; Table S4: The ratio of unigene annotation in various species; Table S5: The GO classification of DEGs; Table S6: The KEGG pathways of DEGs; Table S7: DEGs related to lipid biosynthesis in tree peony seed transcriptome; Table S8: Physical and chemical properties and subcellular localization of PoFADs; Table S9: The distribution of cis-elements in promoters of PoFAD gene family members; Table S10: Major fatty acids in seed oil of three tree peony varieties.

Author Contributions

J.L.: Writing—original draft preparation, Writing—review and editing, Funding acquisition; Q.W.: Conceptualization, Methodology, Writing—review and editing; C.H. (Chenjing Han): Investigation, Data curation, Writing—review and editing; Z.L. (Zhifang Liu): Data curation, Software, Visualization, Writing—review and editing; S.S.: Conceptualization, Methodology, Formal analysis, Funding acquisition; Z.L. (Zheng Li): Investigation, Resources, Data curation, Writing—review and editing; X.Z.: Resources, Data curation, Investigation, Formal analysis; C.H. (Chunmei Hu): Data curation, Investigation, Resources; W.Z.: Project administration, Funding acquisition, Data curation; Y.W.: Investigation, Resources, Data curation, Visualization. All authors have read and agreed to the published version of the manuscript.

Funding

This work was supported by the Technology Innovation Guidance Program of the Shandong Province (Shandong–Chongqing Science and Technology Cooperation Project) (2023LYXZ025), the Chongqing Municipal Technology Innovation and Application Development Key Project of the Chongqing Municipality (CSTB2023TIAD-LUX0005), the Agricultural Scientific and Technological Innovation Project of the Shandong Academy of Agricultural Sciences (CXGC2023F12, CXGC2024B04), and the Scientific and Technological Achievement Transformation and Promotion Project of the Shandong Academy of Agricultural Sciences (2024370112118414).

Data Availability Statement

The raw sequence data reported in this paper have been deposited in the Genome Sequence Archive in the National Genomics Data Center [55], the China National Center for Bioinformation/Beijing Institute of Genomics, and the Chinese Academy of Sciences (GSA: CRA017083) which are publicly accessible at https://ngdc.cncb.ac.cn/gsub/submit/gsa/subCRA027408/finishedOverview (accessed on 15 June 2024).

Acknowledgments

The authors would like to express their gratitude to EditSprings (https://www.editsprings.cn) for the expert linguistic services provided.

Conflicts of Interest

The co-authors, Xianli Zheng, Chunmei Hu, and Wenshuang Zhao, affiliated with three different companies (Shandong Haosen Flowers and Trees Co., Chongqing Tianhua Horticulture Co., Shandong Shengshi Shaohua Intelligent Agriculture Co.) declare that this research was conducted without any commercial or financial relationships that could be perceived as potential conflicts of interest. All authors affirm that they have no conflicts of interest.

References

  1. Jaworski, J.; Cahoon, E.B. Industrial oils from transgenic plants. Curr. Opin. Plant Biol. 2003, 6, 178–184. [Google Scholar] [CrossRef] [PubMed]
  2. Warude, D.; Joshi, K.; Harsulkar, A. Polyunsaturated fatty acids: Biotechnology. Crit. Rev. Biotechnol. 2006, 26, 83–93. [Google Scholar] [CrossRef] [PubMed]
  3. Das, U. Essential fatty acids. Curr. Pharm. Biotechnol. 2006, 7, 46–482. [Google Scholar] [CrossRef]
  4. Xie, N.L.; Zhang, W.; Li, J.; Liu, H.L.; Zhou, H.S.; Duan, W.X.; Xu, X.Z.; Yu, S.Q.; Zhang, H.F.; Yi, D. Alpha-linolenic acid intake attenuates myocardial ischemia/reperfu-sion injury through anti-inflammatory and anti-oxidative stress effects in diabetic but not normal rats. Arch. Med. Res. 2011, 42, 171–181. [Google Scholar] [CrossRef]
  5. Bassett, C.M.; McCullough, R.S.; Edel, A.L.; Patenaude, A.F.; LaVallee, R.; Pierce, G.N. The alpha-linolenic acid content of flaxseed can prevent the atherogenic effects of dietary trans fat. Am. J. Physiol. Heart Circ. Physiol. 2011, 301, 2220–2226. [Google Scholar] [CrossRef]
  6. Pan, H.N.; Hu, X.Z.; Jacobowitz, D.M.; Chen, C.; McDonough, J.H.; Shura, K.V.; Lyman, M.; Marini, A.M. Alpha-linolenic acid is a potent neuroprotective agent against soman-induced neuropathology. Neurotoxicology 2012, 33, 1219–1229. [Google Scholar] [CrossRef]
  7. Saini, R.; Kumar, S. Genome-wide identification, characterization and in-silico profiling of genes encoding FAD (fatty acid desaturase) proteins in chickpea (Cicer arietinum L.). Plant Gene 2019, 18, 100180. [Google Scholar] [CrossRef]
  8. Fatemeh, D.N.; Kazem, Y. Bioinformatics study of delta-12 fatty acid desaturase 2 (FAD2) gene in oilseeds. Mol. Biol. Rep. 2014, 41, 5077–5087. [Google Scholar]
  9. Okuley, J.; Lightner, J.; Feldmann, K.; Yadav, N.; Lark, E.; Browse, J. Arabidopsis FAD2 gene encodes the enzyme that is essential for polyunsaturated lipid synthesis. Plant Cell 1994, 6, 147–158. [Google Scholar]
  10. Arondel, V.; Lemieux, B.; Hwang, I.; Gibson, S.; Goodman, H.M.; Somerville, C.R. Map-based cloning of a gene controlling omega-3 fatty acid desaturation in Arabidopsis. Science 1992, 258, 1353–1355. [Google Scholar] [CrossRef]
  11. Yadav, N.S.; Wierzbicki, A.; Aegerter, M.; Caster, C.S.; Pérez-Grau, L.; Kinney, A.J.; Hitz, W.D.; Booth, J.R., Jr.; Schweiger, B.; Stecca, K.L.; et al. Cloning of higher plant ω-3 fatty acid desaturases. Plant Physiol. 1993, 103, 467–476. [Google Scholar] [CrossRef] [PubMed]
  12. Dmitriev, A.A.; Kezimana, P.; Rozhmina, T.A.; Zhuchenko, A.A.; Povkhova, L.V.; Pushkova, E.N.; Novakovskiy, R.O.; Pavelek, M.; Vladimirov, G.N.; Nikolaev, E.N.; et al. Genetic diversity of SAD and FAD genes responsible for the fatty acid composition in flax cultivars and lines. BMC Plant Biol. 2020, 20, 301. [Google Scholar] [CrossRef] [PubMed]
  13. Gulten, H.T.; Polat, M.; Basak, M.; Qureshi, M.; Golukcu, M.; Uzun, B.; Yol, E. Molecular breeding to develop advanced lines with high oleic acid and pod yield in peanut. Ind. Crop Prod. 2023, 203, 117231. [Google Scholar] [CrossRef]
  14. Dvorianinova, E.M.; Zinovieva, O.L.; Pushkova, E.N.; Zhernova, D.A.; Rozhmina, T.A.; Povkhova, L.V.; Novakovskiy, R.O.; Sigova, E.A.; Turba, A.A.; Borkhert, E.V.; et al. Key FAD2, FAD3, and SAD genes involved in the fatty acid synthesis in flax identified based on genomic and transcriptomic data. Int. J. Mol. Sci. 2023, 24, 14885. [Google Scholar] [CrossRef]
  15. Contreras, C.; Mariotti, R.; Mousavi, S.; Baldoni, L.; Guerrero, C.; Roka, L.; Cultrera, N.; Pierantozzi, P.; Maestri, D.; Gentili, L.; et al. Characterization and validation of olive FAD and SAD gene families: Expression analysis in different tissues and during fruit development. Mol. Biol. Rep. 2020, 47, 4345–4355. [Google Scholar] [CrossRef] [PubMed]
  16. Salimonti, A.; Carbone, F.; Romano, E.; Pellegrino, M.; Benincasa, C.; Micali, S.; Tondelli, A.; Conforti, F.L.; Perri, E.; Ienco, A.; et al. Association study of the 5′UTR intron of the FAD2-2 gene with oleic and linoleic acid content in Olea europaea L. Front. Plant Sci. 2020, 11, 66. [Google Scholar] [CrossRef]
  17. Zare, T.; Paril, J.F.; Barnett, E.M.; Kaur, P.; Appels, R.; Ebert, B.; Roessner, U.; Fournier-Level, A. Comparative genomics points to tandem duplications of SAD gene clusters as drivers of increased α-linolenic (ω-3) content in S. hispanica seeds. Plant Genome 2024, 17, e20430. [Google Scholar] [CrossRef]
  18. E, Z.; Chen, C.; Yang, J.Y.; Tong, H.H.; Li, T.T.; Wang, L.; Chen, H.Q. Genome-wide analysis of fatty acid desaturase genes in rice (Oryza sativa L.). Sci. Rep. 2019, 9, 19445. [Google Scholar] [CrossRef]
  19. Ahmadizadeh, M.; Rezaee, S.; Heidari, P. Genome-wide characterization and expression analysis of fatty acid desaturase gene family in Camelina sativa. Gene Rep. 2020, 21, 100894. [Google Scholar] [CrossRef]
  20. Hajiahmadi, Z.; Abedi, A.; Wei, H.; Sun, W.B.; Ruan, H.H.; Zhuge, Q.; Movahedi, A. Identification, evolution, expression, and docking studies of fatty acid desaturase genes in wheat (Triticum aestivum L.). BMC Genom. 2020, 21, 778. [Google Scholar] [CrossRef]
  21. Cheng, F.Y.; Li, J.J. Exportation of Chinese tree peonies (Mudan) and their development in other countries: Ⅰ: Cultivated. J. Northwest Norm. Univ. (Nat. Sci.) 1998, 34, 112–119. [Google Scholar]
  22. Deng, R.X.; Gao, J.Y.; Yi, J.P.; Liu, P. Could peony seeds oil become a high-quality edible vegetable oil? The nutritional and phytochemistry profiles, extraction, health benefits, safety and value-added-products. Food Res. Int. 2022, 156, 111200. [Google Scholar] [CrossRef] [PubMed]
  23. Yu, S.Y.; Du, S.Y.; Yuan, J.H.; Hu, Y.H. Fatty acid profile in the seeds and seed tissues of Paeonia L. species as new oil plant resources. Sci. Rep. 2016, 6, 26944. [Google Scholar] [CrossRef] [PubMed]
  24. Li, S.S.; Yuan, R.F.; Chen, L.G.; Wang, L.S.; Hao, X.L.; Zheng, X.C.; Du, H. Systematic qualitative and quantitative assessment of fatty acids in the seeds of 60 tree peony (Paeonia section Moutan DC.) cultivars by GC-MS. Food Chem. 2015, 173, 133–140. [Google Scholar] [CrossRef]
  25. Han, C.J.; Wang, Q.; Zhang, H.B.; Wang, S.H.; Song, H.D.; Hao, J.M.; Dong, H.Z. Light shading improves the yield and quality of seed in oil-seed peony (Paeonia ostii Feng Dan). J. Integr. Agr. 2018, 17, 1631–1640. [Google Scholar] [CrossRef]
  26. Liu, P.; Zhang, L.N.; Wang, X.S.; Gao, J.Y.; Yi, J.P.; Deng, R.X. Characterization of Paeonia ostii seed and oil sourced from different cultivation areas in China. Ind. Crop Prod. 2019, 133, 63–71. [Google Scholar] [CrossRef]
  27. Wei, X.B.; Xue, J.Q.; Wang, S.L.; Xue, Y.Q.; Huang, L.; Shao, X.F.; Xu, D.H.; Zhang, X.X. Fatty acid analysis in the seeds of 50 Paeonia ostii individuals from the same population. J. Interg. Agr. 2018, 17, 1758–1767. [Google Scholar] [CrossRef]
  28. Chang, M.; Wang, Z.T.; Wang, T.; Liu, R.J.; Wang, Y.; Jin, Q.Z.; Wang, X.G. Characterization of fatty acids, triacylglycerols, phytosterols and tocopherols in peony seed oil from five different major areas in China. Food Res. Int. 2020, 137, 109416. [Google Scholar] [CrossRef]
  29. Wang, X.Q.; Li, C.H.; Contreras, M.M.; Verardo, V.; Gómez-Caravaca, A.M.; Chen, X. Integrated profiling of fatty acids, sterols and phenolic compounds in tree and herbaceous peony seed oils: Marker screening for new resources of vegetable oil. Foods 2020, 9, 770. [Google Scholar] [CrossRef]
  30. Lin, X.; Yi, X.J.; Sui, N. Optimization of ultrasonic-assisted extraction and fatty acid composition of oil from Paeonia suffruticosa Andr. seed. J. Oleo Sci. 2021, 70, 39–49. [Google Scholar] [CrossRef]
  31. Cao, W.C.; Wang, Y.J.; Shehzad, Q.; Liu, Z.Y.; Zeng, R.J. Effect of different solvents on the extraction of oil from peony seeds (Paeonia suffruticosa Andr.): Oil yield, fatty acids composition, minor components, and antioxidant capacity. J. Oleo Sci. 2022, 71, 333–342. [Google Scholar] [CrossRef] [PubMed]
  32. He, W.S.; Wang, Q.Z.; Li, Z.S.; Li, J.; Zhao, L.; Li, J.J.; Tan, C.; Gong, F.Y. Enhancing the stability and bioaccessibility of tree peony seed oil using layer-by-layer self-assembling bilayer emulsions. Antioxidants 2023, 12, 1128. [Google Scholar] [CrossRef] [PubMed]
  33. Li, L.K.; Wang, Z.R.; Li, Y.P.; Wang, D.P.; Xiu, Y.; Wang, H.F. Characterization of genes encoding ω-6 desaturase PoFAD2 and PoFAD6, and ω-3 desaturase PoFAD3 for ALA accumulation in developing seeds of oil crop Paeonia ostii var. lishizhenii. Plant Sci. 2021, 312, 111029. [Google Scholar] [CrossRef]
  34. Li, Y.; Wang, X.R.; Zhang, X.; Liu, Z.A.; Peng, L.P.; Hao, Q.; Liu, Z.A.; Men, S.Q.; Tong, N.N.; Shu, Q.Y. ABSCISIC ACID-INSENSITIVE 5-ω3 FATTY ACID DESATURASE3 module regulates unsaturated fatty acids biosynthesis in Paeonia ostii. Plant Sci. 2022, 317, 111189. [Google Scholar] [CrossRef]
  35. Sun, J.; Chen, M.; Zhu, M.Y.; Yu, J.Q.; Meng, J.S.; Zhao, D.Q.; Tao, J. Cloning, characterization, and expression analysis of three FAD8 genes encoding a fatty acid desaturase from seeds of Paeonia ostii. Molecules 2018, 23, 929. [Google Scholar] [CrossRef] [PubMed]
  36. Li, L.K.; Li, Y.P.; Wang, R.X.; Chao, L.J.; Xiu, Y.; Wang, H.F. Characterization of the stearoyl-ACP desaturase gene (PoSAD) from woody oil crop Paeonia ostii var. lishizhenii in oleic acid biosynthesis. Phytochemistry 2020, 178, 112480. [Google Scholar] [CrossRef]
  37. Yuan, Y.S.; Sun, H.; Wang, X.Y.; Gao, L.Q.; Liu, C.Y.; Gai, S.P.; Zhang, Y.X. Transcriptome of Paeonia ostii developing seeds revealed transcriptional factors, mRNAs and LncRNAs related to fatty acid synthesis and accumulation. Ind. Crop Prod. 2022, 188, 115670. [Google Scholar] [CrossRef]
  38. Xie, L.H.; Hu, J.Y.; Yan, Z.G.; Li, X.Y.; Wei, S.L.; Xu, R.; Yang, W.Z.; Gu, H.; Zhang, Q.Y. Tree peony transcription factor PrWRI1 enhances seed oil accumulation. BMC Plant Biol. 2023, 23, 127. [Google Scholar] [CrossRef]
  39. Yang, W.Z.; Xin, Z.W.; Hu, J.; Zhang, Y.L.; Zhang, Q.Y.; Niu, L.X. The tree peony nuclear factor Y transcription factor PrNF-YC2 promotes seed oil accumulation. Plant J. 2023, 115, 546–562. [Google Scholar] [CrossRef] [PubMed]
  40. Yang, W.Z.; Xin, Z.W.; Xie, L.H.; Zhai, Y.H.; Zhang, Y.L.; Niu, L.X.; Zhang, Q.Y. Integrative lipidomics profile uncovers the mechanisms underlying high-level α-linolenic acid accumulation in Paeonia rockii seeds. Hortic. Res. 2023, 10, uhad106. [Google Scholar] [CrossRef]
  41. Yang, W.Z.; Xin, Z.W.; Zhang, Q.; Zhang, Y.D.; Niu, L.X. The tree peony DREB transcription factor PrDREB2D regulates seed α-linolenic acid accumulation. Plant Physiol. 2024, 195, 745–761. [Google Scholar] [CrossRef] [PubMed]
  42. Liu, W.; Zhang, T.; Yin, D.X.; Song, P.; Hou, X.G.; Qiao, Q.Q.; Qi, Z.H. Major fatty acid profiles and bioactivity of seed oils from ten tree peony cultivars as a potential raw material source for the cosmetics and healthy products. Chem. Biodivers. 2020, 17, e2000469. [Google Scholar] [CrossRef] [PubMed]
  43. Wang, L.K.; Feng, Z.X.; Wang, X.; Wang, X.W.; Zhang, X.G. DEGseq: An R package for identifying differentially expressed genes from RNA-seq data. Bioinformatics 2010, 26, 136–138. [Google Scholar] [CrossRef] [PubMed]
  44. Yuan, J.H.; Jiang, S.J.; Jian, J.B.; Liu, M.Y.; Yue, Z.; Xu, J.B.; Li, J.; Xu, C.Y.; Lin, L.H.; Jing, Y.; et al. Genomic basis of the giga-chromosomes and giga-genome of tree peony Paeonia ostii. Nat. Commun. 2022, 13, 7328. [Google Scholar] [CrossRef] [PubMed]
  45. Chen, C.J.; Wu, Y.; Li, J.W.; Wang, X.; Zeng, Z.H.; Xu, J.; Liu, Y.L.; Feng, J.T.; Chen, H.; He, Y.H.; et al. TBtools-II: A “one for all, all for one” bioinformatics platform for biological big-data mining. Mol. Plant 2023, 16, 1733–1742. [Google Scholar] [CrossRef]
  46. Kumar, S.; Stecher, G.; Li, M.; Knyaz, C.; Tamura, K. MEGA X: Molecular evolutionary genetics analysis across computing platforms. Mol. Biol. Evol. 2018, 35, 1547–1549. [Google Scholar] [CrossRef]
  47. Letunić, I.; Bork, P. Interactive Tree Of Life (iTOL) v4: Recent updates and new developments. Nucleic Acids Res. 2019, 47, 256–259. [Google Scholar] [CrossRef]
  48. Xi, R.M.; Liu, H.F.; Chen, Y.J.; Zhuang, H.M.; Han, H.W.; Wang, H.; Wang, Q.; Li, N. Genome-wide characterization of tomato FAD Gene family and expression analysis under abiotic stresses. Plants 2023, 12, 3818. [Google Scholar] [CrossRef]
  49. Zhang, Q.Y.; Yu, R.; Sun, D.Y.; Rahman, M.; Xie, L.H.; Li, H.; Kilaru, A.; Niu, L.X.; Zhang, Y.L. Comparative transcriptome analysis reveals an efficient mechanism of α-linolenic acid in tree peony seeds. Int. J. Mol. Sci. 2019, 20, 65. [Google Scholar] [CrossRef]
  50. Yin, D.D.; Xu, W.Z.; Shu, Q.Y.; Li, S.S.; Wu, Q.; Feng, C.Y.; Gu, Z.B.; Wang, L.S. Fatty acid desaturase 3 (PsFAD3) from Paeonia suffruticosa reveals high α-linolenic acid accumulation. Plant Sci. 2018, 274, 212–222. [Google Scholar] [CrossRef]
  51. Zhang, Q.Y.; Yu, R.; Sun, D.Y.; Bai, Z.Z.; Li, H.; Li, X.; Zhang, Y.L.; Niu, L.X. PrLPAAT4, a putative lysophosphatidic acid acyltransferase from Paeonia rockii, plays an important role in seed fatty acid biosynthesis. Molecules 2017, 22, 1694. [Google Scholar] [CrossRef] [PubMed]
  52. Yang, W.Z.; Hu, J.Y.; Behera, J.R.; Kilaru, A.; Yuan, Y.P.; Zhai, Y.H.; Xu, Y.F.; Xie, L.H.; Zhang, Y.L.; Zhang, Q.Y.; et al. A tree peony trihelix transcription factor PrASIL1 represses seed oil accumulation. Front. Plant Sci. 2021, 12, 796181. [Google Scholar] [CrossRef] [PubMed]
  53. Cao, T.T.; Du, Q.W.; Ge, R.C.; Li, R.F. Genome-wide identification and characterization of FAD family genes in barley. PeerJ 2024, 12, e16812. [Google Scholar] [CrossRef] [PubMed]
  54. Yuan, Y.S.; Zhou, N.N.; Bai, S.S.; Feng, Z.J.; Liu, C.Y.; Zhang, Y.X.; Gai, S.P.; Gai, W.X. Evolutionary and integrative analysis of the gibberellin 20-oxidase, 3-oxidase, and 2-oxidase gene family in Paeonia ostii: Insight into their roles in flower senescence. Agronomy 2024, 14, 590. [Google Scholar] [CrossRef]
  55. CNCB-NGDC Members and Partners. Database resources of the national genomics data center, China national center for bioinformation in 2024. Nucleic Acids Res. 2024, 52, D18–D32. [Google Scholar] [CrossRef]
Figure 1. Acquisition and functional analysis of differentially expressed genes. (A) The number of differentially expressed genes in FD vs. CZR and FD vs. JL groups. The red represents upregulated genes, and the blue represents downregulated genes. (B) Venn diagrams of DEGs of cross-comparisons between FD vs. CZR and FD vs. JL groups. (C) The GO enrichment of 2433 significant DEGs. (D) The KEGG enrichment of 2433 significant DEGs.
Figure 1. Acquisition and functional analysis of differentially expressed genes. (A) The number of differentially expressed genes in FD vs. CZR and FD vs. JL groups. The red represents upregulated genes, and the blue represents downregulated genes. (B) Venn diagrams of DEGs of cross-comparisons between FD vs. CZR and FD vs. JL groups. (C) The GO enrichment of 2433 significant DEGs. (D) The KEGG enrichment of 2433 significant DEGs.
Agronomy 14 02378 g001
Figure 2. The heatmap showing the expression profiles of 41 DEGs related to fatty acid biosynthesis. The hierarchical clustering of genes is shown in the dendrogram on the side of the heatmap.
Figure 2. The heatmap showing the expression profiles of 41 DEGs related to fatty acid biosynthesis. The hierarchical clustering of genes is shown in the dendrogram on the side of the heatmap.
Agronomy 14 02378 g002
Figure 3. Phylogenetic tree of FAD gene family members in A. thaliana, V. vinifera, and P. ostii. Different colors were used to represent the six subfamilies, consisting of 29 AtFADs, 18 VvFADs, and 24 PoFADs. PoFAD genes of tree peony are marked in red.
Figure 3. Phylogenetic tree of FAD gene family members in A. thaliana, V. vinifera, and P. ostii. Different colors were used to represent the six subfamilies, consisting of 29 AtFADs, 18 VvFADs, and 24 PoFADs. PoFAD genes of tree peony are marked in red.
Agronomy 14 02378 g003
Figure 4. The gene structure, protein motif, domain, and cis-element analysis of PoFAD gene family members. (A) The gene structure, conserved motif, and domain of PoFAD gene family. (B) Cis-element analysis of PoFAD promoters (2000 bases upstream). The numbers in the colored boxes indicate the number of cis-elements in the PoFAD promoters.
Figure 4. The gene structure, protein motif, domain, and cis-element analysis of PoFAD gene family members. (A) The gene structure, conserved motif, and domain of PoFAD gene family. (B) Cis-element analysis of PoFAD promoters (2000 bases upstream). The numbers in the colored boxes indicate the number of cis-elements in the PoFAD promoters.
Agronomy 14 02378 g004
Figure 5. Chromosomal location and synteny analysis in PoFAD gene family. (A) Distribution of the PoFAD gene locations on the chromosomes of tree peony. The bar shows the relative position and the length of the chromosome in Mb. (B) Collinearity analysis of the FAD genes from A. thaliana, V. vinifera, and P. ostii. The gray lines indicate the collinear blocks within P. ostii and other genomes, and the blue lines indicate collinear gene pairs.
Figure 5. Chromosomal location and synteny analysis in PoFAD gene family. (A) Distribution of the PoFAD gene locations on the chromosomes of tree peony. The bar shows the relative position and the length of the chromosome in Mb. (B) Collinearity analysis of the FAD genes from A. thaliana, V. vinifera, and P. ostii. The gray lines indicate the collinear blocks within P. ostii and other genomes, and the blue lines indicate collinear gene pairs.
Agronomy 14 02378 g005
Figure 6. The expression profiles of PoFAD genes from RNA-seq of developing seeds of ‘Fengdan’ P. ostii. Seeds were collected at six time points during their development (35, 49, 63, 77, 91, and 119 DAF).
Figure 6. The expression profiles of PoFAD genes from RNA-seq of developing seeds of ‘Fengdan’ P. ostii. Seeds were collected at six time points during their development (35, 49, 63, 77, 91, and 119 DAF).
Agronomy 14 02378 g006
Disclaimer/Publisher’s Note: The statements, opinions and data contained in all publications are solely those of the individual author(s) and contributor(s) and not of MDPI and/or the editor(s). MDPI and/or the editor(s) disclaim responsibility for any injury to people or property resulting from any ideas, methods, instructions or products referred to in the content.

Share and Cite

MDPI and ACS Style

Li, J.; Wang, Q.; Han, C.; Liu, Z.; Sui, S.; Li, Z.; Zheng, X.; Hu, C.; Zhao, W.; Wang, Y. Transcriptional Analysis of Different Cultivars and Genome-Wide Identification of FAD Gene Family in Tree Peony. Agronomy 2024, 14, 2378. https://doi.org/10.3390/agronomy14102378

AMA Style

Li J, Wang Q, Han C, Liu Z, Sui S, Li Z, Zheng X, Hu C, Zhao W, Wang Y. Transcriptional Analysis of Different Cultivars and Genome-Wide Identification of FAD Gene Family in Tree Peony. Agronomy. 2024; 14(10):2378. https://doi.org/10.3390/agronomy14102378

Chicago/Turabian Style

Li, Jian, Qi Wang, Chenjing Han, Zhifang Liu, Shunzhao Sui, Zheng Li, Xianli Zheng, Chunmei Hu, Wenshuang Zhao, and Yu Wang. 2024. "Transcriptional Analysis of Different Cultivars and Genome-Wide Identification of FAD Gene Family in Tree Peony" Agronomy 14, no. 10: 2378. https://doi.org/10.3390/agronomy14102378

APA Style

Li, J., Wang, Q., Han, C., Liu, Z., Sui, S., Li, Z., Zheng, X., Hu, C., Zhao, W., & Wang, Y. (2024). Transcriptional Analysis of Different Cultivars and Genome-Wide Identification of FAD Gene Family in Tree Peony. Agronomy, 14(10), 2378. https://doi.org/10.3390/agronomy14102378

Note that from the first issue of 2016, this journal uses article numbers instead of page numbers. See further details here.

Article Metrics

Back to TopTop