Spatial Correlation Evolution and Driving Factors of Wheat Production in China Based on Social Network Analysis
Abstract
1. Introduction
2. Materials and Methods
2.1. Spatial Linkages of Wheat Production: A Modified Gravity Model
2.2. Analysis of the Characteristics of the Correlation Network of Wheat Production: SNA
2.3. Research Data
3. Analysis and Formation Mechanism of the Spatial Correlation Network Characteristics of Wheat Production
3.1. Overall Network Characteristics and Evolution
3.1.1. Network Density
3.1.2. Network Correlation
3.2. Individual Network Characteristics
3.2.1. Degree Centrality
3.2.2. Closeness Centrality
3.2.3. Betweenness Centrality
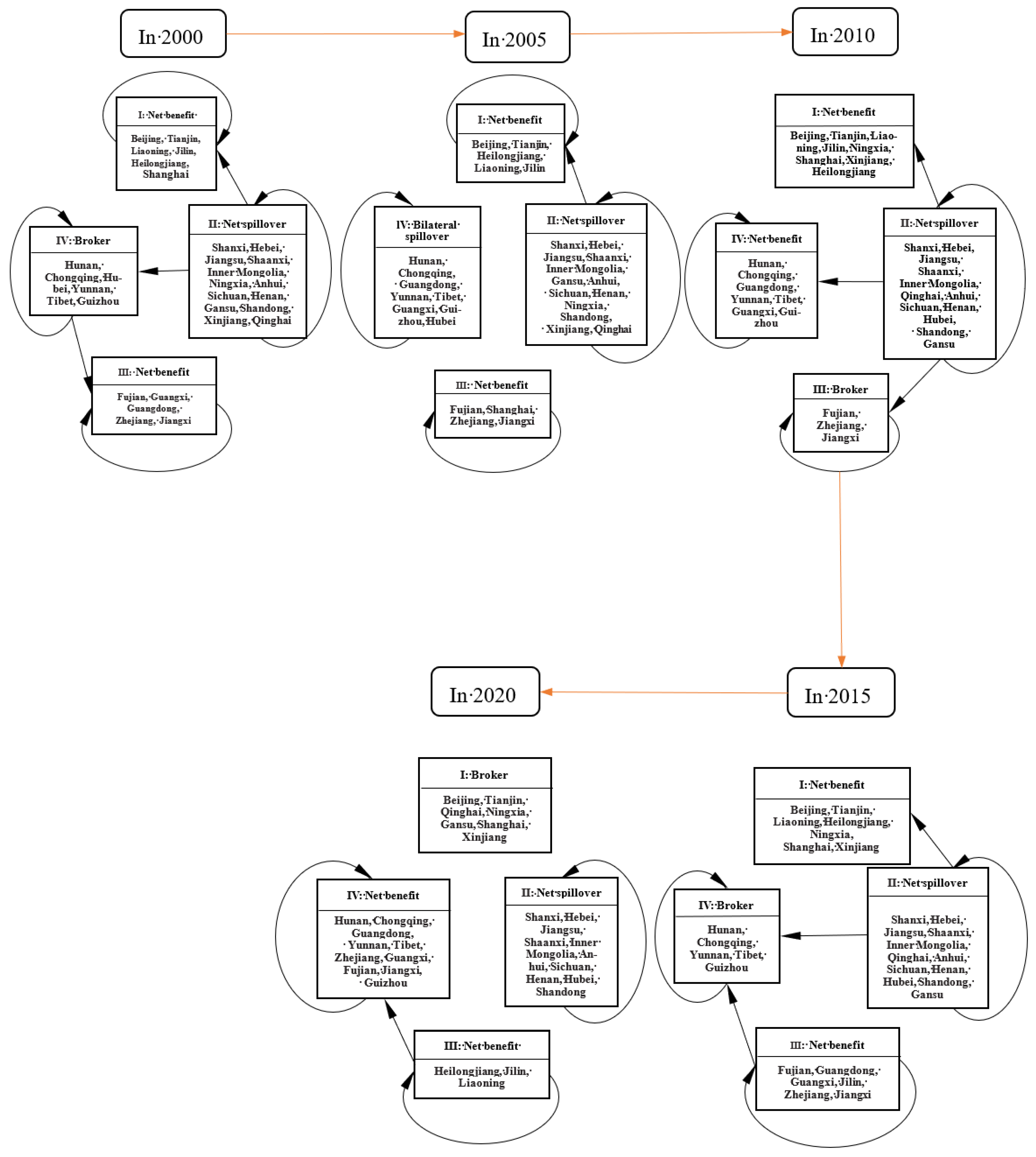
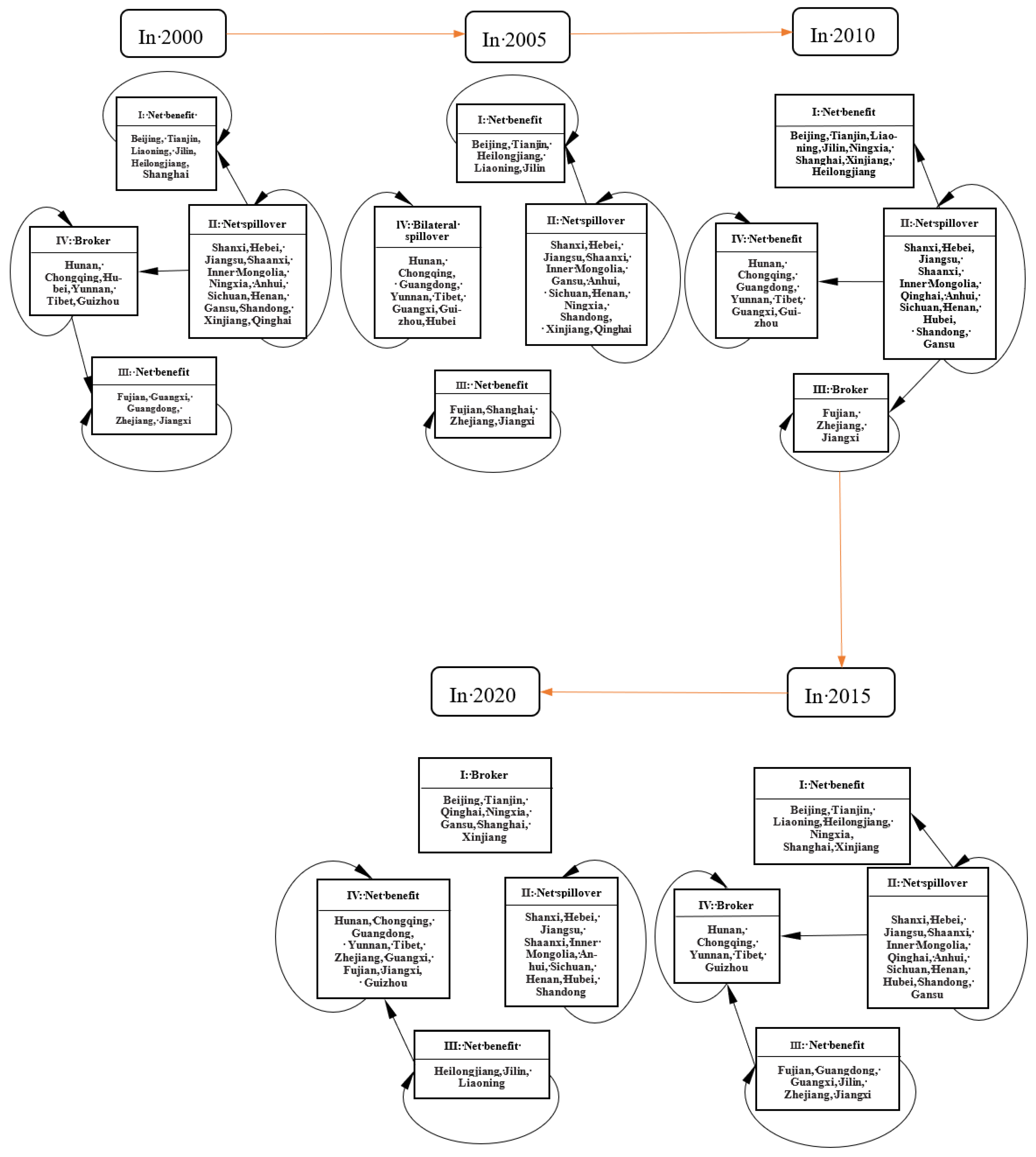
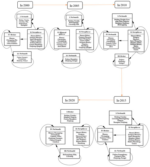
3.3. Block Model
3.4. Formation Mechanism of Associated Networks
3.4.1. Driving Factor Selection and Model Establishment
- (1)
- Geographical adjacency (Distance), represented by an inter-provincial Rook adjacency weight matrix.
- (2)
- Economic development level (Pgdp): the difference between regional economic development levels, characterized by the difference in the provincial per capita GDP (yuan).
- (3)
- Industrial structure level (Indus): the difference in the proportion of the tertiary industry (in GDP) among provinces was used to represent the difference in the industrial structures.
- (4)
- Scale of the rural labor force (Labor) and scale of agricultural mechanization (Mech): the differences in the number of agricultural employees (Labor) and the total power of rice and wheat combine harvesters in various regions (Mech) were used to characterize the differences in the scale of rural labor forces and agricultural mechanization services.
- (5)
- Population size (Popus): the population in a region determines the food consumption in that region. As one of the main food sources, wheat production is affected by regional population size. If the wheat production in a region exceeds the basic needs of the domestic population, surplus wheat can be exported. In contrast, the wheat demand in a region can be met by imports. The difference in population size was characterized by the difference in the total population at the end of the year in each region.
- (6)
- Water resources (Water): renewable water resources are an essential natural condition. The quantity and quality of renewable water resources can ensure national food security, maintain the wheat production network pattern, and be used to characterize the differences in water resources between regions (regional per capita water resources).
- (7)
- Land resources (Land): population growth exerts great pressure on cultivated land resources, affecting wheat supply and regional differences in wheat production. The difference in the proportion of wheat sown area to the sown area of agricultural products in each region was used to characterize the differences in cultivated land resources between regions.
- (8)
- Meteorological conditions (Climate): temperature, precipitation, sunshine hours, and other indicators of regional differences are characterized by differences in meteorological conditions. Therefore, the driving force measurement model is established as follows:
3.4.2. Correlation Analysis Based on the QAP Method
3.4.3. Regression Analysis Based on the QAP Method
4. Discussion
4.1. Consistency of Research Results
4.2. Differences in Research Methods
4.3. Agricultural Sustainable Development and Policy Implications
4.4. Limitations and Future Directions
5. Conclusions
- (1)
- The characteristics of the overall network structure showed a significant spatial correlation and spillover effect on China’s wheat production. The network density first increased and then decreased, and the network density increased from the lowest value (0.2598) to the highest value (0.2782) in 2000, and then it fluctuated and decreased, indicating that there is still considerable potential for promoting closer exchanges and cooperation in wheat production between provinces. The fluctuating network grade gradually developed a trend that was not conducive to the coordinated development of inter-provincial wheat production. Although the spatial correlation of wheat production with a strict network hierarchy was not broken, the relationship coefficient of interregional wheat production and the stability of the overall network gradually increased.
- (2)
- Based on the results of the individual network structure between 2000 and 2020, the average degree centrality in each province in 2020 was 15.067, with 13 provinces exceeding the average. The average centrality in 2020 was 61.212. Hubei, the major wheat-producing area, had the highest closeness centrality score (80.556). The average betweenness centrality value in 2020 was 8.478, with 13 provinces exceeding the average. The top-ranked provinces, which had substantial control over the spatial association of other provinces, were mostly wheat-producing areas at the center of the network. The spatial correlation network of China’s provincial wheat production exhibited a significant “core-periphery” distribution pattern. There was a clear spillover effect, with the major wheat-producing areas in the network functioning as the central actors, and the non- major wheat-producing areas functioning as the marginal actors.
- (3)
- The block model results for 2000, 2005, 2010, 2015, and 2020 were analyzed. In 2000 and 2015, blocks I and III belonged to the “main benefit block,” whereas block II was the “net spillover block.” In 2005, the role of block IV changed. In 2010, the roles of blocks I and II remained constant. Blocks III and IV were the “broker block” and “main beneficiary block,” respectively. In 2020, blocks I and IV exchanged roles, whereas the roles of blocks II and III remained unchanged. The provinces of Shanxi, Hebei, Jiangsu, Shaanxi, Inner Mongolia, and Anhui, which were concentrated in wheat-rich areas, acted as the “net spillover blocks” in the network, and the spillover effect on other provinces was noticeable. In addition, these provinces were correlated with other provinces, and there was a significant bilateral spillover effect. Most provinces in the major wheat-producing areas belonged to the “broker block,” which was at the center of the network and acted as a bridge. The non- major wheat-producing areas primarily played a “net benefit” role in the network and were subject to the spillover effects from other blocks.
- (4)
- The results of the QAP analysis showed that the interactions between the internal natural conditions and the external socioeconomic factors promoted the formation of a spatial correlation network of wheat production. The differences in geographical adjacency, land resources, temperature, and sunshine hours were significant at the 1% level and impacted the spatial correlation intensity of wheat production in China; however, the impact of precipitation was not significant.
Author Contributions
Funding
Institutional Review Board Statement
Informed Consent Statement
Data Availability Statement
Conflicts of Interest
References
- He, Z.H.; Zhuang, Q.S.; Cheng, S.H.; Yu, Z.W.; Zhao, Z.D.; Liu, X. Wheat Production and Technology Improvement in China. J. Agric. 2018, 8, 107–114. [Google Scholar] [CrossRef]
- Yang, B.H.; Zhu, Y.; Zhou, S.J. Accurate Wheat Lodging Extraction from Multi-Channel UAV Images Using a Lightweight Network Model. Sensors 2021, 21, 6826. [Google Scholar] [CrossRef] [PubMed]
- Hu, T.; Ju, Z.S.; Zhou, W. Regional pattern of grain supply and demand in China. Acta Geogr. Sin. 2016, 71, 1372–1383. [Google Scholar] [CrossRef]
- Yang, W.M.; Li, B.J. Prediction of grain supply and demand structural balance in China based on grey models. Grey Syst. Theory Appl. 2021, 11, 253–264. [Google Scholar] [CrossRef]
- Wang, X.; Qiang, W.L.; Niu, S.W.; Growe, A.; Yan, S.M.; Tian, N. Multi-Scenario Simulation Analysis of Grain Production and Demand in China during the Peak Population Period. Foods 2022, 11, 1566. [Google Scholar] [CrossRef]
- Feng, Y.; Hou, M.Y.; Yao, S.B. Structural characteristics and formation mechanism of spatial correlation network of grain production in China. Acta Geogr. Sin. 2020, 75, 2380–2395. [Google Scholar] [CrossRef]
- Zhang, Y.J.J.; Li, Z. Research on spatial correlation network structure of inter-provincial electronic information manufacturing industry in China. Sustainability 2019, 11, 3534. [Google Scholar] [CrossRef]
- Ma, X.; Guo, F.L.; Wang, W.B.; Gao, Y.X. Research on Spatial Network Correlation and Influencing Factors of Information Entropy of Carbon Emission Structure in China. Chin. J. Eco-Agric. 2022, 30, 543–557. [Google Scholar] [CrossRef]
- Jiang, H.F.; Pan, X.B.; Wu, W.L. Analysis of spatial and temporal variation and regional advantages of wheat production in China. Chin. J. Agric. Resour. Reg. Plan. 2005, 26, 39–42. [Google Scholar]
- Yang, C.; Lu, W.C. Empirical analysis of grain production spatial distribution changing in China. Econ. Geogr. 2008, 28, 813–816. [Google Scholar]
- Lu, B.; Ding, B.; Lv, X.T.; Yu, Z.W.; Zhao, G.C.; Wan, F.S. Arrangement Planning of Chinese Wheat Ascendant Regions. Chin. J. Agric. Resour. Reg. Plan. 2010, 31, 6–12. [Google Scholar]
- Yang, J.C.; Lei, S.L.; Ge, W. Analysis of the Track and Variation of Wheat Production Gravity Centre of China from 1949 to 2005. Chin. Agric. Sci. Bull. 2008, 24, 504–509. [Google Scholar]
- Yu, X.Z.; Wei, S.Z.; Mei, C.W.; Xing, D.A.; Fu, C.; Jian, Z.W. Spatial characteristics of production advantages of three We redrawn the table grain crops at county scale in China. J. China Agric. Univ. 2012, 17, 21–29. [Google Scholar]
- Sun, L.; Dan, J.; Qiu, L.; Wang, Z.M.; Mao, L.J.; Huang, X.J. Monitoring the dynamic changes of wheat spatial distribution in Jiangsu Province. J. Agric. Sci. Technol. 2018, 20, 55–56. [Google Scholar] [CrossRef]
- Li, H.S.; Hu, C.P.; Qu, C.H.; Wang, Z.M.; Mao, L.J.; Huang, X.J. Analysis of spatial-temporal evolution characteristics of production efficiency in main wheat producing areas in China. Chin. J. Agric. Resour. Reg. Plan. 2018, 39, 91–99. [Google Scholar]
- Qu, H.J.; Yin, Y.J.; Xing, W.W.; Wang, W.Y.; Zhou, C.; Li, J.L. Spatial-temporal characteristics and driving factors of the chemical fertilizer supply/demand correlation network in China. Environ. Sci. Pollut. Res. 2022, 29, 80532–80548. [Google Scholar] [CrossRef]
- Carrington, P.J.; Scott, J. The SAGE Handbook of Social Network Analysis; SAGE Publications Ltd: Thousand Oaks, CA, USA, 2014. [Google Scholar]
- Liu, N.N.; Liu, C.Z.; Xia, Y.F.; Da, B.W. Examining the coordination between urbanization and eco-environment using coupling and spatial analyses: A case study in China. Ecol. Indic. 2018, 93, 1163–1175. [Google Scholar] [CrossRef]
- Stewart, J.Q. Demographic gravitation: Evidence and applications. Sociometry 1948, 11, 31–58. [Google Scholar] [CrossRef]
- Tang, F.H.; Tang, H.; Sun, Q.; Tang, D.S. Analysis of the economic network structure of urban agglomerations in the middle Yangtze River. Acta Geogr. Sin. 2013, 68, 1357–1366. [Google Scholar] [CrossRef]
- Liu, H.J.; Liu, C.M.; Sun, Y.N. Study on the characteristics and effects of spatial correlation network structure of energy consumption in China. China Ind. Econ. 2015, 33, 83–95. [Google Scholar]
- Borgatti, S.P.; Mehra, A.; Brass, D.J.; Labianca, G. Network analysis in the social sciences. Science 2009, 323, 892–895. [Google Scholar] [CrossRef] [PubMed]
- Oliveira, M.; Gama, J. An overview of social network analysis. WIREs Data Min. Knowl. Discov. 2012, 2, 99–115. [Google Scholar] [CrossRef]
- Shi, C.; Li, L.; Chiu, Y.H.; Pang, Q.; Zeng, X. Spatial differentiation of agricultural water resource utilization efficiency in the Yangtze River Economic Belt under changing environment. J. Clean. Prod. 2022, 346, 131200. [Google Scholar] [CrossRef]
- Nyirahabimana, H.; Turinawe, A.; Lederer, J.; Karungi, J.; Herrnegger, M. What Influences Farmer’s Adoption Lag for Soil and Water Conservation Practices? Evidence from Sio-Malaba Malakisi River Basin of Kenya and Uganda Borders. Agronomy 2021, 11, 1985. [Google Scholar] [CrossRef]
- Sereenonchai, S.; Arunrat, N. Understanding food security behaviors during the COVID-19 pandemic in Thailand: A review. Agronomy 2021, 11, 497. [Google Scholar] [CrossRef]
- Xu, H.C.; Li, Y.L.; Zheng, Y.J.; Xu, X.B. Analysis of spatial associations in the energy–carbon emission efficiency of the transportation industry and its influencing factors: Evidence from China. Environ. Impact Assess. Rev. 2022, 97, 106905. [Google Scholar] [CrossRef]
- Freeman, L.C. Centrality in social networks conceptual clarification. Soc. Netw. 1978, 1, 215–239. [Google Scholar] [CrossRef]
- White, H.C.; Boorman, S.A.; Breiger, R.L. Social Structure from Multiple Networks. I. Blockmodels of Roles and Positions. Am. J. Sociol. 1976, 81, 730–780. [Google Scholar] [CrossRef]
- Wasserman, S.; Faust, K. Social Network Analysis: Methods and Applications; Cambridge University Press: Cambridge, UK, 1994. [Google Scholar]
- Anovitz, L.M.; Cole, D.R. Characterization and Analysis of Porosity and Pore Structures. Rev. Mineral. Geochem. 2015, 80, 61–164. [Google Scholar] [CrossRef]
- Chen, J.H. The evolution and enlightenment of agricultural policy in the 40 years of reform and opening up. China Co-Oper. Econ. 2019, 32, 51–54. [Google Scholar]
- Regional layout planning of national advantageous agricultural products (2008–2015). China Daily, 12 September 2008; 005.
- Zhao, L.; Gao, X.T.; Liu, Y.X.; Han, Z.L. Analysis of the evolution characteristics of spatial correlation network structure of inclusive green efficiency in China. Econ. Geogr. 2021, 41, 69–78+90. [Google Scholar]
- Wen, Z.W.; Yin, W.T. A feasible method for optimization with orthogonality constraints. Math. Program. 2013, 142, 397–434. [Google Scholar] [CrossRef]
- Zuo, L.J.; Wang, X.; Zhang, Z.X.; Zhao, X.L.; Liu, F.; Yi, L.; Liu, B. Developing grain production policy in terms of multiple cropping systems in China. Land Use Policy 2014, 40, 140–146. [Google Scholar] [CrossRef]
- Turner, B.L.; Menendez III, H.M.; Gates, R.; Tedeschi, L.O.; Atzori, A.S. System dynamics modeling for agricultural and natural resource management issues: Review of some past cases and forecasting future roles. Resources 2016, 5, 40. [Google Scholar] [CrossRef]
- Xu, Z.Y.; Song, Z.W.; Deng, A.X.; Chen, W.M.; Chen, F.; Zhang, W.J. Research on driving factors and spatial pattern change of main grain crops production in China in recent 30 years. J. Nanjing Agric. Univ. 2013, 36, 79–86. [Google Scholar] [CrossRef]
- Zhou, L.; Zhen, F.; Wang, Y.Q.; Xiong, L.Y. Modeling the Spatial Formation Mechanism of Poverty-Stricken Counties in China by Using Geographical Detector. Sustainability 2019, 11, 4752. [Google Scholar] [CrossRef]
- Lu, W.; Yan, M. Empirical Studies on the Variation and Contributing Factors of Regional Grain Production Strcuture in China—Based on Spatial Econometrics Models. J. China Agric. Univ. (Soc. Sci. Ed.) 2007, 9, 140–152. [Google Scholar]
- Li, Y.N.; Zheng, R.; Wu, Y.Z.; Chu, K.Q.; Xu, Q.M.; Sun, M.Z.; Smith, Z.J. A low-cost, automated parasite diagnostic system via a portable, robotic microscope and deep learning. J. Biophotonics 2019, 12, e201800410. [Google Scholar] [CrossRef]
- Wang, S.; Dong, H.; Shen, W.Z.; Yang, Y.; Li, Z.G.; Liu, Y.; Wang, C.W.; Gu, B.; Zhang, L. Rapid SERS identification of methicillin-susceptible and methicillin-resistant Staphylococcus aureus via aptamer recognition and deep learning. RSC Adv. 2021, 11, 34425–34431. [Google Scholar] [CrossRef]






| Index | Formula | Formula Description | ||
|---|---|---|---|---|
| Overall network characteristics | Network density (ND) | (5) | The ratio of the actual relationship coefficient to the total number of theoretical maximum relationships | |
| Network correlation (NC) | N | (6) | The degree of direct or indirect reachability between any two members in the network | |
| Network hierarchy (DH) | (7) | The degree of asymmetric reachability between members in the network | ||
| Network efficiency (NE) | (8) | The degree to which there are excess connections in the network | ||
| Individual network characteristics | Degree centrality (DC) | (9) | The ratio of the number of members directly associated with a member to the maximum number of members that may be directly associated | |
| Closeness centrality (CC) | (10) | The sum of the shortcut distances of a member of the network and other members | ||
| Betweenness centrality (BC) | (11) | The degree to which members of a network act as intermediaries for other members | ||
| Province | Degree Centrality | Closeness Centrality | Betweenness Centrality | ||||||
|---|---|---|---|---|---|---|---|---|---|
| In-degree | Out-degree | Total Degree | Degree | Rank | Degree | Rank | Degree | Rank | |
| Beijing | 2 | 5 | 7 | 6 | 27 | 48.333 | 27 | 1.85 | 27 |
| Tianjin | 4 | 8 | 12 | 10 | 19 | 56.863 | 18 | 31.419 | 11 |
| Hebei | 16 | 6 | 22 | 17 | 6 | 69.048 | 8 | 42.747 | 7 |
| Shanxi | 13 | 8 | 21 | 17 | 6 | 69.048 | 8 | 26.256 | 13 |
| Inner Mongolia | 10 | 10 | 20 | 17 | 6 | 69.048 | 8 | 62.055 | 3 |
| Liaoning | 1 | 5 | 6 | 5 | 28 | 47.541 | 28 | 4.744 | 23 |
| Jilin | 2 | 2 | 4 | 2 | 30 | 40.278 | 30 | 2.111 | 26 |
| Heilongjiang | 2 | 10 | 12 | 11 | 16 | 61.702 | 16 | 31.45 | 10 |
| Shanghai | 3 | 7 | 10 | 9 | 22 | 55.769 | 20 | 19.611 | 14 |
| Jiangsu | 20 | 5 | 25 | 20 | 2 | 76.316 | 2 | 9.698 | 18 |
| Zhejiang | 6 | 7 | 13 | 12 | 14 | 63.043 | 14 | 11.347 | 17 |
| Anhui | 20 | 4 | 24 | 20 | 2 | 76.316 | 3 | 9.034 | 19 |
| Fujian | 0 | 8 | 8 | 8 | 4 | 52.727 | 23 | 0 | 28 |
| Jiangxi | 5 | 6 | 11 | 10 | 19 | 54.717 | 22 | 45.419 | 6 |
| Shandong | 18 | 5 | 23 | 18 | 5 | 72.5 | 5 | 15.055 | 15 |
| Henan | 19 | 6 | 25 | 19 | 4 | 74.359 | 4 | 14.718 | 16 |
| Hubei | 20 | 9 | 29 | 22 | 1 | 80.556 | 1 | 139.516 | 1 |
| Hunan | 7 | 8 | 15 | 11 | 16 | 58 | 17 | 83.477 | 2 |
| Guangdong | 1 | 8 | 9 | 9 | 22 | 52.727 | 25 | 2.5 | 25 |
| Guangxi | 1 | 7 | 8 | 8 | 24 | 51.786 | 26 | 0 | 28 |
| Chongqing | 5 | 12 | 17 | 14 | 12 | 63.043 | 13 | 34.883 | 9 |
| Sichuan | 9 | 12 | 21 | 16 | 10 | 67.442 | 11 | 56.9 | 4 |
| Guizhou | 6 | 8 | 14 | 11 | 16 | 56.863 | 19 | 7.486 | 20 |
| Yunnan | 6 | 6 | 12 | 10 | 19 | 55.769 | 21 | 6.831 | 21 |
| Tibet | 0 | 13 | 13 | 13 | 13 | 63.043 | 12 | 0 | 28 |
| Shaanxi | 13 | 9 | 22 | 17 | 6 | 70.732 | 6 | 31.254 | 12 |
| Gansu | 10 | 11 | 21 | 16 | 10 | 69.048 | 7 | 48.678 | 5 |
| Qinghai | 3 | 3 | 6 | 4 | 29 | 45.313 | 29 | 5.192 | 22 |
| Ningxia | 3 | 7 | 10 | 9 | 24 | 52.727 | 24 | 35.679 | 8 |
| Xinjiang | 1 | 11 | 12 | 12 | 14 | 61.702 | 15 | 3.089 | 24 |
| Average | 7.533 | 7.533 | 15.067 | 12.433 | - | 61.212 | - | 26.1 | - |
| Wheat-Producing Region | Area |
|---|---|
| Wheat Ascendant Regions Layout Planning (2008–2015) | Huang-Huai-Hai, Middle and Low Reaches of Yangtze River, South-West China, North-West China, North-East China |
| Major wheat-producing areas | Hebei, Henan, Shandong, Shanxi, Shaanxi, Jiangsu, Anhui, Hubei, Sichuan, Yunnan, Gansu, Xinjiang, Ningxia, Inner Mongolia, Heilongjiang |
| Year | Block | Number of Received Block Relations | Number of Members | Relations Received from Other Blocks | Relations Sent to Other Blocks | Expected Internal Relationship Ratio (%) | Actual Internal Relationship Ratio (%) | Block Classification | |||
|---|---|---|---|---|---|---|---|---|---|---|---|
| I | II | III | IV | ||||||||
| 2000 | I | 11 | 2 | 3 | 0 | 6 | 24 | 5 | 17.241 | 68.75 | Net benefit |
| II | 22 | 90 | 8 | 31 | 13 | 11 | 61 | 41.38 | 59.603 | Net spillover | |
| III | 1 | 0 | 11 | 1 | 5 | 27 | 2 | 13.793 | 84.615 | Net benefit | |
| IV | 1 | 9 | 16 | 20 | 6 | 32 | 26 | 17.241 | 43.478 | Broker | |
| 2005 | I | 9 | 1 | 2 | 0 | 5 | 22 | 3 | 13.793 | 75 | Net benefit |
| II | 21 | 93 | 12 | 33 | 13 | 11 | 66 | 41.38 | 58.491 | Net spillover | |
| III | 0 | 1 | 8 | 4 | 4 | 20 | 5 | 10.345 | 61.538 | Net benefit | |
| IV | 1 | 9 | 6 | 32 | 8 | 37 | 16 | 24.138 | 66.667 | Bilateral spillover | |
| 2010 | I | 14 | 4 | 3 | 0 | 8 | 48 | 7 | 24.138 | 66.667 | Net benefit |
| II | 47 | 86 | 11 | 33 | 12 | 6 | 91 | 37.931 | 48.588 | Net spillover | |
| III | 1 | 0 | 4 | 4 | 3 | 17 | 5 | 6.897 | 44.444 | Broker | |
| IV | 0 | 2 | 3 | 23 | 7 | 37 | 5 | 20.69 | 82.143 | Net benefit | |
| 2015 | I | 10 | 4 | 5 | 0 | 7 | 50 | 9 | 20.69 | 52.632 | Net benefit |
| II | 47 | 85 | 13 | 32 | 12 | 8 | 92 | 37.931 | 48.023 | Net spillover | |
| III | 3 | 0 | 10 | 1 | 6 | 28 | 4 | 17.241 | 71.429 | Net benefit | |
| IV | 0 | 4 | 10 | 12 | 5 | 33 | 14 | 13.793 | 46.154 | Broker | |
| 2020 | I | 10 | 6 | 4 | 6 | 7 | 42 | 16 | 20.69 | 38.462 | Broker |
| II | 41 | 65 | 7 | 45 | 10 | 9 | 93 | 31.034 | 41.139 | Net spillover | |
| III | 0 | 0 | 5 | 0 | 3 | 12 | 0 | 6.897 | 100 | Net benefit | |
| IV | 1 | 3 | 1 | 32 | 10 | 51 | 5 | 31.034 | 86.486 | Net benefit | |
| Year | Block | Density Matrix | Image Matrix | ||||||
|---|---|---|---|---|---|---|---|---|---|
| I | II | III | IV | I | II | III | IV | ||
| 2000 | I | 0.367 | 0.026 | 0.100 | 0.000 | 1 | 0 | 0 | 0 |
| II | 0.282 | 0.577 | 0.123 | 0.397 | 1 | 1 | 0 | 1 | |
| III | 0.033 | 0.000 | 0.55 | 0.033 | 0 | 0 | 1 | 0 | |
| IV | 0.028 | 0.115 | 0.533 | 0.667 | 0 | 0 | 1 | 1 | |
| 2005 | I | 0.450 | 0.015 | 0.100 | 0.000 | 1 | 0 | 0 | 0 |
| II | 0.323 | 0.596 | 0.231 | 0.317 | 1 | 1 | 0 | 1 | |
| III | 0.000 | 0.019 | 0.667 | 0.125 | 0 | 0 | 1 | 0 | |
| IV | 0.025 | 0.087 | 0.188 | 0.571 | 0 | 0 | 0 | 1 | |
| 2010 | I | 0.250 | 0.042 | 0.125 | 0.000 | 0 | 0 | 0 | 0 |
| II | 0.490 | 0.652 | 0.306 | 0.393 | 1 | 1 | 1 | 1 | |
| III | 0.042 | 0.000 | 0.667 | 0.19 | 0 | 0 | 1 | 0 | |
| IV | 0.000 | 0.024 | 0.143 | 0.548 | 0 | 0 | 0 | 1 | |
| 2015 | I | 0.238 | 0.048 | 0.119 | 0.000 | 0 | 0 | 0 | 0 |
| II | 0.560 | 0.644 | 0.181 | 0.533 | 1 | 1 | 0 | 1 | |
| III | 0.071 | 0.000 | 0.333 | 0.033 | 0 | 0 | 1 | 0 | |
| IV | 0.000 | 0.067 | 0.333 | 0.6.00 | 0 | 0 | 1 | 1 | |
| 2020 | I | 0.238 | 0.086 | 0.19 | 0.086 | 0 | 0 | 0 | 0 |
| II | 0.586 | 0.722 | 0.233 | 0.450 | 1 | 1 | 0 | 1 | |
| III | 0.000 | 0.000 | 0.833 | 0.000 | 0 | 0 | 1 | 0 | |
| IV | 0.014 | 0.030 | 0.033 | 0.356 | 0 | 0 | 0 | 1 | |
| Variable | 2000 | 2004 | 2008 | 2012 | 2016 | 2020 |
|---|---|---|---|---|---|---|
| Distance | 0.419 *** | 0.443 *** | 0.420 *** | 0.427 *** | 0.420 *** | 0.403 *** |
| Pgdp | −0.015 | −0.008 | −0.022 | −0.009 | 0.002 | −0.004 |
| Indus | −0.077 * | −0.08 * | −0.047 | 0.164 ** | −0.078 * | −0.074 * |
| Labor | 0.02 | 0.042 | 0.023 | 0.028 | 0.002 | −0.033 |
| Mech | 0.106 ** | 0.02 | 0.053 | 0.003 | 0.083 * | 0.067 |
| Popus | 0.033 | 0.01 | 0.001 | 0.018 | 0.027 | −0.004 |
| Water | −0.062 | −0.071 | −0.113 ** | −0.076 | −0.077 | −0.08 |
| Land | −0.167 *** | −0.196 *** | −0.169 *** | −0.176 *** | −0.128 ** | −0.127 *** |
| Temp | −0.255 *** | −0.337 *** | −0.304 *** | −0.302 *** | −0.303 *** | −0.32 *** |
| Prec | −0.247 *** | −0.278 *** | −0.264 *** | −0.205 *** | −0.220 *** | −0.179 *** |
| Sun | −0.299 *** | −0.293 *** | −0.292 *** | −0.286 *** | −0.274 *** | −0.28 *** |
| Variable | 2000 | 2004 | 2008 | 2012 | 2016 | 2020 |
|---|---|---|---|---|---|---|
| Distance | 0.345 *** | 0.364 *** | 0.345 *** | 0.357 *** | 0.348 *** | 0.328 *** |
| Land | −0.019* | −0.112 ** | −0.116 ** | −0.103 ** | −0.092 ** | −0.083 ** |
| Temp | −0.105 ** | −0.077 * | −0.088 ** | −0.073 * | −0.07 * | −0.109 ** |
| Prec | −0.022 | −0.057 | −0.031 | −0.063 | −0.072 * | −0.022 |
| Sun | −0.159 ** | −0.123 ** | −0.115 ** | −0.089 ** | −0.099 ** | −0.128 ** |
| R² | 0.229 | 0.257 | 0.230 | 0.230 | 0.227 | 0.217 |
| Adj-R² | 0.225 | 0.253 | 0.226 | 0.226 | 0.223 | 0.214 |
| P-value | 0 | 0 | 0 | 0 | 0 | 0 |
| Obs | 870 | 870 | 870 | 870 | 870 | 870 |
| Number of permutations performed | 5000 | 5000 | 5000 | 5000 | 5000 | 5000 |
Disclaimer/Publisher’s Note: The statements, opinions and data contained in all publications are solely those of the individual author(s) and contributor(s) and not of MDPI and/or the editor(s). MDPI and/or the editor(s) disclaim responsibility for any injury to people or property resulting from any ideas, methods, instructions or products referred to in the content. |
© 2023 by the authors. Licensee MDPI, Basel, Switzerland. This article is an open access article distributed under the terms and conditions of the Creative Commons Attribution (CC BY) license (https://creativecommons.org/licenses/by/4.0/).
Share and Cite
Lv, X.; Zhang, H.; Zhang, Y.; Li, J. Spatial Correlation Evolution and Driving Factors of Wheat Production in China Based on Social Network Analysis. Agronomy 2023, 13, 515. https://doi.org/10.3390/agronomy13020515
Lv X, Zhang H, Zhang Y, Li J. Spatial Correlation Evolution and Driving Factors of Wheat Production in China Based on Social Network Analysis. Agronomy. 2023; 13(2):515. https://doi.org/10.3390/agronomy13020515
Chicago/Turabian StyleLv, Xinru, Han Zhang, Yunhua Zhang, and Junli Li. 2023. "Spatial Correlation Evolution and Driving Factors of Wheat Production in China Based on Social Network Analysis" Agronomy 13, no. 2: 515. https://doi.org/10.3390/agronomy13020515
APA StyleLv, X., Zhang, H., Zhang, Y., & Li, J. (2023). Spatial Correlation Evolution and Driving Factors of Wheat Production in China Based on Social Network Analysis. Agronomy, 13(2), 515. https://doi.org/10.3390/agronomy13020515

