Avrami Kinetics of Cylindrical Growth Under Hard-Wall Confinement: A Monte Carlo Study of Thin-Film Crystallization
Abstract
1. Introduction
2. Models and Methods
2.1. Simulation Framework and Geometry
2.2. Fiber Matrix Generation via Rejection Sampling
- Fiber Geometry: Fibers are treated as rigid cylinders with a constant radius .
- Stochastic Placement: Each fiber is defined by a center randomly placed in the simulation box and a random orientation vector in three-dimensional space.
- Hard-Wall Condition (Strict Confinement): A generated fiber is accepted only if its entire segment, from entry to exit point, remains strictly within the vertical interval (Rejection Sampling method). In other words, any fiber intersecting the planes or is rejected. This mechanism ensures that the orientation distribution near the walls is modified naturally, favoring orientations parallel to the boundaries instead of simply reducing local density.
2.3. The Crystallization Mechanism
- Fiber Core Identification (Hard Core Phase)
- 2.
- Crystalline Phase Determination (Growth Front)
- 3.
- Amorphous Phase (Residual Volume)
2.4. Data Analysis and Statistical Averaging
3. Results
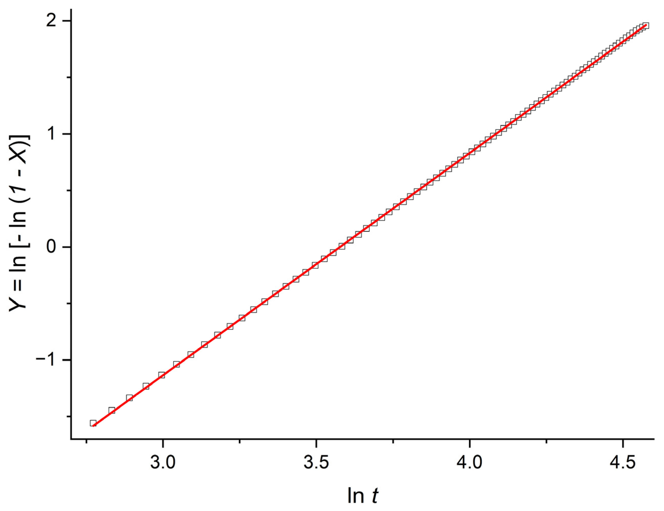
3.1. Avrami Representation and Identification of Kinetic Regimes
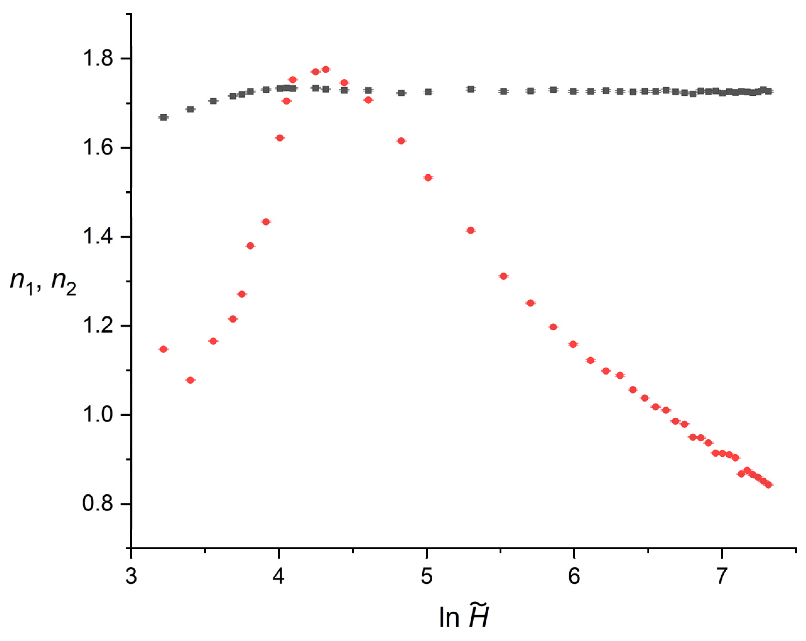
3.2. Evolution of the Avrami Exponents with Reduced Thickness
3.3. Evolution of the Crossover Time with Reduced Thickness
3.4. Evolution of the Critical Transformed Fraction
4. Discussion
4.1. Validation of the Kinetic Framework in the Bulk Limit
4.2. The Extreme Confinement Regime
4.3. The Intermediate Transition Zone
4.4. The Asymptotic Thick-Film Regime
5. Conclusions
- Extreme Confinement, : The secondary exponent is highly sensitive to confinement, approaching unity , consistent with a strongly confinement-modified late-stage Avrami response under strong wall-induced truncation, as discussed in [43]. This geometric restriction is also consistent with experimental findings in highly confined polymer nanodomains, where overall crystallization may approach first-order kinetics, , under nucleation-dominated conditions [28]. In this regime, the crossover descriptors and remain comparatively stable due to the large difference between the primary and secondary slopes.
- Intermediate Transition Zone, : In this interval, and attain comparable values. As a result, the geometric determination of the crossover point becomes ill-conditioned, and the derived quantities and exhibit amplified uncertainty due to the near-parallel character of the fitted segments. This interval should therefore be regarded as a competition regime rather than as a sharply defined transition.
- Asymptotic Thick-Film Regime, : Numerical stability is progressively recovered as the influence of confinement diminishes. However, the secondary exponent stabilizes at a sub-unitary , consistent with late-stage growth still being shaped by inter-domain impingement and finite-domain effects.
Author Contributions
Funding
Institutional Review Board Statement
Data Availability Statement
Conflicts of Interest
Abbreviations
| JMAK | Johnson–Mehl–Avrami–Kolmogorov |
| MC | Monte Carlo |
References
- Gedde, U.W.; Hedenqvist, M.S. Fundamental Polymer Science; Springer: Cham, Switzerland, 2019; ISBN 3030297926. [Google Scholar]
- Piorkowska, E.; Galeski, A.; Haudin, J.M. Critical Assessment of Overall Crystallization Kinetics Theories and Predictions. Prog. Polym. Sci. 2006, 31, 549–575. [Google Scholar] [CrossRef]
- Zhang, M.C.; Guo, B.H.; Xu, J. A Review on Polymer Crystallization Theories. Crystals 2017, 7, 4. [Google Scholar] [CrossRef]
- Toda, A. Crystallization Kinetics, Avrami Analysis, and Fast-Scanning DSC of Polymers. Polymer 2025, 332, 128522. [Google Scholar] [CrossRef]
- Christian, J.W. The Theory of Transformations in Metals and Alloys; Pergamon: Oxford, UK, 2002; ISBN 9781281072290. [Google Scholar]
- Avrami, M. Kinetics of Phase Change. I General Theory. J. Chem. Phys. 1939, 7, 1103–1112. [Google Scholar] [CrossRef]
- Avrami, M. Kinetics of Phase Change. II Transformation-Time Relations for Random Distribution of Nuclei. J. Chem. Phys. 1940, 8, 212–224. [Google Scholar] [CrossRef]
- Avrami, M. Granulation, Phase Change, and Microstructure Kinetics of Phase Change. III. J. Chem. Phys. 1941, 9, 177–184. [Google Scholar] [CrossRef]
- Fanfoni, M.; Tomellini, M. The Johnson-Mehl-Avrami-Kolmogorov Model: A Brief Review. Il Nuovo C. 1998, 20, 1171–1182. [Google Scholar] [CrossRef]
- Cahn, J.W. The Kinetics of Grain Boundary Nucleated Reactions. Acta Metall. 1956, 4, 449–459. [Google Scholar] [CrossRef]
- Piorkowska, E.; Rutledge, G.C. Handbook of Polymer Crystallization; Wiley: Hoboken, NJ, USA, 2013; ISBN 9780470380239. [Google Scholar]
- Shirzad, K.; Viney, C. A Critical Review on Applications of the Avrami Equation beyond Materials Science. J. R. Soc. Interface 2023, 20, 20230242. [Google Scholar] [CrossRef]
- Bin, Y.; Wang, H. Transcrystallization in Polymer Composites and Nanocomposites. In Crystallization in Multiphase Polymer Systems; Elsevier Inc.: Oxford, UK, 2018; pp. 341–365. ISBN 9780128094310. [Google Scholar]
- Quan, H.; Li, Z.M.; Yang, M.B.; Huang, R. On Transcrystallinity in Semi-Crystalline Polymer Composites. Compos. Sci. Technol. 2005, 65, 999–1021. [Google Scholar] [CrossRef]
- Razavi-Nouri, M. Study of Non-Isothermal Crystallization Kinetics of Single-Walled Carbon Nanotubes Filled Polypropylene Using Avrami and Mo Models. Iran. Polym. J. 2009, 18, 167–178. [Google Scholar]
- Volchko, N.W.; Rutledge, G.C. Heterogeneous Nucleation of Polyethylene Crystals on Binary Hexagonal Nanoplatelets. J. Mater. Sci. 2024, 59, 8852–8873. [Google Scholar] [CrossRef]
- Valentini, L.; Biagiotti, J.; Kenny, J.M.; Santucci, S. Effects of Single-Walled Carbon Nanotubes on the Crystallization Behavior of Polypropylene. J. Appl. Polym. Sci. 2003, 87, 708–713. [Google Scholar] [CrossRef]
- Kelton, K.F.; Greer, A.L. Nucleation in Condensed Matter: Applications in Materials and Biology; Pergamon: Amsterdam, The Netherlands, 2010; ISBN 1865843830. [Google Scholar]
- van Heugten, P.M.H.; Looijmans, S.F.S.P.; van Berlo, F.P.A.; Rosenthal, M.; Anderson, P.D.; van Breemen, L.C.A. Fiber-Induced Crystallization in Elongational Flows. Macromolecules 2024, 57, 2246–2259. [Google Scholar] [CrossRef]
- Rueangsri, K.; Vao-soongnern, V. Monte Carlo Simulation of the Crystallization of Polyethylene Nanocomposites with Different Shape Nanofillers. J. Mol. Liq. 2023, 390, 123134. [Google Scholar] [CrossRef]
- Samanta, P.; Liu, C.L.; Nandan, B.; Chen, H.L. Crystallization of Polymers in Confined Space. In Crystallization in Multiphase Polymer Systems; Elsevier Inc.: Oxford, UK, 2018; pp. 367–431. ISBN 9780128094310. [Google Scholar]
- Liu, Y.X.; Chen, E.Q. Polymer Crystallization of Ultrathin Films on Solid Substrates. Coord. Chem. Rev. 2010, 254, 1011–1037. [Google Scholar] [CrossRef]
- Ren, Y. Study on the Crystallization Kinetics of Polymer Thin Films. Adv. Mater. Res. 2012, 466–467, 102–105. [Google Scholar] [CrossRef]
- Napolitano, S. Crystallization of Polymers Under 1D Confinement. In Crystallization as Studied by Broadband Dielectric Spectroscopy; Advances in Dielectrics; Ezquerra, T.A., Nogales, A., Eds.; Springer: Cham, Switzerland, 2020; pp. 221–241. [Google Scholar]
- Rahman, M.U.; Xi, Y.; Li, H.; Chen, F.; Liu, D.; Wei, J. Dynamics and Structure Formation of Confined Polymer Thin Films Supported on Solid Substrates. Polymers 2021, 13, 1621. [Google Scholar] [CrossRef]
- Yang, J.; Chen, Y.; Yang, Z.; Dai, L.; Choi, H.; Meng, Z. Unveiling the Nanoconfinement Effect on Crystallization of Semicrystalline Polymers Using Coarse-Grained Molecular Dynamics Simulations. Polymers 2024, 16, 1155. [Google Scholar] [CrossRef]
- Vanroy, B.; Wübbenhorst, M.; Napolitano, S. Crystallization of Thin Polymer Layers Confined between Two Adsorbing Walls. ACS Macro Lett. 2013, 2, 168–172. [Google Scholar] [CrossRef]
- Michell, R.M.; Blaszczyk-Lezak, I.; Mijangos, C.; Müller, A.J. Confinement Effects on Polymer Crystallization: From Droplets to Alumina Nanopores. Polymer 2013, 54, 4059–4077. [Google Scholar] [CrossRef]
- Billon, N.; Haudin, J.M. Determination of Nucleation Rate in Polymers Using Isothermal Crystallization Experiments and Computer Simulation. Colloid. Polym. Sci 1993, 271, 343–356. [Google Scholar] [CrossRef]
- Billon, N.; Magnet, C.; Haudin, J.M.; Lefebvre, D. Transcrystallinity Effects in Thin Polymer Films. Experimental and Theoretical Approach. Colloid. Polym. Sci. 1994, 272, 633–654. [Google Scholar] [CrossRef]
- Tomellini, M.; Fanfoni, M. Connection between Phantom and Spatial Correlation in the Kolmogorov–Johnson–Mehl–Avrami-Model: A Brief Review. Phys. A Stat. Mech. Its Appl. 2022, 590, 126748. [Google Scholar] [CrossRef]
- Durin, A.; Chenot, J.L.; Haudin, J.M.; Boyard, N.; Bailleul, J.L. Simulating Polymer Crystallization in Thin Films: Numerical and Analytical Methods. Eur. Polym. J. 2015, 73, 1–16. [Google Scholar] [CrossRef]
- Stauffer, D.; Aharony, A. Introduction to Percolation Theory, 2nd ed.; Taylor & Francis: London, UK, 2003. [Google Scholar]
- Billon, N.; Escleine, J.M.; Haudin, J.M. Overall Crystallization Kinetics of Thin Polymer Films. General Theoretical Approach. I. Volume Nucleation. Colloid. Polym. Sci. 1989, 267, 1064–1076. [Google Scholar] [CrossRef]
- Billon, N.; Escleine, J.M.; Haudin, J.M. Isothermal Crystallization Kinetics in a Limited Volume. A Geometrical Approach Based on Evans’ Theory. Colloid. Polym. Sci. 1989, 267, 668–680. [Google Scholar] [CrossRef]
- Fall, W.S.; Baschnagel, J.; Benzerara, O.; Lhost, O.; Meyer, H. Molecular Simulations of Controlled Polymer Crystallization in Polyethylene. ACS Macro Lett. 2023, 12, 808–813. [Google Scholar] [CrossRef]
- Berlic, C.; Miron, C.; Barna, V.; Berlic, A. Exploring Polymer Crystallization Through Monte Carlo Simulations: An Educational Perspective. Rom. Rep. Phys. 2025, 77, 908. [Google Scholar] [CrossRef]
- Ozmusul, M.S.; Picu, R.C. Structure of Polymers in the Vicinity of Convex Impenetrable Surfaces: The Athermal Case. Polymer 2002, 43, 4657–4665. [Google Scholar] [CrossRef]
- Covre, N.; Luchetti, A.; Lancini, M.; Pasinetti, S.; Bertolazzi, E.; De Cecco, M.; Lamonaca, F. Monte Carlo-Based 3D Surface Point Cloud Volume Estimation by Exploding Local Cubes Faces. Acta IMEKO 2022, 11, 1–9. [Google Scholar] [CrossRef]
- Piorkowska, E.; Billon, N.; Haudin, J.M.; Gadzinowska, K. Spherulitic Structure Development during Crystallization in Confined Space II. Effect of Spherulite Nucleation at Borders. J. Appl. Polym. Sci. 2005, 97, 2319–2329. [Google Scholar] [CrossRef]
- Muggeo, V.M.R. Segmented: An R Package to Fit Regression Models with Broken-Line Relationships. R News 2008, 8, 20–25. [Google Scholar]
- Truong, C.; Oudre, L.; Vayatis, N. Selective Review of Offline Change Point Detection Methods. Signal Process. 2020, 167, 107299. [Google Scholar] [CrossRef]
- Michell, R.M.; Müller, A.J. Confined Crystallization of Polymeric Materials. Prog. Polym. Sci. 2016, 54–55, 183–213. [Google Scholar] [CrossRef]
- Liu, S.; Zhang, J.; Zhu, B. Volume Computation Using a Direct Monte Carlo Method. In Proceedings of the Computing and Combinatorics; Lin, G., Ed.; Springer: Berlin/Heidelberg, Germany, 2005; pp. 198–209. [Google Scholar]
- Allen, M.P.; Tildesley, D.J. Computer Simulation of Liquids; Oxford University Press: Oxford, UK, 2017; ISBN 0198803206. [Google Scholar]
- Frenkel, D.; Smit, B. Understanding Molecular Simulation: From Algorithms to Applications; Academic Press: San Diego, CA, USA, 2002; ISBN 9780122673511. [Google Scholar]
- Bevington, P.R.; Robinson, D.K. Data Reduction and Error Analysis for the Physical Sciences; McGraw-Hill: New York, NY, USA, 2003; ISBN 0072472278. [Google Scholar]
- Kolmogorov, A.N. On the Statistical Theory of Crystallization of Metals. Bull. Acad. Sci. USSR Math. Ser. 1937, 1, 355–359. [Google Scholar]
- Tomellini, M.; Fanfoni, M. Impingement Factor in the Case of Phase Transformations Governed by Spatially Correlated Nucleation. Phys. Rev. B Condens. Matter Mater. Phys. 2008, 78, 014206. [Google Scholar] [CrossRef]
- Reid, D.K.; Ehlinger, B.A.; Shao, L.; Lutkenhaus, J.L. Crystallization and Orientation of Isotactic Poly(Propylene) in Cylindrical Nanopores. J. Polym. Sci. B Polym. Phys. 2014, 52, 1412–1419. [Google Scholar] [CrossRef]
- Massa, M.V.; Carvalho, J.L.; Dalnoki-Veress, K. Confinement Effects in Polymer Crystal Nucleation from the Bulk to Few-Chain Systems. Phys. Rev. Lett. 2006, 97, 247802. [Google Scholar] [CrossRef]
- Yu, C.; Xie, Q.; Bao, Y.; Shan, G.; Pan, P. Crystalline and Spherulitic Morphology of Polymers Crystallized in Confined Systems. Crystals 2017, 7, 147. [Google Scholar] [CrossRef]
- Yang, Y.; Tian, H.; Napolitano, S.; Zuo, B. Crystallization in Thin Films of Polymer Glasses: The Role of Free Surfaces, Solid Interfaces and Their Competition. Prog. Polym. Sci. 2023, 144, 101725. [Google Scholar] [CrossRef]
- Pang, E.L.; Vo, N.Q.; Philippe, T.; Voorhees, P.W. Modeling Interface-Controlled Phase Transformation Kinetics in Thin Films. J. Appl. Phys. 2015, 117, 175304. [Google Scholar] [CrossRef]
- Habel, C.; Maiz, J.; Olmedo-Martínez, J.L.; López, J.V.; Breu, J.; Müller, A.J. Competition between Nucleation and Confinement in the Crystallization of Poly(Ethylene Glycol)/Large Aspect Ratio Hectorite Nanocomposites. Polymer 2020, 202, 122734. [Google Scholar] [CrossRef]
- Lin, Y.L.; Tsai, S.Y.; He, H.C.; Lee, L.R.; Ho, J.H.; Wang, C.L.; Chen, J.T. Crystallization of Poly(Methyl Methacrylate) Stereocomplexes under Cylindrical Nanoconfinement. Macromolecules 2021, 54, 2001–2010. [Google Scholar] [CrossRef]
- Fernandes Nassar, S.; Delpouve, N.; Sollogoub, C.; Guinault, A.; Stoclet, G.; Régnier, G.; Domenek, S. Impact of Nanoconfinement on Polylactide Crystallization and Gas Barrier Properties. ACS Appl. Mater. Interfaces 2020, 12, 9953–9965. [Google Scholar] [CrossRef]





Disclaimer/Publisher’s Note: The statements, opinions and data contained in all publications are solely those of the individual author(s) and contributor(s) and not of MDPI and/or the editor(s). MDPI and/or the editor(s) disclaim responsibility for any injury to people or property resulting from any ideas, methods, instructions or products referred to in the content. |
© 2026 by the author. Licensee MDPI, Basel, Switzerland. This article is an open access article distributed under the terms and conditions of the Creative Commons Attribution (CC BY) license.
Share and Cite
Berlic, C. Avrami Kinetics of Cylindrical Growth Under Hard-Wall Confinement: A Monte Carlo Study of Thin-Film Crystallization. Polymers 2026, 18, 840. https://doi.org/10.3390/polym18070840
Berlic C. Avrami Kinetics of Cylindrical Growth Under Hard-Wall Confinement: A Monte Carlo Study of Thin-Film Crystallization. Polymers. 2026; 18(7):840. https://doi.org/10.3390/polym18070840
Chicago/Turabian StyleBerlic, Catalin. 2026. "Avrami Kinetics of Cylindrical Growth Under Hard-Wall Confinement: A Monte Carlo Study of Thin-Film Crystallization" Polymers 18, no. 7: 840. https://doi.org/10.3390/polym18070840
APA StyleBerlic, C. (2026). Avrami Kinetics of Cylindrical Growth Under Hard-Wall Confinement: A Monte Carlo Study of Thin-Film Crystallization. Polymers, 18(7), 840. https://doi.org/10.3390/polym18070840

