Low-Odor High-Density Fiberboard Enabled by Supramolecular Interactions in Wood Fibers
Abstract
1. Introduction
2. Materials and Methods
2.1. Materials
2.2. Oxidative Treatment of Wood Fibers
2.3. Preparation of Oxidized Wood Fiberboard (OWFB)-Na-TA
2.4. Microstructure and Chemical Properties Analysis
2.5. Moisture Content Determination
2.6. Characterization of Density
2.7. Characterization of Mechanical Properties
2.8. Statistical Analysis
2.9. Characterization of Water Absorption Performance
2.10. Water Contact Angle Test
2.11. Detection of Formaldehyde and Total Volatile Organic Compounds (TVOC) Concentrations
3. Results and Discussion
3.1. Microstructural and Chemical Characterization
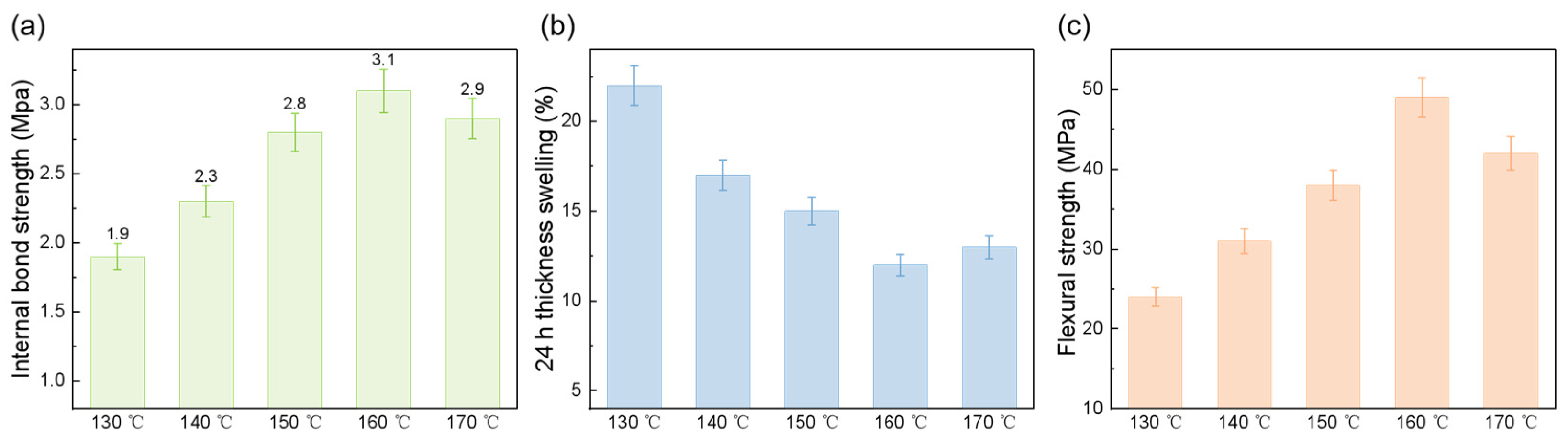
3.2. Mechanical and Physical Properties
3.3. Analysis of Odor Characteristics
4. Conclusions
Author Contributions
Funding
Institutional Review Board Statement
Data Availability Statement
Conflicts of Interest
References
- Sulis, D.B.; Lavoine, N.; Sederoff, H.; Jiang, X.; Marques, B.M.; Lan, K.; Cofre-Vega, C.; Barrangou, R.; Wang, J.P. Advances in lignocellulosic feedstocks for bioenergy and bioproducts. Nat. Commun. 2025, 16, 1244. [Google Scholar] [CrossRef] [PubMed]
- Jiang, S.; Wang, S.; Du, G.; Hu, M.; Qian, Z.; Shi, Z.; Zhou, X.; Li, T. Highly Branched Polyurea-Based Resins: Clean Synthesis and Wood Bonding Performance. ACS Sustain. Chem. Eng. 2022, 10, 7205–7214. [Google Scholar] [CrossRef]
- Wibowo, E.S.; Park, B.-D.; Causin, V. Recent Advances in Urea–Formaldehyde Resins: Converting Crystalline Thermosetting Polymers Back to Amorphous Ones. Polym. Rev. 2021, 62, 722–756. [Google Scholar] [CrossRef]
- Antov, P.; Savov, V.; Krišťák, Ľ.; Réh, R.; Mantanis, G.I. Eco-Friendly, High-Density Fiberboards Bonded with Urea-Formaldehyde and Ammonium Lignosulfonate. Polymers 2021, 13, 220. [Google Scholar] [CrossRef]
- Antov, P.; Savov, V.; Trichkov, N.; Krišťák, Ľ.; Réh, R.; Papadopoulos, A.N.; Taghiyari, H.R.; Pizzi, A.; Kunecová, D.; Pachikova, M. Properties of High-Density Fiberboard Bonded with Urea–Formaldehyde Resin and Ammonium Lignosulfonate as a Bio-Based Additive. Polymers 2021, 13, 2775. [Google Scholar] [CrossRef] [PubMed]
- Arias, A.; González-García, S.; González-Rodríguez, S.; Feijoo, G.; Moreira, M.T. Cradle-to-gate Life Cycle Assessment of bio-adhesives for the wood panel industry. A comparison with petrochemical alternatives. Sci. Total Environ. 2020, 738, 140357. [Google Scholar] [CrossRef]
- Xu, L.; Hu, Y.; Liang, W. Composition and correlation of volatile organic compounds and odor emissions from typical indoor building materials based on headspace analysis. Build. Environ. 2022, 221, 109321. [Google Scholar] [CrossRef]
- Wang, H.; Zhang, R.; Kong, H.; Wang, K.; Sun, L.; Yu, X.; Zhao, J.; Xiong, J.; Tran, P.T.M.; Balasubramanian, R. Long-term emission characteristics of VOCs from building materials. J. Hazard. Mater. 2024, 480, 136337. [Google Scholar] [CrossRef]
- Zhao, X.; Zhang, Z.; Ju, T.; Jiang, Y.; Wei, M.; Li, J.; Xie, Y.; Xiao, S. All-cellulose colloidal adhesive. Commun. Mater. 2024, 5, 181. [Google Scholar] [CrossRef]
- Zhao, Y.; Liu, Y.; Cheng, M.; Li, Z.; Meng, X.; Sun, A.; Wei, L.; Liu, X.; Li, Y. An eco-friendly and high shear strength adhesive from catechol-modified polyethyleneimine. J. Appl. Polym. Sci. 2023, 141, e55030. [Google Scholar] [CrossRef]
- Barboutis, I.; Kamperidou, V. Shear strength of beech wood joints bonded with commercially produced PVAc D3 adhesives. Int. J. Adhes. Adhes. 2021, 105, 102774. [Google Scholar] [CrossRef]
- Hussin, M.H.; Abd Latif, N.H.; Hamidon, T.S.; Idris, N.N.; Hashim, R.; Appaturi, J.N.; Brosse, N.; Ziegler-Devin, I.; Chrusiel, L.; Fatriasari, W.; et al. Latest advancements in high-performance bio-based wood adhesives: A critical review. J. Mater. Res. Technol. 2022, 21, 3909–3946. [Google Scholar] [CrossRef]
- Jiang, Y.; Ju, T.; Liu, L.; Li, H.; Zhang, Y.; Wang, N.; Lu, Z.; Wei, M.; Min, D.; Xie, Y.; et al. Bonding of wood with high strength and excellent water resistant cellulose colloidal adhesives. Chem. Eng. J. 2025, 512, 162668. [Google Scholar] [CrossRef]
- Zhao, G.; Zhou, Y.; Miao, Q.; Wang, Y.; Chen, S.; Luo, X.; Liu, J. Integrated functional protections bridge lignocellulose refining and biopolymer synthesis. Chem. Eng. J. 2026, 527, 171880. [Google Scholar] [CrossRef]
- Domínguez-Robles, J.; Tarrés, Q.; Delgado-Aguilar, M.; Rodríguez, A.; Espinach, F.X.; Mutjé, P. Approaching a new generation of fiberboards taking advantage of self lignin as green adhesive. Int. J. Biol. Macromol. 2018, 108, 927–935. [Google Scholar] [CrossRef]
- Huang, C.; Peng, Z.; Li, J.; Li, X.; Jiang, X.; Dong, Y. Unlocking the role of lignin for preparing the lignin-based wood adhesive: A review. Ind. Crops Prod. 2022, 187, 115388. [Google Scholar] [CrossRef]
- Wu, T.; Jia, Z.; Meng, Y.; Ye, J.; Li, W.; Sun, Y.; Li, J.; Li, L.; Liu, Z.; Wang, S.; et al. Biomass-based strong adhesive based on supramolecular deep eutectic solvents pretreatment. Chem. Eng. J. 2025, 505, 159055. [Google Scholar] [CrossRef]
- Wang, Z.; Gu, X.; Li, B.; Li, J.; Wang, F.; Sun, J.; Zhang, H.; Liu, K.; Guo, W. Molecularly Engineered Protein Glues with Superior Adhesion Performance. Adv. Mater. 2022, 34, e2204590. [Google Scholar] [CrossRef]
- Wu, Y.; Chen, X.; Liao, Q.; Xiao, N.; Li, Y.; Huang, Z.; Xie, S. Development of binderless fiberboard from poplar wood residue with Trametes hirsuta. Chemosphere 2024, 362, 142638. [Google Scholar] [CrossRef]
- Zhang, D.; Zhang, A.; Xue, L. A review of preparation of binderless fiberboards and its self-bonding mechanism. Wood Sci. Technol. 2015, 49, 661–679. [Google Scholar] [CrossRef]
- Ju, H.; Yin, Z.; Demchuk, Z.; Bocharova, V.; Gainaru, C.; Laub, J.A.; Vogiatzis, K.; Advincula, R.; Chen, J.; Cao, P.F. Constructing Crown Ether-Based Supramolecular Adhesives with Ambient-Temperature Applicable and Durable Adhesion. Adv. Funct. Mater. 2024, 34, 202402165. [Google Scholar] [CrossRef]
- Liang, L.; Zhao, W.; Yang, X.-J.; Wu, B. Anion-Coordination-Driven Assembly. Acc. Chem. Res. 2022, 55, 3218–3229. [Google Scholar] [CrossRef] [PubMed]
- Chen, L.; Yu, L.; Qi, L.; Eichhorn, S.J.; Isogai, A.; Lizundia, E.; Zhu, J.Y.; Chen, C. Cellulose nanocomposites by supramolecular chemistry engineering. Nat. Rev. Mater. 2025, 10, 728–749. [Google Scholar] [CrossRef]
- Wu, H.; He, Q.; Li, L.; Li, L.; Zhou, Z.; Chen, N.; Yang, M.; Luo, Q.; Zhang, B.; Luo, R.; et al. A facile and versatile superhydrophilic coating on biodegradable PLA stent with stepwise assembly of metal/phenolic networks for mimicking endothelium function. Chem. Eng. J. 2022, 427, 130932. [Google Scholar] [CrossRef]
- Liu, X.; Jiang, Y.; Wei, Y.; Wei, X. Strengthening and toughening mechanisms induced by metal ion cross-linking in wet-drawn bacterial cellulose films. Mater. Des. 2022, 224, 111431. [Google Scholar] [CrossRef]
- Zhao, X.; Wang, L.; Zhou, G.; Feng, S.; Li, L. Stiff, tunable and reprocessable polythiourea supramolecular materials by manipulating hydrogen-bonding and metal-coordinating interactions. Polymer 2024, 290, 126596. [Google Scholar] [CrossRef]
- Fu, Z.; Wang, K.; Yu, X.; Liu, W.; Lao, W.; Hong, W.; Zhang, Y.; Yu, W.; Lu, Y. Synergistic interaction of non-covalent and coordination bond to fabricate recyclable bamboo-based material. Innov. Mater. 2025, 3, 100132. [Google Scholar] [CrossRef]
- Chen, C.; Wang, C.; Li, J.; Xiong, L. A novel strategy to construct an integrated bamboo-based biodegradable material by synergetic enhancement of multiphase interfacial compatibility. Polym. Compos. 2025, 46, S496–S511. [Google Scholar] [CrossRef]
- Di Fraia, A.; Di Fraia, S.; Sharmila V, G.; Banu J, R.; Massarotti, N. Role of advanced oxidation processes in lignocellulose pretreatment towards biorefinery applications: A review on emerging trends and economic considerations. Green Chem. 2024, 26, 8461–8496. [Google Scholar] [CrossRef]
- Lin, Z.; Liu, H.; Richardson, J.J.; Xu, W.; Chen, J.; Zhou, J.; Caruso, F. Metal-phenolic network composites: From fundamentals to applications. Chem. Soc. Rev. 2024, 53, 10800–10826. [Google Scholar] [CrossRef] [PubMed]
- Bian, R.; Zhu, Y.; Lyu, Y.; Liu, Y.; Li, J.; Li, C.; Li, J. Bioinspired ‘phenol-amine’ cross-linking and mineral reinforcement enable strong, tough, and formaldehyde-free tannic acid-based adhesives. J. Clean. Prod. 2024, 472, 143490. [Google Scholar] [CrossRef]
- Hosseini, M.; Moghaddam, L.; Barner, L.; Cometta, S.; Hutmacher, D.W.; Medeiros Savi, F. The multifaceted role of tannic acid: From its extraction and structure to antibacterial properties and applications. Prog. Polym. Sci. 2025, 160, 101908. [Google Scholar]
- Luo, H.; Xie, J.; Su, X.; Wang, P.; Chen, H.; Kuang, X.; Liu, J. Tannic acid-based metal-phenolic networks as a versatile platform to mediate cell therapy. Sci. China Mater. 2024, 67, 3833–3848. [Google Scholar]
- Mertens, T.; Kunz, T.; Wietstock, P.C.; Methner, F.J. Complexation of transition metals by chelators added during mashing and impact on beer stability. J. Inst. Brew. 2021, 127, 345–357. [Google Scholar] [CrossRef]
- Wang, K.; Liu, X.; Fu, Z.; Xie, F.; Guo, X.; Hong, W.; Zhang, K.; Lu, Y. Hofmeister-Effect Regulated Wood-Based Supramolecular Colored Glass. Adv. Funct. Mater. 2025, e21515. [Google Scholar] [CrossRef]
- Ju, T.; Liu, L.; Jiang, Y.; Li, H.; Wei, M.; Chen, Y.; Mu, G.; Min, D.; Chen, Z.; Xie, Y.; et al. High-Performance, Adhesive-Free, Sustainable Biomass-Based Materials Via a Selective in Situ Oxidation Interface. ACS Sustain. Chem. Eng. 2024, 12, 13316–13325. [Google Scholar] [CrossRef]
- Wang, K.; Xiong, Z.; Fu, Z.; Yu, X.; Guo, X.; Deng, S.; Lu, Y. Fabrication of Moldable Self-Bonding Bamboo Fiberboard Using a Dual-Coordination Network Enhancement Strategy. ACS Sustain. Chem. Eng. 2025, 13, 700–708. [Google Scholar] [CrossRef]
- Huang, Y.; Lin, Q.; Yu, Y.; Yu, W. Functionalization of wood fibers based on immobilization of tannic acid and in situ complexation of Fe (II) ions. Appl. Surf. Sci. 2020, 510, 145436. [Google Scholar] [CrossRef]
- Sirviö, J.A.; Romakkaniemi, I.; Ahola, J.; Filonenko, S.; Heiskanen, J.P.; Ämmälä, A. Supramolecular interaction-driven delignification of lignocellulose. Green Chem. 2024, 26, 287–294. [Google Scholar] [CrossRef]
- GB/T 17657-2022; Test Methods for Physical and Mechanical Properties of Wood-Based Panels. China Standards Press: Beijing, China, 2022.
- HJ 571-2010; Technical Requirements for Environmental Labeling Products—Wood-Based Panels and Products. China Environmental Science Press: Beijing, China, 2010.
- GB/T 39600-2021; Classification of Formaldehyde Emission of Wood-Based Panels and Their Products. China Standards Press: Beijing, China, 2021.
- Liu, B.; Yang, F.; Tang, L.; Zou, X.; Zhu, L.; Chen, Q.; Lv, B.; Fu, Y. Screening of Wood Raw Materials for Low-Odor Fiberboard and Particleboard Production: Analysis and Evaluation Based on Volatile Odor Compounds. Polymers 2025, 17, 2429. [Google Scholar] [CrossRef]
- Tang, L.; Chen, Q.; Zhu, L.; Liu, X.; Zou, X.; Fu, Y.; Liu, B. Determination of Odor Compounds in Lignocellulose-Based Panels Using DHS-GC/MS Combined with Odor Activity Value Analysis. Polymers 2025, 17, 2421. [Google Scholar] [PubMed]
- Zhu, L.; Yang, M.; Tang, L.; Chen, Q.; Liu, X.; Zou, X.; Fu, Y.; Liu, B. Analysis of Chemical Composition and Odor Characteristics in Particleboards Decorated by Resin-Impregnated Paper, Polypropylene Film and Polyvinyl Chloride Film. Polymers 2025, 17, 2145. [Google Scholar] [CrossRef] [PubMed]







Disclaimer/Publisher’s Note: The statements, opinions and data contained in all publications are solely those of the individual author(s) and contributor(s) and not of MDPI and/or the editor(s). MDPI and/or the editor(s) disclaim responsibility for any injury to people or property resulting from any ideas, methods, instructions or products referred to in the content. |
© 2026 by the authors. Licensee MDPI, Basel, Switzerland. This article is an open access article distributed under the terms and conditions of the Creative Commons Attribution (CC BY) license.
Share and Cite
Yu, X.; Fu, Z.; Liu, B.; Guo, X.; Lu, Y.; Yao, L. Low-Odor High-Density Fiberboard Enabled by Supramolecular Interactions in Wood Fibers. Polymers 2026, 18, 297. https://doi.org/10.3390/polym18020297
Yu X, Fu Z, Liu B, Guo X, Lu Y, Yao L. Low-Odor High-Density Fiberboard Enabled by Supramolecular Interactions in Wood Fibers. Polymers. 2026; 18(2):297. https://doi.org/10.3390/polym18020297
Chicago/Turabian StyleYu, Xia, Zongying Fu, Bo Liu, Xiaoxuan Guo, Yun Lu, and Lihong Yao. 2026. "Low-Odor High-Density Fiberboard Enabled by Supramolecular Interactions in Wood Fibers" Polymers 18, no. 2: 297. https://doi.org/10.3390/polym18020297
APA StyleYu, X., Fu, Z., Liu, B., Guo, X., Lu, Y., & Yao, L. (2026). Low-Odor High-Density Fiberboard Enabled by Supramolecular Interactions in Wood Fibers. Polymers, 18(2), 297. https://doi.org/10.3390/polym18020297

