Antibacterial and Hydrophobic PLA Biocomposites Enabled by Geraniol-Modified Flax Fibres
Abstract
1. Introduction
2. Materials and Methods
2.1. Materials
2.2. Processing Methods
2.2.1. Raw Material Preparation and Fibre Modification
2.2.2. Composites Preparation
2.2.3. Sample Production
2.3. Examination Methods
2.3.1. Dynamic Mechanical Analysis
2.3.2. Static Tensile Test
2.3.3. Thermogravimetric Analysis
2.3.4. Differential Scanning Calorimetry Analysis
2.3.5. Electron Microscope Analysis
2.3.6. Microbiological Testing
2.3.7. Statistical Analysis
3. Results and Discussion
3.1. DMA
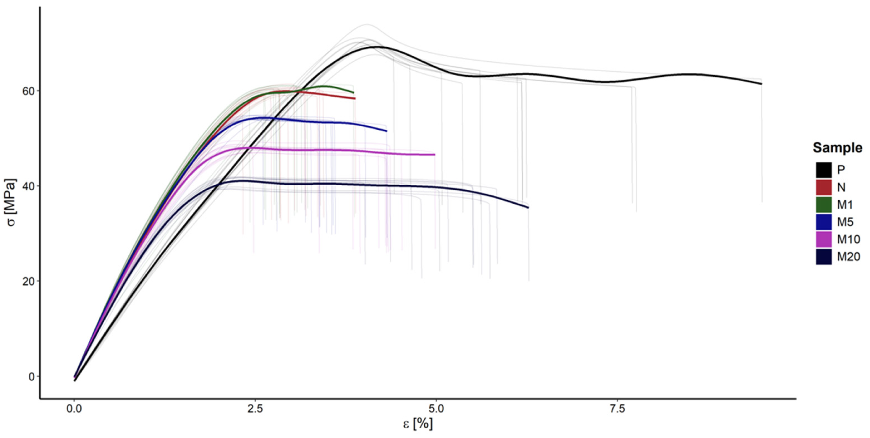
3.2. Static Tensile Test
3.3. TG
3.4. DSC
3.5. Wettability
3.6. SEM
3.7. The Biocidal Properties
4. Conclusions
Author Contributions
Funding
Institutional Review Board Statement
Data Availability Statement
Acknowledgments
Conflicts of Interest
References
- Teymourian, T.; Teymoorian, T.; Kowsari, E.; Ramakrishna, S. Challenges, Strategies, and Recommendations for the Huge Surge in Plastic and Medical Waste during the Global COVID-19 Pandemic with Circular Economy Approach. Mater. Circ. Econ. 2021, 3, 6. [Google Scholar] [CrossRef]
- Swetha, T.A.; Bora, A.; Mohanrasu, K.; Balaji, P.; Raja, R.; Ponnuchamy, K.; Muthusamy, G.; Arun, A. A Comprehensive Review on polylactic acid (PLA)—Synthesis, processing and application in food packaging. Int. J. Biol. Macromol. 2023, 234, 123715. [Google Scholar] [CrossRef]
- Stepczyńska, M.; Pawłowska, A.; Moraczewski, K.; Rytlewski, P.; Trafarski, A.; Olkiewicz, D.; Walczak, M.; Stepczyńska, M.; Pawłowska, A.; Moraczewski, K.; et al. Evaluation of the Mechanical and Biocidal Properties of Lapacho from Tabebuia Plant as a Biocomposite Material. Materials 2021, 14, 4241. [Google Scholar] [CrossRef]
- Pickering, K.L.; Efendy, M.G.A.; Le, T.M. A review of recent developments in natural fibre composites and their mechanical performance. Compos. Part Appl. Sci. Manuf. 2016, 83, 98–112. [Google Scholar] [CrossRef]
- Stepczyńska, M.; Rytlewski, P.; Moraczewski, K.; Pawłowska, A.; Karasiewicz, T. Novel Biocomposite of Starch and Flax Fiber Modified with Tannic Acid with Biocidal Properties. Polymers 2024, 16, 1108. [Google Scholar] [CrossRef]
- Pawłowska, A.; Stepczyńska, M. Natural Biocidal Compounds of Plant Origin as Biodegradable Materials Modifiers. J. Polym. Environ. 2022, 30, 1683–1708. [Google Scholar] [CrossRef]
- Elfaleh, I.; Abbassi, F.; Habibi, M.; Ahmad, F.; Guedri, M.; Nasri, M.; Garnier, C. A comprehensive review of natural fibers and their composites: An eco-friendly alternative to conventional materials. Results Eng. 2023, 19, 101271. [Google Scholar] [CrossRef]
- Conart, C.; Saclier, N.; Foucher, F.; Goubert, C.; Rius-Bony, A.; Paramita, S.N.; Moja, S.; Thouroude, T.; Douady, C.; Sun, P.; et al. Duplication and Specialization of NUDX1 in Rosaceae Led to Geraniol Production in Rose Petals. Mol. Biol. Evol. 2022, 39, msac002. [Google Scholar] [CrossRef]
- Deng, X.-Y.; Xue, J.-S.; Li, H.-Y.; Ma, Z.-Q.; Fu, Q.; Qu, R.; Ma, S.-P. Geraniol produces antidepressant-like effects in a chronic unpredictable mild stress mice model. Physiol. Behav. 2015, 152, 264–271. [Google Scholar] [CrossRef]
- Su, Y.-W.; Chao, S.-H.; Lee, M.-H.; Ou, T.-Y.; Tsai, Y.-C. Inhibitory Effects of Citronellol and Geraniol on Nitric Oxide and Prostaglandin E2 Production in Macrophages. Planta Med. 2010, 76, 1666–1671. [Google Scholar] [CrossRef]
- Center for Devices and Radiological Health. Code of Federal Regulations—Title 21—Food and Drugs; FDA: Silver Spring, MD, USA, 2023. Available online: https://www.govinfo.gov/content/pkg/CFR-2023-title21-vol5/pdf/CFR-2023-title21-vol5.pdf (accessed on 8 December 2025).
- Chen, W.; Viljoen, A.M. Geraniol—A review update. S. Afr. J. Bot. 2022, 150, 1205–1219. [Google Scholar] [CrossRef]
- Venzon, L.; Meurer, M.C.; Dos Santos França, T.C.; Longo, B.; Mariott, M.; Somensi, L.B.; Mariano, L.N.B.; Boeing, T.; Cazarin, C.A.; Pereira, L.N.; et al. Geraniol accelerates the gastric healing, minimizes ulcers recurrence, and reduces anxiolytic-like behavior in ulcerated rodents by oral or inhaled route. Inflammopharmacology 2022, 30, 2331–2344. [Google Scholar] [CrossRef]
- Fatima, K.; Wani, Z.A.; Meena, A.; Luqman, S. Geraniol exerts its antiproliferative action by modulating molecular targets in lung and skin carcinoma cells. Phytother. Res. 2021, 35, 3861–3874. [Google Scholar] [CrossRef]
- Ammar, R.B. Potential Effects of Geraniol on Cancer and Inflammation-Related Diseases: A Review of the Recent Research Findings. Molecules 2023, 28, 3669. [Google Scholar] [CrossRef]
- Menezes, P.P.; Serafini, M.R.; Santana, B.V.; Nunes, R.S.; Quintans, L.J.; Silva, G.F.; Medeiros, I.A.; Marchioro, M.; Fraga, B.P.; Santos, M.R.V.; et al. Solid-state β-cyclodextrin complexes containing geraniol. Thermochim. Acta 2012, 548, 45–50. [Google Scholar] [CrossRef]
- Jilani, N.M.; Samsudin, H.; Yhaya, M.F. The impact of guest compounds and complexation techniques on the encapsulation of β-cyclodextrin for active packaging applications. J. Food Meas. Charact. 2025, 19, 8546–8562. [Google Scholar] [CrossRef]
- Bi, R.; Yue, L.; Niazi, S.; Khan, I.M.; Sun, D.; Wang, B.; Wang, Z.; Jiang, Q.; Xia, W. Facile synthesis and antibacterial activity of geraniol conjugated chitosan oligosaccharide derivatives. Carbohydr. Polym. 2021, 251, 117099. [Google Scholar] [CrossRef]
- Akgün, M.; Başaran, İ.; Suner, S.C.; Oral, A. Geraniol and cinnamaldehyde as natural antibacterial additives for poly(lactic acid) and their plasticizing effects. J. Polym. Eng. 2020, 40, 38–48. [Google Scholar] [CrossRef]
- Thomas, S.G.; Glover, M.A.; Parthasarathy, A.; Wong, N.H.; Shipman, P.A.; Hudson, A.O.; Thomas, S.G.; Glover, M.A.; Parthasarathy, A.; Wong, N.H.; et al. Expression of a Shiga-Like Toxin during Plastic Colonization by Two Multidrug-Resistant Bacteria, Aeromonas hydrophila RIT668 and Citrobacter freundii RIT669, Isolated from Endangered Turtles (Clemmys guttata). Microorganisms 2020, 8, 1172. [Google Scholar] [CrossRef]
- Dergunova, A.; Piksaykina, A.; Bogatov, A.; Salman, A.D.S.D.; Erofeev, V. The economic damage from biodeterioration in building sector. IOP Conf. Ser. Mater. Sci. Eng. 2019, 698, 077020. [Google Scholar] [CrossRef]
- Rytlewski, P.; Gohs, U.; Stepczyńska, M.; Malinowski, R.; Karasiewicz, T.; Moraczewski, K. Electron-induced structural changes in flax fiber reinforced PLA/PCL composites, analyzed using the rule of mixtures. Ind. Crops Prod. 2022, 188, 115587. [Google Scholar] [CrossRef]
- Bessadok, A.; Marais, S.; Roudesli, S.; Lixon, C.; Métayer, M. Influence of chemical modifications on water-sorption and mechanical properties of Agave fibres. Compos. Part Appl. Sci. Manuf. 2008, 39, 29–45. [Google Scholar] [CrossRef]
- Moradkhani, G.; Profili, J.; Robert, M.; Laroche, G.; Elkoun, S.; Mighri, F.; Moradkhani, G.; Profili, J.; Robert, M.; Laroche, G.; et al. Surface Modification of Flax Fibers with TMCTS-Based PECVD for Improved Thermo-Mechanical Properties of PLA/Flax Fiber Composites. Polymers 2024, 16, 360. [Google Scholar] [CrossRef] [PubMed]
- Wang, L.; Abenojar, J.; Martínez Casanova, M.; Santiuste, C. Degradation of Mechanical Properties of Flax/PLA Composites in Hygrothermal Aging Conditions. Polymers 2024, 16, 528. [Google Scholar] [CrossRef]
- Calovi, M.; Zanardi, A.; Rossi, S.; Calovi, M.; Zanardi, A.; Rossi, S. Recent Advances in Bio-Based Wood Protective Systems: A Comprehensive Review. Appl. Sci. 2024, 14, 736. [Google Scholar] [CrossRef]
- Pawłowska, A.; Stepczyńska, M.; Walczak, M. Flax fibres modified with a natural plant agent used as a reinforcement for the polylactide-based biocomposites. Ind. Crops Prod. 2022, 184, 115061. [Google Scholar] [CrossRef]
- Stepczyńska, M.; Pawłowska, A.; Rytlewski, P. Method of Producing Biodegradable Composites. No. P. 244804. Available online: https://patentscope2.wipo.int/search/en/detail.jsf?docId=PL415338951 (accessed on 8 December 2025).
- Rytlewski, P.; Stepczyńska, M.; Moraczewski, K.; Malinowski, R.; Jagodziński, B.; Żenkiewicz, M. Mechanical properties and biodegradability of flax fiber-reinforced composite of polylactide and polycaprolactone. Polimery 2018, 63, 603–610. [Google Scholar] [CrossRef]
- ISO 527-1:2019; Plastics—Determination of Tensile Properties Part 1: General Principles. ISO: Geneva, Switzerland, 2019.
- ISO 527-2:2025; Plastics—Determination of Tensile Properties Part 2: Test Conditions for Moulding and Extrusion Plastics. ISO: Geneva, Switzerland, 2025.
- Fischer, E.W.; Sterzel, H.J.; Wegner, G. Investigation of the structure of solution grown crystals of lactide copolymers by means of chemical reactions. Kolloid-Z. Z. Polym. 1973, 251, 980–990. [Google Scholar] [CrossRef]
- McFarland, J. The nephelometer:an instrument for estimating the number of bacteria in suspensions used for calculating the opsonic index and for vaccines. J. Am. Med. Assoc. 1907, 49, 1176–1178. [Google Scholar] [CrossRef]
- Bast fibres: Flax. In Handbook of Natural Fibres; Woodhead Publishing: Cambridge, UK, 2012; pp. 56–113. ISBN 978-0-85709-550-3. Available online: https://www.researchgate.net/publication/285453757_Bast_fibres_flax (accessed on 8 December 2025).
- Aliotta, L.; Gigante, V.; Coltelli, M.-B.; Cinelli, P.; Lazzeri, A.; Seggiani, M.; Aliotta, L.; Gigante, V.; Coltelli, M.-B.; Cinelli, P.; et al. Thermo-Mechanical Properties of PLA/Short Flax Fiber Biocomposites. Appl. Sci. 2019, 9, 3797. [Google Scholar] [CrossRef]
- Wagner, M. Thermal Analysis in Practice. In Thermal Analysis in Practice; Carl Hanser Verlag GmbH & Co. KG: Munich, Germany, 2017; pp. 1–9. ISBN 978-1-56990-643-9. [Google Scholar]
- Cristea, M.; Ionita, D.; Iftime, M.M.; Cristea, M.; Ionita, D.; Iftime, M.M. Dynamic Mechanical Analysis Investigations of PLA-Based Renewable Materials: How Are They Useful? Materials 2020, 13, 5302. [Google Scholar] [CrossRef]
- Doiron, T. 20 °C—A Short History of the Standard Reference Temperature for Industrial Dimensional Measurements. J. Res. Natl. Inst. Stand. Technol. 2007, 112, 1–23. [Google Scholar] [CrossRef] [PubMed]
- Ivorra-Martinez, J.; Valencia, Y.; Gomez-Caturla, J.; Agüero, A.; Arrieta, M.P.; Boronat, T.; Balart, R. Plasticization of poly(3-hydroxybutyrate) with biobased terpenoid esters of geraniol. Express Polym. Lett. 2023, 17, 773–788. [Google Scholar] [CrossRef]
- Widiyarti, G.; Megawati, M.; Hanafi, M. The Potential use of Geraniol Esters from Citronella Oil as Anticancer Agents. Orient. J. Chem. 2019, 35, 987–996. [Google Scholar] [CrossRef]
- Yuan, Y.; Xue, Q.; Guo, Q.; Wang, G.; Yan, S.; Wu, Y.; Li, L.; Zhang, X.; Li, B. The covalent crosslinking of dialdehyde glucomannan and the inclusion of tannic acid synergistically improved physicochemical and functional properties of gelatin films. Food Packag. Shelf Life 2021, 30, 100747. [Google Scholar] [CrossRef]
- Li, F.; Zhang, C.; Weng, Y. Improvement of the Gas Barrier Properties of PLA/OMMT Films by Regulating the Interlayer Spacing of OMMT and the Crystallinity of PLA. ACS Omega 2020, 5, 18675–18684. [Google Scholar] [CrossRef]
- Maizatul, N.; Norazowa, I.; Yunus, W.M.Z.W.; Khalina, A.; Khalisanni, K. FTIR and TGA analysis of biodegradable poly(lactic acid)/treated kenaf bast fibre: Effect of plasticizers. Pertan. J. Sci. Technol. 2013, 21, 151–160. [Google Scholar]
- Yu, L.; Liu, H.; Dean, K.; Chen, L. Cold crystallization and postmelting crystallization of PLA plasticized by compressed carbon dioxide. J. Polym. Sci. Part B Polym. Phys. 2008, 46, 2630–2636. [Google Scholar] [CrossRef]
- Antonov, D.V.; Islamova, A.G.; Strizhak, P.A.; Antonov, D.V.; Islamova, A.G.; Strizhak, P.A. Hydrophilic and Hydrophobic Surfaces: Features of Interaction with Liquid Drops. Materials 2023, 16, 5932. [Google Scholar] [CrossRef]
- Law, K.-Y. Definitions for Hydrophilicity, Hydrophobicity, and Superhydrophobicity: Getting the Basics Right. J. Phys. Chem. Lett. 2014, 5, 686–688. [Google Scholar] [CrossRef]
- Gould, R.F. Contact Angle, Wettability, and Adhesion, Copyright, Advances in Chemistry Series. In Contact Angle, Wettability, and Adhesion; Gould, R.F., Ed.; Advances in Chemistry; American Chemical Society: Washington, DC, USA, 1964; Volume 43, pp. i–iii. ISBN 978-0-8412-0044-9. [Google Scholar]









| Solution [1%] | Water [mL] | GR [mL] |
|---|---|---|
| 1 | 1782 | 18 |
| 5 | 1710 | 90 |
| 10 | 1620 | 180 |
| 20 | 1440 | 360 |
| Sample Label | PLA Content [%] | Flax Fibres Content [%] | GR Solution Used [%] |
|---|---|---|---|
| P | 100 | 0 | 0 |
| N | 80 | 20 | 0 |
| M1 | 80 | 20 | 1 |
| M5 | 80 | 20 | 5 |
| M10 | 80 | 20 | 10 |
| M20 | 80 | 20 | 20 |
| Sample | E′ [MPa] at 25 °C |
|---|---|
| P | 2730 |
| N | 3447 |
| M1 | 3456 |
| M5 | 3369 |
| M10 | 3568 |
| M20 | 3769 |
| Sample | Tg [°C] | tan δ |
|---|---|---|
| P | 71.34 | 2.2585 |
| N | 71.96 | 0.9239 |
| M1 | 70.15 | 0.8626 |
| M5 | 62.27 | 0.9097 |
| M10 | 60.79 | 0.8951 |
| M20 | 57.13 | 0.9431 |
| Sample | σm [MPa] | εb [%] | E [GPa] |
|---|---|---|---|
| P | 69.99 ± 0.73 | 4.07 ± 0.07 | 2.25 ± 0.05 |
| N | 59.86 ± 0.74 | 2.91 ± 0.12 | 3.34 ± 0.10 |
| M1 | 60.33 ± 0.70 | 2.77 ± 0.12 | 3.49 ± 0.14 |
| M5 | 54.33 ± 0.32 | 2.51 ± 0.10 | 3.45 ± 0.04 |
| M10 | 47.93 ± 0.58 | 2.32 ± 0.09 | 3.31 ± 0.15 |
| M20 | 41.07 ± 0.84 | 2.25 ± 0.11 | 3.10 ± 0.07 |
| Sample | T5% [°C] | T50% [°C] | T95% [°C] | Td [°C] |
|---|---|---|---|---|
| P | 309.33 | 346.10 | 365.09 | 354.01 |
| N | 302.16 | 338.58 | 434.52 | 343.47 |
| M1 | 299.16 | 342.94 | 435.05 | 345.87 |
| M5 | 293.74 | 342.63 | 372.85 | 347.58 |
| M10 | 271.72 | 340.61 | 527.89 | 343.50 |
| M20 | 250.36 | 340.20 | 384.87 | 344.82 |
| Sample | Tg [°C] | ΔHcc [J/g] | Tcc [°C] | ΔHm [J/g] | Tm [°C] | Xc [%] |
|---|---|---|---|---|---|---|
| P | 60.43 | 5.86 | 127.49 | 6.22 | 150.70 | 0.38 |
| N | 59.71 | 20.38 | 119.52 | 21.48 | 149.69 | 1.18 |
| M1 | 58.60 | 20.53 | 117.96 | 20.82 | 148.92 | 0.31 |
| M5 | 55.02 | 22.59 | 113.85 | 22.77 | 147.41 | 0.19 |
| M10 | 49.95 | 22.69 | 108.35 | 23.27 | 144.82 | 0.62 |
| M20 | 48.96 | 24.99 | 110.26 | 25.29 | 146.77 | 0.32 |
| P | N | M1 | M5 | M10 | M20 | |
|---|---|---|---|---|---|---|
| w [°] | 75.0 | 75.1 | 76.3 | 77.3 | 83.0 | 96.3 |
| Sample | E. coli [CFU/mL] | S. aureus [CFU/mL] | ||
|---|---|---|---|---|
| T1 | R | T1 | R | |
| P | 1.5 × 107 | 0 | 2.0 × 107 | 0 |
| N | 1.5 × 107 | 0 | 1.5 × 107 | 0 |
| M1 | 1.5 × 106 | 0 | 2.0 × 106 | 1 |
| M5 | 2.0 × 105 | 2 | 3.0 × 106 | 1 |
| M10 | 1.5 × 102 | 5 | 1.5 × 102 | 5 |
| M20 | ≤1.0 × 101 | ≥6 | 1.2 × 101 | 6 |
Disclaimer/Publisher’s Note: The statements, opinions and data contained in all publications are solely those of the individual author(s) and contributor(s) and not of MDPI and/or the editor(s). MDPI and/or the editor(s) disclaim responsibility for any injury to people or property resulting from any ideas, methods, instructions or products referred to in the content. |
© 2026 by the authors. Licensee MDPI, Basel, Switzerland. This article is an open access article distributed under the terms and conditions of the Creative Commons Attribution (CC BY) license.
Share and Cite
Pawłowska, A.; Stepczyńska, M.; Krasinskyi, V.; Pach, J. Antibacterial and Hydrophobic PLA Biocomposites Enabled by Geraniol-Modified Flax Fibres. Polymers 2026, 18, 183. https://doi.org/10.3390/polym18020183
Pawłowska A, Stepczyńska M, Krasinskyi V, Pach J. Antibacterial and Hydrophobic PLA Biocomposites Enabled by Geraniol-Modified Flax Fibres. Polymers. 2026; 18(2):183. https://doi.org/10.3390/polym18020183
Chicago/Turabian StylePawłowska, Alona, Magdalena Stepczyńska, Volodymyr Krasinskyi, and Joanna Pach. 2026. "Antibacterial and Hydrophobic PLA Biocomposites Enabled by Geraniol-Modified Flax Fibres" Polymers 18, no. 2: 183. https://doi.org/10.3390/polym18020183
APA StylePawłowska, A., Stepczyńska, M., Krasinskyi, V., & Pach, J. (2026). Antibacterial and Hydrophobic PLA Biocomposites Enabled by Geraniol-Modified Flax Fibres. Polymers, 18(2), 183. https://doi.org/10.3390/polym18020183

