Current Advances in the Use of Tissue Engineering for Cancer Metastasis Therapeutics
Abstract
1. Introduction
2. Tissue Engineering
3. Cancer Metastasis 3D In Vitro Models
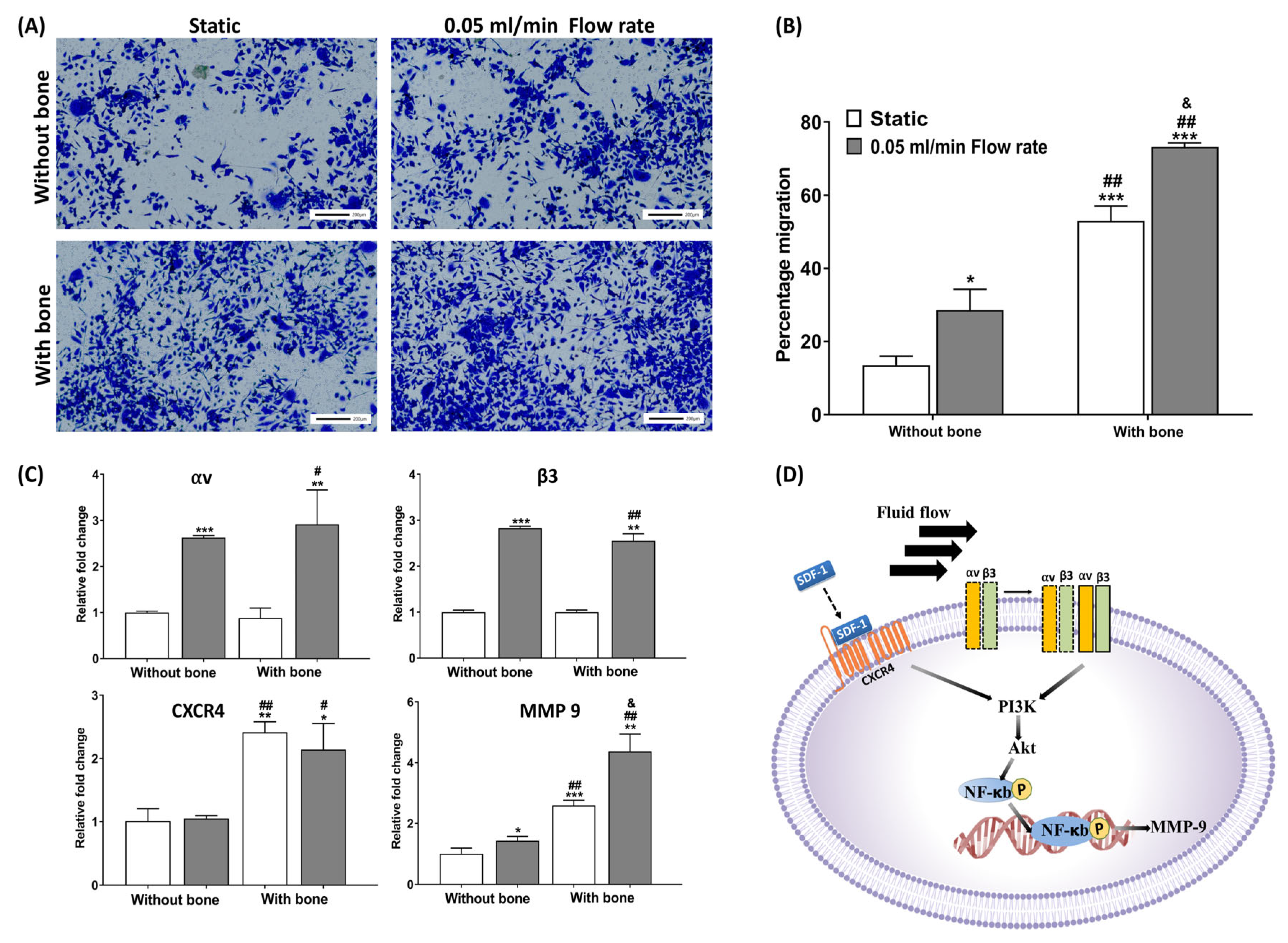
3.1. Breast Cancer Metastasis Models
3.2. Prostate Cancer Metastasis Models
3.3. Colon Cancer Metastasis Models
3.4. Pancreatic Cancer Metastasis Models
4. Comparative Differences between the Various In Vitro Models of Metastasis
5. Emerging Areas and Future Perspectives
Author Contributions
Funding
Institutional Review Board Statement
Data Availability Statement
Acknowledgments
Conflicts of Interest
References
- Bray, F.; Laversanne, M.; Weiderpass, E.; Soerjomataram, I. The ever-increasing importance of cancer as a leading cause of premature death worldwide. Cancer 2021, 127, 3029–3030. [Google Scholar] [CrossRef] [PubMed]
- Chen, S.; Cao, Z.; Prettner, K.; Kuhn, M.; Yang, J.; Jiao, L.; Wang, Z.; Li, W.; Geldsetzer, P.; Bärnighausen, T.; et al. Estimates and Projections of the Global Economic Cost of 29 Cancers in 204 Countries and Territories From 2020 to 2050. JAMA Oncol. 2023, 9, 465–472. [Google Scholar] [CrossRef] [PubMed]
- Fares, J.; Fares, M.Y.; Khachfe, H.H.; Salhab, H.A.; Fares, Y. Molecular principles of metastasis: A hallmark of cancer revisited. Signal Transduct. Target. Ther. 2020, 5, 28. [Google Scholar] [CrossRef]
- Gallicchio, L.; Devasia, T.P.; Tonorezos, E.; Mollica, M.A.; Mariotto, A. Estimation of the Number of Individuals Living with Metastatic Cancer in the United States. JNCI J. Natl. Cancer Inst. 2022, 114, 1476–1483. [Google Scholar] [CrossRef] [PubMed]
- Schulman, K.L.; Kohles, J. Economic burden of metastatic bone disease in the U.S. Cancer 2007, 109, 2334–2342. [Google Scholar] [CrossRef] [PubMed]
- DiCaprio, M.R.; Murtaza, H.; Palmer, B.; Evangelist, M. Narrative review of the epidemiology, economic burden, and societal impact of metastatic bone disease. Ann. Jt. 2022, 7. [Google Scholar] [CrossRef]
- Brown, J.E.; Neville-Webbe, H.; Coleman, R.E. The role of bisphosphonates in breast and prostate cancers. Endocr. Relat. Cancer 2004, 11, 207–224. [Google Scholar] [CrossRef] [PubMed]
- Kostenuik, P.J.; Nguyen, H.Q.; McCabe, J.; Warmington, K.S.; Kurahara, C.; Sun, N.; Chen, C.; Li, L.; Cattley, R.C.; Van, G.; et al. Denosumab, a fully human monoclonal antibody to RANKL, inhibits bone resorption and increases BMD in knock-in mice that express chimeric (murine/human) RANKL. J. Bone Min. Res. 2009, 24, 182–195. [Google Scholar] [CrossRef]
- Chaffer, C.L.; Weinberg, R.A. A Perspective on Cancer Cell Metastasis. Science 2011, 331, 1559–1564. [Google Scholar] [CrossRef]
- Ghandi, M.; Huang, F.W.; Jane-Valbuena, J.; Kryukov, G.V.; Lo, C.C.; McDonald, E.R.; Barretina, J.; Gelfand, E.T.; Bielski, C.M.; Li, H.; et al. Next-generation characterization of the Cancer Cell Line Encyclopedia. Nature 2019, 569, 503–508. [Google Scholar] [CrossRef]
- Buskin, A.; Scott, E.; Nelson, R.; Gaughan, L.; Robson, C.N.; Heer, R.; Hepburn, A.C. Engineering prostate cancer in vitro: What does it take? Oncogene 2023, 11, 2417–2427. [Google Scholar] [CrossRef] [PubMed]
- Justus, C.R.; Leffler, N.; Ruiz-Echevarria, M.; Yang, L.V. In vitro Cell Migration and Invasion Assays. J. Vis. Exp. JoVE 2014, 88, 51046. [Google Scholar]
- Pijuan, J.; Barcelo, C.; Moreno, D.F.; Maiques, O.; Siso, P.; Marti, R.M.; Macia, A.; Panosa, A.; Migration, C. In vitro Cell Migration, Invasion, and Adhesion Assays: From Cell Imaging to Data Analysis. Front. Cell Dev. Biol. 2019, 7, 107. [Google Scholar] [CrossRef] [PubMed]
- Hu, J.; Verkman, A.S. Increased migration and metastatic potential of tumor cells expressing aquaporin water channels. FASEB J. 2006, 20, 1892–1894. [Google Scholar] [CrossRef] [PubMed]
- Katt, M.E.; Placone, A.L.; Wong, A.D.; Xu, Z.S.; Searson, P.C. In Vitro Tumor Models: Advantages, Disadvantages, Variables, and Selecting the Right Platform. Front. Bioeng. Biotechnol. 2016, 4, 12. [Google Scholar] [CrossRef] [PubMed]
- Holliday, D.L.; Speirs, V. Choosing the right cell line for breast cancer research. Breast Cancer Res. 2011, 13, 215. [Google Scholar] [CrossRef] [PubMed]
- Neve, R.M.; Chin, K.; Fridlyand, J.; Yeh, J.; Baehner, F.L.; Fevr, T.; Clark, L.; Bayani, N.; Coppe, J.P.; Tong, F.; et al. A collection of breast cancer cell lines for the study of functionally distinct cancer subtypes. Cancer Cell 2006, 10, 515–527. [Google Scholar] [CrossRef] [PubMed]
- Nusinow, D.P.; Szpyt, J.; Ghandi, M.; Rose, C.M.; McDonald, E.R.; Kalocsay, M.; Jané-Valbuena, J.; Gelfand, E.; Schweppe, D.K.; Jedrychowski, M.; et al. Quantitative Proteomics of the Cancer Cell Line Encyclopedia. Cell 2020, 180, 387–402.e16. [Google Scholar] [CrossRef]
- Cao, S.B.; Strong, M.J.; Wang, X.; Moss, W.N.; Concha, M.; Lin, Z.; O’Grady, T.; Baddoo, M.; Fewell, C.; Renne, R.; et al. High-Throughput RNA Sequencing-Based Virome Analysis of 50 Lymphoma Cell Lines from the Cancer Cell Line Encyclopedia Project. J. Virol. 2015, 89, 713–729. [Google Scholar] [CrossRef]
- Barretina, J.; Caponigro, G.; Stransky, N.; Venkatesan, K.; Margolin, A.A.; Kim, S.; Wilson, C.J.; Lehár, J.; Kryukov, G.V.; Sonkin, D.; et al. The Cancer Cell Line Encyclopedia enables predictive modelling of anticancer drug sensitivity. Nature 2012, 483, 603–607. [Google Scholar] [CrossRef]
- Sharma, S.V.; Haber, D.A.; Settleman, J. Cell line-based platforms to evaluate the therapeutic efficacy of candidate anticancer agents. Nat. Rev. Cancer 2010, 10, 241–253. [Google Scholar] [CrossRef] [PubMed]
- Gao, D.; Vela, I.; Sboner, A.; Iaquinta, P.J.; Karthaus, W.R.; Gopalan, A.; Dowling, C.; Wanjala, J.N.; Undvall, E.A.; Arora, V.K.; et al. Organoid Cultures Derived from Patients with Advanced Prostate Cancer. Cell 2014, 159, 176–187. [Google Scholar] [CrossRef] [PubMed]
- Langer, R.; Vacanti, J.P. Tissue Engineering. Science 1993, 260, 920–926. [Google Scholar] [CrossRef] [PubMed]
- Hanahan, D.; Weinberg, R.A. Hallmarks of Cancer: The Next Generation. Cell 2011, 144, 646–674. [Google Scholar] [CrossRef] [PubMed]
- Carmeliet, P.; Jain, R.K. Angiogenesis in cancer and other diseases. Nature 2000, 407, 249–257. [Google Scholar] [CrossRef] [PubMed]
- Tiwari, A.; Trivedi, R.; Lin, S.Y. Tumor microenvironment: Barrier or opportunity towards effective cancer therapy. J. Biomed. Sci. 2022, 29, 27. [Google Scholar] [CrossRef] [PubMed]
- Goldmann, E. The Growth of Malignant Disease in Man and the Lower Animals, with special reference to the Vascular System. Proc. R. Soc. Med. Surg. Sect. 1908, 1, 1–13. [Google Scholar] [CrossRef]
- Yang, X.; Zhang, Y.; Hosaka, K.; Andersson, P.; Wang, J.; Tholander, F.; Cao, Z.; Morikawa, H.; Tegner, J.; Yang, Y.; et al. VEGF-B promotes cancer metastasis through a VEGF-A-independent mechanism and serves as a marker of poor prognosis for cancer patients. Proc. Natl. Acad. Sci. USA 2015, 112, E2900–E2909. [Google Scholar] [CrossRef]
- Yang, Y.; Cao, Y. The impact of VEGF on cancer metastasis and systemic disease. Semin. Cancer Biol. 2022, 86, 251–261. [Google Scholar] [CrossRef]
- Kaigler, D.; Wang, Z.; Horger, K.; Mooney, D.J.; Krebsbach, P.H. VEGF scaffolds enhance angiogenesis and bone regeneration in irradiated osseous defects. J. Bone Miner. Res. 2006, 21, 735–744. [Google Scholar] [CrossRef]
- Li, B.; Wang, H.; Zhou, G.; Zhang, J.; Su, X.; Huang, Z.; Li, Q.; Wu, Z.; Qiu, G. VEGF-loaded biomimetic scaffolds: A promising approach to improve angiogenesis and osteogenesis in an ischemic environment. RSC Adv. 2017, 7, 4253–4259. [Google Scholar] [CrossRef]
- Rawal, P.; Tripathi, D.M.; Nain, V.; Kaur, S. VEGF-mediated tumour growth and EMT in 2D and 3D cell culture models of hepatocellular carcinoma. Oncol. Lett. 2022, 24, 315. [Google Scholar] [CrossRef] [PubMed]
- Tilkorn, D.J.; Lokmic, Z.; Chaffer, C.L.; Mitchell, G.M.; Morrison, W.A.; Thompson, E.W. Disparate Companions: Tissue Engineering Meets Cancer Research. Cells Tissues Organs 2010, 192, 141–157. [Google Scholar] [CrossRef] [PubMed]
- Villasante, A.; Marturano-Kruik, A.; Vunjak-Novakovic, G. Bioengineered human tumor within a bone niche. Biomaterials 2014, 35, 5785–5794. [Google Scholar] [CrossRef] [PubMed]
- Villasante, A.; Vunjak-Novakovic, G. Bioengineered tumors. Bioengineered 2015, 6, 73–76. [Google Scholar] [CrossRef] [PubMed]
- Yang, Q.; Li, M.M.; Yang, X.M.; Xiao, Z.; Tong, X.Y.; Tuerdi, A.; Li, S.S.; Lei, L.J. Flourishing tumor organoids: History, emerging technology, and application. Bioeng. Transl. Med. 2023, 22, e10559. [Google Scholar] [CrossRef] [PubMed]
- Curvello, R.; Kast, V.; Ordonez-Moran, P.; Mata, A.; Loessner, D. Biomaterial-based platforms for tumour tissue engineering. Nat. Rev. Mater. 2023, 8, 314–330. [Google Scholar] [CrossRef]
- Unnikrishnan, K.; Thomas, L.V.; Kumar, R.M.R. Advancement of Scaffold-Based 3D Cellular Models in Cancer Tissue Engineering: An Update. Front. Oncol. 2021, 11, 11. [Google Scholar] [CrossRef]
- da Rocha, E.L.; Porto, L.M.; Rambo, C.R. Nanotechnology meets 3D in vitro models: Tissue engineered tumors and cancer therapies. Mater. Sci. Eng. C 2014, 34, 270–279. [Google Scholar] [CrossRef]
- Safarulla, S.; Khillar, P.S.; Kini, S.; Jaiswal, A.K. Tissue engineered scaffolds as 3D models for prostate cancer metastasis to bone. Mater. Today Commun. 2021, 28, 12. [Google Scholar] [CrossRef]
- Shah, L.; Latif, A.; Williams, K.J.; Mancuso, E.; Tirella, A. Invasion and Secondary Site Colonization as a Function of In Vitro Primary Tumor Matrix Stiffness: Breast to Bone Metastasis. Adv. Healthc. Mater. 2023, 12, 14. [Google Scholar] [CrossRef] [PubMed]
- Costard, L.S.; Hosn, R.R.; Ramanayake, H.; O’Brien, F.J.; Curtin, C.M. Influences of the 3D microenvironment on cancer cell behaviour and treatment responsiveness: A recent update on lung, breast and prostate cancer models. Acta Biomater. 2021, 132, 360–378. [Google Scholar] [CrossRef] [PubMed]
- Mansouri, V.; Beheshtizadeh, N.; Gharibshahian, M.; Sabouri, L.; Varzandeh, M.; Rezaei, N. Recent advances in regenerative medicine strategies for cancer treatment. Biomed. Pharmacother. 2021, 141, 21. [Google Scholar] [CrossRef] [PubMed]
- Hutmacher, D.W.; Horch, R.E.; Loessner, D.; Rizzi, S.; Sieh, S.; Reichert, J.C.; Clements, J.A.; Beier, J.P.; Arkudas, A.; Bleiziffer, O.; et al. Translating tissue engineering technology platforms into cancer research. J. Cell. Mol. Med. 2009, 13, 1417–1427. [Google Scholar] [CrossRef] [PubMed]
- Goliwas, K.F.; Richter, J.R.; Pruitt, H.C.; Araysi, L.M.; Anderson, N.R.; Samant, R.S.; Lobo-Ruppert, S.M.; Berry, J.L.; Frost, A.R. Methods to Evaluate Cell Growth, Viability, and Response to Treatment in a Tissue Engineered Breast Cancer Model. Sci. Rep. 2017, 7, 14. [Google Scholar] [CrossRef] [PubMed]
- Akerkouch, L.; Jasuja, H.; Katti, K.; Katti, D.; Le, T. The Influence of Fluid Shear Stress on Bone and Cancer Cells Proliferation and Distribution. Ann. Biomed. Eng. 2023, 51, 1199–1215. [Google Scholar] [CrossRef] [PubMed]
- Jasuja, H.; Jaswandkar, S.V.; Katti, D.R.; Katti, K.S. Interstitial fluid flow contributes to prostate cancer invasion and migration to bone; study conducted using a novel horizontal flow bioreactor. Biofabrication 2023, 15, 025017. [Google Scholar] [CrossRef]
- Jasuja, H.; Kar, S.; Katti, D.R.; Katti, K. Perfusion bioreactor enabled fluid-derived shear stress conditions for novel bone metastatic prostate cancer testbed. Biofabrication 2021, 13, 035004. [Google Scholar] [CrossRef]
- Pradhan, S.; Sperduto, J.L.; Farino, C.J.; Slater, J.H. Engineered In Vitro Models of Tumor Dormancy and Reactivation. J. Biol. Eng. 2018, 12, 19. [Google Scholar] [CrossRef]
- Montagner, M.; Sahai, E. In vitro Models of Breast Cancer Metastatic Dormancy. Front. Cell Dev. Biol. 2020, 8, 37. [Google Scholar] [CrossRef]
- Adamowicz, J.; Kluth, L.A.; Pokrywczynska, M.; Drewa, T.A. European Assoc Urology Young, Tissue Engineering and Its Potential to Reduce Prostate Cancer Treatment Sequelae-Narrative Review. Front. Surg. 2021, 8, 11. [Google Scholar] [CrossRef] [PubMed]
- Valderrama-Illana, P.; Oliveira, A.C.; Arrabal-Polo, M.A. Tissue engineering in reconstructive urological treatment of penile structures. Rev. Int. Androl. 2014, 12, 71–75. [Google Scholar]
- Tan, Q.; Liu, R.J.; Chen, X.K.; Wu, J.X.; Pan, Y.G.; Lu, S.; Weder, W.; Luo, Q. Clinic application of tissue engineered bronchus for lung cancer treatment. J. Thorac. Dis. 2017, 9, 22–29. [Google Scholar] [CrossRef] [PubMed]
- Hou, Y.H.; Wang, W.G.; Bartolo, P. Application of additively manufactured 3D scaffolds for bone cancer treatment: A review. Bio-Des. Manuf. 2022, 5, 556–579. [Google Scholar] [CrossRef]
- Sung, H.; Ferlay, J.; Siegel, R.L.; Laversanne, M.; Soerjomataram, I.; Jemal, A.; Bray, F. Global Cancer Statistics 2020: GLOBOCAN Estimates of Incidence and Mortality Worldwide for 36 Cancers in 185 Countries. CA Cancer J. Clin. 2021, 71, 209–249. [Google Scholar] [CrossRef] [PubMed]
- Sharifi, M.; Bai, Q.; Babadaei, M.M.N.; Chowdhury, F.; Hassan, M.; Taghizadeh, A.; Derakhshankhah, H.; Khan, S.; Hasan, A.; Falahati, M. 3D bioprinting of engineered breast cancer constructs for personalized and targeted cancer therapy. J. Control. Release 2021, 333, 91–106. [Google Scholar] [CrossRef] [PubMed]
- Qiao, H.; Tang, T. Engineering 3D approaches to model the dynamic microenvironments of cancer bone metastasis. Bone Res. 2018, 6, 3. [Google Scholar] [CrossRef]
- Marlow, R.; Honeth, G.; Lombardi, S.; Cariati, M.; Hessey, S.; Pipili, A.; Mariotti, V.; Buchupalli, B.; Foster, K.; Bonnet, D.; et al. A novel model of dormancy for bone metastatic breast cancer cells. Cancer Res. 2013, 73, 6886. [Google Scholar] [CrossRef]
- McGrath, J.; Panzica, L.; Ransom, R.; Withers, H.G.; Gelman, I.H. Identification of Genes Regulating Breast Cancer Dormancy in 3D Bone Endosteal Niche Cultures. Mol. Cancer Res. 2019, 17, 860–869. [Google Scholar] [CrossRef]
- James-Bhasin, M.; Siegel, P.M.; Nazhat, S.N. A Three-Dimensional Dense Collagen Hydrogel to Model Cancer Cell/Osteoblast Interactions. J. Funct. Biomater. 2018, 9, 72. [Google Scholar] [CrossRef]
- Cox, R.F.; Jenkinson, A.; Pohl, K.; O’Brien, F.J.; Morgan, M.P. Osteomimicry of Mammary Adenocarcinoma Cells In Vitro; Increased Expression of Bone Matrix Proteins and Proliferation within a 3D Collagen Environment. PLoS ONE 2012, 7, e41679. [Google Scholar] [CrossRef] [PubMed]
- Bersini, S.; Jeon, J.S.; Dubini, G.; Arrigoni, C.; Chung, S.; Charest, J.L.; Moretti, M.; Kamm, R.D. A microfluidic 3D in vitro model for specificity of breast cancer metastasis to bone. Biomaterials 2014, 35, 2454–2461. [Google Scholar] [CrossRef]
- Hao, S.J.; Ha, L.R.; Cheng, G.; Wan, Y.; Xia, Y.Q.; Sosnoski, D.M.; Mastro, A.M.; Zheng, S.Y. A Spontaneous 3D Bone-On-a-Chip for Bone Metastasis Study of Breast Cancer Cells. Small 2018, 14, 10. [Google Scholar] [CrossRef] [PubMed]
- Mancuso, E.; Shah, L.; Jindal, S.; Serenelli, C.; Tsikriteas, Z.M.; Khanbareh, H.; Tirella, A. Additively manufactured BaTiO3 composite scaffolds: A novel strategy for load bearing bone tissue engineering applications. Mater. Sci. Eng. C Mater. Biol. Appl. 2021, 126, 112192. [Google Scholar] [CrossRef] [PubMed]
- Xiong, Q.S.; Zhang, N.Z.; Zhang, M.M.; Wang, M.; Wang, L.Z.; Fan, Y.B.; Lin, C.Y. Engineer a pre-metastatic niched microenvironment to attract breast cancer cells by utilizing a 3D printed polycaprolactone/nano-hydroxyapatite osteogenic scaffold—An in vitro model system for proof of concept. J. Biomed. Mater. Res. Part B Appl. Biomater. 2022, 110, 1604–1614. [Google Scholar] [CrossRef] [PubMed]
- Xiong, Q.S.; Wang, M.; Liu, J.L.; Lin, C.Y. Breast Cancer Cells Metastasize to the Tissue-Engineered Premetastatic Niche by Using an Osteoid-Formed Polycaprolactone/Nanohydroxyapatite Scaffold. Comput. Math. Methods Med. 2021, 2021, 13. [Google Scholar] [CrossRef]
- Aguado, B.A.; Gaffe, J.R.; Nanavati, D.; Rao, S.S.; Bushnell, G.G.; Azarin, S.M.; Shea, L.D. Extracellular matrix mediators of metastatic cell colonization characterized using scaffold mimics of the pre-metastatic niche. Acta Biomater. 2016, 33, 13–24. [Google Scholar] [CrossRef] [PubMed]
- Guiro, K.; Patel, S.A.; Greco, S.J.; Rameshwar, P.; Arinzeh, T.L. Investigating Breast Cancer Cell Behavior Using Tissue Engineering Scaffolds. PLoS ONE 2015, 10, 22. [Google Scholar] [CrossRef]
- Kar, S.; Molla, M.D.S.; Katti, D.R.; Katti, K.S. Tissue-engineered nanoclay based 3D in vitro breast cancer model for studying breast cancer metastasis to bone. J. Tissue Eng. Regen. Med. 2018, 13, 119–130. [Google Scholar] [CrossRef]
- Jasuja, H.; Mohammadi, F.S.; Kim, J.; Gaba, A.; Katti, D.R.; Katti, K.S. Patient-Derived Breast Cancer Bone Metastasis In Vitro Model Using Bone-Mimetic Nanoclay Scaffolds. J. Tissue Eng. Regen. Med. 2023, 2023, 10. [Google Scholar]
- Kar, S.; Katti, D.R.; Katti, K.S. Fourier transform infrared spectroscopy based spectral biomarkers of metastasized breast cancer progression. Spectrochim. Acta Part A Mol. Biomol. Spectrosc. 2019, 208, 85–96. [Google Scholar] [CrossRef] [PubMed]
- Kar, S.; Katti, D.R.; Katti, K.S. Evaluation of quasi-static and dynamic nanomechanical properties of bone-metastatic breast cancer cells using a nanoclay cancer testbed. Sci. Rep. 2021, 11, 3096. [Google Scholar] [CrossRef] [PubMed]
- Kar, S.; Katti, D.R.; Katti, K.S. Bone interface modulates drug resistance in breast cancer bone metastasis. Colloids Surf. B Biointerfaces 2020, 195, 10. [Google Scholar] [CrossRef]
- Kar, S.; Jasuja, H.; Katti, D.R.; Katti, K.S. Wnt/beta-Catenin Signaling Pathway Regulates Osteogenesis for Breast Cancer Bone Metastasis: Experiments in an In Vitro Nanoclay Scaffold Cancer Testbed. ACS Biomater. Sci. Eng. 2020, 6, 2600–2611. [Google Scholar] [CrossRef] [PubMed]
- Zhou, X.; Zhu, W.; Nowicki, M.; Miao, S.; Cui, H.T.; Holmes, B.; Glazer, R.I.; Zhang, L.G. 3D Bioprinting a Cell-Laden Bone Matrix for Breast Cancer Metastasis Study. ACS Appl. Mater. Interfaces 2016, 8, 30017–30026. [Google Scholar] [CrossRef] [PubMed]
- Moreau, J.E.; Anderson, K.; Mauney, J.R.; Nguyen, T.; Kaplan, D.L.; Rosenblatt, M. Tissue-engineered bone serves as a target for metastasis of human breast cancer in a mouse model. Cancer Res. 2007, 67, 10304–10308. [Google Scholar] [CrossRef] [PubMed]
- Seib, F.P.; Berry, J.E.; Shiozawa, Y.; Taichman, R.S.; Kaplan, D.L. Tissue engineering a surrogate niche for metastatic cancer cells. Biomaterials 2015, 51, 313–319. [Google Scholar] [CrossRef] [PubMed]
- Kwon, H.; Kim, H.J.; Rice, W.L.; Subramanian, B.; Park, S.H.; Georgakoudi, I.; Kaplan, D.L. Development of an in vitro model to study the impact of BMP-2 on metastasis to bone. J. Tissue Eng. Regen. Med. 2010, 4, 590–599. [Google Scholar] [CrossRef]
- Díaz, E.C.G.; Tai, M.; Monette, C.E.F.; Wu, J.Y.; Yang, F. Spatially patterned 3D model mimics key features of cancer metastasis to bone. Biomaterials 2023, 299, 122163. [Google Scholar]
- Angeloni, V.; Contessi, N.; De Marco, C.; Bertoldi, S.; Tanzi, M.C.; Daidone, M.G.; Fare, S. Polyurethane foam scaffold as in vitro model for breast cancer bone metastasis. Acta Biomater. 2017, 63, 306–316. [Google Scholar] [CrossRef]
- Pathi, S.P.; Kowalczewski, C.; Tadipatri, R.; Fischbach, C. A Novel 3-D Mineralized Tumor Model to Study Breast Cancer Bone Metastasis. PLoS ONE 2010, 5, 10. [Google Scholar] [CrossRef] [PubMed]
- Pathi, S.P.; Lin, D.D.W.; Dorvee, J.R.; Estroff, L.A.; Fischbach, C. Hydroxyapatite nanoparticle-containing scaffolds for the study of breast cancer bone metastasis. Biomaterials 2011, 32, 5112–5122. [Google Scholar] [CrossRef] [PubMed]
- Zhu, W.; Wang, M.; Fu, Y.B.; Castro, N.J.; Fu, S.W.; Zhang, L.G. Engineering a biomimetic three-dimensional nanostructured bone model for breast cancer bone metastasis study. Acta Biomater. 2015, 14, 164–174. [Google Scholar] [CrossRef] [PubMed]
- Kolb, A.D.; Bussard, K.M. The Bone Extracellular Matrix as an Ideal Milieu for Cancer Cell Metastases. Cancers 2019, 11, 1020. [Google Scholar] [CrossRef] [PubMed]
- Sotome, S.; Ae, K.; Okawa, A.; Ishizuki, M.; Morioka, H.; Matsumoto, S.; Nakamura, T.; Abe, S.; Beppu, Y.; Shinomiya, K. Efficacy and safety of porous hydroxyapatite/type 1 collagen composite implantation for bone regeneration: A randomized controlled study. J. Orthop. Sci. 2016, 21, 373–380. [Google Scholar] [CrossRef] [PubMed]
- Maehara, H.; Sotome, S.; Yoshii, T.; Torigoe, I.; Kawasaki, Y.; Sugata, Y.; Yuasa, M.; Hirano, M.; Mochizuki, N.; Kikuchi, M.; et al. Repair of large osteochondral defects in rabbits using porous hydroxyapatite/collagen (HAp/Col) and fibroblast growth factor-2 (FGF-2). J. Orthop. Res. 2010, 28, 677–686. [Google Scholar] [CrossRef] [PubMed]
- Tsuchiya, A.; Sotome, S.; Asou, Y.; Kikuchi, M.; Koyama, Y.; Ogawa, T.; Tanaka, J.; Shinomiya, K. Effects of pore size and implant volume of porous hydroxyapatite/collagen (HAp/Col) on bone formation in a rabbit bone defect model. J. Med. Dent. Sci. 2008, 55, 91–99. [Google Scholar]
- Matsumoto, R.; Yoshii, T.; Egawa, S.; Hashimoto, M.; Hirai, T.; Inose, H.; Oh, Y.; Fujita, K.; Okawa, A.; Sotome, S. Local Suppression Effect of Paclitaxel-Impregnated Hydroxyapatite/Collagen on Breast Cancer Bone Metastasis in a Rat Model. Spine Surg. Relat. Res. 2022, 6, 294–302. [Google Scholar] [CrossRef]
- Palamà, I.E.; Arcadio, V.; D’Amone, S.; Biasiucci, M.; Gigli, G.; Cortese, B. Therapeutic PCL scaffold for reparation of resected osteosarcoma defect. Sci. Rep. 2017, 7, 12. [Google Scholar] [CrossRef]
- Thibaudeau, L.; Taubenberger, A.V.; Holzapfel, B.M.; Quent, V.M.; Fuehrmann, T.; Hesami, P.; Brown, T.D.; Dalton, P.D.; Power, C.A.; Hollier, B.G.; et al. A tissue-engineered humanized xenograft model of human breast cancer metastasis to bone. Dis. Models Mech. 2014, 7, 299–309. [Google Scholar] [CrossRef]
- Ambre, A.H.; Katti, D.R.; Katti, K.S. Biomineralized hydroxyapatite nanoclay composite scaffolds with polycaprolactone for stem cell-based bone tissue engineering. J. Biomed. Mater. Res. Part A 2015, 103, 2077–2101. [Google Scholar] [CrossRef] [PubMed]
- Cui, H.T.; Esworthy, T.; Zhou, X.; Hann, S.Y.; Glazer, R.I.; Li, R.; Zhang, L.G. Engineering a Novel 3D Printed Vascularized Tissue Model for Investigating Breast Cancer Metastasis to Bone. Adv. Healthc. Mater. 2020, 9, 11. [Google Scholar] [CrossRef] [PubMed]
- Vepari, C.; Kaplan, D.L. Silk as a biomaterial. Prog. Polym. Sci. 2007, 32, 991–1007. [Google Scholar] [CrossRef]
- Thibaudeau, L.; Quent, V.M.; Holzapfel, B.M.; Taubenberger, A.V.; Straub, M.; Hutmacher, D.W. Mimicking breast cancer-induced bone metastasis in vivo: Current transplantation models and advanced humanized strategies. Cancer Metastasis Rev. 2014, 33, 721–735. [Google Scholar] [CrossRef] [PubMed]
- Wong, S.K.; Mohamad, N.-V.; Giaze, T.R.; Chin, K.-Y.; Mohamed, N.; Ima-Nirwana, S. Prostate Cancer and Bone Metastases: The Underlying Mechanisms. Int. J. Mol. Sci. 2019, 20, 2587. [Google Scholar] [CrossRef] [PubMed]
- Osawa, T.; Wang, W.; Dai, J.; Keller, E.T. Macrofluidic recirculating model of skeletal metastasis. Sci. Rep. 2019, 9, 14979. [Google Scholar] [CrossRef]
- Koutsilieris, M.; Sourla, A.; Pelletier, G.; Doillon, C.J. Three-dimensional type I collagen gel system for the study of osteoblastic metastases produced by metastatic prostate cancer. J. Bone Miner. Res. 1994, 9, 1823–1832. [Google Scholar] [CrossRef]
- Fitzgerald, K.A.; Guo, J.; Tierney, E.G.; Curtin, C.M.; Malhotra, M.; Darcy, R.; O’Brien, F.J.; O’Driscoll, C.M. The use of collagen-based scaffolds to simulate prostate cancer bone metastases with potential for evaluating delivery of nanoparticulate gene therapeutics. Biomaterials 2015, 66, 53–66. [Google Scholar] [CrossRef]
- Ribeiro, N.; Sousa, S.R.; Monteiro, F.J. A 3D synthetic model of collagen fibers with nanohydroxyapatite grafted with SPARC for bone regeneration and prevention of cancer related bone metastasis. J. Tissue Eng. Regen. Med. 2012, 6, 165. [Google Scholar]
- Cruz-Neves, S.; Ribeiro, N.; Graca, I.; Jeronimo, C.; Sousa, S.R.; Monteiro, F.J. Behavior of prostate cancer cells in a nanohydroxyapatite/collagen bone scaffold. J. Biomed. Mater. Res. Part A 2017, 105, 2035–2046. [Google Scholar] [CrossRef]
- Ribeiro, N.; Costa-Pinheiro, P.; Henrique, R.; Gomez-Lazaro, M.; Pereira, M.P.; Mansur, A.A.P.; Mansur, H.S.; Jerónimo, C.; Sousa, S.R.; Monteiro, F.J. Comprehensive Analysis of Secreted Protein, Acidic and Rich in Cysteine in Prostate Carcinogenesis: Development of a 3D Nanostructured Bone-Like Model. J. Biomed. Nanotechnol. 2016, 12, 1667–1678. [Google Scholar] [CrossRef] [PubMed]
- Evans, J.C.; Malhotra, M.; Fitzgerald, K.A.; Guo, J.; Cronin, M.F.; Curtin, C.M.; O’Brien, F.J.; Darcy, R.; O’Driscoll, C.M. Formulation and Evaluation of Anisamide-Targeted Amphiphilic Cyclodextrin Nanoparticles to Promote Therapeutic Gene Silencing in a 3D Prostate Cancer Bone Metastases Model. Mol. Pharm. 2017, 14, 42–52. [Google Scholar] [CrossRef] [PubMed]
- Sieh, S.; Lubik, A.A.; Clements, J.A.; Nelson, C.C.; Hutmacher, D.W. Interactions between human osteoblasts and prostate cancer cells in a novel 3D in vitro model. Organogenesis 2010, 6, 181–188. [Google Scholar] [CrossRef] [PubMed]
- Hesami, P.; Holzapfel, B.M.; Taubenberger, A.; Roudier, M.; Fazli, L.; Sieh, S.; Thibaudeau, L.; Gregory, L.S.; Hutmacher, D.W.; Clements, J.A. A humanized tissue-engineered in vivo model to dissect interactions between human prostate cancer cells and human bone. Clin. Exp. Metastasis 2014, 31, 435–446. [Google Scholar] [CrossRef] [PubMed]
- Zhou, Y.; Chen, F.; Ho, S.T.; Woodruff, M.A.; Lim, T.M.; Hutmacher, D.W. Combined marrow stromal cell-sheet techniques and high-strength biodegradable composite scaffolds for engineered functional bone grafts. Biomaterials 2007, 28, 814–824. [Google Scholar] [CrossRef] [PubMed]
- Bock, N.; Shokoohmand, A.; Kryza, T.; Röhl, J.; Meijer, J.; Tran, P.A.; Nelson, C.C.; Clements, J.A.; Hutmacher, D.W. Engineering osteoblastic metastases to delineate the adaptive response of androgen-deprived prostate cancer in the bone metastatic microenvironment. Bone Res. 2019, 7, 13. [Google Scholar] [CrossRef]
- Hartman, O.; Zhang, C.; Adams, E.L.; Farach-Carson, M.C.; Petrelli, N.J.; Chase, B.D.; Rabolt, J.E. Biofunctionalization of electrospun PCL-based scaffolds with perlecan domain IV peptide to create a 3-D pharmacokinetic cancer model. Biomaterials 2010, 31, 5700–5718. [Google Scholar] [CrossRef]
- Katti, K.S.; Molla, M.D.S.; Karandish, F.; Haldar, M.K.; Mallik, S.; Katti, D.R. Sequential culture on biomimetic nanoclay scaffolds forms three-dimensional tumoroids. J. Biomed. Mater. Res. Part A 2016, 104, 1591–1602. [Google Scholar] [CrossRef]
- Molla, M.D.S.; Katti, D.R.; Iswara, J.; Venkatesan, R.; Paulmurugan, R.; Katti, K.S. Prostate Cancer Phenotype Influences Bone Mineralization at Metastasis: A Study Using an In Vitro Prostate Cancer Metastasis Testbed. JBMR Plus 2020, 4, e10256. [Google Scholar] [CrossRef]
- Shokoohmand, A.; Ren, J.; Baldwin, J.; Atack, A.; Shafiee, A.; Theodoropoulos, C.; Wille, M.L.; Tran, P.A.; Bray, L.J.; Smith, D.; et al. Microenvironment engineering of osteoblastic bone metastases reveals osteomimicry of patient-derived prostate cancer xenografts. Biomaterials 2019, 220, 17. [Google Scholar] [CrossRef]
- Bäcker, A.; Erhardt, O.; Wietbrock, L.; Schel, N.; Göppert, B.; Dirschka, M.; Abaffy, P.; Sollich, T.; Cecilia, A.; Gruhl, F.J. Silk scaffolds connected with different naturally occurring biomaterials for prostate cancer cell cultivation in 3D. Biopolymers 2017, 107, 70–79. [Google Scholar] [CrossRef] [PubMed]
- Dozzo, A.; Chullipalliyalil, K.; McAuliffe, M.; O’Driscoll, C.M.; Ryan, K.B. Nano-Hydroxyapatite/PLGA Mixed Scaffolds as a Tool for Drug Development and to Study Metastatic Prostate Cancer in the Bone. Pharmaceutics 2023, 15, 242. [Google Scholar] [CrossRef] [PubMed]
- Gracia, E.; Mancini, A.; Colapietro, A.; Mateo, C.; Gracia, I.; Festuccia, C.; Carmona, M. Impregnation of Curcumin into a Biodegradable (Poly-lactic-co-glycolic acid, PLGA) Support, to Transfer Its Well Known In Vitro Effect to an In Vivo Prostate Cancer Model. Nutrients 2019, 11, 2312. [Google Scholar] [CrossRef]
- Sieh, S.; Taubenberger, A.V.; Lehman, M.L.; Clements, J.A.; Nelson, C.C.; Hutmacher, D.W. Paracrine interactions between LNCaP prostate cancer cells and bioengineered bone in 3D in vitro culture reflect molecular changes during bone metastasis. Bone 2014, 63, 121–131. [Google Scholar] [CrossRef] [PubMed]
- Habbit, N.L.; Anbiah, B.; Anderson, L.; Suresh, J.; Hassani, I.; Eggert, M.; Brannen, A.; Davis, J.; Tian, Y.; Prabhakarpandian, B.; et al. Tunable three-dimensional engineered prostate cancer tissues for in vitro recapitulation of heterogeneous in vivo prostate tumor stiffness. Acta Biomater. 2022, 147, 73–90. [Google Scholar] [CrossRef]
- Chen, C.-H.; Kuo, C.-Y.; Chen, S.-H.; Mao, S.-H.; Chang, C.-Y.; Shalumon, K.T.; Chen, J.-P. Thermosensitive Injectable Hydrogel for Simultaneous Intraperitoneal Delivery of Doxorubicin and Prevention of Peritoneal Adhesion. Int. J. Mol. Sci. 2018, 19, 1375. [Google Scholar] [CrossRef] [PubMed]
- Wang, Y.; Gong, C.; Yang, L.; Wu, Q.; Shi, S.; Shi, H.; Qian, Z.; Wei, Y. 5-FU-hydrogel inhibits colorectal peritoneal carcinomatosis and tumor growth in mice. BMC Cancer 2010, 10, 402. [Google Scholar] [CrossRef]
- Tian, X.; Werner, M.E.; Roche, K.C.; Hanson, A.D.; Foote, H.P.; Yu, S.K.; Warner, S.B.; Copp, J.A.; Lara, H.; Wauthier, E.L.; et al. Organ-specific metastases obtained by culturing colorectal cancer cells on tissue-specific decellularized scaffolds. Nat. Biomed. Eng. 2018, 2, 443–452. [Google Scholar] [CrossRef]
- D’Angelo, E.; Natarajan, D.; Sensi, F.; Ajayi, O.; Fassan, M.; Mammano, E.; Pilati, P.; Pavan, P.; Bresolin, S.; Preziosi, M.; et al. Patient-Derived Scaffolds of Colorectal Cancer Metastases as an Organotypic 3D Model of the Liver Metastatic Microenvironment. Cancers 2020, 12, 364. [Google Scholar] [CrossRef]
- Chen, H.J.; Wei, Z.; Sun, J.; Bhattacharya, A.; Savage, D.J.; Serda, R.; Mackeyev, Y.; Curley, S.A.; Bu, P.; Wang, L.; et al. A recellularized human colon model identifies cancer driver genes. Nat. Biotechnol. 2016, 34, 845–851. [Google Scholar] [CrossRef]
- Piccoli, M.; D’Angelo, E.; Crotti, S.; Sensi, F.; Urbani, L.; Maghin, E.; Burns, A.; De Coppi, P.; Fassan, M.; Rugge, M.; et al. Decellularized colorectal cancer matrix as bioactive microenvironment for in vitro 3D cancer research. J. Cell. Physiol. 2018, 233, 5937–5948. [Google Scholar] [CrossRef] [PubMed]
- VandenHeuvel, S.N.; Farris, H.A.; Noltensmeyer, D.A.; Roy, S.; Donehoo, D.A.; Kopetz, S.; Haricharan, S.; Walsh, A.J.; Raghavan, S. Decellularized organ biomatrices facilitate quantifiable in vitro 3D cancer metastasis models. Soft Matter 2022, 18, 5791–5806. [Google Scholar] [CrossRef]
- Nietzer, S.; Baur, F.; Sieber, S.; Hansmann, J.; Schwarz, T.; Stoffer, C.; Häfner, H.; Gasser, M.; Waaga-Gasser, A.M.; Walles, H.; et al. Mimicking Metastases Including Tumor Stroma: A New Technique to Generate a Three-Dimensional Colorectal Cancer Model Based on a Biological Decellularized Intestinal Scaffold. Tissue Eng. Part C Methods 2016, 22, 621–635. [Google Scholar] [CrossRef] [PubMed]
- Zhong, J.C.; Zhang, Y.J.; Chen, J.F.; Huang, R.Y.; Yang, Y.K.; Chen, H.X.; Huang, Y.; Tan, W.H.; Tan, Z.K. In Vitro Study of Colon Cancer Cell Migration Using E-Jet 3D Printed Cell Culture Platforms. Macromol. Biosci. 2018, 18, 1800205. [Google Scholar] [CrossRef] [PubMed]
- Barnett, K.T.; Fokum, F.D.; Malafa, M.P. Vitamin E Succinate Inhibits Colon Cancer Liver Metastases. J. Surg. Res. 2002, 106, 292–298. [Google Scholar] [CrossRef] [PubMed]
- Nie, S.; Zhou, J.; Bai, F.; Jiang, B.; Chen, J.; Zhou, J. Role of Endothelin A Receptor in Colon Cancer Metastasis: In Vitro and In Vivo Evidence. Mol. Carcinog. 2014, 53, E85–E91. [Google Scholar] [CrossRef] [PubMed]
- Liu, J.-J.; Li, L.-Z.; Xu, P. Upregulation of TRPM8 can promote the colon cancer liver metastasis through mediating Akt/GSK-3 signal pathway. Biotechnol. Appl. Biochem. 2022, 69, 230–239. [Google Scholar] [CrossRef]
- Abedini, F.; Hosseinkhani, H.; Ismail, M.; Domb, A.J.; Omar, A.R.; Chong, P.P.; Hong, P.-D.; Yu, D.-S.; Farber, I.-Y. Cationized dextran nanoparticle-encapsulated CXCR4-siRNA enhanced correlation between CXCR4 expression and serum alkaline phosphatase in a mouse model of colorectal cancer. Int. J. Nanomed. 2012, 7, 4159–4168. [Google Scholar]
- Furbo, S.; Urbano, P.C.; Raskov, H.H.; Troelsen, J.T.; Fiehn, A.-M.K.; Gögenur, I. Use of Patient-Derived Organoids as a Treatment Selection Model for Colorectal Cancer: A Narrative Review. Cancers 2022, 14, 1069. [Google Scholar] [CrossRef]
- Sarvestani, S.K.; DeHaan, R.K.; Miller, P.G.; Bose, S.; Shen, X.L.; Shuler, M.L.; Huang, E.H. A Tissue Engineering Approach to Metastatic Colon Cancer. iScience 2020, 23, 101719. [Google Scholar] [CrossRef]
- Yachida, S.; White, C.M.; Naito, Y.; Zhong, Y.; Brosnan, J.A.; Macgregor-Das, A.M.; Morgan, R.A.; Saunders, T.; Laheru, D.A.; Herman, J.M.; et al. Clinical Significance of the Genetic Landscape of Pancreatic Cancer and Implications for Identification of Potential Long-term Survivors. Clin. Cancer Res. 2012, 18, 6339–6347. [Google Scholar] [CrossRef]
- Mallya, K.; Gautam, S.K.; Aithal, A.; Batra, S.K.; Jain, M. Modeling pancreatic cancer in mice for experimental therapeutics. Biochim. Biophys. Acta Rev. Cancer 2021, 1876, 18. [Google Scholar] [CrossRef]
- Qu, J.J.; Kalyani, F.S.; Liu, L.; Cheng, T.L.; Chen, L.J. Tumor organoids: Synergistic applications; current challenges, and future prospects in cancer therapy. Cancer Commun. 2021, 41, 1331–1353. [Google Scholar] [CrossRef] [PubMed]
- Sekine, K. Human Organoid and Supporting Technologies for Cancer and Toxicological Research. Front. Genet. 2021, 12, 7. [Google Scholar] [CrossRef] [PubMed]
- Miquel, M.; Zhang, S.M.; Pilarsky, C. Pre-clinical Models of Metastasis in Pancreatic Cancer. Front. Cell Dev. Biol. 2021, 9, 21. [Google Scholar] [CrossRef] [PubMed]
- Al-Akkad, W.; Acedo, P.; Vilia, M.G.; Frenguelli, L.; Ney, A.; Rodriguez-Hernandez, I.; Labib, P.L.; Tamburrino, D.; Spoletini, G.; Hall, A.R.; et al. Tissue-Specific Human Extracellular Matrix Scaffolds Promote Pancreatic Tumour Progression and Chemotherapy Resistance. Cells 2022, 11, 3652. [Google Scholar] [CrossRef] [PubMed]
- Wishart, G.; Gupta, P.; Nisbet, A.; Schettino, G.; Velliou, E. On the Evaluation of a Novel Hypoxic 3D Pancreatic Cancer Model as a Tool for Radiotherapy Treatment Screening. Cancers 2021, 13, 6080. [Google Scholar] [CrossRef] [PubMed]
- Guller, A.E.; Grebenyuk, P.N.; Shekhter, A.B.; Zvyagin, A.V.; Deyev, S.M. Bioreactor-Based Tumor Tissue Engineering. Acta Naturae 2016, 8, 44–58. [Google Scholar] [CrossRef]
- Wan, L.; Neumann, C.A.; LeDuc, P.R. Tumor-on-a-chip for integrating a 3D tumor microenvironment: Chemical and mechanical factors. Lab Chip 2020, 20, 873–888. [Google Scholar] [CrossRef]
- Baka, Z.; Stiefel, M.; Figarol, A.; Godier, C.; Mallick, A.; Joubert, O.; Ashammakhi, N.; Gaffet, E.; Alem, H. Cancer-on-chip technology: Current applications in major cancer types, challenges and future prospects. Prog. Biomed. Eng. 2022, 4, 17. [Google Scholar] [CrossRef]
- Zhao, F.; Melke, J.; Ito, K.; van Rietbergen, B.; Hofmann, S. A multiscale computational fluid dynamics approach to simulate the micro-fluidic environment within a tissue engineering scaffold with highly irregular pore geometry. Biomech. Model. Mechanobiol. 2019, 18, 1965–1977. [Google Scholar] [CrossRef] [PubMed]
- Zahedmanesh, H.; Lally, C. A multiscale mechanobiological modelling framework using agent-based models and finite element analysis: Application to vascular tissue engineering. Biomech. Model. Mechanobiol. 2012, 11, 363–377. [Google Scholar] [CrossRef] [PubMed]
- Sanz-Herrera, J.A.; Garcia-Aznar, J.M.; Doblare, M. A mathematical approach to bone tissue engineering. Philos. Trans. R. Soc. A Math. Phys. Eng. Sci. 2009, 367, 2055–2078. [Google Scholar] [CrossRef] [PubMed]
- Sanz-Herrera, J.A.; Doblare, M.; Garcia-Aznar, J.M. Scaffold microarchitecture determines internal bone directional growth structure: A numerical study. J. Biomech. 2010, 43, 2480–2486. [Google Scholar] [CrossRef] [PubMed]
- Zhao, F.; Vaughan, T.J.; McNamara, L.M. Multiscale fluid-structure interaction modelling to determine the mechanical stimulation of bone cells in a tissue engineered scaffold. Biomech. Model. Mechanobiol. 2015, 14, 231–243. [Google Scholar] [CrossRef] [PubMed]
- Protopapa, M.; Zygogianni, A.; Stamatakos, G.S.; Antypas, C.; Armpilia, C.; Uzunoglu, N.K.; Kouloulias, V. Clinical implications of in silico mathematical modeling for glioblastoma: A critical review. J. Neuro-Oncol. 2018, 136, 1–11. [Google Scholar] [CrossRef]
- Bekisz, S.; Geris, L. Cancer modeling: From mechanistic to data-driven approaches, and from fundamental insights to clinical applications. J. Comput. Sci. 2020, 46, 101198. [Google Scholar] [CrossRef]
- Falco, J.; Agosti, A.; Vetrano, I.G.; Bizzi, A.; Restelli, F.; Broggi, M.; Schiariti, M.; DiMeco, F.; Ferroli, P.; Ciarletta, P.; et al. In Silico Mathematical Modelling for Glioblastoma: A Critical Review and a Patient-Specific Case. J. Clin. Med. 2021, 10, 2169. [Google Scholar] [CrossRef]
- Sedukhina, A.; Sato, K. Multistep in silico analysis for precision oncology in triple negative breast cancer. Cancer Sci. 2018, 109, 452. [Google Scholar]
- Katti, D.R.; Katti, K.S. Cancer cell mechanics with altered cytoskeletal behavior and substrate effects: A 3D finite element modeling study. J. Mech. Behav. Biomed. Mater. 2017, 76, 125–134. [Google Scholar] [CrossRef]
- Chang, C.; Deringer, V.L.; Katti, K.S.; Van Speybroeck, V.; Wolverton, C.M. Simulations in the era of exascale computing. Nat. Rev. Mater. 2023, 8, 309–313. [Google Scholar] [CrossRef] [PubMed]
- Palmieri, V.; De Spirito, M.; Papi, M. Graphene-based scaffolds for tissue engineering and photothermal therapy. Nanomedicine 2020, 15, 1411–1417. [Google Scholar] [CrossRef] [PubMed]
- Sultanpuram, N.R.; Ahmed, U.; Peters, J.T.; Zhang, T.; Wang, A.Z. Tissue engineered cancer metastases as cancer vaccine to improve cancer immunotherapy. Acta Biomater. 2022, 153, 299–307. [Google Scholar] [CrossRef] [PubMed]
- Yu, Q.; Jiang, M.; Wu, L. Spatial transcriptomics technology in cancer research. Front. Oncol. 2022, 12, 1019111. [Google Scholar] [CrossRef]











| Material Class | Material Type | Cell Types | References |
|---|---|---|---|
| Collagens | Collagen fibers and hydroxyapatite | HUVEC (human umbilical cord endothelial cells) Breast cancer cells tested: SUM149, SUM159, MDA-MB-231, BT474, MCF7, T47D, ZR75 | [58,59] |
| Dense collagen hydrogel | MDA-MB-231 breast cancer cells and MC3T3-E1 pre-osteoblasts | [60] | |
| Collagen-glycosaminoglycan (GAG) | Murine mammary adenocarcinoma 4T1 cells | [61] | |
| Collagen gel seeded with osteo-differentiated human bone marrow-derived mesenchymal stem cells | MDA-MB-231 human breast cancer cells | [62] | |
| Heavily mineralized collagen fibers for a bone-on-a-chip | A co-culture of metastatic breast cancer cells and osteoblasts GFP-labeled metastatic breast cancer cell line, MDA-MB-231GFP cells, and metastasis-suppressed breast cancer cell line, MDA-MB-231-BRMS1GFP cells | [63] | |
| 3D Collagen matrix (GELFOAM), seeded with endothelial, bone marrow stromal cells, and fetal osteoblasts | MDA-MB-231, BoM1833 | [59] | |
| PCL | 3D-printed scaffolds made of Piezo-electro-ceramics, such as BaTiO3 with polycaprolactone | In vitro models of MDA MB231 breast cancer cell migration and invasion studies | [41,64] |
| 3D-printed polycaprolactone (PCL) scaffolds with dispersed HAP | This in vitro model shows migration of MDA-MB-231, MCF-7, and MDA-MB-453 breast cancer cells toward the bone | [65,66] | |
| PCL scaffolds coated with fibronectin and collagen IV | Human LM2-4 cells derived from MDA-MB-231 cells and mouse 4T1 cells | [67] | |
| Random and aligned PCL fibers | Chemo-resistant MDA-MB-231 and T47D breast cancer cells | [68] | |
| PCL with nano-clay–biomimetic hydroxyapatite | MCF 7, MDA 231, patient-derived cell lines | [69,70,71,72,73,74] | |
| PEG | Polyethylene glycol hydrogel and nanocrystalline hydroxyapatite composite scaffolds | MDA-MB-231 | [75] |
| Silk Proteins | Fibrous proteins derived from natural fibers derived from silkworms and spiders | MDA MB 231, MCF 7 | [76,77,78] |
| Silk protein scaffolds | Human breast cancer cells injected into the mammary fat pads of mice | [49,50,51,77] | |
| 3D-printed spatially layered bone tissues with gelatin to generate a layered structure of scaffold that has an outer ring composed of tissue-engineered bone and a center composed of macroporous scaffolds that host cancer cells | MDA MB 231 | [79] | |
| Polyurethane | Polyurethane foam scaffold | MCF7 | [80] |
| PLA-PGA | Poly (lactide-co-glycolide) PLA-PGA scaffolds dispersed with nanoHAP particles | MDA-MB231 | [81,82] |
| Chitosan | NanoHAP inside a chitosan gel | MDA-MB-231, MCF-7, and transfected MDA-MB-231 | [83] |
| Materials System | Material Form | Cell Types | References |
|---|---|---|---|
| Collagens | Collagen gel | Co-culture of human MG-63 osteoblast-like cells with highly metastatic human PC3 prostate cancer cells | [97] |
| Collagen-glycosaminoglycan and nanohydroxyapatite composites | PC3 and LNCaP | [98] | |
| Collagen nanofibers with nanohydroxyapatite grafted with SPARC | LNCaP | [99,100,101] | |
| Collagen-hydroxyapatite scaffolds | PC3 and DU145 | [102] | |
| Gelatin | 3D printing to generate a layered structure of scaffold that has an outer ring composed of tissue-engineered bone and a center composed of macroporous scaffolds that host cancer cells | PC3 | [79] |
| PCL | Medical-grade polycaprolactone–calcium phosphate (mPCL–CaP) scaffolds | PC3 and LNCaP | [103,104,105] |
| Medical-grade PCL: culturing primary human osteoprogenitor cells on melt electrowritten PCL scaffolds | LNCaP, C4-2B, and PC3 | [106] | |
| Electrospun PCL fibers and PCL/gelatin composite scaffolds modified with perlecan domain IV (PlnDIV) peptide | C4-2B cancer cells | [107] | |
| PCL–nano-clay–nanohydroxyapatite scaffolds | PC3 and PCa | [91,108,109] | |
| Tubular PCL scaffolds coated with calcium phosphate were fabricated by melt electro-writing PCL | LuCaP35 | [110] | |
| Silk Proteins | Scaffolds fabricated from silk proteins derived from Bombyx mori. | PC3 | [78] |
| Scaffolds fabricated using silk protein fibroin from Bombyx mori and recombinant spider silk protein spidroin (SSP1) with gelatin, collagen, and chitosan, indicating potential advantages | LNCaP | [111] | |
| PLA-PLGA | PLGA and nanohydroxyapatite scaffolds | PC3 | [112] |
| Curcumin-impregnated poly(lactic-co-glycolic) acid (PLGA) scaffolds | [113] | ||
| PEG | Polyethylene glycol hydrogel | PCa and LNCaP | [114] |
| Scaffolds fabricated with poly(ethylene glycol)-fibrinogen matrix supplemented with poly(ethylene glycol)-diacrylate | PC3 with BJ-5ta fibroblasts | [115] |
| Material Class | Material Form | Cell Types | References |
|---|---|---|---|
| Decellularized tissue scaffolds | Liver decellularized scaffolds seeded with colorectal cancer cells in mice models | HT-29, CRC119, SW480, and Caco2 | [118] |
| Patient-derived decellularized colon tissue | HT-29 | [119,120,121] | |
| Decellularized porcine livers to generate scaffolds | HCT116 | [122] | |
| Decellularized porcine small intestine submucosa + mucosa scaffolds | SW480 and SW480 colon cancer cells | [123] | |
| PLGA | E-jet 3D printing of PLGA | HCT-116 and LoVo human colon cancer cell lines, and p53-null (knockout) human colon cancer cell line (HCT-116 p53−/−) | [124] |
Disclaimer/Publisher’s Note: The statements, opinions and data contained in all publications are solely those of the individual author(s) and contributor(s) and not of MDPI and/or the editor(s). MDPI and/or the editor(s) disclaim responsibility for any injury to people or property resulting from any ideas, methods, instructions or products referred to in the content. |
© 2024 by the authors. Licensee MDPI, Basel, Switzerland. This article is an open access article distributed under the terms and conditions of the Creative Commons Attribution (CC BY) license (https://creativecommons.org/licenses/by/4.0/).
Share and Cite
Katti, P.D.; Jasuja, H. Current Advances in the Use of Tissue Engineering for Cancer Metastasis Therapeutics. Polymers 2024, 16, 617. https://doi.org/10.3390/polym16050617
Katti PD, Jasuja H. Current Advances in the Use of Tissue Engineering for Cancer Metastasis Therapeutics. Polymers. 2024; 16(5):617. https://doi.org/10.3390/polym16050617
Chicago/Turabian StyleKatti, Preeya D., and Haneesh Jasuja. 2024. "Current Advances in the Use of Tissue Engineering for Cancer Metastasis Therapeutics" Polymers 16, no. 5: 617. https://doi.org/10.3390/polym16050617
APA StyleKatti, P. D., & Jasuja, H. (2024). Current Advances in the Use of Tissue Engineering for Cancer Metastasis Therapeutics. Polymers, 16(5), 617. https://doi.org/10.3390/polym16050617
