Delivery of Mesenchymal Stem Cell in Dialdehyde Methylcellulose-Succinyl-Chitosan Hydrogel Promotes Chondrogenesis in a Porcine Model
Abstract
:1. Introduction
2. Methods
2.1. Preparation of Dialdehyde Methyl Cellulose (DAC)
2.2. Preparation of N-Succinyl Chitosan (SUC)
2.3. DAC-SCS Hydrogel Preparation
2.4. Rheological Properties of DAC-SCS Hydrogel
2.5. Mass Remaining of DAC-SUC Hydrogel
2.6. Cell-Compatibility Evaluation of DAC-SCS Hydrogel
2.7. Bone Marrow-Derived Mesenchymal Stem Cell (BM-pMSCs) Culture
2.8. MSC Tri-Linage Differentiation
2.9. Create Osteochondral Defect and Hydrogel Implantation
2.10. Histological Procedures, Histological Score, and Statistics
2.11. Statistical Analysis
3. Results
3.1. Characterization of DAC, SUC and the Hydrogel
3.2. Rheological Properties and Mass Remaining of the Hydrogel
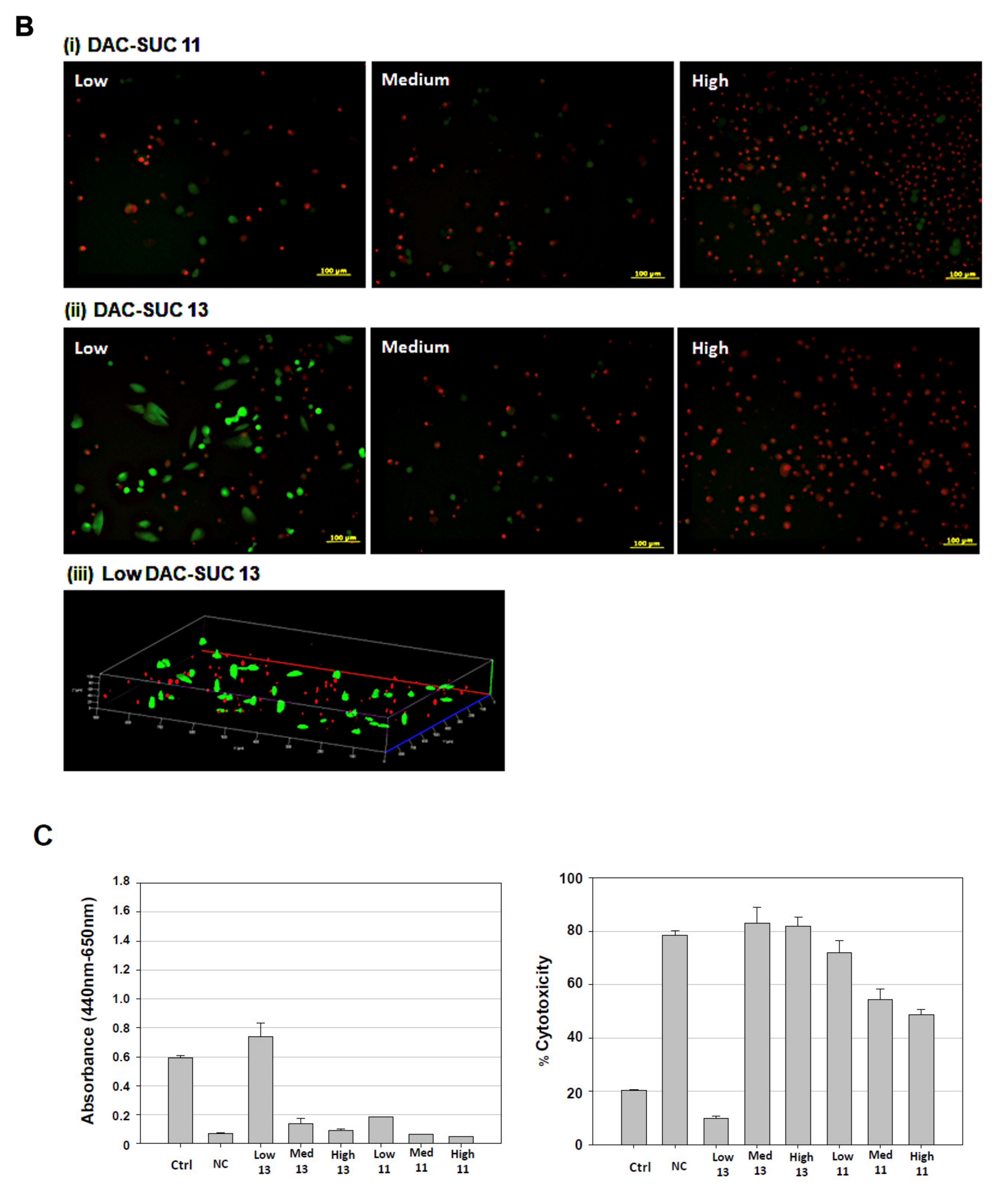
3.3. Cell-Compatibility Evaluation of DAC-SCS Hydrogel
3.4. MSC Characterization and Tri-Differentiation Potential
3.5. BM-pMSC Improves Cartilage Repair in Porcine
4. Discussion
5. The Limitations of BM-MSCs/DAC-SUC Hydrogel for Clinical Use
6. Conclusions
Supplementary Materials
Author Contributions
Funding
Institutional Review Board Statement
Informed Consent Statement
Data Availability Statement
Acknowledgments
Conflicts of Interest
References
- Chen, D.; Shen, J.; Zhao, W.; Wang, T.; Han, L.; Hamilton, J.L.; Im, H.-J. Osteoarthritis: Toward a comprehensive understanding of pathological mechanism. Bone Res. 2017, 5, 16044. [Google Scholar] [CrossRef]
- Barry, F.; Murphy, M. Mesenchymal stem cells in joint disease and repair. Nat. Rev. Rheumatol. 2013, 9, 584–594. [Google Scholar] [CrossRef] [PubMed]
- Le, H.; Xu, W.; Zhuang, X.; Chang, F.; Wang, Y.; Ding, J. Mesenchymal stem cells for cartilage regeneration. J. Tissue Eng. 2020, 11, 2041731420943839. [Google Scholar] [CrossRef] [PubMed]
- Yang, L.; Martin, J.A.; Brouillette, M.J.; Buckwalter, J.A.; Goetz, J.E. Objective evaluation of chondrocyte density & cloning after joint injury using convolutional neural networks. J. Orthop. Res. 2022. Online ahead of print. [Google Scholar] [CrossRef]
- Singh, B.N.; Nallakumarasamy, A.; Sinha, S.; Rastogi, A.; Mallick, S.P.; Divakar, S.; Srivastava, P. Generation of hybrid tissue engineered construct through embedding autologous chondrocyte loaded platelet rich plasma/alginate based hydrogel in porous scaffold for cartilage regeneration. Int. J. Biol. Macromol. 2022, 203, 389–405. [Google Scholar] [CrossRef] [PubMed]
- Migliorini, F.; Eschweiler, J.; Gotze, C.; Driessen, A.; Tingart, M.; Maffulli, N. Matrix-induced autologous chondrocyte implantation (mACI) versus autologous matrix-induced chondrogenesis (AMIC) for chondral defects of the knee: A systematic review. Br. Med. Bull. 2022, 141, 41–59. [Google Scholar] [CrossRef]
- Hoburg, A.; Niemeyer, P.; Laute, V.; Zinser, W.; John, T.; Becher, C.; Izadpanah, K.; Diehl, P.; Kolombe, T.; Fay, J.; et al. Safety and Efficacy of Matrix-Associated Autologous Chondrocyte Implantation With Spheroids for Patellofemoral or Tibiofemoral Defects: A 5-Year Follow-up of a Phase 2, Dose-Confirmation Trial. Orthop. J. Sports Med. 2022, 10, 23259671211053380. [Google Scholar] [CrossRef] [PubMed]
- Matthews, J.R.; Brutico, J.M.; Abraham, D.T.; Heard, J.C.; Tucker, B.S.; Tjoumakaris, F.P.; Freedman, K.B. Differences in Clinical and Functional Outcomes Between Osteochondral Allograft Transplantation and Autologous Chondrocyte Implantation for the Treatment of Focal Articular Cartilage Defects. Orthop. J. Sports Med. 2022, 10, 23259671211058425. [Google Scholar] [CrossRef] [PubMed]
- Tyshkunova, I.V.; Poshina, D.N.; Skorik, Y.A. Cellulose Cryogels as Promising Materials for Biomedical Applications. Int. J. Mol. Sci. 2022, 23, 2037. [Google Scholar] [CrossRef] [PubMed]
- Yusufu, M.; Liu, X.; Zheng, T.; Fan, F.; Xu, J.; Luo, Y. Hydroxypropyl methylcellulose 2% for dry eye prevention during phacoemulsification in senile and diabetic patients. Int. Ophthalmol. 2018, 38, 1261–1273. [Google Scholar] [CrossRef]
- Szustak, M.; Gendaszewska-Darmach, E. Nanocellulose-Based Scaffolds for Chondrogenic Differentiation and Expansion. Front. Bioeng. Biotechnol. 2021, 9, 733. [Google Scholar] [CrossRef] [PubMed]
- Namkaew, J.; Sawaddee, N.; Yodmuang, S. Polyvinyl alcohol-carboxymethyl cellulose scaffolds for cartilage tissue formation. In Proceedings of the 2019 12th Biomedical Engineering International Conference (BMEiCON), Ubon Ratchathani, Thailand, 19–22 November 2019; pp. 1–4. [Google Scholar]
- Xun, X.; Li, Y.; Zhu, X.; Zhang, Q.; Lu, Y.; Yang, Z.; Wan, Y.; Yao, F.; Deng, X.; Luo, H. Fabrication of Robust, Shape Recoverable, Macroporous Bacterial Cellulose Scaffolds for Cartilage Tissue Engineering. Macromol. Biosci. 2021, 21, 2100167. [Google Scholar] [CrossRef] [PubMed]
- Svensson, A.; Nicklasson, E.; Harrah, T.; Panilaitis, B.; Kaplan, D.L.; Brittberg, M.; Gatenholm, P. Bacterial cellulose as a potential scaffold for tissue engineering of cartilage. Biomaterials 2005, 26, 419–431. [Google Scholar] [CrossRef] [PubMed]
- Wang, K.; Ma, Q.; Zhang, Y.-M.; Han, G.-T.; Qu, C.-X.; Wang, S.-D. Preparation of bacterial cellulose/silk fibroin double-network hydrogel with high mechanical strength and biocompatibility for artificial cartilage. Cellulose 2020, 27, 1845–1852. [Google Scholar] [CrossRef]
- Roychowdhury, P.; Kumar, V. Fabrication and evaluation of porous 2,3-dialdehydecellulose membrane as a potential biodegradable tissue-engineering scaffold. J. Biomed. Mater. Res. A 2006, 76, 300–309. [Google Scholar] [CrossRef] [PubMed]
- Nikbakht, M.; Karbasi, S.; Rezayat, S.M.; Tavakol, S.; Sharifi, E. Evaluation of the effects of hyaluronic acid on poly (3-hydroxybutyrate)/chitosan/carbon nanotubes electrospun scaffold: Structure and mechanical properties. Polym.-Plast. Technol. Mater. 2019, 58, 2031–2040. [Google Scholar] [CrossRef]
- Pitrolino, K.A.; Felfel, R.M.; Pellizzeri, L.M.; McLaren, J.; Popov, A.A.; Sottile, V.; Scotchford, C.A.; Scammell, B.E.; Roberts, G.A.F.; Grant, D.M. Development and in vitro assessment of a bi-layered chitosan-nano-hydroxyapatite osteochondral scaffold. Carbohydr. Polym. 2022, 282, 119126. [Google Scholar] [CrossRef]
- Li, X.; Wang, Y.; Li, A.; Ye, Y.; Peng, S.; Deng, M.; Jiang, B. A Novel pH- and Salt-Responsive N-Succinyl-Chitosan Hydrogel via a One-Step Hydrothermal Process. Molecules 2019, 24, 4211. [Google Scholar] [CrossRef] [PubMed] [Green Version]
- Chen, Y.-C.; Hsu, Y.-M.; Tan, K.P.; Fang, H.-W.; Chang, C.-H. Intraarticular injection for rabbit knee osteoarthritis: Effectiveness among hyaluronic acid, platelet-rich plasma, and mesenchymal stem cells. J. Taiwan Inst. Chem. Eng. 2018, 91, 138–145. [Google Scholar] [CrossRef]
- Chen, Y.C.; Chang, Y.W.; Tan, K.P.; Shen, Y.S.; Wang, Y.H.; Chang, C.H. Can mesenchymal stem cells and their conditioned medium assist inflammatory chondrocytes recovery? PLoS ONE 2018, 13, e0205563. [Google Scholar] [CrossRef] [PubMed]
- Harrell, C.R.; Markovic, B.S.; Fellabaum, C.; Arsenijevic, A.; Volarevic, V. Mesenchymal stem cell-based therapy of osteoarthritis: Current knowledge and future perspectives. Biomed. Pharmacother. 2019, 109, 2318–2326. [Google Scholar] [CrossRef] [PubMed]
- Wang, Z.; Han, L.; Sun, T.; Ma, J.; Sun, S.; Ma, L.; Wu, B. Extracellular matrix derived from allogenic decellularized bone marrow mesenchymal stem cell sheets for the reconstruction of osteochondral defects in rabbits. Acta Biomater. 2020, 118, 54–68. [Google Scholar] [CrossRef] [PubMed]
- Zhang, Y.; Han, Y.; Peng, Y.; Lei, J.; Chang, F. Bionic biphasic composite scaffolds with osteochondrogenic factors for regeneration of full-thickness osteochondral defects. Biomater. Sci. 2022, 10, 1713–1723. [Google Scholar] [CrossRef]
- Su, W.Y.; Chen, Y.C.; Lin, F.H. Injectable oxidized hyaluronic acid/adipic acid dihydrazide hydrogel for nucleus pulposus regeneration. Acta Biomater. 2010, 6, 3044–3055. [Google Scholar] [CrossRef] [PubMed]
- Tan, H.; Chu, C.R.; Payne, K.A.; Marra, K.G. Injectable in situ forming biodegradable chitosan–hyaluronic acid based hydrogels for cartilage tissue engineering. Biomaterials 2009, 30, 2499–2506. [Google Scholar] [CrossRef] [PubMed] [Green Version]
- Curotto, E.; Aros, F. Quantitative Determination of Chitosan and the Percentage of Free Amino Groups. Anal. Biochem. 1993, 211, 240–241. [Google Scholar] [CrossRef] [PubMed]
- Park, Y.B.; Ha, C.W.; Kim, J.A.; Rhim, J.H.; Park, Y.G.; Chung, J.Y.; Lee, H.J. Effect of Transplanting Various Concentrations of a Composite of Human Umbilical Cord Blood-Derived Mesenchymal Stem Cells and Hyaluronic Acid Hydrogel on Articular Cartilage Repair in a Rabbit Model. PLoS ONE 2016, 11, e0165446. [Google Scholar] [CrossRef] [PubMed] [Green Version]
- Cao, L.; Tong, Y.; Wang, X.; Zhang, Q.; Qi, Y.; Zhou, C.; Yu, X.; Wu, Y.; Miao, X. Effect of Amniotic Membrane/Collagen-Based Scaffolds on the Chondrogenic Differentiation of Adipose-Derived Stem Cells and Cartilage Repair. Front. Cell Dev. Biol. 2021, 9, 647166. [Google Scholar] [CrossRef] [PubMed]
- Wang, X.; Tang, R.; Zhang, Y.; Yu, Z.; Qi, C. Preparation of a Novel Chitosan Based Biopolymer Dye and Application in Wood Dyeing. Polymers 2016, 8, 338. [Google Scholar] [CrossRef]
- Mustapich, T.; Schwartz, J.; Palacios, P.; Liang, H.; Sgaglione, N.; Grande, D.A. A Novel Strategy to Enhance Microfracture Treatment With Stromal Cell-Derived Factor-1 in a Rat Model. Front. Cell Dev. Biol. 2020, 8, 595932. [Google Scholar] [CrossRef] [PubMed]
- Lu, J.; Shen, X.; Sun, X.; Yin, H.; Yang, S.; Lu, C.; Wang, Y.; Liu, Y.; Huang, Y.; Yang, Z.; et al. Increased recruitment of endogenous stem cells and chondrogenic differentiation by a composite scaffold containing bone marrow homing peptide for cartilage regeneration. Theranostics 2018, 8, 5039–5058. [Google Scholar] [CrossRef] [PubMed]
- Namkaew, J.; Laowpanitchakorn, P.; Sawaddee, N.; Jirajessada, S.; Honsawek, S.; Yodmuang, S. Carboxymethyl Cellulose Entrapped in a Poly(vinyl) Alcohol Network: Plant-Based Scaffolds for Cartilage Tissue Engineering. Molecules 2021, 26, 578. [Google Scholar] [CrossRef] [PubMed]
- Monaco, G.; El Haj, A.J.; Alini, M.; Stoddart, M.J. Sodium Hyaluronate Supplemented Culture Media as a New hMSC Chondrogenic Differentiation Media-Model for in vitro/ex vivo Screening of Potential Cartilage Repair Therapies. Front. Bioeng. Biotechnol. 2020, 8, 243. [Google Scholar] [CrossRef] [PubMed]
- Gomez-Leduc, T.; Hervieu, M.; Legendre, F.; Bouyoucef, M.; Gruchy, N.; Poulain, L.; de Vienne, C.; Herlicoviez, M.; Demoor, M.; Galera, P. Chondrogenic commitment of human umbilical cord blood-derived mesenchymal stem cells in collagen matrices for cartilage engineering. Sci. Rep. 2016, 6, 32786. [Google Scholar] [CrossRef] [Green Version]
- Armiento, A.R.; Alini, M.; Stoddart, M.J. Articular fibrocartilage—Why does hyaline cartilage fail to repair? Adv. Drug Deliv. Rev. 2019, 146, 289–305. [Google Scholar] [CrossRef]
- Green, J.D.; Tollemar, V.; Dougherty, M.; Yan, Z.; Yin, L.; Ye, J.; Collier, Z.; Mohammed, M.K.; Haydon, R.C.; Luu, H.H.; et al. Multifaceted signaling regulators of chondrogenesis: Implications in cartilage regeneration and tissue engineering. Genes Dis. 2015, 2, 307–327. [Google Scholar] [CrossRef] [Green Version]
- Zhang, L.; Wei, Y.; Chi, Y.; Liu, D.; Yang, S.; Han, Z.; Li, Z. Two-step generation of mesenchymal stem/stromal cells from human pluripotent stem cells with reinforced efficacy upon osteoarthritis rabbits by HA hydrogel. Cell Biosci. 2021, 11, 6. [Google Scholar] [CrossRef]
- Zhao, Q.; Zhang, L.; Wei, Y.; Yu, H.; Zou, L.; Huo, J.; Yang, H.; Song, B.; Wei, T.; Wu, D.; et al. Systematic comparison of hUC-MSCs at various passages reveals the variations of signatures and therapeutic effect on acute graft-versus-host disease. Stem. Cell Res. Ther. 2019, 10, 354. [Google Scholar] [CrossRef]
- Greif, D.N.; Kouroupis, D.; Murdock, C.J.; Griswold, A.J.; Kaplan, L.D.; Best, T.M.; Correa, D. Infrapatellar Fat Pad/Synovium Complex in Early-Stage Knee Osteoarthritis: Potential New Target and Source of Therapeutic Mesenchymal Stem/Stromal Cells. Front. Bioeng. Biotechnol. 2020, 8, 860. [Google Scholar] [CrossRef]









| Groups | Oxidation Parameters | 
|---|---|
| Low DAC | 0.05 M NaIO4 reacted with 7% Methyl cellulose for 24 h | 
| Medium DAC | 0.1 M NaIO4 reacted with 7% Methyl cellulose for 24 h | 
| High DAC | 0.2 M NaIO4 reacted with 7% Methyl cellulose for 24 h | 
| Groups | DAC Conc. | SUC Conc. | DAC: SUC (v/v) | 
|---|---|---|---|
| Low DAC-SUC 11 | 70 mg/mL | 10 mg/mL | 1:1 | 
| Medium DAC-SUC 11 | 70 mg/mL | 10 mg/mL | 1:1 | 
| High DAC-SUC 11 | 70 mg/mL | 10 mg/mL | 1:1 | 
| Low DAC-SUC 13 | 70 mg/mL | 10 mg/mL | 1:3 | 
| Medium DAC-SUC 13 | 70 mg/mL | 10 mg/mL | 1:3 | 
| High DAC-SUC 13 | 70 mg/mL | 10 mg/mL | 1:3 | 
| Groups | Sham | Hydrogel | pMSC/ Hydrogel | Microfracture | 
|---|---|---|---|---|
| Modified O’Driscoll Score | ||||
| Surface regularity | 0 | 1 (0–2) | 1.5 (0–2) | 2 (0–3) | 
| Structural integrity | 0 | 1 (0–2) | 1.5 (0–2) | 1 (0–1) | 
| Safranin-O staining of the matrix | 1 (0–1) | 1 (0–3) | 2 (1–2) | 2 (1–3) | 
| Thickness | 0 (0–1) | 1 (1–2) | 1 (0–2) | 0 (0–2) | 
| Bonding to the adjacent cartilage | 0 (0–1) | 1 | 1 (0–2) | 1 (0–2) | 
| Cellular morphology | 0 (0–2) | 0.5 (0–2) | 1 (0–4) | 1 (0–4) | 
| Hypocellularity | 0 (0–1) | 1 (2–3) | 2 (0–3) | 1 (1–3) | 
| Chondrocyte clustering | 1.5 (1–2) | 1 (1–2) | 1 (0–2) | 1 (1–2) | 
| Freedom from degenerative changes in Adjacent cartilage | 1 (0–1) | 1 (2–3) | 2 (1–2) | 1 (0–2) | 
| Total Score (Scale Range 0–24) | 3.5 (2–8) | 8.5 (7–21) | 13 (3–18) | 10 (7–19) | 
| Wakitani Score | ||||
| Surface regularity | 3 | 2 (1–3) | 2 (1–3) | 1 (1–3) | 
| Matrix staining | 1 (2–3) | 1 (0–3) | 2 (1–2) | 1 (1–2) | 
| Thickness of cartilage | 0 (0–2) | 0 | 1 (0–2) | 1 (0–2) | 
| Integration of donor with host Adjacent cartilage | 2 (1–2) | 1 (0–1) | 1.5 (0–2) | 1 (0–2) | 
| Cell morphology | 1 (2–4) | 2 (1–3) | 1.5 (1–2) | 2 (0–2) | 
| Total Score (Scale Range 0–14) | 7 (4–11) | 6 (2–9) | 8 (2–14) | 6 (3–9) | 
| Publisher’s Note: MDPI stays neutral with regard to jurisdictional claims in published maps and institutional affiliations. | 
© 2022 by the authors. Licensee MDPI, Basel, Switzerland. This article is an open access article distributed under the terms and conditions of the Creative Commons Attribution (CC BY) license (https://creativecommons.org/licenses/by/4.0/).
Share and Cite
Chen, Y.-C.; Liao, H.-J.; Hsu, Y.-M.; Shen, Y.-S.; Chang, C.-H. Delivery of Mesenchymal Stem Cell in Dialdehyde Methylcellulose-Succinyl-Chitosan Hydrogel Promotes Chondrogenesis in a Porcine Model. Polymers 2022, 14, 1474. https://doi.org/10.3390/polym14071474
Chen Y-C, Liao H-J, Hsu Y-M, Shen Y-S, Chang C-H. Delivery of Mesenchymal Stem Cell in Dialdehyde Methylcellulose-Succinyl-Chitosan Hydrogel Promotes Chondrogenesis in a Porcine Model. Polymers. 2022; 14(7):1474. https://doi.org/10.3390/polym14071474
Chicago/Turabian StyleChen, Yu-Chun, Hsiu-Jung Liao, Yuan-Ming Hsu, Yi-Shan Shen, and Chih-Hung Chang. 2022. "Delivery of Mesenchymal Stem Cell in Dialdehyde Methylcellulose-Succinyl-Chitosan Hydrogel Promotes Chondrogenesis in a Porcine Model" Polymers 14, no. 7: 1474. https://doi.org/10.3390/polym14071474
APA StyleChen, Y.-C., Liao, H.-J., Hsu, Y.-M., Shen, Y.-S., & Chang, C.-H. (2022). Delivery of Mesenchymal Stem Cell in Dialdehyde Methylcellulose-Succinyl-Chitosan Hydrogel Promotes Chondrogenesis in a Porcine Model. Polymers, 14(7), 1474. https://doi.org/10.3390/polym14071474
 
         
                                                


 
       