Numerical Modeling of Damage Caused by Seawater Exposure on Mechanical Strength in Fiber-Reinforced Polymer Composites
Abstract
1. Introduction
2. Material and Experimental Methods
3. Failure Criterion and Proposed Seawater Exposure Damage Model
3.1. Puck’s Failure Criterion
3.2. Constitutive Relation and Progressive Failure Theory
3.3. Proposed Model for Seawater Damage
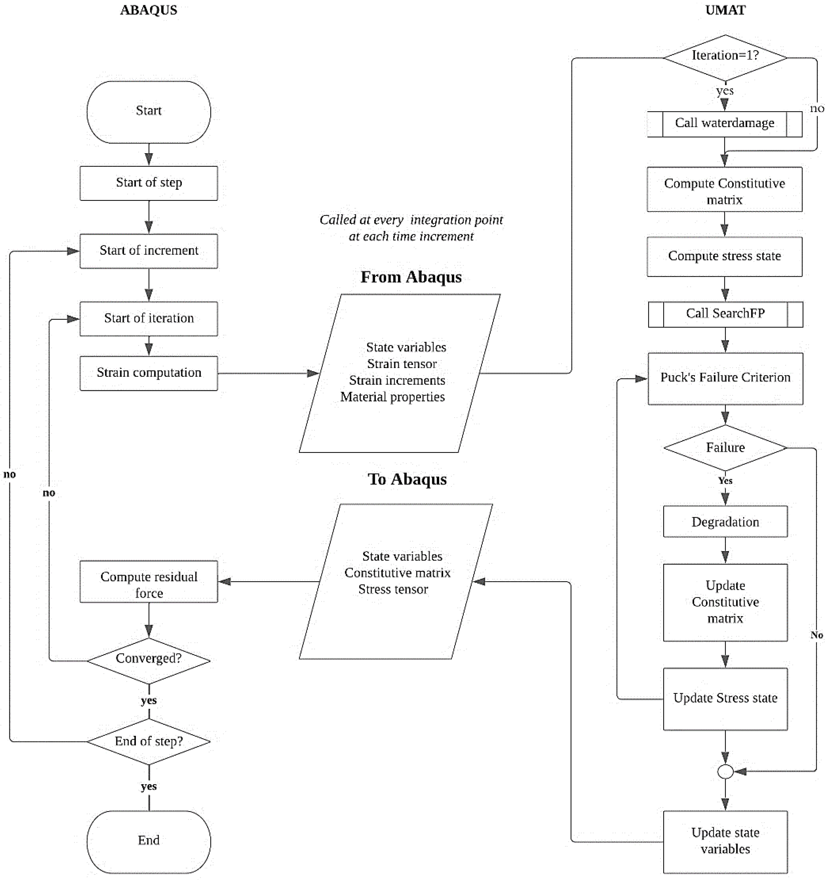
4. Finite-Element Based Implementation
5. Results and Discussion
6. Conclusions
- The linear relation between the weight gain and the wet volume was adequate to model the diffusion process. The maximum errors between the fitted function and the experimental results were lower than 9%.
- The first principal strain fields near the hole surface simulated with the proposed methodology were quite similar to those measured in the experiments for the different loading cases with digital image correlation;
- The model predicted both the maximum stress and the strain at failure with good accuracy, irrespective of the immersion time. In the absence of seawater, the results were more accurate;
- The stress–strain plots exhibited a nonlinear behaviour. However, this non-realistic behaviour only occurred in the early stage of the loading process. After a certain stress level, the numerical simulations and the experimental results behaved similarly;
- A power relationship between the stress at failure and the immersion time was found. Most of the damage caused by the exposure to seawater occurred in the first three months;
- The model can help designers to identify the areas where the application of impermeable coatings can improve the resistance to seawater exposure. The cases analysed showed gains in maximum stress higher than 10%.
Author Contributions
Funding
Institutional Review Board Statement
Informed Consent Statement
Data Availability Statement
Conflicts of Interest
References
- Zhao, J.; Li, G.; Wang, Z.; Zhao, X.L. Fatigue behavior of concrete beams reinforced with glass and carbon-fiber reinforced polymer (GFRP/CFRP) bars after exposure to elevated temperatures. Compos. Struct. 2019, 229, 111427. [Google Scholar] [CrossRef]
- Banibayat, P.; Patnaik, A. Creep Rupture Performance of Basalt Fiber-Reinforced Polymer Bars. J. Aerosp. Eng. 2013, 28, 04014074. [Google Scholar] [CrossRef]
- Buragohain, M.K. Composite Structures: Design, Mechanics, Analysis, Manufacturing, and Testing, 1st ed.; CRC Press: Boca Raton, FL, USA, 2017. [Google Scholar]
- Mugahed Amran, Y.H.; Alyousef, R.; Rashid, R.S.M.; Alabduljabbar, H.; Hung, C.C. Properties and applications of FRP in strengthening RC structures: A review. Structures 2018, 16, 208–238. [Google Scholar] [CrossRef]
- Bandaru, A.K.; Chavan, V.; Ahmad, S.; Alagirusamy, R.; Bhatnagar, N. Ballistic impact response of Kevlar® reinforced thermoplastic composite armors. Int. J. Impact Eng. 2016, 89, 1–13. [Google Scholar] [CrossRef]
- Trabelsi, M.; Mamun, A.; Klöcker, M.; Moulefera, I.; Pljonkin, A.; Elleuch, K.; Sabantina, L. Magnetic Carbon Nanofiber Mats for Prospective Single Photon Avalanche Diode (SPAD) Sensing Applications. Sensors 2021, 21, 7873. [Google Scholar] [CrossRef]
- Li, C.; Guo, R.; Xian, G.; Li, H. Innovative compound-type anchorage system for a large-diameter pultruded carbon/glass hybrid rod for bridge cable. Mater. Struct. 2020, 53, 73. [Google Scholar] [CrossRef]
- Zheng, H.; Zhang, W.; Li, B.; Zhu, J.; Wang, C.; Song, G.; Wu, G.; Yang, X.; Huang, Y.; Ma, L. Recent advances of interphases in carbon fiber-reinforced polymer composites: A review. Compos. Part B Eng. 2022, 233, 109639. [Google Scholar] [CrossRef]
- Rubino, F.; Nisticò, A.; Tucci, F.; Carlone, P. Marine Application of Fiber Reinforced Composites: A Review. J. Mar. Sci. Eng. 2020, 8, 26. [Google Scholar] [CrossRef]
- Kimpara, I. Use of advanced composite materials in marine vehicles. Mar. Struct. 1991, 4, 117–127. [Google Scholar] [CrossRef]
- Kazachenko, A.S.; Malyar, Y.N.; Vasilyeva, N.Y.; Borovkova, V.S.; Issaoui, N. Optimization of guar gum galactomannan sulfation process with sulfamic acid. Biomass Convers. Biorefin. 2021. [Google Scholar] [CrossRef]
- Mouritz, A.P.; Gellert, E.; Burchill, P.; Challis, K. Review of advanced composite structures for naval ships and submarines. Compos. Struct. 2001, 53, 21–42. [Google Scholar] [CrossRef]
- Rajapakse, Y.; Davies, P. Durability of Composites in a Marine Environment; Springer: Dordrecht, The Netherlands, 2014; Volume 208. [Google Scholar]
- Wang, J.; Gangarao, H.; Liang, R.; Liu, W. Durability and prediction models of fiber-reinforced polymer composites under various environmental conditions: A critical review. J. Reinf. Plast. Comps. 2015, 35, 179–211. [Google Scholar] [CrossRef]
- Zhou, P.; Tian, J.; Li, C.; Tang, Z. Comparative Study of Durability Behaviors of Thermoplastic Polypropylene and Thermosetting Epoxy Exposed to Elevated Temperature, Water Immersion and Sustained Bending Loading. Polymers 2022, 14, 2953. [Google Scholar] [CrossRef] [PubMed]
- Branco, R.; Reis, P.N.B.; Neto, M.A.; Costa, J.D.; Amaro, A.M. Seawater Effect on Fatigue Behaviour of Notched Carbon/Epoxy Laminates. Appl. Sci. 2021, 11, 11939. [Google Scholar]
- Gupta, V.B.; Drzal, L.T.; Rich, M.J. The physical basis of moisture transport in a cured epoxy resin system. J. Appl. Polym. Sci. 1985, 30, 4467–4493. [Google Scholar] [CrossRef]
- Selzer, R.; Friedrich, K. Mechanical properties and failure behaviour of carbon fibre-reinforced polymer composites under the influence of moisture. Compos. Part A Appl. Sci. Manuf. 1997, 28, 595–604. [Google Scholar] [CrossRef]
- Vanlandingham, M.R.; Eduljee, R.F.; Gillespie, W., Jr. Moisture diffusion in epoxy systems. J. Appl. Polym. Sci. 1999, 71, 787–798. [Google Scholar]
- Hammami, A.; Al-Ghuilani, N. Durability and environmental degradation of glass-vinylester composites. Polym. Compos. 2004, 25, 609–616. [Google Scholar] [CrossRef]
- Hong, B.; Xian, G.; Wang, Z. Durability study of pultruded carbon fiber reinforced polymer plates subjected to water immersion. Adv. Struct. Eng. 2018, 21, 571–579. [Google Scholar]
- Maymon, G.; Briley, R.; Rehfield, L. Influence of Moisture Absorption and Elevated Temperature on the Dynamic Behavior of Resin Matrix Composites: Preliminary Results. Adv. Compos. Mater. Eff. 2009, 221, 221–233. [Google Scholar]
- Andreopoulos, A.G.; Tarantili, P.A. Water sorption characteristics of epoxy resin–UHMPE fibers composites. J. Appl. Polym. Sci. 1998, 70, 747–755. [Google Scholar] [CrossRef]
- Apicella, A.; Migliaresi, C.; Nicodemo, L.; Nicolais, L.; Iaccarino, L.; Roccotelli, S. Water sorption and mechanical properties of a glass-reinforced polyester resin. Composites 1982, 13, 406–410. [Google Scholar] [CrossRef]
- Gu, Y.; Liu, H.; Li, M.; Li, Y.; Zhang, Z. Macro and micro-interfacial properties of carbon fiber reinforced epoxy resin composite under hygrothermal treatments. J. Reinf. Plast. Comps. 2013, 33, 369–379. [Google Scholar] [CrossRef]
- Guo, R.; Xian, G.; Li, C.; Huang, X.; Xin, M. Effect of fiber hybridization types on the mechanical properties of carbon/glass fiber reinforced polymer composite rod. Mech. Adv. Mater. Struct. 2021, 1–13. [Google Scholar] [CrossRef]
- Karbhari, V.M.; Xian, G. Hygrothermal effects on high VF pultruded unidirectional carbon/epoxy composites: Moisture uptake. Compos. Part B Eng. 2009, 40, 41–49. [Google Scholar] [CrossRef]
- Liao, K.; Schultheisz, C.R.; Hunston, D.L. Effects of environmental aging on the properties of pultruded GFRP. Compos. Part B Eng. 1999, 30, 485–493. [Google Scholar] [CrossRef]
- Apicella, A.; Migliaresi, C.; Nicolais, L.; Iaccarino, L.; Roccotelli, S. The water ageing of unsaturated polyester-based composites: Influence of resin chemical structure. Composites 1983, 14, 387–392. [Google Scholar] [CrossRef]
- Schutte, C.L. Environmental durability of glass-fiber composites. Mater. Sci. Eng. R. Rep. 1994, 13, 265–323. [Google Scholar] [CrossRef]
- Netravali, A.N.; Fornes, R.E.; Gilbert, R.D.; Memory, J.D. Effects of water sorption at different temperatures on permanent changes in an epoxy. J. Appl. Polym. Sci. 1985, 30, 1573–1578. [Google Scholar] [CrossRef]
- Wong, T.C.; Broutman, L.J. Moisture diffusion in epoxy resins Part I. Non-Fickian sorption processes. Polym. Eng. Sci. 1985, 25, 521–528. [Google Scholar] [CrossRef]
- Ellis, T.S.; Karasz, F.E. Interaction of epoxy resins with water: The depression of glass transition temperature. Polymer Guildf 1984, 25, 664–669. [Google Scholar] [CrossRef]
- Thomason, J.L. The interface region in glass fibre-reinforced epoxy resin composites: 2. Water absorption, voids and the interface. Composites 1995, 26, 477–485. [Google Scholar] [CrossRef]
- Bian, L.; Xiao, J.; Zeng, J.; Xing, S. Effects of seawater immersion on water absorption and mechanical properties of GFRP composites. J. Compos. Mater. 2012, 46, 3151–3162. [Google Scholar] [CrossRef]
- Shen, C.; Springer, G.S. Moisture Absorption and Desorption of Composite Materials. J. Compos. Mater. 1976, 10, 2–20. [Google Scholar] [CrossRef]
- Nogueira, P.; Ramírez, C.; Torres, A.; Abad, M.J.; Cano, J.; López, J.; Barral, L. Effect of water sorption on the structure and mechanical properties of an epoxy resin system. J. Appl. Polym. Sci. 2001, 80, 71–80. [Google Scholar] [CrossRef]
- Tsenoglou, C.J.; Pavlidou, S.; Papaspyrides, C.D. Evaluation of interfacial relaxation due to water absorption in fiber-polymer composites. Compos. Sci. Technol. 2006, 66, 2855–2864. [Google Scholar] [CrossRef]
- Costa, M.L.; Rezende, M.C.; De Almeida, S.F.M. Strength of Hygrothermally Conditioned Polymer Composites with Voids. J. Compos. Mater. 2005, 39, 1943–1961. [Google Scholar] [CrossRef]
- Weitsman, Y.J.; Guo, Y.J. A correlation between fluid-induced damage and anomalous fluid sorption in polymeric composites. Compos. Sci. Technol. 2002, 62, 889–908. [Google Scholar] [CrossRef]
- Pritchard, G.; Speake, S.D. The use of water absorption kinetic data to predict laminate property changes. Composites 1987, 18, 227–232. [Google Scholar] [CrossRef]
- Saadatmanesh, H.; Tannous, F.E. Environmental Effects on the Mechanical Properties of E-Glass FRP Rebars. ACI Mater. J. 1998, 95, 87–100. [Google Scholar]
- Gellert, E.P.; Turley, D.M. Seawater immersion ageing of glass-fibre reinforced polymer laminates for marine applications. Compos. Part A Appl. Sci. Manuf. 1999, 30, 1259–1265. [Google Scholar] [CrossRef]
- Gholami, M.; Afrasiab, H.; Baghestani, A.M.; Fathi, A. Hygrothermal degradation of elastic properties of fiber reinforced composites: A micro-scale finite element analysis. Compos. Struct. 2021, 266, 113819. [Google Scholar] [CrossRef]
- Zhou, J.; Bi, F.; Wang, Z.; Zhang, J. Experimental investigation of size effect on mechanical properties of carbon fiber reinforced polymer (CFRP) confined concrete circular specimens. Constr. Build. Mater. 2016, 127, 643–652. [Google Scholar] [CrossRef]
- Feng, Y.; Ma, B.; Cui, R.; An, T.; He, Y.; Jiao, S. Effects of hygrothermal environment on the buckling and postbuckling performances of stiffened composite panels under axial compression. Compos. Struct. 2020, 242, 112132. [Google Scholar] [CrossRef]
- Puck, A.; Schürmann, H. Failure analysis of FRP laminates by means of physically based phenomenological models. Compos. Sci. Technol. 1998, 58, 1045–1067. [Google Scholar] [CrossRef]
- Lutz, G. The Puck Theory of Failure in Laminates in the Context of the New Guideline. In Proceedings of the Damage in Composite Materials 2006, Stuttgart, Germany, 18–19 September 2006. [Google Scholar]
- Knops, M. Analysis of Failure in Fiber Polymer Laminates: The Theory of Alfred Puck; Springer Science & Business Media: Berlin, Germany, 2008; pp. 1–205. [Google Scholar]
- Puck, A.; Kopp, J.; Knops, M. Guidelines for the determination of the parameters in Puck’s action plane strength criterion. Compos. Sci. Technol. 2002, 62, 371–378. [Google Scholar] [CrossRef]
- Gu, J.; Li, K.; Su, L. A Continuum Damage Model for Intralaminar Progressive Failure Analysis of CFRP Laminates Based on the Modified Puck’s Theory. Materials 2019, 12, 3292. [Google Scholar] [CrossRef] [PubMed]
- Lee, C.S.; Kim, J.H.; Kim, S.K.; Ryu, D.M.; Lee, J.M. Initial and progressive failure analyses for composite laminates using Puck failure criterion and damage-coupled finite element method. Compos. Struct. 2015, 121, 406–419. [Google Scholar] [CrossRef]
- Neto, M.A.; Amaro, A.; Luis, R.; Cirne, J.; Leal, R. Engineering Computation of Structures: The Finite Element Method; Springer International Publishing: Cham, Switzerland, 2015; pp. 1–310. [Google Scholar]
- Pérez-Pacheco, E.; Cauich-Cupul, J.I.; Valadez-González, A.; Herrera-Franco, P.J. Effect of moisture absorption on the mechanical behavior of carbon fiber/epoxy matrix composites. J. Mater. Sci. 2012, 48, 1873–1882. [Google Scholar]
- Pavan, A.; Dayananda, P.; Vijaya, K.M.; Hegde, S.; Narampady Hosagade, P. Influence of seawater absorption on vibrational and tensile characteristics of quasi-isotropic glass/epoxy composites. J. Mater. Res. Technol. 2019, 8, 1427–1433. [Google Scholar] [CrossRef]
- Bao, L.R.; Yee, A.F. Moisture diffusion and hygrothermal aging in bismaleimide matrix carbon fiber composites—part I: Uni-weave composites. Compos. Sci. Technol. 2002, 62, 2099–2110. [Google Scholar]
- Crank, J. The Mathematics of Diffusion, 2nd ed.; Oxford University Press: Oxford, UK, 1975. [Google Scholar]
- Gonilha, J.A.; Silvestre, N.; Correia, J.R.; Tita, V.; Martins, D. Novel progressive failure model for quasi-orthotropic pultruded FRP structures: Formulation and calibration of parameters (Part I). Compos. Struct. 2021, 255, 112974. [Google Scholar] [CrossRef]
- Kaddour, A.S.; Hinton, M.J.; Li, S.; Smith, P.A. The world-wide failure exercises: How can composites design and manufacture communities build their strength. In Proceedings of the 16th European ConfCCM16, Seville, Spain, 22–26 June 2014. [Google Scholar]
- Gonçalves, C. Effect of Hostile Environments in the Fatigue Behaviour of Glass/Epoxy Laminates. Master’s Thesis, Department of Mechanical Engineering, Faculty of Science and Technology of University of Coimbra, Coimbra, Portugal, 2019. (In Portuguese). [Google Scholar]
- Jorge, R.D.S. Deformation Analysis of Immersed in a Saltwater Environment Glass/Epoxy Laminates Subject to Cyclic Loads. Master’s Thesis, Department of Mechanical Engineering, Faculty of Science and Technology of University of Coimbra, Coimbra, Portugal, 2021. (In Portuguese). [Google Scholar]
- Schreier, H.; Orteu, J.J.; Sutton, M.A. Image Correlation for Shape, Motion and Deformation Measurements: Basic Concepts, Theory and Applications; Springer: New York, NY, USA, 2009; pp. 1–321. [Google Scholar]
- Aguiar, D.M.D.C. Effect of Immersion Time in a Saline Environment in Response to the Fatigue of Glass/Epoxide Laminates. Master’s Thesis, Department of Mechanical Engineering, Faculty of Science and Technology of University of Coimbra, Coimbra, Portugal, 2021. (In Portuguese). [Google Scholar]













| 0.30 | 0.25 | 0.20 to 0.25 |
| Failure Mode | Damage Value |
|---|---|
| Tensile fiber | |
| Compressive fiber | |
| Tensile matrix | |
| Compressive matrix |
| Slope k | Thickness h (mm) | Mass Diffusivity Coefficient D | |
|---|---|---|---|
| 1.04 | 14.35 | 2.3 | 2.31 |
| Nº | Maximum Load, F (N) | Maximum Displacement, δ (mm) |
|---|---|---|
| 1 | 8969 | 2.87 |
| 2 | 9545 | 3.19 |
| 3 | 9155 | 2.33 |
| Average | 9223 | 2.8 |
| St. Dev. | 208 | 0.4 |
Publisher’s Note: MDPI stays neutral with regard to jurisdictional claims in published maps and institutional affiliations. |
© 2022 by the authors. Licensee MDPI, Basel, Switzerland. This article is an open access article distributed under the terms and conditions of the Creative Commons Attribution (CC BY) license (https://creativecommons.org/licenses/by/4.0/).
Share and Cite
Vidinha, H.; Branco, R.; Neto, M.A.; Amaro, A.M.; Reis, P. Numerical Modeling of Damage Caused by Seawater Exposure on Mechanical Strength in Fiber-Reinforced Polymer Composites. Polymers 2022, 14, 3955. https://doi.org/10.3390/polym14193955
Vidinha H, Branco R, Neto MA, Amaro AM, Reis P. Numerical Modeling of Damage Caused by Seawater Exposure on Mechanical Strength in Fiber-Reinforced Polymer Composites. Polymers. 2022; 14(19):3955. https://doi.org/10.3390/polym14193955
Chicago/Turabian StyleVidinha, Hugo, Ricardo Branco, Maria Augusta Neto, Ana M. Amaro, and Paulo Reis. 2022. "Numerical Modeling of Damage Caused by Seawater Exposure on Mechanical Strength in Fiber-Reinforced Polymer Composites" Polymers 14, no. 19: 3955. https://doi.org/10.3390/polym14193955
APA StyleVidinha, H., Branco, R., Neto, M. A., Amaro, A. M., & Reis, P. (2022). Numerical Modeling of Damage Caused by Seawater Exposure on Mechanical Strength in Fiber-Reinforced Polymer Composites. Polymers, 14(19), 3955. https://doi.org/10.3390/polym14193955

