Insight into the Sustainable Integration of Bio- and Petroleum Refineries for the Production of Fuels and Chemicals
Abstract
1. Introduction
2. The Depleting Reserves and Price Instability of Global Crude Oil
3. Biomass as a Renewable Biorefinery Feedstock
3.1. Plant Biomass Composition
3.2. Biomass Characterization
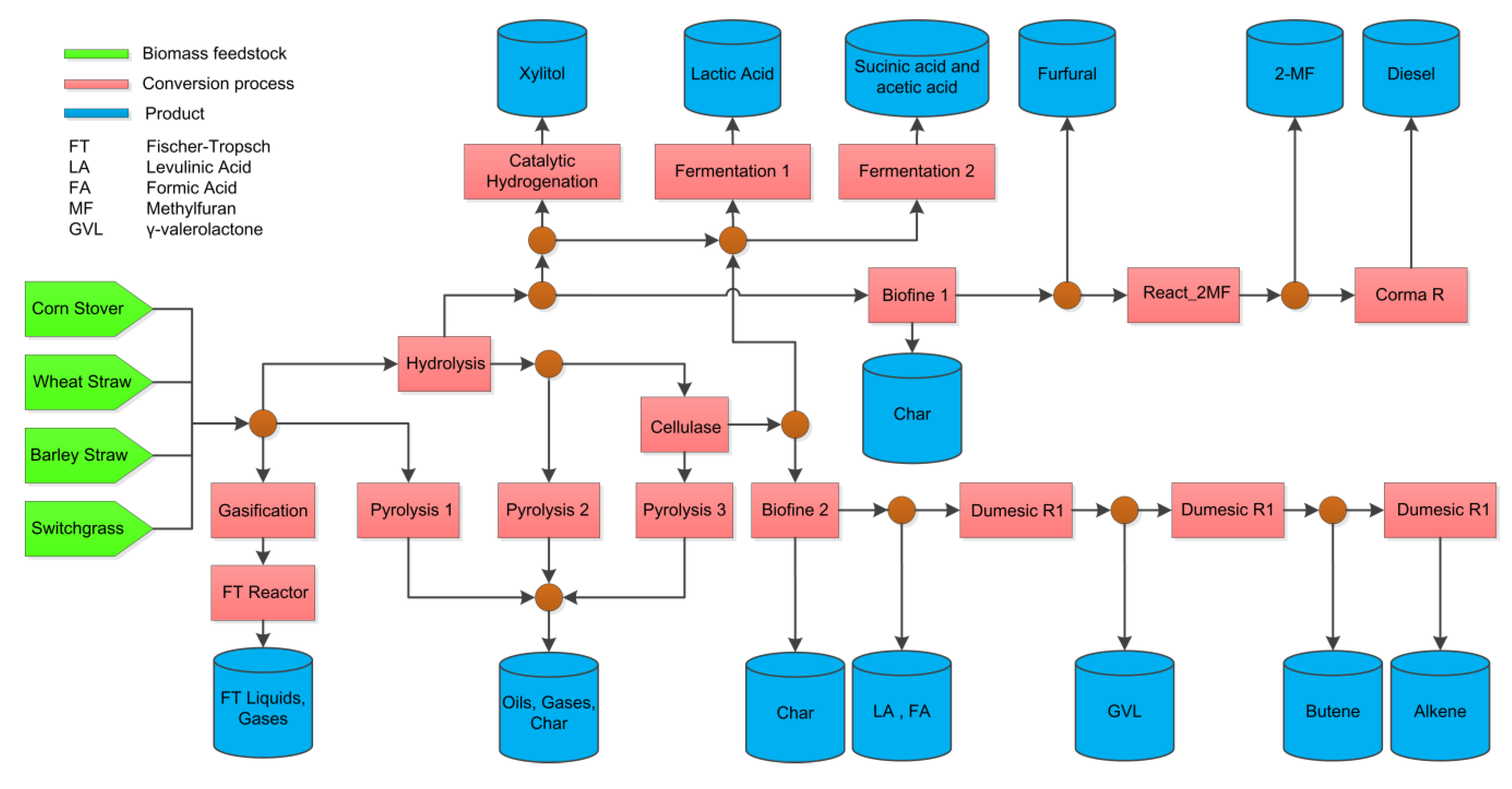
4. Potential Chemicals from Biomass
5. Optimization of Biorefinery
5.1. Mixed-Integer Non-Linear Programming
5.2. Mixed-Integer Linear Fractional Programming
5.3. Possibilistic Programming
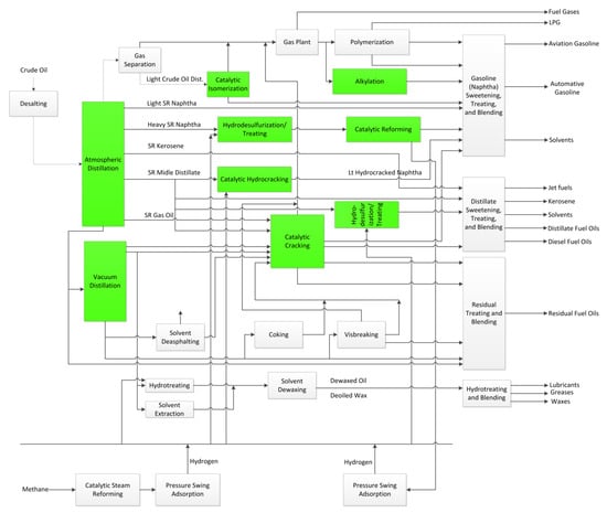
6. Optimization of Petroleum Refinery
7. Sustainability Parameters in Multi-Objective Optimization
7.1. Life-Cycle Assessment (LCA)
7.2. Process Safety
7.3. Social Impact
8. Integration of Petroleum Refinery and Biorefinery
9. Conclusions and Perspectives
Author Contributions
Funding
Conflicts of Interest
References
- Kamm, B.; Kamm, M. Biorefinery – Systems. Chem. Biochem. Eng. Q 2004, 18, 1–6. [Google Scholar]
- Kamm, B.; Kamm, M.J.A.M. Principles of biorefineries. Appl. Microbiol. Biotechnol. 2004, 64, 137–145. [Google Scholar] [CrossRef] [PubMed]
- Lee, X.J.; Ong, H.C.; Gan, Y.Y.; Chen, W.-H.; Mahlia, T.M.I. State of art review on conventional and advanced pyrolysis of macroalgae and microalgae for biochar, bio-oil and bio-syngas production. Energy Convers. Manag. 2020, 210, 112707. [Google Scholar] [CrossRef]
- Wibisono, Y.; Agung Nugroho, W.; Akbar Devianto, L.; Adi Sulianto, A.; Roil Bilad, M. Microalgae in Food-Energy-Water Nexus: A Review on Progress of Forward Osmosis Applications. Membranes 2019, 9, 166. [Google Scholar] [CrossRef] [PubMed]
- Abdurakhman, Y.B.; Putra, Z.A.; Bilad, M.R. Process simulation and economic analysis of biodiesel production from waste cooking oil with membrane bioreactor. Aip Conf. Proc. 2017, 1891, 020011. [Google Scholar] [CrossRef]
- Bhullar, L.; Adi Putra, Z. Process Design and Modelling of the Production of Butyl Cellosolve Acetate and EO-3 Phosphate Ester. Indones. J. Sci. Technol. 2017, 2, 166. [Google Scholar] [CrossRef][Green Version]
- Nayaggy, M.; Adi Putra, Z. Process Simulation on Fast Pyrolysis of Palm Kernel Shell for Production of Fuel. Indones. J. Sci. Technol. 2019, 4, 64–73. [Google Scholar] [CrossRef]
- Zainal, S.; Daud, W.; Adi Putra, Z.; Nor, N. Integrated constraints optimization for surface and sub-surface towards CAPEX free maximizing production. Iop Conf. Ser. Mater. Sci. Eng. 2018, 458, 012045. [Google Scholar] [CrossRef]
- Budiman Abdurakhman, Y.; Adi Putra, Z.; Bilad, M.R.; Md Nordin, N.A.H.; Wirzal, M.D.H. Techno-economic analysis of biodiesel production process from waste cooking oil using catalytic membrane reactor and realistic feed composition. Chem. Eng. Res. Des. 2018, 134, 564–574. [Google Scholar] [CrossRef]
- Alias, A.F.; Putra, Z.A.; Bilad, M.R.; Wirzal, M.D.H.; Nordin, N.A.H.M. Simulation of co-processing bio-oil and vgo in fluid catalytic cracking units. Platf. A J. Eng. 2020, 4, 12–19. [Google Scholar]
- Bairamzadeh, S.; Saidi-Mehrabad, M.; Pishvaee, M.S. Modelling different types of uncertainty in biofuel supply network design and planning: A robust optimization approach. Renew. Energy 2018, 116, 500–517. [Google Scholar] [CrossRef]
- Al-Othman, W.B.E.; Lababidi, H.M.S.; Alatiqi, I.M.; Al-Shayji, K. Supply chain optimization of petroleum organization under uncertainty in market demands and prices. Eur. J. Oper. Res. 2008, 189, 822–840. [Google Scholar] [CrossRef]
- Gargalo, C.L.; Carvalho, A.; Gernaey, K.V.; Sin, G. Optimal Design and Planning of Glycerol-Based Biorefinery Supply Chains under Uncertainty. Ind. Eng. Chem. Res. 2017, 56, 11870–11893. [Google Scholar] [CrossRef]
- Chen, Y.; Yuan, Z.; Chen, B. Process optimization with consideration of uncertainties—An overview. Chin. J. Chem. Eng. 2018, 26, 1700–1706. [Google Scholar] [CrossRef]
- Ghaderi, H.; Moini, A.; Pishvaee, M.S. A multi-objective robust possibilistic programming approach to sustainable switchgrass-based bioethanol supply chain network design. J. Clean. Prod. 2018, 179, 368–406. [Google Scholar] [CrossRef]
- Oliveira, F.; Grossmann, I.E.; Hamacher, S. Accelerating Benders stochastic decomposition for the optimization under uncertainty of the petroleum product supply chain. Comput. Oper. Res. 2014, 49, 47–58. [Google Scholar] [CrossRef]
- OPEC Annual Statistical Bulletin; Organization of the Petroleum Exporting Countries: Vienna, Austria, 2018.
- Crude Oil Production. Available online: https://data.oecd.org/energy/crude-oil-production.htm (accessed on 23 April 2019).
- Huynh, T.M.; Armbruster, U.; Atia, H.; Bentrup, U.; Phan, B.M.Q.; Eckelt, R.; Nguyen, L.H.; Nguyen, D.A.; Martin, A. Upgrading of bio-oil and subsequent co-processing under FCC conditions for fuel production. React. Chem. Eng. 2016, 1, 239–251. [Google Scholar] [CrossRef]
- Ong, H.C.; Milano, J.; Silitonga, A.S.; Hassan, M.H.; Shamsuddin, A.H.; Wang, C.T.; Mahlia, T.M.I.; Siswantoro, J.; Kusumo, F.; Sutrisno, J. Biodiesel production from Calophyllum inophyllum-Ceiba pentandra oil mixture: Optimization and characterization. J. Clean. Prod. 2019, 219, 183–198. [Google Scholar] [CrossRef]
- Silitonga, A.; Shamsuddin, A.; Mahlia, T.; Milano, J.; Kusumo, F.; Siswantoro, J.; Dharma, S.; Sebayang, A.; Masjuki, H.; Ong, H.C. Biodiesel synthesis from Ceiba pentandra oil by microwave irradiation-assisted transesterification: ELM modeling and optimization. Renew. Energy 2020, 146, 1278–1291. [Google Scholar] [CrossRef]
- Goh, B.H.H.; Ong, H.C.; Cheah, M.Y.; Chen, W.-H.; Yu, K.L.; Mahlia, T.M.I. Sustainability of direct biodiesel synthesis from microalgae biomass: A critical review. Renew. Sustain. Energy Rev. 2019, 107, 59–74. [Google Scholar] [CrossRef]
- Ragauskas, A.J.; Williams, C.K.; Davison, B.H.; Britovsek, G.; Cairney, J.; Eckert, C.A.; Frederick, W.J., Jr.; Hallett, J.P.; Leak, D.J.; Liotta, C.L.; et al. The path forward for biofuels and biomaterials. Science 2006, 311, 484–489. [Google Scholar] [CrossRef] [PubMed]
- Silitonga, A.S.; Atabani, A.E.; Mahlia, T.M.I.; Masjuki, H.H.; Badruddin, I.A.; Mekhilef, S. A review on prospect of Jatropha curcas for biodiesel in Indonesia. Renew. Sustain. Energy Rev. 2011, 15, 3733–3756. [Google Scholar] [CrossRef]
- Silitonga, A.S.; Mahlia, T.M.I.; Kusumo, F.; Dharma, S.; Sebayang, A.H.; Sembiring, R.W.; Shamsuddin, A.H. Intensification of Reutealis trisperma biodiesel production using infrared radiation: Simulation, optimisation and validation. Renew. Energy 2019, 133, 520–527. [Google Scholar] [CrossRef]
- Commission, E. Renewable Energy Directive. Available online: https://ec.europa.eu/energy/en/topics/renewable-energy/renewable-energy-directive (accessed on 10 October 2019).
- Spot Prices for Crude Oil and Petroleum Products. Available online: https://www.eia.gov/dnav/pet/hist/LeafHandler.ashx?n=PET&s=RWTC&f=A (accessed on 23 April 2019).
- Wallace, S.W.; Ziemba, W.T. Applications of Stochastic Programming; Society for Industrial and Applied Mathematics: Philadelphia, PA, USA, 2005. [Google Scholar]
- Mahlia, T.M.I.; Syazmi, Z.; Mofijur, M.; Abas, A.E.P.; Bilad, M.R.; Ong, H.C.; Silitonga, A.S. Patent landscape review on biodiesel production: Technology updates. Renew. Sustain. Energy Rev. 2020, 118. [Google Scholar] [CrossRef]
- Silitonga, A.S.; Masjuki, H.H.; Mahlia, T.M.I.; Ong, H.C.; Chong, W.T.; Boosroh, M.H. Overview properties of biodiesel diesel blends from edible and non-edible feedstock. Renew. Sustain. Energy Rev. 2013, 22, 346–360. [Google Scholar] [CrossRef]
- Yuan, Z.; Chen, B.; Gani, R. Applications of process synthesis: Moving from conventional chemical processes towards biorefinery processes. Comput. Chem. Eng. 2013, 49, 217–229. [Google Scholar] [CrossRef]
- Crocker, M. Thermochemical Conversion of Biomass to Liquid Fuels and Chemicals; RSC Publishing: Cambridge, MA, USA, 2010; p. 532. [Google Scholar]
- Chang, S.H. An overview of empty fruit bunch from oil palm as feedstock for bio-oil production. Biomass Bioenergy 2014, 62, 174–181. [Google Scholar] [CrossRef]
- Aresta, M.; Dibenedetto, A.; Dumeignil, F. Biorefinery: From Biomass to Chemicals and Fuels; Walter de Gruyter: Berlin, Germany; Boston, MA, USA, 2012; p. 445. [Google Scholar]
- Malaysian Palm Oil Board. Production of Crude Palm Oil for the Month of December 2017. Available online: http://bepi.mpob.gov.my/index.php/en/statistics/production/177-production-2017/792-production-of-crude-oil-palm-2017.html (accessed on 14 January 2020).
- Ong, H.C.; Masjuki, H.H.; Mahlia, T.M.I.; Silitonga, A.S.; Chong, W.T.; Yusaf, T. Engine performance and emissions using Jatropha curcas, Ceiba pentandra and Calophyllum inophyllum biodiesel in a CI diesel engine. Energy 2014, 69, 427–445. [Google Scholar] [CrossRef]
- Kohli, K.; Prajapati, R.; Sharma, B.K. Bio-Based Chemicals from Renewable Biomass for Integrated Biorefineries. Energies 2019, 12, 233. [Google Scholar] [CrossRef]
- Zoebelein, H. Dictionary of Renewable Resources; Wiley-VCH Verlag GmbH: Weinheim, Germany, 2001; p. 408. [Google Scholar]
- Werpy, G.P. Top Value Added Chemicals from Biomass: Volume I—Results of Screening for Potential Candidates from Sugars and Synthesis Gas. DOE/GO-102004-1992; U.S. Department of Energy: Washington, DC, USA, 2004.
- Biddy, M.J.; Scarlata, C.; Kinchin, C. Chemicals from Biomass: A Market Assessment of Bioproducts with Near-Term Potential; National Renewable Energy Lab. (NREL): Golden, CO, USA, 2016.
- Bbosa, D.; Mba-Wright, M.; Brown, R.C. More than ethanol: A techno-economic analysis of a corn stover-ethanol biorefinery integrated with a hydrothermal liquefaction process to convert lignin into biochemicals. Biofuels Bioprod. Biorefin. 2018, 12, 497–509. [Google Scholar] [CrossRef]
- Asadi, E.; Habibi, F.; Nickel, S.; Sahebi, H. A bi-objective stochastic location-inventory-routing model for microalgae-based biofuel supply chain. Appl. Energy 2018, 228, 2235–2261. [Google Scholar] [CrossRef]
- Kelloway, A.; Daoutidis, P. Process Synthesis of Biorefineries: Optimization of Biomass Conversion to Fuels and Chemicals. Ind. Eng. Chem. Res. 2014, 53, 5261–5273. [Google Scholar] [CrossRef]
- Albarelli, J.Q.; Onorati, S.; Caliandro, P.; Peduzzi, E.; Meireles, M.A.A.; Marechal, F.; Ensinas, A.V. Multi-objective optimization of a sugarcane biorefinery for integrated ethanol and methanol production. Energy 2017, 138, 1281–1290. [Google Scholar] [CrossRef]
- Fattahi, M.; Govindan, K. A multi-stage stochastic program for the sustainable design of biofuel supply chain networks under biomass supply uncertainty and disruption risk: A real-life case study. Transp. Res. Part E Logist. Transp. Rev. 2018, 118, 534–567. [Google Scholar] [CrossRef]
- Ou, L.; Brown, T.R.; Thilakaratne, R.; Hu, G.; Brown, R.C. Techno-economic analysis of co-located corn grain and corn stover ethanol plants. Biofuels Bioprod. Biorefin. 2014, 8, 412–422. [Google Scholar] [CrossRef]
- Zondervan, E.; Nawaz, M.; de Haan, A.B.; Woodley, J.M.; Gani, R. Optimal design of a multi-product biorefinery system. Comput. Chem. Eng. 2011, 35, 1752–1766. [Google Scholar] [CrossRef]
- Galanopoulos, C.; Kenkel, P.; Zondervan, E. Superstructure optimization of an integrated algae biorefinery. Comput. Chem. Eng. 2019, 130, 106530. [Google Scholar] [CrossRef]
- Sy, C.L.; Ubando, A.T.; Aviso, K.B.; Tan, R.R. Multi-objective target oriented robust optimization for the design of an integrated biorefinery. J. Clean. Prod. 2018, 170, 496–509. [Google Scholar] [CrossRef]
- Ng, S.Y.; Ong, S.Y.; Ng, Y.Y.; Liew, A.H.B.; Ng, D.K.S.; Chemmangattuvalappil, N.G. Optimal Design and Synthesis of Sustainable Integrated Biorefinery for Pharmaceutical Products from Palm-Based Biomass. Process Integr. Optim. Sustain. 2017, 1, 135–151. [Google Scholar] [CrossRef]
- Bairamzadeh, S.; Pishvaee, M.S.; Saidi-Mehrabad, M. Multiobjective Robust Possibilistic Programming Approach to Sustainable Bioethanol Supply Chain Design under Multiple Uncertainties. Ind. Eng. Chem. Res. 2016, 55, 237–256. [Google Scholar] [CrossRef]
- Singh, A.; Chu, Y.; You, F. Biorefinery Supply Chain Network Design under Competitive Feedstock Markets: An Agent-Based Simulation and Optimization Approach. Ind. Eng. Chem. Res. 2014, 53, 15111–15126. [Google Scholar] [CrossRef]
- Giuliano, A.; Cerulli, R.; Poletto, M.; Raiconi, G.; Barletta, D. Process Pathways Optimization for a Lignocellulosic Biorefinery Producing Levulinic Acid, Succinic Acid, and Ethanol. Ind. Eng. Chem. Res. 2016, 55, 10699–10717. [Google Scholar] [CrossRef]
- López-Díaz, D.C.; Lira-Barragán, L.F.; Rubio-Castro, E.; Ponce-Ortega, J.M.; El-Halwagi, M.M. Optimal location of biorefineries considering sustainable integration with the environment. Renew. Energy 2017, 100, 65–77. [Google Scholar] [CrossRef]
- Tong, K.; You, F.; Rong, G. Robust design and operations of hydrocarbon biofuel supply chain integrating with existing petroleum refineries considering unit cost objective. Comput. Chem. Eng. 2014, 68, 128–139. [Google Scholar] [CrossRef]
- Salas, S.D.; Geraili, A.; Romagnoli, J.A. Optimization of Renewable Energy Businesses under Operational Level Uncertainties through Extensive Sensitivity Analysis and Stochastic Global Optimization. Ind. Eng. Chem. Res. 2017, 56, 3360–3372. [Google Scholar] [CrossRef]
- Ng, R.T.L.; Maravelias, C.T. Design of biofuel supply chains with variable regional depot and biorefinery locations. Renew. Energy 2017, 100, 90–102. [Google Scholar] [CrossRef]
- Babazadeh, R. Robust Optimization Method to Green Biomass-to-Bioenergy Systems under Deep Uncertainty. Ind. Eng. Chem. Res. 2018, 57, 7975–7986. [Google Scholar] [CrossRef]
- Mousavi Ahranjani, P.; Ghaderi, S.F.; Azadeh, A.; Babazadeh, R. Hybrid Multiobjective Robust Possibilistic Programming Approach to a Sustainable Bioethanol Supply Chain Network Design. Ind. Eng. Chem. Res. 2018, 57, 15066–15083. [Google Scholar] [CrossRef]
- Rabbani, M.; Saravi, N.A.; Farrokhi-Asl, H.; Lim, S.F.W.T.; Tahaei, Z. Developing a sustainable supply chain optimization model for switchgrass-based bioenergy production: A case study. J. Clean. Prod. 2018, 200, 827–843. [Google Scholar] [CrossRef]
- Santibañez-Aguilar, J.E.; Morales-Rodriguez, R.; González-Campos, J.B.; Ponce-Ortega, J.M. Stochastic design of biorefinery supply chains considering economic and environmental objectives. J. Clean. Prod. 2016, 136, 224–245. [Google Scholar] [CrossRef]
- Sardashti Birjandi, M.R.; Shahraki, F.; Birjandi, M.S.; Nobandegani, M.S. Application of global optimization strategies to refinery hydrogen network. Int. J. Hydrog. Energy 2014, 39, 14503–14511. [Google Scholar] [CrossRef]
- Ghaderi, H.; Pishvaee, M.S.; Moini, A. Biomass supply chain network design: An optimization-oriented review and analysis. Ind. Crop. Prod. 2016, 94, 972–1000. [Google Scholar] [CrossRef]
- Kraus, R.S. Petroleum Refining Process, Oil and Natural Gas. Encycl. Occup. Health Safety 2011, 397. [Google Scholar]
- Fogassy, G.; Thegarid, N.; Toussaint, G.; van Veen, A.C.; Schuurman, Y.; Mirodatos, C. Biomass derived feedstock co-processing with vacuum gas oil for second-generation fuel production in FCC units. Appl. Catal. B Environ. 2010, 96, 476–485. [Google Scholar] [CrossRef]
- An, H.; Wilhelm, W.E.; Searcy, S.W. Biofuel and petroleum-based fuel supply chain research: A literature review. Biomass Bioenergy 2011, 35, 3763–3774. [Google Scholar] [CrossRef]
- Isoni, V.; Kumbang, D.; Sharratt, P.N.; Khoo, H.H. Biomass to levulinic acid: A techno-economic analysis and sustainability of biorefinery processes in Southeast Asia. J. Environ. Manag. 2018, 214, 267–275. [Google Scholar] [CrossRef]
- Ribas, G.P.; Hamacher, S.; Street, A. Optimization under uncertainty of the integrated oil supply chain using stochastic and robust programming. Int. Trans. Oper. Res. 2010, 17, 777–796. [Google Scholar] [CrossRef]
- Al-Qahtani, K.; Elkamel, A. Robust planning of multisite refinery networks: Optimization under uncertainty. Comput. Chem. Eng. 2010, 34, 985–995. [Google Scholar] [CrossRef]
- Zuwei, L.; Jingdai, W.; Yongrong, Y. Chapter 12 - Robust Engineering Strategy for Solving Optimization Problems of Refinery Hydrogen System. In Hydrogen Supply Chains; Azzaro-Pantel, C., Ed.; Academic Press: Cambridge, MA, USA, 2018; pp. 405–422. [Google Scholar] [CrossRef]
- Gutierrez, G.; Galan, A.; Sarabia, D.; de Prada, C. Two-Stage Stochastic Optimization of a hydrogen network. Ifac Pap. 2018, 51, 263–268. [Google Scholar] [CrossRef]
- Ahmad, M.I.; Zhang, N.; Jobson, M. Modelling and optimisation for design of hydrogen networks for multi-period operation. J. Clean. Prod. 2010, 18, 889–899. [Google Scholar] [CrossRef]
- Zhou, L.; Liao, Z.; Wang, J.; Jiang, B.; Yang, Y.; Hui, D. Optimal design of sustainable hydrogen networks. Int. J. Hydrog. Energy 2013, 38, 2937–2950. [Google Scholar] [CrossRef]
- Liao, Z.-W.; Rong, G.; Wang, J.-D.; Yang, Y.-R. Rigorous algorithmic targeting methods for hydrogen networks—Part I: Systems with no hydrogen purification. Chem. Eng. Sci. 2011, 66, 813–820. [Google Scholar] [CrossRef]
- Zhou, L.; Liao, Z.; Wang, J.; Jiang, B.; Yang, Y. MPEC strategies for efficient and stable scheduling of hydrogen pipeline network operation. Appl. Energy 2014, 119, 296–305. [Google Scholar] [CrossRef]
- Chen, Y.; Eslick, J.; Grossmann, I.; Miller, D. Simultaneous Optimization and Heat Integration Based on Rigorous Process Simulations. In Computer Aided Chemical Engineering; Eden, M.R., Siirola, J.D., Towler, G.P., Eds.; Elsevier: Amsterdam, The Netherlands, 2014; Volume 34, pp. 477–482. [Google Scholar]
- Tovar-Facio, J.; Lira-Barragán, L.F.; Nápoles-Rivera, F.; Bamufleh, H.S.; Ponce-Ortega, J.M.; El-Halwagi, M.M. Optimal Synthesis of Refinery Property-Based Water Networks with Electrocoagulation Treatment Systems. Acs Sustain. Chem. Eng. 2016, 4, 147–158. [Google Scholar] [CrossRef]
- Wang, B.; Gebreslassie, B.H.; You, F. Sustainable design and synthesis of hydrocarbon biorefinery via gasification pathway: Integrated life cycle assessment and technoeconomic analysis with multiobjective superstructure optimization. Comput. Chem. Eng. 2013, 52, 55–76. [Google Scholar] [CrossRef]
- Hafyan, R.; Bhullar, L.; Putra, Z.; Bilad, M.; Wirzal, M.; Nordin, N. Sustainability assessment of xylitol production from empty fruit bunch. Matec Web Conf. 2019, 268, 06018. [Google Scholar] [CrossRef]
- Hafyan, R.H.; Prasetyo, W.D.; Bhullar, L.; Putra, Z.A.; Bilad, M.R.; Wirzal, M.D.H.; Nordin, N.A.H.M. Multi-objective Optimization of Succinic Acid Production from Empty Fruit Bunch. Asean J. Chem. Eng. 2019, 19, 1–11. [Google Scholar] [CrossRef]
- Castillo-Landero, A.; Ortiz-Espinoza, A.P.; Jiménez-Gutiérrez, A. A Process Intensification Methodology Including Economic, Sustainability, and Safety Considerations. Ind. Eng. Chem. Res. 2019, 58, 6080–6092. [Google Scholar] [CrossRef]
- El-Halwagi, A.M.; Rosas, C.; Ponce-Ortega, J.M.; Jiménez-Gutiérrez, A.; Mannan, M.S.; El-Halwagi, M.M. Multiobjective optimization of biorefineries with economic and safety objectives. Aiche J. 2013, 59, 2427–2434. [Google Scholar] [CrossRef]
- Tsao, Y.-C.; Thanh, V.-V.; Lu, J.-C.; Yu, V. Designing sustainable supply chain networks under uncertain environments: Fuzzy multi-objective programming. J. Clean. Prod. 2018, 174, 1550–1565. [Google Scholar] [CrossRef]
- Cambero, C.; Sowlati, T. Incorporating social benefits in multi-objective optimization of forest-based bioenergy and biofuel supply chains. Appl. Energy 2016, 178, 721–735. [Google Scholar] [CrossRef]
- Grossmann, I.E. Advances in mathematical programming models for enterprise-wide optimization. Comput. Chem. Eng. 2012, 47, 2–18. [Google Scholar] [CrossRef]
- Al-Qahtani, K.; Elkamel, A.; Ponnambalam, K. Robust Optimization for Petrochemical Network Design under Uncertainty. Ind. Eng. Chem. Res. 2008, 47, 3912–3919. [Google Scholar] [CrossRef]
- Al-Qahtani, K.; Elkamel, A. Multisite Refinery and Petrochemical Network Design: Optimal Integration and Coordination. Ind. Eng. Chem. Res. 2009, 48, 814–826. [Google Scholar] [CrossRef]
- Al-Sharrah, G.K.; Alatiqi, I.; Elkamel, A. Planning an Integrated Petrochemical Business Portfolio for Long-Range Financial Stability. Ind. Eng. Chem. Res. 2002, 41, 2798–2804. [Google Scholar] [CrossRef]
- Al-Sharrah, G.K.; Alatiqi, I.; Elkamel, A.; Alper, E. Planning an Integrated Petrochemical Industry with an Environmental Objective. Ind. Eng. Chem. Res. 2001, 40, 2103–2111. [Google Scholar] [CrossRef]








| No | Case Study | Sustainability Parameter | Uncertainty | Methods | Ref | |||
|---|---|---|---|---|---|---|---|---|
| Economy | Environment | Safety | Social Impact | |||||
| 1 | Biomass to bioenergy | Total cost | CO2-equivalent | - | - | Deep uncertainty | Robust Optimization | [58] | 
| 2 | Multi feedstock lignocellulosic-based bioethanol | Total cost | GHG emission | - | Job opportunities | Epistemic uncertainty | Robust Possibilistic Programming (MILP) | [59] | 
| 3 | Switch-grass based bioethanol biorefinery | Total cost | Environmental impact (Point-based) | - | Employment and economic development indicators | Epistemic uncertainty | Robust Possibilistic Programming (MILP) | [15] | 
| 4 | Lignocellulosic-based bioethanol supply chain | Total cost | - | - | - | Combined-randomness, epistemic, and deep uncertainty. | Robust optimization (MILP) | [11] | 
| 5 | Switch-grass based bioenergy production | Total cost | GHG emission | - | Jobs creation | - | MILP | [60] | 
| 6 | Sugarcane-based bioethanol | Investment cost | - | - | - | - | Genetic algorithm (MINLP) | [44] | 
| 7 | Cellulosic biofuel supply chain | Total annual cost | - | - | - | - | MILP | [57] | 
| 8 | Biorefinery supply chain | Net annual profit | Eco-indicator99 | - | - | Stochastic scenarios, Latin Hypercube, Monte-Carlo | Deterministic programming | [61] | 
© 2020 by the authors. Licensee MDPI, Basel, Switzerland. This article is an open access article distributed under the terms and conditions of the Creative Commons Attribution (CC BY) license (http://creativecommons.org/licenses/by/4.0/).
Share and Cite
Dwi Prasetyo, W.; Putra, Z.A.; Bilad, M.R.; Mahlia, T.M.I.; Wibisono, Y.; Nordin, N.A.H.; Wirzal, M.D.H. Insight into the Sustainable Integration of Bio- and Petroleum Refineries for the Production of Fuels and Chemicals. Polymers 2020, 12, 1091. https://doi.org/10.3390/polym12051091
Dwi Prasetyo W, Putra ZA, Bilad MR, Mahlia TMI, Wibisono Y, Nordin NAH, Wirzal MDH. Insight into the Sustainable Integration of Bio- and Petroleum Refineries for the Production of Fuels and Chemicals. Polymers. 2020; 12(5):1091. https://doi.org/10.3390/polym12051091
Chicago/Turabian StyleDwi Prasetyo, Wegik, Zulfan Adi Putra, Muhammad Roil Bilad, Teuku Meurah Indra Mahlia, Yusuf Wibisono, Nik Abdul Hadi Nordin, and Mohd Dzul Hakim Wirzal. 2020. "Insight into the Sustainable Integration of Bio- and Petroleum Refineries for the Production of Fuels and Chemicals" Polymers 12, no. 5: 1091. https://doi.org/10.3390/polym12051091
APA StyleDwi Prasetyo, W., Putra, Z. A., Bilad, M. R., Mahlia, T. M. I., Wibisono, Y., Nordin, N. A. H., & Wirzal, M. D. H. (2020). Insight into the Sustainable Integration of Bio- and Petroleum Refineries for the Production of Fuels and Chemicals. Polymers, 12(5), 1091. https://doi.org/10.3390/polym12051091
 
        




 
                         
       
       