Simulation of the Catalytic Gasification of Banana Biomass in the Production of Hydrogen, Using Glucose as a Model Compound
Abstract
:1. Introduction
2. Results and Discussion
2.1. Temperature Distribution inside the Oven
2.2. Fluid Behavior inside the Reactor
2.2.1. Velocity through the Reactor
2.2.2. Temperature across the Reactor
2.2.3. Pressure Drop across the Reactor
2.3. Simulation of the Gasification Reaction
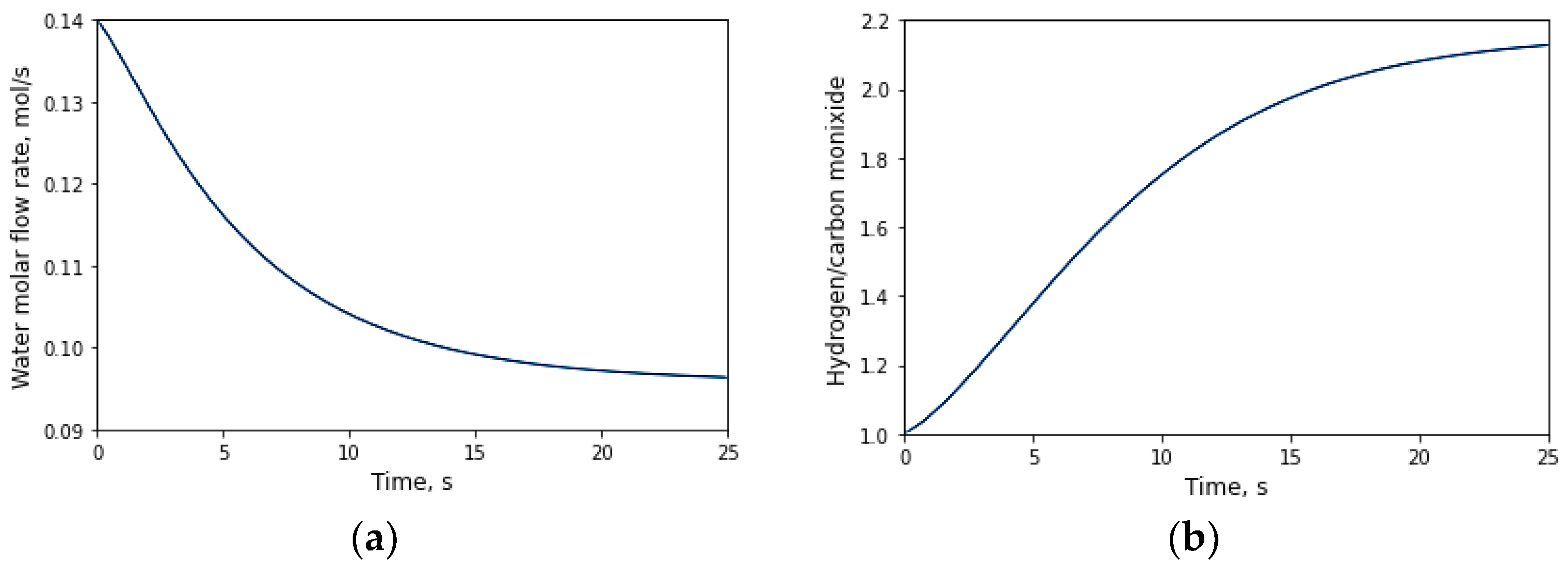
2.3.1. Evolution of the Number of Moles with Respect to Time
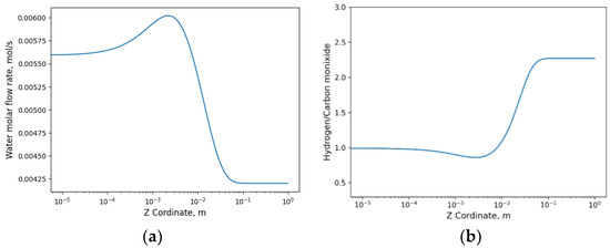
2.3.2. Evolution of the Number of Moles with Respect to the Longitudinal Axis
3. Materials and Methods
3.1. Geometry and Discretization
3.2. Kinetic Model
- Adsorption of gaseous reactants on the catalyst surface, i.e., the adsorption of molecules of reactants A and B at the active site of the catalyst:
- Surface reaction at the catalyst’s active site: the species adsorbed in the previous stage react with each other on the catalyst’s surface, undergoing a rearrangement to form a complex AB*, which then further reacts to generate the corresponding products C and D:
- Desorption of products from the catalyst’s surface to the gas phase:
3.2.1. Reactions Scheme
- I.
- Biomass undergoes conversion to produce , , and , along with traces of coke and tar.
- II.
- , , , , and , are adsorbed on the catalyst surface, where they undergo reactions until desorption occurs, contributing to the formation of the final product.
- III.
- The predominant reactions in the process include the water–gas shift (WGS), dry reforming of methane (DRM), and steam reforming of methane (SRM) reactions.
- The water–gas shift (WGS)
- 2.
- Steam Methane reforming (SMR)
- 3.
- Reverse dry methane reforming (RDRM)
3.2.2. Steam Reforming of Methane (SRM)
- Methane adsorption on the active site of the catalyst:
- 2.
- Vapor adsorption on the active site of the catalyst:
- 3.
- Surface reaction at the active site of the catalyst:
- 4.
- desorption on the catalyst surface:
- 5.
- Desorption of from the catalyst surface:
The Water–Gas Shift
- Carbone Monoxide adsorption on the active site of the catalyst:
- 2.
- Vapor adsorption on the active site of the catalyst:
- 3.
- Surface reaction at the active site of the catalyst:
- 4.
- desorption on the catalyst surface:
- 5.
- Desorption of from the catalyst surface:
Reverse Dry Methane Reforming Reaction
- 1.
- Carbone Monoxide adsorption on the active site of the catalyst:
- 2.
- Vapor adsorption on the active site of the catalyst:
- 3.
- Surface reaction at the active site of the catalyst:
- 4.
- desorption on the catalyst surface:
- 5.
- Desorption of from the catalyst surface:
3.2.3. Reaction Rate Constants and Adsorption Rate Constant
3.2.4. Dynamic and Steady-State Material Balance
4. Conclusions
Author Contributions
Funding
Data Availability Statement
Conflicts of Interest
References
- Olabi, A.G.; Abdelkareem, M.A. Renewable energy and climate change. Renew. Sustain. Energy Rev. 2022, 158, 112111. [Google Scholar] [CrossRef]
- Feng, C.-Y.; Yang, X.; Afshan, S.; Irfan, M. Can renewable energy technology innovation promote mineral resources’ green utilization efficiency? Novel insights from regional development inequality. Resour. Policy 2023, 82, 103449. [Google Scholar] [CrossRef]
- Solaymani, S.; Zada, E.R.; Gatto, A. A Review on Energy and Renewable Energy Policies in Iran. Sustainability 2021, 13, 7328. [Google Scholar] [CrossRef]
- Djellouli, N.; Abdelli, L.; Elheddad, M.; Ahmed, R.; Mahmood, H. The effects of non-renewable energy, renewable energy, economic growth, and foreign direct investment on the sustainability of African countries. Renew. Energy 2022, 183, 676–686. [Google Scholar] [CrossRef]
- Elavarasan, R.M.; Shafiullah, G.M.; Padmanaban, S.; Kumar, N.M.; Annam, A.; Vetrichelvan, A.M.; Mihet-Popa, L.; Holm-Nielsen, J.B. A Comprehensive Review on Renewable Energy Development, Challenges, and Policies of Leading Indian States with an International Perspective. IEEE Access 2020, 8, 74432–74457. [Google Scholar] [CrossRef]
- Saleem, M. Possibility of utilizing agriculture biomass as a renewable and sustainable future energy source. Heliyon 2022, 8, e08905. [Google Scholar] [CrossRef] [PubMed]
- Ahmed, A.; Ge, T.; Peng, J.; Yan, W.C.; Tee, B.T.; You, S. Assessment of the renewable energy generation towards net-zero energy buildings: A review. Energy Build. 2022, 256, 111755. [Google Scholar] [CrossRef]
- Amjith, L.R.; Bavanish, B. A review on biomass and wind as renewable energy for sustainable environment. Chemosphere 2022, 293, 133579. [Google Scholar] [CrossRef]
- Rahman, A.; Farrok, O.; Haque, M.M. Environmental impact of renewable energy source based electrical power plants: Solar, wind, hydroelectric, biomass, geothermal, tidal, ocean, and osmotic. Renew. Sustain. Energy Rev. 2022, 161, 112279. [Google Scholar] [CrossRef]
- Yana, S.; Nizar, M.; Irhamni; Mulyati, D. Biomass waste as a renewable energy in developing bio-based economies in Indonesia: A review. Renew. Sustain. Energy Rev. 2022, 160, 112268. [Google Scholar] [CrossRef]
- Tezer, Ö.; Karabağ, N.; Öngen, A.; Çolpan, C.Ö.; Ayol, A. Biomass gasification for sustainable energy production: A review. Int. J. Hydrog. Energy 2022, 47, 15419–15433. [Google Scholar] [CrossRef]
- Fiallos-Cárdenas, M.; Pérez-Martínez, S.; Ramirez, A.D. Prospectives for the development of a circular bioeconomy around the banana value chain. Sustain. Prod. Consum. 2022, 30, 541–555. [Google Scholar] [CrossRef]
- Verma, M.; Mishra, V. Bioelectricity generation by microbial degradation of banana peel waste biomass in a dual-chamber S. cerevisiae-based microbial fuel cell. Biomass Bioenergy 2023, 168, 106677. [Google Scholar] [CrossRef]
- Singh, R.K.; Patil, T.; Pandey, D.; Tekade, S.P.; Sawarkar, A.N. Co-pyrolysis of petroleum coke and banana leaves biomass: Kinetics, reaction mechanism, and thermodynamic analysis. J. Environ. Manag. 2022, 301, 113854. [Google Scholar] [CrossRef] [PubMed]
- Dayton, D.C.; Foust, T.D. Analytical Methods for Biomass Characterization and Conversion; Elsevier: Amsterdam, The Netherlands, 2020; pp. 1–260. [Google Scholar] [CrossRef]
- Wang, X.; Yang, S.; Shen, B.; Yang, J.; Xu, L. Pyrolysis of Biomass Pineapple Residue and Banana Pseudo-Stem: Kinetics, Mechanism and Valorization of Bio-Char. Catalysts 2022, 12, 840. [Google Scholar] [CrossRef]
- Subramanian, P.; Sriramajayam, S.; Vijayakumary, P.; Raja, K.; Reddy, M.; Research, P.G. Extraction of cellulose from banana sheath and its characterization. Pharma Innov. J. 2022, 11, 1861–1867. [Google Scholar]
- Gallardo, G.; Alberto, M. Producción de Hidrógeno a Través de la Gasificación de Glucosa Usando Catalizadores de 5%Ni con 2% de La, Ce y Mg y Deducción de una Ecuación de Velocidad de Reacción Intrínseca; Universidad Autónoma de Zacatecas: Zacatecas, Mexico, 2019; Available online: http://ricaxcan.uaz.edu.mx/jspui/handle/20.500.11845/2306 (accessed on 4 April 2023).
- Jara-Cobos, L.; Abril-González, M.; Pinos-Vélez, V. Production of Hydrogen from Lignocellulosic Biomass: A Review of Technologies. Catalysts 2023, 13, 766. [Google Scholar] [CrossRef]
- Tacuri, D.; Andrade, C.; Álvarez, P.; Abril-González, M.; Zalamea, S.; Pinos-Vélez, V.; Montero-Izquierdo, A. Design and Development of a Catalytic Fixed-Bed Reactor for Gasification of Banana Biomass in Hydrogen Production. Catalysts 2022, 12, 395. [Google Scholar] [CrossRef]
- Bharadwaj, A.S.; Dev, S.; Zhuang, J.; Wang, Y.; Yoo, C.G.; Jeon, B.H.; Aggarwal, S.; Park, S.H.; Kim, T.H. Review of chemical pretreatment of lignocellulosic biomass using low-liquid and low-chemical catalysts for effective bioconversion. Bioresour. Technol. 2023, 368, 128339. [Google Scholar] [CrossRef]
- Pipitone, G.; Zoppi, G.; Frattini, A.; Bocchini, S.; Pirone, R.; Bensaid, S. Aqueous phase reforming of sugar-based biorefinery streams: From the simplicity of model compounds to the complexity of real feeds. Catal. Today 2020, 345, 267–279. [Google Scholar] [CrossRef]
- Yu, J.; Guo, Q.; Gong, Y.; Ding, L.; Wang, J.; Yu, G. A review of the effects of alkali and alkaline earth metal species on biomass gasification. Fuel Process. Technol. 2021, 214, 106723. [Google Scholar] [CrossRef]
- Adamu, S.; Hossain, M.M. Kinetics of Steam Gasification of Glucose as a Biomass Surrogate over Ni/Ce-Mesoporous Al2O3 in a Fluidized Bed Reactor. Ind. Eng. Chem. Res. 2018, 57, 3128–3137. [Google Scholar] [CrossRef]
- Bhushan, S.; Rana, M.S.; Mamta; Nandan, N.; Prajapati, S.K. Energy harnessing from banana plant wastes: A review. Bioresour. Technol. Rep. 2019, 7, 100212. [Google Scholar] [CrossRef]
- Zhang, Y.; Li, L.; Xu, P.; Liu, B.; Shuai, Y.; Li, B. Hydrogen production through biomass gasification in supercritical water: A review from exergy aspect. Int. J. Hydrog. Energy 2019, 44, 15727–15736. [Google Scholar] [CrossRef]
- García-Jarana, M.B.; Portela, J.R.; Sánchez-Oneto, J.; de la Ossa, E.J.M.; Al-Duri, B. Analysis of the supercritical water gasification of cellulose in a continuous system using short residence times. Appl. Sci. 2020, 10, 5185. [Google Scholar] [CrossRef]
- Flores, G. Determinación de la Capacidad Calorífica de Biomasas Residuales de la Producción Agrícola del Ecuador. Ph.D. Dissertation, Universidad Central de Ecuador, Faculta de Ciencias Químicas, Quito, Ecuador, 2022. [Google Scholar]
- Situmorang, Y.A.; Zhao, Z.; Yoshida, A.; Abudula, A.; Guan, G. Small-scale biomass gasification systems for power generation (<200 kW class): A review. Renew. Sustain. Energy Rev. 2020, 117, 109486. [Google Scholar] [CrossRef]
- Zalamea, S.; William, M.; Serrano, J. Kinetic and mathematical modeling of the catalytic supercritical water gasification of the glucose for the hydrogen production. Rev. Fac. Cienc. Químicas 2016, 14, 11. [Google Scholar]
- Espinilla Peña, F.J. Elaboración de un Modelo 3D de Una Turbina de Vapor. 2019. Available online: https://riull.ull.es/xmlui/handle/915/13373 (accessed on 6 April 2023).
- Escobar, J.O.C.; Jurado, F.; Vera, D. Simulation of an active indirect hybrid dehydrator using ANSYS software. Enfoque UTE Sci. Eng. J. 2021, 12, 29–44. [Google Scholar] [CrossRef]
- Benedicto Parrilla, A.; Brufau García, M.P. Simulación 2D de la Rotura de Presa de Malpasset con los Modelos Iber y RiverFlow2D. Masters Thesis, Universidad de Zaragoza, Zaragoza, Spain, 2019. [Google Scholar]
- Carlos, J.; Bedolla, J. Métodos Numéricos Usando Python con Aplicaciones a la Ingeniería Química; Universidad Nacional Autónoma de México: Mexico City, Mexico, 2022. [Google Scholar]
- Lemus-Contreras, S.A.; Pavón-Silva, T.B.; Alva, M.L.H.; Zarazúa-Aguilar, Y. Desarrollo de un programa con Python para la determinación de datos cinéticos en reacciones irreversibles de un solo componente en reactores intermitentes. J. Basic Sci. 2022, 8, 11–34. [Google Scholar]
- Ruya, P.M.; Lim, S.S.; Purwadi, R.; Zunita, M. Sustainable hydrogen production from oil palm derived wastes through autothermal operation of supercritical water gasification system. Energy 2020, 208, 118280. [Google Scholar] [CrossRef]
- Cruz, I. Producción de Hidrógeno a Través de la Gasificación de Glucosa Usando Catalizadores de γ-Al2O3 con Ni, Ce y La e Interpretación de Resultados Usando un Modelo No-Estequiométrico. 2018. Available online: https://1library.co/document/y4jjvj9y-produccion-hidrogeno-traves-gasificacion-catalizadores-interpretacion-resultados-estequiometrico.html (accessed on 17 September 2022).
- Li, A.; Han, H.; Hu, S.; Zhu, M.; Ren, Q.; Wang, Y.; Xu, J.; Jiang, L.; Su, S.; Xiang, J. A novel sludge pyrolysis and biomass gasification integrated method to enhance hydrogen-rich gas generation. Energy Convers. Manag. 2022, 254, 115205. [Google Scholar] [CrossRef]
- Song, X.; Guo, Z. Technologies for direct production of flexible H2/CO synthesis gas. Energy Convers. Manag. 2006, 47, 560–569. [Google Scholar] [CrossRef]
- Silva, R. Simulation of a Combined Coal/Biomass Gasification System for the Syngas Production. Porto, July. 2022. Available online: https://repositorio-aberto.up.pt/bitstream/10216/143750/2/575984.pdf (accessed on 14 September 2023).
- Usman, H.; Awais, M. Sensitivity Analysis of Coal and Bagasse Co-Firing in an Integrated Gasification Combined Cycle Power Plant. J. Chem. Chem. Eng. Res. 2022, 41, 1–13. [Google Scholar] [CrossRef]
- Razdan, N.K.; Bhan, A. Catalytic site ensembles: A context to reexamine the Langmuir-Hinshelwood kinetic description. J. Catal. 2021, 404, 726–744. [Google Scholar] [CrossRef]











| Zone | Temperature Range | Type of Material |
|---|---|---|
| I | <373 K | Moisture evolution. |
| II | 373–523 K | Occurs at the outset of hemicellulose decomposition. |
| III | 523–633 K | Cellulose decomposition. |
| IV | 633–733 K | Lignin decomposition. |
| V | >733 K | Fixed carbon oxidation. |
Disclaimer/Publisher’s Note: The statements, opinions and data contained in all publications are solely those of the individual author(s) and contributor(s) and not of MDPI and/or the editor(s). MDPI and/or the editor(s) disclaim responsibility for any injury to people or property resulting from any ideas, methods, instructions or products referred to in the content. |
© 2023 by the authors. Licensee MDPI, Basel, Switzerland. This article is an open access article distributed under the terms and conditions of the Creative Commons Attribution (CC BY) license (https://creativecommons.org/licenses/by/4.0/).
Share and Cite
Gaona-Cumbicos, J.; Naula-Duchi, K.; Álvarez-Lloret, P.; Mejía-Galarza, W.; Bernal-Pesántez, B.; Jara-Cobos, L. Simulation of the Catalytic Gasification of Banana Biomass in the Production of Hydrogen, Using Glucose as a Model Compound. Catalysts 2023, 13, 1323. https://doi.org/10.3390/catal13101323
Gaona-Cumbicos J, Naula-Duchi K, Álvarez-Lloret P, Mejía-Galarza W, Bernal-Pesántez B, Jara-Cobos L. Simulation of the Catalytic Gasification of Banana Biomass in the Production of Hydrogen, Using Glucose as a Model Compound. Catalysts. 2023; 13(10):1323. https://doi.org/10.3390/catal13101323
Chicago/Turabian StyleGaona-Cumbicos, Jessica, Kelly Naula-Duchi, Paúl Álvarez-Lloret, William Mejía-Galarza, Bolívar Bernal-Pesántez, and Lourdes Jara-Cobos. 2023. "Simulation of the Catalytic Gasification of Banana Biomass in the Production of Hydrogen, Using Glucose as a Model Compound" Catalysts 13, no. 10: 1323. https://doi.org/10.3390/catal13101323
APA StyleGaona-Cumbicos, J., Naula-Duchi, K., Álvarez-Lloret, P., Mejía-Galarza, W., Bernal-Pesántez, B., & Jara-Cobos, L. (2023). Simulation of the Catalytic Gasification of Banana Biomass in the Production of Hydrogen, Using Glucose as a Model Compound. Catalysts, 13(10), 1323. https://doi.org/10.3390/catal13101323

