Non-Secreted Mature Decoy-Resistant IL-18-Armed Oncolytic Vaccinia Virus Elicits Potent Antitumor Effects in an Aggressive Murine Ovarian Cancer Model
Simple Summary
Abstract
1. Introduction
2. Material and Methods
2.1. Cell Lines
2.2. Virus Replication and nsmDR-18 Expression
2.3. Cytotoxicity Assay In Vitro
2.4. Rodent Tumor Models
2.5. Flow Cytometry
2.6. RT-qPCR
2.7. Statistics
3. Results
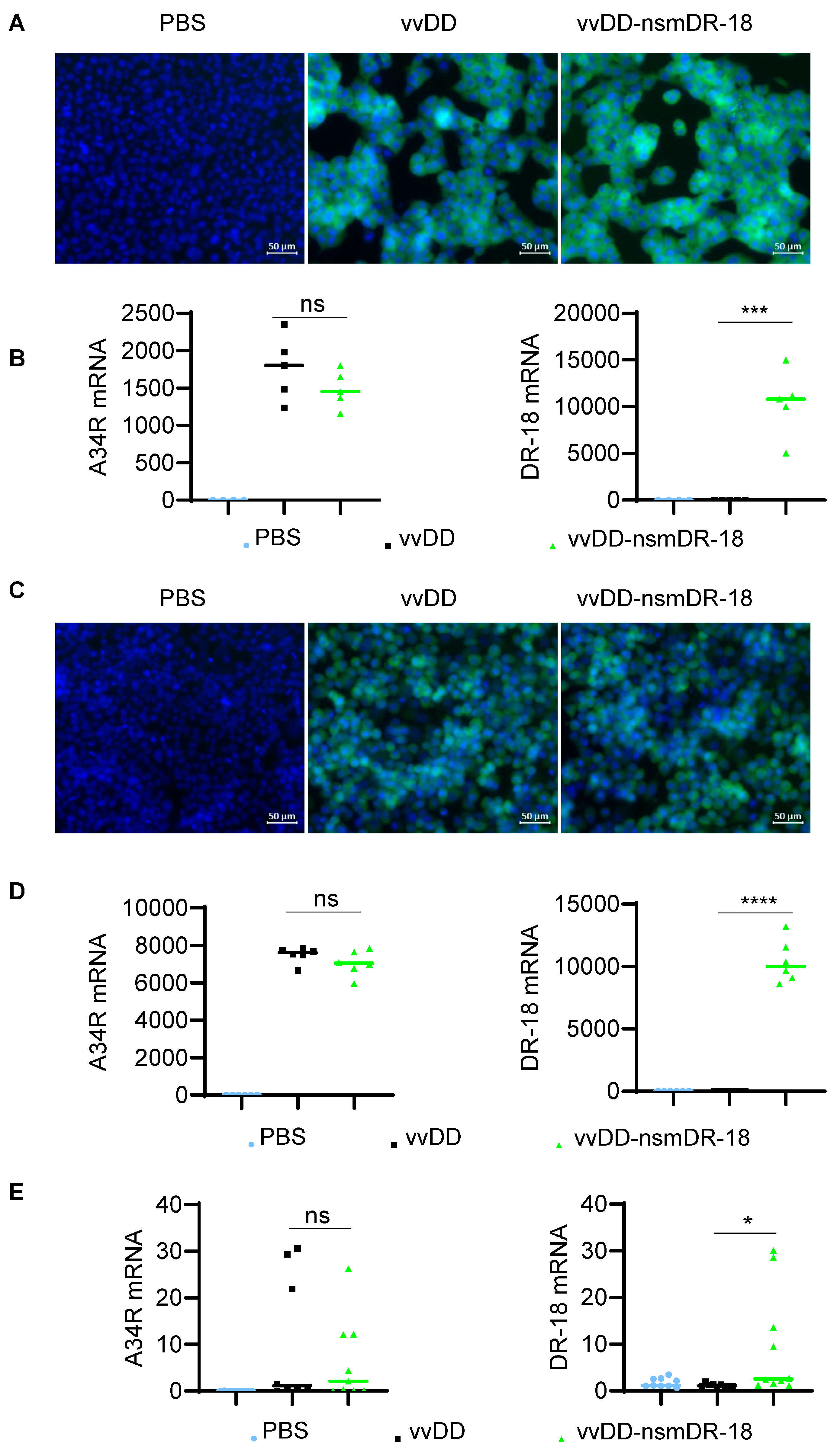
3.1. nsmDR-18 Expression via oVV Does Not Impair Viral Replication In Vitro and In Vivo
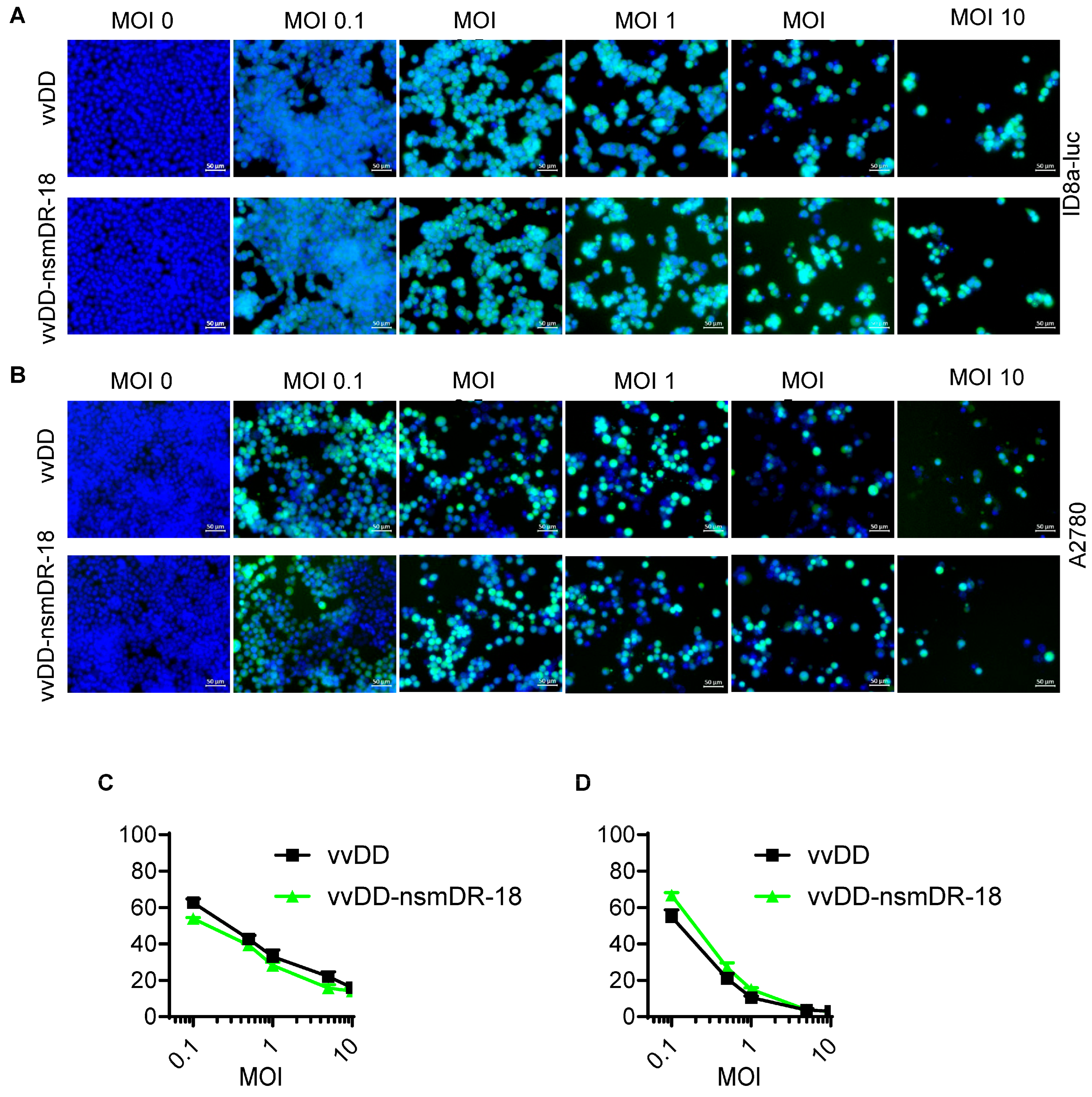
3.2. nsmDR-18 Expression via oVV Does Not Impair Viral Cytotoxicity
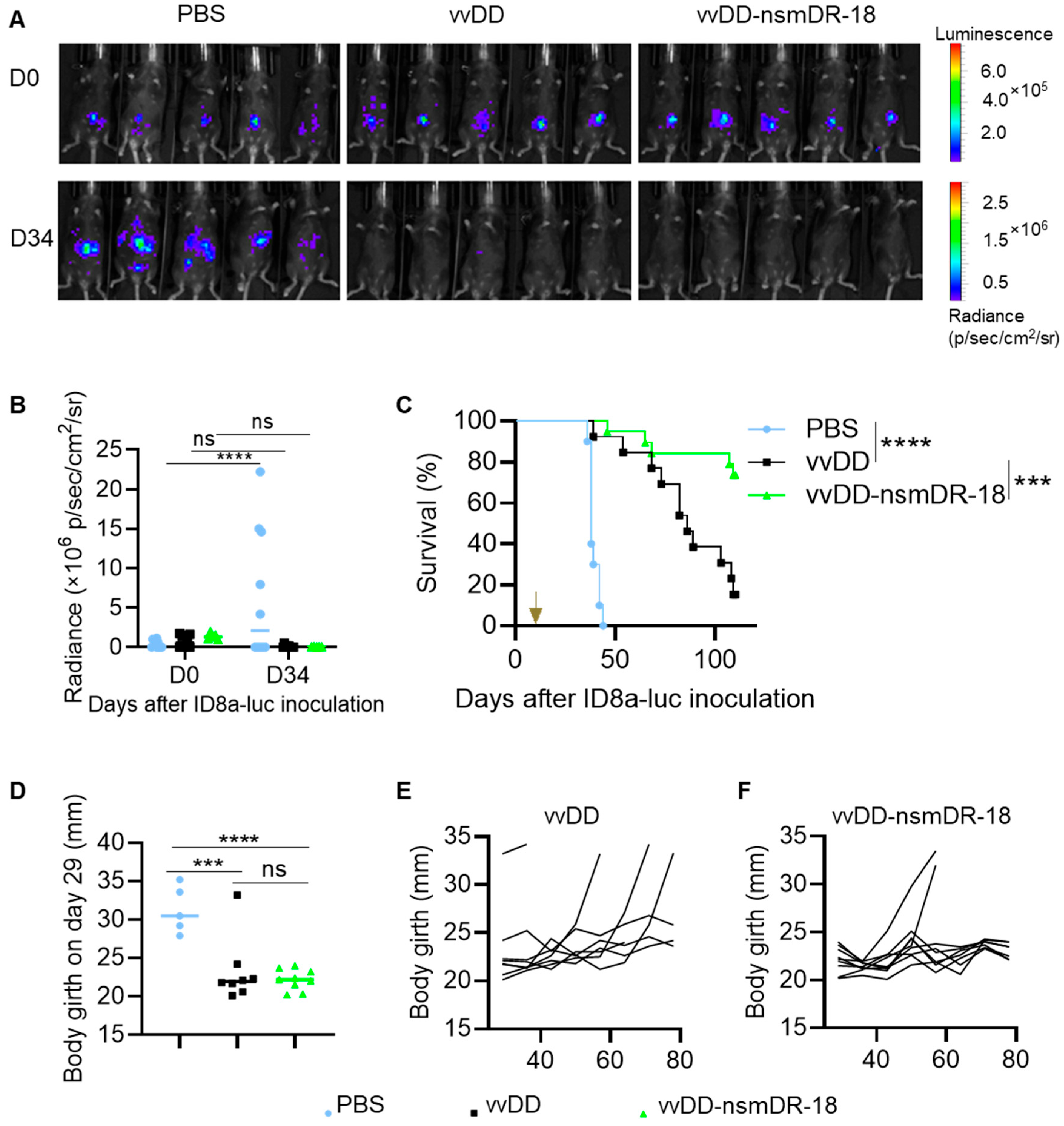
3.3. vvDD-nsmDR-18 Elicits Potent Antitumor Effects in a Murine Ovarian Cancer Model
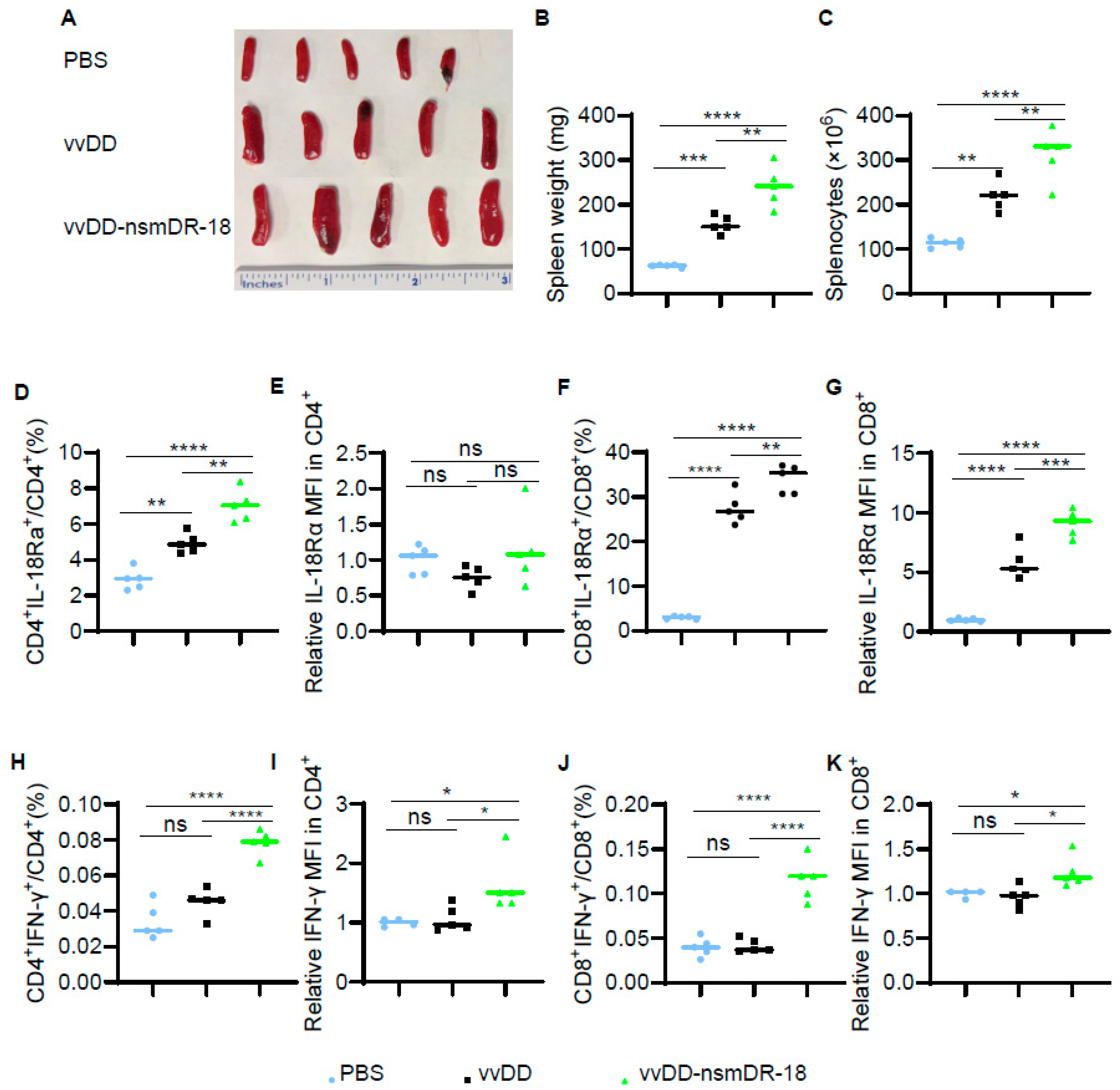
3.4. vvDD-nsmDR-18 Activates T Cells in the Spleen
3.5. vvDD-nsmDR-18 Activates T Cells in Peritoneal Lavage-Derived Cells
3.6. vvDD-nsmDR-18 Activates T Cells Within Tumor Microenvironment
3.7. Safety Observations and Splenomegaly
4. Discussion
5. Conclusions
Author Contributions
Funding
Institutional Review Board Statement
Informed Consent Statement
Data Availability Statement
Acknowledgments
Conflicts of Interest
References
- Siegel, R.L.; Kratzer, T.B.; Wagle, N.S.; Sung, H.; Jemal, A. Cancer statistics, 2026. CA Cancer J. Clin. 2026, 76, e70043. [Google Scholar] [CrossRef]
- Bray, F.; Laversanne, M.; Sung, H.; Ferlay, J.; Siegel, R.L.; Soerjomataram, I.; Jemal, A. Global cancer statistics 2022: GLOBOCAN estimates of incidence and mortality worldwide for 36 cancers in 185 countries. CA Cancer J. Clin. 2024, 74, 229–263. [Google Scholar] [CrossRef] [PubMed]
- Bartlett, D.L.; Liu, Z.; Sathaiah, M.; Ravindranathan, R.; Guo, Z.; He, Y.; Guo, Z.S. Oncolytic viruses as therapeutic cancer vaccines. Mol. Cancer 2013, 12, 103. [Google Scholar] [CrossRef] [PubMed]
- Bommareddy, P.K.; Shettigar, M.; Kaufman, H.L. Integrating oncolytic viruses in combination cancer immunotherapy. Nat. Rev. Immunol. 2018, 18, 498–513. [Google Scholar] [CrossRef] [PubMed]
- Twumasi-Boateng, K.; Pettigrew, J.L.; Kwok, Y.Y.E.; Bell, J.C.; Nelson, B.H. Oncolytic viruses as engineering platforms for combination immunotherapy. Nat. Rev. Cancer 2018, 18, 419–432. [Google Scholar] [CrossRef]
- Harrington, K.; Freeman, D.J.; Kelly, B.; Harper, J.; Soria, J.C. Optimizing oncolytic virotherapy in cancer treatment. Nat. Rev. Drug Discov. 2019, 18, 689–706. [Google Scholar] [CrossRef]
- Pelin, A.; Boulton, S.; Tamming, L.A.; Bell, J.C.; Singaravelu, R. Engineering vaccinia virus as an immunotherapeutic battleship to overcome tumor heterogeneity. Expert Opin. Biol. Ther. 2020, 20, 1083–1097. [Google Scholar] [CrossRef]
- Lichty, B.D.; Breitbach, C.J.; Stojdl, D.F.; Bell, J.C. Going viral with cancer immunotherapy. Nat. Rev. Cancer 2014, 14, 559–567. [Google Scholar] [CrossRef]
- Shalhout, S.Z.; Miller, D.M.; Emerick, K.S.; Kaufman, H.L. Therapy with oncolytic viruses: Progress and challenges. Nat. Rev. Clin. Oncol. 2023, 20, 160–177. [Google Scholar] [CrossRef]
- Alwithenani, A.; Hengswat, P.; Chiocca, E.A. Oncolytic viruses as cancer therapeutics: From mechanistic insights to clinical translation. Mol. Ther. 2025, 33, 2217–2228. [Google Scholar] [CrossRef]
- Liu, Z.; Ravindranathan, R.; Kalinski, P.; Guo, Z.S.; Bartlett, D.L. Rational combination of oncolytic vaccinia virus and PD-L1 blockade works synergistically to enhance therapeutic efficacy. Nat. Commun. 2017, 8, 14754. [Google Scholar] [CrossRef]
- Meylan, M.; Tian, Y.; Wu, L.; Ling, A.L.; Kovarsky, D.; Barlow, G.L.; Nguyen, L.D.; Pyrdol, J.; Marx, S.; Westphal, L.; et al. Persistent T cell activation and cytotoxicity against glioblastoma following single oncolytic virus treatment in a clinical trial. Cell 2026, 189, 1287–1304.e1218. [Google Scholar] [CrossRef]
- Lin, D.; Shen, Y.; Liang, T. Oncolytic virotherapy: Basic principles, recent advances and future directions. Signal Transduct. Target. Ther. 2023, 8, 156. [Google Scholar] [CrossRef] [PubMed]
- Liu, Z.; Ravindranathan, R.; Li, J.; Kalinski, P.; Guo, Z.S.; Bartlett, D.L. CXCL11-Armed oncolytic poxvirus elicits potent antitumor immunity and shows enhanced therapeutic efficacy. Oncoimmunology 2016, 5, e1091554. [Google Scholar] [CrossRef]
- Liu, Z.; Ge, Y.; Wang, H.; Ma, C.; Feist, M.; Ju, S.; Guo, Z.S.; Bartlett, D.L. Modifying the cancer-immune set point using vaccinia virus expressing re-designed interleukin-2. Nat. Commun. 2018, 9, 4682. [Google Scholar] [CrossRef] [PubMed]
- Chen, L.; Chen, H.; Ye, J.; Ge, Y.; Wang, H.; Dai, E.; Ren, J.; Liu, W.; Ma, C.; Ju, S.; et al. Intratumoral expression of interleukin 23 variants using oncolytic vaccinia virus elicit potent antitumor effects on multiple tumor models via tumor microenvironment modulation. Theranostics 2021, 11, 6668–6681. [Google Scholar] [CrossRef]
- Ge, Y.; Wang, H.; Ren, J.; Liu, W.; Chen, L.; Chen, H.; Ye, J.; Dai, E.; Ma, C.; Ju, S.; et al. Oncolytic vaccinia virus delivering tethered IL-12 enhances antitumor effects with improved safety. J. Immunother. Cancer 2020, 8, e000710. [Google Scholar] [CrossRef] [PubMed]
- Ye, J.; Chen, L.; Waltermire, J.; Zhao, J.; Ren, J.; Guo, Z.; Bartlett, D.L.; Liu, Z. Intratumoral Delivery of Interleukin 9 via Oncolytic Vaccinia Virus Elicits Potent Antitumor Effects in Tumor Models. Cancers 2024, 16, 1021. [Google Scholar] [CrossRef]
- Marelli, G.; Chard Dunmall, L.S.; Yuan, M.; Di Gioia, C.; Miao, J.; Cheng, Z.; Zhang, Z.; Liu, P.; Ahmed, J.; Gangeswaran, R.; et al. A systemically deliverable Vaccinia virus with increased capacity for intertumoral and intratumoral spread effectively treats pancreatic cancer. J. Immunother. Cancer 2021, 9, e001624. [Google Scholar] [CrossRef]
- Wang, P.; Li, X.; Wang, J.; Gao, D.; Li, Y.; Li, H.; Chu, Y.; Zhang, Z.; Liu, H.; Jiang, G.; et al. Re-designing Interleukin-12 to enhance its safety and potential as an anti-tumor immunotherapeutic agent. Nat. Commun. 2017, 8, 1395. [Google Scholar] [CrossRef]
- Chen, T.; Ding, X.; Liao, Q.; Gao, N.; Chen, Y.; Zhao, C.; Zhang, X.; Xu, J. IL-21 arming potentiates the anti-tumor activity of an oncolytic vaccinia virus in monotherapy and combination therapy. J. Immunother. Cancer 2021, 9, e001647. [Google Scholar] [CrossRef]
- Wang, S.; Yan, W.; Kong, L.; Zuo, S.; Wu, J.; Zhu, C.; Huang, H.; He, B.; Dong, J.; Wei, J. Oncolytic viruses engineered to enforce cholesterol efflux restore tumor-associated macrophage phagocytosis and anti-tumor immunity in glioblastoma. Nat. Commun. 2023, 14, 4367. [Google Scholar] [CrossRef]
- Zhang, H.; Zhang, Y.; Dong, J.; Li, B.; Xu, C.; Wei, M.; Wu, J.; Wei, J. Recombinant oncolytic adenovirus expressing a soluble PVR elicits long-term antitumor immune surveillance. Mol. Ther. Oncolytics 2021, 20, 12–22. [Google Scholar] [CrossRef]
- Liu, K.; Kong, L.; Cui, H.; Zhang, L.; Xin, Q.; Zhuang, Y.; Guo, C.; Yao, Y.; Tao, J.; Gu, X.; et al. Thymosin alpha1 reverses oncolytic adenovirus-induced M2 polarization of macrophages to improve antitumor immunity and therapeutic efficacy. Cell Rep. Med. 2024, 5, 101751. [Google Scholar] [CrossRef]
- Dias, J.D.; Hemminki, O.; Diaconu, I.; Hirvinen, M.; Bonetti, A.; Guse, K.; Escutenaire, S.; Kanerva, A.; Pesonen, S.; Loskog, A.; et al. Targeted cancer immunotherapy with oncolytic adenovirus coding for a fully human monoclonal antibody specific for CTLA-4. Gene Ther. 2012, 19, 988–998. [Google Scholar] [CrossRef] [PubMed]
- Choi, I.K.; Lee, Y.S.; Yoo, J.Y.; Yoon, A.R.; Kim, H.; Kim, D.S.; Seidler, D.G.; Kim, J.H.; Yun, C.O. Effect of decorin on overcoming the extracellular matrix barrier for oncolytic virotherapy. Gene Ther. 2010, 17, 190–201. [Google Scholar] [CrossRef]
- Ju, Y.; Dai, F.; Wang, Y.; Ye, Z.; Li, Y.; Ju, S.; Ge, Y.; Chen, W. Oncolytic vaccinia virus armed with 4-1BBL elicits potent and safe antitumor immunity and enhances the therapeutic efficiency of PD-1/PD-L1 blockade in a pancreatic cancer model. Transl. Oncol. 2024, 50, 102151. [Google Scholar] [CrossRef]
- Park, A.K.; Fong, Y.; Kim, S.I.; Yang, J.; Murad, J.P.; Lu, J.; Jeang, B.; Chang, W.C.; Chen, N.G.; Thomas, S.H.; et al. Effective combination immunotherapy using oncolytic viruses to deliver CAR targets to solid tumors. Sci. Transl. Med. 2020, 12, eaaz1863. [Google Scholar] [CrossRef]
- Yang, A.; Zhang, Z.; Chaurasiya, S.; Park, A.K.; Jung, A.; Lu, J.; Kim, S.I.; Priceman, S.; Fong, Y.; Woo, Y. Development of the oncolytic virus, CF33, and its derivatives for peritoneal-directed treatment of gastric cancer peritoneal metastases. J. Immunother. Cancer 2023, 11, e006280. [Google Scholar] [CrossRef] [PubMed]
- Taha, Z.; Crupi, M.J.F.; Alluqmani, N.; MacKenzie, D.; Vallati, S.; Whelan, J.T.; Fareez, F.; Alwithenani, A.; Petryk, J.; Chen, A.; et al. Complementary dual-virus strategy drives synthetic target and cognate T-cell engager expression for endogenous-antigen agnostic immunotherapy. Nat. Commun. 2024, 15, 7267. [Google Scholar] [CrossRef] [PubMed]
- Mullins-Dansereau, V.; Myre, M.L.; Bardoul, A.; Geoffroy, K.; Rallo Pita, M.J.; Beland, D.; Desaulniers, K.L.; Roy, D.G.; Bourgeois-Daigneault, M.C. Oncolytic VSV-IL-2 has enhanced anticancer vaccination adjuvant abilities. J. Immunother. Cancer 2025, 13, e010570. [Google Scholar] [CrossRef]
- Bourgeois-Daigneault, M.C.; Roy, D.G.; Aitken, A.S.; El Sayes, N.; Martin, N.T.; Varette, O.; Falls, T.; St-Germain, L.E.; Pelin, A.; Lichty, B.D.; et al. Neoadjuvant oncolytic virotherapy before surgery sensitizes triple-negative breast cancer to immune checkpoint therapy. Sci. Transl. Med. 2018, 10, eaao1641. [Google Scholar] [CrossRef] [PubMed]
- Jia, Y.; Wang, Y.; Zhao, G.; Yang, Y.; Yan, W.; Wang, R.; Han, B.; Wang, L.; Zhang, Z.; Chen, L.; et al. Novel oncolytic vaccinia virus armed with interleukin-27 is a potential therapeutic agent for the treatment of murine pancreatic cancer. J. Immunother. Cancer 2025, 13, e010341. [Google Scholar] [CrossRef]
- Brito Baleeiro, R.; Liu, P.; Chard Dunmall, L.S.; Di Gioia, C.; Nagano, A.; Cutmore, L.; Wang, J.; Chelala, C.; Nyambura, L.W.; Walden, P.; et al. Personalized neoantigen viro-immunotherapy platform for triple-negative breast cancer. J. Immunother. Cancer 2023, 11, e007336. [Google Scholar] [CrossRef] [PubMed]
- Block, M.S.; Clubb, J.H.A.; Maenpaa, J.; Pakola, S.; Quixabeira, D.C.A.; Kudling, T.; Jirovec, E.; Haybout, L.; van der Heijden, M.; Zahraoui, S.; et al. The oncolytic adenovirus TILT-123 with pembrolizumab in platinum resistant or refractory ovarian cancer: The phase 1a PROTA trial. Nat. Commun. 2025, 16, 1381. [Google Scholar] [CrossRef]
- Woo, Y.; Warner, S.G.; Geha, R.; Stanford, M.M.; Decarolis, P.; Rahman, M.M.; Singer, S.; McFadden, G.; Fong, Y. The Oncolytic Activity of Myxoma Virus against Soft Tissue Sarcoma Is Mediated by the Overexpression of Ribonucleotide Reductase. Clin. Med. Insights Oncol. 2021, 15, 1179554921993069. [Google Scholar] [CrossRef] [PubMed]
- Liu, B.L.; Robinson, M.; Han, Z.Q.; Branston, R.H.; English, C.; Reay, P.; McGrath, Y.; Thomas, S.K.; Thornton, M.; Bullock, P.; et al. ICP34.5 deleted herpes simplex virus with enhanced oncolytic, immune stimulating, and anti-tumour properties. Gene Ther. 2003, 10, 292–303. [Google Scholar] [CrossRef]
- Ma, R.; Lu, T.; Li, Z.; Teng, K.Y.; Mansour, A.G.; Yu, M.; Tian, L.; Xu, B.; Ma, S.; Zhang, J.; et al. An Oncolytic Virus Expressing IL15/IL15Ralpha Combined with Off-the-Shelf EGFR-CAR NK Cells Targets Glioblastoma. Cancer Res. 2021, 81, 3635–3648. [Google Scholar] [CrossRef]
- Parker, J.N.; Meleth, S.; Hughes, K.B.; Gillespie, G.Y.; Whitley, R.J.; Markert, J.M. Enhanced inhibition of syngeneic murine tumors by combinatorial therapy with genetically engineered HSV-1 expressing CCL2 and IL-12. Cancer Gene Ther. 2005, 12, 359–368. [Google Scholar] [CrossRef]
- Barnard, Z.; Wakimoto, H.; Zaupa, C.; Patel, A.P.; Klehm, J.; Martuza, R.L.; Rabkin, S.D.; Curry, W.T., Jr. Expression of FMS-like tyrosine kinase 3 ligand by oncolytic herpes simplex virus type I prolongs survival in mice bearing established syngeneic intracranial malignant glioma. Neurosurgery 2012, 71, 741–748; discussion 748. [Google Scholar] [CrossRef]
- Soliman, H.; Hogue, D.; Han, H.; Mooney, B.; Costa, R.; Lee, M.C.; Niell, B.; Williams, A.; Chau, A.; Falcon, S.; et al. Oncolytic T-VEC virotherapy plus neoadjuvant chemotherapy in nonmetastatic triple-negative breast cancer: A phase 2 trial. Nat. Med. 2023, 29, 450–457. [Google Scholar] [CrossRef] [PubMed]
- Ribas, A.; Dummer, R.; Puzanov, I.; VanderWalde, A.; Andtbacka, R.H.I.; Michielin, O.; Olszanski, A.J.; Malvehy, J.; Cebon, J.; Fernandez, E.; et al. Oncolytic Virotherapy Promotes Intratumoral T Cell Infiltration and Improves Anti-PD-1 Immunotherapy. Cell 2017, 170, 1109–1119.e1110. [Google Scholar] [CrossRef]
- Porter, C.E.; Rosewell Shaw, A.; Jung, Y.; Yip, T.; Castro, P.D.; Sandulache, V.C.; Sikora, A.; Gottschalk, S.; Ittman, M.M.; Brenner, M.K.; et al. Oncolytic Adenovirus Armed with BiTE, Cytokine, and Checkpoint Inhibitor Enables CAR T Cells to Control the Growth of Heterogeneous Tumors. Mol. Ther. 2020, 28, 1251–1262. [Google Scholar] [CrossRef]
- Rosewell Shaw, A.; Porter, C.E.; Watanabe, N.; Tanoue, K.; Sikora, A.; Gottschalk, S.; Brenner, M.K.; Suzuki, M. Adenovirotherapy Delivering Cytokine and Checkpoint Inhibitor Augments CAR T Cells against Metastatic Head and Neck Cancer. Mol. Ther. 2017, 25, 2440–2451. [Google Scholar] [CrossRef]
- Feodoroff, M.; Hamdan, F.; Antignani, G.; Feola, S.; Fusciello, M.; Russo, S.; Chiaro, J.; Valimaki, K.; Pellinen, T.; Branca, R.M.; et al. Enhancing T-cell recruitment in renal cell carcinoma with cytokine-armed adenoviruses. Oncoimmunology 2024, 13, 2407532. [Google Scholar] [CrossRef]
- Nakamura, K.; Okamura, H.; Wada, M.; Nagata, K.; Tamura, T. Endotoxin-induced serum factor that stimulates gamma interferon production. Infect. Immun. 1989, 57, 590–595. [Google Scholar] [CrossRef]
- Dinarello, C.A.; Novick, D.; Kim, S.; Kaplanski, G. Interleukin-18 and IL-18 binding protein. Front. Immunol. 2013, 4, 289. [Google Scholar] [CrossRef]
- Zhou, T.; Damsky, W.; Weizman, O.E.; McGeary, M.K.; Hartmann, K.P.; Rosen, C.E.; Fischer, S.; Jackson, R.; Flavell, R.A.; Wang, J.; et al. IL-18BP is a secreted immune checkpoint and barrier to IL-18 immunotherapy. Nature 2020, 583, 609–614. [Google Scholar] [CrossRef] [PubMed]
- Yang, S.; Sheffer, M.; Kaplan, I.E.; Wang, Z.; Tarannum, M.; Dinh, K.; Abdulhamid, Y.; Bobilev, E.; Shapiro, R.; Porter, R.; et al. Non-pathogenic E. coli displaying decoy-resistant IL18 mutein boosts anti-tumor and CAR NK cell responses. Nat. Biotechnol. 2024, 43, 1311–1323. [Google Scholar] [CrossRef] [PubMed]
- Cheng, Y.; Zhao, Y.; Liu, Y.; Zhang, Y.; Xu, D.; Sun, W.; Zhang, M.; Miao, Y.; He, S.; Hou, Y.; et al. Durable antitumor response via an oncolytic virus encoding decoy-resistant IL-18. J. Immunother. Cancer 2024, 12, e009716. [Google Scholar] [CrossRef]
- Zeh, H.J.; Downs-Canner, S.; McCart, J.A.; Guo, Z.S.; Rao, U.N.; Ramalingam, L.; Thorne, S.H.; Jones, H.L.; Kalinski, P.; Wieckowski, E.; et al. First-in-man study of western reserve strain oncolytic vaccinia virus: Safety, systemic spread, and antitumor activity. Mol. Ther. 2015, 23, 202–214. [Google Scholar] [CrossRef]
- Ye, J.; Chen, L.; Patel, S.; Ming, P.; Li, C.; Waltermire, J.; Zhao, J.; Ren, J.; Bartlett, D.L.; Liu, Z. Oncolytic vaccinia virus expressing non-secreted decoy-resistant IL-18 mutein elicits potent antitumor effects with enhanced safety. Mol. Ther. Oncol. 2025, 33, 201022. [Google Scholar] [CrossRef]
- Callaway, C.S.; Mouchantat, L.M.; Bitler, B.G.; Bonetto, A. Mechanisms of Ovarian Cancer-Associated Cachexia. Endocrinology 2023, 165, bqad176. [Google Scholar] [CrossRef]
- Fastaia, J.; Dumont, A.E. Pathogenesis of ascites in mice with peritoneal carcinomatosis. J. Natl. Cancer Inst. 1976, 56, 547–550. [Google Scholar] [CrossRef] [PubMed]
- Chiriva-Internati, M.; Yu, Y.; Mirandola, L.; Jenkins, M.R.; Chapman, C.; Cannon, M.; Cobos, E.; Kast, W.M. Cancer testis antigen vaccination affords long-term protection in a murine model of ovarian cancer. PLoS ONE 2010, 5, e10471. [Google Scholar] [CrossRef]
- Gu, Y.; Kuida, K.; Tsutsui, H.; Ku, G.; Hsiao, K.; Fleming, M.A.; Hayashi, N.; Higashino, K.; Okamura, H.; Nakanishi, K.; et al. Activation of interferon-gamma inducing factor mediated by interleukin-1beta converting enzyme. Science 1997, 275, 206–209. [Google Scholar] [CrossRef]
- Zheng, J.N.; Pei, D.S.; Sun, F.H.; Liu, X.Y.; Mao, L.J.; Zhang, B.F.; Wen, R.M.; Xu, W.; Shi, Z.; Liu, J.J.; et al. Potent antitumor efficacy of interleukin-18 delivered by conditionally replicative adenovirus vector in renal cell carcinoma-bearing nude mice via inhibition of angiogenesis. Cancer Biol. Ther. 2009, 8, 599–606. [Google Scholar] [CrossRef]
- Morgan, D.M.; Horton, B.L.; Bhandarkar, V.; Van, R.; Dinter, T.; Zagorulya, M.; Love, J.C.; Spranger, S. Expansion of tumor-reactive CD8+ T cell clonotypes occurs in the spleen in response to immune checkpoint blockade. Sci. Immunol. 2024, 9, eadi3487. [Google Scholar] [CrossRef] [PubMed]
- Duhen, T.; Duhen, R.; Montler, R.; Moses, J.; Moudgil, T.; de Miranda, N.F.; Goodall, C.P.; Blair, T.C.; Fox, B.A.; McDermott, J.E.; et al. Co-expression of CD39 and CD103 identifies tumor-reactive CD8 T cells in human solid tumors. Nat. Commun. 2018, 9, 2724. [Google Scholar] [CrossRef]
- Workel, H.H.; van Rooij, N.; Plat, A.; Spierings, D.C.J.; Fehrmann, R.S.N.; Nijman, H.W.; de Bruyn, M. Transcriptional Activity and Stability of CD39+CD103+CD8+ T Cells in Human High-Grade Endometrial Cancer. Int. J. Mol. Sci. 2020, 21, 3770. [Google Scholar] [CrossRef] [PubMed]
- Van den Bulk, J.; van der Ploeg, M.; Ijsselsteijn, M.E.; Ruano, D.; van der Breggen, R.; Duhen, R.; Peeters, K.; Farina-Sarasqueta, A.; Verdegaal, E.M.E.; van der Burg, S.H.; et al. CD103 and CD39 coexpression identifies neoantigen-specific cytotoxic T cells in colorectal cancers with low mutation burden. J. Immunother. Cancer 2023, 11, e005887. [Google Scholar] [CrossRef] [PubMed]
- Lama, G.I.G.; Noel, G.; Marquez, F.C.L.; Galarza, F.F.G.; Hinojosa, A.I.P.; Rivera, L.E.N.; Willard-Gallo, K.; Astorga, J.R.A. Concomitant Expression of CD39, CD69, and CD103 Identifies Antitumor CD8+ T Cells in Breast Cancer Implications for Adoptive Cell Therapy. Curr. Pharm. Biotechnol. 2024, 25, 1747–1757. [Google Scholar] [CrossRef] [PubMed]
- Laumont, C.M.; Wouters, M.C.A.; Smazynski, J.; Gierc, N.S.; Chavez, E.A.; Chong, L.C.; Thornton, S.; Milne, K.; Webb, J.R.; Steidl, C.; et al. Single-cell Profiles and Prognostic Impact of Tumor-Infiltrating Lymphocytes Coexpressing CD39, CD103, and PD-1 in Ovarian Cancer. Clin. Cancer Res. 2021, 27, 4089–4100. [Google Scholar] [CrossRef] [PubMed]






Disclaimer/Publisher’s Note: The statements, opinions and data contained in all publications are solely those of the individual author(s) and contributor(s) and not of MDPI and/or the editor(s). MDPI and/or the editor(s) disclaim responsibility for any injury to people or property resulting from any ideas, methods, instructions or products referred to in the content. |
© 2026 by the authors. Licensee MDPI, Basel, Switzerland. This article is an open access article distributed under the terms and conditions of the Creative Commons Attribution (CC BY) license.
Share and Cite
Ming, P.; Li, C.; Ye, J.; Chen, L.; Waltermire, J.; Zhao, J.; Eid, M.; Zhang, T.; Ge, W.; Ren, J.; et al. Non-Secreted Mature Decoy-Resistant IL-18-Armed Oncolytic Vaccinia Virus Elicits Potent Antitumor Effects in an Aggressive Murine Ovarian Cancer Model. Cancers 2026, 18, 1065. https://doi.org/10.3390/cancers18071065
Ming P, Li C, Ye J, Chen L, Waltermire J, Zhao J, Eid M, Zhang T, Ge W, Ren J, et al. Non-Secreted Mature Decoy-Resistant IL-18-Armed Oncolytic Vaccinia Virus Elicits Potent Antitumor Effects in an Aggressive Murine Ovarian Cancer Model. Cancers. 2026; 18(7):1065. https://doi.org/10.3390/cancers18071065
Chicago/Turabian StyleMing, Pingpo, Chunyan Li, Junjie Ye, Lingjuan Chen, Julia Waltermire, Jinshun Zhao, Maya Eid, Ting Zhang, Wei Ge, Jinghua Ren, and et al. 2026. "Non-Secreted Mature Decoy-Resistant IL-18-Armed Oncolytic Vaccinia Virus Elicits Potent Antitumor Effects in an Aggressive Murine Ovarian Cancer Model" Cancers 18, no. 7: 1065. https://doi.org/10.3390/cancers18071065
APA StyleMing, P., Li, C., Ye, J., Chen, L., Waltermire, J., Zhao, J., Eid, M., Zhang, T., Ge, W., Ren, J., Bartlett, D. L., & Liu, Z. (2026). Non-Secreted Mature Decoy-Resistant IL-18-Armed Oncolytic Vaccinia Virus Elicits Potent Antitumor Effects in an Aggressive Murine Ovarian Cancer Model. Cancers, 18(7), 1065. https://doi.org/10.3390/cancers18071065

