Composition of Immune Cells in Sporadic Vestibular Schwannomas with Different Tumor Volumes
Simple Summary
Abstract
1. Introduction
2. Materials and Methods
2.1. Study Design
2.2. RNA Isolation of VS Tumor Samples
2.3. Quantitative Real-Time PCR
2.4. RNAseq Analysis of VS Tumor Samples
2.5. Deconvolution Analysis
2.6. Multi-Epitope Ligand Cartography
2.7. Processing and Analysis of the Fluorescence Microscopy MELC Images
2.8. Statistical Analysis
3. Results
3.1. Characterization of VS Tissue Samples
3.2. Increased Level of the Lymphocytes in Large VS
3.3. Macrophages Are More Abundant in VS with Higher Tumor Volume
3.3.1. Increased mRNA Level of Monocyte and Different Macrophage Marker
3.3.2. Higher Level of TAM in Larger VSs
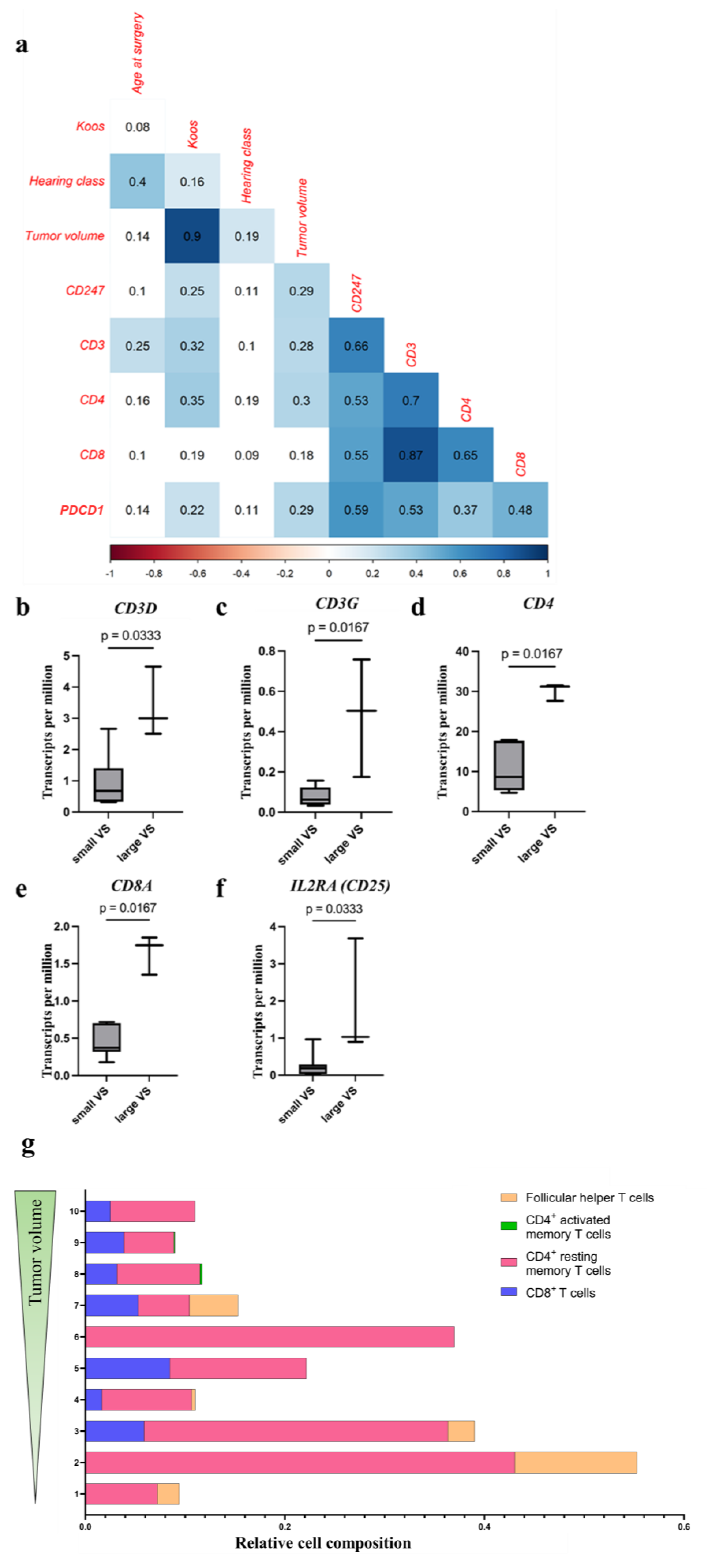
3.4. Increased Amount of T Cells in Larger VSs
3.4.1. Increased Level of T-Cell Surface Molecule Expression in VSs with Higher Tumor Volume
3.4.2. Higher Number of T Cells in Larger VSs
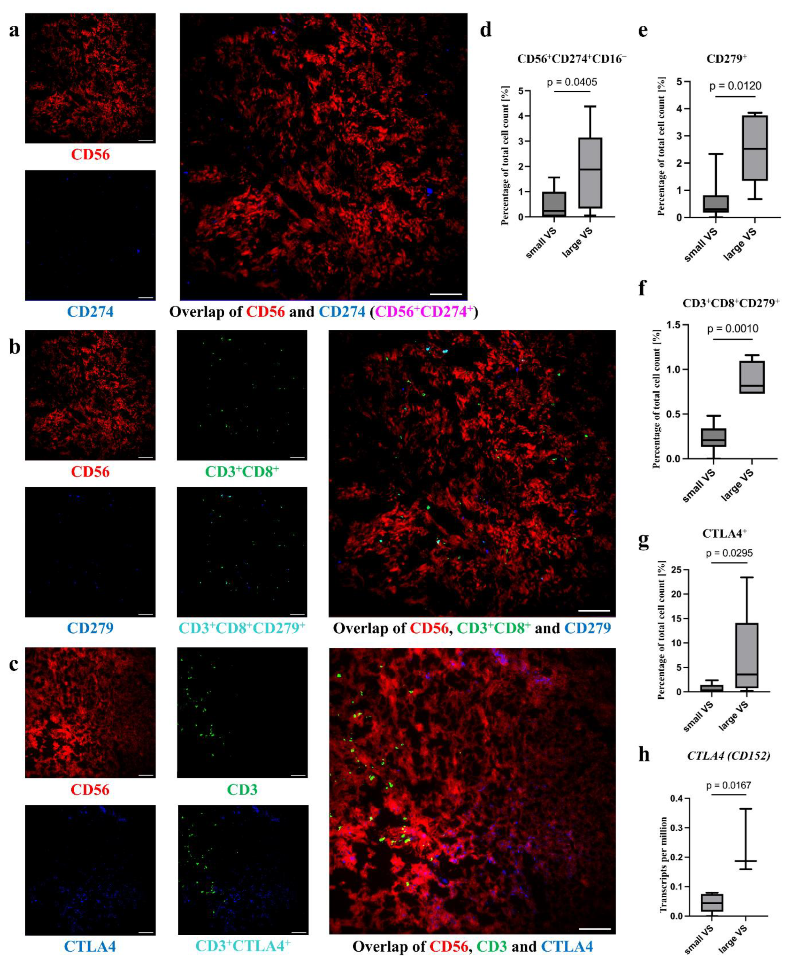
3.4.3. Higher Amount of CD279 on Tc Cells, and CTLA4 Level in Large Tumors
4. Discussion
5. Conclusions
Supplementary Materials
Author Contributions
Funding
Institutional Review Board Statement
Informed Consent Statement
Data Availability Statement
Acknowledgments
Conflicts of Interest
Abbreviations
| AAO-HNS | American Academy of Otolaryngology- Head and Neck Surgery |
| CTLA-4 | Cytotoxic T-lymphocyte-associated protein 4 |
| FCGR3A | Fc gamma receptor III |
| IHC | immunohistochemical staining |
| IL2RA | Interleukin-2 receptor alpha chain |
| LCA | Leukocyte Common Antigen |
| MELC | Multi-epitope-ligand cartography |
| MRI | magnetic resonance imaging |
| PDCD1/PD-1 | Programmed Cell Death Protein 1 |
| PD-L1 | Programmed Death-Ligand 1 |
| PTPRC | protein tyrosine phosphatase receptor type C |
| qPCR | quantitative real-time polymerase chain reaction |
| SD | Surditas for deafness |
| TAMs | tumor-associated macrophages |
| Tc cells | Cytotoxic T cells |
| TH cells | T-helper cells |
| Treg cells | Regulatory T cells |
| VS | Vestibular schwannoma |
References
- Moffat, D.A.; Kasbekar, A.; Axon, P.R.; Lloyd, S.K. Growth characteristics of vestibular schwannomas. Otol. Neurotol. 2012, 33, 1053–1058. [Google Scholar] [CrossRef] [PubMed]
- Macielak, R.J.; Wallerius, K.P.; Lawlor, S.K.; Lohse, C.M.; Marinelli, J.P.; Neff, B.A.; Van Gompel, J.J.; Driscoll, C.L.W.; Link, M.J.; Carlson, M.L. Defining clinically significant tumor size in vestibular schwannoma to inform timing of microsurgery during wait-and-scan management: Moving beyond minimum detectable growth. J. Neurosurg. 2021, 136, 1289–1297. [Google Scholar] [CrossRef] [PubMed]
- Leisz, S.; Klause, C.H.; Vital Dos Santos, T.; Haenel, P.; Scheer, M.; Simmermacher, S.; Mawrin, C.; Strauss, C.; Scheller, C.; Rampp, S. Vestibular Schwannoma Volume and Tumor Growth Correlates with Macrophage Marker Expression. Cancers 2022, 14, 4429. [Google Scholar] [CrossRef]
- Gonçalves, V.M.; Suhm, E.M.; Ries, V.; Skardelly, M.; Tabatabai, G.; Tatagiba, M.; Schittenhelm, J.; Behling, F. Macrophage and Lymphocyte Infiltration Is Associated with Volumetric Tumor Size but Not with Volumetric Growth in the Tübingen Schwannoma Cohort. Cancers 2021, 13, 466. [Google Scholar] [CrossRef] [PubMed]
- Boutilier, A.J.; Elsawa, S.F. Macrophage Polarization States in the Tumor Microenvironment. Int. J. Mol. Sci. 2021, 22, 6995. [Google Scholar] [CrossRef]
- de Visser, K.E.; Joyce, J.A. The evolving tumor microenvironment: From cancer initiation to metastatic outgrowth. Cancer Cell 2023, 41, 374–403. [Google Scholar] [CrossRef]
- Lee, S.A.; Chin, S.; Jung, S.; Lee, K.H.; Moon, K.S.; Lee, J.D. The significance of programed cell death-ligand 1 expression in vestibular schwannoma. Brain Behav. 2023, 13, e3137. [Google Scholar] [CrossRef]
- Hermiston, M.L.; Xu, Z.; Weiss, A. CD45: A critical regulator of signaling thresholds in immune cells. Annu. Rev. Immunol. 2003, 21, 107–137. [Google Scholar] [CrossRef]
- Yin, Q.; Song, D.; Chen, J.; Ning, G.; Wang, W.; Wang, S. The CD14(++)CD16(+) monocyte subset is expanded and controls Th1 cell development in Graves’ disease. Clin. Immunol. 2022, 245, 109160. [Google Scholar] [CrossRef]
- Ziegler-Heitbrock, L. The CD14+ CD16+ blood monocytes: Their role in infection and inflammation. J. Leukoc. Biol. 2007, 81, 584–592. [Google Scholar] [CrossRef]
- Vogel, D.Y.; Glim, J.E.; Stavenuiter, A.W.; Breur, M.; Heijnen, P.; Amor, S.; Dijkstra, C.D.; Beelen, R.H. Human macrophage polarization in vitro: Maturation and activation methods compared. Immunobiology 2014, 219, 695–703. [Google Scholar] [CrossRef]
- Chen, S.Y.; Chiang, C.F.; Chiu, K.C.; Cheng, C.W.; Huang, S.M.; Chen, P.H.; Chen, C.Y.; Shieh, Y.S. Macrophage phenotypes and Gas6/Axl signaling in apical lesions. J. Dent. Sci. 2019, 14, 281–287. [Google Scholar] [CrossRef]
- Liu, D.; Hu, X.; Chen, Z.; Wei, W.; Wu, Y. Key links in the physiological regulation of the immune system and disease induction: T cell receptor-CD3 complex. Biochem. Pharmacol. 2024, 227, 116441. [Google Scholar] [CrossRef] [PubMed]
- Murphy, K.; Weaver, C.; Berg, L.; Barton, G.; Janeway, C.A. Janeway’s Immunobiology, 10th ed.; Murphy, K., Weaver, C., Berg, L.J., Eds.; W.W. Norton and Company: New York, NY, USA, 2022. [Google Scholar]
- Kwok, G.; Yau, T.C.; Chiu, J.W.; Tse, E.; Kwong, Y.L. Pembrolizumab (Keytruda). Hum. Vaccin. Immunother. 2016, 12, 2777–2789. [Google Scholar] [CrossRef]
- Tanaka, A.; Sakaguchi, S. Regulatory T cells in cancer immunotherapy. Cell Res. 2017, 27, 109–118. [Google Scholar] [CrossRef]
- Elhanani, O.; Ben-Uri, R.; Keren, L. Spatial profiling technologies illuminate the tumor microenvironment. Cancer Cell 2023, 41, 404–420. [Google Scholar] [CrossRef]
- Rahne, T.; Plontke, S.K.; Vordermark, D.; Strauss, C.; Scheller, C. Hearing classification in patients with vestibular schwannoma using German-language test procedures. HNO 2021, 69, 750–758. [Google Scholar] [CrossRef] [PubMed]
- Becker, A.L.; Scholle, L.; Klause, C.H.; Staege, M.S.; Strauss, C.; Otto, M.; Rampp, S.; Scheller, C.; Leisz, S. Correlation of Immunomodulatory Cytokines with Tumor Volume and Cerebrospinal Fluid in Vestibular Schwannoma Patients. Cancers 2024, 16, 3002. [Google Scholar] [CrossRef] [PubMed]
- Livak, K.J.; Schmittgen, T.D. Analysis of relative gene expression data using real-time quantitative PCR and the 2(-Delta Delta C(T)) Method. Methods 2001, 25, 402–408. [Google Scholar] [CrossRef]
- Wieland, L.; Schwarz, T.; Engel, K.; Volkmer, I.; Krüger, A.; Tarabuko, A.; Junghans, J.; Kornhuber, M.E.; Hoffmann, F.; Staege, M.S.; et al. Epstein-Barr Virus-Induced Genes and Endogenous Retroviruses in Immortalized B Cells from Patients with Multiple Sclerosis. Cells 2022, 11, 3619. [Google Scholar] [CrossRef]
- Chen, B.; Khodadoust, M.S.; Liu, C.L.; Newman, A.M.; Alizadeh, A.A. Profiling Tumor Infiltrating Immune Cells with CIBERSORT. Methods Mol. Biol. 2018, 1711, 243–259. [Google Scholar] [CrossRef]
- Newman, A.M.; Liu, C.L.; Green, M.R.; Gentles, A.J.; Feng, W.; Xu, Y.; Hoang, C.D.; Diehn, M.; Alizadeh, A.A. Robust enumeration of cell subsets from tissue expression profiles. Nat. Methods 2015, 12, 453–457. [Google Scholar] [CrossRef] [PubMed]
- Schubert, W.; Bonnekoh, B.; Pommer, A.J.; Philipsen, L.; Böckelmann, R.; Malykh, Y.; Gollnick, H.; Friedenberger, M.; Bode, M.; Dress, A.W. Analyzing proteome topology and function by automated multidimensional fluorescence microscopy. Nat. Biotechnol. 2006, 24, 1270–1278. [Google Scholar] [CrossRef]
- Bonnekoh, B.; Böckelmann, R.; Pommer, A.J.; Malykh, Y.; Philipsen, L.; Gollnick, H. The CD11a binding site of efalizumab in psoriatic skin tissue as analyzed by Multi-Epitope Ligand Cartography robot technology. Introduction of a novel biological drug-binding biochip assay. Ski. Pharmacol. Physiol. 2007, 20, 96–111. [Google Scholar] [CrossRef]
- Eckhardt, J.; Ostalecki, C.; Kuczera, K.; Schuler, G.; Pommer, A.J.; Lechmann, M. Murine whole-organ immune cell populations revealed by multi-epitope-ligand cartography. J. Histochem. Cytochem. 2013, 61, 125–133. [Google Scholar] [CrossRef] [PubMed]
- Stirling, D.R.; Swain-Bowden, M.J.; Lucas, A.M.; Carpenter, A.E.; Cimini, B.A.; Goodman, A. CellProfiler 4: Improvements in speed, utility and usability. BMC Bioinform. 2021, 22, 433. [Google Scholar] [CrossRef]
- Team, R.C. R: A Language and Environment for Statistical Computing, 4.0.5; R Foundation for Statistical Computing: Vienna, Austria, 2021. [Google Scholar]
- Mechtersheimer, G.; Staudter, M.; Möller, P. Expression of the natural killer cell-associated antigens CD56 and CD57 in human neural and striated muscle cells and in their tumors. Cancer Res. 1991, 51, 1300–1307. [Google Scholar] [PubMed]
- Jaiswal, P.; Cd, A.; John, J.J. A Spectrum of Histomorphological and Immunohistochemical Expression Profiles of S-100, CD56 and Calretinin in Benign Peripheral Nerve Sheath Tumours. Cureus 2023, 15, e40751. [Google Scholar] [CrossRef]
- Labit-Bouvier, C.; Crebassa, B.; Bouvier, C.; Andrac-Meyer, L.; Magnan, J.; Charpin, C. Clinicopathologic growth factors in vestibular schwannomas: A morphological and immunohistochemical study of 69 tumours. Acta Otolaryngol. 2000, 120, 950–954. [Google Scholar] [CrossRef]
- de Vries, M.; Hogendoorn, P.C.; Briaire-de Bruyn, I.; Malessy, M.J.; van der Mey, A.G. Intratumoral hemorrhage, vessel density, and the inflammatory reaction contribute to volume increase of sporadic vestibular schwannomas. Virchows Arch. 2012, 460, 629–636. [Google Scholar] [CrossRef]
- Gregory, G.E.; Haley, M.J.; Jones, A.P.; Hannan, C.J.; Evans, D.G.; King, A.T.; Paszek, P.; Pathmanaban, O.N.; Couper, K.N.; Brough, D. Alternatively activated macrophages are associated with faster growth rate in vestibular schwannoma. Brain Commun. 2024, 6, fcae400. [Google Scholar] [CrossRef]
- Bi, W.L.; Gupta, S.; Mei, Y.; Abdulmohsen, S.A.; Giantini Larsen, A.; Unadkat, P.; Ramkissoon, S.; Abedalthagafi, M.; Dunn, I.F. Immunophenotype of Vestibular Schwannomas. Otol. Neurotol. 2020, 41, e1290–e1296. [Google Scholar] [CrossRef]
- Gregory, G.E.; Jones, A.P.; Haley, M.J.; Hoyle, C.; Zeef, L.A.H.; Lin, I.H.; Coope, D.J.; King, A.T.; Evans, D.G.; Paszek, P.; et al. The comparable tumour microenvironment in sporadic and NF2-related schwannomatosis vestibular schwannoma. Brain Commun. 2023, 5, fcad197. [Google Scholar] [CrossRef]
- Basak, U.; Sarkar, T.; Mukherjee, S.; Chakraborty, S.; Dutta, A.; Dutta, S.; Nayak, D.; Kaushik, S.; Das, T.; Sa, G. Tumor-associated macrophages: An effective player of the tumor microenvironment. Front. Immunol. 2023, 14, 1295257. [Google Scholar] [CrossRef]
- Barrett, T.F.; Patel, B.; Khan, S.M.; Mullins, R.D.Z.; Yim, A.K.Y.; Pugazenthi, S.; Mahlokozera, T.; Zipfel, G.J.; Herzog, J.A.; Chicoine, M.R.; et al. Single-cell multi-omic analysis of the vestibular schwannoma ecosystem uncovers a nerve injury-like state. Nat. Commun. 2024, 15, 478. [Google Scholar] [CrossRef]
- Amit, M.; Xie, T.; Gleber-Netto, F.O.; Hunt, P.J.; Mehta, G.U.; Bell, D.; Silverman, D.A.; Yaman, I.; Ye, Y.; Burks, J.K.; et al. Distinct immune signature predicts progression of vestibular schwannoma and unveils a possible viral etiology. J. Exp. Clin. Cancer Res. 2022, 41, 292. [Google Scholar] [CrossRef]
- Perry, A.; Graffeo, C.S.; Carlstrom, L.P.; Raghunathan, A.; Driscoll, C.L.W.; Neff, B.A.; Carlson, M.L.; Parney, I.F.; Link, M.J.; Van Gompel, J.J. Predominance of M1 subtype among tumor-associated macrophages in phenotypically aggressive sporadic vestibular schwannoma. J. Neurosurg. 2020, 133, 1637–1645. [Google Scholar] [CrossRef] [PubMed]
- Baruah, P.; Mahony, C.; Marshall, J.L.; Smith, C.G.; Monksfield, P.; Irving, R.I.; Dumitriu, I.E.; Buckley, C.D.; Croft, A.P. Single-cell RNA sequencing analysis of vestibular schwannoma reveals functionally distinct macrophage subsets. Br. J. Cancer 2024, 130, 1659–1669. [Google Scholar] [CrossRef]
- Nickl, V.; Ziebolz, D.; Rumpel, C.; Klein, D.; Nickl, R.; Rampeltshammer, E.; Monoranu, C.M.; Ernestus, R.I.; Matthies, C.; Löhr, M.; et al. Analysis of tumor microenvironment composition in vestibular schwannomas: Insights into NF2-associated and sporadic variations and their clinical correlations. Front. Oncol. 2024, 14, 1340184. [Google Scholar] [CrossRef] [PubMed]
- Shapouri-Moghaddam, A.; Mohammadian, S.; Vazini, H.; Taghadosi, M.; Esmaeili, S.A.; Mardani, F.; Seifi, B.; Mohammadi, A.; Afshari, J.T.; Sahebkar, A. Macrophage plasticity, polarization, and function in health and disease. J. Cell Physiol. 2018, 233, 6425–6440. [Google Scholar] [CrossRef] [PubMed]
- Vitale, I.; Manic, G.; Coussens, L.M.; Kroemer, G.; Galluzzi, L. Macrophages and Metabolism in the Tumor Microenvironment. Cell Metab. 2019, 30, 36–50. [Google Scholar] [CrossRef]
- Li, X.; Du, N.; Xu, G.; Zhang, P.; Dang, R.; Jiang, Y.; Zhang, K. Expression of CD206 and CD163 on intermediate CD14(++)CD16(+) monocytes are increased in hemorrhagic fever with renal syndrome and are correlated with disease severity. Virus Res. 2018, 253, 92–102. [Google Scholar] [CrossRef]
- Etzerodt, A.; Moestrup, S.K. CD163 and Inflammation: Biological, Diagnostic, and Therapeutic Aspects. Antioxid. Redox Signal. 2012, 18, 2352–2363. [Google Scholar] [CrossRef] [PubMed]
- Huo, Z.; Wang, Z.; Luo, H.; Maimaitiming, D.; Yang, T.; Liu, H.; Li, H.; Wu, H.; Zhang, Z. Single-cell transcriptomes reveal the heterogeneity and microenvironment of vestibular schwannoma. Neuro Oncol. 2024, 26, 444–457. [Google Scholar] [CrossRef]
- Han, J.; Khatwani, N.; Searles, T.G.; Turk, M.J.; Angeles, C.V. Memory CD8(+) T cell responses to cancer. Semin. Immunol. 2020, 49, 101435. [Google Scholar] [CrossRef] [PubMed]
- Morris, J.C.; Waldmann, T.A. Advances in interleukin 2 receptor targeted treatment. Ann. Rheum. Dis. 2000, 59, i109–i114. [Google Scholar] [CrossRef]
- Wang, S.; Liechty, B.; Patel, S.; Weber, J.S.; Hollmann, T.J.; Snuderl, M.; Karajannis, M.A. Programmed death ligand 1 expression and tumor infiltrating lymphocytes in neurofibromatosis type 1 and 2 associated tumors. J. Neurooncol. 2018, 138, 183–190. [Google Scholar] [CrossRef]
- Tamura, R.; Morimoto, Y.; Sato, M.; Kuranari, Y.; Oishi, Y.; Kosugi, K.; Yoshida, K.; Toda, M. Difference in the hypoxic immunosuppressive microenvironment of patients with neurofibromatosis type 2 schwannomas and sporadic schwannomas. J. Neurooncol. 2020, 146, 265–273. [Google Scholar] [CrossRef] [PubMed]
- Landry, A.P.; Wang, J.Z.; Suppiah, S.; Zadeh, G. Multiplatform molecular analysis of vestibular schwannoma reveals two robust subgroups with distinct microenvironment. J. Neurooncol. 2023, 161, 491–499. [Google Scholar] [CrossRef]
- Kouzel Martinez, F.; Graffeo, C.S.; Carlstrom, L.P.; Link, M.J. Growth arrest of a refractory vestibular schwannoma after anti-PD-1 antibody treatment. BMJ Case Rep. 2021, 14, e241834. [Google Scholar] [CrossRef]
- Zheng, Y.; Han, L.; Chen, Z.; Li, Y.; Zhou, B.; Hu, R.; Chen, S.; Xiao, H.; Ma, Y.; Xie, G.; et al. PD-L1(+)CD8(+) T cells enrichment in lung cancer exerted regulatory function and tumor-promoting tolerance. iScience 2022, 25, 103785. [Google Scholar] [CrossRef] [PubMed]
- Dong, W.; Jin, Y.; Dong, L.; Jiang, Y.; Li, Z.; Xu, M.; Wang, J.; Liu, F.; Yu, D. Integrating single-cell and spatial transcriptomics reveals the cellular heterogeneity of vestibular schwannoma. NPJ Precis. Oncol. 2025, 9, 228. [Google Scholar] [CrossRef] [PubMed]
- Ma, Z.; Shiao, S.L.; Yoshida, E.J.; Swartwood, S.; Huang, F.; Doche, M.E.; Chung, A.P.; Knudsen, B.S.; Gertych, A. Data integration from pathology slides for quantitative imaging of multiple cell types within the tumor immune cell infiltrate. Diagn. Pathol. 2017, 12, 69. [Google Scholar] [CrossRef]
- Wynn, T.A.; Chawla, A.; Pollard, J.W. Macrophage biology in development, homeostasis and disease. Nature 2013, 496, 445–455. [Google Scholar] [CrossRef]
- König, R.; Huang, L.Y.; Germain, R.N. MHC class II interaction with CD4 mediated by a region analogous to the MHC class I binding site for CD8. Nature 1992, 356, 796–798. [Google Scholar] [CrossRef]
- Nowak, M.; Klink, M. The Role of Tumor-Associated Macrophages in the Progression and Chemoresistance of Ovarian Cancer. Cells 2020, 9, 299. [Google Scholar] [CrossRef]
- Liu, L.; Wang, X.; Li, X.; Wu, X.; Tang, M.; Wang, X. Upregulation of IGF1 by tumor-associated macrophages promotes the proliferation and migration of epithelial ovarian cancer cells. Oncol. Rep. 2018, 39, 818–826. [Google Scholar] [CrossRef] [PubMed]






Disclaimer/Publisher’s Note: The statements, opinions and data contained in all publications are solely those of the individual author(s) and contributor(s) and not of MDPI and/or the editor(s). MDPI and/or the editor(s) disclaim responsibility for any injury to people or property resulting from any ideas, methods, instructions or products referred to in the content. |
© 2026 by the authors. Licensee MDPI, Basel, Switzerland. This article is an open access article distributed under the terms and conditions of the Creative Commons Attribution (CC BY) license.
Share and Cite
Becker, A.-L.; Klause, C.H.; Staege, M.S.; Willscher, E.; Scheffler, J.; Schildhauer, P.; Ostalecki, C.; Strauss, C.; Prell, J.; Scheller, C.; et al. Composition of Immune Cells in Sporadic Vestibular Schwannomas with Different Tumor Volumes. Cancers 2026, 18, 355. https://doi.org/10.3390/cancers18030355
Becker A-L, Klause CH, Staege MS, Willscher E, Scheffler J, Schildhauer P, Ostalecki C, Strauss C, Prell J, Scheller C, et al. Composition of Immune Cells in Sporadic Vestibular Schwannomas with Different Tumor Volumes. Cancers. 2026; 18(3):355. https://doi.org/10.3390/cancers18030355
Chicago/Turabian StyleBecker, Anna-Louisa, Clara Helene Klause, Martin Sebastian Staege, Edith Willscher, Jonas Scheffler, Paola Schildhauer, Christian Ostalecki, Christian Strauss, Julian Prell, Christian Scheller, and et al. 2026. "Composition of Immune Cells in Sporadic Vestibular Schwannomas with Different Tumor Volumes" Cancers 18, no. 3: 355. https://doi.org/10.3390/cancers18030355
APA StyleBecker, A.-L., Klause, C. H., Staege, M. S., Willscher, E., Scheffler, J., Schildhauer, P., Ostalecki, C., Strauss, C., Prell, J., Scheller, C., Rampp, S., & Leisz, S. (2026). Composition of Immune Cells in Sporadic Vestibular Schwannomas with Different Tumor Volumes. Cancers, 18(3), 355. https://doi.org/10.3390/cancers18030355

