Oncological Outcomes and Genomic Features of Gastric-Type Endocervical Adenocarcinoma, the Most Aggressive and Common HPV-Independent Cervical Cancer
Simple Summary
Abstract
1. Introduction
2. Materials and Methods
2.1. Patients and Follow-Up
2.2. Targeted Genome Sequencing and Whole Exon Sequencing
2.3. Online Database Analysis
2.4. Statistical Analysis
3. Results
3.1. Clinicopathological Characteristics of GEA Patients
3.2. Treatment Regimens of GEA Patients
3.3. Oncological Outcomes and Survival Analysis of GEA Patients
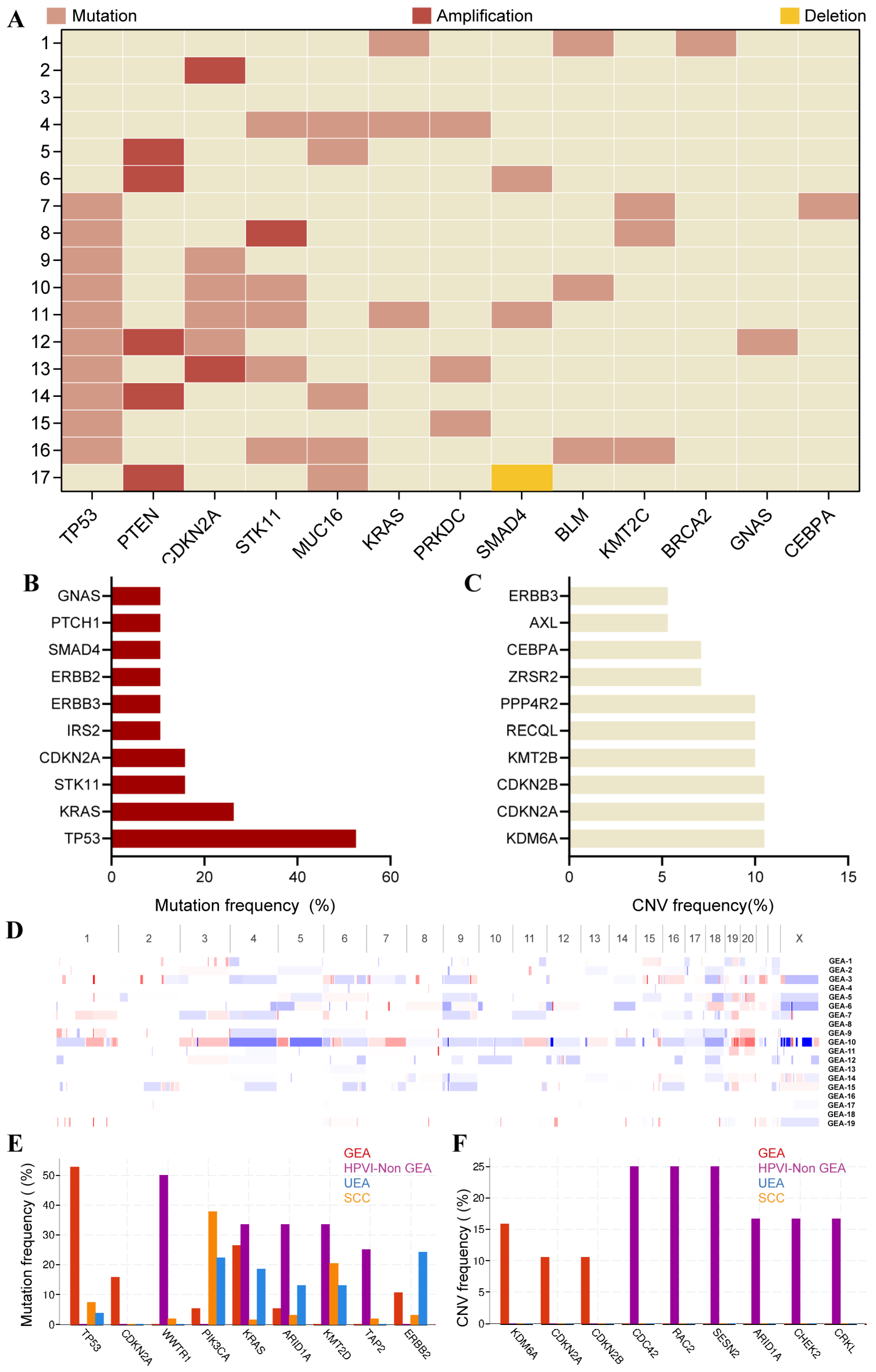
3.4. Genomic Profiles of GEA Patients
4. Discussion
5. Conclusions
Supplementary Materials
Author Contributions
Funding
Institutional Review Board Statement
Informed Consent Statement
Data Availability Statement
Acknowledgments
Conflicts of Interest
Abbreviations
| GEA | Gastric-type endocervical adenocarcinoma |
| UEA | Usual-type endocervical adenocarcinoma |
| HPVI | HPV-independent |
| HPVA | HPV-associated |
| PJS | Peutz–Jeghers syndrome |
| SCC | Squamous cell carcinoma |
| AGC | Atypical glandular cells |
| ASC | Atypical squamous cells |
| LSIL | Low-grade squamous intraepithelial lesion |
| HSIL | High-grade squamous intraepithelial lesion |
| NILM | Negative for intraepithelial lesion or malignancy |
References
- Siegel, R.L.; Giaquinto, A.N.; Jemal, A. Cancer statistics, 2024. CA Cancer J. Clin. 2024, 74, 12–49. [Google Scholar] [CrossRef]
- Seki, T.; Kojima, A.; Okame, S.; Yamaguchi, S.; Okamoto, A.; Tokunaga, H.; Nishio, S.; Takei, Y.; Yokoyama, Y.; Yoshida, M.; et al. Poor Treatment Outcomes of Locally Advanced Cervical Adenocarcinoma of Human Papilloma Virus Independent Type, Represented by Gastric Type Adenocarcinoma: A Multi-Center Retrospective Study (Sankai Gynecology Study Group). Cancers 2023, 15, 1730. [Google Scholar] [CrossRef]
- Hu, K.; Wang, W.; Liu, X.; Meng, Q.; Zhang, F. Comparison of treatment outcomes between squamous cell carcinoma and adenocarcinoma of cervix after definitive radiotherapy or concurrent chemoradiotherapy. Radiat. Oncol. 2018, 13, 249. [Google Scholar] [CrossRef]
- Singh, D.; Vignat, J.; Lorenzoni, V.; Eslahi, M.; Ginsburg, O.; Lauby-Secretan, B.; Arbyn, M.; Basu, P.; Bray, F.; Vaccarella, S. Global estimates of incidence and mortality of cervical cancer in 2020: A baseline analysis of the WHO Global Cervical Cancer Elimination Initiative. Lancet Glob. Health 2022, 11, e197–e206. [Google Scholar] [CrossRef]
- Stolnicu, S.; Barsan, I.; Hoang, L.; Patel, P.; Terinte, C.; Pesci, A.; Aviel-Ronen, S.; Kiyokawa, T.; Alvarado-Cabrero, I.; Pike, M.C.; et al. International Endocervical Adenocarcinoma Criteria and Classification (IECC). Am. J. Surg. Pathol. 2018, 42, 214–226. [Google Scholar] [CrossRef]
- Herrington, C.S.; Kim, K.-R.; Kong, C.S.; Longacre, T.A.; McCluggage, W.G.; Mikami, Y.; Ordi, J.; Soslow, R.A. Tumours of the uterine cervix. In WHO Classification of Female Genital Tumours, 5th ed.; The WHO Classification of Tumours Editorial Board, Ed.; International Agency for Research on Cancer: Lyon, France, 2020; Volume 4, pp. 335–389. [Google Scholar]
- Nishio, S.; Mikami, Y.; Tokunaga, H.; Yaegashi, N.; Satoh, T.; Saito, M.; Okamoto, A.; Kasamatsu, T.; Miyamoto, T.; Shiozawa, T.; et al. Analysis of gastric-type mucinous carcinoma of the uterine cervix—An aggressive tumor with a poor prognosis: A multi-institutional study. Gynecol. Oncol. 2019, 153, 13–19. [Google Scholar] [CrossRef]
- Tian, X.; Liu, P.; Kang, S.; Cui, Z.; Sun, L.; Lang, J.; Chen, C. Impact of histological subtypes on clinical outcome of endocervical adenocarcinoma. Eur. J. Surg. Oncol. (EJSO) 2024, 50, 107977. [Google Scholar] [CrossRef]
- Cho, W.K.; Kim, H.-S.; Park, W.; Kang, J.; Kim, Y.B.; Kim, Y.S.; Kim, Y.J.; Kim, K.-R.; Kim, J.H.; Kwon, S.Y.; et al. The Updated World Health Organization Classification Better Predicts Survival in Patients With Endocervical Adenocarcinoma (KROG 20-07). Int. J. Radiat. Oncol. 2023, 117, 154–163. [Google Scholar] [CrossRef]
- Kawakami, F.; Yanai, H.; Teramoto, N.; Miyama, Y.; Yasuda, M.; Minamiguchi, S.; Iwamoto, M.; Kiyokawa, T.; Mikami, Y. Concordance Between Biopsy and Resection Diagnoses of Uterine Cervical Adenocarcinoma According to the Updated World Health Organization 2020 Classification: A Multi-Institutional Study Elucidating Real-World Practice in Japan. Arch. Pathol. Lab. Med. 2024, 148, 1218–1225. [Google Scholar] [CrossRef]
- Yoshino, A.; Kobayashi, E.; Tsuboyama, T.; Fukui, H.; Tomiyama, N.; Sato, K.; Morii, E.; Nakatani, E.; Komura, N.; Sawada, I.; et al. Novel Strategy for the Management of Cervical Multicystic Diseases. Ann. Surg. Oncol. 2023, 30, 2964–2973. [Google Scholar] [CrossRef]
- Busca, A.; Mirkovic, J.; Parra-Herran, C. Gastric-type Endocervical Adenocarcinoma Involving the Endometrium and Clinically Mimicking Endometrial Neoplasia. Am. J. Surg. Pathol. 2018, 42, 983–985. [Google Scholar] [CrossRef]
- Zhang, S.; Jin, G.; Ding, F.; Zhang, J.; Li, Q.; Wang, G.; Li, C.; Yang, C. A case of endocervical adenocarcinoma of the gastric type that was repeatedly misdiagnosed: A case report and literature review. Medicine 2023, 102, e33682. [Google Scholar] [CrossRef]
- Rajendran, S.; Hussein, Y.; Park, K.J.; McCluggage, W.G. Fallopian Tube Mucosal Involvement in Cervical Gastric-type Adenocarcinomas. Am. J. Surg. Pathol. 2018, 42, 813–820. [Google Scholar] [CrossRef]
- Rajendran, S.F.; McGivern, U.F.; Gonzalez, D.; McCluggage, W.G.F. Cervical Gastric-type Adenosquamous Carcinoma: Case Report of a Rare Neoplasm Associated With a BRCA1 Pathogenic Variant. Int. J. Gynecol. Pathol. 2023, 42, 529–534. [Google Scholar] [CrossRef]
- Yoshida, H.; Naka, T.; Kobayashi-Kato, M.; Kikkawa, N.; Tanase, Y.; Uno, M.; Ishikawa, M.; Kato, T. Gastric-type cervical adenocarcinoma with squamous differentiation: Buried in adenosquamous carcinomas? Virchows Arch. 2021, 479, 407–412. [Google Scholar] [CrossRef]
- Liu, S.; Li, F.; Cao, Q.; Li, N.; Gao, Q. A Case Study of Gastric Adenocarcinoma and Squamous Cell Carcinoma of the Cervix. OncoTargets Ther. 2024, 17, 339–344. [Google Scholar] [CrossRef]
- Karamurzin, Y.S.; Kiyokawa, T.; Parkash, V.M.; Jotwani, A.R.B.; Patel, P.; Pike, M.C.; Soslow, R.A.; Park, K.J. Gastric-type Endocervical Adenocarcinoma. Am. J. Surg. Pathol. 2015, 39, 1449–1457. [Google Scholar] [CrossRef]
- Ehmann, S.; Sassine, D.; Straubhar, A.M.; Praiss, A.M.; Aghajanian, C.; Alektiar, K.M.; Broach, V.; Cadoo, K.A.; Jewell, E.L.; Boroujeni, A.M.; et al. Gastric-type adenocarcinoma of the cervix: Clinical outcomes and genomic drivers. Gynecol. Oncol. 2022, 167, 458–466. [Google Scholar] [CrossRef]
- Nishio, S.; Matsuo, K.; Nasu, H.; Murotani, K.; Mikami, Y.; Yaegashi, N.; Satoh, T.; Okamoto, A.; Ishikawa, M.; Miyamoto, T.; et al. Analysis of postoperative adjuvant therapy in 102 patients with gastric-type mucinous carcinoma of the uterine cervix: A multi-institutional study. Eur. J. Surg. Oncol. (EJSO) 2022, 48, 2039–2044. [Google Scholar] [CrossRef]
- Kuruma, A.; Kodama, M.; Hori, Y.; Sato, K.; Fujii, M.; Isohashi, F.; Miyoshi, A.; Mabuchi, S.; Setoguchi, A.; Shimura, H.; et al. Gastric-Type Adenocarcinoma of the Uterine Cervix Associated with Poor Response to Definitive Radiotherapy. Cancers 2022, 15, 170. [Google Scholar] [CrossRef]
- Kojima, A.; Shimada, M.; Mikami, Y.; Nagao, S.; Takeshima, N.; Sugiyama, T.; Teramoto, N.; Kiyokawa, T.; Kigawa, J.; Nishimura, R. Chemoresistance of Gastric-Type Mucinous Carcinoma of the Uterine Cervix. Int. J. Gynecol. Cancer 2018, 28, 99–106. [Google Scholar] [CrossRef]
- Bonin, L.; Devouassoux-Shisheboran, M.; Golfier, F. Clinicopathological characteristics of patients with mucinous adenocarcinoma of the uterine cervix: A retrospective study of 21 cases. J. Gynecol. Obstet. Hum. Reprod. 2019, 48, 319–327. [Google Scholar] [CrossRef]
- Park, K.J.; Kim, M.-H.; Kim, J.K.; Cho, K.-S. Gastric-Type Adenocarcinoma of the Uterine Cervix. Int. J. Gynecol. Cancer 2018, 28, 1203–1210. [Google Scholar] [CrossRef]
- Choi, K.H.; Lee, H.C.; Kim, Y.S.; Park, W.; Kim, Y.B.; Jung, W.; Kim, K.S.; Eom, K.-Y.; Kim, J.H.; Lee, J.H. Diagnostic assessments and treatment results of well-differentiated gastric-type adenocarcinoma of the uterine cervix (Adenoma malignum): A multicenter retrospective analysis of KROG 22-03 study. Gynecol. Oncol. 2024, 182, 45–50. [Google Scholar] [CrossRef]
- Nishio, S. Current status and molecular biology of human papillomavirus-independent gastric-type adenocarcinoma of the cervix. J. Obstet. Gynaecol. Res. 2023, 49, 1106–1113. [Google Scholar] [CrossRef]
- Friedman, C.F.; Ravichandran, V.; Miller, K.; Vanderbilt, C.; Zhou, Q.; Iasonos, A.; Vivek, M.; Mishra, P.; Leitao, M.M.; Broach, V.A.; et al. Assessing the Genomic Landscape of Cervical Cancers: Clinical Opportunities and Therapeutic Targets. Clin. Cancer Res. 2023, 29, 4660–4668. [Google Scholar] [CrossRef]
- Liu, J.; Zhuo, Y.; Wang, F.; Li, Z.; Lin, Y.; Li, L.; Pan, J.; Song, Y.; Du, H.; Li, C.; et al. A Metastatic Cervical Adenocarcinoma Patient Carrying HER2 G292R Achieved Complete Response Upon Pyrotinib Treatment. OncoTargets Ther. 2021, 14, 4833–4836. [Google Scholar] [CrossRef]
- Wang, D.; Zhu, H.; Guo, M.; Fan, X.; Hu, S.; Yan, K.; Sun, J.; Wang, J.; Li, M.; Xiao, H.; et al. Expression and prognostic value of cell-cycle-associated genes in gastric adenocarcinoma. BMC Gastroenterol. 2018, 18, 81. [Google Scholar] [CrossRef]
- Vasseur, D.; Lopez, J.; Croce, S.; Tondeur, G.; Bonin, L.; Descotes, F.; Golfier, F.; Devouassoux-Shisheboran, M. Transcriptome profiling of gastric-type endocervical adenocarcinomas identifies key signaling pathways for tumor progression. Gynecol. Oncol. 2020, 157, 775–782. [Google Scholar] [CrossRef]
- Fulgione, C.; Raffone, A.; Travaglino, A.; Arciuolo, D.; Santoro, A.; Cianfrini, F.; Russo, D.; Varricchio, S.; Raimondo, I.; Inzani, F.; et al. Diagnostic accuracy of HIK1083 and MUC6 as immunohistochemical markers of endocervical gastric-type adenocarcinoma: A systematic review and meta-analysis. Pathol. Res. Pract. 2022, 241, 154261. [Google Scholar] [CrossRef]
- Asaka, S.; Nakajima, T.; Momose, M.; Miyamoto, T.; Uehara, T.; Ota, H. Trefoil factor family 2 protein: A potential immunohistochemical marker for aiding diagnosis of lobular endocervical glandular hyperplasia and gastric-type adenocarcinoma of the uterine cervix. Virchows Arch. 2018, 474, 79–86. [Google Scholar] [CrossRef] [PubMed]
- Yang, J.; Peng, Y.; Ding, Y.; Liu, Y.; Wang, Y.; Liu, Y.; Liu, C. The Clinicopathological and Molecular Characteristics of Endocervical Gastric-Type Adenocarcinoma and the Use of Claudin18.2 as a Potential Therapeutic Target. Mod. Pathol. 2024, 37, 100569. [Google Scholar] [CrossRef] [PubMed]
- Li, M.M.; Datto, M.; Duncavage, E.J.; Kulkarni, S.; Lindeman, N.I.; Roy, S.; Tsimberidou, A.M.; Vnencak-Jones, C.L.; Wolff, D.J.; Younes, A.; et al. Standards and Guidelines for the Interpretation and Reporting of Sequence Variants in Cancer: A Joint Consensus Recommendation of the Association for Molecular Pathology, American Society of Clinical Oncology, and College of American Pathologists. J. Mol. Diagn. 2017, 19, 4–23. [Google Scholar] [CrossRef]
- Shi, H.; Shao, Y.; Lu, W.; Lu, B. An analysis of HER2 amplification in cervical adenocarcinoma: Correlation with clinical outcomes and the International Endocervical Adenocarcinoma Criteria and Classification. J. Pathol. Clin. Res. 2020, 7, 86–95. [Google Scholar] [CrossRef]
- Garg, S.; Nagaria, T.S.; Clarke, B.; Freedman, O.; Khan, Z.; Schwock, J.; Bernardini, M.Q.; Oza, A.M.; Han, K.; Smith, A.C.; et al. Molecular characterization of gastric-type endocervical adenocarcinoma using next-generation sequencing. Mod. Pathol. 2019, 32, 1823–1833. [Google Scholar] [CrossRef] [PubMed]




| Age (Year) | 49 (Median) | 24–81 (Range) |
|---|---|---|
| Clinicopathological Parameters | n | % |
| Clinical presentation | ||
| Watery discharge | 64/182 | 35.16% |
| Vaginal bleeding | 72/182 | 39.56% |
| Abdominal mass/abdominal distension | 7/182 | 3.85% |
| Physical examination | 39/182 | 21.43% |
| Clinical examination | ||
| Cervical hypertrophic or barrel-shaped | 79/182 | 43.41% |
| Cervical harden | 49/182 | 26.92% |
| Cervical neoplasm | 39/182 | 21.43% |
| Cervical smooth | 15/182 | 8.24% |
| HPV * | ||
| Positive | 17/136 | 12.50% |
| Negative | 119/136 | 87.50% |
| TCT * | ||
| Adenocarcinoma | 6/135 | 4.44% |
| ASC/LSIL/HSIL | 25/135 | 18.52% |
| AGC | 24/135 | 17.78% |
| NILM | 80/135 | 59.26% |
| FIGO stage | ||
| I | 59/182 | 32.42% |
| II | 23/182 | 12.64% |
| III | 67/182 | 36.81% |
| IV | 33/182 | 18.13% |
| Tumor maximum diameter # | ||
| <3 cm | 73/139 | 52.52% |
| ≥3 cm | 67/139 | 48.20% |
| Stromal invasion # | ||
| <2/3 | 54/139 | 38.85% |
| ≥2/3 | 85/139 | 61.15% |
| Lymphovascular space invasion # | ||
| Present | 69/139 | 49.64% |
| Absent | 70/139 | 50.36% |
| Lymph node metastasis | ||
| Present | 63/150 | 42.00% |
| Absent | 87/150 | 58.00% |
| Ovary metastasis # | ||
| Present | 41/140 | 29.29% |
| Absent | 99/140 | 70.71% |
| IHC * | ||
| MUC6 positive | 101/110 | 91.82% |
| P53 mutation | 44/130 | 33.85% |
| P53 wild-type | 71/130 | 54.62% |
| P53 negative | 15/130 | 11.54% |
| Treatment Regimen | n | % |
|---|---|---|
| Surgery alone | 13/182 | 7.14% |
| Surgery with postoperative adjuvant treatment | 108/182 | 59.34% |
| CCRT | 31/182 | 17.03% |
| SCRT | 60/182 | 32.97% |
| Chemotherapy | 13/182 | 7.14% |
| Immunotherapy involved | 28/182 | 15.38% |
| Targeted-therapy involved | 20/182 | 10.99% |
| Neoadjuvant therapy followed by surgery with postoperative adjuvant treatment | 22/182 | 12.09% |
| NACT with hysterectomy with CCRT or SCRT | 17/182 | 9.34% |
| Neoadjuvant CCRT followed by hysterectomy with chemotherapy | 5/182 | 2.75% |
| Without surgery | 43/182 | 23.63% |
| CCRT | 25/182 | 13.74% |
| SCRT | 12/182 | 6.59% |
| Chemotherapy | 6/182 | 3.30% |
| Immunotherapy involved | 6/182 | 3.30% |
| Targeted-therapy Involved | 11/182 | 6.04% |
| Relapse | 41/182 | 22.53% |
| Vagina | 8/182 | 4.40% |
| Lung | 14/182 | 7.69% |
| Bowel | 14/182 | 7.69% |
| Lymph node | 5/182 | 2.75% |
| Without relapse | 141/182 | 77.47% |
| Disease Status | 182/182 | 100.00% |
| NED | 95/182 | 52.20% |
| AWD | 38/182 | 20.88% |
| DOD | 49/182 | 26.92% |
| Characteristic | Comparator | Univariate Analysis (OS) | Multivariate Analysis (OS) | Univariate Analysis (PFS) | Multivariate Analysis (PFS) | ||||
|---|---|---|---|---|---|---|---|---|---|
| HR (95% CI) | p Value | HR (95% CI) | p Value | HR (95% CI) | p Value | HR (95% CI) | p Value | ||
| Age | >50 vs. ≤50 | 0.99 (0.48–2.01) | 0.980 | 1.26 (0.55–2.91) | 0.585 | 1.13 (0.65–1.96) | 0.662 | 1.44 (0.77–2.71) | 0.256 |
| FIGO Stage | IIB–IV vs. I–IIA | 5.33 (2.17–13.09) | < 0.001 * | 3.81 (1.13–12.80) | 0.031 * | 3.45 (1.87–6.36) | 0.000 * | 1.71 (0.72–4.04) | 0.224 |
| MDOT | ≥3 cm vs. <3 cm | 3.56 (1.53–8.27) | 0.003 * | 3.73 (1.48–9.37) | 0.005 * | 3.26 (1.79–5.93) | 0.000 * | 2.59 (1.39–4.83) | 0.003 * |
| LVSI | Positive vs. negative | 0.89 (0.44–1.79) | 0.745 | 0.38 (0.16–0.91) | 0.030 * | 1.56 (0.90–2.71) | 0.116 * | 1.03 (0.55–1.93) | 0.917 |
| Infiltration depth | ≥2/3 vs. <2/3 | 2.30 (1.06–4.98) | 0.035 * | 2.79 (1.10–7.11) | 0.031 * | 2.20 (1.23–3.96) | 0.008 | 2.02 (1.09–3.73) | 0.026 * |
| Lymph node metastasis | Positive vs. negative | 3.28 (1.61–6.68) | 0.001 * | 1.30 (0.44–3.80) | 0.643 | 2.80 (1.63–4.81) | 0.000 * | 1.50 (0.67–3.32) | 0.324 |
| Ovary metastasis | Positive vs. negative | 6.50 (3.05–13.80) | <0.001 * | 3.62 (1.61–8.16) | 0.002 * | 3.80 (2.19–6.58) | 0.000 * | 2.61 (1.41–4.81) | 0.002 * |
Disclaimer/Publisher’s Note: The statements, opinions and data contained in all publications are solely those of the individual author(s) and contributor(s) and not of MDPI and/or the editor(s). MDPI and/or the editor(s) disclaim responsibility for any injury to people or property resulting from any ideas, methods, instructions or products referred to in the content. |
© 2026 by the authors. Licensee MDPI, Basel, Switzerland. This article is an open access article distributed under the terms and conditions of the Creative Commons Attribution (CC BY) license.
Share and Cite
Du, M.; Zheng, Z.; Lu, P.; Wang, W.; Cao, D.; Yang, J.; Wu, M.; Pan, L.; Xue, X.; Wang, W.; et al. Oncological Outcomes and Genomic Features of Gastric-Type Endocervical Adenocarcinoma, the Most Aggressive and Common HPV-Independent Cervical Cancer. Cancers 2026, 18, 320. https://doi.org/10.3390/cancers18020320
Du M, Zheng Z, Lu P, Wang W, Cao D, Yang J, Wu M, Pan L, Xue X, Wang W, et al. Oncological Outcomes and Genomic Features of Gastric-Type Endocervical Adenocarcinoma, the Most Aggressive and Common HPV-Independent Cervical Cancer. Cancers. 2026; 18(2):320. https://doi.org/10.3390/cancers18020320
Chicago/Turabian StyleDu, Ming, Zhen Zheng, Peiyao Lu, Weidi Wang, Dongyan Cao, Jiaxin Yang, Ming Wu, Lingya Pan, Xiaowei Xue, Wenze Wang, and et al. 2026. "Oncological Outcomes and Genomic Features of Gastric-Type Endocervical Adenocarcinoma, the Most Aggressive and Common HPV-Independent Cervical Cancer" Cancers 18, no. 2: 320. https://doi.org/10.3390/cancers18020320
APA StyleDu, M., Zheng, Z., Lu, P., Wang, W., Cao, D., Yang, J., Wu, M., Pan, L., Xue, X., Wang, W., Jiang, F., & Xiang, Y. (2026). Oncological Outcomes and Genomic Features of Gastric-Type Endocervical Adenocarcinoma, the Most Aggressive and Common HPV-Independent Cervical Cancer. Cancers, 18(2), 320. https://doi.org/10.3390/cancers18020320

