Molecular Characterization of Oral Squamous Cell Carcinoma in Mexican Patients: A Genomic and Epidemiological Overview
Simple Summary
Abstract
1. Introduction
2. Materials and Methods
2.1. Dataset
2.2. DNA Extraction and Whole-Exome Sequencing
2.3. Somatic Mutation Calling
2.4. Copy-Number Alteration Analysis
2.5. Tumor Mutational Burden (TMB) and Driver Mutation Identification
2.6. Pathway Enrichment Analysis
2.7. Mutational Signature Analysis
2.8. HPV and EBV Detection via qRT-PCR
2.9. Statistical Analysis
3. Results
3.1. Demographic Data
3.2. Tumor Staging
3.3. Risk Factors
3.4. Histopathological Data
3.5. Prognostic Data
3.6. Identification of Pathogenic Variants
3.7. Identification of Signaling Pathways
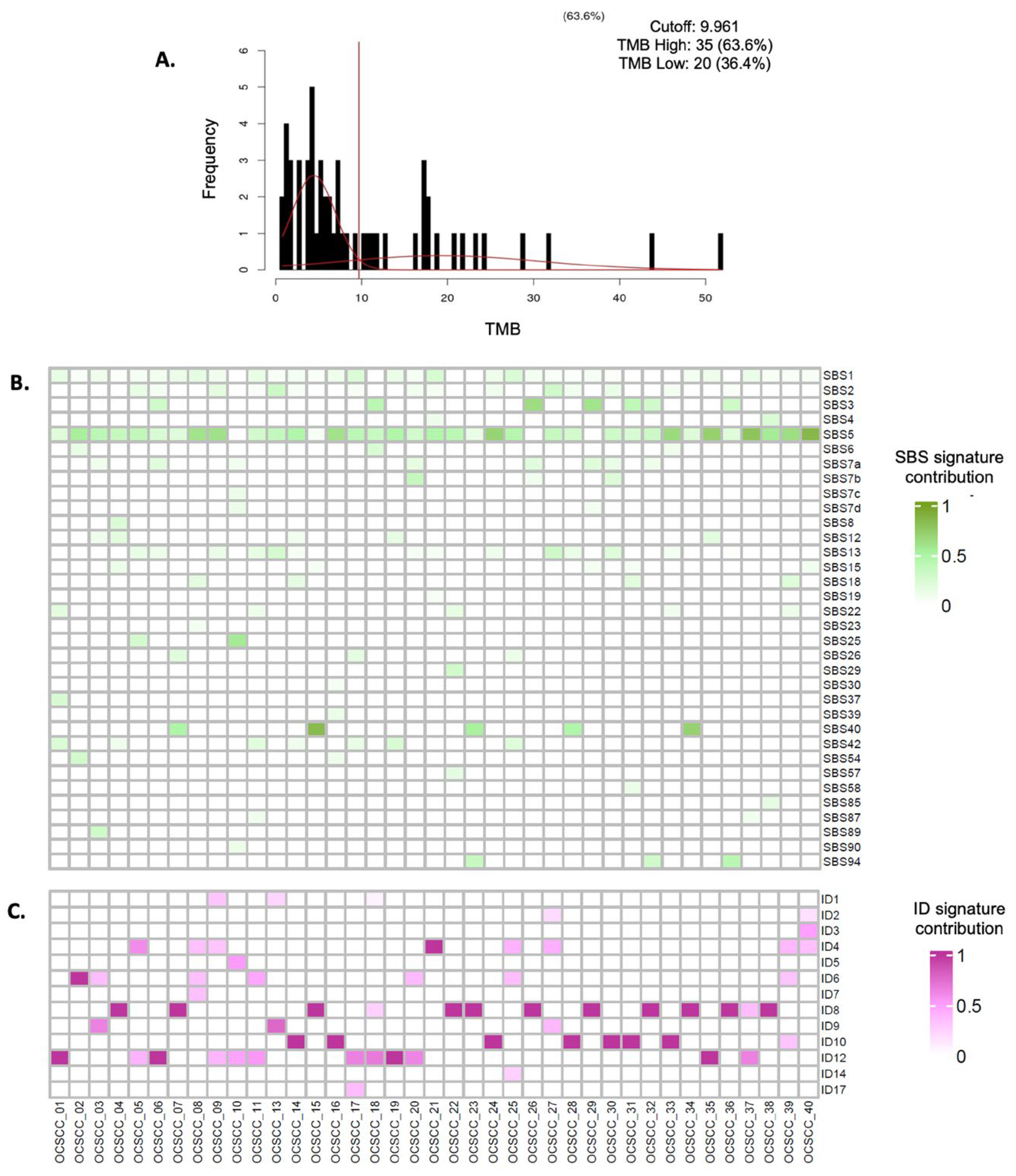
3.8. Tumor Mutational Burden (TMB)
3.9. Mutational Signatures
3.10. Clinical–Molecular Associations
3.10.1. Mutations
3.10.2. Patients with No Exposure to Tobacco and Alcohol
3.10.3. Tumor Mutational Burden (TMB) and Its Clinical Correlations
3.10.4. Mutational Signatures and Prognostic Implications
3.11. Survival Analysis
3.11.1. Overall Survival
3.11.2. Disease-Free Survival
4. Discussion
5. Conclusions
Supplementary Materials
Author Contributions
Funding
Institutional Review Board Statement
Informed Consent Statement
Data Availability Statement
Acknowledgments
Conflicts of Interest
References
- Sung, H.; Ferlay, J.; Siegel, R.L.; Laversanne, M.; Soerjomataram, I.; Jemal, A.; Bray, F. Global cancer statistics 2020: GLOBOCAN estimates of incidence and mortality worldwide for 36 cancers in 185 countries. CA Cancer J. Clin. 2021, 71, 209–249. [Google Scholar] [CrossRef]
- Ministry of Health. Epidemiological Information. General Directorate of Epidemiology. Available online: https://www.gob.mx/salud (accessed on 8 August 2025).
- Montero, P.H.; Patel, S.G. Cancer of the oral cavity. Surg. Oncol. Clin. N. Am. 2015, 24, 491–508. [Google Scholar] [CrossRef]
- IARC Working Group on the Evaluation of Carcinogenic Risks to Humans. Human Immunodeficiency Viruses and Human T-Cell Lymphotropic Viruses; International Agency for Research on Cancer: Lyon, France, 1996. Available online: https://www.ncbi.nlm.nih.gov/books/NBK419324/ (accessed on 21 August 2025).
- Kreimer, A.R.; Clifford, G.M.; Boyle, P.; Franceschi, S. Human papillomavirus types in head and neck squamous cell carcinomas worldwide: A systematic review. Cancer Epidemiol. Biomark. Prev. 2005, 14, 467–475. [Google Scholar] [CrossRef]
- Chaturvedi, A.K.; Anderson, W.F.; Lortet-Tieulent, J.; Curado, M.P.; Ferlay, J.; Franceschi, S.; Rosenberg, P.S.; Bray, F.; Gillison, M.L. Worldwide trends in incidence rates for oral cavity and oropharyngeal cancers. J. Clin. Oncol. 2013, 31, 4550–4559. [Google Scholar] [CrossRef]
- Núñez-Acurio, D.; Bravo, D.; Aguayo, F. Epstein–Barr virus—Oral bacterial link in the development of oral squamous cell carcinoma. Pathogens 2020, 9, 1059. [Google Scholar] [CrossRef] [PubMed]
- Stasiewicz, M.; Karpiński, T.M. The oral microbiota and its role in carcinogenesis. Semin. Cancer Biol. 2022, 86, 633–642. [Google Scholar] [CrossRef] [PubMed]
- Drop, B.; Strycharz-Dudziak, M.; Kliszczewska, E.; Polz-Dacewicz, M. Coinfection with Epstein–Barr virus (EBV), human papilloma virus (HPV) and polyoma BK virus (BKPyV) in laryngeal, oropharyngeal and oral cavity cancer. Int. J. Mol. Sci. 2017, 18, 2752. [Google Scholar] [CrossRef] [PubMed]
- Gupta, A.A.; Kheur, S.; Varadarajan, S.; Parveen, S.; Dewan, H.; Alhazmi, Y.A.; Raj, T.A.; Testarelli, L.; Patil, S. Chronic mechanical irritation and oral squamous cell carcinoma: A systematic review and meta-analysis. Bosn. J. Basic Med. Sci. 2021, 21, 647–658. [Google Scholar] [CrossRef]
- Chai, A.W.Y.; Lim, K.P.; Cheong, S.C. Translational genomics and recent advances in oral squamous cell carcinoma. Semin. Cancer Biol. 2020, 61, 71–83. [Google Scholar] [CrossRef]
- Wellcome Sanger Institute. Signatures of Mutational Processes in Human Cancer, Mutational Signatures Version 2. March 2015. Available online: https://cancer.sanger.ac.uk/signatures/ (accessed on 21 August 2025).
- Beggan, C.; Fives, C.; O’Leary, G.; Sheahan, P.; Heffron, C.C.; Feeley, L. Pattern of invasion and lymphovascular invasion in squamous cell carcinoma of the floor of the mouth: An interobserver variability study. Histopathology 2016, 69, 914–920. [Google Scholar] [CrossRef]
- Amin, M.B.; Edge, S.B.; Greene, F.L.; Byrd, D.R.; Brookland, R.K.; Washington, M.K.; Gershenwald, J.E.; Compton, C.C.; Hess, K.R.; Sullivan, D.C.; et al. (Eds.) AJCC Cancer Staging Manual, 8th ed.; Springer: New York, NY, USA, 2017. [Google Scholar]
- Little, M.P. Cancer models, genomic instability and somatic cellular Darwinian evolution. Biol. Direct 2010, 5, 19. [Google Scholar] [CrossRef] [PubMed]
- Ma, D.; Jiang, Y.-Z.; Liu, X.-Y.; Liu, Y.-R.; Shao, Z.-M. Clinical and molecular relevance of mutant-allele tumor heterogeneity in breast cancer. Breast Cancer Res. Treat. 2017, 162, 39–48. [Google Scholar] [CrossRef] [PubMed]
- Goertzen, C.; Mahdi, H.; Laliberte, C.; Meirson, T.; Eymael, D.; Gil-Henn, H.; Magalhaes, M. Oral inflammation promotes oral squamous cell carcinoma invasion. Oncotarget 2018, 9, 29047–29063. [Google Scholar] [CrossRef] [PubMed]
- Kruger, M.; Hansen, T.; Kasaj, A.; Moergel, M. The Correlation between Chronic Periodontitis and Oral Cancer. Case Rep. Dent. 2013, 2013, 262410. [Google Scholar] [CrossRef]
- The Cancer Genome Atlas Network. Comprehensive genomic characterization of head and neck squamous cell carcinomas. Nature 2015, 517, 576–582. [Google Scholar] [CrossRef]
- India Project Team of the International Cancer Genome Consortium. Mutational landscape of gingivo-buccal oral squamous cell carcinoma reveals new recurrently-mutated genes and molecular subgroups. Nat. Commun. 2013, 4, 2873. [Google Scholar] [CrossRef]
- Al-hebshi, N.N.; Li, S.; Nasher, A.T.; El-Setouhy, M.; Alsanosi, R.; Blancato, J.; Loffredo, C. Exome sequencing of oral squamous cell carcinoma in users of Arabian snuff reveals novel candidates for driver genes. Int. J. Cancer 2016, 139, 363–372. [Google Scholar] [CrossRef]
- Zammit, A.P.; Sinha, R.; Cooper, C.L.; Perry, C.F.L.; Frazer, I.H.; Tuong, Z.K. Examining the contribution of smoking and HPV towards the etiology of oral cavity squamous cell carcinoma using high-throughput sequencing: A prospective observational study. PLoS ONE 2018, 13, e0205406. [Google Scholar] [CrossRef]
- Ghias, K.; Rehmani, S.S.; Razzak, S.A.; Madhani, S.; Azim, M.K.; Ahmed, R.; Khan, M.J. Mutational landscape of head and neck squamous cell carcinomas in a South Asian population. Genet. Mol. Biol. 2019, 42, 526–542. [Google Scholar] [CrossRef]
- Campbell, B.R.; Chen, Z.; Faden, D.L.; Agrawal, N.; Li, R.J.; Hanna, G.J.; Iyer, N.G.; Boot, A.; Rozen, S.G.; Vettore, A.L.; et al. The mutational landscape of early- and typical-onset oral tongue squamous cell carcinoma. Cancer 2021, 127, 544–553. [Google Scholar] [CrossRef]
- Fan, W.-L.; Yang, L.-Y.; Hsieh, J.C.-H.; Lin, T.-C.; Lu, M.-Y.J.; Liao, C.-T. Prognostic genetic biomarkers based on oncogenic signaling pathways for outcome prediction in patients with oral cavity squamous cell carcinoma. Cancers 2021, 13, 2709. [Google Scholar] [CrossRef] [PubMed]
- Patel, K.; Bhat, F.A.; Patil, S.; Routray, S.; Mohanty, N.; Nair, B.; Sidransky, D.; Ganesh, M.S.; Ray, J.G.; Gowda, H.; et al. Whole-exome sequencing analysis of oral squamous cell carcinoma delineated by tobacco usage habits. Front. Oncol. 2021, 11, 660696. [Google Scholar] [CrossRef] [PubMed]
- Liao, C.-T.; Yang, L.-Y.; Lee, L.-Y.; Lin, C.-Y.; Wang, H.-M.; Ng, S.-H.; Yen, T.-C.; Fan, W.-L.; Hsieh, J.C.-H. Whole-exome sequencing identifies biosignatures that predict adverse survival outcomes in surgically treated patients with oral cavity squamous cell carcinoma. Oral Oncol. 2021, 122, 105547. [Google Scholar] [CrossRef] [PubMed]
- Lin, L.-H.; Chou, C.-H.; Cheng, H.-W.; Chang, K.-W.; Liu, C.-J. Precise identification of recurrent somatic mutations in oral cancer through whole-exome sequencing using multiple mutation calling pipelines. Front. Oncol. 2021, 11, 741626. [Google Scholar] [CrossRef]
- Alexandrov, L.B.; Kim, J.; Haradhvala, N.J.; Huang, M.N.; Ng, A.W.T.; Wu, Y.; Boot, A.; Covington, K.R.; Gordenin, D.A.; Bergstrom, E.N.; et al. The repertoire of mutational signatures in human cancer. Nature 2020, 578, 94–101. [Google Scholar] [CrossRef]
- Marra, A.; Violati, M.; Broggio, F.; Codecà, C.; Blasi, M.; Luciani, A.; Zonato, S.; Rabbiosi, D.; Moneghini, L.; Saibene, A.; et al. Long-term disease-free survival in surgically-resected oral tongue cancer: A 10-year retrospective study. Acta Otorhinolaryngol. Ital. 2019, 39, 84–91. [Google Scholar] [CrossRef]
- Dong, L.; Xue, L.; Cheng, W.; Tang, J.; Ran, J.; Li, Y. Comprehensive survival analysis of oral squamous cell carcinoma patients undergoing initial radical surgery. BMC Oral Health 2024, 24, 919. [Google Scholar] [CrossRef]
- Li, H.; Durbin, R. Fast and accurate long-read alignment with Burrows–Wheeler transform. Bioinformatics 2010, 26, 589–595. [Google Scholar] [CrossRef]
- McKenna, A.; Hanna, M.; Banks, E.; Sivachenko, A.; Cibulskis, K.; Kernytsky, A.; Garimella, K.; Altshuler, D.; Gabriel, S.; Daly, M.; et al. The genome analysis toolkit: A MapReduce framework for analyzing next-generation DNA sequencing data. Genome Res. 2010, 20, 1297–1303. [Google Scholar] [CrossRef]
- Van der Auwera, G.A.; Carneiro, M.O.; Hartl, C.; Poplin, R.; del Angel, G.; Levy-Moonshine, A.; Jordan, T.; Shakir, K.; Roazen, D.; Thibault, J.; et al. From FastQ Data to High-Confidence Variant Calls: The Genome Analysis Toolkit Best Practices Pipeline. Curr. Protoc. Bioinform. 2013, 43, 11.10.1–11.10.33. [Google Scholar] [CrossRef]
- Cibulskis, K.; Lawrence, M.S.; Carter, S.L.; Sivachenko, A.; Jaffe, D.; Sougnez, C.; Gabriel, S.; Meyerson, M.; Lander, E.S.; Getz, G. Sensitive detection of somatic point mutations in impure and heterogeneous cancer samples. Nat. Biotechnol. 2013, 31, 213–219. [Google Scholar] [CrossRef] [PubMed]
- Koboldt, D.C.; Zhang, Q.; Larson, D.E.; Shen, D.; McLellan, M.D.; Lin, L.; Miller, C.A.; Mardis, E.R.; Ding, L.; Wilson, R.K. VarScan 2: Somatic mutation and copy number alteration discovery in cancer by exome sequencing. Genome Res. 2012, 22, 568–576. [Google Scholar] [CrossRef] [PubMed]
- Benjamin, D.; Sato, T.; Cibulskis, K.; Getz, G.; Stewart, C.; Lichtenstein, L. Calling somatic SNVs and indels with Mutect2. bioRxiv, 2019; preprint. [Google Scholar] [CrossRef]
- Chalmers, Z.R.; Connelly, C.F.; Fabrizio, D.; Gay, L.; Ali, S.M.; Ennis, R.; Schrock, A.; Campbell, B.; Shlien, A.; Chmielecki, J.; et al. Analysis of 100,000 human cancer genomes reveals the landscape of tumor mutational burden. Genome Med. 2017, 9, 34. [Google Scholar] [CrossRef]
- Boeva, V.; Popova, T.; Bleakley, K.; Chiche, P.; Cappo, J.; Schleiermacher, G.; Janoueix-Lerosey, I.; Delattre, O.; Barillot, E. Control-FREEC: A tool for assessing copy number and allelic content using next-generation sequencing data. Bioinformatics 2012, 28, 423–425. [Google Scholar] [CrossRef]
- Marchitelli, I.; Conci, S.; Aldrighetti, L.; Jovine, E.; Torzilli, G.; Giuliante, F.; Vivarelli, M.; Ferrero, A.; Romano, F.; Ruzzenente, A. Prognosis and pattern of recurrence of HCC according to tumor burden score. HPB 2022, 24 (Suppl. S1), S131. [Google Scholar] [CrossRef]
- Tamborero, D.; Rubio-Perez, C.; Deu-Pons, J.; Schroeder, M.P.; Vivancos, A.; Rovira, A.; Tusquets, I.; Albanell, J.; Rodon, J.; Tabernero, J.; et al. Cancer Genome Interpreter annotates the biological and clinical relevance of tumor alterations. Genome Med. 2018, 10, 25. [Google Scholar] [CrossRef]
- Liao, Y.; Wang, J.; Jaehnig, E.J.; Shi, Z.; Zhang, B. WebGestalt 2019: Gene set analysis toolkit with revamped UIs and APIs. Nucleic Acids Res. 2019, 47, W199–W205. [Google Scholar] [CrossRef]
- Maleki, F.; Ovens, K.; Hogan, D.J.; Kusalik, A.J. Gene set analysis: Challenges, opportunities, and future research. Front. Genet. 2020, 11, 654. [Google Scholar] [CrossRef]
- Mi, H.; Ebert, D.; Muruganujan, A.; Mills, C.; Albou, L.-P.; Mushayamaha, T.; Thomas, P.D. PANTHER version 16: A revised family classification, tree-based classification tool, enhancer regions and extensive API. Nucleic Acids Res. 2021, 49, D394–D403. [Google Scholar] [CrossRef]
- Rosenthal, R.; McGranahan, N.; Herrero, J.; Taylor, B.S.; Swanton, C. deconstructSigs: Delineating mutational processes in single tumors distinguishes DNA repair deficiencies and patterns of carcinoma evolution. Genome Biol. 2016, 17, 31. [Google Scholar] [CrossRef]
- Bergstrom, E.N.; Barnes, M.; Martincorena, I.; Alexandrov, L.B. Generating realistic null hypothesis of cancer mutational landscapes using SigProfilerSimulator. BMC Bioinform. 2020, 21, 438. [Google Scholar] [CrossRef]
- Shieu, M.-K.; Ho, H.-Y.; Lin, S.-H.; Lo, Y.-S.; Lin, C.-C.; Chuang, Y.-C.; Hsieh, M.-J.; Chen, M.-K. Association of KMT2C genetic variants with the clinicopathologic development of oral cancer. Int. J. Environ. Res. Public Health 2022, 19, 3974. [Google Scholar] [CrossRef]
- Hu, X.; Biswas, A.; De, S. KMT2C-deficient tumors have elevated APOBEC mutagenesis and genomic instability in multiple cancers. NAR Cancer 2022, 4, zcac023. [Google Scholar] [CrossRef] [PubMed]
- Zhu, J.; Liu, Z.; Liang, X.; Wang, L.; Wu, D.; Mao, W.; Shen, D. A pan-cancer study of KMT2 family as therapeutic targets in cancer. J. Oncol. 2022, 2022, 3982226. [Google Scholar] [CrossRef] [PubMed]
- Rodrigo, J.P.; Sánchez-Canteli, M.; Otero-Rosales, M.; Martínez-Camblor, P.; Hermida-Prado, F.; García-Pedrero, J.M. Tumor mutational burden predictability in head and neck squamous cell carcinoma patients treated with immunotherapy: Systematic review and meta-analysis. J. Transl. Med. 2024, 22, 135. [Google Scholar] [CrossRef] [PubMed]
- Haddad, R.I.; Seiwert, T.Y.; Chow, L.Q.M.; Gupta, S.; Weiss, J.; Gluck, I.; Eder, J.P.; Burtness, B.; Tahara, M.; Keam, B.; et al. Influence of tumor mutational burden, inflammatory gene expression profile, and PD-L1 expression on response to pembrolizumab in head and neck squamous cell carcinoma. J. Immunother. Cancer 2022, 10, e003026. [Google Scholar] [CrossRef]
- Wildsmith, S.; Li, W.; Wu, S.; Stewart, R.; Morsli, N.; Raja, R.; Zhang, Q.; Ye, J.; He, P.; Shetty, J.; et al. Tumor mutational burden as a predictor of survival with durvalumab and/or tremelimumab treatment in recurrent or metastatic head and neck squamous cell carcinoma. Clin. Cancer Res. 2023, 29, 2066–2074. [Google Scholar] [CrossRef]



| Characteristic | n | % | |
|---|---|---|---|
| Age (mean years; Range) | 61.3 (21–86) | NA | |
| Follow up (media months; Range) | 27.9 (1.6–73.4) | NA | |
| Sex | |||
| Female | 25 | 45.5 | |
| Periodontal disease | |||
| Yes | 26 | 47.3 | |
| Use of dental prosthesis | |||
| Fixed | 6 | 10.9 | |
| Removable | 4 | 7.3 | |
| No prosthesis | 45 | 81.8 | |
| Smoking status (Tobacco index: 6.7, SD 12.5) | |||
| Yes | 32 | 58.2 | |
| Alcohol consumption | |||
| Yes | 34 | 61.8 | |
| Alcohol intake severity | |||
| Mild | 13 | 23.6 | |
| Moderate | 15 | 27.3 | |
| Intense | 7 | 12.7 | |
| Clinical stage | |||
| 0 | 1 | 1.8 | |
| I | 3 | 5.5 | |
| II | 5 | 9.1 | |
| III | 5 | 9.1 | |
| Iva | 28 | 50.9 | |
| IVb | 11 | 20.0 | |
| IVc | 2 | 3.6 | |
| Categorized Stage | |||
| Early | 9 | 16.4 | |
| Advanced | 46 | 83.6 | |
| Response to neoadjuvant treatment | |||
| Partial response | 4 | 7.3 | |
| Stable disease or progression | 10 | 18.2 | |
| No neoadjuvant treatment | 41 | 74.5 | |
| Recurrence | |||
| Yes | 8 | 14.5 | |
| Characteristic | n | % | |
|---|---|---|---|
| Histological grade | |||
| Well differentiated | 8 | 14.5 | |
| Moderately differentiated | 35 | 63.6 | |
| Poorly differentiated | 11 | 20.0 | |
| Not assessable | 1 | 1.8 | |
| Invasion pattern | |||
| Pattern 1 | 0 | 0.0 | |
| Pattern 2 | 4 | 7.3 | |
| Pattern 3 | 4 | 7.3 | |
| Pattern 4 | 15 | 27.3 | |
| Pattern 5 (WPOI-5) | 15 | 27.3 | |
| Not assessable | 17 | 30.1 | |
| Depth of invasion (mean mm; range) | 8.5 (0.3–25) | ||
| Lymphovascular invasion | |||
| Yes | 21 | 38.2 | |
| Perineural Invasion | |||
| Yes | 18 | 32.7 | |
| AJCC subsite | |||
| Mobile tongue | 25 | 45.5 | |
| Lower gingiva | 6 | 10.9 | |
| Upper gingiva | 10 | 18.2 | |
| Floor of the mouth | 4 | 7.3 | |
| Buccal mucosa | 1 | 1.8 | |
| Hard palate | 4 | 7.3 | |
| Retromolar trigone | 5 | 9.1 | |
| Tumor size | |||
| Tis | 1 | 1.8 | |
| T1 | 3 | 5.5 | |
| T2 | 8 | 14.5 | |
| T3 | 5 | 9.1 | |
| T4a | 32 | 58.2 | |
| T4b | 6 | 10.9 | |
| Lymph node involvement | |||
| N0 | 30 | 54.5 | |
| N1 | 4 | 7.27 | |
| N2a | 3 | 5.5 | |
| N2b | 4 | 7.3 | |
| N2c | 5 | 9.1 | |
| N3a | 0 | 0.0 | |
| N3b | 9 | 16.4 | |
| Treatment | |||
| Surgery + RT | 12 | 21.2 | |
| CRT | 8 | 14.5 | |
| Induction CT + CRT | 1 | 1.8 | |
| CRT + Surgery | 1 | 1.8 | |
| Surgery + CRT | 8 | 14.5 | |
| RT | 4 | 7.3 | |
| Palliative (Surgery, RT, CT) | 3 | 5.5 | |
| No treatment initiated | 18 | 32.7 | |
| Surgical margins | |||
| Negative | 7 | 12.7 | |
| Close | 17 | 30.9 | |
| Positive | 14 | 25.5 | |
| No surgery | 17 | 30.9 | |
| Sarcomatous component | |||
| Yes | 7 | 12.72 | |
| Overall survival | |||
| Early stage | 57.2 months (95% CI: 43.6–70.7), 78% at 24 months | ||
| Advanced stage | 25.5 months (95% CI: 0–72.1), 44% at 24 months | ||
| Disease-free survival | |||
| Early stage | 48.1 months (95% CI: 29.5–66.7), 67% at 24 months | ||
| Advanced stage | 63.9 months (95% CI: 56.3–71.6), 81% at 24 months | ||
| Pathway | No. of Genes in the Pathway/No. of Genes Identified | Enrichment Score |
|---|---|---|
| JAK/STAT signaling pathway | 17/4 | 17.2 |
| Glucose deprivation-induced p53 pathway | 22/4 | 13.3 |
| Insulin/IGF-MAP kinase/protein kinase cascade | 33/6 | 13.3 |
| p53 feedback loop circuit 1 | 7/1 | 10.4 |
| Axon guidance mediated by semaphorins | 22/3 | 9.9 |
| p53 pathway | 88/11 | 9.1 |
| PDGF signaling pathway | 144/18 | 9.1 |
| Axon guidance mediated by Slit/Robo | 25/3 | 8.7 |
| Angiogenesis | 169/18 | 7.8 |
| Protein kinase B cascade in the insulin/IGF pathway | 39/4 | 7.5 |
| Overall Survival (OS) | Disease-Free Survival (DFS) | ||||||
|---|---|---|---|---|---|---|---|
| Variable | Kaplan–Meier (Months) | p-Value | Cox Regression (HR, 95% CI, p-Value) | Variable | Kaplan–Meier (Months) | p-Value | Cox Regression (HR, 95% CI, p-Value) |
| TP53 | 15.4 vs. 54.2 | 0.019 | --- | TP53 | 51.3 vs. 70.6 | 0.017 | 11.5 (1.2–99.9) p = 0.027 |
| FAT1 | --- | --- | 3.1 (1.1–8.6) p = 0.027 | FAT1 | --- | --- | --- |
| Lymph node metastases | 10.5 vs. 59.1 | <0.001 | 6.9 (2.3–21) p < 0.001 | Lymph node metastases | --- | --- | --- |
| SBS 5 signature | --- | --- | --- | SBS 5 signature | 50.4 vs. 66.5 | 0.009 | 11.1 (1.1–101.1) p = 0.032 |
| Overall Survival | ||||
| Variable | p-Value | Hazard Ratio (HR) | 95% CI (Lower Bound) | 95% CI (Upper Bound) |
| FAT1 Mutation | 0.027 | 3.1 | 1.1 | 8.6 |
| Lymph Node Status | <0.001 | 6.9 | 2.3 | 21 |
| Low Tumor Mutational Burden (TMB) | 0.309 | 1.7 | 0.6 | 4.9 |
| TP53 Mutation | 0.378 | 1.5 | 0.5 | 4.1 |
| CDKN2A Mutation | 0.035 | 0.2 | 0.06 | 0.9 |
| KMT2C Mutation | 0.069 | 3.3 | 0.9 | 12.7 |
| Model p-value = <0.001 | ||||
| Disease-Free Survival (DFS) | ||||
| Variable | p-Value | Hazard Ratio (HR) | 95% CI (Lower Bound) | 95% CI (Upper Bound) |
| SBS 5 Signature | 0.032 | 11.1 | 1.2 | 101.1 |
| TP53 Mutation | 0.027 | 11.5 | 1.3 | 99.9 |
| Tumor Invasion Pattern (WPOI-5) | 0.216 | 3.2 | 0.4 | 21.6 |
| CDKN2A Mutation | 0.983 | 0 | 0 | -- |
| Model p-value = 0.001 | ||||
Disclaimer/Publisher’s Note: The statements, opinions and data contained in all publications are solely those of the individual author(s) and contributor(s) and not of MDPI and/or the editor(s). MDPI and/or the editor(s) disclaim responsibility for any injury to people or property resulting from any ideas, methods, instructions or products referred to in the content. |
© 2025 by the authors. Licensee MDPI, Basel, Switzerland. This article is an open access article distributed under the terms and conditions of the Creative Commons Attribution (CC BY) license (https://creativecommons.org/licenses/by/4.0/).
Share and Cite
Lopez-Gomez, J.; Cerrato-Izaguirre, D.; Quezada-Maldonado, E.M.; Gaitan-Cepeda, L.A.; Salcedo, M.; Hernandez-Castillo, M.A.; Granados-García, M.; Sánchez-Pérez, Y.; García-Cuellar, C.M. Molecular Characterization of Oral Squamous Cell Carcinoma in Mexican Patients: A Genomic and Epidemiological Overview. Cancers 2025, 17, 3282. https://doi.org/10.3390/cancers17203282
Lopez-Gomez J, Cerrato-Izaguirre D, Quezada-Maldonado EM, Gaitan-Cepeda LA, Salcedo M, Hernandez-Castillo MA, Granados-García M, Sánchez-Pérez Y, García-Cuellar CM. Molecular Characterization of Oral Squamous Cell Carcinoma in Mexican Patients: A Genomic and Epidemiological Overview. Cancers. 2025; 17(20):3282. https://doi.org/10.3390/cancers17203282
Chicago/Turabian StyleLopez-Gomez, Javier, Dennis Cerrato-Izaguirre, Ericka Marel Quezada-Maldonado, L. A. Gaitan-Cepeda, Mauricio Salcedo, Marco Antonio Hernandez-Castillo, Martín Granados-García, Yesennia Sánchez-Pérez, and Claudia M. García-Cuellar. 2025. "Molecular Characterization of Oral Squamous Cell Carcinoma in Mexican Patients: A Genomic and Epidemiological Overview" Cancers 17, no. 20: 3282. https://doi.org/10.3390/cancers17203282
APA StyleLopez-Gomez, J., Cerrato-Izaguirre, D., Quezada-Maldonado, E. M., Gaitan-Cepeda, L. A., Salcedo, M., Hernandez-Castillo, M. A., Granados-García, M., Sánchez-Pérez, Y., & García-Cuellar, C. M. (2025). Molecular Characterization of Oral Squamous Cell Carcinoma in Mexican Patients: A Genomic and Epidemiological Overview. Cancers, 17(20), 3282. https://doi.org/10.3390/cancers17203282

