Pan-Cancer Analysis and Experimental Validation of SOX4 as a Potential Diagnosis, Prognosis, and Immunotherapy Biomarker
Abstract
:Simple Summary
Abstract
1. Introduction
2. Materials and Methods
2.1. Data Information
2.2. Expression Analysis
2.3. Survival Analysis
2.4. Genetic Mutation Analysis
2.5. Methylation Analysis
2.6. ceRNA Regulatory Network Analysis
2.7. Immune Characteristics Analysis
2.8. Prognostic Model Establishment
2.9. Cell Culture
2.10. Protein Extraction and Western Blotting
2.11. Cell Proliferative Assay
2.12. Trypan Blue Staining
2.13. Detection of Apoptosis and Necrosis
2.14. Statistical Analysis
3. Results
3.1. Expression of SOX4 across Tumor Types
3.2. Prognostic Values of SOX4 across Tumor Types
3.3. Genetic Mutation of SOX4 across Tumor Types
3.4. ceRNA Regulatory Network of SOX4 in LIHC
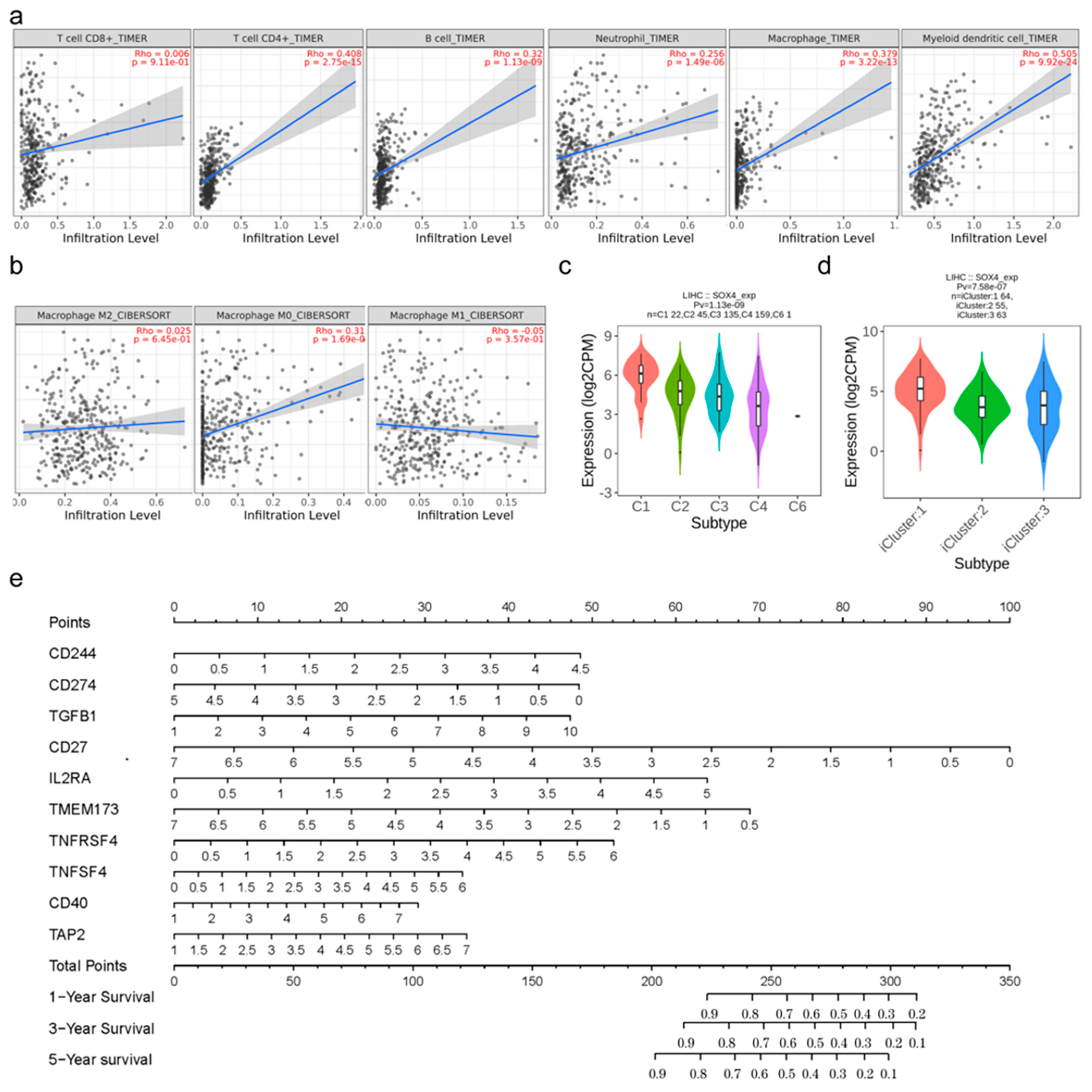
3.5. Immune Characteristics of SOX4 in LIHC
3.6. Prognostic Models Based on SOX4-Associated Genes in LIHC
3.7. Role of SOX4 Knockdown in Lenvatinib-Treated LIHC Cells
4. Discussion
5. Conclusions
Supplementary Materials
Author Contributions
Funding
Informed Consent Statement
Data Availability Statement
Conflicts of Interest
References
- Sung, H.; Ferlay, J.; Siegel, R.L.; Laversanne, M.; Soerjomataram, I.; Jemal, A.; Bray, F. Global Cancer Statistics 2020: GLOBOCAN Estimates of Incidence and Mortality Worldwide for 36 Cancers in 185 Countries. CA Cancer J. Clin. 2021, 71, 209–249. [Google Scholar] [CrossRef] [PubMed]
- Islami, F.; Ward, E.M.; Sung, H.; Cronin, K.A.; Tangka, F.K.L.; Sherman, R.L.; Zhao, J.; Anderson, R.N.; Henley, S.J.; Yabroff, K.R.; et al. Annual Report to the Nation on the Status of Cancer, Part 1: National Cancer Statistics. J. Natl. Cancer Inst. 2021, 113, 1648–1669. [Google Scholar] [CrossRef] [PubMed]
- Cao, W.; Chen, H.D.; Yu, Y.W.; Li, N.; Chen, W.Q. Changing profiles of cancer burden worldwide and in China: A secondary analysis of the global cancer statistics 2020. Chin. Med. J. 2021, 134, 783–791. [Google Scholar] [CrossRef] [PubMed]
- Hanieh, H.; Ahmed, E.A.; Vishnubalaji, R.; Alajez, N.M. SOX4: Epigenetic regulation and role in tumorigenesis. Semin. Cancer Biol. 2020, 67 Pt 1, 91–104. [Google Scholar] [CrossRef] [PubMed]
- Chen, J.; Ju, H.L.; Yuan, X.Y.; Wang, T.J.; Lai, B.Q. SOX4 is a potential prognostic factor in human cancers: A systematic review and meta-analysis. Clin. Transl. Oncol. 2016, 18, 65–72. [Google Scholar] [CrossRef] [PubMed]
- Jiang, Y.; Ding, Q.; Xie, X.; Libby, R.T.; Lefebvre, V.; Gan, L. Transcription factors SOX4 and SOX11 function redundantly to regulate the development of mouse retinal ganglion cells. J. Biol. Chem. 2013, 288, 18429–18438. [Google Scholar] [CrossRef]
- Huang, J.L.; Wang, X.K.; Liao, X.W.; Han, C.Y.; Yu, T.D.; Huang, K.T.; Yang, C.K.; Liu, X.G.; Yu, L.; Zhu, G.Z.; et al. SOX4 as biomarker in hepatitis B virus-associated hepatocellular carcinoma. J. Cancer 2021, 12, 3486–3500. [Google Scholar] [CrossRef]
- Hasegawa, S.; Nagano, H.; Konno, M.; Eguchi, H.; Tomokuni, A.; Tomimaru, Y.; Asaoka, T.; Wada, H.; Hama, N.; Kawamoto, K.; et al. A crucial epithelial to mesenchymal transition regulator, Sox4/Ezh2 axis is closely related to the clinical outcome in pancreatic cancer patients. Int. J. Oncol. 2016, 48, 145–152. [Google Scholar] [CrossRef]
- Pan, S.; Bao, D.; Li, Y.; Liu, D.; Quan, S.; Wang, R. SOX4 induces drug resistance of colorectal cancer cells by downregulating CYLD through transcriptional activation of microRNA-17. J. Biochem. Mol. Toxicol. 2022, 36, e22910. [Google Scholar] [CrossRef]
- Sogawa, C.; Eguchi, T.; Namba, Y.; Okusha, Y.; Aoyama, E.; Ohyama, K.; Okamoto, K. Gel-Free 3D Tumoroids with Stem Cell Properties Modeling Drug Resistance to Cisplatin and Imatinib in Metastatic Colorectal Cancer. Cells 2021, 10, 344. [Google Scholar] [CrossRef]
- Song, H.M.; Meng, D.; Wang, J.P.; Zhang, X.Y. circRNA hsa_circ_0005909 Predicts Poor Prognosis and Promotes the Growth, Metastasis, and Drug Resistance of Non-Small-Cell Lung Cancer via the miRNA-338-3p/SOX4 Pathway. Dis. Markers 2021, 2021, 8388512. [Google Scholar] [CrossRef]
- Huang, X.; Qi, L.; Lu, W.; Li, Z.; Li, W.; Li, F. MYCN contributes to the sensitization of acute myelogenous leukemia cells to cisplatin by targeting SRY-box transcription factor 4. Bioengineered 2021. [Google Scholar] [CrossRef]
- Cheng, Y.; Zhan, P.; Lu, J.; Lu, Y.; Luo, C.; Cen, X.; Wang, F.; Xie, C.; Yin, Z. Metformin synergistically enhances the antitumour activity of Lenvatinib in hepatocellular carcinoma by altering AKT-FOXO3 signalling pathway. Liver Int. 2023, 43, 1577–1592. [Google Scholar] [CrossRef] [PubMed]
- Tarabichi, M.; Demeulemeester, J.; Verfaillie, A.; Flanagan, A.M.; Van Loo, P.; Konopka, T. A pan-cancer landscape of somatic mutations in non-unique regions of the human genome. Nat. Biotechnol. 2021, 39, 1589–1596. [Google Scholar] [CrossRef] [PubMed]
- Zhang, J.; Jiang, H.; Du, K.; Xie, T.; Wang, B.; Chen, C.; Reiter, R.J.; Cen, B.; Yuan, Y. Pan-cancer analyses reveal genomics and clinical characteristics of the melatonergic regulators in cancer. J. Pineal Res. 2021, 71, e12758. [Google Scholar] [CrossRef] [PubMed]
- Kulkarni, A.; Chang, M.T.; Vissers, J.H.A.; Dey, A.; Harvey, K.F. The Hippo Pathway as a Driver of Select Human Cancers. Trends Cancer 2020, 6, 781–796. [Google Scholar] [CrossRef]
- Ganini, C.; Amelio, I.; Bertolo, R.; Bove, P.; Buonomo, O.C.; Candi, E.; Cipriani, C.; Di Daniele, N.; Juhl, H.; Mauriello, A.; et al. Global mapping of cancers: The Cancer Genome Atlas and beyond. Mol. Oncol. 2021, 15, 2823–2840. [Google Scholar] [CrossRef]
- Moreno, C.S. SOX4: The unappreciated oncogene. Semin. Cancer Biol. 2020, 67 Pt 1, 57–64. [Google Scholar] [CrossRef] [PubMed]
- Zheng, Y.; Zhang, J.; Ye, B. miR-138 mediates sorafenib-induced cell survival and is associated with poor prognosis in cholangiocarcinoma cells. Clin. Exp. Pharmacol. Physiol. 2020, 47, 459–465. [Google Scholar] [CrossRef] [PubMed]
- Lu, J.W.; Hsieh, M.S.; Hou, H.A.; Chen, C.Y.; Tien, H.F.; Lin, L.I. Overexpression of SOX4 correlates with poor prognosis of acute myeloid leukemia and is leukemogenic in zebrafish. Blood Cancer J. 2017, 7, e593. [Google Scholar] [CrossRef]
- Teimouri, H.; Kolomeisky, A.B. Temporal order of mutations influences cancer initiation dynamics. Phys. Biol. 2021, 18, 056002. [Google Scholar] [CrossRef] [PubMed]
- Giorgi, G.; Del Re, B. Epigenetic dysregulation in various types of cells exposed to extremely low-frequency magnetic fields. Cell Tissue Res. 2021, 386, 1–15. [Google Scholar] [CrossRef] [PubMed]
- Su, K.; Wang, N.; Shao, Q.; Liu, H.; Zhao, B.; Ma, S. The role of a ceRNA regulatory network based on lncRNA MALAT1 site in cancer progression. Biomed. Pharmacother. 2021, 137, 111389. [Google Scholar] [CrossRef]
- Wang, J.; Tang, Q.; Lu, L.; Luo, Z.; Li, W.; Lu, Y.; Pu, J. LncRNA OIP5-AS1 interacts with miR-363-3p to contribute to hepatocellular carcinoma progression through up-regulation of SOX4. Gene Ther. 2019, 27, 495–504. [Google Scholar] [CrossRef]
- Chen, X.; Zhang, L.; Zhang, T.; Hao, M.; Zhang, X.; Zhang, J.; Xie, Q.; Wang, Y.; Guo, M.; Zhuang, H.; et al. Methylation-mediated repression of microRNA 129-2 enhances oncogenic SOX4 ex-pression in HCC. Liver Int. 2013, 33, 476–486. [Google Scholar] [CrossRef]
- Zhang, J.; Ke, S.; Zheng, W.; Zhu, Z.; Wu, Y. Hsa_circ_0003645 Promotes Breast Cancer Progression by Regulating miR-139-3p/HMGB1 Axis. Oncol. Targets Ther. 2020, 13, 10361–10372. [Google Scholar] [CrossRef] [PubMed]
- Xu, J.; Guo, J.; Jiang, Y.; Liu, Y.; Liao, K.; Fu, Z.; Xiong, Z. Improved characterization of the relationship between long intergenic non-coding RNA Linc00152 and the occurrence and development of malignancies. Cancer Med. 2019, 8, 4722–4731. [Google Scholar] [CrossRef]
- Yang, Y.; Wang, Y. Role of Epigenetic Regulation in Plasticity of Tumor Immune Microenvironment. Front. Immunol. 2021, 12, 640369. [Google Scholar] [CrossRef]
- Huang, R.; Zhou, P.K. DNA damage repair: Historical perspectives, mechanistic pathways and clinical translation for tar-geted cancer therapy. Signal Transduct. Target. Ther. 2021, 6, 254. [Google Scholar] [CrossRef]
- Lachat, C.; Peixoto, P.; Hervouet, E. Epithelial to Mesenchymal Transition History: From Embryonic Development to Cancers. Biomolecules 2021, 11, 782. [Google Scholar] [CrossRef]
- Sun, T.; Wu, R.; Ming, L. The role of m6A RNA methylation in cancer. Biomed. Pharmacother. 2019, 112, 108613. [Google Scholar] [CrossRef]
- Jing, X.; Yang, F.; Shao, C.; Wei, K.; Xie, M.; Shen, H.; Shu, Y. Role of hypoxia in cancer therapy by regulating the tumor micro-environment. Mol. Cancer 2019, 18, 157. [Google Scholar] [CrossRef]
- Schömel, N.; Geisslinger, G.; Wegner, M.S. Influence of glycosphingolipids on cancer cell energy metabolism. Prog. Lipid Res. 2020, 79, 101050. [Google Scholar] [CrossRef] [PubMed]
- Wang, H.; Cheng, Y.; Mao, C.; Liu, S.; Xiao, D.; Huang, J.; Tao, Y. Emerging mechanisms and targeted therapy of ferroptosis in cancer. Mol. Ther. 2021, 29, 2185–2208. [Google Scholar] [CrossRef] [PubMed]
- Guo, J.; Zhao, J.; Xu, Q.; Huang, D. Resistance of Lenvatinib in Hepatocellular Carcinoma. Curr. Cancer Drug Targets 2022, 22, 865–878. [Google Scholar] [CrossRef] [PubMed]







| Variable | Model | ||
|---|---|---|---|
| β-Coefficient | Odds Ratio (95% CI) | p-Value | |
| Immune-related genes | |||
| CD244 | 0.509 | 1.664 (1.145, 2.420) | 0.008 |
| CD274 | −0.52 | 0.594 (0.357, 0.988) | 0.045 |
| TGFB1 | 0.118 | 1.211 (1.008, 1.454) | 0.041 |
| CD27 | −0.438 | 0.645 (0.453, 0.919) | 0.015 |
| IL2RA | 0.523 | 1.687 (1.108, 2.569) | 0.015 |
| TMEM173 | −0.606 | 0.545 (0.389, 0.765) | <0.001 |
| TNFRSF4 | 0.331 | 1.392 (1.087, 1.784) | 0.009 |
| TNFSF4 | 0.212 | 1.236 (1.007, 1.518) | 0.043 |
| CD40 | 0.222 | 1.249 (1.046, 1.492) | 0.014 |
| TAP2 | 0.412 | 1.510 (1.025, 2.223) | 0.037 |
| DNA damage-related genes | |||
| RFC3 | −0.574 | 0.563 (0.415, 0.763) | <0.001 |
| RAD54B | 0.876 | 2.401 (1.006, 5.728) | 0.048 |
| MUTYH | 0.407 | 1.503 (1.010, 2.236) | 0.044 |
| MGMT | −0.418 | 0.658 (0.509, 0.851) | 0.001 |
| HAP1 | 0.582 | 1.789 (1.232, 2.598) | 0.002 |
| UVSSA | −0.456 | 0.634 (0.411, 0.978) | 0.039 |
| EMT-related genes | |||
| ACTA2 | −0.235 | 0.791 (0.671, 0.933) | 0.005 |
| PHLDA2 | 0.186 | 1.204 (1.070, 1.355) | 0.002 |
| SGCB | 0.262 | 1.299 (1.118, 1.509) | <0.001 |
| NKX3-2 | 0.403 | 1.497 (1.059, 2.116) | 0.022 |
| M6A methylation-related genes | |||
| ZC3H13 | −0.456 | 0.634 (0.476, 0.843) | 0.002 |
| YTHDF2 | 0.669 | 1.951 (1.207, 3.154) | 0.006 |
| Hypoxia-related genes | |||
| CUL2 | 0.405 | 1.500 (1.019, 2.208) | 0.04 |
| EPO | 0.148 | 1.160 (1.059, 1.270) | 0.001 |
| UBB | −0.443 | 0.642 (0.450, 0.916) | 0.014 |
| Energy-metabolism-related genes | |||
| GGT3P | 2.596 | 13.410 (2.186, 82.250) | 0.005 |
| LDHA | 0.305 | 1.356 (1.015, 1.813) | 0.04 |
| NQO2 | 0.236 | 1.266 (1.031, 1.556) | 0.025 |
| Ferroptosis-related genes | |||
| SAT1 | −0.283 | 1.115 (0.576, 0.986) | 0.039 |
| SLC7A11 | 0.192 | 1.212 (1.029, 1.426) | 0.021 |
| CISD1 | 0.354 | 1.425 (1.020, 1.992) | 0.078 |
Disclaimer/Publisher’s Note: The statements, opinions and data contained in all publications are solely those of the individual author(s) and contributor(s) and not of MDPI and/or the editor(s). MDPI and/or the editor(s) disclaim responsibility for any injury to people or property resulting from any ideas, methods, instructions or products referred to in the content. |
© 2023 by the authors. Licensee MDPI, Basel, Switzerland. This article is an open access article distributed under the terms and conditions of the Creative Commons Attribution (CC BY) license (https://creativecommons.org/licenses/by/4.0/).
Share and Cite
Deng, X.; Wang, Y.; Guo, H.; Wang, Q.; Rao, S.; Wu, H. Pan-Cancer Analysis and Experimental Validation of SOX4 as a Potential Diagnosis, Prognosis, and Immunotherapy Biomarker. Cancers 2023, 15, 5235. https://doi.org/10.3390/cancers15215235
Deng X, Wang Y, Guo H, Wang Q, Rao S, Wu H. Pan-Cancer Analysis and Experimental Validation of SOX4 as a Potential Diagnosis, Prognosis, and Immunotherapy Biomarker. Cancers. 2023; 15(21):5235. https://doi.org/10.3390/cancers15215235
Chicago/Turabian StyleDeng, Xinna, Yashu Wang, Hao Guo, Qian Wang, Shuting Rao, and Haijiang Wu. 2023. "Pan-Cancer Analysis and Experimental Validation of SOX4 as a Potential Diagnosis, Prognosis, and Immunotherapy Biomarker" Cancers 15, no. 21: 5235. https://doi.org/10.3390/cancers15215235
APA StyleDeng, X., Wang, Y., Guo, H., Wang, Q., Rao, S., & Wu, H. (2023). Pan-Cancer Analysis and Experimental Validation of SOX4 as a Potential Diagnosis, Prognosis, and Immunotherapy Biomarker. Cancers, 15(21), 5235. https://doi.org/10.3390/cancers15215235

