Protein Profiling of Breast Carcinomas Reveals Expression of Immune-Suppressive Factors and Signatures Relevant for Patient Outcome
Abstract
Simple Summary
Abstract
1. Introduction
2. Materials and Methods
2.1. Patient Cohort
2.2. Sample Preparation and Assessment of Tumor Content
2.3. Compliance of Receptor Status
2.4. Immunohistochemical Staining
2.5. Multiplex Protein Profiling Via DigiWest
2.6. Statistical Analysis
2.7. Pathway Enrichment Analysis
3. Results
3.1. Sample Quality Control and DigiWest Protein Expression Analysis
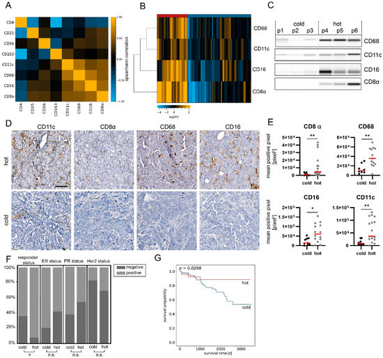
3.2. Patient Stratification Based on Immune Cell Infiltration Analysis by DigiWest
3.3. Focused Protein Expression Analysis of Hot and Cold Breast Carcinomas
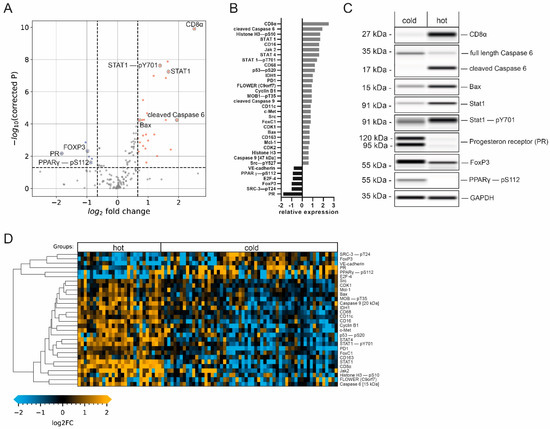
3.4. Hot Tumor Samples Show Increased Proliferative Activity and a More Competitive Phenotype
3.5. Elevated Immune Cell Infiltration Induces Expression of Tumor-Suppressive Markers and Apoptotic Activity
3.6. Cold Breast Tumors Show Increased Expression of Immunosuppressive Factors
4. Discussion
5. Conclusions
Supplementary Materials
Author Contributions
Funding
Institutional Review Board Statement
Informed Consent Statement
Data Availability Statement
Conflicts of Interest
References
- Sung, H.; Ferlay, J.; Siegel, R.L.; Laversanne, M.; Soerjomataram, I.; Jemal, A.; Bray, F. Global cancer statistics 2020: Globocan estimates of incidence and mortality worldwide for 36 cancers in 185 countries. CA Cancer J. Clin. 2021, 71, 209–249. [Google Scholar] [CrossRef] [PubMed]
- Smolarz, B.; Nowak, A.Z.; Romanowicz, H. Breast cancer-epidemiology, classification, pathogenesis and treatment (review of literature). Cancers 2022, 14, 2569. [Google Scholar] [CrossRef] [PubMed]
- Binnewies, M.; Roberts, E.W.; Kersten, K.; Chan, V.; Fearon, D.F.; Merad, M.; Coussens, L.M.; Gabrilovich, D.I.; Ostrand-Rosenberg, S.; Hedrick, C.C.; et al. Understanding the tumor immune microenvironment (time) for effective therapy. Nat. Med. 2018, 24, 541–550. [Google Scholar] [CrossRef] [PubMed]
- Hewitt, K.; Son, J.; Glencer, A.; Borowsky, A.D.; Cooperberg, M.R.; Esserman, L.J. The evolution of our understanding of the biology of cancer is the key to avoiding overdiagnosis and overtreatment. Cancer Epidemiol. Biomark. Prev. 2020, 29, 2463–2474. [Google Scholar] [CrossRef]
- Mair, F.; Erickson, J.R.; Frutoso, M.; Konecny, A.J.; Greene, E.; Voillet, V.; Maurice, N.J.; Rongvaux, A.; Dixon, D.; Barber, B.; et al. Extricating human tumour immune alterations from tissue inflammation. Nature 2022, 605, 728–735. [Google Scholar] [CrossRef]
- Salgado, R.; Denkert, C.; Demaria, S.; Sirtaine, N.; Klauschen, F.; Pruneri, G.; Wienert, S.; Van den Eynden, G.; Baehner, F.L.; Penault-Llorca, F.; et al. The evaluation of tumor-infiltrating lymphocytes (tils) in breast cancer: Recommendations by an international tils working group 2014. Ann. Oncol. 2015, 26, 259–271. [Google Scholar] [CrossRef]
- Ingold Heppner, B.; Loibl, S.; Denkert, C. Tumor-infiltrating lymphocytes: A promising biomarker in breast cancer. Breast Care 2016, 11, 96–100. [Google Scholar] [CrossRef]
- Darvishian, F.; Wu, Y.; Ozerdem, U.; Chun, J.; Adams, S.; Guth, A.; Axelrod, D.; Shapiro, R.; Troxel, A.B.; Schnabel, F.; et al. Macrophage density is an adverse prognosticator for ipsilateral recurrence in ductal carcinoma in situ. Breast 2022, 64, 35–40. [Google Scholar] [CrossRef]
- Shitara, K.; Nishikawa, H. Regulatory t cells: A potential target in cancer immunotherapy. Ann. N. Y. Acad. Sci. 2018, 1417, 104–115. [Google Scholar] [CrossRef]
- Vitale, I.; Shema, E.; Loi, S.; Galluzzi, L. Intratumoral heterogeneity in cancer progression and response to immunotherapy. Nat. Med. 2021, 27, 212–224. [Google Scholar] [CrossRef]
- Fridman, W.H.; Pages, F.; Sautes-Fridman, C.; Galon, J. The immune contexture in human tumours: Impact on clinical outcome. Nat. Rev. Cancer 2012, 12, 298–306. [Google Scholar] [CrossRef] [PubMed]
- Ali, H.R.; Chlon, L.; Pharoah, P.D.; Markowetz, F.; Caldas, C. Patterns of immune infiltration in breast cancer and their clinical implications: A gene-expression-based retrospective study. PLoS Med. 2016, 13, e1002194. [Google Scholar] [CrossRef] [PubMed]
- Aran, D.; Hu, Z.; Butte, A.J. Xcell: Digitally portraying the tissue cellular heterogeneity landscape. Genome Biol. 2017, 18, 220. [Google Scholar] [CrossRef]
- Ali, H.R.; Provenzano, E.; Dawson, S.J.; Blows, F.M.; Liu, B.; Shah, M.; Earl, H.M.; Poole, C.J.; Hiller, L.; Dunn, J.A.; et al. Association between CD8+ t-cell infiltration and breast cancer survival in 12,439 patients. Ann. Oncol. 2014, 25, 1536–1543. [Google Scholar] [CrossRef] [PubMed]
- Nelson, M.A.; Ngamcherdtrakul, W.; Luoh, S.W.; Yantasee, W. Prognostic and therapeutic role of tumor-infiltrating lymphocyte subtypes in breast cancer. Cancer Metastasis Rev. 2021, 40, 519–536. [Google Scholar] [CrossRef]
- Szeitz, B.; Pipek, O.; Kulka, J.; Szundi, C.; Rusz, O.; Tokes, T.; Szasz, A.M.; Kovacs, K.A.; Pesti, A.; Ben Arie, T.B.; et al. Investigating the prognostic relevance of tumor immune microenvironment and immune gene assembly in breast carcinoma subtypes. Cancers 2022, 14, 1942. [Google Scholar] [CrossRef]
- Galon, J.; Bruni, D. Approaches to treat immune hot, altered and cold tumours with combination immunotherapies. Nat. Rev. Drug Discov 2019, 18, 197–218. [Google Scholar] [CrossRef]
- Chen, D.S.; Mellman, I. Elements of cancer immunity and the cancer-immune set point. Nature 2017, 541, 321–330. [Google Scholar] [CrossRef]
- Hendry, S.; Salgado, R.; Gevaert, T.; Russell, P.A.; John, T.; Thapa, B.; Christie, M.; van de Vijver, K.; Estrada, M.V.; Gonzalez-Ericsson, P.I.; et al. Assessing tumor-infiltrating lymphocytes in solid tumors: A practical review for pathologists and proposal for a standardized method from the international immunooncology biomarkers working group: Part 1: Assessing the host immune response, tils in invasive breast carcinoma and ductal carcinoma in situ, metastatic tumor deposits and areas for further research. Adv. Anat. Pathol. 2017, 24, 235–251. [Google Scholar] [CrossRef]
- Locy, H.; Verhulst, S.; Cools, W.; Waelput, W.; Brock, S.; Cras, L.; Schiettecatte, A.; Jonckheere, J.; van Grunsven, L.A.; Vanhoeij, M.; et al. Assessing tumor-infiltrating lymphocytes in breast cancer: A proposal for combining immunohistochemistry and gene expression analysis to refine scoring. Front. Immunol. 2022, 13, 794175. [Google Scholar] [CrossRef]
- Backman, M.; La Fleur, L.; Kurppa, P.; Djureinovic, D.; Elfving, H.; Brunnstrom, H.; Mattsson, J.S.M.; Lindberg, A.; Ponten, V.; Eltahir, M.; et al. Infiltration of nk and plasma cells is associated with a distinct immune subset in non-small cell lung cancer. J. Pathol. 2021, 255, 243–256. [Google Scholar] [CrossRef] [PubMed]
- Li, J.; Byrne, K.T.; Yan, F.; Yamazoe, T.; Chen, Z.; Baslan, T.; Richman, L.P.; Lin, J.H.; Sun, Y.H.; Rech, A.J.; et al. Tumor cell-intrinsic factors underlie heterogeneity of immune cell infiltration and response to immunotherapy. Immunity 2018, 49, 178–193.e177. [Google Scholar] [CrossRef] [PubMed]
- Treindl, F.; Ruprecht, B.; Beiter, Y.; Schultz, S.; Dottinger, A.; Staebler, A.; Joos, T.O.; Kling, S.; Poetz, O.; Fehm, T.; et al. A bead-based western for high-throughput cellular signal transduction analyses. Nat. Commun. 2016, 7, 12852. [Google Scholar] [CrossRef] [PubMed]
- Kersten, N. A software pipeline for fast and interpretable evaluation of high-content protein profile analyses. In Intelligent Systems and Production Engineering (ISPE); FZI Research Center for Information Technology: Karlsruhe, Germany, 2022; unpublished manuscript. [Google Scholar]
- Mi, H.; Ebert, D.; Muruganujan, A.; Mills, C.; Albou, L.P.; Mushayamaha, T.; Thomas, P.D. Panther version 16: A revised family classification, tree-based classification tool, enhancer regions and extensive api. Nucleic Acids Res. 2021, 49, D394–D403. [Google Scholar] [CrossRef] [PubMed]
- Mi, H.; Thomas, P. Panther pathway: An ontology-based pathway database coupled with data analysis tools. Methods Mol. Biol. 2009, 563, 123–140. [Google Scholar] [CrossRef]
- Thierfelder, W.E.; van Deursen, J.M.; Yamamoto, K.; Tripp, R.A.; Sarawar, S.R.; Carson, R.T.; Sangster, M.Y.; Vignali, D.A.; Doherty, P.C.; Grosveld, G.C.; et al. Requirement for stat4 in interleukin-12-mediated responses of natural killer and t cells. Nature 1996, 382, 171–174. [Google Scholar] [CrossRef]
- Ihle, J.N.; Witthuhn, B.A.; Quelle, F.W.; Yamamoto, K.; Thierfelder, W.E.; Kreider, B.; Silvennoinen, O. Signaling by the cytokine receptor superfamily: Jaks and stats. Trends Biochem. Sci. 1994, 19, 222–227. [Google Scholar] [CrossRef]
- Leonard, W.J.; O’Shea, J.J. Jaks and stats: Biological implications. Ann. Rev. Immunol. 1998, 16, 293–322. [Google Scholar] [CrossRef]
- Nishimura, H.; Nose, M.; Hiai, H.; Minato, N.; Honjo, T. Development of lupus-like autoimmune diseases by disruption of the pd-1 gene encoding an itim motif-carrying immunoreceptor. Immunity 1999, 11, 141–151. [Google Scholar] [CrossRef]
- Robertson, M.J.; Ritz, J. Biology and clinical relevance of human natural killer cells. Blood 1990, 76, 2421–2438. [Google Scholar] [CrossRef]
- Fehervari, Z.; Yamaguchi, T.; Sakaguchi, S. The dichotomous role of il-2: Tolerance versus immunity. Trends Immunol. 2006, 27, 109–111. [Google Scholar] [CrossRef]
- Ochs, H.D.; Gambineri, E.; Torgerson, T.R. Ipex, foxp3 and regulatory t-cells: A model for autoimmunity. Immunol. Res. 2007, 38, 112–121. [Google Scholar] [CrossRef] [PubMed]
- Mercer, F.; Unutmaz, D. The biology of foxp3: A key player in immune suppression during infections, autoimmune diseases and cancer. Adv. Exp. Med. Biol. 2009, 665, 47–59. [Google Scholar] [CrossRef] [PubMed]
- Komohara, Y.; Jinushi, M.; Takeya, M. Clinical significance of macrophage heterogeneity in human malignant tumors. Cancer Sci. 2014, 105, 1–8. [Google Scholar] [CrossRef] [PubMed]
- Thomas, S.M.; Brugge, J.S. Cellular functions regulated by src family kinases. Ann. Rev. Cell Dev. Biol. 1997, 13, 513–609. [Google Scholar] [CrossRef]
- Madan, E.; Pelham, C.J.; Nagane, M.; Parker, T.M.; Canas-Marques, R.; Fazio, K.; Shaik, K.; Yuan, Y.; Henriques, V.; Galzerano, A.; et al. Flower isoforms promote competitive growth in cancer. Nature 2019, 572, 260–264. [Google Scholar] [CrossRef]
- Madan, E.; Gogna, R.; Moreno, E. Cell competition in development: Information from flies and vertebrates. Curr. Opin. Cell Biol. 2018, 55, 150–157. [Google Scholar] [CrossRef]
- Sattler, M.; Salgia, R. The met axis as a therapeutic target. Update Cancer Ther. 2009, 3, 109–118. [Google Scholar] [CrossRef] [PubMed][Green Version]
- Eder, J.P.; Vande Woude, G.F.; Boerner, S.A.; LoRusso, P.M. Novel therapeutic inhibitors of the c-met signaling pathway in cancer. Clin. Cancer Res. 2009, 15, 2207–2214. [Google Scholar] [CrossRef]
- Benayoun, B.A.; Caburet, S.; Veitia, R.A. Forkhead transcription factors: Key players in health and disease. Trends Genet. 2011, 27, 224–232. [Google Scholar] [CrossRef]
- Dejeux, E.; Ronneberg, J.A.; Solvang, H.; Bukholm, I.; Geisler, S.; Aas, T.; Gut, I.G.; Borresen-Dale, A.L.; Lonning, P.E.; Kristensen, V.N.; et al. DNA methylation profiling in doxorubicin treated primary locally advanced breast tumours identifies novel genes associated with survival and treatment response. Mol. Cancer 2010, 9, 68. [Google Scholar] [CrossRef] [PubMed]
- Brock, T.; Boudriot, E.; Klawitter, A.; Grosser, M.; Nguyen, T.T.P.; Giebe, S.; Klapproth, E.; Temme, A.; El-Armouche, A.; Breier, G. The influence of ve-cadherin on adhesion and incorporation of breast cancer cells into vascular endothelium. Int. J. Mol. Sci. 2021, 22, 6049. [Google Scholar] [CrossRef] [PubMed]
- Welsh, M. Perspectives on vascular regulation of mechanisms controlling selective immune cell function in the tumor immune response. Int. J. Mol. Sci. 2022, 23, 2313. [Google Scholar] [CrossRef] [PubMed]
- Wang, Z.; Fan, M.; Candas, D.; Zhang, T.Q.; Qin, L.; Eldridge, A.; Wachsmann-Hogiu, S.; Ahmed, K.M.; Chromy, B.A.; Nantajit, D.; et al. Cyclin b1/cdk1 coordinates mitochondrial respiration for cell-cycle g2/m progression. Dev. Cell 2014, 29, 217–232. [Google Scholar] [CrossRef] [PubMed]
- Hans, F.; Dimitrov, S. Histone h3 phosphorylation and cell division. Oncogene 2001, 20, 3021–3027. [Google Scholar] [CrossRef] [PubMed]
- Hsu, J.; Sage, J. Novel functions for the transcription factor e2f4 in development and disease. Cell Cycle 2016, 15, 3183–3190. [Google Scholar] [CrossRef]
- Hirao, A.; Kong, Y.Y.; Matsuoka, S.; Wakeham, A.; Ruland, J.; Yoshida, H.; Liu, D.; Elledge, S.J.; Mak, T.W. DNA damage-induced activation of p53 by the checkpoint kinase chk2. Science 2000, 287, 1824–1827. [Google Scholar] [CrossRef]
- Zhao, S.; Lin, Y.; Xu, W.; Jiang, W.; Zha, Z.; Wang, P.; Yu, W.; Li, Z.; Gong, L.; Peng, Y.; et al. Glioma-derived mutations in idh1 dominantly inhibit idh1 catalytic activity and induce hif-1alpha. Science 2009, 324, 261–265. [Google Scholar] [CrossRef]
- Zeng, Q.; Hong, W. The emerging role of the hippo pathway in cell contact inhibition, organ size control, and cancer development in mammals. Cancer Cell 2008, 13, 188–192. [Google Scholar] [CrossRef]
- Zou, H.; Li, Y.; Liu, X.; Wang, X. An apaf-1.Cytochrome c multimeric complex is a functional apoptosome that activates procaspase-9. J. Biol. Chem. 1999, 274, 11549–11556. [Google Scholar] [CrossRef]
- Slee, E.A.; Harte, M.T.; Kluck, R.M.; Wolf, B.B.; Casiano, C.A.; Newmeyer, D.D.; Wang, H.G.; Reed, J.C.; Nicholson, D.W.; Alnemri, E.S.; et al. Ordering the cytochrome c-initiated caspase cascade: Hierarchical activation of caspases-2, -3, -6, -7, -8, and -10 in a caspase-9-dependent manner. J. Cell Biol. 1999, 144, 281–292. [Google Scholar] [CrossRef] [PubMed]
- Wei, M.C.; Zong, W.X.; Cheng, E.H.; Lindsten, T.; Panoutsakopoulou, V.; Ross, A.J.; Roth, K.A.; MacGregor, G.R.; Thompson, C.B.; Korsmeyer, S.J. Proapoptotic bax and bak: A requisite gateway to mitochondrial dysfunction and death. Science 2001, 292, 727–730. [Google Scholar] [CrossRef] [PubMed]
- Sato, T.; Hanada, M.; Bodrug, S.; Irie, S.; Iwama, N.; Boise, L.H.; Thompson, C.B.; Golemis, E.; Fong, L.; Wang, H.G.; et al. Interactions among members of the bcl-2 protein family analyzed with a yeast two-hybrid system. Proc. Nat. Acad. Sci. USA 1994, 91, 9238–9242. [Google Scholar] [CrossRef] [PubMed]
- Walter, K.R.; Balko, J.M.; Hagan, C.R. Progesterone receptor promotes degradation of stat2 to inhibit the interferon response in breast cancer. Oncoimmunology 2020, 9, 1758547. [Google Scholar] [CrossRef] [PubMed]
- Anurag, M.; Zhu, M.; Huang, C.; Vasaikar, S.; Wang, J.; Hoog, J.; Burugu, S.; Gao, D.; Suman, V.; Zhang, X.H.; et al. Immune checkpoint profiles in luminal b breast cancer (alliance). J. Natl. Cancer Inst. 2020, 112, 737–746. [Google Scholar] [CrossRef]
- Murphy, G.J.; Holder, J.C. Ppar-gamma agonists: Therapeutic role in diabetes, inflammation and cancer. Trends Pharmacol. Sci. 2000, 21, 469–474. [Google Scholar] [CrossRef]
- Sweis, R.F.; Spranger, S.; Bao, R.; Paner, G.P.; Stadler, W.M.; Steinberg, G.; Gajewski, T.F. Molecular drivers of the non-t-cell-inflamed tumor microenvironment in urothelial bladder cancer. Cancer Immunol. Res. 2016, 4, 563–568. [Google Scholar] [CrossRef]
- Kardos, J.; Chai, S.; Mose, L.E.; Selitsky, S.R.; Krishnan, B.; Saito, R.; Iglesia, M.D.; Milowsky, M.I.; Parker, J.S.; Kim, W.Y.; et al. Claudin-low bladder tumors are immune infiltrated and actively immune suppressed. JCI Insight 2016, 1, e85902. [Google Scholar] [CrossRef]
- Glass, C.K.; Saijo, K. Nuclear receptor transrepression pathways that regulate inflammation in macrophages and t cells. Nat. Rev. Immunol. 2010, 10, 365–376. [Google Scholar] [CrossRef]
- Kissel, M.; Berndt, S.; Fiebig, L.; Kling, S.; Ji, Q.; Gu, Q.; Lang, T.; Hafner, F.T.; Teufel, M.; Zopf, D. Antitumor effects of regorafenib and sorafenib in preclinical models of hepatocellular carcinoma. Oncotarget 2017, 8, 107096–107108. [Google Scholar] [CrossRef]
- Fontenot, J.D.; Gavin, M.A.; Rudensky, A.Y. Foxp3 programs the development and function of cd4+cd25+ regulatory t cells. Nat. Immunol. 2003, 4, 330–336. [Google Scholar] [CrossRef] [PubMed]
- Brunkow, M.E.; Jeffery, E.W.; Hjerrild, K.A.; Paeper, B.; Clark, L.B.; Yasayko, S.A.; Wilkinson, J.E.; Galas, D.; Ziegler, S.F.; Ramsdell, F. Disruption of a new forkhead/winged-helix protein, scurfin, results in the fatal lymphoproliferative disorder of the scurfy mouse. Nat. Genet. 2001, 27, 68–73. [Google Scholar] [CrossRef] [PubMed]
- Khattri, R.; Cox, T.; Yasayko, S.A.; Ramsdell, F. An essential role for scurfin in cd4+cd25+ t regulatory cells. Nat. Immunol. 2003, 4, 337–342. [Google Scholar] [CrossRef] [PubMed]
- Seif, F.; Khoshmirsafa, M.; Aazami, H.; Mohsenzadegan, M.; Sedighi, G.; Bahar, M. The role of jak-stat signaling pathway and its regulators in the fate of t helper cells. Cell Commun. Signal 2017, 15, 23. [Google Scholar] [CrossRef]
- Liongue, C.; O’Sullivan, L.A.; Trengove, M.C.; Ward, A.C. Evolution of jak-stat pathway components: Mechanisms and role in immune system development. PLoS ONE 2012, 7, e32777. [Google Scholar] [CrossRef]
- Murthy, V.; Oshi, M.; Tokumaru, Y.; Endo, I.; Takabe, K. Increased apoptosis is associated with robust immune cell infiltration and cytolytic activity in breast cancer. Am. J. Cancer Res. 2021, 11, 3674–3687. [Google Scholar]
- Rosen, E.D.; Hsu, C.H.; Wang, X.; Sakai, S.; Freeman, M.W.; Gonzalez, F.J.; Spiegelman, B.M. C/ebpalpha induces adipogenesis through ppargamma: A unified pathway. Genes Dev. 2002, 16, 22–26. [Google Scholar] [CrossRef]
- Shao, W.; Kopke, M.B.; Vilsmaier, T.; Zati Zehni, A.; Kessler, M.; Sixou, S.; Schneider, M.; Ditsch, N.; Cavailles, V.; Jeschke, U. Cytoplasmic colocalization of rxralpha and ppargamma as an independent negative prognosticator for breast cancer patients. Cells 2022, 11, 1244. [Google Scholar] [CrossRef]
- Shao, W.; Kuhn, C.; Mayr, D.; Ditsch, N.; Kailuwait, M.; Wolf, V.; Harbeck, N.; Mahner, S.; Jeschke, U.; Cavailles, V.; et al. Cytoplasmic ppargamma is a marker of poor prognosis in patients with cox-1 negative primary breast cancers. J. Transl. Med. 2020, 18, 94. [Google Scholar] [CrossRef]
- Korpal, M.; Puyang, X.; Jeremy Wu, Z.; Seiler, R.; Furman, C.; Oo, H.Z.; Seiler, M.; Irwin, S.; Subramanian, V.; Julie Joshi, J.; et al. Evasion of immunosurveillance by genomic alterations of ppargamma/rxralpha in bladder cancer. Nat. Commun. 2017, 8, 103. [Google Scholar] [CrossRef]





| Characteristic | Overall (n = 84) | Poor Responder (n = 21) | Good Responder (n = 58) | Cold (n = 57) | Hot (n = 27) | |||||||
|---|---|---|---|---|---|---|---|---|---|---|---|---|
| No. of Patients | % | No. of Patients | % | No. of Patients | % | p | No. of Patients | % | No. of Patients | % | p | |
| Follow-up, years | 0.49 | 0.7 | ||||||||||
| Median (range) | 6.1 (0.2–9.9) | 6.3 (0.2–9.9) | 6.2 (0.3–9.6) | 6.3 (0.2–9.9) | 6.2 (0.9–9.4) | |||||||
| Age at surgery, years | 0.13 | 0.4 | ||||||||||
| Median (range) | 61 (30–85) | 66 (41–85) | 58 (84–30) | 60 (31–85) | 62 (30–84) | |||||||
| Tumor size (cm) | 0.15 | 0.3 | ||||||||||
| <2 | 23 | 27.4 | 4 | 19.0 | 17 | 29.3 | 14 | 24.6 | 8 | 29.6 | ||
| 2–5 | 55 | 65.5 | 13 | 61.9 | 39 | 67.2 | 37 | 64.9 | 19 | 70.4 | ||
| >5 | 6 | 7.1 | 4 | 19.0 | 2 | 3.4 | 6 | 10.5 | 0 | 0 | ||
| Nodal status | 0.4 | 0.3 | ||||||||||
| Negative | 47 | 56.0 | 10 | 47.6 | 35 | 60.34 | 29 | 50.9 | 18 | 66.7 | ||
| Positive | 36 | 42.9 | 11 | 52.4 | 22 | 37.93 | 27 | 47.4 | 9 | 33.3 | ||
| Unknown | 1 | 1.2 | 0 | 0.0 | 1 | 1.72 | 1 | 1.8 | 0 | 0 | ||
| Hormone receptor status | ||||||||||||
| ER-positive | 24 | 28.6 | 15 | 71.4 | 42 | 72.4 | 0.84 | 44 | 77.2 | 16 | 59.3 | 0.2 |
| ER-negative | 60 | 71.4 | 6 | 28.6 | 16 | 27.6 | 13 | 22.8 | 11 | 40.7 | ||
| PR-positive | 38 | 45.2 | 12 | 57.1 | 33 | 56.9 | 0.81 | 34 | 59.6 | 12 | 44.4 | 0.3 |
| PR-negative | 46 | 54.8 | 9 | 42.9 | 25 | 43.1 | 23 | 40.4 | 15 | 55.6 | ||
| HER2 status | 0.83 | 0.5 | ||||||||||
| Positive | 20 | 23.8 | 4 | 19.0 | 14 | 24.1 | 11 | 19.3 | 8 | 29.6 | ||
| Negative | 63 | 75.0 | 17 | 81.0 | 43 | 74.1 | 45 | 78.9 | 18 | 66.7 | ||
| Unknown | 1 | 1.2 | 0 | 0.0 | 1 | 1.7 | 1 | 1.8 | 1 | 3.7 | ||
| Type of surgery | 0.27 | 0.4 | ||||||||||
| BCS | 47 | 56.0 | 12 | 57.1 | 34 | 58.6 | 34 | 59.6 | 13 | 48.1 | ||
| SSM | 1 | 1.2 | 1 | 4.8 | 0 | 0.0 | 1 | 1.8 | 0 | 0 | ||
| Ablatio | 16 | 19.0 | 3 | 14.3 | 10 | 17.2 | 5 | 8.8 | 5 | 18.5 | ||
| Mastectomy | 10 | 11.9 | 5 | 23.8 | 5 | 8.6 | 2 | 3.5 | 0 | 0 | ||
| Quadrantectomy | 2 | 2.4 | 0 | 0.0 | 1 | 1.7 | 10 | 17.5 | 5 | 18.5 | ||
| Segmental resection | 1 | 1.2 | 0 | 0.0 | 1 | 1.7 | 0 | 0 | 1 | 3.7 | ||
| Mastopexy | 5 | 6.0 | 0 | 0.0 | 5 | 8.6 | 3 | 5.3 | 2 | 7.4 | ||
| NSM | 1 | 1.2 | 0 | 0.0 | 1 | 1.7 | 1 | 1.8 | 0 | 0 | ||
| Unknown | 1 | 1.2 | 0 | 0.0 | 1 | 1.7 | 1 | 1.8 | 0 | 0 | ||
| Responder status | 0.02 | |||||||||||
| Poor responder | 21 | 25.0 | - | - | - | - | 19 | 33.3 | 2 | 7 | ||
| Good responder | 58 | 69.0 | - | - | - | - | 34 | 59.6 | 24 | 89 | ||
| Unknown | 5 | 6.0 | 4 | 7.0 | 1 | 4 | ||||||
| Analyte | Uncorrected p Value | Corrected p Value | log2 Fold |
|---|---|---|---|
| PR | 0.002 | 0.007 | −1.8 |
| SRC-3—pT24 | <0.001 | 0.001 | −1 |
| FoxP3 | 0.001 | 0.005 | −1 |
| E2F-4 | 0.003 | 0.011 | −0.9 |
| PPAR gamma—pS112 | 0.009 | 0.025 | −0.9 |
| VE-cadherin | 0.005 | 0.015 | −0.8 |
| Cytokeratin 8/18 | 0.016 | 0.040 | −0.6 |
| Glycogen Synthase—pS641 | 0.014 | 0.036 | −0.6 |
| PTEN | 0.001 | 0.003 | −0.6 |
| PDK1 | 0.001 | 0.003 | −0.6 |
| PTEN—pS380 | 0.017 | 0.041 | −0.6 |
| mTOR | 0.016 | 0.040 | −0.5 |
| Dvl2 | 0.016 | 0.040 | −0.4 |
| MAD2L1 | 0.001 | 0.005 | 0.3 |
| E2F-1 | 0.006 | 0.018 | 0.3 |
| p70 S6 kinase—pT389 | 0.008 | 0.024 | 0.3 |
| Erk1/2 | 0.011 | 0.030 | 0.3 |
| IKK alpha | 0.013 | 0.035 | 0.3 |
| p38 MAPK—pT180/Y182 | 0.008 | 0.023 | 0.4 |
| PD-L1 | 0.002 | 0.007 | 0.4 |
| A-Raf | 0.002 | 0.007 | 0.4 |
| TSG101 | 0.007 | 0.020 | 0.4 |
| NF-kB p65—pS468 | 0.002 | 0.006 | 0.4 |
| PD-L1 | <0.001 | 0.001 | 0.5 |
| NF-kB p105/p50 [50 kDa] | 0.001 | 0.003 | 0.5 |
| CD25 | 0.001 | 0.003 | 0.5 |
| c-Raf—pS259 | 0.002 | 0.006 | 0.5 |
| PI3-kinase p85 | 0.003 | 0.009 | 0.5 |
| CD56 | <0.001 | 0.001 | 0.5 |
| p38 MAPK | 0.001 | 0.003 | 0.5 |
| GSK3 beta | 0.001 | 0.003 | 0.5 |
| RUNX2 | <0.001 | 0.000 | 0.5 |
| p53—pS37 | 0.001 | 0.003 | 0.5 |
| STAT 5 alpha | <0.001 | 0.002 | 0.5 |
| MEK2 | <0.001 | 0.001 | 0.6 |
| Caspase 3 | <0.001 | 0.001 | 0.6 |
| Src—pY527 | 0.008 | 0.024 | 0.6 |
| Caspase 9 [47 kDa] | <0.001 | <0.001 | 0.6 |
| Histone H3 | <0.001 | <0.001 | 0.6 |
| CDK2 | 0.002 | 0.007 | 0.6 |
| Mcl-1 | <0.001 | 0.001 | 0.7 |
| CD163 | 0.001 | 0.005 | 0.7 |
| Bax | <0.001 | <0.001 | 0.7 |
| CDK1 | <0.001 | 0.001 | 0.7 |
| FoxC1 | <0.001 | <0.001 | 0.8 |
| Src | <0.001 | 0.001 | 0.8 |
| c-Met | <0.001 | 0.002 | 0.8 |
| CD11c | <0.001 | <0.001 | 0.8 |
| Caspase 9 [35 kDa] | <0.001 | <0.001 | 0.9 |
| MOB1—pT35 | 0.001 | 0.003 | 0.9 |
| Cyclin B1 | <0.001 | <0.001 | 0.9 |
| FLOWER (C9orf7) | 0.009 | 0.025 | 0.9 |
| PD1 | <0.001 | <0.001 | 1 |
| IDH1 | <0.001 | 0.001 | 1 |
| p53—pS20 | <0.001 | <0.001 | 1.2 |
| CD68 | <0.001 | <0.001 | 1.2 |
| STAT 1—pT701 | <0.001 | <0.001 | 1.4 |
| STAT 4 | <0.001 | <0.001 | 1.6 |
| Jak 2 | <0.001 | <0.001 | 1.6 |
| CD16 | <0.001 | <0.001 | 1.6 |
| STAT 1 | <0.001 | <0.001 | 1.7 |
| Histone H3—pS10 | 0.001 | 0.004 | 1.7 |
| Caspase 6 [15 kDa] | <0.001 | <0.001 | 1.9 |
| CD8a | <0.001 | <0.001 | 2.5 |
Publisher’s Note: MDPI stays neutral with regard to jurisdictional claims in published maps and institutional affiliations. |
© 2022 by the authors. Licensee MDPI, Basel, Switzerland. This article is an open access article distributed under the terms and conditions of the Creative Commons Attribution (CC BY) license (https://creativecommons.org/licenses/by/4.0/).
Share and Cite
Ruoff, F.; Kersten, N.; Anderle, N.; Jerbi, S.; Stahl, A.; Koch, A.; Staebler, A.; Hartkopf, A.; Brucker, S.Y.; Hahn, M.; et al. Protein Profiling of Breast Carcinomas Reveals Expression of Immune-Suppressive Factors and Signatures Relevant for Patient Outcome. Cancers 2022, 14, 4542. https://doi.org/10.3390/cancers14184542
Ruoff F, Kersten N, Anderle N, Jerbi S, Stahl A, Koch A, Staebler A, Hartkopf A, Brucker SY, Hahn M, et al. Protein Profiling of Breast Carcinomas Reveals Expression of Immune-Suppressive Factors and Signatures Relevant for Patient Outcome. Cancers. 2022; 14(18):4542. https://doi.org/10.3390/cancers14184542
Chicago/Turabian StyleRuoff, Felix, Nicolas Kersten, Nicole Anderle, Sandra Jerbi, Aaron Stahl, André Koch, Annette Staebler, Andreas Hartkopf, Sara Y. Brucker, Markus Hahn, and et al. 2022. "Protein Profiling of Breast Carcinomas Reveals Expression of Immune-Suppressive Factors and Signatures Relevant for Patient Outcome" Cancers 14, no. 18: 4542. https://doi.org/10.3390/cancers14184542
APA StyleRuoff, F., Kersten, N., Anderle, N., Jerbi, S., Stahl, A., Koch, A., Staebler, A., Hartkopf, A., Brucker, S. Y., Hahn, M., Schenke-Layland, K., Schmees, C., & Templin, M. F. (2022). Protein Profiling of Breast Carcinomas Reveals Expression of Immune-Suppressive Factors and Signatures Relevant for Patient Outcome. Cancers, 14(18), 4542. https://doi.org/10.3390/cancers14184542

