Effect of Pterostilbene, a Natural Derivative of Resveratrol, in the Treatment of Colorectal Cancer through Top1/Tdp1-Mediated DNA Repair Pathway
Abstract
Simple Summary
Abstract
1. Introduction
2. Materials and Methods
2.1. Chemicals and Materials
2.2. Cell Lines and Cell Culture
2.2.1. Cell Lines
2.2.2. Construction and Transfection of Tdp1 Overexpressed Plasmid
2.2.3. RNA Interference/siRNA Transient Transfection
2.2.4. Cell Culture
2.3. Molecular Docking
2.4. Anti-Tumor Efficacy of PTE and RE In Vitro
2.4.1. Cell Viability Assay
2.4.2. Apoptosis and Cell Cycle Analysis
2.4.3. Apoptosis Assessment by Hoechst 33,258 Staining
2.4.4. Western Blot
2.4.5. RNA Isolation, Reverse Transcription and qPCR Analysis
2.4.6. Enzyme Active Analysis of Top1
Direct Enzyme Activity Assay
Intracellular Enzyme Activity Assay
2.4.7. Intracellular Drug Distribution
2.5. Antitumor Efficacy of PTE In Vivo
2.5.1. Subcutaneous CL187 Xenograft Model
2.5.2. Orthotopic CL187 Xenograft Model
2.5.3. Histology and Immunohistochemistry Analyses
2.6. Statistical Analysis
3. Results
3.1. Antitumor Activity of PTE and RE In Vitro
3.1.1. Cell Viability Assay
3.1.2. Compounds Induce Apoptosis in CL187
3.1.3. Compounds Induce Cell Cycle Arrest in CL187
3.2. PTE and RE Inhibit the Enzyme Activity and Expression of Top1 and Tdp1 In Vitro
3.2.1. Effect of PTE and RE on Top1 Enzyme Activity
3.2.2. Effect of PTE and RE on Top1 Enzyme Activity in CL187
3.2.3. Molecular Docking
3.3. Effects of RE and PTE on Intracellular Top1 and Tdp1
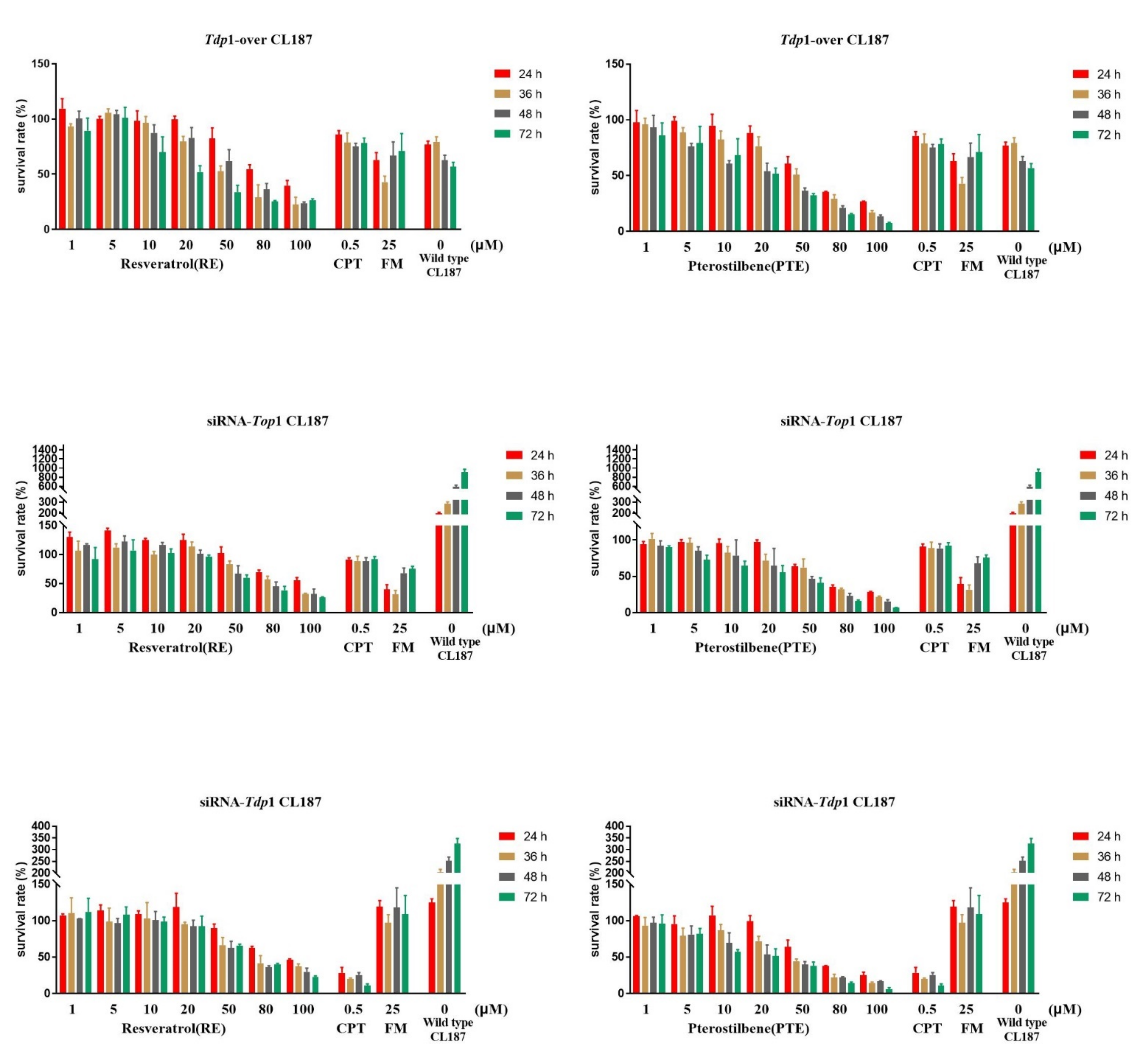
3.3.1. Effect of PTE and RE on Survival Rate of Tdp1-overexpressing and Top1- or Tdp1- Silenced CL187 Cells
3.3.2. Pro-apoptotic Effects of PTE and RE on Tdp1-Overexpressing and Top1- or Tdp1- Silenced CL187 Cells
3.3.3. Effects of PTE and RE on the Content of Intracellular Top1 and Tdp1 Protein and mRNA Expression
3.4. Anti-Tumor Activity of PTE In Vivo
3.4.1. Antitumor Effect of PTE on Subcutaneous CL187 Xenograft Nude Mice
3.4.2. Antitumor Effect of PTE on Orthotopic CL187 Xenograft Nude Mice
4. Discussion
5. Conclusions
6. Patents
Supplementary Materials
Author Contributions
Funding
Institutional Review Board Statement
Data Availability Statement
Conflicts of Interest
Abbreviations
References
- Wang, J.C. DNA topoisomerases: Nature’s solution to the topological ramifications of the double-helix structure of DNA. Harvey Lectures 1985, 81, 93. [Google Scholar] [PubMed]
- Kirkegaard, K.; Wang, J.C. Bacterial DNA topoisomerase I can relax positively supercoiled DNA containing a single-stranded loop. J. Mol. Biol. 1985, 185, 625–637. [Google Scholar] [CrossRef]
- Margolin, P.; Zumstein, L.; Wang, S. The Escherichia coli supX Locus is topA, the Structural Gene for DNA Topoisomerase, I. Proc. Natl. Acad. Sci. USA 1985, 82, 5437–5441. [Google Scholar] [CrossRef] [PubMed]
- Staker, B.L.; Feese, M.D.; Cushman, M.; Pommier, Y.; Zembower, D.; Stewart, L.; Burgin, A.B. Structures of three classes of anticancer agents bound to the human topoisomerase I-DNA covalent complex. J. Med. Chem. 2005, 48, 2336–2345. [Google Scholar] [CrossRef] [PubMed]
- Hu, G.; Zekria, D.; Cai, X.; Ni, X. Current status of CPT and its analogues in the treatment of malignancies. Phytochem. Rev. 2015, 14, 429–441. [Google Scholar] [CrossRef]
- Kawato, Y.; Aonuma, M.; Hirota, Y.; Kuga, H.; Sato, K. Intracellular roles of SN-38, a metabolite of the camptothecin derivative CPT-11, in the antitumor effect of CPT-11. Cancer Res. 1991, 51, 4187–4191. [Google Scholar]
- Ricart, A.D.; Hammond, L.A.; Kuhn, J.G.; Takimoto, C.H.; Goetz, A.; Forouzesh, B.; Forero, L.; Ochoa-Bayona, J.L.; Berg, K.; Tolcher, A.W.; et al. Phase I and Pharmacokinetic Study of Sequences of the Rebeccamycin Analogue NSC 655649 and Cisplatin in Patients with Advanced Solid Tumors. Clin. Cancer Res. Off. J. Am. Assoc. Cancer Res. 2005, 11, 8728–8736. [Google Scholar] [CrossRef][Green Version]
- Antony, S.; Jayaraman, M.; Laco, G.; Kohlhagen, G.; Kohn, K.W.; Cushman, M.; Pommier, Y. Differential induction of topoisomerase I-DNA cleavage complexes by the indenoisoquinoline MJ-III-65 (NSC 706744) and camptothecin: Base sequence analysis and activity against camptothecin-resistant topoisomerases I. Cancer Res. 2003, 63, 7428–7435. [Google Scholar]
- Ewesuedo, R.B.; Ratain, M.J. Topoisomerase I Inhibitors. Oncologist 1997, 2, 359–367. [Google Scholar] [CrossRef][Green Version]
- Pommier, Y. DNA topoisomerase I inhibitors: Chemistry, biology, and interfacial inhibition. Chem. Rev. 2009, 109, 2894–2902. [Google Scholar] [CrossRef]
- Stein, S.M.; Tiersten, A.; Hochster, H.S.; Blank, S.V.; Pothuri, B.; Curtin, J.; Shapira, I.; Levinson, B.; Ivy, P.; Joseph, B.; et al. A phase 2 study of oxaliplatin combined with continuous infusion topotecan for patients with previously treated ovarian cancer. Int. J. Gynecol. Cancer 2013, 23, 1577–1582. [Google Scholar] [CrossRef]
- Zhi, L.; Lijuan, N. Development in research of structure modification and structure activity of Camptothecin Derivativers. Jiang Xi Hua Gong 2005, 3, 34–38. [Google Scholar]
- Elsayed, M.S.A.; Su, Y.; Wang, P.; Sethi, T.; Agama, K.; Ravji, A.; Redon, C.E.; Kiselev, E.; Horzmann, K.A.; Freeman, J.L.; et al. Design and Synthesis of Chlorinated and Fluorinated 7-Azaindenoisoquinolines as Potent Cytotoxic Anticancer Agents That Inhibit Topoisomerase, I. J. Med. Chem. 2017, 60, 5364–5376. [Google Scholar] [CrossRef]
- Conda-Sheridan, M.; Reddy, P.V.N.; Morrell, A.; Cobb, B.T.; Marchand, C.; Agama, K.; Chergui, A.; Renaud, A.; Stephen, A.G.; Bindu, L.K.; et al. Synthesis and biological evaluation of indenoisoquinolines that inhibit boththe first dual tyrosyl-DNA phosphodiesterase I (Tdp1) and )-topoisomerase I (Top1).) inhibitors. J. Med. Chem. 2013, 56, 182–200. [Google Scholar] [CrossRef] [PubMed]
- Cushman, M.S.; Nguyen, T.X.; Conda-Sheridan, M.M.; Pommier, Y.G. Synthesis and Use of Dual Tyrosyl-DNA Phosphodiesterase I (TDP1)-Topoisomerase I (TOP1) Inhibitors. U.S. Patent No. 8,912,213, 16 December 2014. [Google Scholar]
- Hu, D.X.; Tang, W.L.; Zhang, Y.; Yang, H.; Wang, W.; Agama, K.; Pommier, Y.; An, L.K. Synthesis of Methoxy-, Methylenedioxy-, Hydroxy-, and Halo-Substituted Benzophenanthridinone Derivatives as DNA Topoisomerase IB (TOP1) and Tyrosyl-DNA Phosphodiesterase 1 (TDP1) Inhibitors and Their Biological Activity for Drug-Resistant Cancer. J. Med. Chem. 2021, 64, 7617–7629. [Google Scholar] [CrossRef]
- Lv, P.C.; Agama, K.; Marchand, C.; Pommier, Y.; Cushman, M. Design, synthesis, and biological evaluation of O-2-modified indenoisoquinolines as dual topoisomerase I-tyrosyl-DNA phosphodiesterase I inhibitors. J. Med. Chem. 2014, 57, 4324–4336. [Google Scholar] [CrossRef] [PubMed]
- Nguyen, T.X.; Abdelmalak, M.; Marchand, C.; Agama, K.; Pommier, Y.; Cushman, M. Synthesis and biological evaluation of nitrated 7-, 8-, 9-, and 10-hydroxyindenoisoquinolines as potential dual topoisomerase I (Top1)-tyrosyl-DNA phosphodiesterase I (TDP1) inhibitors. J. Med. Chem. 2015, 58, 3188–3208. [Google Scholar] [CrossRef] [PubMed]
- Zhang, X.R.; Wang, H.W.; Tang, W.L.; Zhang, Y.; Yang, H.; Hu, D.X.; Ravji, A.; Marchand, C.; Kiselev, E.; Ofori-Atta, K.; et al. Discovery, Synthesis, and Evaluation of Oxynitidine Derivatives as Dual Inhibitors of DNA Topoisomerase IB (TOP1) and Tyrosyl-DNA Phosphodiesterase 1 (TDP1), and Potential Antitumor Agents. J. Med. Chem. 2018, 61, 9908–9930. [Google Scholar] [CrossRef] [PubMed]
- Zhao, X.Z.; Kiselev, E.; Lountos, G.T.; Wang, W.; Tropea, J.E.; Needle, D.; Hilimire, T.A.; Schneekloth, J.S., Jr.; Waugh, D.S.; Pommier, Y.; et al. Small molecule microarray identifies inhibitors of tyrosyl-DNA phosphodiesterase 1 that simultaneously access the catalytic pocket and two substrate binding sites. Chem. Sci. 2021, 12, 3876–3884. [Google Scholar] [CrossRef]
- Bonnefont-Rousselot, D. Resveratrol and Cardiovascular Diseases. Nutrients 2016, 8, 250. [Google Scholar] [CrossRef]
- Mohammad, A.; Back, J.H.; Tang, X.; Kim, K.H.; Kopelovich, L.; Bickers, D.R.; Kim, A.L. Resveratrol: A Review of Pre-clinical Studies for Human Cancer Prevention. Toxicol. Appl. Pharmacol. 2007, 224, 274–283. [Google Scholar]
- Kapetanovic, I.M.; Muzzio, M.; Huang, Z.; Thompson, T.N.; McCormick, D.L. Pharmacokinetics, oral bioavailability, and metabolic profile of resveratrol and its dimethylether analog, pterostilbene, in rats. Cancer Chemother. Pharm. 2011, 68, 593–601. [Google Scholar] [CrossRef]
- Wang, P.; Sang, S. Metabolism and pharmacokinetics of resveratrol and pterostilbene. Biofactors 2018, 44, 16–25. [Google Scholar] [CrossRef]
- Remsberg, C.M.; Yanez, J.A.; Ohgami, Y.; Vega-Villa, K.R.; Rimando, A.M.; Davies, N.M. Pharmacometrics of pterostilbene: Preclinical pharmacokinetics and metabolism, anticancer, antiinflammatory, antioxidant and analgesic activity. Phytother. Res. 2008, 22, 169–179. [Google Scholar] [CrossRef]
- Yeo, S.C.; Ho, P.C.; Lin, H.S. Pharmacokinetics of pterostilbene in Sprague-Dawley rats: The impacts of aqueous solubility, fasting, dose escalation, and dosing route on bioavailability. Mol. Nutr. Food Res. 2013, 57, 1015–1025. [Google Scholar] [CrossRef] [PubMed]
- Shin, H.J.; Han, J.M.; Choi, Y.S.; Jung, H.J. Pterostilbene Suppresses both Cancer Cells and Cancer Stem-Like Cells in Cervical Cancer with Superior Bioavailability to Resveratrol. Molecules 2020, 25, 228. [Google Scholar] [CrossRef] [PubMed]
- Chakraborty, A.; Bodipati, N.; Demonacos, M.K.; Peddinti, R.; Ghosh, K.; Roy, P. Long term induction by pterostilbene results in autophagy and cellular differentiation in MCF-7 cells via ROS dependent pathway. Mol. Cell Endocrinol. 2012, 355, 25–40. [Google Scholar] [CrossRef] [PubMed]
- Chang, H.P.; Lu, C.C.; Chiang, J.H.; Tsai, F.J.; Juan, Y.N.; Tsao, J.W.; Chiu, H.Y.; Yang, J.S. Pterostilbene modulates the suppression of multidrug resistance protein 1 and triggers autophagic and apoptotic mechanisms in cisplatin-resistant human oral cancer CAR cells via AKT signaling. Int. J. Oncol. 2018, 52, 1504–1514. [Google Scholar]
- Chen, R.J.; Kuo, H.C.; Cheng, L.H.; Lee, Y.H.; Chang, W.T.; Wang, B.J.; Wang, Y.J.; Cheng, H.C. Apoptotic and Nonapoptotic Activities of Pterostilbene against Cancer. Int. J. Mol. Sci. 2018, 19, 287. [Google Scholar] [CrossRef]
- Kong, Y.; Chen, G.; Xu, Z.; Yang, G.; Li, B.; Wu, X.; Xiao, W.; Xie, B.; Hu, L.; Sun, X.; et al. Pterostilbene induces apoptosis and cell cycle arrest in diffuse large B-cell lymphoma cells. Sci. Rep. 2016, 6, 37417. [Google Scholar] [CrossRef]
- Levenson, A.S. Metastasis-associated protein 1-mediated antitumor and anticancer activity of dietary stilbenes for prostate cancer chemoprevention and therapy. Semin. Cancer Biol. 2020, 68, 12788–12799. [Google Scholar] [CrossRef] [PubMed]
- McCormack, D.; McFadden, D. Pterostilbene and cancer: Current review. J. Surg. Res. 2012, 173, e53–e61. [Google Scholar] [CrossRef] [PubMed]
- Ma, Z.; Zhang, X.; Xu, L.; Liu, D.; Di, S.; Li, W.; Zhang, J.; Zhang, H.; Li, X.; Han, J.; et al. Pterostilbene: Mechanisms of its action as oncostatic agent in cell models and in vivo studies. Pharmacol. Res. 2019, 145, 104265. [Google Scholar] [CrossRef]
- Lin, W.S.; Leland, J.V.; Ho, C.T.; Pan, M.H. Occurrence, Bioavailability, Anti-inflammatory, and Anticancer Effects of Pterostilbene. J. Agric. Food Chem. 2020, 68, 12788–12799. [Google Scholar] [CrossRef] [PubMed]
- Zhang, Y.; Wang, Z.; Li, D.; Zang, W.; Zhu, H.; Wu, P.; Mei, Y.; Liang, Y. A polysaccharide from Antrodia cinnamomea mycelia exerts antitumor activity through blocking of TOP1/TDP1-mediated DNA repair pathway. Int. J. Biol. Macromol. 2018, 120, 1551–1560. [Google Scholar] [CrossRef]
- Zhang, Y.; Li, D.; Wang, Z.; Zang, W.; Rao, P.; Liang, Y.; Mei, Y. Alpha-terpineol affects synthesis and antitumor activity of triterpenoids from Antrodia cinnamomea mycelia in solid-state culture. Food Funct. 2018, 9, 6517–6525. [Google Scholar] [CrossRef]
- Antony, S.; Marchand, C.; Stephen, A.G.; Thibaut, L.; Agama, K.K.; Fisher, R.J.; Pommier, Y. Novel high-throughput electrochemiluminescent assay for identification of human tyrosyl-DNA phosphodiesterase (Tdp1) inhibitors and characterization of furamidine (NSC 305831) as an inhibitor of Tdp1. Nucleic Acids Res. 2007, 35, 4474–4484. [Google Scholar] [CrossRef]
- Jk, A.; Hyk, B.; Sh, B.; Ss, A.; Yak, A.; Nsk, A.; Osb, A. A new herbal formula BP10A exerted an antitumor effect and enhanced anticancer effect of irinotecan and oxaliplatin in the colon cancer PDTX model—ScienceDirect. Biomed. Pharmacother. 2019, 116. [Google Scholar]
- Liu, L.F.; Desai, S.D.; LI, T.U.; Mao, Y.; SIM, S.E. Mechanism of Action of Camptothecin. Ann. N. Y. Acad. Sci. 2000, 922, 1–10. [Google Scholar] [CrossRef]
- Rothenberg, M.L. Topoisomerase I inhibitors: Review and update. Ann. Oncol. 1997, 8, 837–855. [Google Scholar] [CrossRef]
- Jaxel, C.; Kohn, K.W.; Wani, M.C.; Wall, M.E.; Pommier, Y. Structure-activity study of the actions of camptothecin derivatives on mammalian topoisomerase I: Evidence for a specific receptor site and a relation to antitumor activity. Cancer Res. 1989, 49, 1465–1469. [Google Scholar] [PubMed]
- Dhar, S.; Kumar, A.; Rimando, A.M.; Zhang, X.; Levenson, A.S. Resveratrol and pterostilbene epigenetically restore PTEN expression by targeting oncomiRs of the miR-17 family in prostate cancer. Oncotarget 2015, 6, 27214–27226. [Google Scholar] [CrossRef]
- Milton-Laskibar, I.; Gomez-Zorita, S.; Arias, N.; Romo-Miguel, N.; Gonzalez, M.; Fernandez-Quintela, A.; Portillo, M.P. Effects of resveratrol and its derivative pterostilbene on brown adipose tissue thermogenic activation and on white adipose tissue browning process. J. Physiol. Biochem. 2020, 76, 269–278. [Google Scholar] [CrossRef]
- Nutakul, W.; Sobers, H.S.; Qiu, P.; Dong, P.; Decker, E.A.; McClements, D.J.; Xiao, H. Inhibitory effects of resveratrol and pterostilbene on human colon cancer cells: A side-by-side comparison. J. Agric. Food Chem. 2011, 59, 10964–10970. [Google Scholar] [CrossRef] [PubMed]
- Banaganapalli, B.; Mulakayala, C.; Pulaganti, M.; Mulakayala, N.; Anuradha, C.M.; Suresh Kumar, C.; Shaik, N.A.; Yousuf Al-Aama, J.; Gudla, D. Experimental and computational studies on newly synthesized resveratrol derivative: A new method for cancer chemoprevention and therapeutics? OMICS 2013, 17, 568–583. [Google Scholar] [CrossRef]
- Slichenmyer, W.J.; Rowinsky, E.K.; Donehower, R.C.; Kaufmann, S.H. The current status of camptothecin analogues as antitumor agents. J. Natl. Cancer Inst. 1993, 85, 271–291. [Google Scholar] [CrossRef]
- Hoki, Y.; Fujimori, A.; Pommier, Y. Differential cytotoxicity of clinically important camptothecin derivatives in P-glycoprotein-overexpressing cell lines. Cancer Chemother Pharm. 1997, 40, 433–438. [Google Scholar] [CrossRef] [PubMed]
- Pommier, Y.; Sun, Y.; Huang, S.N.; Nitiss, J.L. Roles of eukaryotic topoisomerases in transcription, replication and genomic stability. Nat. Rev. Mol. Cell Biol. 2016, 17, 703–721. [Google Scholar] [CrossRef]
- Yang, C.-H.J.; Horton, J.K.; Cowan, K.H.; Schneider, E. Cross-resistance to camptothecin analogues in a mitoxantrone-resistant human breast carcinoma cell line is not due to DNA topoisomerase I alterations. Cancer Res. 1995, 55, 4004–4009. [Google Scholar]
- Brangi, M.; Litman, T.; Ciotti, M.; Nishiyama, K.; Kohlhagen, G.; Takimoto, C.; Robey, R.; Pommier, Y.; Fojo, T.; Bates, S.E. Camptothecin resistance: Role of the ATP-binding cassette (ABC), mitoxantrone-resistance half-transporter (MXR), and potential for glucuronidation in MXR-expressing cells. Cancer Res. 1999, 59, 5938–5946. [Google Scholar]
- Bates, S.E.; Medina-Perez, W.Y.; Kohlhagen, G.; Antony, S.; Nadjem, T.; Robey, R.W.; Pommier, Y. ABCG2 mediates differential resistance to SN-38 (7-ethyl-10-hydroxycamptothecin) and homocamptothecins. J. Pharmacol. Exp. Ther. 2004, 310, 836–842. [Google Scholar] [CrossRef]
- Ma, J.; Maliepaard, M.; Nooter, K.; Loos, W.J.; Kolker, H.J.; Verweij, J.; Stoter, G.; Schellens, J.H. Reduced cellular accumulation of topotecan: A novel mechanism of resistance in a human ovarian cancer cell line. Br. J. Cancer 1998, 77, 1645–1652. [Google Scholar] [CrossRef] [PubMed]
- Liao, Z.; Robey, R.W.; Guirouilh-Barbat, J.; To, K.K.; Polgar, O.; Bates, S.E.; Pommier, Y. Reduced expression of DNA topoisomerase I in SF295 human glioblastoma cells selected for resistance to homocamptothecin and diflomotecan. Mol. Pharmacol. 2008, 73, 490–497. [Google Scholar] [CrossRef] [PubMed]
- Wesołowska, O. Interaction of phenothiazines, stilbenes and flavonoids with multidrug resistance-associated transporters, P-glycoprotein and MRP1. Acta Biochim. Pol. 2011, 58, 433–448. [Google Scholar] [CrossRef]
- Aires, V.; Colin, D.J.; Doreau, A.; Di Pietro, A.; Heydel, J.M.; Artur, Y.; Latruffe, N.; Delmas, D. P-Glycoprotein 1 Affects Chemoactivities of Resveratrol against Human Colorectal Cancer Cells. Nutrients 2019, 11, 2098. [Google Scholar] [CrossRef] [PubMed]
- Hsu, Y.H.; Chen, S.Y.; Wang, S.Y.; Lin, J.A.; Yen, G.C. Pterostilbene Enhances Cytotoxicity and Chemosensitivity in Human Pancreatic Cancer Cells. Biomolecules 2020, 10, 709. [Google Scholar] [CrossRef]
- Cheng, T.C.; Lai, C.S.; Chung, M.C.; Kalyanam, N.; Majeed, M.; Ho, C.T.; Ho, Y.S.; Pan, M.H. Potent anti-cancer effect of 3’-hydroxypterostilbene in human colon xenograft tumors. PLoS ONE 2014, 9, e111814. [Google Scholar]
- So, E.C.; Gao, Z.H.; Ko, S.Y.; Wu, S.N. Characterization of Effectiveness in Concerted Ih Inhibition and IK(Ca) Stimulation by Pterostilbene (Trans-3,5-dimethoxy-4′-hydroxystilbene), a Stilbenoid. Int. J. Mol. Sci. 2020, 21, 357. [Google Scholar] [CrossRef]
- Li, K.; Dias, S.J.; Rimando, A.M.; Dhar, S.; Mizuno, C.S.; Penman, A.D.; Lewin, J.R.; Levenson, A.S. Pterostilbene acts through metastasis-associated protein 1 to inhibit tumor growth, progression and metastasis in prostate cancer. PLoS ONE 2013, 8, e57542. [Google Scholar] [CrossRef]
- Ko, C.P.; Lin, C.W.; Chen, M.K.; Yang, S.F.; Chiou, H.L.; Hsieh, M.J. Pterostilbene induce autophagy on human oral cancer cells through modulation of Akt and mitogen-activated protein kinase pathway. Oral. Oncol. 2015, 51, 593–601. [Google Scholar] [CrossRef]
- Moon, D.; McCormack, D.; McDonald, D.; McFadden, D. Pterostilbene induces mitochondrially derived apoptosis in breast cancer cells in vitro. J. Surg. Res. 2013, 180, 208–215. [Google Scholar] [CrossRef] [PubMed]
- Main, C.; Bojke, L.; Griffin, S.; Norman, G.; Barbieri, M.; Mather, L.; Stark, D.; Palmer, S.; Riemsma, R. Topotecan, pegylated liposomal doxorubicin hydrochloride and paclitaxel for second-line or subsequent treatment of advanced ovarian cancer: A systematic review and economic evaluation. Health. Technol. Assess. 2006, 10, 1–132. [Google Scholar] [CrossRef]
- Xu, Y.; Villalona-Calero, M.A. Irinotecan: Mechanisms of tumor resistance and novel strategies for modulating its activity. Ann. Oncol. 2002, 13, 1841–1851. [Google Scholar] [CrossRef] [PubMed]
- Zubair, H.; Azim, S.; Ahmad, A.; Khan, M.A.; Patel, G.K.; Singh, S.; Singh, A.P. Cancer Chemoprevention by Phytochemicals: Nature’s Healing Touch. Molecules 2017, 22, 395. [Google Scholar] [CrossRef]
- Coimbra, M.; Crielaard, B.J.; Storm, G.; Schiffelers, R.M. Critical factors in the development of tumor-targeted anti-inflammatory nanomedicines. J. Control. Release 2012, 160, 232–238. [Google Scholar] [CrossRef]
- Ruiz, M.J.; Fernández, M.; Picó, Y.; Mañes, J.; Estrela, J.M. Dietary administration of high doses of pterostilbene and quercetin to mice is not toxic. J. Agric. Food Chem. 2009, 57, 3180–3186. [Google Scholar] [CrossRef] [PubMed]










| Compound | Time (h) | IC50 (μM) | |||||
|---|---|---|---|---|---|---|---|
| HCT-8 | SW480 | LoVo | COLO205 | CL187 | HCT-116 | ||
| Pterostilbene | 24 | 29.91 ± 10.64 | 112.6 ± 23.97 | 106.1 ± 28.61 | 44.35 ± 16.70 | 24.21 ± 11.64 | 31.17 ± 10.21 |
| 48 | 25.43 ± 8.25 | 35.73 ± 9.32 | 14.15 ± 4.84 | 24.5 ± 9.13 | 13.82 ± 4.70 | 15.44 ± 4.49 | |
| 72 | 25.02 ± 6.62 | 40.50 ± 10.76 | 11.95 ± 4.01 | 13.56 ± 6.10 | 14.42 ± 2.93 | 21.43 ± 6.79 | |
| Resveratrol | 24 | 36.26 ± 13.33 | 62.13 ± 15.63 | 165.5 ± 33.70 | 49.71 ± 22.54 | 25.97 ± 8.29 | 39.98 ± 14.48 |
| 48 | 32.15 ± 9.15 | 41.83 ± 7.90 | 44.74 ± 10.27 | 29.73 ± 9.72 | 19.41 ± 8.47 | 18.87 ± 4.05 | |
| 72 | 26.22 ± 8.37 | 47.98 ± 12.36 | 16.82 ± 5.13 | 23.80 ± 10.02 | 23.23 ± 6.06 | 33.14 ± 6.03 | |
| Group | Tumor Volume (cm3) | Relative Tumor Proliferation Rate (T/C, %) | Tumor Weight (g) | Tumor Inhibitory Rate (TGI, %) |
|---|---|---|---|---|
| Blank control | 3.328 ± 0.149 | -- | 3.50 ± 0.22 | -- |
| Vector control | 3.088 ± 0.318 | 100.34% | 3.36 ± 0.13 | 3.77 ± 6.57% |
| CPT-11 20 mg/kg | 1.062 ± 0.11 *** | 34.46% | 1.18 ± 0.12 *** | 66.24 ± 4.50% *** |
| PTE 25 mg/kg | 1.725 ± 0.203 ** | 53.53% | 1.60 ± 0.17 *** | 54.24 ± 4.80% *** |
| PTE 50 mg/kg | 1.243 ± 0.189 *** | 39.56% | 1.39 ± 0.19 *** | 59.92 ± 7.32% *** |
| PTE 100 mg/kg | 0.779 ± 0.168 *** | 24.20% | 0.96 ± 0.11 *** | 72.70 ± 2.23% *** |
| PTE 200 mg/kg | 0.623 ± 0.158 *** | 20.71% | 0.73 ± 0.09 *** | 79.14 ± 2.85% *** |
| Group | Tumor Weight(g) | Tumor Inhibitory Rate (%) |
|---|---|---|
| Vector control | 2.23 ± 0.26 | -- |
| CPT-11 20 mg/kg-i.p. | 0.81 ± 0.20 ** | 62.91 ± 11.78% |
| PTE 100 mg/kg-i.p. | 0.51 ± 0.12 *** | 76.57 ± 6.34% ## |
| PTE 500 mg/kg-i.g. | 0.60 ± 0.06 *** | 72.79 ± 4.06% # |
Publisher’s Note: MDPI stays neutral with regard to jurisdictional claims in published maps and institutional affiliations. |
© 2021 by the authors. Licensee MDPI, Basel, Switzerland. This article is an open access article distributed under the terms and conditions of the Creative Commons Attribution (CC BY) license (https://creativecommons.org/licenses/by/4.0/).
Share and Cite
Zhang, Y.; Li, Y.; Sun, C.; Chen, X.; Han, L.; Wang, T.; Liu, J.; Chen, X.; Zhao, D. Effect of Pterostilbene, a Natural Derivative of Resveratrol, in the Treatment of Colorectal Cancer through Top1/Tdp1-Mediated DNA Repair Pathway. Cancers 2021, 13, 4002. https://doi.org/10.3390/cancers13164002
Zhang Y, Li Y, Sun C, Chen X, Han L, Wang T, Liu J, Chen X, Zhao D. Effect of Pterostilbene, a Natural Derivative of Resveratrol, in the Treatment of Colorectal Cancer through Top1/Tdp1-Mediated DNA Repair Pathway. Cancers. 2021; 13(16):4002. https://doi.org/10.3390/cancers13164002
Chicago/Turabian StyleZhang, Yutian, Ying Li, Changcheng Sun, Xiang Chen, Luyao Han, Tingqiang Wang, Jinfeng Liu, Xijing Chen, and Di Zhao. 2021. "Effect of Pterostilbene, a Natural Derivative of Resveratrol, in the Treatment of Colorectal Cancer through Top1/Tdp1-Mediated DNA Repair Pathway" Cancers 13, no. 16: 4002. https://doi.org/10.3390/cancers13164002
APA StyleZhang, Y., Li, Y., Sun, C., Chen, X., Han, L., Wang, T., Liu, J., Chen, X., & Zhao, D. (2021). Effect of Pterostilbene, a Natural Derivative of Resveratrol, in the Treatment of Colorectal Cancer through Top1/Tdp1-Mediated DNA Repair Pathway. Cancers, 13(16), 4002. https://doi.org/10.3390/cancers13164002

