Sinonasal Squamous Cell Carcinoma, a Narrative Reappraisal of the Current Evidence
Abstract
Simple Summary
Abstract
1. Introduction and Epidemiology
2. Pathological Features
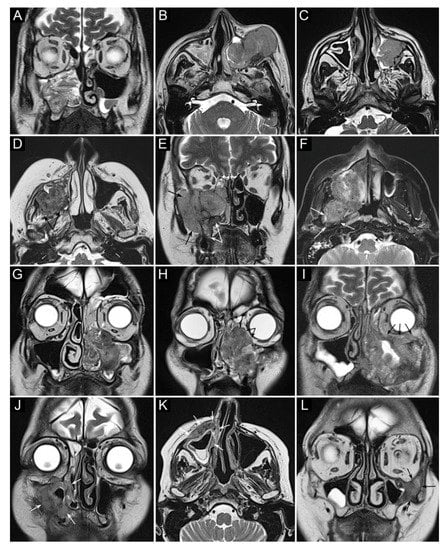
3. Pre-Treatment Assessment
3.1. Diagnosis
3.2. Staging
4. Treatment
4.1. Neoadjuvant Systemic Chemotherapy
4.2. Neoadjuvant Intra-Arterial Chemotherapy
4.3. Neoadjuvant (Chemo)Radiation
4.4. Surgery: Ablation of the Primary Tumor
4.5. Surgery: Reconstruction after Resection of a Nasoethmoidal/Sphenoidal SCC
4.6. Surgery: Reconstruction after Resection of a Maxillary/Frontal Sinus SCC
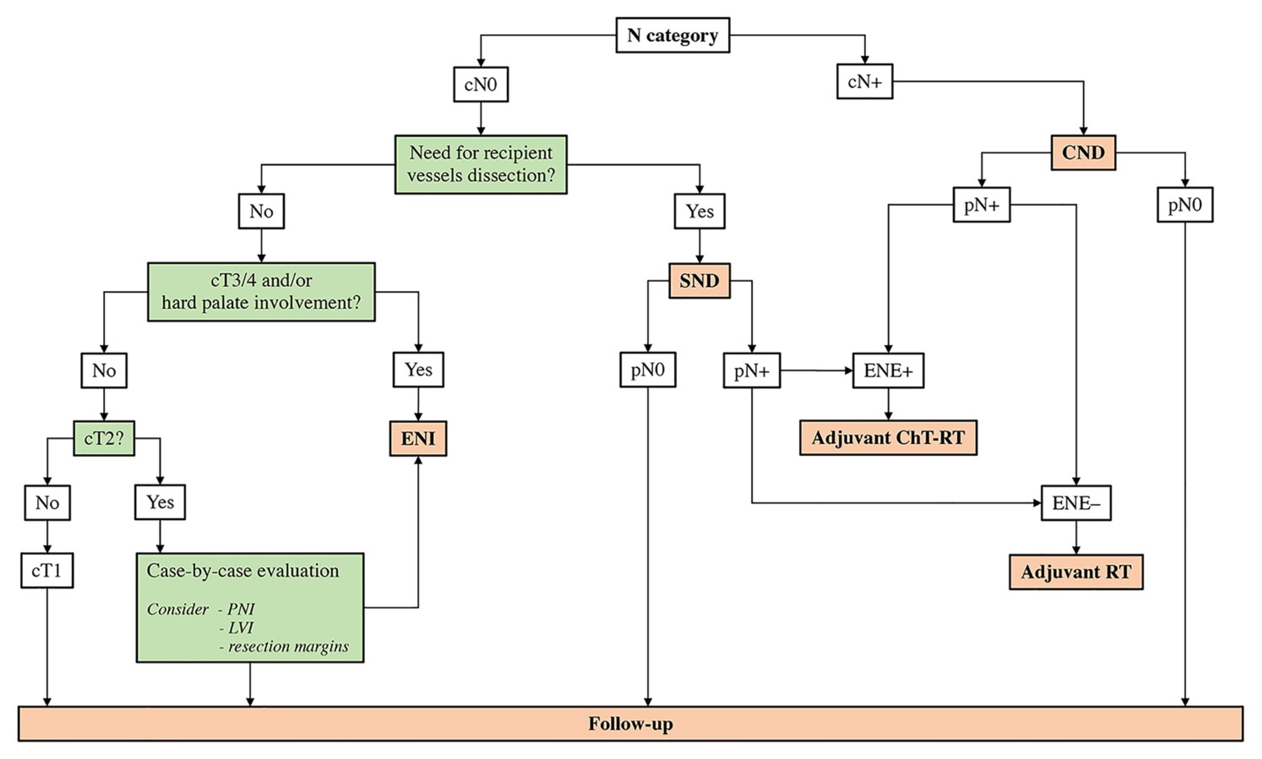
4.7. Surgery: Neck Dissection
4.8. Adjuvant Treatment
4.9. Definitive Photon-Based (Chemo)Radiation
4.10. Definitive Particle (Chemo)Radiation
4.11. Neck Irradiation
5. Follow-Up, Treatment of Recurrences, and Palliation
5.1. Complications and Sequelae after Locoregional Therapy
5.2. Clinical and Radiological Follow-Up Evaluations
5.3. Management of Locoregional Recurrences
5.4. Management of Distant Recurrences
6. Conclusions
Author Contributions
Funding
Institutional Review Board Statement
Informed Consent Statement
Data Availability Statement
Conflicts of Interest
References
- El-Naggar, A.K.; Chan, J.K.C.; Grandis, J.R.; Takata, T.; Slootweg, P.J.; International Agency for Research on Cancer. WHO Classification of Head and Neck Tumours; WHO: Lyon, France, 2017; ISBN 9789283224389. [Google Scholar]
- Cecco, L.D.; Serafini, M.S.; Facco, C.; Granata, R.; Orlandi, E.; Fallai, C.; Licitra, L.; Marchesi, E.; Perrone, F.; Pilotti, S.; et al. A functional gene expression analysis in epithelial sinonasal cancer: Biology and clinical relevance behind three histological subtypes. Oral Oncol. 2019, 90, 94–101. [Google Scholar] [CrossRef] [PubMed]
- Brinton, L.A.; Blot, W.J.; Becker, J.A.; Winn, D.M.; Browder, J.P.; Farmer, J.C.; Fraumeni, J.F. A case-control study of cancers of the nasal cavity and paranasal sinuses. Am. J. Epidemiol. 1984, 119, 896–906. [Google Scholar] [CrossRef] [PubMed]
- Talmi, Y.P.; Wolf, M.; Horowitz, Z.; Bedrin, L.; Kronenberg, J.; Pfeffer, M.R. Smoking-induced squamous-cell cancer of the nose. Arch. Environ. Health 2002, 57, 422–424. [Google Scholar] [CrossRef]
- Fornelli, R.A.; Fedok, F.G.; Wilson, E.P.; Rodman, S.M. Squamous cell carcinoma of the anterior nasal cavity: A dual institution review. Otolaryngol. Head Neck Surg. 2000, 123, 207–210. [Google Scholar] [CrossRef] [PubMed]
- D’Errico, A.; Zajacova, J.; Cacciatore, A.; Alfonzo, S.; Beatrice, F.; Ricceri, F.; Valente, G. Exposure to occupational hazards and risk of sinonasal epithelial cancer: Results from an extended Italian case-control study. Occup. Environ. Med. 2020, 1–7. [Google Scholar] [CrossRef] [PubMed]
- D’Errico, A.; Pasian, S.; Baratti, A.; Zanelli, R.; Alfonzo, S.; Gilardi, L.; Beatrice, F.; Bena, A.; Costa, G. A case-control study on occupational risk factors for sino-nasal cancer. Occup. Environ. Med. 2009, 66, 448–455. [Google Scholar] [CrossRef] [PubMed]
- Luce, D.; Leclerc, A.; Bégin, D.; Demers, P.A.; Gérin, M.; Orlowski, E.; Kogevinas, M.; Belli, S.; Bugel, I.; Bolm-Audorff, U.; et al. Sinonasal cancer and occupational exposures: A pooled analysis of 12 case-control studies. Cancer Causes Control 2002, 13, 147–157. [Google Scholar] [CrossRef]
- Svajdler, M.; Nemcova, J.; Dubinsky, P.; Metelkova, A.; Svajdler, P.; Straka, L.; Sakar, R.; Daum, O.; Michal, M.; Skalova, A.; et al. Significance of transcriptionally-active high-risk human papillomavirus in sinonasal squamous cell carcinoma: Case series and a meta-analysis. Neoplasma 2020, 67, 1456–1463. [Google Scholar] [CrossRef]
- Oliver, J.R.; Lieberman, S.M.; Tam, M.M.; Liu, C.Z.; Li, Z.; Hu, K.S.; Morris, L.G.T.; Givi, B. Human papillomavirus and survival of patients with sinonasal squamous cell carcinoma. Cancer 2020, 126, 1413–1423. [Google Scholar] [CrossRef]
- Cohen, E.; Coviello, C.; Menaker, S.; Martinez-Duarte, E.; Gomez, C.; Lo, K.; Kerr, D.; Franzmann, E.; Leibowitz, J.; Sargi, Z. P16 and human papillomavirus in sinonasal squamous cell carcinoma. Head Neck 2020, 42, 2021–2029. [Google Scholar] [CrossRef]
- Chang Sing Pang, K.J.W.; Mur, T.; Collins, L.; Rao, S.R.; Faden, D.L. Human papillomavirus in sinonasal squamous cell carcinoma: A systematic review and meta-analysis. Cancers 2021, 13, 45. [Google Scholar] [CrossRef]
- Doescher, J.; Piontek, G.; Wirth, M.; Bettstetter, M.; Schlegel, J.; Haller, B.; Brockhoff, G.; Reiter, R.; Pickhard, A. Epstein-Barr virus infection is strictly associated with the metastatic spread of sinonasal squamous-cell carcinomas. Oral Oncol. 2015, 51, 929–934. [Google Scholar] [CrossRef] [PubMed]
- Nukpook, T.; Nukpook, T.; Ekalaksananan, T.; Ekalaksananan, T.; Teeramatwanich, W.; Teeramatwanich, W.; Patarapadungkit, N.; Patarapadungkit, N.; Chaiwiriyakul, S.; Vatanasapt, P.; et al. Prevalence and association of Epstein-Barr virus infection with sinonasal inverted papilloma and sinonasal squamous cell carcinoma in the northeastern Thai population. Infect. Agent. Cancer 2020, 15, 1–10. [Google Scholar] [CrossRef] [PubMed]
- Sanghvi, S.; Khan, M.N.; Patel, N.R.; Yeldandi, S.; Baredes, S.; Eloy, J.A. Epidemiology of sinonasal squamous cell carcinoma: A comprehensive analysis of 4994 patients. Laryngoscope 2014, 124, 76–83. [Google Scholar] [CrossRef] [PubMed]
- Mani, N.; Shah, J.P. Squamous cell carcinoma and its variants. Adv. Otorhinolaryngol. 2020, 84, 124–136. [Google Scholar]
- Lewis, J.S. Sinonasal squamous cell carcinoma: A review with emphasis on emerging histologic subtypes and the role of human papillomavirus. Head Neck Pathol. 2016, 10, 60–67. [Google Scholar] [CrossRef]
- El-Mofty, S.K.; Lu, D.W. Prevalence of high-risk human papillomavirus DNA in nonkeratinizing (cylindrical cell) carcinoma of the sinonasal tract: A distinct clinicopathologic and molecular disease entity. Am. J. Surg. Pathol. 2005, 29, 1367–1372. [Google Scholar] [CrossRef]
- Vazquez, A.; Khan, M.N.; Blake, D.M.; Patel, T.D.; Baredes, S.; Eloy, J.A. Sinonasal squamous cell carcinoma and the prognostic implications of its histologic variants: A population-based study. Int. Forum Allergy Rhinol. 2015, 5, 85–91. [Google Scholar] [CrossRef]
- Ranasinghe, V.J.; Stubbs, V.C.; Reny, D.C.; Fathy, R.; Brant, J.A.; Newman, J.G. Predictors of nodal metastasis in sinonasal squamous cell carcinoma: A national cancer database analysis. World J. Otorhinolaryngol. Head Neck Surg. 2020, 6, 137–141. [Google Scholar] [CrossRef]
- Barnes, L. Schneiderian papillomas and nonsalivary glandular neoplasms of the head and neck. Mod. Pathol. 2002, 15, 279–297. [Google Scholar] [CrossRef] [PubMed]
- Buchwald, C.; Lindeberg, H.; Pedersen, B.L.; Franzmann, M.B. Human papilloma virus and p53 expression in carcinomas associated with sinonasal papillomas: A danish epidemiological study 1980–1998. Laryngoscope 2001, 111, 1104–1110. [Google Scholar] [CrossRef]
- Mirza, S.; Bradley, P.J.; Acharya, A.; Stacey, M.; Jones, N.S. Sinonasal inverted papillomas: Recurrence, and synchronous and metachronous malignancy. J. Laryngol. Otol. 2007, 121, 857–864. [Google Scholar] [CrossRef]
- Hong, S.L.; Kim, B.H.; Lee, J.H.; Cho, K.S.; Roh, H.J. Smoking and malignancy in sinonasal inverted papilloma. Laryngoscope 2013, 123, 1087–1091. [Google Scholar] [CrossRef]
- Chowdhury, N.; Alvi, S.; Kimura, K.; Tawfik, O.; Manna, P.; Beahm, D.; Robinson, A.; Kerley, S.; Hoover, L. Outcomes of HPV-related nasal squamous cell carcinoma. Laryngoscope 2017, 127, 1600–1603. [Google Scholar] [CrossRef] [PubMed]
- Bishop, J.A.; Guo, T.W.; Smith, D.F.; Wang, H.; Ogawa, T.; Pai, S.I.; Westra, W.H. Human papillomavirus-related carcinomas of the sinonasal tract. Am. J. Surg. Pathol. 2013, 37, 185–192. [Google Scholar] [CrossRef] [PubMed]
- Larque, A.B.; Hakim, S.; Ordi, J.; Nadal, A.; Diaz, A.; Pino, M.D.; Marimon, L.; Alobid, I.; Cardesa, A.; Alos, L. High-risk human papillomavirus is transcriptionally active in a subset of sinonasal squamous cell carcinomas. Mod. Pathol. 2014, 27, 343–351. [Google Scholar] [CrossRef] [PubMed]
- Thompson, L.D.R. HPV-related multiphenotypic sinonasal carcinoma. Ear Nose Throat J. 2020, 99, 94–95. [Google Scholar] [CrossRef]
- Bishop, J.A.; Andreasen, S.; Hang, J.F.; Bullock, M.J.; Chen, T.Y.; Franchi, A.; Garcia, J.J.; Gnepp, D.R.; Gomez-Fernandez, C.R.; Ihrler, S.; et al. HPV-related multiphenotypic sinonasal carcinoma. An expanded series of 49 cases of the tumor formerly known as HPV-related carcinoma with adenoid cystic carcinoma-like features. Am. J. Surg. Pathol. 2017, 41, 1690–1701. [Google Scholar] [CrossRef]
- Stelow, E.B.; Bellizzi, A.M.; Taneja, K.; Mills, S.E.; Legallo, R.D.; Kutok, J.L.; Aster, J.C.; French, C.A. NUT rearrangement in undifferentiated carcinomas of the upper aerodigestive tract. Am. J. Surg. Pathol. 2008, 32, 828–834. [Google Scholar] [CrossRef] [PubMed]
- Stelow, E.B.; Bishop, J.A. Update from the 4th edition of the World Health Organization classification of head and neck tumours: Tumors of the nasal cavity, paranasal sinuses and skull base. Head Neck Pathol. 2017, 11, 3–15. [Google Scholar] [CrossRef]
- Naga, R.; Pai, P.S. Other rare sinonasal malignant tumours involving the anterior skull base. Adv. Otorhinolaryngol. 2020, 84, 210–217. [Google Scholar]
- Kakkar, A.; Antony, V.M.; Pramanik, R.; Sakthivel, P.; Singh, C.A.; Jain, D. SMARCB1 (INI1)-deficient sinonasal carcinoma: A series of 13 cases with assessment of histologic patterns. Hum. Pathol. 2019, 83, 59–67. [Google Scholar] [CrossRef] [PubMed]
- Agaimy, A.; Weichert, W. SMARCA4-deficient sinonasal carcinoma. Head Neck Pathol. 2017, 11, 541–545. [Google Scholar] [CrossRef] [PubMed]
- Riobello, C.; López-Hernández, A.; Cabal, V.N.; García-Marín, R.; Suárez-Fernández, L.; Sánchez-Fernández, P.; Vivanco, B.; Blanco, V.; López, F.; Franchi, A.; et al. IDH2 mutation analysis in undifferentiated and poorly differentiated sinonasal carcinomas for diagnosis and clinical management. Am. J. Surg. Pathol. 2020, 44, 396–405. [Google Scholar] [CrossRef] [PubMed]
- Baraban, E.; Tong, C.C.L.; Adappa, N.D.; Cooper, K. A subset of sinonasal undifferentiated carcinoma is associated with transcriptionally active high-risk human papillomavirus by in situ hybridization: A clinical and pathologic analysis. Hum. Pathol. 2020, 101, 64–69. [Google Scholar] [CrossRef] [PubMed]
- Westra, W.H.; Kronz, J.D.; Eisele, D.W. The impact of second opinion surgical pathology on the practice of head and neck surgery: A decade experience at a large referral hospital. Head Neck 2002, 24, 684–693. [Google Scholar] [CrossRef]
- Mehrad, M.; Chernock, R.D.; El-Mofty, S.K.; Lewis, J.S. Diagnostic discrepancies in mandatory slide review of extradepartmental head and neck cases: Experience at a large academic center. Arch. Pathol. Lab. Med. 2015, 139, 1539–1545. [Google Scholar] [CrossRef] [PubMed]
- Ganti, A.; Tajudeen, B.A.; Plitt, M.A.; Rossi, I.; Gattuso, P.; Batra, P.S. Discordance in preoperative and postoperative histopathology of sinonasal tumors. Am. J. Rhinol. Allergy 2018, 32, 101–105. [Google Scholar] [CrossRef]
- Schreiber, A.; Rampinelli, V.; Ferrari, M.; Mattavelli, D.; Farina, D.; Battocchio, S.; Nicolai, P. Diagnostic reliability of pretreatment biopsy in malignant nasoethmoidal tumors: A retrospective study of 77 cases. Laryngoscope 2018, 128, 1772–1777. [Google Scholar] [CrossRef]
- Union for International Cancer Control (UICC). Tumor Node Metastasis (TNM) Classification of Malignant Tumours; Brierley, J.D., Gospodarowicz, M.K., Wittekind, C., Eds.; Wiley-Blackwell: Hoboken, NJ, USA, 2016; ISBN 978-1-119-26356-2. [Google Scholar]
- Lloyd, G.; Lund, V.J.; Howard, D.; Savy, L. Optimum imaging for sinonasal malignancy. J. Laryngol. Otol. 2000, 114, 557–562. [Google Scholar] [CrossRef]
- Som, P.M.; Shugar, J.M.A. The significance of bone expansion associated with the diagnosis of malignant tumors of the paranasal sinuses. Radiology 1980, 136, 97–100. [Google Scholar] [CrossRef] [PubMed]
- Som, P.M.; Lawson, W.; Lidov, M.W. Simulated aggressive skull base erosion in response to benign sinonasal disease. Radiology 1991, 180, 755–759. [Google Scholar] [CrossRef] [PubMed]
- Kimmelman, C.P.; Korovin, G.S. Management of paranasal sinus neoplasms invading the orbit. Otolaryngol. Clin. N. Am. 1988, 21, 77–92. [Google Scholar] [CrossRef]
- Eisen, M.D.; Yousem, D.M.; Montone, K.T.; Kotapka, M.J.; Bigelow, D.C.; Bilker, W.B.; Loevner, L.A. Use of preoperative MR to predict dural, perineural, and venous sinus invasion of skull base tumors. Am. J. Neuroradiol. 1996, 17, 1937–1945. [Google Scholar] [PubMed]
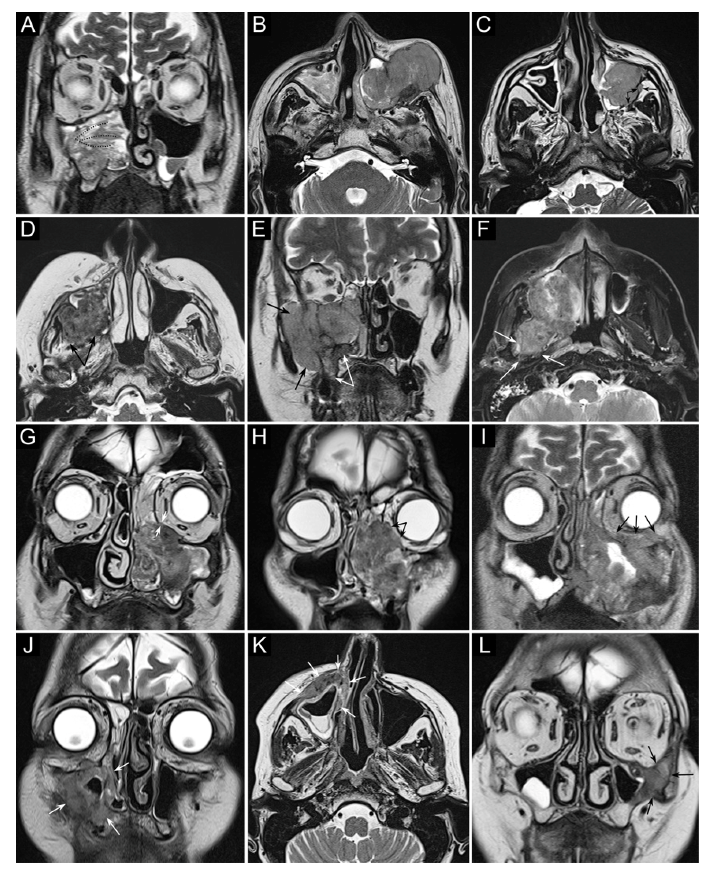
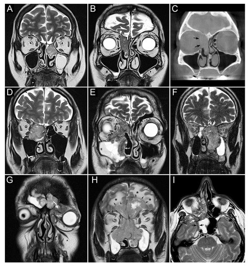
- Maroldi, R.; Borghesi, A.; Ravanelli, M.; Golemi, S.; Farina, D. The role of morphologic and functional imaging in pretreatment assessment. Adv. Otorhinolaryngol. 2020, 84, 28–45. [Google Scholar]
- Maroldi, R.; Farina, D.; Battaglia, G.; Maculotti, P.; Nicolai, P.; Chiesa, A. MR of malignant nasosinusal neoplasms frequently asked questions. Eur. J. Radiol. 1997, 24, 181–190. [Google Scholar] [CrossRef]
- Ferrari, M.; Migliorati, S.; Tomasoni, M.; Crisafulli, V.; Nocivelli, G.; Paderno, A.; Rampinelli, V.; Taboni, S.; Schreiber, A.; Mattavelli, D.; et al. Sinonasal cancer encroaching the orbit: Ablation or preservation? Oral Oncol. 2021, 114, 105185. [Google Scholar] [CrossRef] [PubMed]
- Gencturk, M.; Ozturk, K.; Caicedo-Granados, E.; Li, F.; Cayci, Z. Application of diffusion-weighted MR imaging with ADC measurement for distinguishing between the histopathological types of sinonasal neoplasms. Clin. Imaging 2019, 55, 76–82. [Google Scholar] [CrossRef]
- Long, C.; Jabarin, B.; Harvey, A.; Ham, J.; Javer, A.; Janjua, A.; Thamboo, A. Clinical evidence based review and systematic scientific review in the identification of malignant transformation of inverted papilloma. J. Otolaryngol. Head Neck Surg. 2020, 49, 25. [Google Scholar] [CrossRef]
- Yan, C.H.; Tong, C.C.L.; Penta, M.; Patel, V.S.; Palmer, J.N.; Adappa, N.D.; Nayak, J.V.; Hwang, P.H.; Patel, Z.M. Imaging predictors for malignant transformation of inverted papilloma. Laryngoscope 2019, 129, 777–782. [Google Scholar] [CrossRef] [PubMed]
- Jeon, T.Y.; Kim, H.J.; Choi, J.Y.; Lee, I.H.; Kim, S.T.; Jeon, P.; Kim, K.H.; Byun, H.S. 18F-FDG PET/CT findings of sinonasal inverted papilloma with or without coexistent malignancy: Comparison with MR imaging findings in eight patients. Neuroradiology 2009, 51, 265–271. [Google Scholar] [CrossRef]
- Zhang, S.C.; Wei, L.; Zhou, S.H.; Zhao, K. Inability of PET/CT to identify a primary sinonasal inverted papilloma with squamous cell carcinoma in a patient with a submandibular lymph node metastasis: A case report. Oncol. Lett. 2015, 10, 749–753. [Google Scholar] [CrossRef]
- Kim, S.-H.; Mun, S.-J.; Kim, H.-J.; Kim, S.L.; Kim, S.-D.; Cho, K.-S. Differential diagnosis of sinonasal lymphoma and squamous cell carcinoma on CT, MRI, and PET/CT. J. Otolaryngol. Head Neck Surg. 2018, 159, 494–500. [Google Scholar] [CrossRef] [PubMed]
- Gil, Z.; Even-Sapir, E.; Margalit, N.; Fliss, D.M. Integrated PET/CT system for staging and surveillance of skull base tumors. Head Neck 2007, 29, 537–545. [Google Scholar] [CrossRef] [PubMed]
- Ozturk, K.; Gencturk, M.; Caicedo-Granados, E.; Li, F.; Cayci, Z. Utility of FDG PET/CT in the characterization of sinonasal neoplasms: Analysis of standardized uptake value parameters. Am. J. Roentgenol. 2018, 211, 1354–1360. [Google Scholar] [CrossRef]
- Seol, J.-H.; Kim, J.; Lee, J.-D.; Lee, J.-G.; Yoon, J.-H.; Kim, C.-H. The feasibility of 18F-fluorodeoxyglucose-positron emission tomography uptake as a prognostic factor for paranasal sinus malignancy. Am. J. Rhinol. Allergy 2013, 27, 118–122. [Google Scholar] [CrossRef]
- Machtay, M.; Natwa, M.; Andrel, J.; Hyslop, T.; Anne, P.R.; Lavarino, J.; Intenzo, C.M.; Keane, W. Pretreatment FDG-PET standardized uptake value as a prognostic factor for outcome in head and neck cancer. Head Neck 2009, 31, 195–201. [Google Scholar] [CrossRef]
- Abu-Ghanem, S.; Yafit, D.; Ghanayem, M.; Abergel, A.; Yehuda, M.; Fliss, D.M. Utility of first positron emission tomography-computed tomography scan as a prognostic tool following treatment of sinonasal and skull base malignancies. Head Neck 2019, 41, 701–706. [Google Scholar] [CrossRef]
- Lee, M.M.; Vokes, E.E.; Rosen, A.; Witt, M.E.; Weichselbaum, R.R.; Haraf, D.J. Multimodality therapy in advanced paranasal sinus carcinoma: Superior long-term results. Cancer J. Sci. Am. 1999, 5, 219–223. [Google Scholar] [CrossRef]
- Hanna, E.Y.; Cardenas, A.D.; DeMonte, F.; Roberts, D.; Kupferman, M.; Weber, R.; Rosenthal, D.; Kies, M. Induction chemotherapy for advanced squamous cell carcinoma of the paranasal sinuses. Arch. Otolaryngol. Head Neck Surg. 2011, 137, 78–81. [Google Scholar] [CrossRef]
- Ock, C.-Y.; Keam, B.; Kim, T.M.; Han, D.H.; Won, T.-B.; Lee, S.-H.; Hah, J.H.; Kwon, T.-K.; Kim, D.-W.; Kim, D.-Y.; et al. Induction chemotherapy in head and neck squamous cell carcinoma of the paranasal sinus and nasal cavity: A role in organ preservation. Korean J. Intern. Med. 2016, 31, 570–578. [Google Scholar] [CrossRef] [PubMed]
- Chen, N.X.; Chen, L.; Wang, J.L.; Wang, J.Y.; Yan, F.; Ma, L.; Zhang, X.X. A clinical study of multimodal treatment for orbital organ preservation in locally advanced squamous cell carcinoma of the nasal cavity and paranasal sinus. Jpn. J. Clin. Oncol. 2016, 46, 727–734. [Google Scholar] [CrossRef]
- Turri-Zanoni, M.; Lambertoni, A.; Margherini, S.; Giovannardi, M.; Ferrari, M.; Rampinelli, V.; Schreiber, A.; Cherubino, M.; Antognoni, P.; Locatelli, D.; et al. Multidisciplinary treatment algorithm for the management of sinonasal cancers with orbital invasion: A retrospective study. Head Neck 2019, 41, 2777–2788. [Google Scholar] [CrossRef]
- Fernström, E.; Nyman, J.; Hammerlid, E.; Holmberg, E.; Haugen-Cange, H.; Petruson, K.; Abel, E.; Björk-Eriksson, T. Results of preoperative chemoradiotherapy for patients with advanced cancer of the nasal cavity and paranasal sinuses. Acta Otolaryngol. 2017, 137, 1292–1300. [Google Scholar] [CrossRef]
- Amsbaugh, M.J.; Yusuf, M.; Silverman, C.; Bumpous, J.; Perez, C.A.; Potts, K.; Tennant, P.; Redman, R.; Dunlap, N. Organ preservation with neoadjuvant chemoradiation in patients with orbit invasive sinonasal cancer otherwise requiring exenteration. Radiat. Oncol. J. 2016, 34, 209–215. [Google Scholar] [CrossRef]
- Hirakawa, H.; Hanai, N.; Ozawa, T.; Suzuki, H.; Nishikawa, D.; Matayoshi, S.; Suzuki, M.; Hasegawa, Y. Prognostic impact of pathological response to neoadjuvant chemotherapy followed by definitive surgery in sinonasal squamous cell carcinoma. Head Neck 2016, 38, E1305-11. [Google Scholar] [CrossRef]
- Robin, T.P.; Jones, B.L.; Gordon, O.M.; Phan, A.; Abbott, D.; McDermott, J.D.; Goddard, J.A.; Raben, D.; Lanning, R.M.; Karam, S.D. A comprehensive comparative analysis of treatment modalities for sinonasal malignancies. Cancer 2017, 123, 3040–3049. [Google Scholar] [CrossRef]
- Abdelmeguid, A.S.; Teeramatwanich, W.; Roberts, D.B.; Amit, M.; Ferraroto, R.; Glisson, B.S.; Kupferman, M.E.; Su, S.Y.; Phan, J.; Garden, A.S.; et al. Neoadjuvant chemotherapy for locoregionally advanced squamous cell carcinoma of the paranasal sinuses. Cancer 2021, 127, 1788–1795. [Google Scholar] [CrossRef] [PubMed]
- Bossi, P.; Saba, N.F.; Vermorken, J.B.; Strojan, P.; Pala, L.; Bree, R.D.; Rodrigo, J.P.; Lopez, F.; Hanna, E.Y.; Haigentz, M.; et al. The role of systemic therapy in the management of sinonasal cancer: A critical review. Cancer Treat. Rev. 2015, 41, 836–843. [Google Scholar] [CrossRef] [PubMed]
- Subramanian, N.; Marchi, F.; Carobbio, A.L.C.; Missale, F.; Balasubramanian, D.; Thankappan, K.; Iyer, S. Induction chemotherapy in sinonasal malignancies: A review of literature. J. Head Neck Physicians Surg. 2019, 7, 52. [Google Scholar] [CrossRef]
- Amit, M.; Abdelmeguid, A.S.; Watcherporn, T.; Takahashi, H.; Tam, S.; Bell, D.; Ferrarotto, R.; Glisson, B.; Kupferman, M.E.; Roberts, D.B.; et al. Induction chemotherapy response as a guide for treatment optimization in sinonasal undifferentiated carcinoma. J. Clin. Oncol. 2019, 37, 504–512. [Google Scholar] [CrossRef]
- Eisenhauer, E.A.; Therasse, P.; Bogaerts, J.; Schwartz, L.H.; Sargent, D.; Ford, R.; Dancey, J.; Arbuck, S.; Gwyther, S.; Mooney, M.; et al. New response evaluation criteria in solid tumours: Revised RECIST guideline (version 1.1). Eur. J. Cancer 2009, 45, 228–247. [Google Scholar] [CrossRef] [PubMed]
- Nakatani, H.; Hirose, K.; Matsumoto, N.; Yamakawa, K.; Kakigi, A.; Takeda, T.; Ito, S.; Yamanishi, T.; Nishioka, A.; Ogawa, Y.; et al. A totally implanted intra-arterial chemotherapy system for advanced maxillary sinus carcinoma. ORL 2010, 71, 116–122. [Google Scholar] [CrossRef]
- Inuyama, Y.; Fujii, M.; Tanaka, J.; Takaoka, T.; Hosoda, H.; Kohno, N.; Saito, S. Neoadjuvant chemotherapy in maxillary sinus carcinoma with cisplatinum and peplomycin intraarterial infusion. Auris. Nasus. Larynx 1985, 12, S249–S254. [Google Scholar] [CrossRef]
- Shiga, K.; Yokoyama, J.; Hashimoto, S.; Saijo, S.; Tateda, M.; Ogawa, T.; Watanabe, M.; Kobayashi, T. Combined therapy after superselective arterial cisplatin infusion to treat maxillary squamous cell carcinoma. J. Otolaryngol. Head Neck Surg. 2007, 136, 1003–1009. [Google Scholar] [CrossRef]
- Fu, T.; Chin, C.J.; Xu, W.; Che, J.; Huang, S.H.; Monteiro, E.; Alghonaim, Y.; Ringash, J.; Witterick, I.J. Impact of neoadjuvant radiation on margins for non-squamous cell carcinoma sinonasal malignancies. Laryngoscope 2018, 128, 2796–2803. [Google Scholar] [CrossRef]
- Kreppel, M.; Danscheid, S.; Scheer, M.; Lüers, J.C.; Eich, H.T.; Zöller, J.E.; Guntinas-Lichius, O.; Beutner, D. Neoadjuvant chemoradiation in squamous cell carcinoma of the maxillary sinus: A 26-year experience. Chemother. Res. Pract. 2012, 2012, 1–8. [Google Scholar] [CrossRef] [PubMed]
- Mattavelli, D.; Schreiber, A.; Villaret, A.B.; Accorona, R.; Turri-Zanoni, M.; Lambertoni, A.; Ferrari, M.; Castelnuovo, P.; Nicolai, P. Complications and donor site morbidity of 3-layer reconstruction with iliotibial tract of the anterior skull base: Retrospective analysis of 186 patients. Head Neck 2018, 40, 63–69. [Google Scholar] [CrossRef] [PubMed]
- Farrell, N.F.; Mace, J.C.; Detwiller, K.Y.; Li, R.; Andersen, P.E.; Smith, T.L.; Clayburgh, D.R.; Geltzeiler, M. Predictors of survival outcomes in sinonasal squamous cell carcinoma: An analysis of the National Cancer Database. Int. Forum Allergy Rhinol. 2020. [Google Scholar] [CrossRef]
- Jafari, A.; Shen, S.A.; Qualliotine, J.R.; Orosco, R.K.; Califano, J.A.; DeConde, A.S. Impact of margin status on survival after surgery for sinonasal squamous cell carcinoma. Int. Forum Allergy Rhinol. 2019, 9, 1205–1211. [Google Scholar] [CrossRef]
- Kılıç, S.; Kılıç, S.S.; Baredes, S.; Park, R.C.W.; Mahmoud, O.; Suh, J.D.; Gray, S.T.; Eloy, J.A. Comparison of endoscopic and open resection of sinonasal squamous cell carcinoma: A propensity score–matched analysis of 652 patients. Int. Forum Allergy Rhinol. 2018, 8, 421–434. [Google Scholar] [CrossRef]
- Xiao, R.; Joshi, R.R.; Husain, Q.; Cracchiolo, J.R.; Lee, N.; Tsai, J.; Yu, Y.; Chen, L.; Kang, J.J.; McBride, S.; et al. Timing of surgery and adjuvant radiation therapy for sinonasal malignancies: Effect of surgical approach. Head Neck 2019, 41, 3551–3563. [Google Scholar] [CrossRef] [PubMed]
- Lu, V.M.; Ravindran, K.; Phan, K.; Van Gompel, J.J.; Smith, T.R.; Donaldson, A.M.; Quinones-Hinojosa, A.; Mekary, R.A.; Chaichana, K.L. Surgical outcomes of endoscopic versus open resection for primary sinonasal malignancy: A meta-analysis. Am. J. Rhinol. Allergy 2019, 33, 608–616. [Google Scholar] [CrossRef] [PubMed]
- Homma, A.; Nakamaru, Y.; Lund, V.J.; Hanna, E.Y.; Kowalski, L.P.; Toledo, R.N.; Mäkitie, A.A.; Rodrigo, J.P.; Rinaldo, A.; Snyderman, C.H.; et al. Endonasal endoscopic surgery for sinonasal squamous cell carcinoma from an oncological perspective. Auris Nasus Larynx 2020, 48, 41–49. [Google Scholar] [CrossRef] [PubMed]
- Lund, V.J.; Stammberger, H.; Nicolai, P.; Castelnuovo, P.; Beal, T.; Beham, A.; Bernal-Sprekelsen, M.; Braun, H.; Cappabianca, P.; Carrau, R.; et al. European position paper on endoscopic management of tumours of the nose, paranasal sinuses and skull base. Rhinol. Suppl. 2010, 22, 1–143. [Google Scholar] [PubMed]
- De Almeida, J.R.; Su, S.Y.; Koutourousiou, M.; Filho, F.V.G.; Miranda, J.C.F.; Wang, E.W.; Gardner, P.A.; Snyderman, C.H. Endonasal endoscopic surgery for squamous cell carcinoma of the sinonasal cavities and skull base: Oncologic outcomes based on treatment strategy and tumor etiology. Head Neck 2015, 37, 1163–1169. [Google Scholar] [CrossRef]
- Nakamaru, Y.; Suzuki, M.; Kano, S.; Mizumachi, T.; Tsushima, N.; Suzuki, T.; Honma, A.; Nakazono, A.; Kimura, S.; Onimaru, R.; et al. The role of endoscopic resection for selected patients with sinonasal squamous cell carcinoma. Auris Nasus Larynx 2021, 48, 131–137. [Google Scholar] [CrossRef]
- National Comprehensive Cancer Network Head and Neck Cancers (Version 3.2021). Available online: https://www.nccn.org/professionals/physician_gls/pdf/head-and-neck.pdf (accessed on 1 June 2021).
- Nicolai, P.; Battaglia, P.; Bignami, M.; Villaret, A.B.; Delù, G.; Khrais, T.; Lombardi, D.; Castelnuovo, P. Endoscopic surgery for malignant tumors of the sinonasal tract and adjacent skull base: A 10-year experience. Am. J. Rhinol. 2008, 22, 308–316. [Google Scholar] [CrossRef]
- Mattavelli, D.; Ferrari, M.; Villaret, A.B.; Schreiber, A.; Rampinelli, V.; Turri-Zanoni, M.; Lancini, D.; Taglietti, V.; Accorona, R.; Doglietto, F.; et al. Transnasal endoscopic surgery in selected nasal-ethmoidal cancer with suspected brain invasion: Indications, technique, and outcomes. Head Neck 2019, 41, 1854–1862. [Google Scholar] [CrossRef]
- Balm, A.J.M.; Smeele, L.E.; Lohuis, P.J.F.M. Optimizing exposure of the posterolateral maxillary and pterygoid region: The lower cheek flap. Eur. J. Surg. Oncol. 2008, 34, 699–703. [Google Scholar] [CrossRef]
- Kreeft, A.M.; Smeele, L.E.; Rasch, C.R.N.; Hauptmann, M.; Rietveld, D.H.F.; Leemans, C.R.; Balm, A.J.M. Preoperative imaging and surgical margins in maxillectomy patients. Head Neck 2012, 34, 1652–1656. [Google Scholar] [CrossRef] [PubMed]
- McMahon, J.D.; Crowther, J.; Taylor, W.M.; Wong, L.S.; Paterson, T.; Devine, J.; Wales, C.; Maciver, C. Anterolateral corridor approach to the infratemporal fossa and central skull base in maxillectomy: Rationale and technical aspects. Br. J. Oral Maxillofac. Surg. 2015, 53, 814–819. [Google Scholar] [CrossRef] [PubMed]
- Chatni, S.S.; Sharan, R.; Patel, D.; Iyer, S.; Tiwari, R.M.; Kuriakose, M.A. Transmandibular approach for excision of maxillary sinus tumors extending to pterygopalatine and infratemporal fossae. Oral Oncol. 2009, 45, 720–726. [Google Scholar] [CrossRef]
- Deganello, A.; Ferrari, M.; Paderno, A.; Turri-Zanoni, M.; Schreiber, A.; Mattavelli, D.; Vural, A.; Rampinelli, V.; Arosio, A.D.; Ioppi, A.; et al. Endoscopic-assisted maxillectomy: Operative technique and control of surgical margins. Oral Oncol. 2019, 93, 29–38. [Google Scholar] [CrossRef]
- Iannetti, G.; Valentini, V.; Rinna, C.; Ventucci, E.; Marianetti, T.M. Ethmoido-orbital tumors: Our experience. J. Craniofac. Surg. 2005, 16, 1085–1091. [Google Scholar] [CrossRef] [PubMed]
- Christianson, B.; Perez, C.; Harrow, B.; Batra, P.S. Management of the orbit during endoscopic sinonasal tumor surgery. Int. Forum Allergy Rhinol. 2015, 5, 967–973. [Google Scholar] [CrossRef]
- Gutierrez, W.R.; Bennion, D.M.; Walsh, J.E.; Owen, S.R. Vascular pedicled flaps for skull base defect reconstruction. Laryngoscope Investig. Otolaryngol. 2020, 5, 1029–1038. [Google Scholar] [CrossRef]
- Chakravarthi, S.; Gonen, L.; Monroy-Sosa, A.; Khalili, S.; Kassam, A. Endoscopic endonasal reconstructive methods to the anterior skull base. Semin. Plast. Surg. 2017, 31, 203–213. [Google Scholar] [CrossRef]
- Battaglia, P.; Turri-Zanoni, M.; Bernardi, F.D.; Mobaraki, P.D.; Karligkiotis, A.; Leone, F.; Castelnuovo, P. Septal flip flap per la ricostruzione del basicranio anteriore dopo resezione di tumori nasosinusali: Risultati preliminari. Acta Otorhinolaryngol. Ital. 2016, 36, 194–198. [Google Scholar] [CrossRef]
- Mattavelli, D.; Schreiber, A.; Ferrari, M.; Accorona, R.; Villaret, A.B.; Battaglia, P.; Castelnuovo, P.; Nicolai, P. Three-layer reconstruction with iliotibial tract after endoscopic resection of sinonasal tumors. World Neurosurg. 2017, 101, 486–492. [Google Scholar] [CrossRef] [PubMed]
- Bi, X.; Liu, B.; Mao, Z.; Wang, C.; Dunne, N.; Fan, Y.; Li, X. Applications of materials for dural reconstruction in pre-clinical and clinical studies: Advantages and drawbacks, efficacy, and selections. Mater. Sci. Eng. C Mater. Biol. Appl. 2020, 117, 111326. [Google Scholar] [CrossRef] [PubMed]
- Arosio, A.D.; Coden, E.; Karligkiotis, A.; Volpi, L.; Petruzzi, G.; Pellini, R.; Battaglia, P.; Castelnuovo, P.; Bignami, M. Temporoparietal fascia flap endonasal transposition in skull base reconstruction: Surgical technique. World Neurosurg. 2021, 146, 118. [Google Scholar] [CrossRef]
- Fortes, F.S.G.; Carrau, R.L.; Snyderman, C.H.; Kassam, A.; Prevedello, D.; Vescan, A.; Mintz, A.; Gardner, P. Transpterygoid transposition of a temporoparietal fascia flap: A new method for skull base reconstruction after endoscopic expanded endonasal approaches. Laryngoscope 2007, 117, 970–976. [Google Scholar] [CrossRef] [PubMed]
- Ferrari, M.; Vural, A.; Schreiber, A.; Mattavelli, D.; Gualtieri, T.; Taboni, S.; Bertazzoni, G.; Rampinelli, V.; Tomasoni, M.; Buffoli, B.; et al. Side-door temporoparietal fascia flap: A novel strategy for anterior skull base reconstruction. World Neurosurg. 2019, 126, e360–e370. [Google Scholar] [CrossRef]
- Veyrat, M.; Verillaud, B.; Herman, P.; Bresson, D. How I do it. The pedicled temporoparietal fascia flap for skull base reconstruction after endonasal endoscopic approaches. Acta Neurochir. 2016, 158, 2291–2294. [Google Scholar] [CrossRef]
- Bell, E.B.; Cohen, E.R.; Sargi, Z.; Leibowitz, J. Free tissue reconstruction of the anterior skull base: A review. World J. Otorhinolaryngol. Head Neck Surg. 2020, 6, 132–136. [Google Scholar] [CrossRef]
- Yano, T.; Tanaka, K.; Kishimoto, S.; Iida, H.; Okazaki, M. Reliability of and indications for pericranial flaps in anterior skull base reconstruction. J. Craniofac. Surg. 2011, 22, 482–485. [Google Scholar] [CrossRef] [PubMed]
- Patel, M.R.; Shah, R.N.; Snyderman, C.H.; Carrau, R.L.; Germanwala, A.V.; Kassam, A.B.; Zanation, A.M. Pericranial flap for endoscopic anterior skull-base reconstruction: Clinical outcomes and radioanatomic analysis of preoperative planning. Neurosurgery 2010, 66, 506–512. [Google Scholar] [CrossRef]
- Paré, A.; Blanchard, P.; Rosellini, S.; Aupérin, A.; Gorphe, P.; Casiraghi, O.; Temam, S.; Bidault, F.; Page, P.; Kolb, F.; et al. Outcomes of multimodal management for sinonasal squamous cell carcinoma. J. Cranio Maxillofac. Surg. 2017, 45, 1124–1132. [Google Scholar] [CrossRef]
- Ferrari, M.; Ioppi, A.; Schreiber, A.; Gualtieri, T.; Mattavelli, D.; Rampinelli, V.; Taboni, S.; Tomasoni, M.; Bossi, P.; Deganello, A.; et al. Malignant tumors of the maxillary sinus: Prognostic impact of neurovascular invasion in a series of 138 patients. Oral Oncol. 2020, 106, 104672. [Google Scholar] [CrossRef]
- Moya-Plana, A.; Bresson, D.; Temam, S.; Kolb, F.; Janot, F.; Herman, P. Development of minimally invasive surgery for sinonasal malignancy. Eur. Ann. Otorhinolaryngol. Head Neck Dis. 2016, 133, 405–411. [Google Scholar] [CrossRef]
- Hanasono, M.M.; Silva, A.K.; Yu, P.; Skoracki, R.J. A comprehensive algorithm for oncologic maxillary reconstruction. Plast. Reconstr. Surg. 2013, 131, 47–60. [Google Scholar] [CrossRef]
- Brown, J.S.; Shaw, R.J. Reconstruction of the maxilla and midface: Introducing a new classification. Lancet Oncol. 2010, 11, 1001–1008. [Google Scholar] [CrossRef]
- Moya-Plana, A.; Veyrat, M.; Honart, J.F.; Fremicourt, K.D.; Alkhashnam, H.; Sarfati, B.; Janot, F.; Leymarie, N.; Temam, S.; Kolb, F. Reconstruction of maxillectomy and midfacial defects using latissimus dorsi-scapular free flaps in a comprehensive cancer center. Oral Oncol. 2019, 99, 104468. [Google Scholar] [CrossRef]
- Iyer, S.; Thankappan, K. Maxillary reconstruction: Current concepts and controversies. Indian J. Plast. Surg. 2014, 47, 8–19. [Google Scholar] [CrossRef]
- Bhojwani, A.; Unsal, A.; Dubal, P.M.; Echanique, K.A.; Baredes, S.; Liu, J.K.; Eloy, J.A. Frontal sinus malignancies: A population-based analysis of incidence and survival. Otolaryngol. Head Neck Surg. 2016, 154, 735–741. [Google Scholar] [CrossRef]
- Pietrobon, G.; Bignami, M.; Preti, A.; Pistochini, A.; Bandi, F.; Gallo, S.; Bahranifard, H.; Locatelli, D.; Karligkiotis, A.; Castelnuovo, P. Frontal sinus ablation (Riedel-Mosher’s procedure): Indications and role in the endonasal endoscopic era. Rhinology 2019, 57, 293–302. [Google Scholar] [CrossRef]
- Dova, S.; Karkos, P.D.; Constantinidis, J. Reconstruction of frontal defects with calvarial grafts. Rhinology 2018, 56, 297–302. [Google Scholar] [CrossRef] [PubMed]
- Shimbo, K.; Okuhara, Y.; Yokota, K. Dual purpose of de-epithelialized latissimus dorsi musculocutaneous flap for treatment of chronic frontal sinusitis and frontal bone defect. J. Craniofac. Surg. 2020, 32, 1122–1125. [Google Scholar] [CrossRef] [PubMed]
- Vargo, J.D.; Przylecki, W.; Camarata, P.J.; Andrews, B.T. Classification and microvascular flap selection for anterior cranial fossa reconstruction. J. Reconstr. Microsurg. 2018, 34, 590–600. [Google Scholar] [CrossRef] [PubMed]
- Pulikkottil, B.J.; Pezeshk, R.A.; Ramanadham, S.R.; Haddock, N.T. The medial femoral condyle corticoperiosteal free flap for frontal sinus reconstruction. J. Craniofac. Surg. 2017, 28, 813–816. [Google Scholar] [CrossRef]
- Gualtieri, T.; Taboni, S.; Ferrari, M.; Gilbert, R. Bioengineering for head and neck reconstruction. Curr. Opin. Otolaryngol. Head Neck Surg. 2021, 29, 156–160. [Google Scholar] [CrossRef]
- Ahn, P.H.; Mitra, N.; Alonso-Basanta, M.; Palmer, J.N.; Adappa, N.D.; O’Malley, B.W.J.; Rassekh, C.; Chalian, A.; Cohen, R.B.; Lin, A. Risk of lymph node metastasis and recommendations for elective nodal treatment in squamous cell carcinoma of the nasal cavity and maxillary sinus: A SEER analysis. Acta Oncol. 2016, 55, 1107–1114. [Google Scholar] [CrossRef]
- Wang, Y.; Yang, R.; Zhao, M.; Guo, W.; Zhang, L.; Zhang, W.; Wang, X. Retrospective analysis of 98 cases of maxillary sinus squamous cell carcinoma and therapeutic exploration. World J. Surg. Oncol. 2020, 18, 90. [Google Scholar] [CrossRef] [PubMed]
- Cantù, G.; Bimbi, G.; Miceli, R.; Mariani, L.; Colombo, S.; Riccio, S.; Squadrelli, M.; Battisti, A.; Pompilio, M.; Rossi, M. Lymph node metastases in malignant tumors of the paranasal sinuses: Prognostic value and treatment. Arch. Otolaryngol. Head. Neck Surg. 2008, 134, 170–177. [Google Scholar] [CrossRef] [PubMed]
- Le, Q.T.; Fu, K.K.; Kaplan, M.J.; Terris, D.J.; Fee, W.E.; Goffinet, D.R. Lymph node metastasis in maxillary sinus carcinoma. Int. J. Radiat. Oncol. Biol. Phys. 2000, 46, 541–549. [Google Scholar] [CrossRef]
- Berger, M.H.; Tajudeen, B.A.; John, M.A.S.; Tjoa, T.; Kuan, E.C. Should an elective neck dissection be performed for maxillary sinus squamous cell carcinoma? Laryngoscope 2019, 129, 2445–2446. [Google Scholar] [CrossRef]
- Sangal, N.R.; Lee, Y.-J.; Brady, J.S.; Patel, T.D.; Eloy, J.A.; Baredes, S.; Park, R.C.W. The role of elective neck dissection in the treatment of maxillary sinus squamous cell carcinoma. Laryngoscope 2018, 128, 1835–1841. [Google Scholar] [CrossRef]
- Park, J.-H.; Nam, W.; Kim, H.J.; Cha, I.-H. Is elective neck dissection needed in squamous cell carcinoma of maxilla? J. Korean Assoc. Oral Maxillofac. Surg. 2017, 43, 166–170. [Google Scholar] [CrossRef]
- Dooley, L.; Shah, J. Management of the neck in maxillary sinus carcinomas. Curr. Opin. Otolaryngol. Head Neck Surg. 2015, 23, 107–114. [Google Scholar] [CrossRef] [PubMed]
- Lee, W.H.; Choi, S.H.; Kim, S.-H.; Choi, E.C.; Lee, C.G.; Keum, K.C. Elective neck treatment in clinically node-negative paranasal sinus carcinomas: Impact on treatment outcome. Radiat. Oncol. J. 2018, 36, 304–316. [Google Scholar] [CrossRef]
- Crawford, K.L.; Jafari, A.; Qualliotine, J.R.; Stuart, E.; DeConde, A.S.; Califano, J.A.; Orosco, R.K. Elective neck dissection for T3/T4 cN0 sinonasal squamous cell carcinoma. Head Neck 2020, 42, 3655–3662. [Google Scholar] [CrossRef] [PubMed]
- Resto, V.A.; Chan, A.W.; Deschler, D.G.; Lin, D.T. Extent of surgery in the management of locally advanced sinonasal malignancies. Head Neck 2008, 30, 222–229. [Google Scholar] [CrossRef] [PubMed]
- Foster, C.C.; Kim, J.K.; Melotek, J.M.; Lee, N.Y. Update of radiation techniques using photons for anterior skull base tumors. Adv. Otorhinolaryngol. 2020, 84, 68–77. [Google Scholar] [CrossRef]
- Spratt, D.E.; Lee, N.Y. Carcinoma of the Paranasal Sinuses. In Target Volume Delineation for Conformal and Intensity-Modulated Radiation Therapy; Lee, N.Y., Riaz, N., Lu, J.J., Eds.; Springer: Cham, Germany, 2014. [Google Scholar]
- Jensen, A.D. Particle therapy: Protons and heavy ions. Adv. Otorhinolaryngol. 2020, 84, 87–105. [Google Scholar] [PubMed]
- Yu, N.Y.; Gamez, M.E.; Hartsell, W.F.; Tsai, H.K.; Laramore, G.E.; Larson, G.L.; Simone, C.B.; Rossi, C.; Katz, S.R.; Buras, M.R.; et al. A multi-institutional experience of proton beam therapy for sinonasal tumors. Adv. Radiat. Oncol. 2019, 4, 689–698. [Google Scholar] [CrossRef]
- Jensen, A.D.; Nikoghosyan, A.V.; Windemuth-Kieselbach, C.; Debus, J.; Münter, M.W. Treatment of malignant sinonasal tumours with intensity-modulated radiotherapy (IMRT) and carbon ion boost (C12). BMC Cancer 2011, 11, 190. [Google Scholar] [CrossRef]
- Hu, W.; Hu, J.; Huang, Q.; Gao, J.; Yang, J.; Qiu, X.; Kong, L.; Lu, J.J. Particle beam radiation therapy for sinonasal malignancies: Single institutional experience at the Shanghai Proton and Heavy Ion Center. Cancer Med. 2020, 9, 7914–7924. [Google Scholar] [CrossRef]
- Zhang, W.; Hu, W.; Hu, J.; Gao, J.; Yang, J.; Kong, L.; Lu, J.J. Carbon ion radiation therapy for sinonasal malignancies: Promising results from 2282 cases from the real world. Cancer Sci. 2020, 111, 4465–4479. [Google Scholar] [CrossRef]
- Russo, A.L.; Adams, J.A.; Weyman, E.A.; Busse, P.M.; Goldberg, S.I.; Varvares, M.; Deschler, D.D.; Lin, D.T.; Delaney, T.F.; Chan, A.W. Long-term outcomes after proton beam therapy for sinonasal squamous cell carcinoma. Int. J. Radiat. Oncol. Biol. Phys. 2016, 95, 368–376. [Google Scholar] [CrossRef]
- Sautois, B.; Schroeder, H.; Martin, M.; Piret, P.; Demez, P.; Bouchain, O.; Mutijima, E.; Moreau, P. Weekly cisplatin with radiotherapy for locally advanced head and neck squamous cell carcinoma. Off. J. Balkan Union Oncol. 2016, 21, 979–988. [Google Scholar]
- Newlin, H.E.; Amdur, R.J.; Riggs, C.E.; Morris, C.G.; Kirwan, J.M.; Mendenhall, W.M. Concomitant weekly cisplatin and altered fractionation radiotherapy in locally advanced head and neck cancer. Cancer 2010, 116, 4533–4540. [Google Scholar] [CrossRef]
- Melotek, J.M.; Cooper, B.T.; Koshy, M.; Silverman, J.S.; Spiotto, M.T. Weekly versus every-three-weeks platinum-based chemoradiation regimens for head and neck cancer. J. Otolaryngol. Head Neck Surg. 2016, 45, 1–9. [Google Scholar] [CrossRef] [PubMed]
- Lasrado, S.; Moras, K.; Pinto, G.J.O.; Bhat, M.; Hegde, S.; Sathian, B.; Luis, N.A. Role of concomitant chemoradiation in locally advanced head and neck cancers. Asian Pac. J. Cancer Prev. 2014, 15, 4147–4152. [Google Scholar] [CrossRef] [PubMed][Green Version]
- Chopra, S.; Kamdar, D.P.; Cohen, D.S.; Heilbrun, L.K.; Smith, D.; Kim, H.; Lin, H.-S.; Jacobs, J.R.; Yoo, G. Outcomes of nonsurgical management of locally advanced carcinomas of the sinonasal cavity. Laryngoscope 2017, 127, 855–861. [Google Scholar] [CrossRef]
- Park, S.-H.; Lee, J.E.; Ahn, D. Outcome of definitive and postoperative radiotherapy in patients with sinonasal squamous cell carcinomas. Tumori 2016, 102, 426–432. [Google Scholar] [CrossRef]
- Qiu, X.; Yang, J. Clinical study of cetuximab combined with radical radiotherapy in the treatment of locally advanced sinonasal squamous cell carcinoma. J BUON 2018, 23, 1111–1117. [Google Scholar] [PubMed]
- Nguyen, M.-L.; Cantrell, J.N.; Ahmad, S.; Henson, C. Intensity-modulated proton therapy (IMPT) versus intensity-modulated radiation therapy (IMRT) for the treatment of head and neck cancer: A dosimetric comparison. Med. Dosim. Off. J. Am. Assoc. Med. Dosim. 2021. [Google Scholar] [CrossRef]
- Catton, C.; O’Sullivan, B.; Bell, R.; Laperriere, N.; Cummings, B.; Fornasier, V.; Wunder, J. Chordoma: Long-term follow-up after radical photon irradiation. Radiother. Oncol. J. Eur. Soc. Ther. Radiol. Oncol. 1996, 41, 67–72. [Google Scholar] [CrossRef]
- Feuvret, L.; Bracci, S.; Calugaru, V.; Bolle, S.; Mammar, H.; Marzi, L.D.; Bresson, D.; Habrand, J.-L.; Mazeron, J.-J.; Dendale, R.; et al. Efficacy and safety of adjuvant proton therapy combined with surgery for chondrosarcoma of the skull base: A retrospective, population-based study. Int. J. Radiat. Oncol. Biol. Phys. 2016, 95, 312–321. [Google Scholar] [CrossRef]
- Ares, C.; Hug, E.B.; Lomax, A.J.; Bolsi, A.; Timmermann, B.; Rutz, H.P.; Schuller, J.C.; Pedroni, E.; Goitein, G. Effectiveness and safety of spot scanning proton radiation therapy for chordomas and chondrosarcomas of the skull base: First long-term report. Int. J. Radiat. Oncol. Biol. Phys. 2009, 75, 1111–1118. [Google Scholar] [CrossRef]
- Toyomasu, Y.; Demizu, Y.; Matsuo, Y.; Sulaiman, N.S.; Mima, M.; Nagano, F.; Terashima, K.; Tokumaru, S.; Hayakawa, T.; Daimon, T.; et al. Outcomes of patients with sinonasal squamous cell carcinoma treated with particle therapy using protons or carbon ions. Int. J. Radiat. Oncol. Biol. Phys. 2018, 101, 1096–1103. [Google Scholar] [CrossRef]
- Mimica, X.; Yu, Y.; McGill, M.; Barker, C.A.; McBride, S.; Ganly, I.; Cracchiolo, J.R.; Dunn, L.A.; Katabi, N.; Sine, K.; et al. Organ preservation for patients with anterior mucosal squamous cell carcinoma of the nasal cavity: Rhinectomy-free survival in those refusing surgery. Head Neck 2019, 41, 2741–2747. [Google Scholar] [CrossRef] [PubMed]
- Takes, R.P.; Ferlito, A.; Silver, C.E.; Rinaldo, A.; Medina, J.E.; Robbins, K.T.; Rodrigo, J.P.; Hamoir, M.; Suárez, C.; Zbären, P.; et al. The controversy in the management of the N0 neck for squamous cell carcinoma of the maxillary sinus. Eur. Arch. Otorhinoaryngol. 2014, 271, 899–904. [Google Scholar] [CrossRef]
- Ganly, I.; Patel, S.G.; Singh, B.; Kraus, D.H.; Bridger, P.G.; Cantu, G.; Cheesman, A.; Sa, G.D.; Donald, P.; Fliss, D.; et al. Complications of craniofacial resection for malignant tumors of the skull base: Report of an international collaborative study. Head Neck 2005, 27, 445–451. [Google Scholar] [CrossRef] [PubMed]
- Sakai, S.-I.; Kubo, T.; Mori, N.; Itoh, M.; Miyaguchi, M.; Kitaoku, S.; Sakata, Y.; Fuchihata, H. A study of the late effects of radiotherapy and operation on patients with maxillary cancer: A survey more than 10 years after initial treatment. Cancer 1988, 62, 2114–2117. [Google Scholar] [CrossRef]
- Raza, S.M.; Garzon-Muvdi, T.; Gallia, G.L.; Tamargo, R.J. Craniofacial resection of midline anterior skull base malignancies: A reassessment of outcomes in the modern era. World Neurosurg. 2012, 78, 128–136. [Google Scholar] [CrossRef] [PubMed]
- Castelnuovo, P.; Lepera, D.; Turri-Zanoni, M.; Battaglia, P.; Villaret, A.B.; Bignami, M.; Nicolai, P.; Dallan, I. Quality of life following endoscopic endonasal resection of anterior skull base cancers: Clinical article. J. Neurosurg. 2013, 119, 1401–1409. [Google Scholar] [CrossRef] [PubMed]
- Murphy, J.; Isaiah, A.; Wolf, J.S.; Lubek, J.E. Quality of life factors and survival after total or extended maxillectomy for sinonasal malignancies. J. Oral Maxillofac. Surg. 2015, 73, 759–763. [Google Scholar] [CrossRef]
- Dirix, P.; Vanstraelen, B.; Jorissen, M.; Poorten, V.V.; Nuyts, S. Intensity-modulated radiotherapy for sinonasal cancer: Improved outcome compared to conventional radiotherapy. Int. J. Radiat. Oncol. Biol. Phys. 2010, 78, 998–1004. [Google Scholar] [CrossRef]
- Pasalic, D.; Ludmir, E.B.; Allen, P.K.; Thaker, N.G.; Chapman, B.V.; Hanna, E.Y.; Su, S.Y.; Ferrarotto, R.; Glisson, B.S.; Reddy, J.P.; et al. Patient-reported outcomes, physician-reported toxicities, and treatment outcomes in a modern cohort of patients with sinonasal cancer treated using proton beam therapy. Radiother. Oncol. 2020, 148, 258–266. [Google Scholar] [CrossRef] [PubMed]
- Tyler, M.A.; Mohamed, A.S.R.; Smith, J.B.; Aymard, J.M.; Fuller, C.D.; Phan, J.; Frank, S.J.; Ferrarotto, R.; Kupferman, M.E.; Hanna, E.Y.; et al. Long-term quality of life after definitive treatment of sinonasal and nasopharyngeal malignancies. Laryngoscope 2020, 130, 86–93. [Google Scholar] [CrossRef] [PubMed]
- Lee, J.H.; Zacharia, B.E.; Ba, D.; Leslie, D.; Liu, G.; Goyal, N. Mental health disorders associated with sinonasal and skull base malignancies: A large cohort study. J. Neurol. Surg. Part B Skull Base 2020, 81, 187–192. [Google Scholar] [CrossRef] [PubMed]
- Sharma, M.B.; Jensen, K.; Amidi, A.; Eskildsen, S.F.; Johansen, J.; Grau, C. Late toxicity in the brain after radiotherapy for sinonasal cancer: Neurocognitive functioning, MRI of the brain and quality of life. Clin. Transl. Radiat. Oncol. 2020, 25, 52–60. [Google Scholar] [CrossRef] [PubMed]
- Workman, A.D.; Palmer, J.N.; Adappa, N.D. Posttreatment surveillance for sinonasal malignancy. Curr. Opin. Otolaryngol. Head Neck Surg. 2017, 25, 86–92. [Google Scholar] [CrossRef]
- Gupta, T.; Master, Z.; Kannan, S.; Agarwal, J.P.; Ghsoh-Laskar, S.; Rangarajan, V.; Murthy, V.; Budrukkar, A. Diagnostic performance of post-treatment FDG PET or FDG PET/CT imaging in head and neck cancer: A systematic review and meta-analysis. Eur. J. Nucl. Med. Mol. Imaging 2011, 38, 2083–2095. [Google Scholar] [CrossRef]
- Schwartz, J.S.; Brooks, S.G.; Stubbs, V.; Ghosh, A.; Tajudeen, B.A.; Khalili, S.; Palmer, J.N.; Lee, J.Y.K.; Nabavizadeh, S.A.; Learned, K.O.; et al. Temporal patterns of (18) F-fluorodeoxyglucose positron emission tomography/computed tomography sinonasal uptake after treatment of sinonasal malignancy. Int. Forum Allergy Rhinol. 2016, 6, 1301–1307. [Google Scholar] [CrossRef]
- Kaplan, M.J.; Fischbein, N.J.; Harsh, G.R. Anterior skull base surgery. Otolaryngol. Clin. N. Am. 2005, 38, 107–131. [Google Scholar] [CrossRef] [PubMed]
- Nicolai, P.; Castelnuovo, P.; Villaret, A.B. Endoscopic resection of sinonasal malignancies. Curr. Oncol. Rep. 2011, 13, 138–144. [Google Scholar] [CrossRef]
- Dulguerov, P.; Jacobsen, M.S.; Allal, A.S.; Lehmann, W.; Calcaterra, T. Nasal and paranasal sinus carcinoma: Are we making progress? A series of 220 patients and a systematic review. Cancer 2001, 92, 3012–3029. [Google Scholar] [CrossRef]
- Dulguerov, P.; Allal, A.S. Nasal and paranasal sinus carcinoma: How can we continue to make progress? Curr. Opin. Otolaryngol. Head Neck Surg. 2006, 14, 67–72. [Google Scholar] [CrossRef]
- Orlandi, E.; Iacovelli, N.A.; Ingargiola, R.; Resteghini, C.; Bossi, P.; Licitra, L.; Ferrari, M.; Nicolai, P. Treatment options for recurrent anterior skull base tumors. Adv. Otorhinolaryngol. 2020, 84, 231–245. [Google Scholar] [PubMed]
- Kaplan, D.J.; Kim, J.H.; Wang, E.; Snyderman, C. Prognostic indicators for salvage surgery of recurrent sinonasal malignancy. Otolaryngol. Head Neck Surg. 2016, 154, 104–112. [Google Scholar] [CrossRef]
- Orlandi, E.; Cavalieri, S.; Granata, R.; Nicolai, P.; Castelnuovo, P.; Piazza, C.; Schreiber, A.; Turri-Zanoni, M.; Quattrone, P.; Miceli, R.; et al. Locally advanced epithelial sinonasal tumors: The impact of multimodal approach. Laryngoscope 2020, 130, 857–865. [Google Scholar] [CrossRef]
- Tabaee, A.; Nyquist, G.; Anand, V.K.; Singh, A.; Kacker, A.; Schwartz, T.H. Palliative endoscopic surgery in advanced sinonasal and anterior skull base neoplasms. Otolaryngol. Head Neck Surg. 2010, 142, 126–128. [Google Scholar] [CrossRef]
- Farber, N.I.; Povolotskiy, R.; Bavier, R.D.; Riccardi, J.; Eloy, J.A.; Hsueh, W.D. Impact of palliative treatment on survival in sinonasal malignancies. Int. Forum Allergy Rhinol. 2019, 9, 1499–1507. [Google Scholar] [CrossRef] [PubMed]
- McDonald, M.W.; Moore, M.G.; Johnstone, P.A.S. Risk of carotid blowout after reirradiation of the head and neck: A systematic review. Int. J. Radiat. Oncol. Biol. Phys. 2012, 82, 1083–1089. [Google Scholar] [CrossRef] [PubMed]
- Suárez, C.; Fernández-Alvarez, V.; Hamoir, M.; Mendenhall, W.M.; Strojan, P.; Quer, M.; Silver, C.E.; Rodrigo, J.P.; Rinaldo, A.; Ferlito, A. Carotid blowout syndrome: Modern trends in management. Cancer Manag. Res. 2018, 10, 5617–5628. [Google Scholar] [CrossRef] [PubMed]
- Coppa, N.D.; Raper, D.M.S.; Zhang, Y.; Collins, B.T.; Harter, K.W.; Gagnon, G.J.; Collins, S.P.; Jean, W.C. Treatment of malignant tumors of the skull base with multi-session radiosurgery. J. Hematol. Oncol. 2009, 2, 1–11. [Google Scholar] [CrossRef] [PubMed]
- Krengli, M.; Apicella, G.; Deantonio, L.; Paolini, M.; Masini, L. Stereotactic radiation therapy for skull base recurrences: Is a salvage approach still possible? Reports Pract. Oncol. Radiother. 2015, 20, 430–439. [Google Scholar] [CrossRef]
- Fossati, P.; Vavassori, A.; Deantonio, L.; Ferrara, E.; Krengli, M.; Orecchia, R. Review of photon and proton radiotherapy for skull base tumours. Reports Pract. Oncol. Radiother. 2016, 21, 336–355. [Google Scholar] [CrossRef]
- Ahmed, S.K.; Brown, P.D.; Foote, R.L. Protons vs. photons for Brain and Skull Base Tumors. Semin. Radiat. Oncol. 2018, 28, 97–107. [Google Scholar] [CrossRef] [PubMed]
- Patel, S.H.; Wang, Z.; Wong, W.W.; Murad, M.H.; Buckey, C.R.; Mohammed, K.; Alahdab, F.; Altayar, O.; Nabhan, M.; Schild, S.E.; et al. Charged particle therapy versus photon therapy for paranasal sinus and nasal cavity malignant diseases: A systematic review and meta-analysis. Lancet Oncol. 2014, 15, 1027–1038. [Google Scholar] [CrossRef]
- Phan, J.; Pollard, C.; Brown, P.D.; Guha-Thakurta, N.; Garden, A.S.; Rosenthal, D.I.; Fuller, C.D.; Frank, S.J.; Brandon Gunn, G.; Morrison, W.H.; et al. Stereotactic radiosurgery for trigeminal pain secondary to recurrent malignant skull base tumors. J. Neurosurg. 2019, 130, 812–821. [Google Scholar] [CrossRef] [PubMed]
- Licitra, L.; Resteghini, C.; Bossi, P. The evolving role of systemic therapy in the primary treatment of sinonasal cancer. Adv. Otorhinolaryngol. 2020, 84, 78–86. [Google Scholar] [CrossRef]
- Riobello, C.; Vivanco, B.; Reda, S.; López-Hernández, A.; García-Inclán, C.; Potes-Ares, S.; Cabal, V.N.; López, F.; Llorente, J.L.; Hermsen, M.A. Programmed death ligand-1 expression as immunotherapeutic target in sinonasal cancer. Head Neck 2018, 40, 818–827. [Google Scholar] [CrossRef]
- Girelli, L.; Locati, L.; Galeone, C.; Scanagatta, P.; Duranti, L.; Licitra, L.; Pastorino, U. Lung metastasectomy in adenoid cystic cancer: Is it worth it? Oral Oncol. 2017, 65, 114–118. [Google Scholar] [CrossRef]
- Lu, H.J.; Hsieh, C.C.; Yeh, C.C.; Yeh, Y.C.; Wu, C.C.; Wang, F.S.; Lai, J.M.; Yang, M.H.; Wang, C.H.; Huang, C.Y.F.; et al. Clinical, pathophysiologic, and genomic analysis of the outcomes of primary head and neck malignancy after pulmonary metastasectomy. Sci. Rep. 2019, 9, 1–13. [Google Scholar] [CrossRef]




| Rationale | Supporting Evidence | Type of Neoadjuvant Treatment (Objective Response Rate) | ChT Regimens | Description | References |
|---|---|---|---|---|---|
| Orbit preservation | Yes | ChT (61.9–100%) | TPF | Neoadjuvant ChT is associated with a considerable chance of orbit preservation (range: 60.0–78.8%) in patients for whom orbital ablation would be indicated in case of upfront surgery. | Ock et al. [63] Hanna et al. [62] Chen et al. [64] Turri-Zanoni et al. [65] Ferrari et al. [49] Fernström et al. [66] |
| TPI | |||||
| TP | |||||
| TF | |||||
| PF | |||||
| ChT-RT (57.1%; CR rate: 35.7–48.1%) | P * | Neoadjuvant ChT-RT reduces the rate of orbital ablation in patients with orbit-abutting SNSCC (range: 93–100%). | Amsbaugh et al. [67] Fernström et al. [66] | ||
| Stratification of prognosis | Yes | ChT (67.4–93.0% **) | TPF | A good response to neoadjuvant ChT is associated with a relatively favorable prognosis in terms of recurrence and survival. | Hanna et al. [62] Hirakawa et al. [68] |
| TPI | |||||
| TF | |||||
| PF | |||||
| Improvement of margin status | Yes | ChT-RT (N.A.) | N.A. | Neoadjuvant ChT-RT reduces the rate of involved margins in patients with orbit-abutting SNSCC. | Robin et al. [69] |
| Chemoselection | No | ChT (56.9%) | TPF | Effectiveness of locoregional treatment (surgery vs. (ChT)-RT) does not relate to response to neoadjuvant ChT. | Abdelmeguid et al. [70] |
| TPI | |||||
| TP | |||||
| TP-C | |||||
| Improvement of distant metastasis-free survival | No | ChT (56.9%) | TPF | Neoadjuvant ChT could reduce the risk of distant metastases; however, comparative evidence is lacking. | Bossi et al. [71] Abdelmeguid et al. [70] |
| TPI | |||||
| TP | |||||
| TP-C |
| Primary Subsite | Extension Vector | Involved Structures | Recommended Surgery |
|---|---|---|---|
| Nasoethmoidal | Anterior | Nasal bones, frontal process of the maxillary bone, external nose | Partial/total rhinectomy |
| Lateral | Medial orbital bony wall, periorbit, extraconal fat (minimal), medial wall of the lacrimal sac | Orbit-sparing endoscopic resection | |
| Extraconal fat (non-minimal), ocular muscles, eye, preseptal structures, orbital apex, lateral wall of the lacrimal sac | Orbital exenteration/clearance | ||
| Medial | Nasal septum | Endoscopic resection | |
| Posterior | Sphenoid sinus, nasopharynx, sella, clivus | Endoscopic resection | |
| Posterolateral | Pterygopalatine fossa, infratemporal fossa, upper parapharyngeal space | Endoscopic resection | |
| Cranial | Bony skull base (ethmoidal roof, cribriform plate), dura mater, falx cerebri (minimal), brain (minimal) | Endoscopic resection with transcranial craniectomy w/o subpial dissection | |
| Falx cerebri (non-minimal), brain (non-minimal) | Cranioendoscopic resection w/o subpial dissection | ||
| Cranio-lateral | Orbital roof, supraorbital dura | Endoscopic resection or cranioendoscopic resection | |
| Caudal | Hard palate | Inferior maxillectomy | |
| Maxillary | Anterior | Premaxillary periosteum, subcutaneous tissue, skin | Maxillectomy w/o resection of premaxillary skin and rhinectomy |
| Lateral | Buccal space, masticatory space | Maxillectomy w/o coronoidectomy | |
| Medial | Medial maxillary wall, nasolacrimal duct, nasal septum | Maxillectomy w/o septectomy | |
| Posterior | Pterygopalatine fossa, pterygoid process, masticatory space, upper parapharyngeal space | Maxillectomy w/o endoscopic-assisted delineation of the posterior margin | |
| Cranial | Maxillary sinus lumen | Subtotal maxillectomy | |
| Orbital floor, periorbit, extraconal fat (minimal) | Total maxillectomy w/o resection of the periorbit/extraconal fat | ||
| Extraconal fat (non-minimal), ocular muscles, eye, preseptal structures, orbital apex | Orbital exenteration/clearance | ||
| Caudal | Buccal space, buccinator muscle, alveolar ridge/gum, hard palate | Maxillectomy | |
| Frontal | Anterior | Anterior frontal plate, periosteum, subcutaneous tissue, skin | Riedel’s operation |
| Posterior | Posterior frontal plate, dura, brain | Riedel’s operation with posterior frontal craniectomy | |
| Bony skull base (ethmoidal roof, olfactory cleft) and overlying dura | Cranioendoscopic resection | ||
| Caudal | External nose | Partial/total rhinectomy | |
| Orbital roof, periorbit, extraconal fat (minimal) | Orbit-sparing Riedel’s operation | ||
| Extraconal fat (non-minimal), ocular muscles, eye, preseptal structures | Riedel’s operation with orbital exenteration/clearance | ||
| Sphenoid | Anterior | Anterior sphenoidal wall | Endoscopic resection |
| Lateral | Lateral sphenoidal wall | Endoscopic resection | |
| Posterior | Sella, clivus | Endoscopic resection w/o transnasal craniectomy | |
| Cranial | Mucosa, planum sphenoidale, dura | Endoscopic resection w/o transnasal craniectomy | |
| Caudal | Sphenoidal floor, nasopharynx | Endoscopic resection |
Publisher’s Note: MDPI stays neutral with regard to jurisdictional claims in published maps and institutional affiliations. |
© 2021 by the authors. Licensee MDPI, Basel, Switzerland. This article is an open access article distributed under the terms and conditions of the Creative Commons Attribution (CC BY) license (https://creativecommons.org/licenses/by/4.0/).
Share and Cite
Ferrari, M.; Taboni, S.; Carobbio, A.L.C.; Emanuelli, E.; Maroldi, R.; Bossi, P.; Nicolai, P. Sinonasal Squamous Cell Carcinoma, a Narrative Reappraisal of the Current Evidence. Cancers 2021, 13, 2835. https://doi.org/10.3390/cancers13112835
Ferrari M, Taboni S, Carobbio ALC, Emanuelli E, Maroldi R, Bossi P, Nicolai P. Sinonasal Squamous Cell Carcinoma, a Narrative Reappraisal of the Current Evidence. Cancers. 2021; 13(11):2835. https://doi.org/10.3390/cancers13112835
Chicago/Turabian StyleFerrari, Marco, Stefano Taboni, Andrea Luigi Camillo Carobbio, Enzo Emanuelli, Roberto Maroldi, Paolo Bossi, and Piero Nicolai. 2021. "Sinonasal Squamous Cell Carcinoma, a Narrative Reappraisal of the Current Evidence" Cancers 13, no. 11: 2835. https://doi.org/10.3390/cancers13112835
APA StyleFerrari, M., Taboni, S., Carobbio, A. L. C., Emanuelli, E., Maroldi, R., Bossi, P., & Nicolai, P. (2021). Sinonasal Squamous Cell Carcinoma, a Narrative Reappraisal of the Current Evidence. Cancers, 13(11), 2835. https://doi.org/10.3390/cancers13112835

