Follow-Up Study Confirms the Presence of Gastric Cancer DNA Methylation Hallmarks in High-Risk Precursor Lesions
Abstract
Simple Summary
Abstract
1. Introduction
2. Materials and Methods
2.1. Patients and Samples
2.2. Cell Line Culture, Demethylation Treatments and Gene Expression Analysis
2.3. Helicobacter Pylori Infection and Genotyping
2.4. DNA Extraction, Bisulfite Modification and INFINIUM 450K Methylation Array
2.5. Hierarchical Cluster Analysis and Definition of CpG Methylation Differences
2.6. Gene Ontology Analysis
2.7. Methylation-Site Promoter (MSP) of Candidate Genes
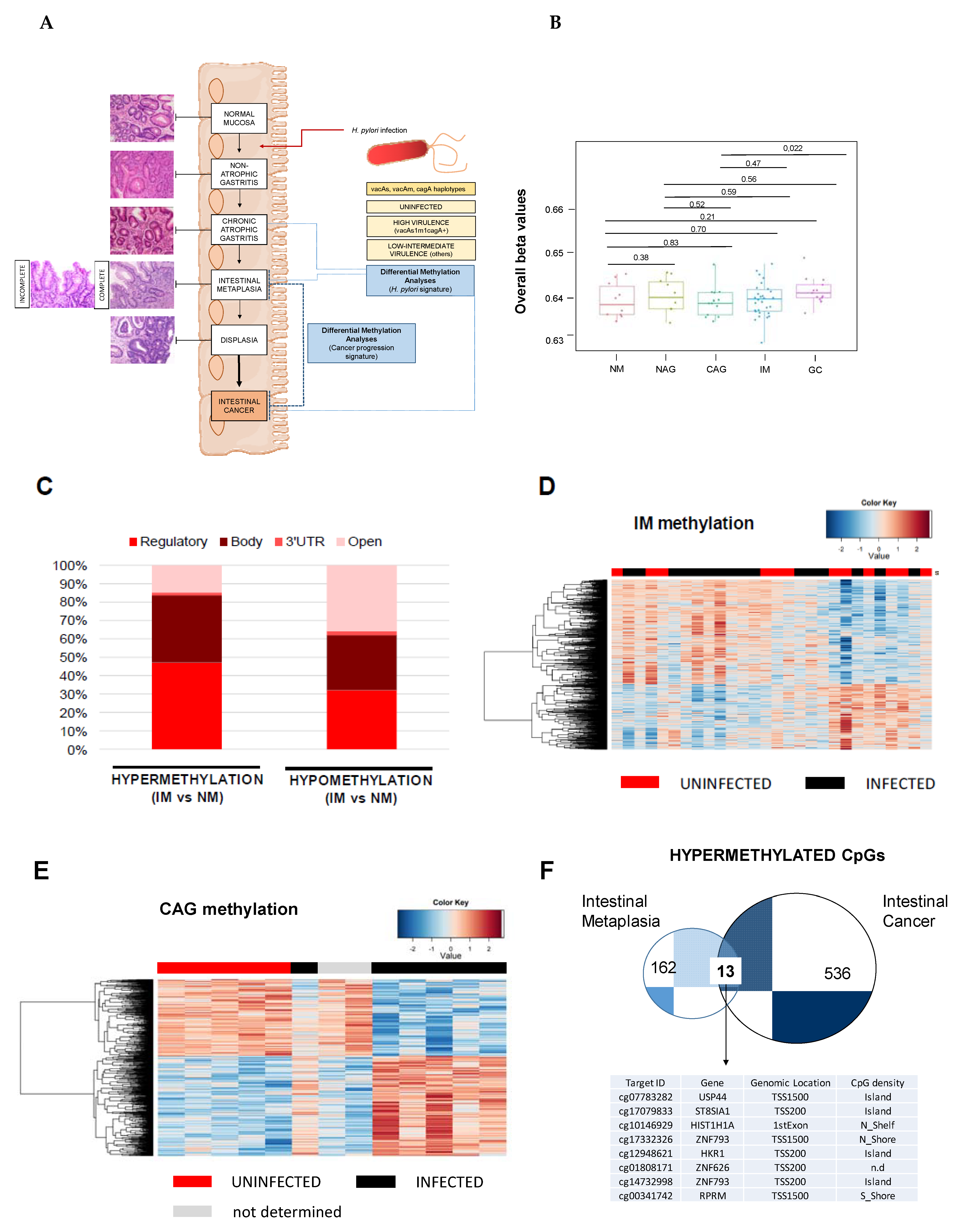
3. Results
3.1. Sequence-Specific CpG Methylation Reprogramming in the Intestinal Type of Gastric Cancer
3.2. Methylation Levels in Gastric Mucosae during the Precursor Lesion Cascade and Its Dependence on Helicobacter Pylori Infection
3.3. Identification of Aberrant Promoter Methylation at RPRM and ZNF793 Genes in the Intestinal Type of Gastric Cancer Previously Established in Intestinal Metaplasia
4. Discussion
5. Conclusions
Supplementary Materials
Author Contributions
Funding
Institutional Review Board Statement
Informed Consent Statement
Data Availability Statement
Acknowledgments
Conflicts of Interest
Abbreviations
| AZA | 5-Azacytidine |
| CAG | multifocal chronic atrophic gastritis |
| CIM | complete intestinal metaplasia |
| DMCpG | differentially methylated CpGs |
| IM | intestinal metaplasia |
| IIM | incomplete intestinal metaplasia |
| NAG | non-atrophic gastritis |
| NM | normal mucosa. |
References
- Ferlay, J.; Soerjomataram, I.; Dikshit, R.; Eser, S.; Mathers, C.; Rebelo, M.; Parkin, D.M.; Forman, D.; Bray, F. Cancer incidence and mortality worldwide: Sources, methods and major patterns in GLOBOCAN 2012. Int. J. Cancer 2015, 136, E359–E386. [Google Scholar] [CrossRef] [PubMed]
- Shi, Y.; Zhou, Y. The role of surgery in the treatment of gastric cancer. J. Surg. Oncol. 2010, 101, 687–692. [Google Scholar] [CrossRef] [PubMed]
- González, C.A.; Sanz-Anquela, J.M.; Gisbert, J.P.; Correa, P. Utility of subtyping intestinal metaplasia as marker of gastric cancer risk. A review of the evidence. Int. J. Cancer 2013, 133, 1023–1032. [Google Scholar] [CrossRef]
- Lauren, P. The two histological main types of gastric carcinoma: Diffuse and so-called intestinal-type carcinoma. An attempt at a histo-clinical classification. Acta Pathol. Microbiol. Scand. 1965, 64, 31–49. [Google Scholar] [CrossRef]
- Correa, P.; Piazuelo, M.B. The gastric precancerous cascade. J. Dig. Dis. 2012, 13, 2–9. [Google Scholar] [CrossRef]
- Uemura, N.; Okamoto, S.; Yamamoto, S.; Matsumura, N.; Yamaguchi, S.; Yamakido, M.; Taniyama, K.; Sasaki, N.; Schlemper, R.J. Helicobacter pylori infection and the development of gastric cancer. N. Engl. J. Med. 2001, 345, 784–789. [Google Scholar] [CrossRef]
- Park, S.-Y.; Yoo, E.J.; Cho, N.-Y.; Kim, N.; Kang, G.H. Comparison of CpG island hypermethylation and repetitive DNA hypomethylation in premalignant stages of gastric cancer, stratified for Helicobacter pylori infection. J. Pathol. 2009, 219, 410–416. [Google Scholar] [CrossRef]
- Berdasco, M.; Esteller, M. Clinical epigenetics: Seizing opportunities for translation. Nat. Rev. Genet. 2019, 20, 109–127. [Google Scholar] [CrossRef]
- González, C.A.; Sanz-Anquela, J.M.; Companioni, O.; Bonet, C.; Berdasco, M.; López, C.; Mendoza, J.; Martín-Arranz, M.D.; Rey, E.; Poves, E.; et al. Incomplete type of intestinal metaplasia has the highest risk to progress to gastric cancer: Results of the Spanish follow-up multicenter study. J. Gastroenterol. Hepatol. 2016, 31, 953–958. [Google Scholar] [CrossRef]
- Companioni, O.; Bonet, C.; García, N.; Ramírez-Lázaro, M.J.; Lario, S.; Mendoza, J.; Adrados, M.M.; Poves, E.; Espinosa, L.; Pozo-Kreilinger, J.J.; et al. Genetic variation analysis in a follow-up study of gastric cancer precursor lesions confirms the association of MUC2 variants with the evolution of the lesions and identifies a significant association with NFKB1 and CD14. Int. J. Cancer 2018, 143, 2777–2786. [Google Scholar] [CrossRef]
- Du, P.; Kibbe, W.A.; Lin, S.M. lumi: A pipeline for processing Illumina microarray. Bioinformatics 2008, 24, 1547–1548. [Google Scholar] [CrossRef] [PubMed]
- Gentleman, R.C.; Carey, V.J.; Bates, D.M.; Bolstad, B.; Dettling, M.; Dudoit, S.; Ellis, B.; Gautier, L.; Ge, Y.; Gentry, J.; et al. Bioconductor: Open software development for computational biology and bioinformatics. Genome Biol. 2004, 5, R80. [Google Scholar] [CrossRef]
- R Core Team. R: A Language and Environment for Statistical Computing; R Foundation for Statistical Computing: Vienna, Austria, 2013. [Google Scholar]
- Aryee, M.J.; Jaffe, A.E.; Corrada-Bravo, H.; Ladd-Acosta, C.; Feinberg, A.P.; Hansen, K.D.; Irizarry, R.A. Minfi: A flexible and comprehensive Bioconductor package for the analysis of Infinium DNA methylation microarrays. Bioinformatics 2014, 30, 1363–1369. [Google Scholar] [CrossRef]
- Yu, G.; Wang, L.-G.; Han, Y.; He, Q.-Y. clusterProfiler: An R Package for Comparing Biological Themes Among Gene Clusters. Omics J. Integr. Biol. 2012, 16, 284–287. [Google Scholar] [CrossRef]
- Schneider, B.G.; Piazuelo, M.B.; Sicinschi, L.A.; Mera, R.; Peng, D.-F.; Roa, J.C.; Romero-Gallo, J.; Delgado, A.G.; de Sablet, T.; Bravo, L.E.; et al. Virulence of infecting Helicobacter pylori strains and intensity of mononuclear cell infiltration are associated with levels of DNA hypermethylation in gastric mucosae. Epigenetics 2013, 8, 1153–1161. [Google Scholar] [CrossRef]
- Sepulveda, J.L.; Gutierrez-Pajares, J.L.; Luna, A.; Yao, Y.; Tobias, J.W.; Thomas, S.; Woo, Y.; Giorgi, F.; Komissarova, E.V.; Califano, A.; et al. High-definition CpG methylation of novel genes in gastric carcinogenesis identified by next-generation sequencing. Mod. Pathol. 2016, 29, 182–193. [Google Scholar] [CrossRef]
- Azuara, D.; Aussó, S.; Rodriguez-Moranta, F.; Guardiola, J.; Sanjuan, X.; Lobaton, T.; Boadas, J.; Piqueras, M.; Monfort, D.; Guinó, E.; et al. New Methylation Biomarker Panel for Early Diagnosis of Dysplasia or Cancer in High-Risk Inflammatory Bowel Disease Patients. Inflamm. Bowel Dis. 2018, 24, 2555–2564. [Google Scholar] [CrossRef]
- Mitchell, S.M.; Ross, J.P.; Drew, H.R.; Ho, T.; Brown, G.S.; Saunders, N.F.W.; Duesing, K.R.; Buckley, M.J.; Dunne, R.; Beetson, I.; et al. A panel of genes methylated with high frequency in colorectal cancer. BMC Cancer 2014, 14, 54. [Google Scholar] [CrossRef]
- Wang, H.; Zheng, Y.; Lai, J.; Luo, Q.; Ke, H.; Chen, Q. Methylation-Sensitive Melt Curve Analysis of the Reprimo Gene Methylation in Gastric Cancer. PLoS ONE 2016, 11, e0168635. [Google Scholar] [CrossRef]
- Yu, M.; O’Leary, R.M.; Kaz, A.M.; Morris, S.M.; Carter, K.T.; Chak, A.; Chandar, A.; Willis, J.E.; Moinova, H.R.; Markowitz, S.D.; et al. Methylated B3GAT2 and ZNF793 Are Potential Detection Biomarkers for Barrett’s Esophagus. Cancer Epidemiol. Biomark. Prev. 2015, 24, 1890–1897. [Google Scholar] [CrossRef][Green Version]
- Iorio, F.; Knijnenburg, T.A.; Vis, D.J.; Bignell, G.R.; Menden, M.P.; Schubert, M.; Aben, N.; Gonçalves, E.; Barthorpe, S.; Lightfoot, H.; et al. A Landscape of Pharmacogenomic Interactions in Cancer. Cell 2016, 166, 740–754. [Google Scholar] [CrossRef] [PubMed]
- Huang, K.K.; Ramnarayanan, K.; Zhu, F.; Srivastava, S.; Xu, C.; Tan, A.L.K.; Lee, M.; Tay, S.; Das, K.; Xing, M.; et al. Genomic and Epigenomic Profiling of High-Risk Intestinal Metaplasia Reveals Molecular Determinants of Progression to Gastric Cancer. Cancer Cell 2018, 33, 137–150.e5. [Google Scholar] [CrossRef] [PubMed]
- Spence, A.D.; Cardwell, C.R.; McMenamin, Ú.C.; Hicks, B.M.; Johnston, B.T.; Murray, L.J.; Coleman, H.G. Adenocarcinoma risk in gastric atrophy and intestinal metaplasia: A systematic review. BMC Gastroenterol. 2017, 17, 157. [Google Scholar] [CrossRef]
- Weidema, M.E.; van de Geer, E.; Koelsche, C.; Desar, I.M.E.; Kemmeren, P.; Hillebrandt-Roeffen, M.H.S.; Ho, V.K.Y.; van der Graaf, W.T.A.; Versleijen-Jonkers, Y.M.H.; von Deimling, A.; et al. DNA Methylation Profiling Identifies Distinct Clusters in Angiosarcomas. Clin. Cancer Res. 2020, 26, 93–100. [Google Scholar] [CrossRef] [PubMed]
- Bodelon, C.; Killian, J.K.; Sampson, J.N.; Anderson, W.F.; Matsuno, R.; Brinton, L.A.; Lissowska, J.; Anglesio, M.S.; Bowtell, D.D.L.; Doherty, J.A.; et al. Molecular Classification of Epithelial Ovarian Cancer Based on Methylation Profiling: Evidence for Survival Heterogeneity. Clin. Cancer Res. 2019, 25, 5937–5946. [Google Scholar] [CrossRef] [PubMed]
- Howell, K.J.; Kraiczy, J.; Nayak, K.M.; Gasparetto, M.; Ross, A.; Lee, C.; Mak, T.N.; Koo, B.-K.; Kumar, N.; Lawley, T.; et al. DNA Methylation and Transcription Patterns in Intestinal Epithelial Cells From Pediatric Patients With Inflammatory Bowel Diseases Differentiate Disease Subtypes and Associate With Outcome. Gastroenterology 2018, 154, 585–598. [Google Scholar] [CrossRef] [PubMed]
- Somineni, H.K.; Venkateswaran, S.; Kilaru, V.; Marigorta, U.M.; Mo, A.; Okou, D.T.; Kellermayer, R.; Mondal, K.; Cobb, D.; Walters, T.D.; et al. Blood-Derived DNA Methylation Signatures of Crohn’s Disease and Severity of Intestinal Inflammation. Gastroenterology 2019, 156, 2254–2265.e3. [Google Scholar] [CrossRef] [PubMed]
- Iyer, P.G.; Taylor, W.R.; Johnson, M.L.; Lansing, R.L.; Maixner, K.A.; Yab, T.C.; Simonson, J.A.; Devens, M.E.; Slettedahl, S.W.; Mahoney, D.W.; et al. Highly Discriminant Methylated DNA Markers for the Non-endoscopic Detection of Barrett’s Esophagus. Am. J. Gastroenterol. 2018, 113, 1156–1166. [Google Scholar] [CrossRef]
- Majumder, S.; Taylor, W.R.; Yab, T.C.; Berger, C.K.; Dukek, B.A.; Cao, X.; Foote, P.H.; Wu, C.W.; Mahoney, D.W.; Aslanian, H.R.; et al. Novel Methylated DNA Markers Discriminate Advanced Neoplasia in Pancreatic Cysts. Am. J. Gastroenterol. 2019, 114, 1539–1549. [Google Scholar] [CrossRef]
- Valenzuela, M.A.; Canales, J.; Corvalán, A.H.; Quest, A.F.G. Helicobacter pylori-induced inflammation and epigenetic changes during gastric carcinogenesis. World J. Gastroenterol. 2015, 21, 12742–12756. [Google Scholar] [CrossRef]
- Stuart, T.; Satija, R. Integrative single-cell analysis. Nat. Rev. Genet. 2019, 20, 257–272. [Google Scholar] [CrossRef]
- Mera, R.M.; Bravo, L.E.; Camargo, M.C.; Bravo, J.C.; Delgado, A.G.; Romero-Gallo, J.; Yepez, M.C.; Realpe, J.L.; Schneider, B.G.; Morgan, D.R.; et al. Dynamics of Helicobacter pylori infection as a determinant of progression of gastric precancerous lesions: 16-year follow-up of an eradication trial. Gut 2018, 67, 1239–1246. [Google Scholar] [CrossRef]
- Hwang, Y.-J.; Kim, N.; Lee, H.S.; Lee, J.B.; Choi, Y.J.; Yoon, H.; Shin, C.M.; Park, Y.S.; Lee, D.H. Reversibility of atrophic gastritis and intestinal metaplasia after Helicobacter pylori eradication—A prospective study for up to 10 years. Aliment. Pharmacol. Ther. 2018, 47, 380–390. [Google Scholar] [CrossRef] [PubMed]
- Lee, Y.-C.; Chen, T.H.-H.; Chiu, H.-M.; Shun, C.-T.; Chiang, H.; Liu, T.-Y.; Wu, M.-S.; Lin, J.-T. The benefit of mass eradication of Helicobacter pylori infection: A community-based study of gastric cancer prevention. Gut 2013, 62, 676–682. [Google Scholar] [CrossRef] [PubMed]
- Leodolter, A.; Alonso, S.; González, B.; Ebert, M.P.; Vieth, M.; Röcken, C.; Wex, T.; Peitz, U.; Malfertheiner, P.; Perucho, M. Somatic DNA Hypomethylation in H. pylori-Associated High-Risk Gastritis and Gastric Cancer: Enhanced Somatic Hypomethylation Associates with Advanced Stage Cancer. Clin. Transl. Gastroenterol. 2015, 6, e85. [Google Scholar] [CrossRef]
- Wong, B.C.-Y.; Lam, S.K.; Wong, W.M.; Chen, J.S.; Zheng, T.T.; Feng, R.E.; Lai, K.C.; Hu, W.H.C.; Yuen, S.T.; Leung, S.Y.; et al. Helicobacter pylori eradication to prevent gastric cancer in a high-risk region of China: A randomized controlled trial. JAMA 2004, 291, 187–194. [Google Scholar] [CrossRef]
- Schneider, B.G.; Peng, D.-F.; Camargo, M.C.; Piazuelo, M.B.; Sicinschi, L.A.; Mera, R.; Romero-Gallo, J.; Delgado, A.G.; Bravo, L.E.; Wilson, K.T.; et al. Promoter DNA hypermethylation in gastric biopsies from subjects at high and low risk for gastric cancer. Int. J. Cancer 2010, 127, 2588–2597. [Google Scholar] [CrossRef]
- Akbari, M.; Tabrizi, R.; Kardeh, S.; Lankarani, K.B. Gastric cancer in patients with gastric atrophy and intestinal metaplasia: A systematic review and meta-analysis. PLoS ONE 2019, 14, e0219865. [Google Scholar] [CrossRef]




| Variable | Group | n | AVG | SD | t-Test (Two-Tailed) | |
|---|---|---|---|---|---|---|
| p-Value | 95% Confidence Level | |||||
| RPRM methylation | NM | 10 | 0.06086331 | 0.01365057 | 0.0761 | −0.0023, 0.0434 |
| NAG | 10 | 0.08141519 | 0.03171394 | |||
| NM | 10 | 0.06086331 | 0.01365057 | 0.5917 | 0.0034 ± 0.0130 | |
| CAG | 13 | 0.06428683 | 0.0158491 | |||
| NM | 10 | 0.06086331 | 0.01365057 | 0.0092 ** | 0.0694 ± 0.0512 | |
| IM | 31 | 0.13023734 | 0.07911443 | |||
| NM | 10 | 0.06086331 | 0.01365057 | 0.0238 * | 0.1646 ± 0.1244 | |
| GC | 13 | 0.22550582 | 0.18777656 | |||
| NAG | 10 | 0.08141519 | 0.03171394 | 0.1041 | −0.03810, 0.003843 | |
| CAG | 13 | 0.06428683 | 0.0158491 | |||
| CAG | 13 | 0.06428683 | 0.0158491 | 0.0050 ** | 0.020989, 0.11091 | |
| IM | 31 | 0.13023734 | 0.07911443 | |||
| IM | 31 | 0.13023734 | 0.07911443 | 0.0229 * | −0.1766, −0.01389 | |
| GC | 13 | 0.22550582 | 0.18777656 | |||
| CIM | 12 | 0.10492342 | 0.02609879 | 0.1603 | −0.09992, 0.01731 | |
| IIM | 19 | 0.14622508 | 0.0965327 | |||
| ZNF793 methylation | NM | 10 | 0.07191438 | 0.0149968 | 0.0175 * | −0.06939, −0.007632 |
| NAG | 10 | 0.110425403 | 0.043621525 | |||
| NM | 10 | 0.07191438 | 0.0149968 | 0.7792 | 0.0021 ± 0.0152 | |
| CAG | 13 | 0.07399085 | 0.01898542 | |||
| NM | 10 | 0.07191438 | 0.0149968 | 0.0041 ** | 0.1478 ± 0.0982 | |
| IM | 31 | 0.21970273 | 0.15204481 | |||
| NM | 10 | 0.07191438 | 0.0149968 | 0.0002 ** | 0.3152 ± 0.1311 | |
| GC | 13 | 0.38708098 | 0.19796844 | |||
| NAG | 10 | 0.110425403 | 0.043621525 | 0.0142 * | 0.008155, 0.06471 | |
| CAG | 13 | 0.07399085 | 0.01898542 | |||
| CAG | 13 | 0.07399085 | 0.01898542 | 0.0014 ** | −0.2317, −0.05972 | |
| IM | 31 | 0.21970273 | 0.15204481 | |||
| IM | 31 | 0.21970273 | 0.15204481 | 0.0049 ** | −0.2811, −0.05364 | |
| GC | 13 | 0.38708098 | 0.19796844 | |||
| CIM | 12 | 0.19834641 | 0.1057375 | 0.5433 | −0.1507, 0.8101 | |
| IIM | 19 | 0.23319094 | 0.17663747 | |||
Publisher’s Note: MDPI stays neutral with regard to jurisdictional claims in published maps and institutional affiliations. |
© 2021 by the authors. Licensee MDPI, Basel, Switzerland. This article is an open access article distributed under the terms and conditions of the Creative Commons Attribution (CC BY) license (https://creativecommons.org/licenses/by/4.0/).
Share and Cite
Gómez, A.; Pato, M.L.; Bujanda, L.; Sala, N.; Companioni, O.; Cosme, Á.; Tufano, M.; Hanly, D.J.; García, N.; Sanz-Anquela, J.M.; et al. Follow-Up Study Confirms the Presence of Gastric Cancer DNA Methylation Hallmarks in High-Risk Precursor Lesions. Cancers 2021, 13, 2760. https://doi.org/10.3390/cancers13112760
Gómez A, Pato ML, Bujanda L, Sala N, Companioni O, Cosme Á, Tufano M, Hanly DJ, García N, Sanz-Anquela JM, et al. Follow-Up Study Confirms the Presence of Gastric Cancer DNA Methylation Hallmarks in High-Risk Precursor Lesions. Cancers. 2021; 13(11):2760. https://doi.org/10.3390/cancers13112760
Chicago/Turabian StyleGómez, Antonio, Miguel L. Pato, Luis Bujanda, Núria Sala, Osmel Companioni, Ángel Cosme, Martina Tufano, David J. Hanly, Nadia García, José Miguel Sanz-Anquela, and et al. 2021. "Follow-Up Study Confirms the Presence of Gastric Cancer DNA Methylation Hallmarks in High-Risk Precursor Lesions" Cancers 13, no. 11: 2760. https://doi.org/10.3390/cancers13112760
APA StyleGómez, A., Pato, M. L., Bujanda, L., Sala, N., Companioni, O., Cosme, Á., Tufano, M., Hanly, D. J., García, N., Sanz-Anquela, J. M., Gisbert, J. P., López, C., Elizalde, J. I., Cuatrecasas, M., Andreu, V., Paules, M. J., Martín-Arranz, M. D., Ortega, L., Poves, E., ... Berdasco, M. (2021). Follow-Up Study Confirms the Presence of Gastric Cancer DNA Methylation Hallmarks in High-Risk Precursor Lesions. Cancers, 13(11), 2760. https://doi.org/10.3390/cancers13112760

