Current Treatment Options in CLL
Abstract
:Simple Summary
Abstract
1. Introduction
2. Watch and Wait
3. Chemoimmunotherapy
4. BCL2 Inhibitors
5. BTK Inhibitors
5.1. Ibrutinib
5.2. Acalabrutinib
6. PI3K Inhibitors
7. Investigational Approaches and Perspectives
Zanubrutinib
8. LOXO-305
9. Combination of BTKi and BCL2i
10. CAR-T Cell Therapy
11. Suggested Treatment Algorithm Upfront and at Relapse
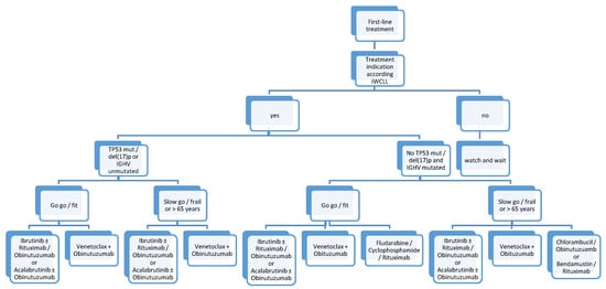
12. Upfront Treatment
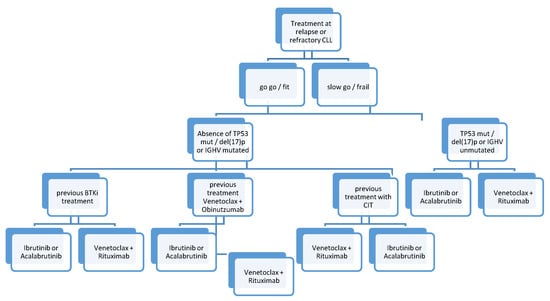
13. Treatment in Relapsed/Refractory Patients
14. Conclusions
Author Contributions
Funding
Conflicts of Interest
References
- Siegel, R.L.; Miller, K.D.; Jemal, A. Cancer Statistics, 2019. Ca Cancer J. Clin. 2019, 69, 452–467. [Google Scholar] [CrossRef] [PubMed] [Green Version]
- Howlader, N.; Noone, A.M.; Krapcho, M.; Miller, D.; Brest, A.; Yu, M.; Ruhl, J.; Tatalovich, Z.; Mariotto, A.; Lewis, D.R.; et al. Seer SEER Cancer Statistics Review, 1975–2016; National Cancer Institute: Bethesda, MD, USA, 2019.
- Eichhorst, B.; Robak, T.; Montserrat, E.; Ghia, P.; Niemann, C.U.; Kater, A.P.; Gregor, M.; Cymbalista, F.; Buske, C.; Hillmen, P.; et al. Chronic Lymphocytic Leukaemia: ESMO Clinical Practice Guidelines for Diagnosis, Treatment and Follow-Up. Ann. Oncol. 2021, 32, 23–33. [Google Scholar] [CrossRef] [PubMed]
- Hallek, M.; Cheson, B.D.; Catovsky, D.; Caligaris-Cappio, F.; Dighiero, G.; Döhner, H.; Hillmen, P.; Keating, M.; Montserrat, E.; Chiorazzi, N.; et al. IwCLL Guidelines for Diagnosis, Indications for Treatment, Response Assessment, and Supportive Management of CLL. Blood 2018. [Google Scholar] [CrossRef] [PubMed] [Green Version]
- Swerdlow, S.H.; Campo, E.; Pileri, S.A.; Lee Harris, N.; Stein, H.; Siebert, R.; Advani, R.; Ghielmini, M.; Salles, G.A.; Zelenetz, A.D.; et al. The 2016 Revision of the World Health Organization Classification of Lymphoid Neoplasms. Blood 2016, 127, 2375–2390. [Google Scholar] [CrossRef] [Green Version]
- Döhner, H.; Stilgenbauer, S.; Benner, A.; Leupolt, E.; Kröber, A.; Bullinger, L.; Döhner, K.; Bentz, M.; Lichter, P. Genomic Aberrations and Survival in Chronic Lymphocytic Leukemia. N. Engl. J. Med. 2000, 343, 1910–1916. [Google Scholar] [CrossRef] [PubMed] [Green Version]
- Zenz, T.; Eichhorst, B.; Busch, R.; Denzel, T.; Häbe, S.; Winkler, D.; Bühler, A.; Edelmann, J.; Bergmann, M.; Hopfinger, G.; et al. TP53 Mutation and Survival in Chronic Lymphocytic Leukemia. J. Clin. Oncol. 2010, 28, 4473–4479. [Google Scholar] [CrossRef]
- Stilgenbauer, S.; Schnaiter, A.; Paschka, P.; Zenz, T.; Rossi, M.; Döhner, K.; Bühler, A.; Böttcher, S.; Ritgen, M.; Kneba, M.; et al. Gene Mutations and Treatment Outcome in Chronic Lymphocytic Leukemia: Results from the CLL8 trial. Blood 2014, 123, 3247–3254. [Google Scholar] [CrossRef] [PubMed] [Green Version]
- Tausch, E.; Schneider, C.; Robrecht, S.; Zhang, C.; Dolnik, A.; Bloehdorn, J.; Bahlo, J.; Al-Sawaf, O.; Ritgen, M.; Fink, A.M.; et al. Prognostic and Predictive Impact of Genetic Markers in Patients with CLL Treated with Obinutuzumab and Venetoclax. Blood 2020, 135, 2402–2412. [Google Scholar] [CrossRef]
- O’Brien, S.; Furman, R.R.; Coutre, S.; Flinn, I.W.; Burger, J.A.; Blum, K.; Sharman, J.; Wierda, W.; Jones, J.; Zhao, W.; et al. Single-Agent Ibrutinib in Treatment-Naïve and Relapsed/Refractory Chronic Lymphocytic Leukemia: A 5-Year Experience. Blood 2018, 131, 1910–1919. [Google Scholar] [CrossRef]
- An International Prognostic Index for Patients with Chronic Lymphocytic Leukaemia (CLL-IPI): A Meta-Analysis of Individual Patient Data. Lancet Oncol. 2016. [CrossRef]
- Molica, S.; Giannarelli, D.; Mirabelli, R.; Levato, L.; Shanafelt, T.D. Chronic Lymphocytic Leukemia International Prognostic Index (CLL-IPI). In Patients Receiving Chemoimmuno or Targeted Therapy: A Systematic Review and Meta-Analysis. Ann. Hematol 2018, 10, 2005–2008. [Google Scholar] [CrossRef] [PubMed]
- Dreger, P.; Schetelig, J.; Andersen, N.; Corradini, P.; Van Gelder, M.; Gribben, J.; Kimby, E.; Michallet, M.; Moreno, C.; Stilgenbauer, S.; et al. Managing High-Risk CLL during Transition to a New Treatment Era: Stem Cell Transplantation or Novel Agents? Blood 2014. [Google Scholar] [CrossRef] [PubMed]
- Tam, C.S.; O’Brien, S.; Wierda, W.; Kantarjian, H.; Wen, S.; Do, K.A.; Thomas, D.A.; Cortes, J.; Lerner, S.; Keating, M.J. Long-Term Results of the Fludarabine, Cyclophosphamide, and Rituximab Regimen as Initial Therapy of Chronic Lymphocytic Leukemia. Blood 2008. [Google Scholar] [CrossRef] [PubMed] [Green Version]
- Hallek, M.; Fingerle-Rowson, G.; Fink, A.-M.; Busch, R.; Mayer, J.; Hensel, M.; Hopfinger, G.; Hess, G.; von Gruenhagen, U.; Bergmann, M.A.; et al. First-Line Treatment with Fludarabine (F), Cyclophosphamide (C), and Rituximab (R) (FCR) Improves Overall Survival (OS) in Previously Untreated Patients (Pts) with Advanced Chronic Lymphocytic Leukemia (CLL): Results of a Randomized Phase III Trial On Beh. Blood 2009. [Google Scholar] [CrossRef]
- Fischer, K.; Bahlo, J.; Fink, A.M.; Goede, V.; Herling, C.D.; Cramer, P.; Langerbeins, P.; Von Tresckow, J.; Engelke, A.; Maurer, C.; et al. Long-Term Remissions after FCR Chemoimmunotherapy in Previously Untreated Patients with CLL: Updated Results of the CLL8 Trial. Blood 2016. [Google Scholar] [CrossRef] [PubMed] [Green Version]
- Byrd, J.C.; Furman, R.R.; Coutre, S.E.; Flinn, I.W.; Burger, J.A.; Blum, K.A.; Grant, B.; Sharman, J.P.; Coleman, M.; Wierda, W.G.; et al. Targeting BTK with Ibrutinib in Relapsed Chronic Lymphocytic Leukemia. N. Engl. J. Med. 2013. [Google Scholar] [CrossRef]
- Byrd, J.C.; Brown, J.R.; O’Brien, S.; Barrientos, J.C.; Kay, N.E.; Reddy, N.M.; Coutre, S.; Tam, C.S.; Mulligan, S.P.; Jaeger, U.; et al. Ibrutinib versus Ofatumumab in Previously Treated Chronic Lymphoid Leukemia. N. Engl. J. Med. 2014, 371, 213–223. [Google Scholar] [CrossRef] [PubMed] [Green Version]
- Burger, J.A.; Tedeschi, A.; Barr, P.M.; Robak, T.; Owen, C.; Ghia, P.; Bairey, O.; Hillmen, P.; Bartlett, N.L.; Li, J.; et al. Ibrutinib as Initial Therapy for Patients with Chronic Lymphocytic Leukemia. N. Engl. J. Med. 2015. [Google Scholar] [CrossRef] [PubMed]
- Harrington, B.K.; Gulrajani, M.; Covey, T.; Kaptein, A.; Van Lith, B.; Izumi, R.; Hamdy, A.; Ulrich, R.G.; Byrd, J.C.; Lannutti, B.J.; et al. ACP-196 Is a Second Generation Inhibitor of Bruton Tyrosine Kinase (BTK) with Enhanced Target Specificity. Blood 2015. [Google Scholar] [CrossRef]
- Furman, R.R.; Sharman, J.P.; Coutre, S.E.; Cheson, B.D.; Pagel, J.M.; Hillmen, P.; Barrientos, J.C.; Zelenetz, A.D.; Kipps, T.J.; Flinn, I.; et al. Idelalisib and Rituximab in Relapsed Chronic Lymphocytic Leukemia. N. Engl. J. Med. 2014, 370, 997–1007. [Google Scholar] [CrossRef] [Green Version]
- Jones, J.A.; Robak, T.; Brown, J.R.; Awan, F.T.; Badoux, X.; Coutre, S.; Loscertales, J.; Taylor, K.; Vandenberghe, E.; Wach, M.; et al. Efficacy and Safety of Idelalisib in Combination with Ofatumumab for Previously Treated Chronic Lymphocytic Leukaemia: An Open-Label, Randomised Phase 3 Trial. Lancet Haematol. 2017, 4, e114–e126. [Google Scholar] [CrossRef]
- Flinn, I.W.; Hillmen, P.; Montillo, M.; Nagy, Z.; Illés, Á.; Etienne, G.; Delgado, J.; Kuss, B.J.; Tam, C.S.; Gasztonyi, Z.; et al. The Phase 3 DUO Trial: Duvelisib vs. Ofatumumab in Relapsed and Refractory CLL/SLL. Blood 2018, 132, 2446–2455. [Google Scholar] [CrossRef] [PubMed] [Green Version]
- Roberts, A.W.; Davids, M.S.; Pagel, J.M.; Kahl, B.S.; Puvvada, S.D.; Gerecitano, J.F.; Kipps, T.J.; Anderson, M.A.; Brown, J.R.; Gressick, L.; et al. Targeting BCL2 with Venetoclax in Relapsed Chronic Lymphocytic Leukemia. N. Engl. J. Med. 2016. [Google Scholar] [CrossRef] [PubMed]
- Stilgenbauer, S.; Eichhorst, B.; Schetelig, J.; Coutre, S.; Seymour, J.F.; Munir, T.; Puvvada, S.D.; Wendtner, C.M.; Roberts, A.W.; Jurczak, W.; et al. Venetoclax in Relapsed or Refractory Chronic Lymphocytic Leukaemia with 17p Deletion: A Multicentre, Open-Label, Phase 2 Study. Lancet Oncol. 2016. [Google Scholar] [CrossRef]
- Seymour, J.F.; Kipps, T.J.; Eichhorst, B.; Hillmen, P.; D’Rozario, J.; Assouline, S.; Owen, C.; Gerecitano, J.; Robak, T.; De La Serna, J.; et al. Venetoclax-Rituximab in Relapsed or Refractory Chronic Lymphocytic Leukemia. N. Engl. J. Med. 2018. [Google Scholar] [CrossRef]
- Fischer, K.; Al-Sawaf, O.; Bahlo, J.; Fink, A.M.; Tandon, M.; Dixon, M.; Robrecht, S.; Warburton, S.; Humphrey, K.; Samoylova, O.; et al. Venetoclax and Obinutuzumab in Patients with CLL and Coexisting Conditions. N. Engl. J. Med. 2019. [Google Scholar] [CrossRef] [PubMed]
- Binet, J.L.; Auquier, A.; Dighiero, G.; Chastang, C.; Piguet, H.; Goasguen, J.; Vaugier, G.; Potron, G.; Colona, P.; Oberling, F.; et al. A New Prognostic Classification of Chronic Lymphocytic Leukemia Derived from a Multivariate Survival Analysis. Cancer 1981, 48, 198–206. [Google Scholar] [CrossRef]
- Binet, J.L.; Leporrier, M.; Dighiero, G.; Charron, D.; Vaugier, G.; Beral, H.M.; Natali, J.C.; Raphael, M.; Nizet, B.; Follezou, J.Y. A Clinical Staging System for Chronic Lymphocytic Leukemia. Prognostic Significance. Cancer 1977. [Google Scholar] [CrossRef]
- Rai, K.R.; Sawitsky, A.; Cronkite, E.P.; Chanana, A.D.; Levy, R.N.; Pasternack, B.S. Clinical Staging of Chronic Lymphocytic Leukemia. Blood 1975. [Google Scholar] [CrossRef] [Green Version]
- Dighiero, G.; Maloum, K.; Desablens, B.; Cazin, B.; Navarro, M.; Leblay, R.; Leporrier, M.; Jaubert, J.; Lepeu, G.; Dreyfus, B.; et al. Chlorambucil in Indolent Chronic Lymphocytic Leukemia. N. Engl. J. Med. 1998, 338, 1506–1514. [Google Scholar] [CrossRef]
- Hoechstetter, M.A.; Busch, R.; Eichhorst, B.; Bühler, A.; Winkler, D.; Eckart, M.J.; Vehling-Kaiser, U.; Schimke, H.; Jäger, U.; Hurtz, H.J.; et al. Risk-Adapted Treatment with Fludarabine in Binet Stage A Chronic Lymphocytic Leukemia Patients: Results of the CLL1 Trial of the German CLL Study Group. Leukemia 2017, 31, 2833–2837. [Google Scholar] [CrossRef] [PubMed]
- Langerbeins, P.; Bahlo, J.; Rhein, C.; Cramer, P.; Pflug, N.; Fischer, K.; Stilgenbauer, S.; Kreuzer, K.A.; Wendtner, C.M.; Eichhorst, B.; et al. The CLL12 Trial Protocol: A Placebo-Controlled Double-Blind Phase III Study of Ibrutinib in the Treatment of Early-Stage Chronic Lymphocytic Leukemia Patients with Risk of Early Disease Progression. Future Oncol. 2015, 11, 1895–1903. [Google Scholar] [CrossRef] [PubMed]
- Boross, P.; Leusen, J.H. Mechanisms of Action of CD20 Antibodies. Am. J. Cancer Res. 2012, 2, 676. [Google Scholar] [PubMed]
- Thompson, P.A.; Tam, C.S.; O’Brien, S.M.; Wierda, W.G.; Stingo, F.; Plunkett, W.; Smith, S.C.; Kantarjian, H.M.; Freireich, E.J.; Keating, M.J. Fludarabine, Cyclophosphamide, and Rituximab Treatment Achieves Long-Term Disease-Free Survival in IGHV-Mutated Chronic Lymphocytic Leukemia. Blood 2016. [Google Scholar] [CrossRef] [PubMed]
- Dearden, C. So FCR, so Good. Blood 2015. [Google Scholar] [CrossRef] [PubMed] [Green Version]
- Strati, P.; Wierda, W.; Burger, J.; Ferrajoli, A.; Tam, C.; Lerner, S.; Keating, M.J.; O’Brien, S. Myelosuppression after Frontline Fludarabine, Cyclophosphamide, and Rituximab in Patients with Chronic Lymphocytic Leukemia: Analysis of Persistent and New-Onset Cytopenia. Cancer 2013. [Google Scholar] [CrossRef] [PubMed]
- Kovacs, G.; Bahlo, J.; Kluth, S.; Cramer, P.; Fink, A.-M.; Fischer, K.; Gross-Ophoff-Mueller, C.; Langerbeins, P.; Maurer, C.; von Tresckow, J.; et al. Prognostic Impact and Risk Factors of Reducing Prescribed Doses of Fludarabine, Cyclophosphamide and Rituximab (FCR) during Frontline Treatment of Chronic Lymphocytic Leukemia (CLL). Blood 2015. [Google Scholar] [CrossRef]
- Bouvet, E.; Borel, C.; Obéric, L.; Compaci, G.; Cazin, B.; Michallet, A.S.; Laurent, G.; Ysebaert, L. Impact of Dose Intensity on Outcome of Fludarabine, Cyclophosphamide, and Rituximab Regimen given in the First-Line Therapy for Chronic Lymphocytic Leukemia. Haematologica 2013. [Google Scholar] [CrossRef] [PubMed]
- Julia, V.T.; Carsten, N.; Kater, A.P.; Bahlo, J.; Fürstenau, M.; Fink, A.-M.; Gregor, M.; Thornton, P.; Tadmor, T.; Fischer, K.; et al. The GAIA (CLL13) Trial: An International Intergroup Phase III Study for Frontline Therapy in Chronic Lymphocytic Leukemia (CLL). J. Clin. Oncol. 2018. [Google Scholar] [CrossRef]
- Collett, L.; Howard, D.R.; Munir, T.; McParland, L.; Oughton, J.B.; Rawstron, A.C.; Hockaday, A.; Dimbleby, C.; Phillips, D.; McMahon, K.; et al. Assessment of Ibrutinib plus Rituximab in Front-Line CLL (FLAIR Trial): Study Protocol for a Phase III Randomised Controlled Trial. Trials 2017. [Google Scholar] [CrossRef]
- Shanafelt, T.D.; Wang, V.; Kay, N.E.; Hanson, C.A.; O’Brien, S.M.; Barrientos, J.C.; Erba, H.P.; Stone, R.M.; Litzow, M.R.; Tallman, M.S. A Randomized Phase III Study of Ibrutinib (PCI-32765)-Based Therapy Vs. Standard Fludarabine, Cyclophosphamide, and Rituximab (FCR) Chemoimmunotherapy in Untreated Younger Patients with Chronic Lymphocytic Leukemia (CLL): A Trial of the ECOG-ACRIN Cancer. Blood 2018. [Google Scholar] [CrossRef]
- Eichhorst, B.; Fink, A.M.; Bahlo, J.; Busch, R.; Kovacs, G.; Maurer, C.; Lange, E.; Köppler, H.; Kiehl, M.; Sökler, M.; et al. First-Line Chemoimmunotherapy with Bendamustine and Rituximab versus Fludarabine, Cyclophosphamide, and Rituximab in Patients with Advanced Chronic Lymphocytic Leukaemia (CLL10): An International, Open-Label, Randomised, Phase 3, Non-Inferiority Trial. Lancet Oncol. 2016. [Google Scholar] [CrossRef]
- Eichhorst, B.F.; Bahlo, J.; Maurer, C.; Lange, E.; Köppler, H.; Kiehl, M.G.; Sökler, M.; Schlag, R.; Vehling-Kaiser, U.; Köchling, G.; et al. Favorable Toxicity Profile and Long Term Outcome of Elderly, but Physically Fit CLL Patients (Pts) Receiving First Line Bendamustine and Rituximab (BR) Frontline Chemoimmunotherapy in Comparison to Fludarabine, Cyclophosphamide, and Rituximab (FCR) in Adv. Blood 2016. [Google Scholar] [CrossRef]
- Cheson, B.D.; Brugger, W.; Damaj, G.; Dreyling, M.; Kahl, B.; Kimby, E.; Ogura, M.; Weidmann, E.; Wendtner, C.M.; Zinzani, P.L. Optimal Use of Bendamustine in Hematologic Disorders: Treatment Recommendations from an International Consensus Panel-An Update. Leuk. Lymphoma 2016. [Google Scholar] [CrossRef]
- Michallet, A.S.; Aktan, M.; Hiddemann, W.; Ilhan, O.; Johansson, P.; Laribi, K.; Meddeb, B.; Moreno, C.; Raposo, J.; Schuh, A.; et al. Rituximab plus Bendamustine or Chlorambucil for Chronic Lymphocytic Leukemia: Primary Analysis of the Randomized, Open-Label Mable Study. Haematologica 2018. [Google Scholar] [CrossRef]
- Woyach, J.A.; Ruppert, A.S.; Heerema, N.A.; Zhao, W.; Booth, A.M.; Ding, W.; Bartlett, N.L.; Brander, D.M.; Barr, P.M.; Rogers, K.A.; et al. Ibrutinib Regimens versus Chemoimmunotherapy in Older Patients with Untreated CLL. N. Engl. J. Med. 2018. [Google Scholar] [CrossRef]
- Rai, K.R.; Peterson, B.L.; Appelbaum, F.R.; Kolitz, J.; Elias, L.; Shepherd, L.; Hines, J.; Threatte, G.A.; Larson, R.A.; Cheson, B.D.; et al. Fludarabine Compared with Chlorambucil as Primary Therapy for Chronic Lymphocytic Leukemia. N. Engl. J. Med. 2000. [Google Scholar] [CrossRef] [PubMed]
- Hillmen, P.; Gribben, J.G.; Follows, G.A.; Milligan, D.; Sayala, H.A.; Moreton, P.; Oscier, D.G.; Dearden, C.E.; Kennedy, D.B.; Pettitt, A.R.; et al. Rituximab plus Chlorambucil as First-Line Treatment for Chronic Lymphocytic Leukemia: Final Analysis of an Open-Label Phase II Study. J. Clin. Oncol. 2014. [Google Scholar] [CrossRef]
- Mössner, E.; Brünker, P.; Moser, S.; Püntener, U.; Schmidt, C.; Herter, S.; Grau, R.; Gerdes, C.; Nopora, A.; Van Puijenbroek, E.; et al. Increasing the Efficacy of CD20 Antibody Therapy through the Engineering of a New Type II Anti-CD20 Antibody with Enhanced Direct and Immune Effector Cell—Mediated B-Cell Cytotoxicity. Blood 2010. [Google Scholar] [CrossRef]
- Cartron, G.; Watier, H. Obinutuzumab: What Is There to Learn from Clinical Trials? Blood 2017. [Google Scholar] [CrossRef] [Green Version]
- Goede, V.; Fischer, K.; Busch, R.; Engelke, A.; Eichhorst, B.; Wendtner, C.M.; Chagorova, T.; de la Serna, J.; Dilhuydy, M.-S.; Illmer, T.; et al. Obinutuzumab plus Chlorambucil in Patients with CLL and Coexisting Conditions. N. Engl. J. Med. 2014. [Google Scholar] [CrossRef] [PubMed] [Green Version]
- Goede, V.; Fischer, K.; Dyer, M.J.; Müller, L.; Smolej, L.; Di Bernardo, M.C.; Knapp, A.; Nielsen, T.; Hallek, M. Overall Survival Benefit of Obinutuzumab over Rituximab When Combined with Chlorambucil in Patients with Chronic Lymphocytic Leukemia and Comorbidities: Final Survival Analysis of the CLL11 Study. EHA Learn. Center 2018, 215923, S151. [Google Scholar]
- Burger, J.A.; Barr, P.M.; Robak, T.; Owen, C.; Ghia, P.; Tedeschi, A.; Bairey, O.; Hillmen, P.; Coutre, S.E.; Devereux, S.; et al. Long-Term Efficacy and Safety of First-Line Ibrutinib Treatment for Patients with CLL/SLL: 5 Years of Follow-up from the Phase 3 RESONATE-2 Study. Leukemia 2020. [Google Scholar] [CrossRef] [PubMed] [Green Version]
- Cimmino, A.; Calin, G.A.; Fabbri, M.; Iorio, M.V.; Ferracin, M.; Shimizu, M.; Wojcik, S.E.; Aqeilan, R.I.; Zupo, S.; Dono, M.; et al. MiR-15 and MiR-16 Induce Apoptosis by Targeting BCL2. Proc. Natl. Acad. Sci. USA 2005, 102, 13944–13949. [Google Scholar] [CrossRef] [PubMed] [Green Version]
- Robertson, L.E.; Plunkett, W.; McConnell, K.; Keating, M.J.; McDonnell, T.J. Bcl-2 Expression in Chronic Lymphocytic Leukemia and Its Correlation with the Induction of Apoptosis and Clinical Outcome. Leukemia 1996, 10, 456–459. [Google Scholar]
- van Delft, M.F.; Wei, A.H.; Mason, K.D.; Vandenberg, C.J.; Chen, L.; Czabotar, P.E.; Willis, S.N.; Scott, C.L.; Day, C.L.; Cory, S.; et al. The BH3 Mimetic ABT-737 Targets Selective Bcl-2 Proteins and Efficiently Induces Apoptosis via Bak/Bax If Mcl-1 Is Neutralized. Cancer Cell 2006, 10, 389–399. [Google Scholar] [CrossRef] [Green Version]
- Moore, V.D.G.; Brown, J.R.; Certo, M.; Love, T.M.; Novina, C.D.; Letai, A. Chronic Lymphocytic Leukemia Requires BCL2 to Sequester Prodeath BIM, Explaining Sensitivity to BCL2 Antagonist ABT-737. J. Clin. Investig. 2007, 117, 112–121. [Google Scholar] [CrossRef] [Green Version]
- Park, C.M.; Bruncko, M.; Adickes, J.; Bauch, J.; Ding, H.; Kunzer, A.; Marsh, K.C.; Nimmer, P.; Shoemaker, A.R.; Song, X.; et al. Discovery of an Orally Bioavailable Small Molecule Inhibitor of Prosurvival B-Cell Lymphoma 2 Proteins. J. Med. Chem. 2008, 51, 6902–6915. [Google Scholar] [CrossRef]
- Roberts, A.W.; Seymour, J.F.; Brown, J.R.; Wierda, W.G.; Kipps, T.J.; Khaw, S.L.; Carney, D.A.; He, S.Z.; Huang, D.C.S.; Xiong, H.; et al. Substantial Susceptibility of Chronic Lymphocytic Leukemia to BCL2 Inhibition: Results of a Phase I Study of Navitoclax in Patients with Relapsed or Refractory Disease. J. Clin. Oncol. 2012, 30, 488–496. [Google Scholar] [CrossRef] [Green Version]
- Souers, A.J.; Leverson, J.D.; Boghaert, E.R.; Ackler, S.L.; Catron, N.D.; Chen, J.; Dayton, B.D.; Ding, H.; Enschede, S.H.; Fairbrother, W.J.; et al. ABT-199, a Potent and Selective BCL-2 Inhibitor, Achieves Antitumor Activity While Sparing Platelets. Nat. Med. 2013, 19, 202–208. [Google Scholar] [CrossRef]
- Anderson, M.A.; Deng, J.; Seymour, J.F.; Tam, C.; Kim, S.Y.; Fein, J.; Yu, L.; Brown, J.R.; Westerman, D.; Si, E.G.; et al. The BCL2 Selective Inhibitor Venetoclax Induces Rapid Onset Apoptosis of CLL Cells in Patients via a TP53-Independent Mechanism. Blood 2016, 127, 3215–3224. [Google Scholar] [CrossRef] [PubMed] [Green Version]
- JA, J.; AR, M.; WG, W.; MS, D.; Choi, M.; BD, C.; RR, F.; Lamanna, N.; PM, B.; Zhou, L.; et al. Venetoclax for Chronic Lymphocytic Leukaemia Progressing after Ibrutinib: An Interim Analysis of a Multicentre, Open-Label, Phase 2 Trial. Lancet Oncol. 2018, 19, 65–75. [Google Scholar]
- Stilgenbauer, S.; Eichhorst, B.; Schetelig, J.; Hillmen, P.; Seymour, J.F.; Coutre, S.; Jurczak, W.; Mulligan, S.P.; Schuh, A.; Assouline, S.; et al. Venetoclax for Patients with Chronic Lymphocytic Leukemia with 17p Deletion: Results from the Full Population of a Phase Ii Pivotal Trial. J. Clin. Oncol. 2018. [Google Scholar] [CrossRef]
- Kater, A.P.; Seymour, J.F.; Hillmen, P.; Eichhorst, B.; Langerak, A.W.; Owen, C.; Verdugo, M.; Wu, J.; Punnoose, E.A.; Jiang, Y.; et al. Fixed Duration of Venetoclax-Rituximab in Relapsed/Refractory Chronic Lymphocytic Leukemia Eradicates Minimal Residual Disease and Prolongs Survival: Post-Treatment Follow-up of the Murano Phase III Study. J. Clin. Oncol. 2019. [Google Scholar] [CrossRef] [PubMed]
- Kater, A.P.; Kipps, T.J.; Eichhorst, B.; Hillmen, P.; D’Rozario, J.; Owen, C.; Assouline, S.E.; Lamanna, N.; Robak, T.J.; de la Serna, J.; et al. Five-Year Analysis of Murano Study Demonstrates Enduring Undetectable Minimal Residual Disease (UMRD) in a Subset of Relapsed/Refractory Chronic Lymphocytic Leukemia (R/R CLL) Patients (Pts) Following Fixed-Duration Venetoclax-Rituximab (VenR) Therapy. Blood 2020. [Google Scholar] [CrossRef]
- Lew, T.E.; Anderson, M.A.; Lin, V.S.; Handunnetti, S.M.; Came, N.A.; Blombery, P.; Westerman, D.A.; Wall, M.; Tam, C.S.; Roberts, A.W.; et al. Undetectable Peripheral Blood MRD Should Be the Goal of Venetoclax in CLL, but Attainment Plateaus after 24 Months. Blood Adv. 2020. [Google Scholar] [CrossRef]
- Al-Sawaf, O.; Zhang, C.; Tandon, M.; Sinha, A.; Fink, A.M.; Robrecht, S.; Tausch, E.; Schary, W.L.; Ritgen, M.; Wendtner, C.M.; et al. Fixed-Duration Venetoclax-Obinutuzumab for Previously Untreated Patients with Chronic Lymphocytic Leukemia: Follow-up of Efficacy and Safety Results from the Multicenter, Open-Label, Randomized, Phase III CLL14 Trial. J. Clin. Oncol. 2020. [Google Scholar] [CrossRef]
- Cheng, S.; Ma, J.; Guo, A.; Lu, P.; Leonard, J.P.; Coleman, M.; Liu, M.; Buggy, J.J.; Furman, R.R.; Wang, Y.L. BTK Inhibition Targets in Vivo CLL Proliferation through Its Effects on B-Cell Receptor Signaling Activity. Leukemia 2014, 28, 649–657. [Google Scholar] [CrossRef] [PubMed]
- Herman, S.E.M.; Mustafa, R.Z.; Gyamfi, J.A.; Pittaluga, S.; Chang, S.; Chang, B.; Farooqui, M.; Wiestner, A. Ibrutinib Inhibits BCR and NF-KB Signaling and Reduces Tumor Proliferation in Tissue-Resident Cells of Patients with CLL Key Points. Blood J. Am. Soc. Hematol. 2014, 123, 3286–3295. [Google Scholar] [CrossRef]
- Charalambous, A.; Schwarzbich, M.A.; Witzens-Harig, M. Ibrutinib. In Small Molecules in Hematology; Springer: Cham, Switzerland, 2018; pp. 133–168. [Google Scholar] [CrossRef]
- Munir, T.; Brown, J.R.; O’Brien, S.; Barrientos, J.C.; Barr, P.M.; Reddy, N.M.; Coutre, S.; Tam, C.S.; Mulligan, S.P.; Jaeger, U.; et al. Final Analysis from RESONATE: Up to Six Years of Follow-up on Ibrutinib in Patients with Previously Treated Chronic Lymphocytic Leukemia or Small Lymphocytic Lymphoma. Am. J. Hematol. 2019. [Google Scholar] [CrossRef] [Green Version]
- O’Brien, S.; Jones, J.A.; Coutre, S.E.; Mato, A.R.; Hillmen, P.; Tam, C.; Österborg, A.; Siddiqi, T.; Thirman, M.J.; Furman, R.R.; et al. Ibrutinib for Patients with Relapsed or Refractory Chronic Lymphocytic Leukaemia with 17p Deletion (RESONATE-17): A Phase 2, Open-Label, Multicentre Study. Lancet Oncol. 2016. [Google Scholar] [CrossRef]
- Shanafelt, T.D.; Wang, X.V.; Kay, N.E.; Hanson, C.A.; O’Brien, S.; Barrientos, J.; Jelinek, D.F.; Braggio, E.; Leis, J.F.; Zhang, C.C.; et al. Ibrutinib–Rituximab or Chemoimmunotherapy for Chronic Lymphocytic Leukemia. N. Engl. J. Med. 2019. [Google Scholar] [CrossRef] [PubMed]
- Barr, P.M.; Robak, T.; Owen, C.; Tedeschi, A.; Bairey, O.; Bartlett, N.L.; Burger, J.A.; Hillmen, P.; Coutre, S.; Devereux, S.; et al. Sustained Efficacy and Detailed Clinical Follow-up of First-Line Ibrutinib Treatment in Older Patients with Chronic Lymphocytic Leukemia: Extended Phase 3 Results from RESONATE-2. Haematologica 2018. [Google Scholar] [CrossRef] [PubMed]
- Moreno, C.; Greil, R.; Demirkan, F.; Tedeschi, A.; Anz, B.; Larratt, L.; Simkovic, M.; Samoilova, O.; Novak, J.; Ben-Yehuda, D.; et al. Ibrutinib plus Obinutuzumab versus Chlorambucil plus Obinutuzumab in First-Line Treatment of Chronic Lymphocytic Leukaemia (ILLUMINATE): A Multicentre, Randomised, Open-Label, Phase 3 Trial. Lancet Oncol. 2019. [Google Scholar] [CrossRef]
- Covey, T.; Gulranjani, M.; Cheung, J.; Bibikova, E.; Clevenger, T.; Krantz, F.; Pan, K.; Yamaguchi, K.; De Jong, A.; Van Lith, B.; et al. Pharmacodynamic Evaluation of Acalabrutinib in Relapsed/Refractory and Treatment-Naive Patients with Chronic Lymphocytic Leukemia (CLL) in the Phase 1/2 ACE-CL-001 Study. Blood 2017. [Google Scholar] [CrossRef]
- Barf, T.; Covey, T.; Izumi, R.; Van De Kar, B.; Gulrajani, M.; Van Lith, B.; Van Hoek, M.; De Zwart, E.; Mittag, D.; Demont, D.; et al. Acalabrutinib (ACP-196): A Covalent Bruton Tyrosine Kinase Inhibitor with a Differentiated Selectivity and in Vivo Potency Profile. J. Pharm. Exp. 2017. [Google Scholar] [CrossRef] [PubMed]
- Covey, T.; Barf, T.; Gulrajani, M.; Krantz, F.; van Lith, B.; Bibikova, E.; van de Kar, B.; de Zwart, E.; Hamdy, A.; Izumi, R.; et al. ACP-196: A Novel Covalent Bruton’s Tyrosine Kinase (Btk) Inhibitor with Improved Selectivity and in Vivo Target Coverage in Chronic Lymphocytic Leukemia (CLL). Patients 2015. [Google Scholar] [CrossRef]
- Patel, V.; Balakrishnan, K.; Bibikova, E.; Ayres, M.; Keating, M.J.; Wierda, W.G.; Gandhi, V. Comparison of Acalabrutinib, a Selective Bruton Tyrosine Kinase Inhibitor, with Ibrutinib in Chronic Lymphocytic Leukemia Cells. Clin. Cancer Res. 2017. [Google Scholar] [CrossRef] [PubMed] [Green Version]
- Byrd, J.C.; Harrington, B.; O’Brien, S.; Jones, J.A.; Schuh, A.; Devereux, S.; Chaves, J.; Wierda, W.G.; Awan, F.T.; Brown, J.R.; et al. Acalabrutinib (ACP-196) in Relapsed Chronic Lymphocytic Leukemia. N. Engl. J. Med. 2016. [Google Scholar] [CrossRef] [PubMed] [Green Version]
- Sharman, J.P.; Egyed, M.; Jurczak, W.; Skarbnik, A.; Pagel, J.M.; Flinn, I.W.; Kamdar, M.; Munir, T.; Walewska, R.; Corbett, G.; et al. Acalabrutinib with or without Obinutuzumab versus Chlorambucil and Obinutuzmab for Treatment-Naive Chronic Lymphocytic Leukaemia (ELEVATE TN): A Randomised, Controlled, Phase 3 Trial. Lancet 2020. [Google Scholar] [CrossRef]
- Miller, M.D.; Paradis, C.F.; Houck, P.R.; Mazumdar, S.; Stack, J.A.; Rifai, A.H.; Mulsant, B.; Reynolds, C.F. Rating Chronic Medical Illness Burden in Geropsychiatric Practice and Research: Application of the Cumulative Illness Rating Scale. Psychiatry Res. 1992. [Google Scholar] [CrossRef]
- Ghia, P.; Pluta, A.; Wach, M.; Lysak, D.; Kozak, T.; Simkovic, M.; Kaplan, P.; Kraychok, I.; Illes, A.; de la Serna, J.; et al. Ascend: Phase III, Randomized Trial of Acalabrutinib versus Idelalisib plus Rituximab or Bendamustine plus Rituximab in Relapsed or Refractory Chronic Lymphocytic Leukemia. J. Clin. Oncol. 2020. [Google Scholar] [CrossRef] [PubMed]
- Lampson, B.L.; Kasar, S.N.; Matos, T.R.; Morgan, E.A.; Rassenti, L.; Davids, M.S.; Fisher, D.C.; Freedman, A.S.; Jacobson, C.A.; Armand, P.; et al. Idelalisib given Front-Line for Treatment of Chronic Lymphocytic Leukemia Causes Frequent Immune-Mediated Hepatotoxicity. Blood 2016, 128, 195–203. [Google Scholar] [CrossRef] [PubMed] [Green Version]
- Weidner, A.-S.; Panarelli, N.; Geyer, J.; Bhavsar, E.; Furman, R.; Leonard, J.; Jessurun, J.; Yantiss, R. Idelalisib-Associated Colitis: Histologic Findings in 14 Patients. Am. J. Surg. Pathol. 2015, 39, 1661–1667. [Google Scholar] [CrossRef] [PubMed]
- Weidner, A.S.; Panarelli, N.C.; Geyer, J.T.; Bhavsar, E.B.; Furman, R.R.; Leonard, J.P.; Jessurun, J.; Yantiss, R.K. Idelalisib-Associated Colitis. Am. J. Surg. Pathol. 2015. [Google Scholar] [CrossRef]
- Hanna, B.S.; Roessner, P.M.; Scheffold, A.; Jebaraj, B.M.C.; Demerdash, Y.; Öztürk, S.; Lichter, P.; Stilgenbauer, S.; Seiffert, M. PI3Kδ Inhibition Modulates Regulatory and Effector T-Cell Differentiation and Function in Chronic Lymphocytic Leukemia. Leukemia 2019, 33, 1427–1438. [Google Scholar] [CrossRef]
- Billottet, C.; Grandage, V.L.; Gale, R.E.; Quattropani, A.; Rommel, C.; Vanhaesebroeck, B.; Khwaja, A. A Selective Inhibitor of the P110δ Isoform of PI 3-Kinase Inhibits AML Cell Proliferation and Survival and Increases the Cytotoxic Effects of VP16. Oncogene 2006, 25, 6648–6659. [Google Scholar] [CrossRef] [Green Version]
- Herman, S.E.M.; Gordon, A.L.; Wagner, A.J.; Heerema, N.A.; Zhao, W.; Flynn, J.M.; Jones, J.; Andritsos, L.; Puri, K.D.; Lannutti, B.J.; et al. Phosphatidylinositol 3-Kinase-δ Inhibitor CAL-101 Shows Promising Preclinical Activity in Chronic Lymphocytic Leukemia by Antagonizing Intrinsic and Extrinsic Cellular Survival Signals. Blood 2010, 116, 2078–2088. [Google Scholar] [CrossRef] [Green Version]
- Ikeda, H.; Hideshima, T.; Fulciniti, M.; Perrone, G.; Miura, N.; Yasui, H.; Okawa, Y.; Kiziltepe, T.; Santo, L.; Vallet, S.; et al. PI3K/P110δ Is a Novel Therapeutic Target in Multiple Myeloma. Blood 2010, 116, 1460–1468. [Google Scholar] [CrossRef] [Green Version]
- Randis, T.M.; Puri, K.D.; Zhou, H.; Diacovo, T.G. Role of PI3Kδ and PI3Kγ in Inflammatory Arthritis and Tissue Localization of Neutrophils. Eur. J. Immunol. 2008, 38, 1215–1224. [Google Scholar] [CrossRef] [Green Version]
- Reif, K.; Okkenhaug, K.; Sasaki, T.; Penninger, J.M.; Vanhaesebroeck, B.; Cyster, J.G. Cutting Edge: Differential Roles for Phosphoinositide 3-Kinases, P110γ and P110δ, in Lymphocyte Chemotaxis and Homing. J. Immunol. 2004, 173, 2236–2240. [Google Scholar] [CrossRef] [PubMed] [Green Version]
- Schmid, M.C.; Avraamides, C.J.; Dippold, H.C.; Franco, I.; Foubert, P.; Ellies, L.G.; Acevedo, L.M.; Manglicmot, J.R.E.; Song, X.; Wrasidlo, W.; et al. Receptor Tyrosine Kinases and TLR/IL1Rs Unexpectedly Activate Myeloid Cell PI3Kγ, A Single Convergent Point Promoting Tumor Inflammation and Progression. Cancer Cell 2011, 19, 715–727. [Google Scholar] [CrossRef] [Green Version]
- De Henau, O.; Rausch, M.; Winkler, D.; Campesato, L.F.; Liu, C.; Cymerman, D.H.; Budhu, S.; Ghosh, A.; Pink, M.; Tchaicha, J.; et al. Overcoming Resistance to Checkpoint Blockade Therapy by Targeting PI3Kγ in Myeloid Cells. Nature 2016, 539, 443–447. [Google Scholar] [CrossRef] [PubMed] [Green Version]
- Kaneda, M.M.; Messer, K.S.; Ralainirina, N.; Li, H.; Leem, C.J.; Gorjestani, S.; Woo, G.; Nguyen, A.V.; Figueiredo, C.C.; Foubert, P.; et al. PI3Kγ 3 Is a Molecular Switch That Controls Immune Suppression. Nature 2016, 539, 437–442. [Google Scholar] [CrossRef] [PubMed] [Green Version]
- Barbi, J.; Cummings, H.E.; Lu, B.; Oghumu, S.; Ruckle, T.; Rommel, C.; Lafuse, W.; Whitacre, C.C.; Satoskar, A.R. PI3Kgamma (PI3K{gamma}) Is Essential for Efficient Induction of CXCR3 on Activated T Cells. Blood 2008, 112, 3048–3051. [Google Scholar] [CrossRef] [PubMed] [Green Version]
- Balakrishnan, K.; Peluso, M.; Fu, M.; Rosin, N.Y.; Burger, J.A.; Wierda, W.G.; Keating, M.J.; Faia, K.; O’Brien, S.; Kutok, J.L.; et al. The Phosphoinositide-3-Kinase (PI3K)-Delta and Gamma Inhibitor, IPI-145 (Duvelisib), Overcomes Signals from the PI3K/AKT/S6 Pathway and Promotes Apoptosis in CLL. Leukemia 2015, 29, 1811–1822. [Google Scholar] [CrossRef] [PubMed] [Green Version]
- Flinn, I.W.; O’Brien, S.; Kahl, B.; Patel, M.; Oki, Y.; Foss, F.F.; Porcu, P.; Jones, J.; Burger, J.A.; Jain, N.; et al. Duvelisib, a Novel Oral Dual Inhibitor of PI3K-d,g, Is Clinically Active in Advanced Hematologic Malignancies. Blood 2018, 131, 877–887. [Google Scholar] [CrossRef] [Green Version]
- Tam, C.; Grigg, A.P.; Opat, S.; Ku, M.; Gilbertson, M.; Anderson, M.A.; Seymour, J.F.; Ritchie, D.S.; Dicorleto, C.; Dimovski, B.; et al. The BTK Inhibitor, Bgb-3111, Is Safe, Tolerable, and Highly Active in Patients with Relapsed/ Refractory B-Cell Malignancies: Initial Report of a Phase 1 First-in-Human Trial. Blood 2015, 126, 832. [Google Scholar] [CrossRef]
- Tam, C.S.; Trotman, J.; Opat, S.; Burger, J.A.; Cull, G.; Gottlieb, D.; Harrup, R.; Johnston, P.B.; Marlton, P.; Munoz, J.; et al. Phase 1 Study of the Selective BTK Inhibitor Zanubrutinib in B-Cell Malignancies and Safety and Efficacy Evaluation in CLL. Blood 2019, 134, 851–859. [Google Scholar] [CrossRef] [Green Version]
- Rhodes, J.M.; Mato, A.R. Zanubrutinib (BGB-3111), a Second-Generation Selective Covalent Inhibitor of Bruton’s Tyrosine Kinase and Its Utility in Treating Chronic Lymphocytic Leukemia. Drug Des. Dev. Ther. 2021, 15, 919–926. [Google Scholar] [CrossRef] [PubMed]
- Guo, Y.; Liu, Y.; Hu, N.; Yu, D.; Zhou, C.; Shi, G.; Zhang, B.; Wei, M.; Liu, J.; Luo, L.; et al. Discovery of Zanubrutinib (BGB-3111), a Novel, Potent, and Selective Covalent Inhibitor of Bruton’s Tyrosine Kinase. J. Med. Chem. 2019, 62, 7923–7940. [Google Scholar] [CrossRef] [PubMed]
- Xiao, L.; Salem, J.E.; Clauss, S.; Hanley, A.; Bapat, A.; Hulsmans, M.; Iwamoto, Y.; Wojtkiewicz, G.; Cetinbas, M.; Schloss, M.J.; et al. Ibrutinib-Mediated Atrial Fibrillation Attributable to Inhibition of C-Terminal Src Kinase. Circulation 2020, 142, 2443–2455. [Google Scholar] [CrossRef] [PubMed]
- Syed, Y.Y. Zanubrutinib: First approval. Drugs 2020, 80, 91–97. [Google Scholar] [CrossRef] [PubMed]
- Tam, C.S.; Opat, S.; D’Sa, S.; Jurczak, W.; Lee, H.; Cull, G.; Owen, R.G.; Marlton, P.; Wahlin, B.E.; Sanz, R.G.; et al. A randomized phase 3 trial of zanubrutinib vs ibrutinib in symptomatic Waldenström macroglobulinemia: The ASPEN study. Blood 2020, 136, 2038–2050. [Google Scholar] [CrossRef] [PubMed]
- Xu, W.; Yang, S.; Zhou, K.; Pan, L.; Li, Z.; Zhou, J.; Gao, S.; Zhou, D.; Hu, J.; Feng, R.; et al. Treatment of Relapsed/Refractory Chronic Lymphocytic Leukemia/Small Lymphocytic Lymphoma with the BTK Inhibitor Zanubrutinib: Phase 2, Single-Arm, Multicenter Study. J. Hematol. Oncol. 2020, 13. [Google Scholar] [CrossRef] [PubMed]
- Tam, C.S.; Robak, T.; Ghia, P.; Kahl, B.S.; Walker, P.; Janowski, W.; Simpson, D.; Shadman, M.; Ganly, P.S.; Laurenti, L.; et al. Zanubrutinib Monotherapy for Patients with Treatment Naïve Chronic Lymphocytic Leukemia and 17p Deletion. Haematologica 2020. [Google Scholar] [CrossRef] [PubMed]
- Tam, C.S.; Quach, H.; Nicol, A.; Badoux, X.; Rose, H.; Miles Prince, H.; Leahy, M.F.; Eek, R.; Wickham, N.; Patil, S.S.; et al. Zanubrutinib (BGB-3111) plus Obinutuzumab in Patients with Chronic Lymphocytic Leukemia and Follicular Lymphoma. Blood Adv. 2020, 4, 4802–4811. [Google Scholar] [CrossRef] [PubMed]
- Soumerai, J.D.; Mato, A.R.; Carter, J.; Dogan, A.; Hochberg, E.; Barnes, J.A.; Hamilton, A.M.; Abramson, J.S.; Batlevi, C.L.; Joffe, E.; et al. Initial Results of a Multicenter, Investigator Initiated Study of MRD Driven Time Limited Therapy with Zanubrutinib, Obinutuzumab, and Venetoclax. J. Clin. Oncol. 2020, 38, 8006. [Google Scholar] [CrossRef]
- Woyach, J.A.; Furman, R.R.; Liu, T.-M.; Ozer, H.G.; Zapatka, M.; Ruppert, A.S.; Xue, L.; Li, D.H.-H.; Steggerda, S.M.; Versele, M.; et al. Resistance Mechanisms for the Bruton’s Tyrosine Kinase Inhibitor Ibrutinib. N. Engl. J. Med. 2014. [Google Scholar] [CrossRef] [Green Version]
- Naeem, A.S.; Nguy, W.I.; Tyekucheva, S.; Fernandes, S.M.; Rai, V.; Ebata, K.; Gomez, E.B.; Brandhuber, B.J.; Rothenberg, S.M.; Brown, J.R. LOXO-305: Targeting C481S Bruton Tyrosine Kinase in Patients with Ibrutinib-Resistant CLL. Blood 2019. [Google Scholar] [CrossRef]
- Mato, A.R.; Shah, N.N.; Jurczak, W.; Cheah, C.Y.; Pagel, J.M.; Woyach, J.A.; Fakhri, B.; Eyre, T.A.; Lamanna, N.; Patel, M.R.; et al. Pirtobrutinib in Relapsed or Refractory B-Cell Malignancies (BRUIN): A Phase 1/2 Study. Lancet 2021. [Google Scholar] [CrossRef]
- Jain, N.; Keating, M.; Thompson, P.; Ferrajoli, A.; Burger, J.; Borthakur, G.; Takahashi, K.; Estrov, Z.; Fowler, N.; Kadia, T.; et al. Ibrutinib and Venetoclax for First-Line Treatment of CLL. N. Engl. J. Med. 2019, 380, 2095–2103. [Google Scholar] [CrossRef] [PubMed]
- Hillmen, P.; Rawstron, A.C.; Brock, K.; Muñoz-Vicente, S.; Yates, F.J.; Bishop, R.; Boucher, R.; MacDonald, D.; Fegan, C.; McCaig, A.; et al. Ibrutinib Plus Venetoclax in Relapsed/Refractory Chronic Lymphocytic Leukemia: The CLARITY Study. J. Clin. Oncol. 2019, 37, 2722–2729. [Google Scholar] [CrossRef] [PubMed]
- Frigault, M.J.; Maus, M.V. State of the Art in CAR T Cell Therapy for CD19+ B Cell Malignancies. J. Clin. Investig. 2020. [Google Scholar] [CrossRef] [PubMed]
- Neelapu, S.S.; Locke, F.L.; Bartlett, N.L.; Lekakis, L.J.; Miklos, D.B.; Jacobson, C.A.; Braunschweig, I.; Oluwole, O.O.; Siddiqi, T.; Lin, Y.; et al. Axicabtagene Ciloleucel CAR T-Cell Therapy in Refractory Large B-Cell Lymphoma. N. Engl. J. Med. 2017. [Google Scholar] [CrossRef]
- Schuster, S.J.; Bishop, M.R.; Tam, C.S.; Waller, E.K.; Borchmann, P.; McGuirk, J.P.; Jäger, U.; Jaglowski, S.; Andreadis, C.; Westin, J.R.; et al. Tisagenlecleucel in Adult Relapsed or Refractory Diffuse Large B-Cell Lymphoma. N. Engl. J. Med. 2019. [Google Scholar] [CrossRef]
- Enblad, G.; Karlsson, H.; Gammelgård, G.; Wenthe, J.; Lövgren, T.; Amini, R.M.; Wikstrom, K.I.; Essand, M.; Savoldo, B.; Hallböök, H.; et al. A Phase I/IIa Trial Using CD19-Targeted Third-Generation CAR T Cells for Lymphoma and Leukemia. Clin. Cancer Res. 2018. [Google Scholar] [CrossRef] [PubMed] [Green Version]
- Locke, F.L.; Neelapu, S.S.; Bartlett, N.L.; Siddiqi, T.; Chavez, J.C.; Hosing, C.M.; Ghobadi, A.; Budde, L.E.; Bot, A.; Rossi, J.M.; et al. Phase 1 Results of ZUMA-1: A Multicenter Study of KTE-C19 Anti-CD19 CAR T Cell Therapy in Refractory Aggressive Lymphoma. Mol. Ther. 2017. [Google Scholar] [CrossRef] [PubMed] [Green Version]
- Maude, S.L.; Laetsch, T.W.; Buechner, J.; Rives, S.; Boyer, M.; Bittencourt, H.; Bader, P.; Verneris, M.R.; Stefanski, H.E.; Myers, G.D.; et al. Tisagenlecleucel in Children and Young Adults with B-Cell Lymphoblastic Leukemia. N. Engl. J. Med. 2018. [Google Scholar] [CrossRef]
- Porter, D.L.; Hwang, W.T.; Frey, N.V.; Lacey, S.F.; Shaw, P.A.; Loren, A.W.; Bagg, A.; Marcucci, K.T.; Shen, A.; Gonzalez, V.; et al. Chimeric Antigen Receptor T Cells Persist and Induce Sustained Remissions in Relapsed Refractory Chronic Lymphocytic Leukemia. Sci. Transl. Med. 2015. [Google Scholar] [CrossRef] [PubMed] [Green Version]
- Turtle, C.J.; Hay, K.A.; Hanafi, L.A.; Li, D.; Cherian, S.; Chen, X.; Wood, B.; Lozanski, A.; Byrd, J.C.; Heimfeld, S.; et al. Durable Molecular Remissions in Chronic Lymphocytic Leukemia Treated with CD19-Specific Chimeric Antigen Receptor-Modified T Cells after Failure of Ibrutinib. J. Clin. Oncol. 2017. [Google Scholar] [CrossRef]
- Siddiqi, T.; Soumerai, J.D.; Dorritie, K.A.; Stephens, D.M.; Riedell, P.A.; Arnason, J.E.; Kipps, T.J.; Gillenwater, H.H.; Gong, L.; Dubovsky, J.A.; et al. Rapid Undetectable MRD (UMRD) Responses in Patients with Relapsed/Refractory (R/R) Chronic Lymphocytic Leukemia/Small Lymphocytic Lymphoma (CLL/SLL) Treated with Lisocabtagene Maraleucel (Liso-Cel), a CD19-Directed CAR T Cell Product: Updated Results From. Blood 2019. [Google Scholar] [CrossRef]
- Linn, B.S.; Linn, M.W.; Gurel, L. Cumulative Illness Rating Scale. J. Am. Geriatr. Soc. 1968. [Google Scholar] [CrossRef] [PubMed]
- Al-Sawaf, O.; Zhang, C.; Tandon, M.; Sinha, A.; Fink, A.M.; Robrecht, S.; Samoylova, O.; Liberati, A.M.; Pinilla-Ibarz, J.; Opat, S.; et al. Venetoclax plus Obinutuzumab versus Chlorambucil plus Obinutuzumab for Previously Untreated Chronic Lymphocytic Leukaemia (CLL14): Follow-up Results from a Multicentre, Open-Label, Randomised, Phase 3 Trial. Lancet Oncol. 2020. [Google Scholar] [CrossRef]
- Cartron, G.; De Guibert, S.; Dilhuydy, M.S.; Morschhauser, F.; Leblond, V.; Dupuis, J.; Mahe, B.; Bouabdallah, R.; Lei, G.; Wenger, M.; et al. Obinutuzumab (GA101) in Relapsed/Refractory Chronic Lymphocytic Leukemia: Final Data from the Phase 1/2 GAUGUIN Study. Blood 2014. [Google Scholar] [CrossRef] [PubMed] [Green Version]
- Kater, A.P.; Wu, J.Q.; Kipps, T.; Eichhorst, B.; Hillmen, P.; D’Rozario, J.; Assouline, S.; Owen, C.; Robak, T.; de la Serna, J.; et al. Venetoclax plus Rituximab in Relapsed Chronic Lymphocytic Leukemia: 4-Year Results and Evaluation of Impact of Genomic Complexity and Gene Mutations from the MURANO Phase III Study. J. Clin. Oncol. 2020. [Google Scholar] [CrossRef] [PubMed]
- Byrd, J.C.; Hillmen, P.; O’Brien, S.; Barrientos, J.C.; Reddy, N.M.; Coutre, S.; Tam, C.S.; Mulligan, S.P.; Jaeger, U.; Barr, P.M.; et al. Long-Term Follow-up of the RESONATE Phase 3 Trial of Ibrutinib vs. Ofatumumab. Blood 2019. [Google Scholar] [CrossRef] [Green Version]


| Trial | Treatment Arms | ORR | OS | PFS | uMRD |
|---|---|---|---|---|---|
| ALLIANCE (A041202) Study [47] | Ibr vs. Ibr-R vs. BR | 81% (BR) vs. 93% (Ibr) vs. 94% (Ibr-R) | 2-year OS 95% (BR) vs. 90% (Ibr) vs. 94% (Ibr-R) | 2-year PFS 74% (BR) vs. 87% (Ibr) vs. 88% (Ibr-R) | 8% (BR) vs. 1% (Ibr) vs. 4% (Ibr-R) |
| E1912 study [74] | FCR vs. Ibr-R | 96% (Ibr-R) vs. 81% (FCR) | 3-year OS 92% (FCR) vs. 99% (Ibr-R) | 3-year PFS 73% (FCR) vs. 89% (Ibr-R) | 8% (Ibr-R) vs. 59% (FCR) |
| RESONATE-2 [19,54] | Ibr vs. Clb | 86% (Ibr) vs. 35% (Clb) | 5-year OS 83% (Ibr) vs. 68% (Clb) | 5-year PFS 70% (Ibr) vs. 12% (Clb) | N.A. |
| iLLUMINATE study [76] | G-Ibr vs. G-Clb | 88% (G-Ibr) vs. 73% (G-Clb) | Estimated 30-month OS 86% (G-Ibr) vs. 85% (G-Clb) | Estimated 30-month PFS 79% (G-Ibr) vs. 31% (G-Clb) | 35% (G-Ibr) vs. 25% (G-Clb) |
| ELEVATE TN [82] | Acb vs. G-Acb vs. G-Clb | 94% (G-Acb) vs. 79% (G-Clb) vs. 85% (Acb) | Estimated 24-month OS 95% (G-Acb) vs. 95% (Acb) vs. 92% (G-Clb) | Estimated 24-month PFS 93% (G-Acb) vs. 87% (Acb) vs. 47% (G-Clb) | N.A. |
| CLL14 trial [27,126] | Ven-G vs. G-Clb | 85% (Ven-G) vs. 71% (G-Clb) | 24-month OS 92% (Ven-G) vs. 93% (G-Clb) | 3-year PFS 82% (Ven-G) vs. 50% (G-Clb) | 76% (Ven-G) vs. 35% (G-Clb) 18 months after treatment 47% (Ven-G) vs. 7% (G-Clb) |
| Trial | Treatment Arms | ORR | OS | PFS | uMRD |
|---|---|---|---|---|---|
| ASCEND [84] | Acb vs. Investigators choice (Idl-R or BR) | 81% (Acb) vs. 75% | 12-months OS 94% (Acb) vs. 91% | Estimated 12-month PFS 88% (Acb) vs. 68% (Idl-R) or 69% (BR) | N.A. |
| MURANO [26,128] | Ven-R vs. BR | 92% (Ven-R) vs. 72% (BR) | 4-year OS 85% (Ven-R) vs. 67% (BR) | 4-year PFS 57% (Ven-R) vs. 5% (BR) | N.A. |
| RESONATE-1 [18,129] | Ibr vs. Ofa | 86% (Ibr) vs. 24% (Ofa) | 3-year OS 74% (Ibr) vs. 65% (Ofa) | 3-year PFS 59% (Ibr) vs. 3% (Ofa) | N.A. |
Publisher’s Note: MDPI stays neutral with regard to jurisdictional claims in published maps and institutional affiliations. |
© 2021 by the authors. Licensee MDPI, Basel, Switzerland. This article is an open access article distributed under the terms and conditions of the Creative Commons Attribution (CC BY) license (https://creativecommons.org/licenses/by/4.0/).
Share and Cite
Bewarder, M.; Stilgenbauer, S.; Thurner, L.; Kaddu-Mulindwa, D. Current Treatment Options in CLL. Cancers 2021, 13, 2468. https://doi.org/10.3390/cancers13102468
Bewarder M, Stilgenbauer S, Thurner L, Kaddu-Mulindwa D. Current Treatment Options in CLL. Cancers. 2021; 13(10):2468. https://doi.org/10.3390/cancers13102468
Chicago/Turabian StyleBewarder, Moritz, Stephan Stilgenbauer, Lorenz Thurner, and Dominic Kaddu-Mulindwa. 2021. "Current Treatment Options in CLL" Cancers 13, no. 10: 2468. https://doi.org/10.3390/cancers13102468
APA StyleBewarder, M., Stilgenbauer, S., Thurner, L., & Kaddu-Mulindwa, D. (2021). Current Treatment Options in CLL. Cancers, 13(10), 2468. https://doi.org/10.3390/cancers13102468

