STA-MCA Bypass in Carotid Stenosis after Radiosurgery for Cavernous Sinus Meningioma
Abstract
Simple Summary
Abstract
1. Introduction
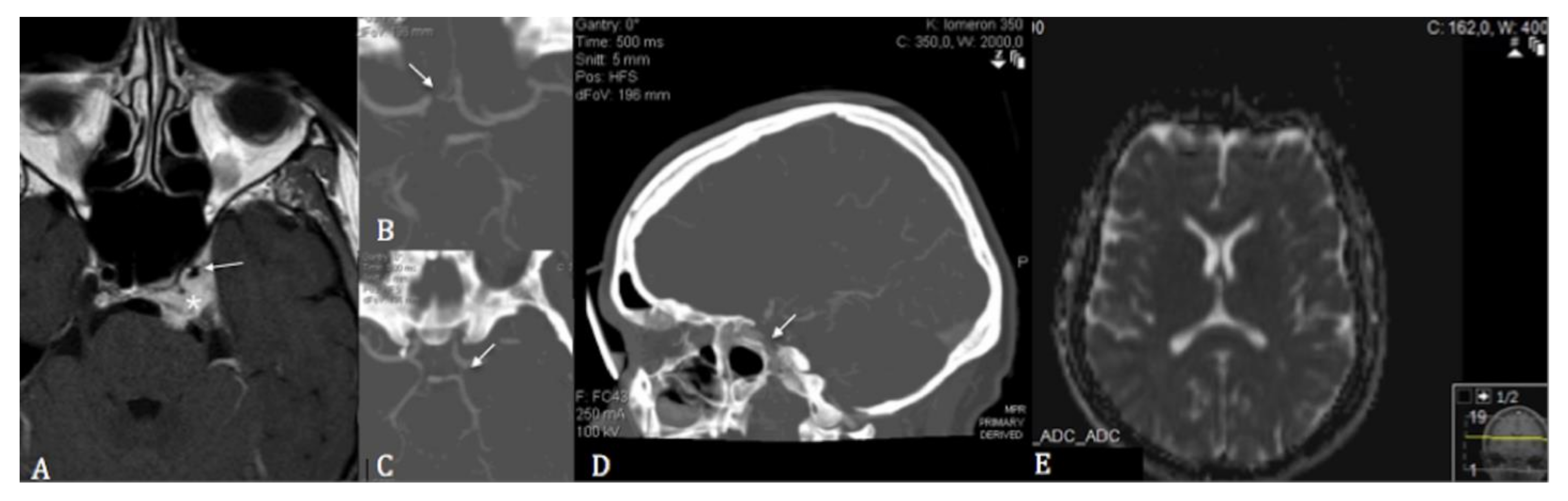
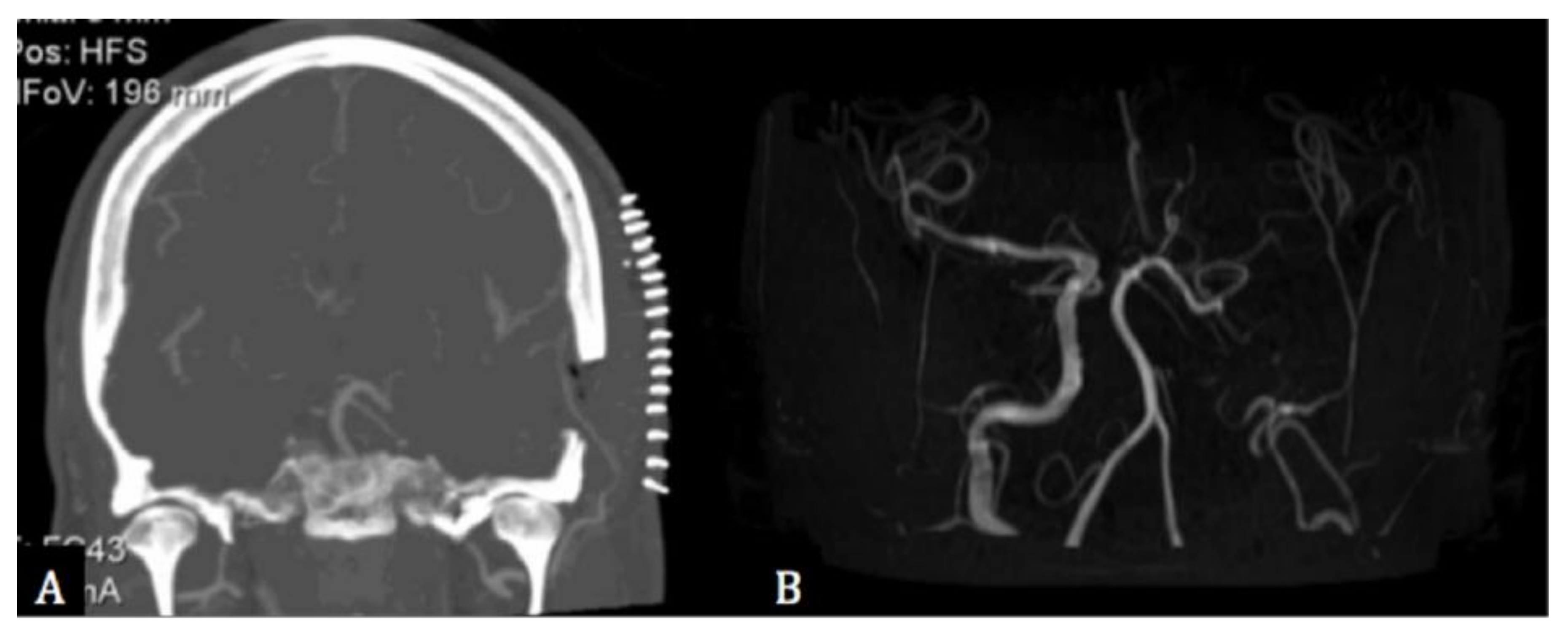
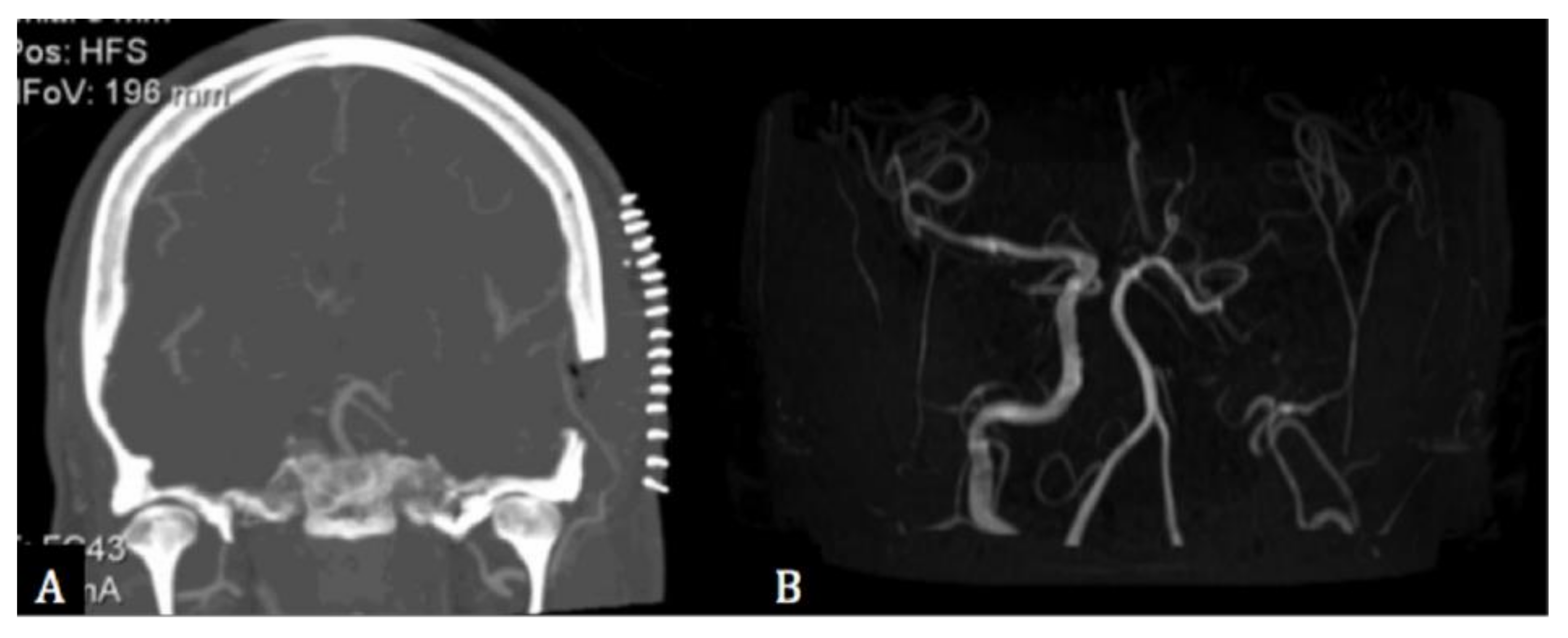
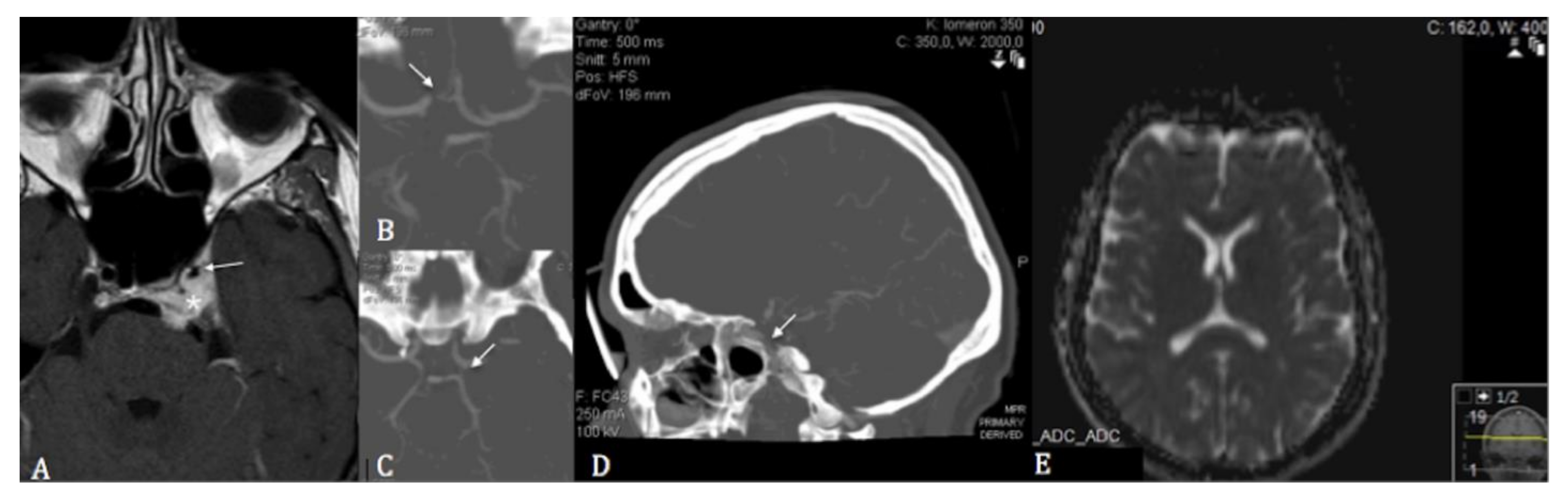
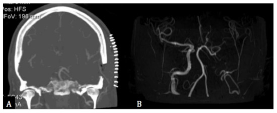
2. Case Description
3. Materials and Methods
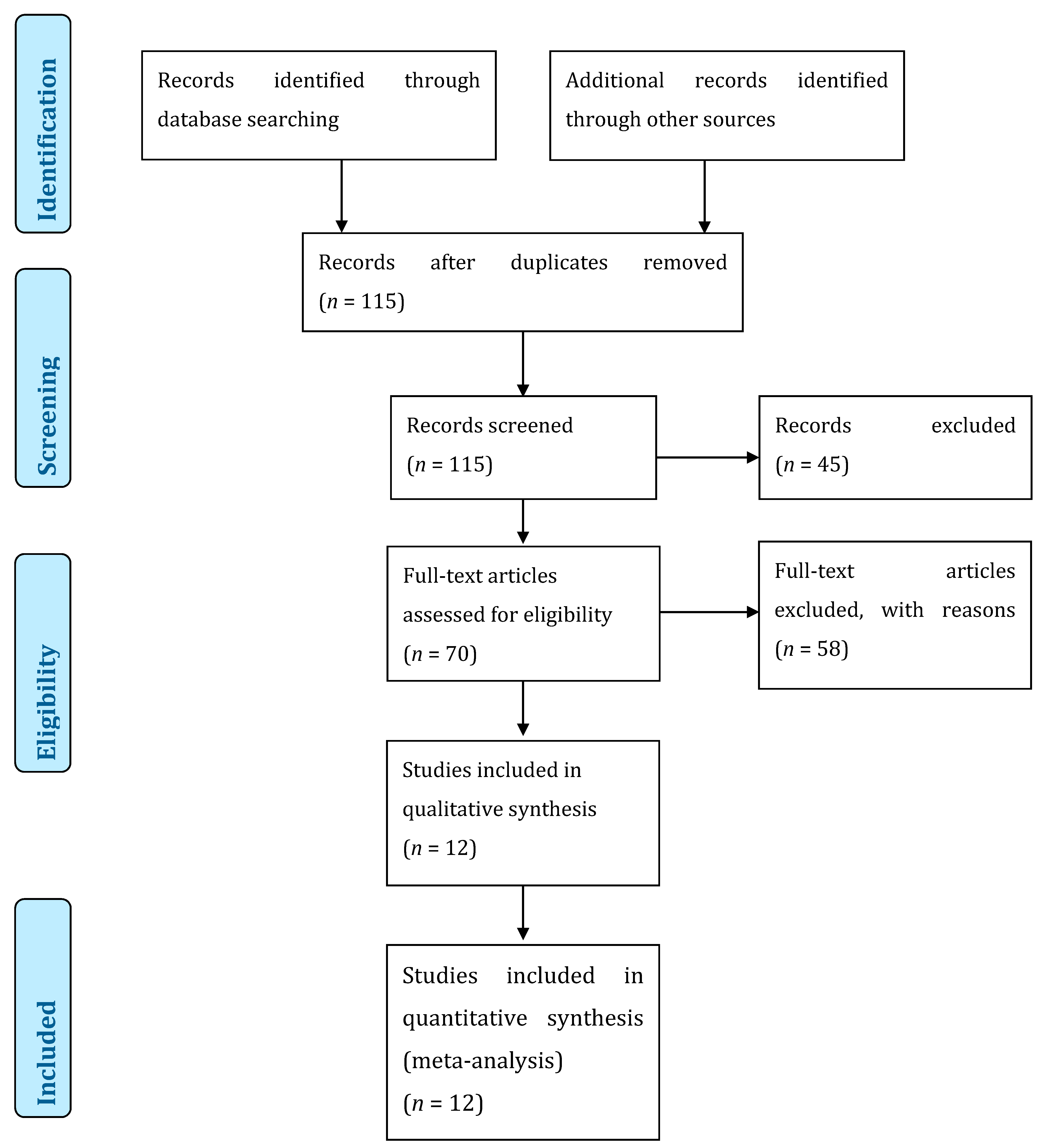
3.1. Search Strategy and Study Selection
3.2. Data Collection
3.3. Risk of Bias and Quality of Study
4. Results
4.1. Articles Included
4.2. Follow-Up
4.3. Vascular Complications
4.4. Non-Vascular Complications
5. Discussion
5.1. Open Surgery for CSMs
5.2. SRS and SRT as Effective—But Not Trivial—Treatments
5.3. Occlusion of the ICA: A Rare but Extreme Complication
5.4. Radiation Vasculopathy in Neurosurgery
6. Conclusions
Author Contributions
Funding
Institutional Review Board Statement
Informed Consent Statement
Data Availability Statement
Conflicts of Interest
References
- Meling, T.R.; da Broi, M.; Scheie, D.; Helseth, E. Meningiomas: Skull base versus non-skull base. Neurosurg. Rev. 2019, 42, 163–173. [Google Scholar] [CrossRef] [PubMed]
- Graillon, T.; Regis, J.; Barlier, A.; Brue, T.; Dufour, H.; Buchfelder, M. Parasellar Meningiomas. Neuroendocrinology 2020, 110, 780–796. [Google Scholar] [CrossRef] [PubMed]
- Maiuri, F.; Mariniello, G.; Guadagno, E.; Barbato, M.; Corvino, S.; Caro, M.D.B.D. WHO grade, proliferation index, and progesterone receptor expression are different according to the location of meningioma. Acta Neurochir. 2019, 161, 2553–2561. [Google Scholar] [CrossRef] [PubMed]
- Amelot, A.; van Effenterre, R.; Kalamarides, M.; Cornu, P.; Boch, A.-L. Natural history of cavernous sinus meningiomas. J. Neurosurg. 2018, 130, 435–442. [Google Scholar] [CrossRef]
- Sheehan, J.P.; Starke, R.M.; Kano, H.; Kaufmann, A.M.; Mathieu, D.; Zeiler, F.A.; West, M.; Chao, S.T.; Varma, G.; Chiang, V.L.S.; et al. Gamma Knife radiosurgery for sellar and parasellar meningiomas: A multicenter study. J. Neurosurg. 2014, 120, 1268–1277. [Google Scholar] [CrossRef]
- Milker-Zabel, S.; Bois, A.Z.-D.; Huber, P.; Schlegel, W.; Debus, J. Fractionated Stereotactic Radiation Therapy in the Management of Benign Cavernous Sinus Meningiomas: Long-term experience and review of the literature. Strahlenther. Onkol. 2006, 182, 635–640. [Google Scholar] [CrossRef]
- Chang, S.D.; Adler, J.R., Jr.; Martin, D.P. LINAC radiosurgery for cavernous sinus meningiomas. Ster. Funct. Neurosurg. 1998, 71, 43–50. [Google Scholar] [CrossRef]
- Hafez, R.F.A.; Morgan, M.S.; Fahmy, O.M. Stereotactic Gamma Knife surgery safety and efficacy in the management of symptomatic benign confined cavernous sinus meningioma. Acta Neurochir. 2015, 157, 1559–1564. [Google Scholar] [CrossRef]
- Litré, C.F.; Colin, P.; Noudel, R.; Peruzzi, P.; Bazin, A.; Sherpereel, B.; Bernard, M.H.; Rousseaux, P. Fractionated Stereotactic Radiotherapy Treatment of Cavernous Sinus Meningiomas: A Study of 100 Cases. Int. J. Radiat. Oncol. Biol. Phys. 2009, 74, 1012–1017. [Google Scholar] [CrossRef]
- Pollock, B.E.; Stafford, S.L.; Link, M.J.; Garces, Y.I.; Foote, R.L. Single-fraction radiosurgery of benign cavernous sinus meningiomas. J. Neurosurg. 2013, 119, 675–682. [Google Scholar] [CrossRef]
- Tishler, R.B.; Loeffler, J.S.; Lunsford, L.; Duma, C.; Alexander, E., 3rd; Kooy, H.M.; Flickinger, J.C. Tolerance of cranial nerves of the cavernous sinus to radiosurgery. Int. J. Radiat. Oncol. Biol. Phys. 1993, 27, 215–221. [Google Scholar] [CrossRef]
- Houdart, E.; Mounayer, C.; Chapot, R.; Saint-Maurice, J.-P.; Merland, J.-J. Carotid Stenting for Radiation-Induced Stenoses: A report of 7 cases. Stroke 2001, 32, 118–121. [Google Scholar] [CrossRef] [PubMed]
- Gaudry, M.; David, B.; Omnes, V.; Bal, L.; de Masi, M.; Bartoli, J.; Piquet, P.M. Radiation-induced carotid stenosis: A personnalized approach. J. Med. Vasc. 2017, 42, 263–271. [Google Scholar] [CrossRef] [PubMed]
- Trojanowski, P.; Sojka, M.; Trojanowska, A.; Wolski, A.; Roman, T.; Jargiello, T. Management of Radiation Induced Carotid Stenosis in Head and Neck Cancer. Transl. Oncol. 2019, 12, 1026–1031. [Google Scholar] [CrossRef] [PubMed]
- Graffeo, C.S.; Link, M.J.; Stafford, S.L.; Parney, I.F.; Foote, R.L.; Pollock, B.E. Risk of internal carotid artery stenosis or occlusion after single-fraction radiosurgery for benign parasellar tumors. J. Neurosurg. 2019, 133, 1–8. [Google Scholar] [CrossRef]
- Moher, D.; Liberati, A.; Tetzlaff, J.; Altman, D.G.; Group, P. Preferred reporting items for systematic reviews and meta-analyses: The PRISMA Statement. Open Med. 2009, 3, e123–e130. [Google Scholar]
- Wells, G.; Shea, B.; O’Connell, D.; Peterson, J.; Welch, V.; Losos, M.; Tugwell, P. The Newcastle-Ottawa Scale (Nos) For Assessing the Quality If Nonrandomized Studies in Meta-Analyses. Available online: http://www.ohri.ca/programs/clinical_epidemiology/oxford.htm (accessed on 6 April 2021).
- Shin, M.; Kurita, H.; Sasaki, T.; Kawamoto, S.; Tago, M.; Kawahara, N.; Morita, A.; Ueki, K.; Kirino, T. Analysis of treatment outcome after stereotactic radiosurgery for cavernous sinus meningiomas. J. Neurosurg. 2001, 95, 435–439. [Google Scholar] [CrossRef]
- Spiegelmann, R.; Nissim, O.; Menhel, J.; Alezra, D.; Pfeffer, M.R. Linear accelerator radiosurgery for meningiomas in and around the cavernous sinus. Neurosurgery 2002, 51, 1373–1379. [Google Scholar] [CrossRef]
- Spiegelmann, R.; Cohen, Z.R.; Nissim, O.; Alezra, D.; Pfeffer, R. Cavernous sinus meningiomas: A large LINAC radiosurgery series. J. Neuro-Oncol. 2010, 98, 195–202. [Google Scholar] [CrossRef]
- Skeie, B.S.; Enger, P.Ø.; Skeie, G.O.; Thorsen, F.; Pedersen, P.-H. Gamma Knife Surgery of Meningiomas Involving the Cavernous Sinus: Long-term follow-up of 100 patients. Neurosurgery 2010, 66, 661–669. [Google Scholar] [CrossRef]
- Correa, S.F.M.; Marta, G.N.; Teixeira, M.J. Neurosymptomatic carvenous sinus meningioma: A 15-years experience with fractionated stereotactic radiotherapy and radiosurgery. Radiat. Oncol. 2014, 9, 27. [Google Scholar] [CrossRef][Green Version]
- Hung, Y.-C.; Lee, C.-C.; Guo, W.-Y.; Shiau, C.-Y.; Chang, Y.-C.; Pan, D.H.-C.; Sheehan, J.P.; Chung, W.-Y. Gamma knife radiosurgery for the treatment of cavernous sinus meningiomas: Post-treatment long-term clinical outcomes, complications, and volume changes. J. Neuro-Oncol. 2019, 143, 261–270. [Google Scholar] [CrossRef]
- Azar, M.; Kazemi, F.; Jahanbakhshi, A.; Chanideh, I.; Jalessi, M.; Amini, E.; Geraily, G.; Farhadi, M. Gamma Knife Radiosurgery for Cavernous Sinus Meningiomas: Analysis of Outcome in 166 Patients. Ster. Funct. Neurosurg. 2017, 95, 259–267. [Google Scholar] [CrossRef]
- Goldsmith, B.J.; Wara, W.M.; Wilson, C.B.; Larson, D.A. Postoperative irradiation for subtotally resected meningiomas. A retrospective analysis of 140 patients treated from 1967–1990. J. Neurosurg. 1994, 80, 195–201. [Google Scholar] [CrossRef]
- O’Sullivan, M.G.; van Loveren, H.R.; Tew, J.M., Jr. The Surgical Resectability of Meningiomas of the Cavernous Sinus. Neurosurgery 1997, 40, 238–247. [Google Scholar] [CrossRef]
- Sindou, M.P.; Alvernia, J.E. Results of attempted radical tumor removal and venous repair in 100 consecutive meningiomas involving the major dural sinuses. J. Neurosurg. 2006, 105, 514–525. [Google Scholar] [CrossRef]
- Shaffrey, M.E.; Dolenc, V.V.; Lanzino, G.; Wolcott, W.P.; Shaffrey, C.I. Invasion of the internal carotid artery by cavernous sinus meningiomas. Surg. Neurol. 1999, 52, 167–171. [Google Scholar] [CrossRef]
- Abeloos, L.; Levivier, M.; Devriendt, D.; Massager, N. Internal Carotid Occlusion following Gamma Knife Radiosurgery for Cavernous Sinus Meningioma. Ster. Funct. Neurosurg. 2007, 85, 303–306. [Google Scholar] [CrossRef]
- Conti, A.; Senger, C.; Acker, G.; Kluge, A.; Pontoriero, A.; Cacciola, A.; Pergolizzi, S.; Germanò, A.; Badakhshi, H.; Kufeld, M.; et al. Correction to: Normofractionated stereotactic radiotherapy versus CyberKnife-based hypofractionation in skull base meningioma: A German and Italian pooled cohort analysis. Radiat. Oncol. 2020, 15, 279. [Google Scholar] [CrossRef]
- Twitchell, S.; Karsy, M.; Guan, J.; Couldwell, W.T.; Taussky, P. Sequelae and management of radiation vasculopathy in neurosurgical patients. J. Neurosurg. 2018, 130, 1889–1897. [Google Scholar] [CrossRef]
- Brada, M.; Burchell, L.; Ashley, S.; Traish, D. The incidence of cerebrovascular accidents in patients with pituitary adenoma. Int. J. Radiat. Oncol. Biol. Phys. 1999, 45, 693–698. [Google Scholar] [CrossRef]
- Flickinger, J.C.; Nelson, P.B.; Taylor, F.H.; Robinson, A. Incidence of cerebral infarction after radiotherapy for pituitary adenoma. Cancer 1989, 63, 2404–2408. [Google Scholar] [CrossRef]
- Matsumoto, H.; Minami, H.; Yamaura, I.; Yoshida, Y. Radiation-induced cerebral aneurysm treated with endovascular coil embolization. A case report. Interv. Neuroradiol. 2014, 20, 448–453. [Google Scholar] [CrossRef] [PubMed]





| Articles | 1 | 2 | 3 | 4 | 5 | 6 | 7 | 8 | 9 | 10 | 11 | 12 |
|---|---|---|---|---|---|---|---|---|---|---|---|---|
| Selection | *** | *** | *** | *** | *** | *** | *** | *** | *** | *** | *** | *** |
| Comparability | * | * | * | * | * | * | * | * | * | * | * | * |
| Outcome | ** | *** | *** | *** | *** | *** | *** | *** | *** | *** | *** | *** |
| Result | Fair | Fair | Fair | Fair | Fair | Fair | Fair | Fair | Fair | Fair | Fair | Fair |
| N | Author | Year | Journal | Nature | N (Pat) | FU Duration (Months) | Technique | Carotid Stenosis | Other Complic. |
|---|---|---|---|---|---|---|---|---|---|
| 1 | Chang et al. [7] | 1998 | Stereotactic and Functional Neurosurgery | Retro. | 24 | 45.6 (mean) | LINAC | 0 | Brain necrosis (1); Radiation edema (1); Trigeminal hypesthesia (4); Diplopia (1) |
| 2 | Shin et al. [18] | 2001 | Journal of Neurosurgery | Retro. | 40 | 42 (median) | SRS | 0 | 0 |
| 3 | Spiegelmann et al. [19] | 2002 | Neurosurgery | Retro. | 42 | 36 (median) | LINAC | 0 | Trigeminal neuropathy (2); Visual field defect (1); Hydrocephalus (2); Radiation edema (1) |
| 4 | Litré et al. [9] | 2008 | International Journal of Radiation Oncology, Biology, Physics | Pro. | 100 | 33 (mean) | SRS | 0 | 0 |
| 5 | Spiegelmann et al. [20] | 2010 | Journal of Neurooncology | Pro. | 102 | 67 (mean) | LINAC | 0 | Deafferentation pain (1); Facial hypesthesia (1); Visual loss (1); Neuropathy of VI (2) |
| 6 | Skeie et al. [21] | 2010 | Neurosurgery | Pro. | 100 | 82 (mean) | GK | 0 | Optic neuropathy (2); Pituitary dysfunction (3); Worsening of diplopia (1); Radiation edema (1). |
| 7 | Pollock et al. [10] | 2013 | Journal of Neurosurgery | Retro. | 115 | 89 (median) | SRS | 2 ischemic strokes | Hypopituitarism (1); Diplopia (2); Trigeminal dysfunction (9) |
| 8 | Correa et al. [22] | 2014 | Radiation Oncology | Pro. | 89 | 73 (median) | SRS, SRT | 1 (asymptomatic) | Optic neuropath (6); Trigeminal neuroathy (2) |
| 9 | Hafez et al. [8] | 2015 | Acta Neurochirurgica | Retro. | 62 | 36 (mean) | GK | 0 | Trigeminal dysfunction (3); Diplopia (1); Worsening of visual loss (1) |
| 10 | Azar et al. [24] | 2017 | Stereotactic and Functional Neurosurgery | Retro. | 166 | 32.4 (mean) | GK | 0 | Worsening diplopia (3); Worsening visual impairment (2); Facial dysfunction (2); Trigeminal neuropathy (1); Unspecified (8); Adverse radiation effect (2) |
| 11 | Amelot et al. [4] | 2018 | Journal of Neurosurgery | Retro. | 53 | 120 (median) | RT, GK | 0 | Hypopituitarism (1); Radioinduced meningioma (1) |
| 12 | Hung et al. [23] | 2019 | Journal of Neurooncology | Retro. | 95 | 59 (median) | GK | 0 | Worsening trigeminal dysfunction (1); Worsening diplopia (1) Worsening visual loss (1) |
| Total Patients | 988 | Total Complications | Carotid stenosis: 3 (0.3%); Brain necrosis: 1 (0.1%); Radiation edema: 3 (0.3%); CN dysfunction: 58 (5.9%); Hydrocephalus: 3 (0.3%); Pituitary dysfunction: 5 (0.5%); Others: 4 (0.4%) |
Publisher’s Note: MDPI stays neutral with regard to jurisdictional claims in published maps and institutional affiliations. |
© 2021 by the authors. Licensee MDPI, Basel, Switzerland. This article is an open access article distributed under the terms and conditions of the Creative Commons Attribution (CC BY) license (https://creativecommons.org/licenses/by/4.0/).
Share and Cite
Corniola, M.V.; König, M.; Meling, T.R. STA-MCA Bypass in Carotid Stenosis after Radiosurgery for Cavernous Sinus Meningioma. Cancers 2021, 13, 2420. https://doi.org/10.3390/cancers13102420
Corniola MV, König M, Meling TR. STA-MCA Bypass in Carotid Stenosis after Radiosurgery for Cavernous Sinus Meningioma. Cancers. 2021; 13(10):2420. https://doi.org/10.3390/cancers13102420
Chicago/Turabian StyleCorniola, Marco Vincenzo, Marton König, and Torstein Ragnar Meling. 2021. "STA-MCA Bypass in Carotid Stenosis after Radiosurgery for Cavernous Sinus Meningioma" Cancers 13, no. 10: 2420. https://doi.org/10.3390/cancers13102420
APA StyleCorniola, M. V., König, M., & Meling, T. R. (2021). STA-MCA Bypass in Carotid Stenosis after Radiosurgery for Cavernous Sinus Meningioma. Cancers, 13(10), 2420. https://doi.org/10.3390/cancers13102420

