The POU-Domain Transcription Factor Oct-6/POU3F1 as a Regulator of Cellular Response to Genotoxic Stress
Abstract
1. Introduction
2. Results
2.1. The Genotoxic Drug Doxorubicin Induces the Expression of Oct-6 in Human Cancer Cell Lines
2.2. Expression of Oct-6 Is Induced by Genotoxic Stress: Role of DDR, ATR, and ROS Production
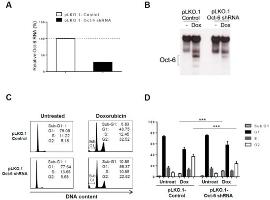
2.3. Oct-6 as a Regulator of Drug-Induced Cell Stress Response
2.4. Identification of Stress-Related Oct-6 Target Genes in Dox-Treated Cells
3. Discussion
4. Materials and Methods
4.1. Cell Lines and Reagents
4.2. Flow Cytometric Analysis of Intracellular ROS
4.3. Plasmids
4.4. Transient Transfections
4.5. Virus Production and In Vitro Transduction
4.6. Electrophoretic Mobility-Shift Assay (EMSA)
4.7. Western-Blot Analysis
4.8. RNA Isolation, RT-PCR, and Real-Time PCR
4.9. Cell Cycle Analysis
4.10. Senescence-Associated β-Galactosidase (SA-β-Gal) Staining
4.11. Immunofluorescence and Flow Cytometry
4.12. Statistics
5. Conclusions
Supplementary Materials
Author Contributions
Funding
Acknowledgments
Conflicts of Interest
Abbreviations
References
- Ciccia, A.; Elledge, S.J. The DNA damage response: Making it safe to play with knives. Mol. Cell 2010, 40, 179–204. [Google Scholar] [CrossRef] [PubMed]
- Lord, C.J.; Ashworth, A. The DNA damage response and cancer therapy. Nature 2012, 481, 287–294. [Google Scholar] [CrossRef] [PubMed]
- Sancar, A.; Lindsey-Boltz, L.A.; Unsal-Kacmaz, K.; Linn, S. Molecular mechanisms of mammalian DNA repair and the DNA damage checkpoints. Annu. Rev. Biochem. 2004, 73, 39–85. [Google Scholar] [CrossRef] [PubMed]
- Smith, J.; Tho, L.M.; Xu, N.; Gillespie, D.A. The ATM-Chk2 and ATR-Chk1 pathways in DNA damage signaling and cancer. Adv. Cancer Res. 2010, 108, 73–112. [Google Scholar] [PubMed]
- Falck, J.; Coates, J.; Jackson, S.P. Conserved modes of recruitment of ATM, ATR and DNA-PKcs to sites of DNA damage. Nature 2005, 434, 605–611. [Google Scholar] [CrossRef] [PubMed]
- Jazayeri, A.; Falck, J.; Lukas, C.; Bartek, J.; Smith, G.C.; Lukas, J.; Jackson, S.P. ATM- and cell cycle-dependent regulation of ATR in response to DNA double-strand breaks. Nat. Cell Biol. 2006, 8, 37–45. [Google Scholar] [CrossRef] [PubMed]
- Harper, J.W.; Adami, G.R.; Wei, N.; Keyomarsi, K.; Elledge, S.J. The p21 Cdk-interacting protein Cip1 is a potent inhibitor of G1 cyclin-dependent kinases. Cell 1993, 75, 805–816. [Google Scholar] [CrossRef]
- El-Deiry, W.S.; Tokino, T.; Velculescu, V.E.; Levy, D.B.; Parsons, R.; Trent, J.M.; Lin, D.; Mercer, W.E.; Kinzler, K.W.; Vogelstein, B. WAF1, a potential mediator of p53 tumor suppression. Cell 1993, 75, 817–825. [Google Scholar] [CrossRef]
- Georgakilas, A.G.; Martin, O.A.; Bonner, W.M. p21: A two-faced genome guardian. Trends Mol. Med. 2017, 23, 310–319. [Google Scholar] [CrossRef]
- Yosef, R.; Pilpel, N.; Papismadov, N.; Gal, H.; Ovadya, Y.; Vadai, E.; Miller, S.; Porat, Z.; Ben-Dor, S.; Krizhanovsky, V. p21 maintains senescent cell viability under persistent DNA damage response by restraining JNK and caspase signaling. EMBO J. 2017, 36, 2280–2295. [Google Scholar] [CrossRef]
- Nenoi, M.; Daino, K.; Nakajima, T.; Wang, B.; Taki, K.; Kakimoto, A. Involvement of Oct-1 in the regulation of CDKN1A in response to clinically relevant doses of ionizing radiation. Biochim. Biophys. Acta 2009, 1789, 225–231. [Google Scholar] [CrossRef] [PubMed]
- Tantin, D.; Schild-Poulter, C.; Wang, V.; Hache, R.J.; Sharp, P.A. The octamer binding transcription factor Oct-1 is a stress sensor. Cancer Res. 2005, 65, 10750–10758. [Google Scholar] [CrossRef] [PubMed]
- Kang, J.; Gemberling, M.; Nakamura, M.; Whitby, F.G.; Handa, H.; Fairbrother, W.G.; Tantin, D. A general mechanism for transcription regulation by Oct1 and Oct4 in response to genotoxic and oxidative stress. Genes Dev. 2009, 23, 208–222. [Google Scholar] [CrossRef] [PubMed]
- Quan, X.; Lim, S.O.; Jung, G. Reactive oxygen species downregulate catalase expression via methylation of a CpG island in the Oct-1 promoter. FEBS Lett. 2011, 585, 3436–3441. [Google Scholar] [CrossRef]
- Monuki, E.S.; Kuhn, R.; Weinmaster, G.; Trapp, B.D.; Lemke, G. Expression and activity of the POU transcription factor SCIP. Science 1990, 249, 1300–1303. [Google Scholar] [CrossRef] [PubMed]
- Andersen, B.; Weinberg, W.C.; Rennekampff, O.; McEvilly, R.J.; Bermingham, J.R., Jr.; Hooshmand, F.; Vasilyev, V.; Hansbrough, J.F.; Pittelkow, M.R.; Yuspa, S.H.; et al. Functions of the POU domain genes Skn-1a/i and Tst-1/Oct-6/SCIP in epidermal differentiation. Genes Dev. 1997, 11, 1873–1884. [Google Scholar] [CrossRef] [PubMed]
- Bermingham, J.R., Jr.; Scherer, S.S.; O’Connell, S.; Arroyo, E.; Kalla, K.A.; Powell, F.L.; Rosenfeld, M.G. Tst-1/Oct-6/SCIP regulates a unique step in peripheral myelination and is required for normal respiration. Genes Dev. 1996, 10, 1751–1762. [Google Scholar] [CrossRef]
- Faus, I.; Hsu, H.J.; Fuchs, E. Oct-6: A regulator of keratinocyte gene expression in stratified squamous epithelia. Mol.Cell Biol. 1994, 14, 3263–3275. [Google Scholar] [CrossRef]
- Ryan, A.K.; Rosenfeld, M.G. POU domain family values: Flexibility, partnerships, and developmental codes. Genes Dev. 1997, 11, 1207–1225. [Google Scholar] [CrossRef]
- Monks, A.; Zhao, Y.; Hose, C.; Hamed, H.; Krushkal, J.; Fang, J.; Sonkin, D.; Palmisano, A.; Polley, E.C.; Fogli, L.K.; et al. The NCI transcriptional pharmacodynamics workbench: A tool to examine dynamic expression profiling of therapeutic response in the NCI-60 cell line panel. Cancer Res. 2018, 78, 6807–6817. [Google Scholar] [CrossRef]
- Kurz, E.U.; Douglas, P.; Lees-Miller, S.P. Doxorubicin activates ATM-dependent phosphorylation of multiple downstream targets in part through the generation of reactive oxygen species. J. Biol. Chem. 2004, 279, 53272–53281. [Google Scholar] [CrossRef] [PubMed]
- Sarkaria, J.N.; Busby, E.C.; Tibbetts, R.S.; Roos, P.; Taya, Y.; Karnitz, L.M.; Abraham, R.T. Inhibition of ATM and ATR kinase activities by the radiosensitizing agent, caffeine. Cancer Res. 1999, 59, 4375–4382. [Google Scholar] [PubMed]
- Komarov, P.G.; Komarova, E.A.; Kondratov, R.V.; Christov-Tselkov, K.; Coon, J.S.; Chernov, M.V.; Gudkov, A.V. A chemical inhibitor of p53 that protects mice from the side effects of cancer therapy. Science 1999, 285, 1733–1737. [Google Scholar] [CrossRef] [PubMed]
- Monuki, E.S.; Kuhn, R.; Lemke, G. Repression of the myelin P0 gene by the POU transcription factor SCIP. Mech. Dev. 1993, 42, 15–32. [Google Scholar] [CrossRef]
- Meijer, D.; Graus, A.; Kraay, R.; Langeveld, A.; Mulder, M.P.; Grosveld, G. The octamer binding factor Oct6: cDNA cloning and expression in early embryonic cells. Nucleic Acids Res. 1990, 18, 7357–7365. [Google Scholar] [CrossRef] [PubMed][Green Version]
- Frantz, G.D.; Bohner, A.P.; Akers, R.M.; McConnell, S.K. Regulation of the POU domain gene SCIP during cerebral cortical development. J. Neurosci. 1994, 14, 472–485. [Google Scholar] [CrossRef] [PubMed][Green Version]
- Zwart, R.; Broos, L.; Grosveld, G.; Meijer, D. The restricted expression pattern of the POU factor Oct-6 during early development of the mouse nervous system. Mech. Dev. 1996, 54, 185–194. [Google Scholar] [CrossRef]
- Fuller, P.J.; Beveridge, D.J.; Taylor, R.G. POU-domain gene expression in the gastrointestinal tract. J. Cell Biochem. 1995, 58, 260–267. [Google Scholar] [CrossRef]
- Baumeister, H.; Meyerhof, W. The POU domain transcription factor Tst-1 activates somatostatin receptor 1 gene expression in pancreatic beta -cells. J. Biol. Chem. 2000, 275, 28882–28887. [Google Scholar] [CrossRef]
- Hofmann, E.; Reichart, U.; Gausterer, C.; Guelly, C.; Meijer, D.; Muller, M.; Strobl, B. Octamer-binding factor 6 (Oct-6/Pou3f1) is induced by interferon and contributes to dsRNA-mediated transcriptional. BMC Cell Biol. 2010, 11, 61. [Google Scholar] [CrossRef]
- Monuki, E.S.; Weinmaster, G.; Kuhn, R.; Lemke, G. A glial POU domain gene regulated by cyclic AMP. Neuron 1989, 3, 783–793. [Google Scholar] [CrossRef]
- Renner, K.; Sock, E.; Bermingham, J.R., Jr.; Wegner, M. Expression of the gene for the POU domain transcription factor Tst-1/Oct6 is regulated by an estrogen-dependent enhancer. Nucleic Acids Res. 1996, 24, 4552–4557. [Google Scholar] [CrossRef] [PubMed]
- Li, G.; Jiapaer, Z.; Weng, R.; Hui, Y.; Jia, W.; Xi, J.; Wang, G.; Zhu, S.; Zhang, X.; Feng, D.; et al. Dysregulation of the SIRT1/OCT6 Axis Contributes to Environmental Stress-Induced Neural Induction Defects. Stem Cell Rep. 2017, 8, 1270–1286. [Google Scholar] [CrossRef] [PubMed]
- Jackson, S.P.; Bartek, J. The DNA-damage response in human biology and disease. Nature 2009, 461, 1071–1078. [Google Scholar] [CrossRef] [PubMed]
- Zhao, H.; Jin, S.; Fan, F.; Fan, W.; Tong, T.; Zhan, Q. Activation of the transcription factor Oct-1 in response to DNA damage. Cancer Res. 2000, 60, 6276–6280. [Google Scholar]
- Schild-Poulter, C.; Shih, A.; Tantin, D.; Yarymowich, N.C.; Soubeyrand, S.; Sharp, P.A.; Hache, R.J. DNA-PK phosphorylation sites on Oct-1 promote cell survival following DNA damage. Oncogene 2007, 26, 3980–3988. [Google Scholar] [CrossRef]
- Schild-Poulter, C.; Shih, A.; Yarymowich, N.C.; Hache, R.J. Down-regulation of histone H2B by DNA-dependent protein kinase in response to DNA damage through modulation of octamer transcription factor 1. Cancer Res. 2003, 63, 7197–7205. [Google Scholar]
- Bunz, F.; Dutriaux, A.; Lengauer, C.; Waldman, T.; Zhou, S.; Brown, J.P.; Sedivy, J.M.; Kinzler, K.W.; Vogelstein, B. Requirement for p53 and p21 to sustain G2 arrest after DNA damage. Science 1998, 282, 1497–1501. [Google Scholar] [CrossRef]
- Abbas, T.; Dutta, A. p21 in cancer: Intricate networks and multiple activities. Nat. Rev. Cancer 2009, 9, 400–414. [Google Scholar] [CrossRef]
- Cazzalini, O.; Dona, F.; Savio, M.; Tillhon, M.; Maccario, C.; Perucca, P.; Stivala, L.A.; Scovassi, A.I.; Prosperi, E. p21CDKN1A participates in base excision repair by regulating the activity of poly(ADP-ribose) polymerase-1. DNA Repair. (Amst.) 2010, 9, 627–635. [Google Scholar] [CrossRef]
- Cazzalini, O.; Scovassi, A.I.; Savio, M.; Stivala, L.A.; Prosperi, E. Multiple roles of the cell cycle inhibitor p21(CDKN1A) in the DNA damage response. Mutat. Res. 2010, 704, 12–20. [Google Scholar] [CrossRef] [PubMed]
- Dutto, I.; Sukhanova, M.; Tillhon, M.; Cazzalini, O.; Stivala, L.A.; Scovassi, A.I.; Lavrik, O.; Prosperi, E. p21CDKN1A Regulates the Binding of Poly(ADP-Ribose) Polymerase-1 to DNA Repair Intermediates. PLoS ONE 2016, 11, e0146031. [Google Scholar] [CrossRef] [PubMed]
- Glorieux, C.; Zamocky, M.; Sandoval, J.M.; Verrax, J.; Calderon, P.B. Regulation of catalase expression in healthy and cancerous cells. Free Radic. Biol. Med. 2015, 87, 84–97. [Google Scholar] [CrossRef] [PubMed]
- Glorieux, C.; Dejeans, N.; Sid, B.; Beck, R.; Calderon, P.B.; Verrax, J. Catalase overexpression in mammary cancer cells leads to a less aggressive phenotype and an altered response to chemotherapy. Biochem. Pharmacol. 2011, 82, 1384–1390. [Google Scholar] [CrossRef]
- Glorieux, C.; Calderon, P.B. Catalase, a remarkable enzyme: Targeting the oldest antioxidant enzyme to find a new cancer treatment approach. Biol. Chem. 2017, 398, 1095–1108. [Google Scholar] [CrossRef]
- Mukhopadhyay, U.K.; Senderowicz, A.M.; Ferbeyre, G. RNA silencing of checkpoint regulators sensitizes p53-defective prostate cancer cells to chemotherapy while sparing normal cells. Cancer Res. 2005, 65, 2872–288. [Google Scholar] [CrossRef]
- Fionda, C.; Abruzzese, M.P.; Zingoni, A.; Cecere, F.; Vulpis, E.; Peruzzi, G.; Soriani, A.; Molfetta, R.; Paolini, R.; Ricciardi, M.R.; et al. The IMiDs targets IKZF-1/3 and IRF4 as novel negative regulators of NK cell-activating ligands expression in multiple myeloma. Oncotarget 2015, 6, 23609–23630. [Google Scholar] [CrossRef]
- Fionda, C.; Soriani, A.; Malgarini, G.; Iannitto, M.L.; Santoni, A.; Cippitelli, M. Heat shock protein-90 inhibitors increase MHC class I-related chain A and B ligand expression on multiple myeloma cells and their ability to trigger NK cell degranulation. J. Immunol. 2009, 183, 4385–4394. [Google Scholar] [CrossRef]
- Fionda, C.; Nappi, F.; Piccoli, M.; Frati, L.; Santoni, A.; Cippitelli, M. 15-deoxy-Delta12,14-prostaglandin J2 negatively regulates rankl gene expression in activated T lymphocytes: Role of NF-kappaB and early growth response transcription factors. J. Immunol. 2007, 178, 4039–4050. [Google Scholar] [CrossRef]
- Fionda, C.; Nappi, F.; Piccoli, M.; Frati, L.; Santoni, A.; Cippitelli, M. Inhibition of trail gene expression by cyclopentenonic prostaglandin 15-deoxy-delta12,14-prostaglandin J2 in T lymphocytes. Mol. Pharmacol. 2007, 72, 1246–1257. [Google Scholar] [CrossRef]
- Fionda, C.; Abruzzese, M.P.; Zingoni, A.; Soriani, A.; Ricci, B.; Molfetta, R.; Paolini, R.; Santoni, A.; Cippitelli, M. Nitric oxide donors increase PVR/CD155 DNAM-1 ligand expression in multiple myeloma cells: Role of DNA damage response activation. BMC Cancer 2015, 15, 17. [Google Scholar] [CrossRef] [PubMed]






© 2019 by the authors. Licensee MDPI, Basel, Switzerland. This article is an open access article distributed under the terms and conditions of the Creative Commons Attribution (CC BY) license (http://creativecommons.org/licenses/by/4.0/).
Share and Cite
Fionda, C.; Di Bona, D.; Kosta, A.; Stabile, H.; Santoni, A.; Cippitelli, M. The POU-Domain Transcription Factor Oct-6/POU3F1 as a Regulator of Cellular Response to Genotoxic Stress. Cancers 2019, 11, 810. https://doi.org/10.3390/cancers11060810
Fionda C, Di Bona D, Kosta A, Stabile H, Santoni A, Cippitelli M. The POU-Domain Transcription Factor Oct-6/POU3F1 as a Regulator of Cellular Response to Genotoxic Stress. Cancers. 2019; 11(6):810. https://doi.org/10.3390/cancers11060810
Chicago/Turabian StyleFionda, Cinzia, Danilo Di Bona, Andrea Kosta, Helena Stabile, Angela Santoni, and Marco Cippitelli. 2019. "The POU-Domain Transcription Factor Oct-6/POU3F1 as a Regulator of Cellular Response to Genotoxic Stress" Cancers 11, no. 6: 810. https://doi.org/10.3390/cancers11060810
APA StyleFionda, C., Di Bona, D., Kosta, A., Stabile, H., Santoni, A., & Cippitelli, M. (2019). The POU-Domain Transcription Factor Oct-6/POU3F1 as a Regulator of Cellular Response to Genotoxic Stress. Cancers, 11(6), 810. https://doi.org/10.3390/cancers11060810

