Photoluminescence and Scintillation Properties of Ce3+-Doped GdBO3 Nanoscintillator Sensors: Effect of Some Synthesis Parameters
Abstract
1. Introduction
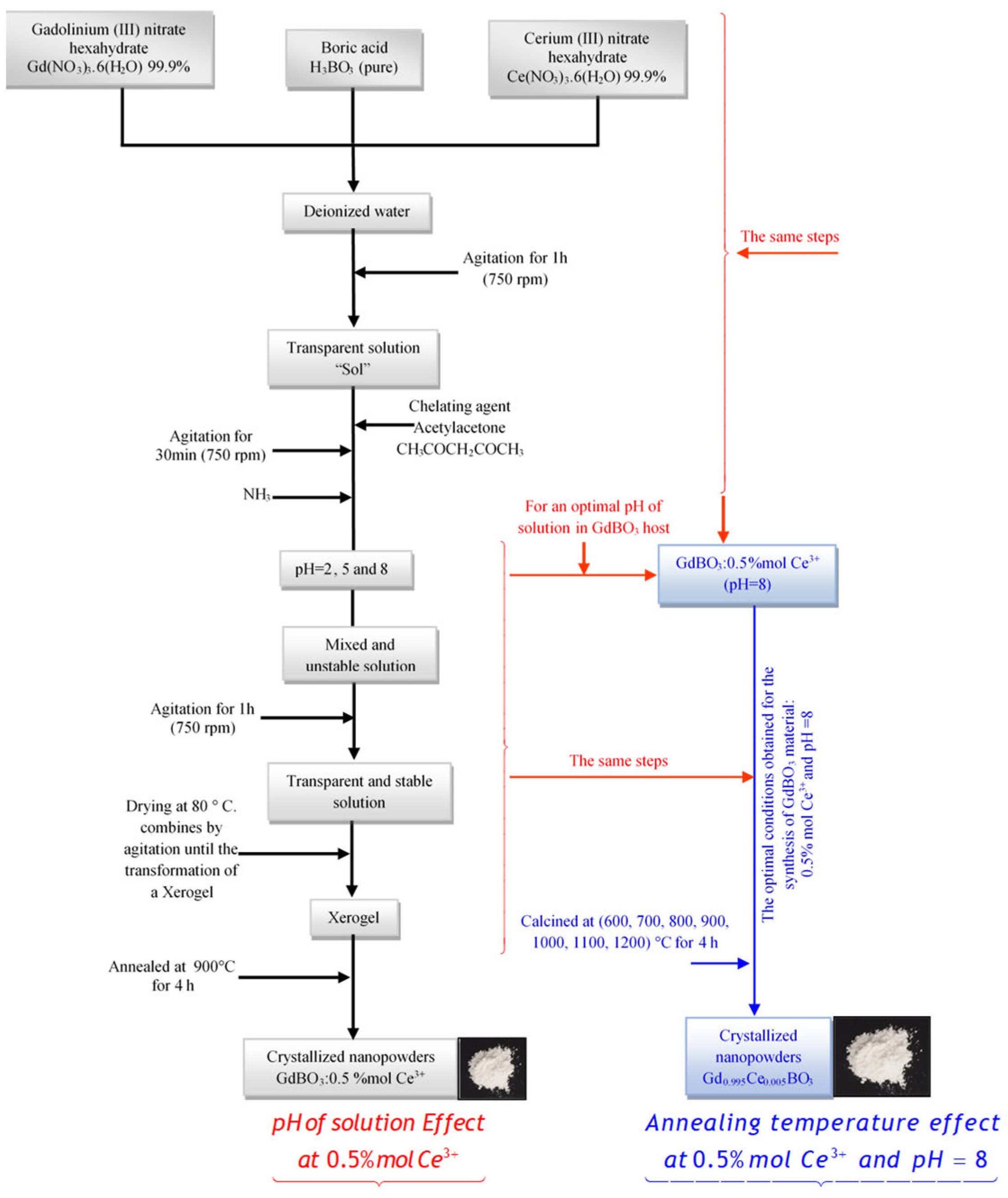
2. Materials and Methods
3. Results
3.1. TDA and TG Analysis
3.2. XRD Analysis
- pH effect
- Annealing temperature effect
3.3. FTIR Analysis
- pH effect
- Annealing temperature effect
3.4. Steady Excitation and Emission Photoluminescence Study
- Excitation spectrum
- pH effect
- Annealing temperature effect
3.5. Steady Radioluminescence Study
- pH effect
- Annealing temperature effect
3.6. Time-Resolved Radioluminescence
4. Conclusions
Author Contributions
Funding
Data Availability Statement
Acknowledgments
Conflicts of Interest
References
- Guerbous, L.; Seraiche, M.; Krachni, O. Photoluminescence and Electron-Vibrational Interaction in 4fn−15d States of Ce3+ or Pr3+ Ions Doped LnBO3 (Ln=Lu, Y, La) Orthoborates Materials. J. Lumin. 2013, 134, 165–173. [Google Scholar] [CrossRef]
- Lou, L.; Boyer, D.; Bertrand-Chadeyron, G.; Bernstein, E.; Mahiou, R.; Mugnier, J. Sol-Gel Waveguide Thin Film of YBO3: Preparation and Characterization. Opt. Mater. 2000, 15, 1–6. [Google Scholar] [CrossRef]
- Mayolet, A. Étude des Processus D’absorption et de Transfert D’énergie au Sein de Matériaux Inorganiques Luminescents Dans le Domaine UV et VUV. Ph.D. Thesis, Université Paris-Sud (Paris XI), Orsay, France, 1995. [Google Scholar]
- Zhang, X.; Zhou, L.; Pang, Q.; Gong, M. A Broadband-Excited and Narrow-Line GdBO3: Ce3+, Tb3+, Eu3+ Red Phosphor with Efficient Ce3+ → (Tb3+) → Eu3+ Energy Transfer for NUV LEDs. Opt. Mater. 2014, 36, 1112–1118. [Google Scholar] [CrossRef]
- Seraiche, M.; Guerbous, L.; Mahiou, R.; Potdevin, A. Synthesis of GdBO3:Eu3+ Nanophosphors via Acetylacetone Assisted Aqueous Sol–Gel Route: Effect of Some Synthesis Parameters. Opt. Mater. 2020, 109, 110339. [Google Scholar] [CrossRef]
- Akman, P.; Ulusan, S.; Banerjee, S.; Yilmaz, A. Core/Shell Type, Ce3+ and Tb3+ Doped GdBO3 System: Synthesis and Celecoxib Drug Delivery Application. Microporous Mesoporous Mater. 2020, 308, 110528. [Google Scholar] [CrossRef]
- Ladjouzi, S.; Tala-Ighil, R.; Iratni, A.; Izerrouken, M.; Guerbous, L.; Hadji, S.; Bensouici, F.; Pérez, F.J. γ-Ray Irradiation Effect on GdBO3/Silica:Ce3+ Composite Prepared by Sol Gel Method. Radiat. Phys. Chem. 2015, 114, 1–4. [Google Scholar] [CrossRef]
- Williamson, G.K.; Hall, W.H. X-Ray Line Broadening from Filed Aluminium and Wolfram. Acta. Metall. 1953, 1, 22–31. [Google Scholar] [CrossRef]
- Kahouadji, B.; Guerbous, L.; Boukerika, A.; Dolić, S.D.; Jovanović, D.J.; Dramićanin, M.D. Sol Gel Synthesis and pH Effect on the Luminescent and Structural Properties of YPO4: Pr3+ Nanophosphors. Opt. Mater. 2017, 70, 138–143. [Google Scholar] [CrossRef]
- Taneroğlu, O. Synthesis and Investigation of Optical Properties of Ce3+, Dy3+, Eu3+ Single-Doped, Ce3+/Dy3+ Codoped, Dy3+/Ce3+/Eu3+ and Yb3+ Single-Doped, Tb3+/Ce3+/Yb3+ Triple-Doped GdBO3. Master’s Thesis, Middle East Technical University, Ankara, Turkey, 2020. [Google Scholar]
- Chadeyron, G.; Mahiou, R.; EL-Ghozzi, M.; Arbus, A.; Zambon, D.; Cousseins, J.C. Luminescence of the Orthoborate YB03: Eu3+. Relationship with Crystal Structure. J. Lumin. 1997, 72–74, 564–566. [Google Scholar] [CrossRef]
- Szczeszak, A.; Grzyb, T.; Lis, S.; Wiglusz, R.J. Revision of Structural Properties of GdBO3 Nanopowders Doped with Eu3+ Ions through Spectroscopic Studies. Dalton Trans. 2012, 41, 5824. [Google Scholar] [CrossRef]
- Leghighane, B.; Taibeche, M.; Guerbous, L.; Diaf, M.; Seraiche, M.; Baadji, N.; Bouhemadou, A. Photoluminescence Spectroscopy and First-Principle Calculation of Electronic Structure of Ce3+-Doped GdBO3 Inorganic Nanoscintillator Material. Russ. J. Phys. Chem. 2024, 98, 1540–1546. [Google Scholar] [CrossRef]
- Li, J.; Liang, Q.; Hong, J.-Y.; Yan, J.; Dolgov, L.; Meng, Y.; Xu, Y.; Shi, J.; Wu, M. White Light Emission and Enhanced Color Stability in a Single-Component Host. ACS Appl. Mater. Interfaces 2018, 10, 18066–18072. [Google Scholar] [CrossRef] [PubMed]
- He, X.; Liu, X.; Li, R.; Yang, B.; Yu, K.; Zeng, M.; Yu, R. Effects of Local Structure of Ce3+ Ions on Luminescent Properties of Y3Al5O12:Ce Nanoparticles. Sci. Rep. 2016, 6, 22238. [Google Scholar] [CrossRef] [PubMed]
- Han, T.; Cao, S.; Zhu, D.; Zhao, C.; Ma, M.; Tu, M.; Zhang, J. Effects of Annealing Temperature on YAG: Ce Synthesized by Spray-Drying Method. Opt. Int. J. Light Electron Opt. 2013, 124, 3539–3541. [Google Scholar] [CrossRef]
- Aubonnet, S.; Perry, C.C. Rare Earth Doped Sol–Gel Materials as Potential Absorbance Standards. J. Alloys Compd. 2000, 300–301, 224–229. [Google Scholar] [CrossRef]
- Mansuy, C. Elaboration Par Voie Sol-Gel et Caractérisations de Matériaux Scintillateurs Inorganiques. Ph.D. Thesis, Université Blaise Pascal (Clermont-Ferrand II), Clermont-Ferrand, France, 2004. [Google Scholar]
- Zhang, X.; Fu, X.; Song, J.; Gong, M. Luminescent Properties and Energy Transfer Studies of Color-Tunable LuBO3: Ce3+/Tb3+/Eu3+ Phosphors. Mater. Res. Bull. 2016, 80, 177–185. [Google Scholar] [CrossRef]
- Mansuy, C.; Dujardin, C.; Mahiou, R.; Nedelec, J.M. Characterization and Scintillation Properties of Sol–Gel Derived Lu2SiO5:Ln3+ (Ln=Ce, Eu and Tb) Powders. Opt. Mater. 2009, 31, 1334–1336. [Google Scholar] [CrossRef]
- Knitel, M.J.; Dorenbos, P.; Van Eijk, C.W.E.; Plasteig, B.; Viana, B.; Kahn-Harari, A.; Vivien, D. Photoluminescence, and scintillation/thermoluminescence yields of several Ce3+ and Eu2+ activated borates. Nucl. Instrum. Methods Phys. Res. A 2000, 443, 364–374. [Google Scholar] [CrossRef]
- Chewpraditkul, W.; Swiderski, L.; Moszynski, M.; Szczesniak, T.; Syntfeld-Kazuch, A.; Wanarak, C.; Limsuwan, P. Comparative Studies of Lu3 Al5 O12:Ce and Y3 Al5 O12:Ce Scintillators for Gamma-ray Detection. Phys. Status Solidi (A) 2009, 206, 2599–2605. [Google Scholar] [CrossRef]
- Salomoni, M.; Pots, R.; Auffray, E.; Lecoq, P. Enhancing Light Extraction of Inorganic Scintillators Using Photonic Crystals. Crystals 2018, 8, 78. [Google Scholar] [CrossRef]
- Seraiche, M.; Guerbous, L.; Kechouane, M.; Potdevin, A.; Chadeyron, G.; Mahiou, R. VUV Excited Luminescence of Gd0.9Eu0.1BO3 Nanophosphor Prepared by Aqueous Sol-Gel Method. J. Lumin. 2017, 192, 404–409. [Google Scholar] [CrossRef]
- Gundacker, S.; Auffray, E.; Pauwels, K.; Lecoq, P. Measurement of Intrinsic Rise Times for Various L(Y)SO and LuAG Scintillators with a General Study of Prompt Photons to Achieve 10 Ps in TOF-PET. Phys. Med. Biol. 2016, 61, 2802–2837. [Google Scholar] [CrossRef] [PubMed]
- Gundacker, S.; Turtos, R.M.; Auffray, E.; Lecoq, P. Precise Rise and Decay Time Measurements of Inorganic Scintillators by Means of X-Ray and 511 keV Excitation. Nucl. Instrum. Methods Phys. Res. A 2018, 891, 42–52. [Google Scholar] [CrossRef]
- Jeong, D.; Chinn, G.; Levin, C.S. Time-Resolved X-Ray Luminescence Setup to Evaluate Thin Nanophotonic Super-Scintillator Samples. In Proceedings of the 2024 IEEE Nuclear Science Symposium (NSS), Medical Imaging Conference (MIC) and Room Temperature Semiconductor Detector Conference (RTSD), Tampa, FL, USA, 26 October–2 November 2024; p. 1. [Google Scholar] [CrossRef]















| GdBO3:0.5%Ce3+ Annealed at 900 °C/4 h | Space Group | Cell Parameters a and b (Å) V (Å3) | Crystallite Size (nm) | Strain ×10−4 |
|---|---|---|---|---|
| pH = 2 | P63/mmc | a = b = 3.830 (1) | 74.0 (7) | 0.447 (4) |
| c = 8.892 (4) | ||||
| V = 112.95 c/a = 2.3233 | ||||
| pH = 5 | P63/mmc | a = b = 3.825 (2) V = 112.71 c = 8.894 (7) c/a = 2.3238 | 50.7 (6) | −0.019 (6) |
| pH = 8 | P63/mmc | a = b = 3.826 (2) c = 8.899 (7) V = 112.80 c/a = 2.3239 | 55.5 (6) | −0.012 (9) |
| GdBO3:0.5 mol% Ce3+ (pH = 8) Annealed at T (°C) | Space Group | Cell Parameters a and b (Å) V (Å3) | Crystallite Size (nm) | Strain ×10−4 |
|---|---|---|---|---|
| 600 | P63/mmc | a = b = 3.8369 c = 8.9075 V = 113.566 c/a = 2.3221 | 47.1 (7) | −8.3322 (9) |
| 700 | P63/mmc | a = b = 3.8348 c = 8.9089 V = 113.452 c/a = 2.3229 | 92.5 (9) | 0.0020 (0) |
| 800 | P63/mmc | a = b = 3.83473 c = 8.9117 V = 113.490 c/a = 2.32394 | 70.4 (2) | −3.5941 (7) |
| 900 | P63/mmc | a = b = 3.826(2) c = 8.899(7) V = 112.800 c/a = 2.3239 | 55.5 (6) | −0.0120 (9) |
| 1000 | P63/mmc | a = b = 3.83294 c = 8.90934 V = 113.355 c/a = 2.32441 | 93.4 (6) | 7.8451 (5) |
| 1100 | P63/mmc | a = b = 3.83513 c = 8.91422 V = 113.547 c/a = 2.32436 | 80.00 | 1.2150 (6) |
| 1200 | P63/mmc | a = b = 3.83455 c = 8.91326 V = 113.500 c/a = 2.32446 | 89.2 (9) | 11.2000 (0) |
| pH Value | Scintillation Yield (Photons/MeV) Relative to Gadox-Tb |
|---|---|
| pH = 2 | 6275 |
| pH = 5 | 10,215 |
| pH = 8/Temperature °C | |
| 600 °C | 779 |
| 700 °C | 4997 |
| 800 °C | 10,416 |
| 900 °C | 9721 |
| 1000 °C | 11,186 |
| 1100 °C | 10,993 |
| 1200 °C | 8845 |
| Temperature (°C) | Rise Time (ns) | Fraction (%) | Short Decay (ns) | Fraction (%) | Late Decay (ns) | Fraction (%) | Average Decay (ns) | CTR (ps) |
|---|---|---|---|---|---|---|---|---|
| 2 | 0.72 | 91.5 | 24.2 | 92 | 66.4 | 11 | 34.7 | 137 |
| 5 | 0.50 | 102 | 25.8 | 91 | 58.7 | 12 | 33.4 | 87 |
| 8 | 0.90 | 74 | 26 | 92 | 51.7 | 11 | 30.9 | 115 |
| Temperature (°C) | Rise Time (ns) | Fraction (%) | Short Decay (ns) | Fraction (%) | Late Decay (ns) | Fraction (%) | Average Decay (ns) | CTR (ps) |
|---|---|---|---|---|---|---|---|---|
| 600 | 0.25 | 100 | 2.9 | 50 | 24.2 | 49 | 21.9 | 183 |
| 700 | 0.60 | 95 | 22.5 | 72 | 70.5 | 31 | 50.0 | 169 |
| 800 | 0.80 | 98 | 28.1 | 70 | 78.9 | 30 | 56.2 | 143 |
| 900 | 0.90 | 74 | 26 | 92 | 51.7 | 11 | 30.8 | 115 |
| 1000 | 0.71 | 101 | 27.0 | 94 | 68.5 | 9. | 35.2 | 103 |
| 1100 | 0.64 | 104 | 28.7 | 96 | 65.6 | 7 | 33.8 | 96 |
| 1200 | 0.76 | 100 | 26.5 | 93 | 71.6 | 9 | 35.8 | 120 |
Disclaimer/Publisher’s Note: The statements, opinions and data contained in all publications are solely those of the individual author(s) and contributor(s) and not of MDPI and/or the editor(s). MDPI and/or the editor(s) disclaim responsibility for any injury to people or property resulting from any ideas, methods, instructions or products referred to in the content. |
© 2025 by the authors. Licensee MDPI, Basel, Switzerland. This article is an open access article distributed under the terms and conditions of the Creative Commons Attribution (CC BY) license.
Share and Cite
Guerbous, L.; Seraiche, M.; Touil, A.R.; Akhrib, Z.; Mahiou, R. Photoluminescence and Scintillation Properties of Ce3+-Doped GdBO3 Nanoscintillator Sensors: Effect of Some Synthesis Parameters. Micromachines 2026, 17, 34. https://doi.org/10.3390/mi17010034
Guerbous L, Seraiche M, Touil AR, Akhrib Z, Mahiou R. Photoluminescence and Scintillation Properties of Ce3+-Doped GdBO3 Nanoscintillator Sensors: Effect of Some Synthesis Parameters. Micromachines. 2026; 17(1):34. https://doi.org/10.3390/mi17010034
Chicago/Turabian StyleGuerbous, Lakhdar, Mourad Seraiche, Ahmed Rafik Touil, Zohra Akhrib, and Rachid Mahiou. 2026. "Photoluminescence and Scintillation Properties of Ce3+-Doped GdBO3 Nanoscintillator Sensors: Effect of Some Synthesis Parameters" Micromachines 17, no. 1: 34. https://doi.org/10.3390/mi17010034
APA StyleGuerbous, L., Seraiche, M., Touil, A. R., Akhrib, Z., & Mahiou, R. (2026). Photoluminescence and Scintillation Properties of Ce3+-Doped GdBO3 Nanoscintillator Sensors: Effect of Some Synthesis Parameters. Micromachines, 17(1), 34. https://doi.org/10.3390/mi17010034

