SiC MOSFET with Integrated SBD Device Performance Prediction Method Based on Neural Network
Abstract
1. Introduction
2. TCAD Modeling and Simulation
2.1. Model Building
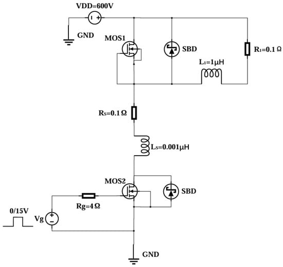
2.2. Data Collection
3. Results and Discussion
3.1. Establishment of Neural Network Structure
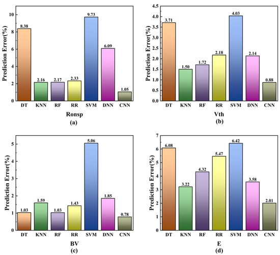
3.2. Predicted Results
4. Discussion and Conclusions
Author Contributions
Funding
Data Availability Statement
Acknowledgments
Conflicts of Interest
References
- Baliga, B.J. Power semiconductor device figure of merit for high-frequency applications. IEEE Electron Device Lett. 1989, 10, 455–457. [Google Scholar] [CrossRef]
- Palmour, J.W.; Cheng, L.; Pala, V.; Brunt, E.V.; Lichtenwalner, D.J.; Wang, G.-Y.; Richmond, J.; O’Loughlin, M.; Ryu, S.; Allen, S.T.; et al. Silicon carbide power MOSFETs: Breakthrough performance from 900 V up to 15 kV. In Proceedings of the 2014 IEEE 26th International Symposium on Power Semiconductor Devices & IC’s (ISPSD), Waikoloa, HI, USA, 15–19 June 2014; pp. 79–82. [Google Scholar]
- Zhang, Q.; Callanan, R.; Das, M.K.; Ryu, S.H.; Agarwal, A.K.; Palmour, J.W. SiC power devices for microgrids. IEEE Trans. Power Electron. 2010, 25, 2889–2896. [Google Scholar] [CrossRef]
- Kumar, V.; Maan, A.S.; Akhtar, J. Barrier height inhomogeneities induced anomaly in thermal sensitivity of Ni/4H-SiC Schottky diode temperature sensor. J. Vac. Sci. Technol. B 2014, 32, 041203. [Google Scholar] [CrossRef]
- Zhang, H.; Tolbert, L.M.; Ozpineci, B. Impact of SiC Devices on Hybrid Electric and Plug-In Hybrid Electric Vehicles. IEEE Trans. Ind. Appl. 2011, 47, 912–921. [Google Scholar] [CrossRef]
- Zhai, M.; Yang, Y.; Wen, Y.; Yao, W.; Li, Y. Characterization analysis and gate driver design for 1200 V 10 A SiC MOSFET. Mod. Phys. Lett. B 2018, 32, 1840080. [Google Scholar] [CrossRef]
- Shi, M.; Peng, Y.; Li, Y.; Jiang, T. Research on Reverse Recovery Behavior of the Body Diode of SiC MOSFET. Electr. Power Sci. Eng. 2016, 32, 34–39. [Google Scholar]
- Horff, R.; März, A.; Lechler, M.; Bakran, M. Optimised switching of a SiC MOSFET in a VSI using the body diode and additional Schottky barrier diode. In Proceedings of the 2015 17th European Conference on Power Electronics and Applications (EPE’15 ECCE-Europe), Geneva, Switzerland, 8–10 September 2015; pp. 1–11. [Google Scholar]
- Efthymiou, L.; Camuso, G.; Longobardi, G.; Udrea, F.; Lin, E.; Chien, T.; Chen, M. Zero reverse recovery in SiC and GaN Schottky diodes: A comparison. In Proceedings of the 2016 28th International Symposium on Power Semiconductor Devices and IC’s (ISPSD), Prague, Czech Republic, 12–16 June 2016; pp. 71–74. [Google Scholar]
- Dyer, J.; Zhang, Z.; Wang, F.; Costinett, D.; Tolbert, L.M.; Blalock, B.J. Dead-time optimization for SiC based voltage source converters using online condition monitoring. In Proceedings of the 2017 IEEE 5th Workshop on Wide Bandgap Power Devices and Applications (WiPDA), Albuquerque, NM, USA, 30 October–1 November 2017; pp. 15–19. [Google Scholar]
- Ahmed, M.R.; Todd, R.; Forsyth, A.J. Switching performance of a SiC MOSFET body diode and SiC schottky diodes at different temperatures. In Proceedings of the 2017 IEEE Energy Conversion Congress and Exposition (ECCE), Cincinnati, OH, USA, 1–6 October 2017; pp. 5487–5494. [Google Scholar]
- Badawi, N.; Bahat-Treidel, E.; Dieckerhoff, S.; Hilt, O.; Würfl, J. Evaluation of 600V GaN and SiC Schottky diodes at different temperatures. In Proceedings of the 15th European Conference on Power Electronics and Applications (EPE), Lille, France, 2–6 September 2013; pp. 1–7. [Google Scholar]
- Na, J.; Kim, M.; Kim, K. High Performance 3.3 kV SiC MOSFET Structure with Built-In MOS-Channel Diode. Energies 2022, 15, 6960. [Google Scholar] [CrossRef]
- Hsu, F.J.; Yen, C.T.; Hung, C.; Hung, H.T.; Lee, C.-Y.; Lee, L.-S.; Huang, Y.-F.; Chen, T.-L.; Chuang, P.-J. High efficiency high reliability SiC MOSFET with monolithically integrated schottky rectifier. In Proceedings of the 2017 29th International Symposium on Power Semiconductor Devices and IC’s (ISPSD), Sapporo, Japan, 28 May–1 June 2017; IEEE: New York, NY, USA, 2017. [Google Scholar]
- Liu, J.Q.; Skowronski, M.; Hallin, C.; Söderholm, R.; Lendenmann, H. Structure of recombination-induced stacking faults in high-voltage SiC p–n junctions. Appl. Phys. Lett. 2002, 80, 749–751. [Google Scholar] [CrossRef]
- Callanan, R.; Rice, J.; Palmour, J. Third quadrant behavior of SiC MOSFETs. In Proceedings of the Applied Power Electronics Conference and Exposition (APEC), 2013 Twenty-Eighth Annual IEEE, Long Beach, CA, USA, 17–21 March 2013; IEEE: New York, NY, USA, 2013; pp. 1250–1253. [Google Scholar]
- Qi, J.; Yang, X.; Li, X.; Tian, K.; Mao, Z.; Yang, S.; Song, W. Temperature Dependence of Dynamic Performance Characterization of 1.2-kV SiC Power mosfets Compared with Si IGBTs for Wide Temperature Applications. IEEE Trans. Power Electron. 2019, 34, 9105–9117. [Google Scholar] [CrossRef]
- Kilic, A.; Yildirim, R.; Eroglu, D. Machine Learning Analysis of Ni/SiC Electrodeposition Using Association Rule Mining and Artificial Neural Network. J. Electrochem. Soc. 2021, 168, 062514. [Google Scholar] [CrossRef]
- Wei, J.; Wang, H.; Zhao, T.; Jiang, Y.L.; Wan, J. A New Compact MOSFET Model Based on Artificial Neural Network with Unique Data Preprocessing and Sampling Techniques. IEEE Trans. Comput. Aided Des. Integr. Circuits Syst. 2022, 42, 1250–1254. [Google Scholar] [CrossRef]
- Wang, Z.; Li, L.; Yao, Y. A Machine Learning-Assisted Model for GaN Ohmic Contacts Regarding the Fabrication Processes. IEEE Trans. Elect. Dev. 2021, 68, 2212–2219. [Google Scholar] [CrossRef]
- Abubakr, A.; Hassan, A.; Ragab, A.; Yacout, S.; Savaria, Y.; Sawan, M. High-temperature modeling of the I-V characteristics of GaN150 HEMT using machine learning techniques. In Proceedings of the IEEE International Symposium on Circuits and Systems (ISCAS), Florence, Italy, 27–30 May 2018; pp. 1–5. [Google Scholar] [CrossRef]
- Wu, T.-L.; Kutub, S.B. Machine learning-based statistical approach to analyze process dependencies on threshold voltage in recessed gate AlGaN/GaN MIS-HEMTs. IEEE Trans. Electron Devices 2020, 67, 5448–5453. [Google Scholar] [CrossRef]
- Kutub, S.B.; Jiang, H.-J.; Chen, N.-Y.; Lee, W.-J.; Jui, C.-Y.; Wu, T.-L. Artificial neural network-based (ANN) approach for characteristics modeling and prediction in GaN-on-Si power devices. In Proceedings of the 32nd International Symposium on Power Semiconductor Devices and ICs (ISPSD), Vienna, Austria, 13–18 September 2020; pp. 529–532. [Google Scholar] [CrossRef]
- Liu, S.; Duan, X.; Wang, S.; Zhang, J.; Hao, Y. Optimization of Dual Field Plate AlGaN/GaN HEMTs Using Artificial Neural Networks and Particle Swarm Optimization Algorithm. IEEE Trans. Device Mater. Reliab. 2023, 23, 204–210. [Google Scholar] [CrossRef]
- Sze, S.M.; Ng, K.K. Physics of Semiconductor Devices; Wiley Interscience: New York, NY, USA, 2007. [Google Scholar]
- Duan, B.; Yang, X.; Lv, J.; Yang, Y. Novel SiC/Si Heterojunction Power MOSFET With Breakdown Point Transfer Terminal Technology by TCAD Simulation Study. IEEE Trans. Electron Devices 2018, 65, 3388–3393. [Google Scholar] [CrossRef]
- Chen, H. The Study on 4H-SiC Power VDMOSFET with Integrated SBD; Xidian University: Xi’an, China, 2019. [Google Scholar] [CrossRef]
- Gu, J.; Wang, Z.; Kuen, J.; Ma, L.; Shahroudy, A.; Shuai, B.; Liu, T.; Wang, X.; Wang, G.; Chen, T.; et al. Recent advances in convolutional neural networks. Pattern Recognit. 2018, 77, 354–377. [Google Scholar] [CrossRef]
- Ha, J.; Lee, G.; Kim, J. Machine Learning Approach for Characteristics Prediction of 4H-Silicon Carbide NMOSFET by Process Conditions. In Proceedings of the 2021 IEEE Region 10 Symposium (TENSYMP), Jeju, Republic of Korea, 23–25 August 2021; Volume 1. [Google Scholar]
- Li, S.; Zhao, Y.; Varma, R.; Salpekar, O.; Noordhuis, P.; Li, T.; Paszke, A.; Smith, J.; Vaughan, B.; Chintala, S.; et al. Pytorch distributed: Experiences on accelerating data parallel training. arXiv 2020, arXiv:2006.15704. [Google Scholar] [CrossRef]
- Wang, G.; Giannakis, G.B.; Chen, J. Learning ReLU networks on linearly separable data: Algorithm, optimality, and generalization. IEEE Trans. Signal Process. 2019, 67, 2357–2370. [Google Scholar] [CrossRef]
- Khan, A.H.; Cao, X.; Li, S.; Katsikis, V.N.; Liao, L. BAS-ADAM: An ADAM based approach to improve the performance of beetle antennae search optimizer. IEEE/CAA J. Autom. Sin. 2020, 7, 461–471. [Google Scholar] [CrossRef]
- Raskutti, G.; Wainwright, M.J.; Yu, B. Early stopping and non-parametric regression: An optimal datadependent stopping rule. J. Mach. Learn. Res. 2014, 15, 335–366. [Google Scholar]
- Rokach, L. Decision Forest: Twenty years of research. Inf. Fusion 2016, 27, 111–125. [Google Scholar] [CrossRef]
- Zhang, Z. Introduction to machine learning: K-nearest neighbors. Ann. Transl. Med. 2016, 4, 218. [Google Scholar] [CrossRef] [PubMed]
- Wang, H.Y.; Li, J.H.; Yang, F.L. Overview of support vector machine analysis and algorithm. Appl. Res. Comput. 2014, 31, 1281. [Google Scholar]
- Lee, J.K.; Ko, K.; Shin, H. Prediction of Random Grain Boundary Variation Effect of 3-D NAND Flash Memory Using a Machine Learning Approach. IEEE Trans. Electron Devices 2022, 69, 447–449. [Google Scholar] [CrossRef]










| Paraments | Values |
|---|---|
| P+ Depth | 0.7 μm |
| P+ Doping | 2 × 1018 cm−3 |
| P+ Width | 1.5 μm |
| N+ Depth | 0.2 μm |
| N+ Doping | 2 × 1019/4 × 1017 cm−3 |
| N+ Width | 1 μm |
| Pwell Depth | 0.7 μm |
| Pwell Doping | 1 × 1018/1 × 1017 cm−3 |
| Channel Length | 1 μm |
| Tox | 0.05 μm |
| Wsbd | 1 μm |
| Ndrift Thickness | 10 μm |
| Ndrift Doping | 6 × 1015 cm−3 |
| Jfet Width | 1 μm |
| Substrate Thickness | 0.2 μm |
| Substrate Doping | 1 × 1019 cm−3 |
| Input Parameters | Values |
|---|---|
| Pwdopmax (cm−3) | 1 × 1018 2 × 1018 3 × 1018 4 × 1018 5 × 1018 |
| Pwdepth (μm) | 0.5 0.6 0.7 0.8 0.9 |
| Wjfet (μm) | 1 1.1 1.2 1.3 1.4 |
| Wsbd (μm) | 1 1.1 1.2 1.3 1.4 |
Disclaimer/Publisher’s Note: The statements, opinions and data contained in all publications are solely those of the individual author(s) and contributor(s) and not of MDPI and/or the editor(s). MDPI and/or the editor(s) disclaim responsibility for any injury to people or property resulting from any ideas, methods, instructions or products referred to in the content. |
© 2024 by the authors. Licensee MDPI, Basel, Switzerland. This article is an open access article distributed under the terms and conditions of the Creative Commons Attribution (CC BY) license (https://creativecommons.org/licenses/by/4.0/).
Share and Cite
Niu, X.; Sang, L.; Duan, X.; Gu, S.; Zhao, P.; Zhu, T.; Xu, K.; He, Y.; Li, Z.; Zhang, J.; et al. SiC MOSFET with Integrated SBD Device Performance Prediction Method Based on Neural Network. Micromachines 2025, 16, 55. https://doi.org/10.3390/mi16010055
Niu X, Sang L, Duan X, Gu S, Zhao P, Zhu T, Xu K, He Y, Li Z, Zhang J, et al. SiC MOSFET with Integrated SBD Device Performance Prediction Method Based on Neural Network. Micromachines. 2025; 16(1):55. https://doi.org/10.3390/mi16010055
Chicago/Turabian StyleNiu, Xiping, Ling Sang, Xiaoling Duan, Shijie Gu, Peng Zhao, Tao Zhu, Kaixuan Xu, Yawei He, Zheyang Li, Jincheng Zhang, and et al. 2025. "SiC MOSFET with Integrated SBD Device Performance Prediction Method Based on Neural Network" Micromachines 16, no. 1: 55. https://doi.org/10.3390/mi16010055
APA StyleNiu, X., Sang, L., Duan, X., Gu, S., Zhao, P., Zhu, T., Xu, K., He, Y., Li, Z., Zhang, J., & Jin, R. (2025). SiC MOSFET with Integrated SBD Device Performance Prediction Method Based on Neural Network. Micromachines, 16(1), 55. https://doi.org/10.3390/mi16010055

