A Hybrid Energy-Efficient, Area-Efficient, Low-Complexity Switching Scheme in SAR ADC for Biosensor Applications
Abstract
1. Introduction
2. Design of the Proposed SAR ADC
2.1. The Analysis of Switching Scheme
2.2. DAC Driver Circuit Design
2.3. Switching Energy Analysis and Comparison
2.4. Analysis of Noise
2.5. Linearity
2.5.1. Effect of Capacitor Mismatch on Linearity
2.5.2. Effect of Mismatch between Vaq on Linearity
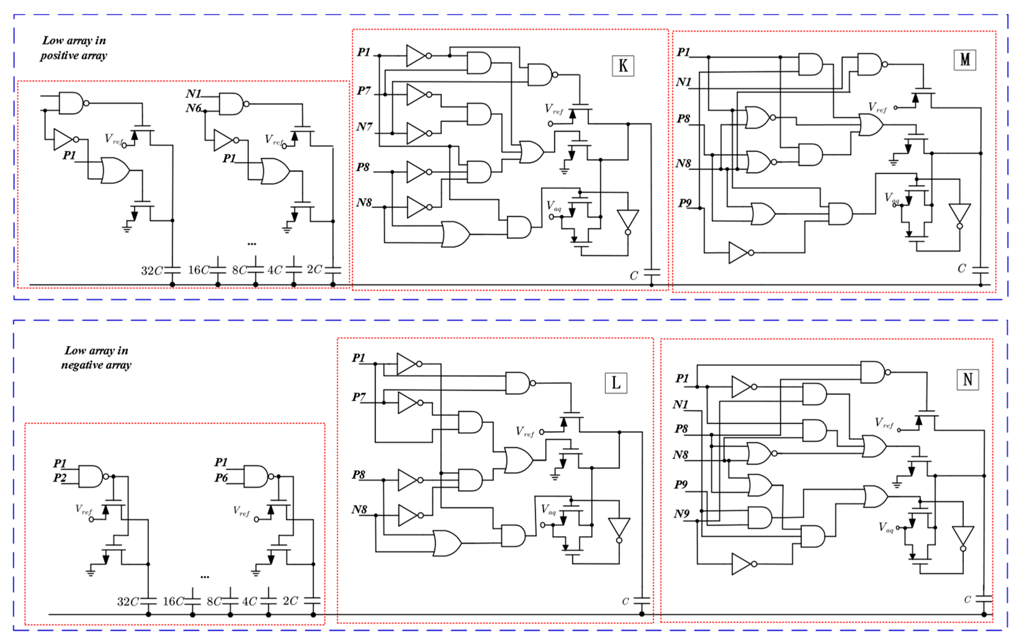
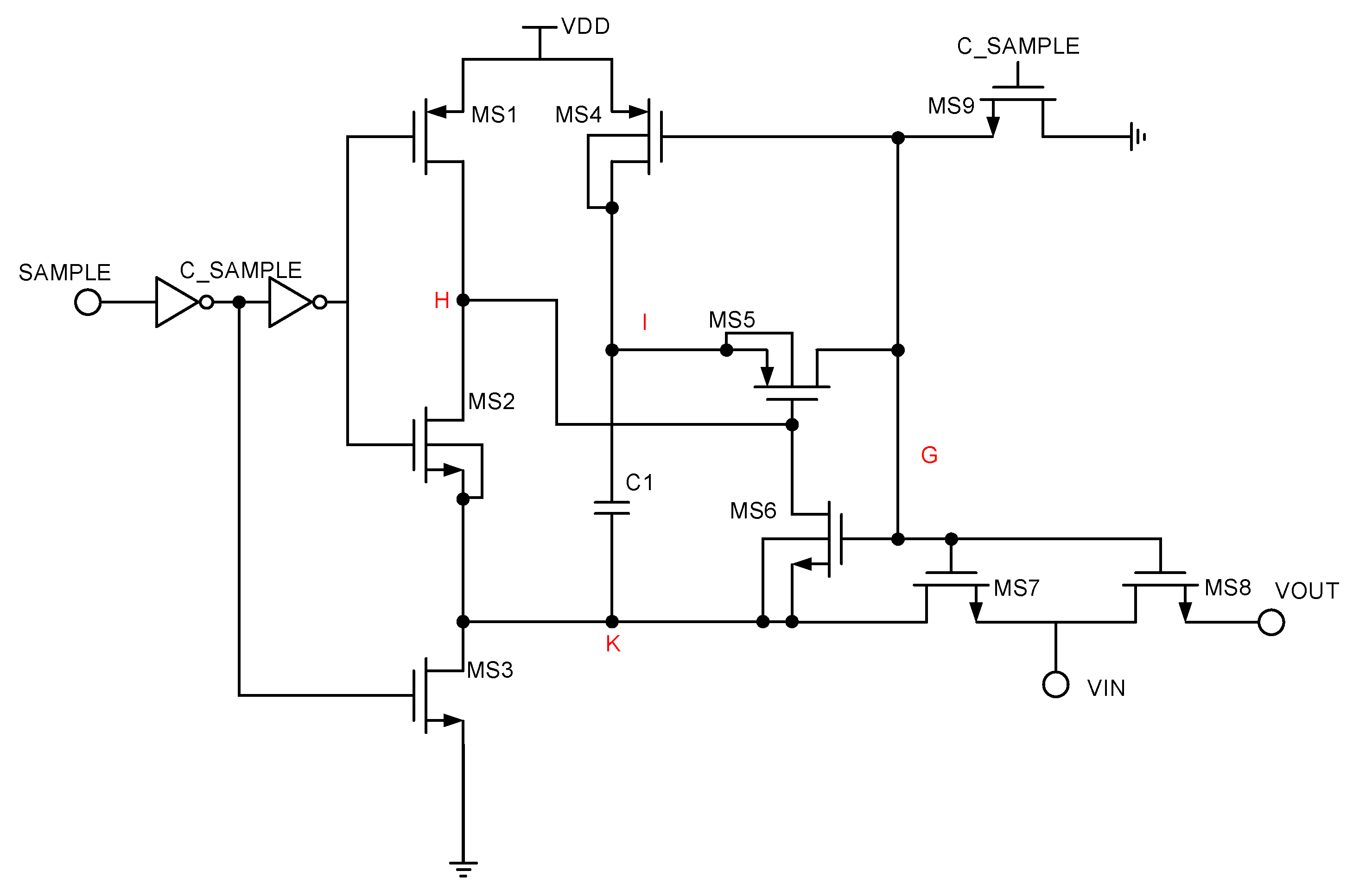
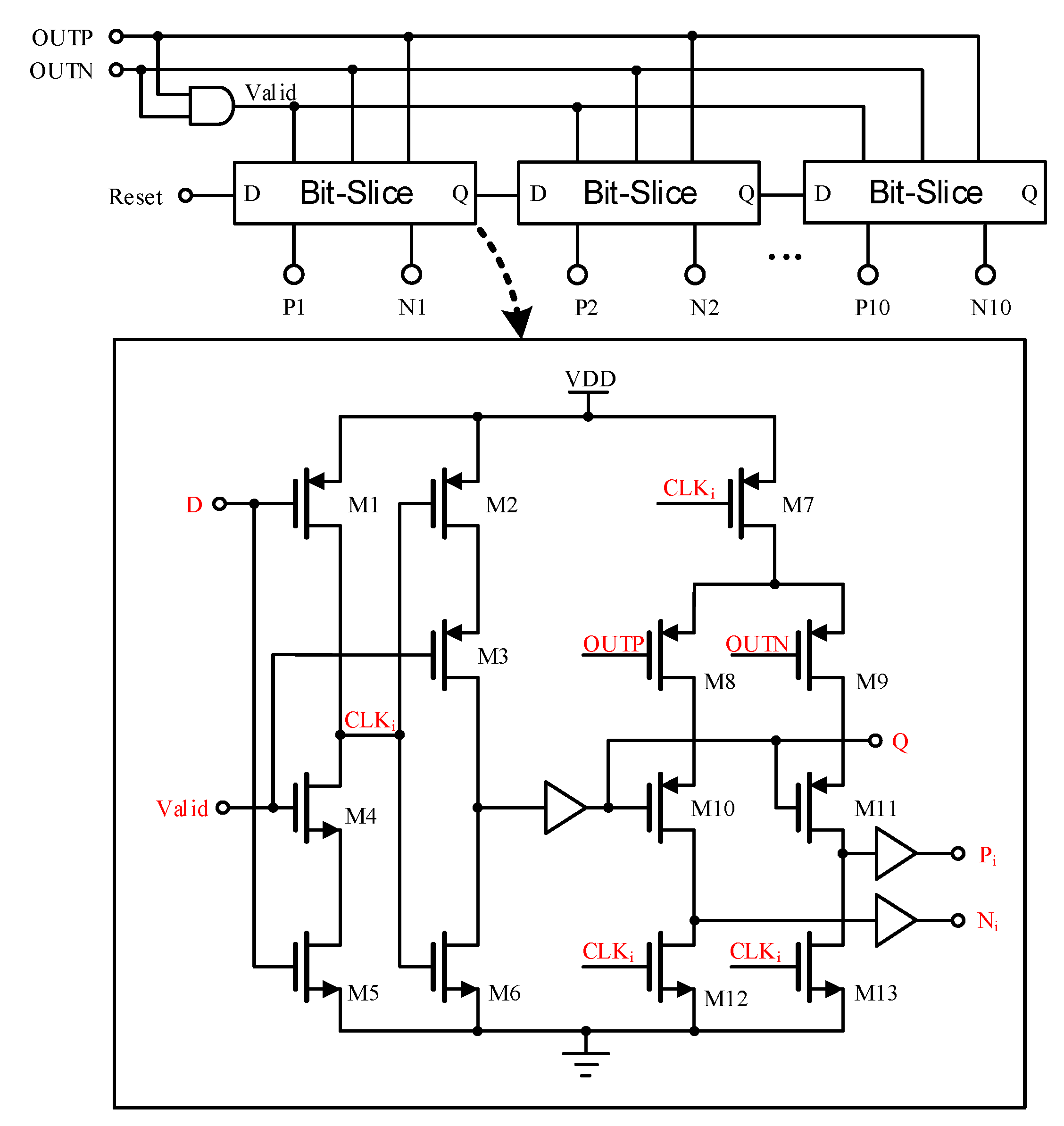
2.6. Circuit Implementation
2.6.1. Bootstrapped S/H Switch
2.6.2. Dynamic Latch Comparator
2.6.3. Dynamic SAR Controller
3. Analysis of Results
4. Conclusions
Author Contributions
Funding
Data Availability Statement
Conflicts of Interest
References
- Zhu, Y.; Chan, C.-H.; Chio, U.-F.; Sin, S.-W.; Seng-Pan, U.; Martins, R.P.; Maloberti, F. A 10-Bit 100-MS/s Reference-Free SAR ADC in 90 Nm CMOS. IEEE J. Solid-State Circuits 2010, 45, 1111–1121. [Google Scholar] [CrossRef]
- Zhao, X.; Li, D.; Zhang, X.; Liu, S.; Zhu, Z. A 0.6-V 94-nW 10-Bit 200-kS/s Single-Ended SAR ADC for Implantable Biosensor Applications. IEEE Sens. J. 2022, 22, 17904–17913. [Google Scholar] [CrossRef]
- Zhang, H.; Qin, Y.; Yang, S.; Hong, Z. Design of an Ultra-Low Power SAR ADC for Biomedical Applications. In Proceedings of the 2010 10th IEEE International Conference on Solid-State and Integrated Circuit Technology, Shanghai, China, 1–4 November 2010; pp. 460–462. [Google Scholar]
- Yue, X.; Du, S. A Synchronized Switch Harvesting Rectifier with Reusable Storage Capacitors for Piezoelectric Energy Harvesting. IEEE J. Solid-State Circuits 2023, 58, 2597–2606. [Google Scholar] [CrossRef]
- Xu, C.; Zhao, D. A 10-Bit 120MS/s SAR ADC Using Tri-Switch Sampling and VCM-Stable Switching Scheme in 40-Nm CMOS. IEICE Electron. Express 2023, 20, 20230202. [Google Scholar] [CrossRef]
- Pahlavanzadeh, H.; Karami, M.A. A Low Settling Time Switching Scheme for SAR ADCs with Reset-free Regenerative Comparator. Circuit Theory Apps 2023, 51, 3078–3092. [Google Scholar] [CrossRef]
- Lee, J.-H.; Lee, S.-H.; Boo, J.-H.; Park, J.-S.; An, T.-J.; Shin, H.-W.; Cho, Y.-J.; Choi, M.; Burm, J.-W.; Ahn, G.-C. An 11-Bit 160-MS/s Non-Binary C-Based SAR ADC with a Partially Monotonic Switching Scheme. JSTS 2023, 23, 118–127. [Google Scholar] [CrossRef]
- Zhang, H.; Zhang, H.; Sun, Q.; Li, J.; Liu, X.; Zhang, R. A 0.6-V 10-Bit 200-kS/s SAR ADC With Higher Side-Reset-and-Set Switching Scheme and Hybrid CAP-MOS DAC. IEEE Trans. Circuits Syst. I 2018, 65, 3639–3650. [Google Scholar] [CrossRef]
- Wang, H.; Zhu, Z. Energy-Efficient and Reference-Free Monotonic Capacitor Switching Scheme with Fewest Switches for SAR ADC. IEICE Electron. Express 2015, 12, 20141202. [Google Scholar] [CrossRef][Green Version]
- Yuan, C.; Lam, Y. Low-Energy and Area-Efficient Tri-Level Switching Scheme for SAR ADC. Electron. Lett. 2012, 48, 482–483. [Google Scholar] [CrossRef]
- Zhu, Z.; Xiao, Y.; Song, X. VCM-Based Monotonic Capacitor Switching Scheme for SAR ADC. Electron. Lett. 2013, 49, 327–329. [Google Scholar] [CrossRef]
- Xie, L.; Wen, G.; Liu, J.; Wang, Y. Energy-Efficient Hybrid Capacitor Switching Scheme for SAR ADC. Electron. Lett. 2014, 50, 22–23. [Google Scholar] [CrossRef]
- Wang, H.; Xie, W.; Chen, Z. Area-Efficient Capacitor-Splitting Switching Scheme with a Nearly Constant Common-Mode Voltage for SAR ADCs. J. Circuit. Syst. Comput. 2020, 29, 2020005. [Google Scholar] [CrossRef]
- Li, X.; Cai, J.; Xin, X.; Chen, T.; Li, Z. High Energy-Efficient Switching Scheme for SAR ADC with Low Common-Mode Level Variation. Analog. Integr. Circuits Signal Process. 2021, 107, 215–225. [Google Scholar] [CrossRef]
- Sanyal, A.; Sun, N. SAR ADC Architecture with 98% Reduction in Switching Energy over Conventional Scheme. Electron. Lett. 2013, 49, 248–250. [Google Scholar] [CrossRef]
- Wu, A.; Wu, J.; Huang, J. Energy-Efficient Switching Scheme for Ultra-Low Voltage SAR ADC. Analog. Integr. Circuits Signal Process. 2017, 90, 507–511. [Google Scholar] [CrossRef]
- Li, J.; Huang, L.; Zhang, L.; Li, X.; Wu, J. Energy-Efficient Switching Scheme for SAR ADCs Using Two Reference Levels. Analog. Integr. Circuits Signal Process. 2021, 106, 661–667. [Google Scholar] [CrossRef]
- Huang, L.; Zhang, L.; Chen, M.; Li, J.; Wu, J. A Low-Energy and Area-Efficient Vaq-Based Switching Scheme with Capacitor-Splitting Structure for SAR ADCs. Circuits Syst. Signal Process. 2021, 40, 4106–4126. [Google Scholar] [CrossRef]
- Lin, J.-Y.; Hsieh, C.-C. A 0.3 V 10-Bit 1.17 f SAR ADC with Merge and Split Switching in 90 Nm CMOS. IEEE Trans. Circuits Syst. I 2015, 62, 70–79. [Google Scholar] [CrossRef]
- Zhang, D.; Bhide, A.; Alvandpour, A. A 53-nW 9.1-ENOB 1-kS/s SAR ADC in 0.13 μm CMOS for Medical Implant Devices. IEEE J. Solid-State Circuits 2012, 47, 1585–1593. [Google Scholar] [CrossRef]
- Chen, Y.; Zhuang, Y.; Tang, H. A Highly Energy-Efficient, Area-Efficient Switching Scheme for SAR ADC in Biomedical Applications. Analog. Integr. Circuits Signal Process. 2019, 101, 133–143. [Google Scholar] [CrossRef]
- Tong, X.; Zhao, S.; Xin, X. High Energy Efficiency and Linearity Switching Scheme without Reset Energy for SAR ADC. Circuits Syst. Signal Process. 2022, 41, 5872–5894. [Google Scholar] [CrossRef]
- Zhang, W.P.; Tong, X. Noise Modeling and Analysis of SAR ADCs. IEEE Trans. VLSI Syst. 2015, 23, 2922–2930. [Google Scholar] [CrossRef]
- Zhu, Z.; Xiao, Y.; Liang, L.; Liu, L.; Yang, Y. A 3.03 μW 10-BIT 200 KS/s SAR ADC IN 0.18 μM CMOS. J. Circuit Syst. Comput. 2013, 22, 1350026. [Google Scholar] [CrossRef]
- Abo, A.M.; Gray, P.R. A 1.5-V, 10-Bit, 14.3-MS/s CMOS Pipeline Analog-to-Digital Converter. IEEE J. Solid-State Circuits 1999, 34, 599–606. [Google Scholar] [CrossRef]
- Yuan, F. Bootstrapping Techniques for Energy-Efficient Successive Approximation ADC. Analog. Integr. Circuits Signal Process. 2023, 114, 299–313. [Google Scholar] [CrossRef]
- Harpe, P.J.A.; Zhou, C.; Bi, Y.; Van Der Meijs, N.P.; Wang, X.; Philips, K.; Dolmans, G.; De Groot, H. A 26 μW 8 Bit 10 MS/s Asynchronous SAR ADC for Low Energy Radios. IEEE J. Solid-State Circuits 2011, 46, 1585–1595. [Google Scholar] [CrossRef]
- Zhu, Z.; Xiao, Y.; Wang, W.; Wang, Q.; Yang, Y. A 0.6 V 100 KS/s 8–10 b Resolution Configurable SAR ADC in 0.18 Μm CMOS. Analog. Integr. Circuits Signal Process. 2013, 75, 335–342. [Google Scholar] [CrossRef]
- Zhu, Z.; Qiu, Z.; Liu, M.; Ding, R. A 6-to-10-Bit 0.5 V-to-0.9 V Reconfigurable 2 MS/s Power Scalable SAR ADC in 0.18 μm CMOS. IEEE Trans. Circuits Syst. I 2015, 62, 689–696. [Google Scholar] [CrossRef]
- Doernberg, J.; Lee, H.-S.; Hodges, D.A. Full-Speed Testing of A/D Converters. IEEE J. Solid-State Circuits 1984, 19, 820–827. [Google Scholar] [CrossRef]
- Tong, X.; Song, M.; Chen, Y.; Dong, S. A 10-Bit 120 kS/s SAR ADC without Reset Energy for Biomedical Electronics. Circuits Syst Signal Process. 2019, 38, 5411–5425. [Google Scholar] [CrossRef]
- Fiorelli, R.; Delgado-Restituto, M.; Rodríguez-Vázquez, Á. Charge-Redistribution Based Quadratic Operators for Neural Feature Extraction. IEEE Trans. Biomed. Circuits Syst. 2020, 14, 606–619. [Google Scholar] [CrossRef] [PubMed]
- Ghanavati, B.; Abiri, E.; Keyhani, A.; Salehi, M.R.; Sanyal, A. An Energy Efficient SAR ADC with Lowest Total Switching Energy Consumption. Analog. Integr. Circuits Signal Process. 2018, 97, 123–133. [Google Scholar] [CrossRef]
- Chen, L.; Tang, X.; Sanyal, A.; Yoon, Y.; Cong, J.; Sun, N. A 0.7-V 0.6-μW 100-kS/s Low-Power SAR ADC with Statistical Estimation-Based Noise Reduction. IEEE J. Solid-State Circuits 2017, 52, 1388–1398. [Google Scholar] [CrossRef]
- Song, J.; Jun, J.; Kim, C. A 0.5 V 10-Bit 3 MS/s SAR ADC with Adaptive-Reset Switching Scheme and Near-Threshold Voltage-Optimized Design Technique. IEEE Trans. Circuits Syst. II 2020, 67, 1184–1188. [Google Scholar] [CrossRef]


















| P1 | N1 | P8 | N8 | P9 | N9 | Reference Voltage of Unit C for High Array in Positive Array | Reference Voltage of Unit C for High Array in Negative Array |
|---|---|---|---|---|---|---|---|
| 0 | 0 | 0 | 0 | 0 | 0 | Vref | Vref |
| 0 | 1 | 0 | 0 | 0 | 0 | Vref | gnd |
| 0 | 1 | 0 | 1 | 0 | 0 | Vref | gnd |
| 0 | 1 | 0 | 1 | 0 | 1 | Vref | gnd |
| 0 | 1 | 0 | 1 | 1 | 0 | Vref | Vaq |
| 0 | 1 | 1 | 0 | 0 | 0 | Vref | gnd |
| 0 | 1 | 1 | 0 | 0 | 1 | Vref | gnd |
| 0 | 1 | 1 | 0 | 1 | 0 | Vref | Vaq |
| 1 | 0 | 0 | 0 | 0 | 0 | gnd | Vref |
| 1 | 0 | 0 | 1 | 0 | 0 | gnd | Vref |
| 1 | 0 | 0 | 1 | 1 | 0 | gnd | Vref |
| 1 | 0 | 1 | 0 | 0 | 0 | gnd | Vref |
| 1 | 0 | 1 | 0 | 1 | 0 | gnd | Vref |
| 1 | 0 | 1 | 0 | 0 | 1 | Vaq | Vref |
| 1 | 0 | 0 | 1 | 0 | 1 | Vaq | Vref |
| P1 | N1 | P7 | N7 | P8 | N8 | Reference Voltage of 2N−10 C(C) for Low Array in Positive Array | Reference Voltage of 2N−10 C(C) for Low Array in Negative Array |
|---|---|---|---|---|---|---|---|
| 0 | 1 | 0 | 1 | 0 | 0 | Vref | gnd |
| 0 | 1 | 0 | 1 | 0 | 1 | Vref | Vaq |
| 0 | 1 | 0 | 1 | 1 | 0 | Vref | Vaq |
| 0 | 1 | 1 | 0 | 0 | 0 | gnd | gnd |
| 0 | 1 | 1 | 0 | 0 | 1 | gnd | Vaq |
| 0 | 1 | 1 | 0 | 1 | 0 | gnd | Vaq |
| 1 | 0 | 0 | 0 | 0 | 0 | gnd | gnd |
| 1 | 0 | 0 | 1 | 0 | 0 | gnd | gnd |
| 0 | 0 | 0 | 0 | 0 | 0 | gnd | gnd |
| 0 | 1 | 0 | 0 | 0 | 0 | gnd | gnd |
| 1 | 0 | 1 | 0 | 0 | 0 | gnd | Vref |
| 1 | 0 | 0 | 1 | 0 | 1 | Vaq | gnd |
| 1 | 0 | 0 | 1 | 1 | 0 | Vaq | gnd |
| 1 | 0 | 1 | 0 | 0 | 1 | Vaq | Vref |
| 1 | 0 | 1 | 0 | 1 | 0 | Vaq | Vref |
| P1 | N1 | P8 | N8 | P9 | N9 | Reference Voltage of Unit C for Low Array in Positive Array | Reference Voltage of Unit C for Low Array in Negative Array |
|---|---|---|---|---|---|---|---|
| 0 | 0 | 0 | 0 | 0 | 0 | gnd | gnd |
| 0 | 1 | 0 | 0 | 0 | 0 | gnd | gnd |
| 0 | 1 | 1 | 0 | 0 | 0 | gnd | Vaq |
| 0 | 1 | 1 | 0 | 0 | 1 | gnd | gnd |
| 0 | 1 | 1 | 0 | 1 | 0 | gnd | Vaq |
| 1 | 0 | 0 | 0 | 0 | 0 | gnd | gnd |
| 1 | 0 | 0 | 1 | 1 | 0 | gnd | gnd |
| 1 | 0 | 1 | 0 | 1 | 0 | gnd | Vref |
| 0 | 1 | 0 | 1 | 0 | 0 | Vref | Vaq |
| 0 | 1 | 0 | 1 | 0 | 1 | Vref | gnd |
| 0 | 1 | 0 | 1 | 1 | 0 | Vref | Vaq |
| 1 | 0 | 1 | 0 | 0 | 0 | Vaq | Vref |
| 1 | 0 | 1 | 0 | 0 | 1 | Vaq | Vref |
| 1 | 0 | 0 | 1 | 0 | 0 | Vaq | gnd |
| 1 | 0 | 0 | 1 | 0 | 1 | Vaq | gnd |
| Switching Scheme | Average Switching Energy (CV2ref) | Energy Saving | Area Reduction | Number of Unit Capacitors | Number of Switches for Each Capacitor |
|---|---|---|---|---|---|
| Conventional | 1363.3 | Reference | Reference | 2048 | 2 |
| ERMS [9] | 128 | 90.61% | 74.7% | 518 | 2 |
| Tri-level [10] | 42.41 | 96.89% | 75% | 512 | 3 |
| VMS [11] | 31.88 | 97.7% | 75% | 512 | 3 |
| Hybrid [12] | 15.88 | 98.83% | 75% | 512 | 3 |
| Wang et al. [13] | 26.58 | 98.1% | 87.5% | 256 | 3/4 (only unit capacitor) |
| Li et al. [14] | 26.67 | 98.0% | 86.91% | 268 | 3 |
| Sanyal [15] | 21.33 | 98.4% | 75% | 512 | 3 |
| Wu et al. [16] | 21.3 | 98.43% | 75% | 512 | 2 |
| MAS [17] | 21.1 | 98.45% | 75% | 512 | 2 |
| Huang et al. [18] | 5.3 | 99.61% | 87.5% | 256 | 3 |
| Proposed | 21.24 | 98.44% | 87.5% | 256 | 2/3 (only three unit capacitor) |
| Switching Scheme | Logic Complexity | Dependency on the Accuracy of Vcm/Vaq | Common-Mode Voltage Variation | Floating Technich |
|---|---|---|---|---|
| Conventional | Low | No | 0 | No |
| ERMS [9] | Low | No | Vref/2 | No |
| Tri-level [10] | High | Very high (all bits except MSB) | Vref/2 | No |
| VMS [11] | High | Very high (all bits except MSB) | Vref/4 | No |
| Hybrid [12] | High | Very high (all bits except MSB) | 3Vref/8 | No |
| Wang et al. [13] | Medium | High (all bits except MSB, LSB) | Vref/1024 | No |
| Li et al. [14] | Medium | Very high (all bits except MSB) | Vref/4 | No |
| Sanyal [15] | High | Very high (all bits except MSB) | Vref/4 | No |
| Wu et al. [16] | Medium | No | Vref/2048 | Yes |
| MAS [17] | Medium | No | Vref/1024 | Yes |
| Huang et al. [18] | Low | High | 3Vref/8 | No |
| Proposed | Low | Only LSB and second LSB | Vref/4 | No |
| Parameter | [32] | [33] * | [34] | [35] | This Work * |
|---|---|---|---|---|---|
| Process (nm) | 180 | 180 | 65 | 65 | 180 |
| Resolution (bits) | 8 | 10 | 11 | 10 | 10 |
| Sampling Rate (MS/s) | 30 | 0.001 | 0.1 | 3 | 0.1 |
| Supply Voltage (V) | 1.0/0.5 | 1 | 0.7 | 0.5 | 1 |
| SNDR (dB) | 46.3 | 60.3 | 59.4 | 54.6 | 61.51 |
| ENOB (bits) | 7.3 | 9.73 | 10.5 | 8.78 | 9.92 |
| DNL (LSB) | −0.17/0.20 | 0.31 | - | 0.49 | −0.30/0.22 |
| INL (LSB) | −0.32/0.27 | 0.32 | - | 0.63 | −0.40/0.24 |
| Power Consumption (µW) | 108 | 0.004 | 0.6 | 3.09 | 0.278 |
| FOM (fJ/conv. Step) | 22.8 | 4.8 | 4.5 | 2.34 | 2.87 |
Disclaimer/Publisher’s Note: The statements, opinions and data contained in all publications are solely those of the individual author(s) and contributor(s) and not of MDPI and/or the editor(s). MDPI and/or the editor(s) disclaim responsibility for any injury to people or property resulting from any ideas, methods, instructions or products referred to in the content. |
© 2023 by the authors. Licensee MDPI, Basel, Switzerland. This article is an open access article distributed under the terms and conditions of the Creative Commons Attribution (CC BY) license (https://creativecommons.org/licenses/by/4.0/).
Share and Cite
Hu, Y.; Chen, C.; Huang, Q.; Hu, L.; Tang, B.; Hu, M.; Yuan, B.; Wu, Z.; Li, B. A Hybrid Energy-Efficient, Area-Efficient, Low-Complexity Switching Scheme in SAR ADC for Biosensor Applications. Micromachines 2024, 15, 60. https://doi.org/10.3390/mi15010060
Hu Y, Chen C, Huang Q, Hu L, Tang B, Hu M, Yuan B, Wu Z, Li B. A Hybrid Energy-Efficient, Area-Efficient, Low-Complexity Switching Scheme in SAR ADC for Biosensor Applications. Micromachines. 2024; 15(1):60. https://doi.org/10.3390/mi15010060
Chicago/Turabian StyleHu, Yunfeng, Chaoyi Chen, Qingming Huang, Lexing Hu, Bin Tang, Mengsi Hu, Bingbing Yuan, Zhaohui Wu, and Bin Li. 2024. "A Hybrid Energy-Efficient, Area-Efficient, Low-Complexity Switching Scheme in SAR ADC for Biosensor Applications" Micromachines 15, no. 1: 60. https://doi.org/10.3390/mi15010060
APA StyleHu, Y., Chen, C., Huang, Q., Hu, L., Tang, B., Hu, M., Yuan, B., Wu, Z., & Li, B. (2024). A Hybrid Energy-Efficient, Area-Efficient, Low-Complexity Switching Scheme in SAR ADC for Biosensor Applications. Micromachines, 15(1), 60. https://doi.org/10.3390/mi15010060

