Soft Robotics: A Systematic Review and Bibliometric Analysis
Abstract
1. Introduction
2. Bibliometric Analysis of the Field of Soft Robotics
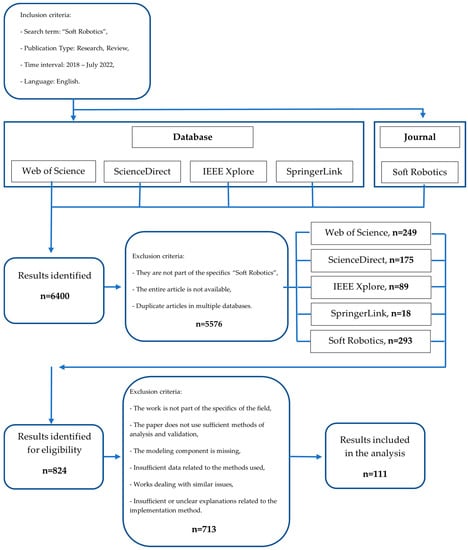
2.1. Selection Methodology
2.2. Results
3. State of the Art in Soft Robotics
3.1. Methodology for the Selection of Bibliographical References
- Specific characteristics of soft robots are identified;
- Materials and actuators are used that provide compliance to soft robots;
- Manufacturing methods, sensors, and domain-specific modeling methods are identified;
- The article clearly and concisely presents data on the structure of the article.
- The work reviewed should clearly and sufficiently present the issues addressed;
- Diversity in soft robot applications;
- The variety of aspects related to materials, actuators, manufacturing technologies, sensors, and control systems used in the current soft robot framework;
- Aspects related to the mode and source of energy used in the operation of soft robots;
- Validation of the performance of soft robots through various numerical, experimental, or analytical analysis methods.
- Works dealing with similar issues;
- Insufficient or unclear explanations related to the implementation method;
- Insufficient data related to the methods used;
- The paper does not use sufficient methods of analysis and validation;
- The work is not part of the specifics of the field.
3.2. Analysis of Bibliographical References
3.2.1. Bio-Inspired Soft Robots
3.2.2. Aspects Concerning the Open-Loop and Closed-Loop Control of Soft Robots
3.2.3. Soft Robots with Applications in Medicine


4. Conclusions and Future Directions
Author Contributions
Funding
Data Availability Statement
Conflicts of Interest
Appendix A
| Author | Ref. | Field of Application | Manufacturing Technologies | The Material Used | Actuator | Sensor |
|---|---|---|---|---|---|---|
| Liu et al. | [22] | Locomotion | Soft lithography, laser processing | SMP, CuNi, Ecoflex 20, Silgard184 with silk threads and particles | Fluidic actuator—air | EGain |
| Zhang et al. | [27] | Locomotion | Casting | Dragon Skin 10, 30, Ecoflex -30 | Fluidic actuator—water | Pressure, flow, IMU |
| Feng et al. | [28] | Manipulation | Casting | Ecoflex 00–50, Dragon Skin 30 | Fluidic actuator—air | Pressure sensor, bending, micro dynamometer, EMG |
| Lindenroth et al. | [71] | Medical devices | Casting | Ecoflex 00-30, 00-50, Dragon Skin Fx Pro, Smooth-Sil 960 | Fluidic actuator—deionized water | Module camera MD-V1001L-91X |
| Jaryani et al. | [53] | Medical devices, rehabilitation | Casting | Silicone rubber (XIAMETER RTV-4234-T4) | Fluidic actuator—air | Pressure–vacuum sensor, IMU |
| Zou et al. | [29] | Locomotion | Casting | Dragon Skin 30, Ecoflex 00-30 | Fluidic actuator—air | Pressure sensor, dynamometer |
| Sun et al. | [54] | Prehension | Casting actuator, 3D printing layer with variable stiffness | Dragon Skin 30, rubber, nylon | Fluidic actuator—air | Bending, force, pressure, ultrasonic |
| Gong et al. | [55] | Manipulation, prehension | Casting | Dragon Skin 10, 30 | Fluidic actuator—air | Stereo camera, video camera |
| McCandless et al. | [75] | Medical devices | Casting | Ecoflex 00-30, VytaflexTM 20 | Fluidic actuator—air | Soft optical sensors, pressure |
| Xing et al. | [57] | Manipulation | Casting, laser cutting | Conductive carbon grease, PET, flexible plastic, VHB_ 4910 | Dielectric elastomer | - |
| Qin et al. | [23] | Locomotion | - | Polyester fabric, thermoplastic polyurethane | Electrostatic actuator, VASA | Laser sensor, digital |
| Miller et al. | [76] | Medical devices, rehabilitation | Heat sealing, 3D printing | Nylon fabric coated with thermoplastic polyurethane (TPU) | Rotary fluidic actuator—air | Force, IMU, EMG |
| Zhou et al. | [37] | Prehension | Casting, 3D printing | Dragon Skin 20, 30 | Fluidic actuator—air | - |
| Joyee et al. | [77] | Locomotion | 3D printing, stereolithography (M-PSL) | Spot E elastic, magnetic nanoparticles—EMG 1200 | Electromagnetic actuator | - |
| Li et al. | [31] | Locomotion | Casting | Ecoflex 00–30, silicon dioxide nanoparticles, acrylonitrile-butadiene styrene—ABS | Dielectric elastomer—DE | Force sensor |
| Calderón et al. | [38] | Locomotion | Casting | Ecoflex 00–50, 00-30, butadiene rubber, fiberglass | Fluidic actuator—air | Liquid metal—galinstan |
| Nam et al. | [78] | Medical devices, rehabilitation | 3D printing | PVC, photopolymer | Pneumatic Artificial Muscles (PAM) | Pressure, EMG |
| Li et al. | [84] | Prehension | - | - | Pneumatic Artificial Muscles (PAM) | - |
| Gu et al. | [39] | Drive, prehension | Casting | Elastosil M4601, Ecoflex 00–30. | Fluidic actuator—air | - |
| Guo et al. | [24] | Locomotion | - | Polyimide—dielectric layer, copper layer—electrode, Sylgard 184—insulation layer, dielectric elastomer (VHB 4910), carbon grease (846-80G) | Dielectric elastomer (DEA), flexible electroadhesive (EA) | Video camera, laser sensor |
| Venkiteswaran et al. | [25] | Locomotion | Casting | Praseodymium powder (PrFeB), silicone Ecoflex 00-10 | Magnetic actuator | - |
| Hu et al. | [40] | Drive, prehension | 3D printing | FilaFlex—thermoplastic elastomer | Fluidic actuator—air | Pressure sensor, force |
| Sui et al. | [30] | Locomotion | Casting | Silicone Ecoflex 00-50, radial magnets | Fluidic actuator—air | Ultrasonic |
| Jizhuang et al. | [41] | Locomotion | Casting | Silicone Ecoflex 00-50 | Fluidic actuator—air (Cuboid) | Motion sensor, pressure |
| Perez-Guagnelli et al. | [85] | Medical devices | Casting | Silicone Ecoflex 00-30, polyester | Helicoidal fluidic actuator (SoPHIA) | Distance, force |
| Sonar et al. | [86] | Control | Casting | Polydimethylsiloxane (PDSM), Sylgard 184 | Fluidic actuator—air (SPA) | EGaIn |
| Caffrey et al. | [34] | Locomotion | 3D printing | TangoBlack+, VeroWhite+ | Shape Memory Actuator (SMA) | - |
| Yi et al. | [87] | Drive | 3D printing | Flexible thermoplastic polyurethane | Rotary fluidic actuator—air | Pressure sensor, torque, |
| Coral et al. | [43] | Locomotion | 3D printing | Polycarbonate, plastic (ABS), lycra fiber, latex, liquid silicone, silicone paint | Shape Memory Actuator (SMA) | Bend sensor, current, temperature |
| Yang et al. | [58] | Manipulation | 3D printing, bonding by heat pressing | Poplin, thermoplastic polyurethane (TPU), acrylonitrile butadiene styrene (ABS) | Rotary fluidic actuator | IMU sensor, pressure |
| Seref Kemal Talas et al. | [88] | Drive | 3D printing | Polyethylene terephthalate, polylactic acid (PLA), polytetrafluoroethylene (PTFE), polyamide 12, latex | Fluidic actuator—air | Force/torque sensor |
| Cheng et al. | [60] | Manipulation | 3D printing | - | Shape Memory Actuator (SMA) | Gyroscope sensor (MPU) |
| Herianto et al. | [89] | Drive, prehension | 3D printing (FDM) | Thermoplastic polyurethane elastomer | Fluidic actuator—air | - |
| Li et al. | [62] | Drive | Casting | Silicone elastomer (605, 5HA), Ni-Cr resistive fir | Fluidic actuator—air | - |
| Youxu et al. | [90] | Locomotion | 3D printing | Silicone rubber Ecoflex 00-50, Dow Corning 737, polylactic acid (PLA), liquid metal | Fluidic actuator—air | EGaIn |
| Yang et al. | [61] | Manipulation, locomotion | Casting | Silicone rubber, silicone gel | Shape Memory Actuator (SMA—Flexinol) | Hall sensor |
| Lindenroth et al. | [71] | Medical devices | Casting | Silicone rubber DragonSkin 10-NV, SmoothSil 945 | Fluidic actuator—air | Force/torque sensor, electromagnetic tracking sensor |
| Zhang et al. | [91] | Locomotion | Casting, 3D printing | Ecoflex 00-50, Kevlar fiber, adhesive (HJ-420) | Fluidic actuator—air | Pressure |
| Ohta et al. | [92] | Manipulation | 3D printing | Silicone, carbon fiber rods, fiberglass, photopolymer, polyurethane sheets | Fluidic actuator—air | Potentiometer |
| Thai et al. | [80] | Medical devices | 3D printing | Flexible silicone microtube, micro-coil | Artificial muscles with soft microtubules (SAM) | - |
| Liu et al. | [93] | Manipulation | 3D printing (SLS) | Silicone rubber, nylon | Fluidic actuator—air | - |
| Li et al. | [94] | Medical devices | Casting | Elastosil M4601 | Actuator with cables | Micro video camera |
| Roozendaal et al. | [95] | Devices for increasing comfort | Casting | DragonSkin 30, foam (Octaspring) | Fluidic actuator—air | Pressure sensor, phototransistor |
| Osamu Azami et al. | [96] | Locomotion | Casting | DragonSkin 30 | Fluidic actuator—air/water | Pressure sensor, encoder |
| Saeed et al. | [81] | Medical devices | - | Flexible silicone microtube, fiber | Pneumatic Artificial Muscles (McKibben) | - |
| Khan et al. | [97] | Drive | Casting | DragonSkin 10 | Fluidic actuator—air | Bend sensor, pressure |
| Li et al. | [32] | Locomotion | Assembly | Acrylic elastomer (3M—VHB), polyethylene terephthalate (PET), electros—carbon grease | Dielectric elastomer (DE) | - |
| Pengfei Yang et al. | [98] | Locomotion | Casting | Ecoflex 00-30, paper | Fluidic actuator—air (PNs) | - |
| Digumarti et al. | [99] | Locomotion | Casting | Dragon Skin 10 SLOW, Sil-Poxy, Silk-Pig pigments | Fluidic actuator—air | - |
| Kang et al. | [100] | Medical devices, rehabilitation | Casting | Polymer (KE-1300T) | Actuator with cables | Sensor PliancyHand Mat (Novel) |
| Chen et al. | [101] | Drive | Casting | ELASTOSIL RT 622 A, methyl methacrylate, Kevlar fibers, glass | Fluidic actuator—air | Flexible sensor |
| Wang et al. | [102] | Locomotion | 3D printing | Elastomer | Fluidic actuator—air | - |
| Jiang et al. | [103] | Locomotion | 3D printing, (FDM) flexoskeleton | Acrylonitrile butadiene styrene (ABS), polylactic acid (PLA), polycarbonate (PC), adhesive (cyanoacrylate) | Microservomotors | - |
| Bützer et al. | [73] | Medical devices, rehabilitation | 3D printing, sssembly | IP 600 (Igus), stainless steel bands, leaf springs (Precisinox SRL) | Actuator with cables | Bend sensor, force, EMG, EEG |
| Li et al. | [104] | Control | 3D printing | Polymer | Shape Memory Actuator (SMA) | Displacement sensor |
| Li et al. | [105] | Drive | Casting | Silicone rubber (HC—920), thermoplastic polyurethane (TPU), fibers | Fluidic actuator—air | - |
| Yang et al. | [106] | Drive | Casting | Ecoflex 00-50, glass particles, paper | Fluidic actuator—air | - |
| Paternò et al. | [107] | Manipulation | Casting | Ecoflex 00-30, Ecoflex 00-50 | Fluidic actuator—air | Pressure sensor |
| Moghadam et al. | [108] | Locomotion | Laser cutting | Thermoplastic polyurethane (TPU) | Fluidic actuator—air | Pressure sensor |
| Tang et al. | [42] | Locomotion | Casting, 3D printing | Ecoflex 00-50, polylactic acid (PLA) | Fluidic actuator—air | Pressure sensor |
| Sayed et al. | [109] | Locomotion | Casting, laser cutting | Dragon Skin 10, 20, 30, Ecoflex 00-10, 30, 50, acrylic polymer | Fluidic actuator—air, electromagnetic induction | Pressure sensor, temperature, omnidirectional sound, distance |
| Wang et al. | [110] | Locomotion | Assembly | Latex, cotton fiber, polyester fiber | Artificial pneumatic muscles (Curl—CPAM) | Pressure sensor |
| Niu et al. | [26] | Locomotion | Casting | Ecoflex 00-50 | Magnetic actuator | - |
| Nguyen et al. | [111] | Sensory | Casting | Dragon-Skin 00-30, nylon fibers | Fluidic actuator—air | Pressure sensor, laser, soft sensor |
| Deng et al. | [46] | Locomotion, manipulation | 3D printing | Ecoflex 00-30 | Fluidic actuator—air | Pressure sensor |
| Thuruthel et al. | [56] | Manipulation | - | Elastomer | Fluidic actuator—air | - |
| Singh et al. | [112] | Manipulation | Casting | Polyamide (PA12) | Fluidic actuator—air | Optical sensor, video camera, potentiometers |
| Eder et al. | [113] | Manipulation | Assembly | Elastomer | Pneumatic Artificial Muscles (PAM) | Pressure sensor, stretch, gyroscope, 6D accelerometer |
| Burns et al. | [74] | Medical devices, rehabilitation | Assembly | Textiles (Glove) | Actuator with cables | EMG, flexible sensor |
| Li et al. | [35] | Locomotion | Assembly | Thin steel, elastomer | Shape Memory Actuator (SMA) | Flexible sensor |
| Berg et al. | [44] | Locomotion | Casting, assembly, 3D printing | Polylactic acid (PLA), silicon, nylon, PETG, nitrile rubber, POM | Actuator with cables | - |
| Coad et al. | [114] | Exploration | 3D printing | Polythene (LDPE) | Fluidic actuator—air | - |
| Heung et al. | [72] | Medical devices, rehabilitation | Casting | Dragon Skin 30, start stainless steel | Fluidic actuator—air | - |
| Bhattachara et al. | [82] | Medical devices | Casting | Ecoflex 00-30 | Fluidic actuator—air | Pressure, Force Sensing Potentiometer (FSP) |
| Chen et al. | [47] | Locomotion | Casting | Ecoflex 00-30 | Fluidic actuator—air | IMU |
| Shintake et al. | [45] | Locomotion | Casting, pad printing | Polymethyl methacrylate (PMMA), polyethylene (PET), Nusil CF19-2186, Sylgard 184, Sylgard RTV-734, carbon black | Elastomer dielectric | - |
| Liu et al. | [115] | Prehension | 3D printing, assembly | ABS, latex, leaf spring | Fluidic actuator—air—hybrid (FHPA) | Force sensor—6D, gyroscope. |
| Kim et al. | [116] | Manipulation | 3D printing, casting | Dragon-Skin 10, polymer | Fluidic actuator—air | EGaIn |
| Nguyen et al. | [59] | Manipulation | 3D printing, casting | ABS, Dragon-Skin 30, Sil-Poxy | Fluidic actuator—air | Pressure sensor, IMU, EMG |
| Hoang et al. | [117] | Prehension | 3D printing, casting | Ecoflex 00-30, carbon grease | Fluidic actuator—air | EGaIn, pressure, force |
| Dang et al. | [83] | Medical devices | 3D printing, casting | Ecoflex 00-30, Sil-Poxy, cyanoacrylate, beeswax | Fluidic actuator—air | Pressure sensor |
| Ji et al. | [118] | Locomotion | 3D printing | Filaments NinjaFlex | Actuator with cables | IMU, TOF (Time of Flight) sensor |
| Gharavi et al. | [119] | Prehension, rehabilitation. | 3D printing, casting | Silicone RTV-2 325, reinforced with fibers | Fluidic actuator—air | Bend sensor |
| Wu et al. | [120] | Locomotion | 3D printing (stereolithography), casting | Ecoflex T606, metal powders (Nd2Fe14B) | Magnetic actuator | - |
| Wu et al. | [121] | Locomotion | Casting | Silicone rubber, polyacrylate | Fluidic actuator—air | Magnetometer sensor (3 axes) |
| O’Neill et al. | [122] | Medical devices | Assembly | Textile, polyurethane | Fluidic actuator—air | Torque sensor, pressure |
| Li et al. | [48] | Locomotion | 3D printing, casting | Silicone rubber, thermoplastic urethane (TPU), nylon fibers, fibers | Fluidic actuator—air, actuator with cables | Force sensor, pressure |
| Zhang et al. | [36] | Locomotion | Casting, 3D printing | Ecoflex 00-50, Ecoflex 00-30, nylon fibers | Fluidic actuator—air | Pressure sensor, force, electromagnetic tracking sensor (EM—6 DOF) |
| Horvath et al. | [123] | Medical devices | Casting, 3D printing | Medical mesh (Parietex), lycra, velcro, Dragon-Skin FX-Pro | Shape Memory Actuator (SMA) | Pressure sensor |
| Liu et al. | [124] | Prehension | 3D printing | Thermoplastic elastomer (BootFeeder) | DC motor (Sumotor 37GARH) | Force sensor |
| Cao et al. | [125] | Locomotion | Assembly, casting | Membrane VHB 4910, carbon grease, polyethylene terephthalate (PET) | Dielectric elastomer (DEA), electroadhesion | - |
| Hofer et al. | [126] | Manipulation | Assembly, 3D printing, laser cutting | Fabric poplin, thermoplastic polyurethane (TPU), thermoplastic adhesive, velcro | Fluidic actuator—air | Pressure sensor |
| Ref. | Material | Features | Functionality | Application |
|---|---|---|---|---|
| [22] | SMP, CuNi, Ecoflex 20, Silgard184 with silk threads and particles | High pressures and forces | Actuator, sensor | Locomotion |
| [27] | Dragon Skin 10, 30, Ecoflex -30 | Fiber-reinforced | Actuator | Biomimetic |
| [28] | Ecoflex 00–50, Dragon skin 30 | Fiber-reinforced—Kevlar | Actuator | Manipulation |
| [53] | Silicone rubber (XIAMETER RTV-4234-T4) | - | Actuator | Rehabilitation |
| [29] | Dragon Skin 30, Ecoflex 00-30 | Materials with different elasticity to provide stability to the modules | Casing, actuator | Locomotion |
| [54] | Dragon Skin 30, rubber, nylon | Reinforced with glass fiber | Actuator | Prehension |
| [55] | Dragon Skin 10, 30 | Fiber-reinforced, Shore A hardness of 10, 30 | Actuator | Manipulation, prehension |
| [75] | Ecoflex 00-30 | Low RI (refractive index) | Actuator, main body | Medical devices |
| [57] | Conductive carbon grease, PET, flexible plastic, VHB_ 4910 | Constructive simplicity | Structure, actuator | Grasping devices, manipulation |
| [38] | Ecoflex 00–50, 00-30, butadiene rubber, fiberglass | Actuators reinforced with glass fibers | Actuator | Locomotion |
| [39] | Elastosil M4601, Ecoflex 00–30 | - | Actuator | Drive, prehension |
| [25] | Silicon Ecoflex 00-10 | Low elastic modulus, high elongation at break | Mixing polymer material | Locomotion |
| [40] | FilaFlex—thermoplastic elastomer | High elasticity, abrasion resistance, low modulus of elasticity | Robot body | Drive, prehension |
| [43] | Lycra fibers, latex, liquid silicone, silicone paint | It gives the robot fish mobility, waterproofing, and toughness | Outer layer | Locomotion |
| [58] | Poplin, thermoplastic polyurethane (TPU) | High tensile and tensile strength | Structure of actuators | Manipulation |
| [88] | Polyamide 12 | High tensile strength, low density | End effector | Drive |
| [32] | Acrylic elastomer (3M—VHB), polyethylene terephthalate (PET), electros—carbon grease | Good compliance, flexibility, manufacturing, and actuation | Robot body | Locomotion |
| [98] | Ecoflex 00-30 | - | Actuator | Locomotion |
| [100] | Polymer (KE-1300T) | Low deformability | Actuator body | Medical devices |
| [108] | Thermoplastic polyurethane (TPU) | Inexpensive commercially available materials | Robot body | Locomotion |
| [42] | Ecoflex 00-50, polylactic acid (PLA) | - | Robot body | Locomotion. |
| [45] | Polymethyl methacrylate (PMMA), polyethylene (PET), Nusil CF19-2186, Sylgard 184, Sylgard RTV-734, carbon black | - | Robot body, actuator | Locomotion |
| [59] | ABS, Dragon-Skin 30, Sil-Poxy | Reinforced with plastic rings | Robot body | Manipulation |
| [83] | Ecoflex 00-30, Sil-Poxy, cyanoacrylate, beeswax | Composed of 4 segments | Body simulator | Medical devices |
| [48] | Silicone rubber, thermoplastic urethane (TPU),nylon fibers, fibers | Fiber-reinforced | Leg structure | Locomotion |
| [126] | Fabric poplin, thermoplastic polyurethane (TPU), thermoplastic adhesive, velcro | Bonding the layers with a heat press | Actuator | Manipulation |
| Ref. | Actuator Type | Mode of Driving | Driving System | Power Density | Weight | Application | Limitations/Challenges | Characteristics |
|---|---|---|---|---|---|---|---|---|
| [22] | Fluidic actuator—air | Pressurization | Arduino Uno, EGaIn sensor, servo motor | - | 0.45 g | Locomotion | Influence of wires and connecting tubes on locomotion | Structure made up of 5 layers with thicknesses of 20 μm |
| [27] | Fluidic actuator—water | Pressurization | Pump, pressure sensor, flow IMU, stepper motor | - | 432 g | Biomimetics | - | Semi-round siphons |
| [28] | Fluidic actuator—air | Pressurization | Pump, pressure sensor, Arduino UNO, EMG | - | - | Manipulation | - | Designed based on human fingers |
| [71] | Fluidic actuator—deionized water | Pressurization | 3 mL syringes, stepper motors, TMCM-6214 controller | - | - | Medical devices | - | Performing rotational and translational movements |
| [53] | Fluidic actuator—air | Pressurization, vacuumed | Pump, solenoid valves, proportional valves, microcontroller, pressure/vacuum sensor, IMU | - | - | Medical devices, rehabilitation | - | Actuator with semi-rigid segments |
| [29] | Fluidic actuator | Pressurization, vacuumed | Pump, solenoid valve, actuator, pressure sensor | - | ~50-90 g / module | Locomotion | Limited applications due to connecting tubes, no feedback loop | Caterpillar-like locomotion and reconfigurable structure |
| [54] | Fluidic actuator—air | Pressurization, vacuumed | Air pump, vacuum, Arduino UNO, bending sensor, force, ultrasonic, pressure; proportional valve | - | - | Prehension | Clamping of parts with limited dimensions | Reinforced with glass fiber |
| [55] | Fluidic actuator—air | Pressurization | Closed-loop control based on stereo camera and video camera | - | 1050 g | Manipulation, prehension | Closed-loop control due to the non-linear characteristics of the material | Three degrees of freedom, reinforced with Kevlar fibers |
| [75] | Fluidic actuator—air | Pressurization | Control using graphical user interface (GUI) and feedback from optical sensors in the form of force | - | - | Medical devices | Reduction in thickness and outer diameter | Three actuators positioned circularly with an angle of 120º |
| [57] | Elastomer dielectric—electric | Electric | Programmable automatic—(PLC), relay, EMCO amplifier | - | 18 g | Manipulation | Reduced handling force | Simple and cheap construction |
| [23] | Electrostatic servo motor, VASA | Vacuumed, electric | Vacuum regulator, digital sensor, laser | - | 43 g | Locomotion | Limited autonomy due to connection to external energy sources | Versatile, fast, and efficient locomotion |
| [76] | Rotary fluidic actuator—air | Pressurization | Regulator, electropneumatic valve, pump | - | - | Medical devices, rehabilitation | Placing the device on the patient’s torso | Rehabilitation of hip flexion |
| [37] | Fluidic actuator—air | Pressurization | - | - | 460 g | Prehension | Grasping of sharp elements | Variable stiffness using passive particle locking |
| [77] | Electromagnetic actuator | Electromagnetic | Magnetic foot control, tilt angle measurement with Matlab | - | 0.23 g | Locomotion | Attachment of the robot leg mechanism to the substrate | Average locomotion speed of 3.1 mm/s |
| [31] | Elastomer dielectric—DE | Electric | Power supply, signal generator, voltage amplifier | 9 mW/g | 4.9 g | Locomotion | Fulfilling the characteristics of autonomy | Constructive simplicity |
| [78] | Pneumatic muscles | Pressurization | Compressor, valve, pressure sensor, Bluetooth module, EMG, MCU (PIC18F46K22) | - | 208 g | Medical devices, rehabilitation | - | Based on the control of EMG signals |
| [84] | Pneumatic Artificial Muscles (PAM) | Pressurization | Controller, air pump, battery, solenoid valve | - | 1.5 kg | Prehension | Low grip speed | Clamping autonomy of 300 cycles |
| [39] | Fluidic actuator—air | Pressurization | - | - | - | Drive, prehension | - | Making bending and twisting movements by varying the camera angle |
| [24] | Dielectric Elastomer (DEA), flexible electroadhesive (EA) | Electric | High voltage amplifier, power supply, MOSFET, Arduino UNO | - | 12 g | Locomotion | High voltage levels | Crawling on vertical surfaces at a speed of 2.3 mm/s at a frequency of 0.8 Hz |
| [25] | Magneticactuator | Magnetic fields | 6 electromagnetic coils, video camera | - | - | Locomotion | Investigating locomotion in a straight line only | Lack of radiation and not connecting the robot with cables or wires |
| [41] | Fluidic actuator—air (cuboid, arched) | Pressurization | Arduino Mega 2560, HC-12 module, air pump, battery, solenoid valve, pressure regulator, CO2 tank, motion sensor, pressure | - | 1.29 kg | Locomotion | Reducing the overall size and weight of the robot torso | Reinforced with Kevlar fibers |
| [85] | Helicoidal fluidic actuator (SoPHIA) | Pressurization | - | - | 95 g | Medical devices | Implementation of soft sensors to take information from the robot | Wrapped in polyester fabric |
| [34] | Shape Memory Actuator (SMA) | Electromagnetic. | Signal generator, linear amplifier, coils | - | 7 g | Locomotion | Impedance variation limited to the power amplifier | Strong magnetic field for activating SMA wires |
| [87] | Rotary fluidic actuator—air | Pressurization | Pump, proportional valve, pressure sensor, rotary encoder | - | 300 g | Actuators | - | Payload of 18.5 N·m at 180 kPa pressure |
| [43] | Shape Memory Actuator (SMA) | Electric | Flexible sensor, current, analog/digital converter, SMA fire, microcontroller | - | - | Locomotion | Protection of the robot at the temperature of the SMA | The SMA temperature can reach up to 90 °C |
| [58] | Rotary fluidicactuator—air | Pressurization, vacuumed | Air pump, vacuum, Arduino Mega 2560 R3, proportional valves, pressure sensor, IMU | - | 300 g | Manipulation | Bonding the component layers of the actuator | Rotational articulation of the manipulator |
| [60] | Shape Memory Actuator (SMA) | Electric | MOS amplifier, gyroscope sensor, linear encoder, microchip STM32 controller | - | - | Manipulation | Additional cooling methods to shorten SMA recovery time | Nine degrees of freedom, good positioning |
| [61] | Shape Memory Actuator (SMA- flexinol) | Electric | SMA coils, amplifier, Hall sensor, Arduino UNO, PC | - | - | Manipulation, locomotion | Austenitic phase transition temperature | Durable, cheap, and accurate manipulator |
| [80] | Artificial muscles with soft microtubules (SMAM) | Pressurization | Flexible silicone microtube, micro-coil, optical encoder, syringe, micromotor, Matlab/Simulink | - | 0.28 g | Medical devices | The non-linear adaptive control algorithm | Elongation by 245% |
| [94] | Wired actuator | Electric | Wires, stepper motor, micro-camera, Arduino microcontroller, electromagnetic tracking system, user interface (GUI) | - | - | Medical devices | Controllability of the robot | 1.4 ± 0.4 mm positioning and 1.5 ± 1.1 degree orientation accuracy |
| [95] | Fluidic actuator—air | Pressurization | Pump, pressure sensor, solenoid valve, Arduino | - | - | Devices to increase comfort | The distribution of the surface covered by the device is insufficient | Pressure distribution to ensure people’s comfort |
| [32] | Elastomerdielectric | Electric | Power supply, high voltage amplifier, relay, microcontroller, video camera | - | 12.2 g | Locomotion | Rolling speed, smooth locomotion | Relatively high speed of the robot—0.65 m/s |
| [100] | Actuator withcables | Electric | Actuator (IG-32GM 03TYPE), processor (TMS320F2808), Li-ion battery, pliancy sensorhand mat (Roman) | - | 104 g | Medical devices | Finger joint stiffness | The cables are connected to the glove by tension springs |
| [73] | Actuator withcables | Electric | DC motor (Maxon), motor drivers (ESCON), Arduino Yun Mini, bend sensor, EMG, battery | - | 148 g | Medical devices, rehabilitation | Grasping objects where more dexterity is required | Wearable exoskeleton for daily activities, easy for users to accept |
| [105] | Fluidic actuator—air | Pressurization | Electropneumatic regulator | - | - | Drive | Large range of motion angle | Air pressures up to 400 kPa |
| [46] | Fluidic actuator—air | Pressurization | Pneumatic pump, solenoid valves, valves, Arduino | - | - | Locomotion, manipulation | The problems regarding quantification of the deformations led to a failure to solve the model in its entirety | Open-loop driving |
| [56] | Fluid actuator—air | Pressurization | Micro proportional regulator, Vicon tracking system, controller | - | - | Manipulation | Positioning accuracy | 12 degrees of freedom (DOF) |
| [35] | Shape Memory Actuator (SMA) | Electric | Controller (STM32), flexible sensor, voltage amplifier, wireless module, PC | - | 100 g | Locomotion | - | Closed-loop control |
| [72] | Fluidic actuator—air | Pressurization | Pump, solenoid valve | - | 207 g | Medical devices, rehabilitation | Reduced degree of autonomy | Fiber-reinforced |
| [82] | Fluidic actuator—air | Pressurization | Compressor, proportional valves, Raspberry Pi, AD/DA interfaces, pressure sensors, force | - | - | Medical devices | The occurrence of corrosion in stents | The ROSE actuator has 12 layers |
| [47] | Fluidic actuator—air | Pressurization | GUI, pump, valve, battery, microcontroller | - | 830 g | Locomotion | Reduced size and weight | Cube with a side of 10 cm |
| [45] | Elastomer dielectric | Electric | High voltage converter, microcontroller, C-MOS camera | - | 4.4 g | Locomotion | - | Swimming speed of 37.2 mm/s at 5 kV |
| [59] | Fluidic actuator—air | Pressurization | Solenoid valve, pressure sensors, IMU, EMG, joystick, controller | - | 960 g | Manipulation | Connecting the manipulator through cables and hoses | Controlled by joystick |
| [120] | Magnetic actuator | Magnetic field | Magnet, camcorder | - | - | Manipulation | Designing the robot to perform operations | Controlled by magnetic field |
| [36] | Fluidic actuator—air | Pressurization, vacuumed | Arduino Mega 1820, pump, solenoid valves, PC, electromagnetic hatching (EM) sensor, pressure sensor, camera | - | 14.5 g | Locomotion | Reduced detection and handling capability | Ability to handle a load 10 times its weight |
| [126] | Fluidic actuator—air | Pressurization | Solenoid valves, pressure sensor, Labjack T7 Pro, pressure regulator | - | 126 g | Manipulation | Limited range of motion | Actuator with three internal cavities (bellows) arranged circularly |
| Ref. | Technology | Component in the Structure | Material | Size | Benefits | Disadvantages |
|---|---|---|---|---|---|---|
| [22] | 3D—lithography | Actuator | Silgard184 with silk threads and particles | 35 mm long, 12 mm wide, 1 mm thick | Parts with complex geometries | - |
| [27] | Casting | Actuator | Dragon Skin 10 | 120 mm long, outer diameter 65 mm, hole diameter 16 mm | Complex parts with internal cavities | - |
| [53] | Casting | Actuator | Silicone rubber (XIAMETER RTV-4234-T4) | - | - | - |
| [29] | Casting, 3D printing | Actuator—casting, mold—3D Printing | Dragon Skin 30, Ecoflex 00-30 | Length 154 mm | Three degrees of freedom (t-t-r), travel speed 18.5 m/h, rotation 1.63°/s | Limited autonomy due to lack of feedback loop control |
| [54] | Casting, 3D printing | Actuator | Dragon Skin 30, rubber, nylon | - | - | - |
| [55] | Casting | Actuator | Dragon Skin 10, 30 | 540 mm long, 48 mm diameter | Precise positioning thanks to feedback control | High-complexity control system |
| [75] | Casting | Robot body, actuator | Ecoflex 00-30, VytaflexTM 20 | 118 mm long, 62 mm wide, 3.5 mm thick | - | - |
| [57] | Casting, assembly | Actuator | Conductive carbon grease, PET, flexible plastic, VHB_ 4910 | Length 320 mm, weight 18 g | Constructive simplicity | Relatively high actuation voltages |
| [77] | 3D Printing—stereolithography (M-PSL) | The body of the robot | Spot E elastic, magnetic nanoparticles—EMG 1200 | Length 40 mm | Composite print directly from a digital model | - |
| [40] | 3D printing | Actuator | FilaFlex—thermoplastic elastomer | Length 180 mm, width 25 mm | Parts with complex geometries | Surface quality |
| [85] | Casting | Actuator, the body of the robot | Ecoflex 00-50 | Length 18 cm, width 10 cm, height 6 cm | - | Additional cost |
| [58] | 3D printing, bonding by heat pressing | Actuator | Poplin, thermoplastic polyurethane (TPU), acrylonitrile butadiene styrene (ABS) | - | Fast and cheap model making | Life cycle unknown, optimal structure configuration |
| [91] | Casting | Actuator | Ecoflex 00-50, Kevlar threads, adhesive (HJ-420) | Length 100 mm | Elongation accuracy of 0.51 mm | Lack of flexible sensors |
| [32] | Assembly | Robot body (actuator) | Acrylic elastomer (3M—VHB), polyethylene terephthalate (PET), electros—carbon grease | Diameter 106 mm | Relatively high locomotion speed | Relatively high voltage levels |
| [103] | 3D printing—(FDM) flexoschelet | The skeleton of the robot | Acrylonitrile butadiene styrene (ABS), polylactic acid (PLA), polycarbonate (PA), adhesive (cyanoacrylate) | Leg length 70 mm | Fatigue resistance of parts is greatly improved | - |
| [105] | Molding with built-in core | Robot body (actuator) | Silicone rubber (HC—920), thermoplastic polyurethane (TPU), fibers | Length 940 mm, width 35 mm | It allows the realization of actuators with a wide range of motion | - |
| [108] | Laser cutting | Robot body (actuator) | Thermoplastic polyurethane (TPU) | Thickness 39 µm | Making robots in a relatively short time | Limited material types |
| Ref. | Component in the Structure | Modeling Method | Size | Power | F/M |
|---|---|---|---|---|---|
| [27] | CFRD—central water flow regulation channel | Analytical, experimental | Diameter 16 mm | - | - |
| [28] | Actuator (finger) | Experimental, numerical | - | - | - |
| [54] | Actuator | Experimental, numerical | - | - | - |
| [75] | Robot | Experimental, numerical | Length 118 mm, width 62 mm, thickness 3.5 mm | - | - |
| [37] | Gripper | Analytical, experimental | - | - | - |
| [77] | Robot structure | Experimental, numerical | Length 40 mm | - | - |
| [31] | Robot structure | Experimental, numerical | Length 40 mm, width 10 mm | 9 mW/g | - |
| [38] | Sensor | Experimental, numerical | Length 93 mm, diameter 29 mm | - | - |
| [39] | Actuator | Analytical, numerical, experimental | Length 104 mm, height 14.5 mm, width 15 mm | - | - |
| [40] | Actuator | Experimental, numerical | Length 180 mm, width 25 mm | - | - |
| [30] | Robot mode | Experimental, numerical | - | - | - |
| [85] | Actuator | Analytical, experimental | - | - | - |
| [60] | Actuator mode | Experimental, numerical | Diameter 80 mm, length 345 mm | - | - |
| [89] | Actuator | Experimental, numerical | Length 66.2 mm | - | - |
| [90] | Actuator | Experimental, numerical | - | - | - |
| [91] | Actuator | Experimental, numerical | Length 100 mm | - | - |
| [105] | Actuator | Experimental, numerical | Length 940 mm, width 35 mm | - | - |
| Ref. | Sensor Type | Principle | Material | Characteristics | Application |
|---|---|---|---|---|---|
| [22] | EGaIn | Resistance variation by changing the geometry of the microchannels with the elongation of the material | Elastomer, eutectic, gallium, indium | Integrate into the elastic structure | Closed-loop control systems |
| [54] | Bending, force, pressure, ultrasonic | The variation in electrical resistance with the deformation of the structures | - | Integration into the actuator structure | Closed-loop control systems |
| [75] | Soft optical sensor | Converts the optical signal into force | Vytaflex 20 | Core 100 mm long and 1x1 cross-section | Medical applications |
| [38] | Liquid metal—galinstan | Resistance variation by changing the geometry of the microchannels with the elongation of the material | Elastomer, eutectic, gallium, indium | Channels of square cross-section with 500 micron sides | Closed-loop control systems |
| [86] | EGaIn | Resistance variation by changing the geometry of the microchannels with the elongation of the material | Elastomer, eutectic, gallium, indium | Channel thickness of40 µm | Closed-loop control systems |
| [43] | Bending, current, temperature | The variation in electrical resistance with the deformation of the structures | - | Integration into the actuator structure | Medicine, robotics |
| [90] | EGaIn | Variation in electrical resistance with sensor deformation | Ecoflex 00-50, elastomer, eutectic, gallium, indium | Tactile ability | Closed-loop control systems |
| [97] | Bending, pressure | The variation in electrical resistance with the deformation of the structures | - | Mounting on the bottom layer of the actuator | Closed-loop control systems |
| [101] | Bending | The variation in light intensity through the material | Methyl methacrylate (PMMA) | Integrated on the actuator | Closed-loop control systems |
| [111] | Soft sensor | Variation in sensitivity at the time of variation in the morphology of the structure | Dragon Skin 00-30 | Integrated on the actuator | Sensory systems based on rodent whiskers |
| [74] | Flexible sensor | The variation in electrical resistance with the deformation of the structures | Polyimide | Integrated on the exoskeleton | Measuring the angle of each joint |
| [35] | Flexible sensor | The variation in electrical resistance with the deformation of the structures | Polyamide | Positioned on the robot structure | Closed-loop robot locomotion |
| [115] | Force sensor—6D, gyroscope | Variation in electrical resistance | - | Positioned on the robot structure | Force and angular displacement monitoring |
| [116] | EGaIn | The variation in electrical resistance with the deformation of the structures | Dragon Skin 10, eutectium, gallium, indium | Positioned on the robot structure | Anti-collision detection sensor |
| [59] | Pressure sensor, IMU, EMG | Variation in electrical resistance | - | Manipulator control | Manipulation |
| [117] | EGaIn sensor, carbon grease | The variation in electrical resistance with the deformation of the structures | Ecoflex 00-30 | Integrated on the fingers of the gripper | Control system |
| [119] | Bend sensor | The variation in electrical resistance with the deformation of the structures | RTV-2 325 | Integrated into the actuator | Angular variation as a function of pressure |
References
- Bao, G.; Fang, H.; Chen, L.; Wan, Y.; Xu, F.; Yang, Q.; Zhang, L. Soft Robotics: Academic Insights and Perspectives Through Bibliometric Analysis. Soft Robot. 2018, 5, 229–241. [Google Scholar] [CrossRef]
- Majidi, C. Soft Robotics: A Perspective—Current Trends and Prospects for the Future. Soft Robot. 2014, 1, 5–11. [Google Scholar] [CrossRef]
- Rus, D.; Tolley, M.T. Design, fabrication and control of soft robots. Nature 2015, 521, 467–475. [Google Scholar] [CrossRef]
- Polygerinos, P.; Correll, N.; Morin, S.A.; Mosadegh, B.; Onal, C.D.; Petersen, K.; Cianchetti, M.; Tolley, M.T.; Shepherd, R.F. Soft Robotics: Review of Fluid-Driven Intrinsically Soft Devices; Manufacturing, Sensing, Control, and Applications in Human-Robot Interaction: Review of Fluid-Driven Intrinsically Soft Robots. Adv. Eng. Mater. 2017, 19, 1700016. [Google Scholar] [CrossRef]
- Chen, A.; Yin, R.; Cao, L.; Yuan, C.; Ding, H.; Zhang, W. Soft robotics: Definition and research issues. In Proceedings of the 24th International Conference on Mechatronics and Machine Vision in Practice (M2VIP), Auckland, New Zealand, 21–23 November 2017; pp. 366–370. [Google Scholar] [CrossRef]
- Wang, L.; Iida, F. Deformation in Soft-Matter Robotics: A Categorization and Quantitative Characterization. IEEE Robot. Autom. Mag. 2015, 22, 125–139. [Google Scholar] [CrossRef]
- Zhou, Y.; Li, H. A Scientometric Review of Soft Robotics: Intellectual Structures and Emerging Trends Analysis (2010–2021). Front. Robot. AI 2022, 9. [Google Scholar] [CrossRef]
- Laschi, C.; Mazzolai, B.; Cianchetti, M. Soft robotics: Technologies and systems pushing the boundaries of robot abilities. Sci. Robot. 2016, 1, eaah3690. [Google Scholar] [CrossRef]
- Amjadi, M.; Kyung, K.-U.; Park, I.; Sitti, M. Stretchable, Skin-Mountable, and Wearable Strain Sensors and Their Potential Applications: A Review. Adv. Funct. Mater. 2015, 26, 1678–1698. [Google Scholar] [CrossRef]
- Shepherd, R.F.; Ilievski, F.; Choi, W.; Morin, S.A.; Stokes, A.A.; Mazzeo, A.D.; Chen, X.; Wang, M.; Whitesides, G.M. Multigait soft robot. Proc. Natl. Acad. Sci. USA 2011, 108, 20400–20403. [Google Scholar] [CrossRef]
- Kim, S.; Laschi, C.; Trimmer, B. Soft robotics: A bioinspired evolution in robotics. Trends Biotechnol. 2013, 31, 287–294. [Google Scholar] [CrossRef]
- Ilievski, F.; Mazzeo, A.D.; Shepherd, R.; Chen, X.; Whitesides, G.M. Soft Robotics for Chemists. Angew. Chem. Int. Ed. 2011, 50, 1890–1895. [Google Scholar] [CrossRef]
- Wang, S.; Xu, J.; Wang, W.; Wang, G.-J.N.; Rastak, R.; Molina-Lopez, F.; Chung, J.W.; Niu, S.; Feig, V.R.; Lopez, J.; et al. Skin electronics from scalable fabrication of an intrinsically stretchable transistor array. Nature 2018, 555, 83–88. [Google Scholar] [CrossRef]
- Tee, B.C.-K.; Wang, C.; Allen, R.; Bao, Z. An electrically and mechanically self-healing composite with pressure- and flexion-sensitive properties for electronic skin applications. Nat. Nanotechnol. 2012, 7, 825–832. [Google Scholar] [CrossRef]
- Dickey, M.D. Stretchable and Soft Electronics using Liquid Metals. Adv. Mater. 2017, 29, 1606425. [Google Scholar] [CrossRef]
- Kim, Y.; Yuk, H.; Zhao, R.; Chester, S.A.; Zhao, X. Printing ferromagnetic domains for untethered fast-transforming soft materials. Nature 2018, 558, 274–279. [Google Scholar] [CrossRef]
- Mosadegh, B.; Polygerinos, P.; Keplinger, C.; Wennstedt, S.; Shepherd, R.; Gupta, U.; Shim, J.; Bertoldi, K.; Walsh, C.; Whitesides, G. Pneumatic networks for soft robotics that actuate rapidly. Adv. Funct. Mater. 2014, 24, 2163–2170. [Google Scholar] [CrossRef]
- von Elm, E.; Schreiber, G.; Haupt, C.C. Methodische Anleitung für Scoping Reviews (JBI-Methodologie). Z. Für Evidenz Fortbild. Und Qual. Im Gesundh. 2019, 143, 1–7. [Google Scholar] [CrossRef]
- Coyle, S.; Majidi, C.; LeDuc, P.; Hsia, K.J. Bio-inspired soft robotics: Material selection, actuation, and design. Extreme Mech. Lett. 2018, 22, 51–59. [Google Scholar] [CrossRef]
- Ren, L.; Li, B.; Wei, G.; Wang, K.; Song, Z.; Wei, Y.; Ren, L.; Liu, Q. Biology and bioinspiration of soft robotics: Actuation, sensing, and system integration. Iscience 2021, 24, 103075. [Google Scholar] [CrossRef]
- Ilami, M.; Bagheri, H.; Ahmed, R.; Skowronek, E.O.; Marvi, H. Materials, Actuators, and Sensors for Soft Bioinspired Robots. Adv. Mater. 2021, 33, e2003139. [Google Scholar] [CrossRef]
- Liu, Z.; Liu, J.; Wang, H.; Yu, X.; Yang, K.; Liu, W.; Nie, S.; Sun, W.; Xie, Z.; Chen, B.; et al. A 1 mm-Thick Miniatured Mobile Soft Robot With Mechanosensation and Multimodal Locomotion. IEEE Robot. Autom. Lett. 2020, 5, 3291–3298. [Google Scholar] [CrossRef]
- Qin, L.; Liang, X.; Huang, H.; Chui, C.K.; Yeow, R.C.-H.; Zhu, J. A Versatile Soft Crawling Robot with Rapid Locomotion. Soft Robot. 2019, 6, 455–467. [Google Scholar] [CrossRef]
- Guo, Y.; Guo, J.; Liu, L.; Liu, Y.; Leng, J. Bioinspired multimodal soft robot driven by a single dielectric elastomer actuator and two flexible electroadhesive feet. Extreme Mech. Lett. 2022, 53, 101720. [Google Scholar] [CrossRef]
- Venkiteswaran, V.K.; Samaniego, L.F.P.; Sikorski, J.; Misra, S. Bio-Inspired Terrestrial Motion of Magnetic Soft Millirobots. IEEE Robot. Autom. Lett. 2019, 4, 1753–1759. [Google Scholar] [CrossRef]
- Niu, H.; Feng, R.; Xie, Y.; Jiang, B.; Sheng, Y.; Yu, Y.; Baoyin, H.; Zeng, X. MagWorm: A Biomimetic Magnet Embedded Worm-Like Soft Robot. Soft Robot. 2021, 8, 507–518. [Google Scholar] [CrossRef]
- Zhang, R.; Shen, Z.; Zhong, H.; Tan, J.; Hu, Y.; Wang, Z. A Cephalopod-Inspired Soft-Robotic Siphon for Thrust Vectoring and Flow Rate Regulation. Soft Robot. 2021, 8, 416–431. [Google Scholar] [CrossRef]
- Feng, N.; Wang, H.; Hu, F.; Gouda, M.A.; Gong, J.; Wang, F. A fiber-reinforced human-like soft robotic manipulator based on sEMG force estimation. Eng. Appl. Artif. Intell. 2019, 86, 56–67. [Google Scholar] [CrossRef]
- Zou, J.; Lin, Y.; Ji, C.; Yang, H. A Reconfigurable Omnidirectional Soft Robot Based on Caterpillar Locomotion. Soft Robot. 2018, 5, 164–174. [Google Scholar] [CrossRef]
- Sui, X.; Cai, H.; Bie, D.; Zhang, Y.; Zhao, J.; Zhu, Y. Automatic Generation of Locomotion Patterns for Soft Modular Reconfigurable Robots. Appl. Sci. 2019, 10, 294. [Google Scholar] [CrossRef]
- Li, T.; Zou, Z.; Mao, G.; Yang, X.; Liang, Y.; Li, C.; Qu, S.; Suo, Z.; Yang, W. Agile and Resilient Insect-Scale Robot. Soft Robot. 2019, 6, 133–141. [Google Scholar] [CrossRef]
- Li, W.-B.; Zhang, W.-M.; Gao, Q.-H.; Guo, Q.; Wu, S.; Zou, H.-X.; Peng, Z.-K.; Meng, G. Electrically Activated Soft Robots: Speed Up by Rolling. Soft Robot. 2021, 8, 611–624. [Google Scholar] [CrossRef]
- Youn, J.-H.; Jeong, S.M.; Hwang, G.; Kim, H.; Hyeon, K.; Park, J.; Kyung, K.-U. Dielectric Elastomer Actuator for Soft Robotics Applications and Challenges. Appl. Sci. 2020, 10, 640. [Google Scholar] [CrossRef]
- Mc Caffrey, C.; Umedachi, T.; Jiang, W.; Sasatani, T.; Narusue, Y.; Niiyama, R.; Kawahara, Y. Continuum Robotic Caterpillar with Wirelessly Powered Shape Memory Alloy Actuators. Soft Robot. 2020, 7, 700–710. [Google Scholar] [CrossRef]
- Li, J.; Wang, J.; Fei, Y. Nonlinear modeling on a SMA actuated circular soft robot with closed-loop control system. Nonlinear Dyn. 2019, 96, 2627–2635. [Google Scholar] [CrossRef]
- Zhang, B.; Fan, Y.; Yang, P.; Cao, T.; Liao, H. Worm-Like Soft Robot for Complicated Tubular Environments. Soft Robot. 2019, 6, 399–413. [Google Scholar] [CrossRef]
- Zhou, J.; Chen, Y.; Hu, Y.; Wang, Z.; Li, Y.; Gu, G.; Liu, Y. Adaptive Variable Stiffness Particle Phalange for Robust and Durable Robotic Grasping. Soft Robot. 2020, 7, 743–757. [Google Scholar] [CrossRef]
- A Calderón, A.; Ugalde, J.C.; Chang, L.; Zagal, J.C.; O Pérez-Arancibia, N. An earthworm-inspired soft robot with perceptive artificial skin. Bioinspiration Biomim. 2019, 14, 056012. [Google Scholar] [CrossRef]
- Gu, G.; Wang, D.; Ge, L.; Zhu, X. Analytical Modeling and Design of Generalized Pneu-Net Soft Actuators with Three-Dimensional Deformations. Soft Robot. 2021, 8, 462–477. [Google Scholar] [CrossRef]
- Hu, W.; Alici, G. Bioinspired Three-Dimensional-Printed Helical Soft Pneumatic Actuators and Their Characterization. Soft Robot. 2020, 7, 267–282. [Google Scholar] [CrossRef]
- Jizhuang, F.; Qilong, D.; Qingguo, Y.; Yi, W.; Jiaming, Q.; Yanhe, Z. Biologically inspired swimming robotic frog based on pneumatic soft actuators. Bioinspiration Biomim. 2020, 15, 046006. [Google Scholar] [CrossRef]
- Tang, Y.; Chi, Y.; Sun, J.; Huang, T.-H.; Maghsoudi, O.H.; Spence, A.; Zhao, J.; Su, H.; Yin, J. Leveraging elastic instabilities for amplified performance: Spine-inspired high-speed and high-force soft robots. Sci. Adv. 2020, 6, eaaz6912. [Google Scholar] [CrossRef] [PubMed]
- Coral, W.; Rossi, C.; Curet, O.M.; Castro, D. Design and assessment of a flexible fish robot actuated by shape memory alloys. Bioinspiration Biomimetics 2018, 13, 056009. [Google Scholar] [CrossRef] [PubMed]
- van den Berg, S.C.; Scharff, R.B.; Rusák, Z.; Wu, J. OpenFish: Biomimetic design of a soft robotic fish for high speed locomotion. Hardwarex 2022, 12, e00320. [Google Scholar] [CrossRef] [PubMed]
- Shintake, J.; Cacucciolo, V.; Shea, H.; Floreano, D. Soft Biomimetic Fish Robot Made of Dielectric Elastomer Actuators. Soft Robot. 2018, 5, 466–474. [Google Scholar] [CrossRef]
- Deng, Z.; Stommel, M.; Xu, W. Mechatronics Design, Modeling, and Characterization of a Soft Robotic Table for Object Manipulation on Surface. IEEE/ASME Trans. Mechatronics 2018, 23, 2715–2725. [Google Scholar] [CrossRef]
- Chen, H.-Y.; Diteesawat, R.S.; Haynes, A.; Partridge, A.J.; Simons, M.F.; Werner, E.; Garrad, M.; Rossiter, J.; Conn, A.T. RUBIC: An Untethered Soft Robot With Discrete Path Following. Front. Robot. AI 2019, 6, 52. [Google Scholar] [CrossRef]
- Li, Y.; Ren, T.; Li, Y.; Liu, Q.; Chen, Y. Untethered-Bioinspired Quadrupedal Robot Based on Double-Chamber Pre-charged Pneumatic Soft Actuators with Highly Flexible Trunk. Soft Robot. 2021, 8, 97–108. [Google Scholar] [CrossRef]
- Schmitt, F.; Piccin, O.; Barbé, L.; Bayle, B. Soft Robots Manufacturing: A Review. Front. Robot. AI 2018, 31, 84. [Google Scholar] [CrossRef]
- Stano, G.; Percoco, G. Additive manufacturing aimed to soft robots fabrication: A review. Extreme Mech. Lett. 2021, 42, 101079. [Google Scholar] [CrossRef]
- Gul, J.Z.; Sajid, M.; Rehman, M.M.; Siddiqui, G.U.; Shah, I.; Kim, K.-H.; Lee, J.-W.; Choi, K.H. 3D printing for soft robotics–A review. Sci. Technol. Adv. Mater. 2018, 19, 243–262. [Google Scholar] [CrossRef]
- Hann, S.Y.; Cui, H.; Nowicki, M.; Zhang, L.G. 4D printing soft robotics for biomedical applications. Addit. Manuf. 2020, 36, 101567. [Google Scholar] [CrossRef]
- Haghshenas-Jaryani, M.; Patterson, R.M.; Bugnariu, N.; Wijesundara, M.B. A pilot study on the design and validation of a hybrid exoskeleton robotic device for hand rehabilitation. J. Hand Ther. 2020, 33, 198–208. [Google Scholar] [CrossRef]
- Sun, T.; Chen, Y.; Han, T.; Jiao, C.; Lian, B.; Song, Y. A soft gripper with variable stiffness inspired by pangolin scales, toothed pneumatic actuator and autonomous controller. Robot. Comput. Manuf. 2020, 61, 101848. [Google Scholar] [CrossRef]
- Gong, Z.; Fang, X.; Chen, X.; Cheng, J.; Xie, Z.; Liu, J.; Chen, B.; Yang, H.; Kong, S.; Hao, Y.; et al. A soft manipulator for efficient delicate grasping in shallow water: Modeling, control, and real-world experiments. Int. J. Robot. Res. 2021, 40, 449–469. [Google Scholar] [CrossRef]
- Thuruthel, T.G.; Falotico, E.; Renda, F.; Laschi, C. Model-Based Reinforcement Learning for Closed-Loop Dynamic Control of Soft Robotic Manipulators. IEEE Trans. Robot. 2019, 35, 124–134. [Google Scholar] [CrossRef]
- Xing, Z.; Zhang, J.; McCoul, D.; Cui, Y.; Sun, L.; Zhao, J. A Super-Lightweight and Soft Manipulator Driven by Dielectric Elastomers. Soft Robot. 2020, 7, 512–520. [Google Scholar] [CrossRef]
- Yang, H.D.; Asbeck, A.T. Design and Characterization of a Modular Hybrid Continuum Robotic Manipulator. IEEE/ASME Trans. Mechatronics 2020, 25, 2812–2823. [Google Scholar] [CrossRef]
- Nguyen, P.H.; Sparks, C.; Nuthi, S.G.; Vale, N.M.; Polygerinos, P. Soft Poly-Limbs: Toward a New Paradigm of Mobile Manipulation for Daily Living Tasks. Soft Robot. 2019, 6, 38–53. [Google Scholar] [CrossRef]
- Cheng, C.; Cheng, J.; Huang, W. Design and Development of a Novel SMA Actuated Multi-DOF Soft Robot. IEEE Access 2019, 7, 75073–75080. [Google Scholar] [CrossRef]
- Yang, H.; Xu, M.; Li, W.; Zhang, S. Design and Implementation of a Soft Robotic Arm Driven by SMA Coils. IEEE Trans. Ind. Electron. 2019, 66, 6108–6116. [Google Scholar] [CrossRef]
- Li, J.; Sun, M.; Wu, Z. Design and Fabrication of a Low-Cost Silicone and Water-Based Soft Actuator with a High Load-to-Weight Ratio. Soft Robot. 2021, 8, 448–461. [Google Scholar] [CrossRef] [PubMed]
- Hsiao, J.H.; Chang, J.Y.; Cheng, C.M. Soft medical robotics: Clinical and biomedical applications, challenges, and future directions. Adv. Robot. 2019, 33, 1099–1111. [Google Scholar] [CrossRef]
- Yarali, E.; Baniasadi, M.; Zolfagharian, A.; Chavoshi, M.; Arefi, F.; Hossain, M.; Bastola, A.; Ansari, M.; Foyouzat, A.; Dabbagh, A.; et al. Magneto-/ electro-responsive polymers toward manufacturing, characterization, and biomedical/ soft robotic applications. Appl. Mater. Today 2022, 26, 101306. [Google Scholar] [CrossRef]
- Eshaghi, M.; Ghasemi, M.; Khorshidi, K. Design, manufacturing and applications of small-scale magnetic soft robots. Extreme Mech. Lett. 2021, 44, 101268. [Google Scholar] [CrossRef]
- Son, H.; Yoon, C. Advances in Stimuli-Responsive Soft Robots with Integrated Hybrid Materials. Actuators 2020, 9, 115. [Google Scholar] [CrossRef]
- Lee, Y.; Song, W.J.; Sun, J.-Y. Hydrogel soft robotics. Mater. Today Phys. 2020, 15, 100258. [Google Scholar] [CrossRef]
- Wang, X.; Guo, R.; Liu, J. Liquid Metal Based Soft Robotics: Materials, Designs, and Applications. Adv. Mater. Technol. 2018, 4, 1800549. [Google Scholar] [CrossRef]
- Jin, X.; Feng, C.; Ponnamma, D.; Yi, Z.; Parameswaranpillai, J.; Thomas, S.; Salim, N.V. Review on exploration of graphene in the design and engineering of smart sensors, actuators and soft robotics. Chem. Eng. J. Adv. 2020, 4, 100034. [Google Scholar] [CrossRef]
- Fu, C.; Xia, Z.; Hurren, C.; Nilghaz, A.; Wang, X. Textiles in soft robots: Current progress and future trends. Biosens. Bioelectron. 2021, 196, 113690. [Google Scholar] [CrossRef]
- Lindenroth, L.; Bano, S.; Stilli, A.; Manjaly, J.G.; Stoyanov, D. A Fluidic Soft Robot for Needle Guidance and Motion Compensation in Intratympanic Steroid Injections. IEEE Robot. Autom. Lett. 2021, 6, 871–878. [Google Scholar] [CrossRef]
- Heung, K.H.; Tong, R.K.; Lau, A.T.; Li, Z. Robotic Glove with Soft-Elastic Composite Actuators for Assisting Activities of Daily Living. Soft Robot. 2019, 6, 289–304. [Google Scholar] [CrossRef] [PubMed]
- Bützer, T.; Lambercy, O.; Arata, J.; Gassert, R. Fully Wearable Actuated Soft Exoskeleton for Grasping Assistance in Everyday Activities. Soft Robot. 2021, 8, 128–143. [Google Scholar] [CrossRef] [PubMed]
- Burns, M.K.; Pei, D.; Vinjamuri, R. Myoelectric Control of a Soft Hand Exoskeleton Using Kinematic Synergies. IEEE Trans. Biomed. Circuits Syst. 2019, 13, 1351–1361. [Google Scholar] [CrossRef] [PubMed]
- McCandless, M.; Gerald, A.; Carroll, A.; Aihara, H.; Russo, S. A Soft Robotic Sleeve for Safer Colonoscopy Procedures. IEEE Robot. Autom. Lett. 2021, 6, 5292–5299. [Google Scholar] [CrossRef]
- Miller-Jackson, T.M.; Natividad, R.F.; Lim, D.Y.L.; Hernandez-Barraza, L.; Ambrose, J.W.; Yeow, R.C.-H. A Wearable Soft Robotic Exoskeleton for Hip Flexion Rehabilitation. Front. Robot. AI 2022, 9. [Google Scholar] [CrossRef] [PubMed]
- Joyee, E.B.; Pan, Y. Additive manufacturing of multi-material soft robot for on-demand drug delivery applications. J. Manuf. Process. 2020, 56, 1178–1184. [Google Scholar] [CrossRef]
- Nam, C.; Rong, W.; Li, W.; Cheung, C.; Ngai, W.; Cheung, T.; Pang, M.; Li, L.; Hu, J.; Wai, H.; et al. An Exoneuromusculoskeleton for Self-Help Upper Limb Rehabilitation After Stroke. Soft Robot. 2022, 9, 14–35. [Google Scholar] [CrossRef]
- Lindenroth, L.; Housden, R.J.; Wang, S.; Back, J.; Rhode, K.; Liu, H. Design and Integration of a Parallel, Soft Robotic End-Effector for Extracorporeal Ultrasound. IEEE Trans. Biomed. Eng. 2020, 67, 2215–2229. [Google Scholar] [CrossRef]
- Thai, M.T.; Phan, P.T.; Hoang, T.T.; Low, H.; Lovell, N.H.; Do, T.N. Design, Fabrication, and Hysteresis Modeling of Soft Microtubule Artificial Muscle (SMAM) for Medical Applications. IEEE Robot. Autom. Lett. 2021, 6, 5089–5096. [Google Scholar] [CrossRef]
- Saeed, M.Y.; Van Story, D.; Payne, C.J.; Wamala, I.; Shin, B.; Bautista-Salinas, D.; Zurakowski, D.; del Nido, P.J.; Walsh, C.J.; Vasilyev, N.V. Dynamic Augmentation of Left Ventricle and Mitral Valve Function With an Implantable Soft Robotic Device. JACC Basic Transl. Sci. 2020, 5, 229–242. [Google Scholar] [CrossRef]
- Bhattacharya, D.; Ali, S.J.; Cheng, L.K.; Xu, W. RoSE: A Robotic Soft Esophagus for Endoprosthetic Stent Testing. Soft Robot. 2021, 8, 397–415. [Google Scholar] [CrossRef] [PubMed]
- Dang, Y.; Liu, Y.; Hashem, R.; Bhattacharya, D.; Allen, J.; Stommel, M.; Cheng, L.K.; Xu, W. SoGut: A Soft Robotic Gastric Simulator. Soft Robot. 2021, 8, 273–283. [Google Scholar] [CrossRef] [PubMed]
- Li, H.; Yao, J.; Wei, C.; Zhou, P.; Xu, Y.; Zhao, Y. An untethered soft robotic gripper with high payload-to-weight ratio. Mech. Mach. Theory 2021, 158, 104226. [Google Scholar] [CrossRef]
- Perez-Guagnelli, E.; Jones, J.; Tokel, A.H.; Herzig, N.; Jones, B.; Miyashita, S.; Damian, D.D. Characterization, Simulation and Control of a Soft Helical Pneumatic Implantable Robot for Tissue Regeneration. IEEE Trans. Med. Robot. Bionics 2020, 2, 94–103. [Google Scholar] [CrossRef]
- Sonar, H.; Gerratt, A.P.; Lacour, S.P.; Paik, J. Closed-Loop Haptic Feedback Control Using a Self-Sensing Soft Pneumatic Actuator Skin. Soft Robot. 2020, 7, 22–29. [Google Scholar] [CrossRef]
- Yi, J.; Chen, X.; Song, C.; Zhou, J.; Liu, Y.; Liu, S.; Wang, Z. Customizable Three-Dimensional-Printed Origami Soft Robotic Joint With Effective Behavior Shaping for Safe Interactions. IEEE Trans. Robot. 2019, 35, 114–123. [Google Scholar] [CrossRef]
- Talas, S.K.; Baydere, B.A.; Altinsoy, T.; Tutcu, C.; Samur, E. Design and Development of a Growing Pneumatic Soft Robot. Soft Robot. 2020, 7, 521–533. [Google Scholar] [CrossRef]
- Herianto; Irawan, W.; Ritonga, A.S.; Prastowo, A. Design and fabrication in the loop of soft pneumatic actuators using fused deposition modelling. Sensors Actuators A: Phys. 2019, 298, 111556. [Google Scholar] [CrossRef]
- Chen, Y.; Hu, B.; Zou, J.; Zhang, W.; Wang, D.; Jin, G. Design and Fabrication of a Multi-motion Mode Soft Crawling Robot. J. Bionic Eng. 2020, 17, 932–943. [Google Scholar] [CrossRef]
- Zhang, Z.; Wang, X.; Wang, S.; Meng, D.; Liang, B. Design and Modeling of a Parallel-Pipe-Crawling Pneumatic Soft Robot. IEEE Access 2019, 7, 134301–134317. [Google Scholar] [CrossRef]
- Ohta, P.; Valle, L.; King, J.; Low, K.; Yi, J.; Atkeson, C.G.; Park, Y.-L. Design of a Lightweight Soft Robotic Arm Using Pneumatic Artificial Muscles and Inflatable Sleeves. Soft Robot. 2018, 5, 204–215. [Google Scholar] [CrossRef] [PubMed]
- Liu, Z.; Zhang, X.; Wang, J.; Wu, Z.; Chen, X.; Zhao, Y. Design, Modelling and Implementation of a Foldable Pneumatic Soft Manipulator. Microgravity Sci. Technol. 2022, 34, 1–15. [Google Scholar] [CrossRef]
- Li, Y.; Liu, Y.; Yamazaki, K.; Bai, M.; Chen, Y. Development of a Soft Robot Based Photodynamic Therapy for Pancreatic Cancer. IEEE/ASME Trans. Mechatron. 2021, 26, 2977–2985. [Google Scholar] [CrossRef]
- Roozendaal, T.; Verwaal, M.; Buso, A.; Scharff, R.B.N.; Song, Y.; Vink, P. Development of a Soft Robotics Module for Active Control of Sitting Comfort. Micromachines 2022, 13, 477. [Google Scholar] [CrossRef] [PubMed]
- Azami, O.; Morisaki, D.; Miyazaki, T.; Kanno, T.; Kawashima, K. Development of the extension type pneumatic soft actuator with built-in displacement sensor. Sens. Actuators A Phys. 2019, 300, 111623. [Google Scholar] [CrossRef]
- Khan, A.H.; Li, S.; Zhou, X. Dynamic manipulation of pneumatically controlled soft finger for home automation. Measurement 2021, 170, 108680. [Google Scholar] [CrossRef]
- Yang, P.; Wang, X.; Dang, F.; Yang, Z.; Liu, Z.; Yan, Y.; Zhu, L.; Liu, Y.; Xiao, H.; Chen, X.; et al. Elementary Slender Soft Robots Inspired by Skeleton Joint System of Animals. Soft Robot. 2019, 6, 377–388. [Google Scholar] [CrossRef]
- Digumarti, K.M.; Conn, A.; Rossiter, J. EuMoBot: Replicating euglenoid movement in a soft robot. J. R. Soc. Interface 2018, 15, 20180301. [Google Scholar] [CrossRef]
- Kang, B.B.; Choi, H.; Lee, H.; Cho, K.-J. Exo-Glove Poly II: A Polymer-Based Soft Wearable Robot for the Hand with a Tendon-Driven Actuation System. Soft Robot. 2019, 6, 214–227. [Google Scholar] [CrossRef]
- Chen, W.; Xiong, C.; Liu, C.; Li, P.; Chen, Y. Fabrication and Dynamic Modeling of Bidirectional Bending Soft Actuator Integrated with Optical Waveguide Curvature Sensor. Soft Robot. 2019, 6, 495–506. [Google Scholar] [CrossRef]
- Wang, J.; Fei, Y.; Liu, Z. FifoBots: Foldable Soft Robots for Flipping Locomotion. Soft Robot. 2019, 6, 532–559. [Google Scholar] [CrossRef] [PubMed]
- Jiang, M.; Zhou, Z.; Gravish, N. Flexoskeleton Printing Enables Versatile Fabrication of Hybrid Soft and Rigid Robots. Soft Robot. 2020, 7, 770–778. [Google Scholar] [CrossRef] [PubMed]
- Li, J.; Pi, Y. Fuzzy Time Delay Algorithms for Position Control of Soft Robot Actuated by Shape Memory Alloy. Int. J. Control. Autom. Syst. 2021, 19, 2203–2212. [Google Scholar] [CrossRef]
- Li, H.; Yao, J.; Zhou, P.; Chen, X.; Xu, Y.; Zhao, Y. High-force soft pneumatic actuators based on novel casting method for robotic applications. Sens. Actuators A Phys. 2020, 306. [Google Scholar] [CrossRef]
- Yang, Y.; Zhang, Y.; Kan, Z.; Zeng, J.; Wang, M.Y. Hybrid Jamming for Bioinspired Soft Robotic Fingers. Soft Robot. 2020, 7, 292–308. [Google Scholar] [CrossRef]
- Paternò, L.; Tortora, G.; Menciassi, A. Hybrid Soft–Rigid Actuators for Minimally Invasive Surgery. Soft Robot. 2018, 5, 783–799. [Google Scholar] [CrossRef]
- Moghadam, A.A.A.; Alaie, S.; Nath, S.D.; Shaarbaf, M.A.; Min, J.K.; Dunham, S.; Mosadegh, B. Laser Cutting as a Rapid Method for Fabricating Thin Soft Pneumatic Actuators and Robots. Soft Robot. 2018, 5, 443–451. [Google Scholar] [CrossRef]
- Sayed, M.E.; Roberts, J.O.; McKenzie, R.M.; Aracri, S.; Buchoux, A.; Stokes, A.A. Limpet II: A Modular, Untethered Soft Robot. Soft Robot. 2021, 8, 319–339. [Google Scholar] [CrossRef]
- Wang, J.; Fei, Y.; Liu, Z. Locomotion modeling of a triangular closed-chain soft rolling robot. Mechatronics 2019, 57, 150–163. [Google Scholar] [CrossRef]
- Nguyen, N.H.; Ho, V.A. Mechanics and Morphological Compensation Strategy for Trimmed Soft Whisker Sensor. Soft Robot. 2022, 9, 135–153. [Google Scholar] [CrossRef]
- Singh, I.; Amara, Y.; Melingui, A.; Pathak, P.M.; Merzouki, R. Modeling of Continuum Manipulators Using Pythagorean Hodograph Curves. Soft Robot. 2018, 5, 425–442. [Google Scholar] [CrossRef] [PubMed]
- Eder, M.; Hisch, F.; Hauser, H. Morphological computation-based control of a modular, pneumatically driven, soft robotic arm. Adv. Robot. 2018, 32, 375–385. [Google Scholar] [CrossRef]
- Coad, M.M.; Thomasson, R.P.; Blumenschein, L.H.; Usevitch, N.S.; Hawkes, E.W.; Okamura, A.M. Retraction of Soft Growing Robots Without Buckling. IEEE Robot. Autom. Lett. 2020, 5, 2115–2122. [Google Scholar] [CrossRef]
- Liu, X.; Zhao, Y.; Geng, D.; Chen, S.; Tan, X.; Cao, C. Soft Humanoid Hands with Large Grasping Force Enabled by Flexible Hybrid Pneumatic Actuators. Soft Robot. 2021, 8, 175–185. [Google Scholar] [CrossRef]
- Kim, T.; Yoon, S.J.; Park, Y.-L. Soft Inflatable Sensing Modules for Safe and Interactive Robots. IEEE Robot. Autom. Lett. 2018, 3, 3216–3223. [Google Scholar] [CrossRef]
- Hoang, T.T.; Quek, J.J.S.; Thai, M.T.; Phan, P.T.; Lovell, N.H.; Do, T.N. Soft robotic fabric gripper with gecko adhesion and variable stiffness. Sens. Actuators A Phys. 2021, 323, 112673. [Google Scholar] [CrossRef]
- Ji, Q.; Fu, S.; Tan, K.; Muralidharan, S.T.; Lagrelius, K.; Danelia, D.; Andrikopoulos, G.; Wang, X.V.; Wang, L.; Feng, L. Synthesizing the optimal gait of a quadruped robot with soft actuators using deep reinforcement learning. Robot. Comput. Manuf. 2022, 78, 102382. [Google Scholar] [CrossRef]
- Gharavi, L.; Zareinejad, M.; Ohadi, A. Continuum analysis of a soft bending actuator dynamics. Mechatronics 2022, 83, 102739. [Google Scholar] [CrossRef]
- Wu, Z.; Wang, Q.; Huang, J.; Yue, Y.; Chen, D.; Shi, Y.; Su, B. The soft NdFeB/Ecoflex composites for soft robot with a considerable magnetostimulated shrinkability. Compos. Sci. Technol. 2022, 217, 109129. [Google Scholar] [CrossRef]
- Wu, P.; Jiangbei, W.; Yanqiong, F. The Structure, Design, and Closed-Loop Motion Control of a Differential Drive Soft Robot. Soft Robot. 2018, 5, 71–80. [Google Scholar] [CrossRef]
- O’Neill, C.T.; McCann, C.M.; Hohimer, C.J.; Bertoldi, K.; Walsh, C.J. Unfolding Textile-Based Pneumatic Actuators for Wearable Applications. Soft Robot. 2022, 9, 163–172. [Google Scholar] [CrossRef] [PubMed]
- Horvath, M.A.; Varela, C.E.; Dolan, E.B.; Whyte, W.; Monahan, D.S.; Payne, C.J.; Wamala, I.A.; Vasilyev, N.V.; Pigula, F.A.; Mooney, D.J.; et al. Towards Alternative Approaches for Coupling of a Soft Robotic Sleeve to the Heart. Ann. Biomed. Eng. 2018, 46, 1534–1547. [Google Scholar] [CrossRef] [PubMed]
- Liu, C.-H.; Chen, T.-L.; Chiu, C.-H.; Hsu, M.-C.; Chen, Y.; Pai, T.-Y.; Peng, W.-G.; Chiang, Y.-P. Optimal Design of a Soft Robotic Gripper for Grasping Unknown Objects. Soft Robot. 2018, 5, 452–465. [Google Scholar] [CrossRef] [PubMed]
- Cao, J.; Qin, L.; Liu, J.; Ren, Q.; Foo, C.C.; Wang, H.; Lee, H.P.; Zhu, J. Untethered soft robot capable of stable locomotion using soft electrostatic actuators. Extreme Mech. Lett. 2018, 21, 9–16. [Google Scholar] [CrossRef]
- Hofer, M.; D’Andrea, R. Design, fabrication, modeling and control of a fabric-based spherical robotic arm. Mechatronics 2020, 68, 102369. [Google Scholar] [CrossRef]




| No. | WOS Categories | Number of Publications | % of 3681 |
|---|---|---|---|
| 1 | Materials Science Multidisciplinary | 1335 | 36.267% |
| 2 | Robotics | 1080 | 29.340% |
| 3 | Nanoscience Nanotechnology | 650 | 17.658% |
| 4 | Physics Applied | 543 | 14.751% |
| 5 | Chemistry Multidisciplinary | 492 | 13.366% |
| 6 | Chemistry Physical | 440 | 11.953% |
| 7 | Physics Condensed Matter | 316 | 8.585% |
| 8 | Instruments Instrumentation | 301 | 8.177% |
| 9 | Engineering Electrical Electronic | 261 | 7.090% |
| 10 | Polymer Science | 214 | 5.814% |
| No. | Publication Title | Number of Publications | % of 3681 | Impact Factor (2021–2022) |
|---|---|---|---|---|
| 1 | Soft Robotics | 457 | 12.415% | 7.784 |
| 2 | ACS Applied Materials and Interfaces | 179 | 4.863% | 10.383 |
| 3 | IEEE Robotics and Automation Letters | 131 | 3.559% | 4.321 |
| 4 | Advanced Materials | 123 | 3.341% | 32.09 |
| 5 | Advanced Functional Materials | 110 | 2.988% | 19.92 |
| 6 | Frontiers in Robotics and AI | 97 | 2.635% | 4.331 |
| 7 | Advanced Materials Technologies | 96 | 2.608% | 8.856 |
| 8 | Smart Materials and Structures | 79 | 2.146% | 3.585 |
| 9 | Advanced Intelligent Systems | 73 | 1.983% | 7.298 |
| 10 | Bioinspiration Biomimetics | 60 | 1.630% | 2.956 |
| No. | Country | Number of Publications | % of 3681 |
|---|---|---|---|
| 1 | People’s Republic of China | 1183 | 32.138% |
| 2 | USA | 1160 | 31.513% |
| 3 | South Korea | 272 | 7.389% |
| 4 | England | 269 | 7.308% |
| 5 | Italy | 240 | 6.520% |
| 6 | Japan | 213 | 5.786% |
| 7 | Germany | 204 | 5.542% |
| 8 | Australia | 160 | 4.347% |
| 9 | Switzerland | 154 | 4.184% |
| 10 | Singapore | 147 | 3.993% |
| No. | Author | Country | Number of Publications | % of 3681 |
|---|---|---|---|---|
| 1 | Majidi | USA | 39 | 1.059% |
| 2 | Cianchetti | Italy | 38 | 1.032% |
| 3 | Laschi | Italy | 38 | 1.032% |
| 4 | Mazzolai | Italy | 35 | 0.951% |
| 5 | Liu | People’s Republic of China | 34 | 0.924% |
| 6 | Wang | People’s Republic of China | 32 | 0.869% |
| 7 | Wood | USA | 31 | 0.842% |
| 8 | Wang | USA | 29 | 0.788% |
| 9 | Rossiter | England | 28 | 0.761% |
| 10 | Dickey | USA | 27 | 0.733% |
| No. | Author | Title | Country | Journal | Year | Citations (WOS) |
|---|---|---|---|---|---|---|
| 1 | Rus et al. | Design, fabrication, and control of soft robots | USA | “Nature” | 2015 | 2596 |
| 2 | Amjadi et al. | Stretchable, skin-mountable, and wearable strain sensors and their potential applications: a review | Switzerland | “Advanced Functional Materials“ | 2016 | 1641 |
| 3 | Shepherd et al. | Multigait soft robot | USA | “Proceedings of the National Academy of Sciences of the United States of America“ | 2011 | 1268 |
| 4 | Kim et al. | Soft robotics: a bioinspired evolution in robotics | USA | “Trends in Biotechnology“ | 2013 | 1109 |
| 5 | Ilievski et al. | Soft robotics for chemists | USA | “Angewandte Chemie-International Edition“ | 2011 | 1096 |
| 6 | Wang et al. | Skin electronics from the scalable fabrication of an intrinsically stretchable transistor array | USA | “Nature” | 2018 | 1033 |
| 7 | Tee et al. | An electrically and mechanically self-healing composite with pressure- and flexion-sensitive properties for electronic skin applications | Singapore | “Nature Nanotechnology“ | 2012 | 1032 |
| 8 | Dickey et al. | Stretchable and soft electronics using liquid metals | USA | “Advanced Materials“ | 2017 | 792 |
| 9 | Kim et al. | Printing ferromagnetic domains for untethered fast-transforming soft materials | USA | “Nature” | 2018 | 790 |
| 10 | Mosadegh et al. | Pneumatic networks for soft robotics that actuate rapidly | USA | “Advanced Functional Materials“ | 2014 | 767 |
Disclaimer/Publisher’s Note: The statements, opinions and data contained in all publications are solely those of the individual author(s) and contributor(s) and not of MDPI and/or the editor(s). MDPI and/or the editor(s) disclaim responsibility for any injury to people or property resulting from any ideas, methods, instructions or products referred to in the content. |
© 2023 by the authors. Licensee MDPI, Basel, Switzerland. This article is an open access article distributed under the terms and conditions of the Creative Commons Attribution (CC BY) license (https://creativecommons.org/licenses/by/4.0/).
Share and Cite
Rusu, D.-M.; Mândru, S.-D.; Biriș, C.-M.; Petrașcu, O.-L.; Morariu, F.; Ianosi-Andreeva-Dimitrova, A. Soft Robotics: A Systematic Review and Bibliometric Analysis. Micromachines 2023, 14, 359. https://doi.org/10.3390/mi14020359
Rusu D-M, Mândru S-D, Biriș C-M, Petrașcu O-L, Morariu F, Ianosi-Andreeva-Dimitrova A. Soft Robotics: A Systematic Review and Bibliometric Analysis. Micromachines. 2023; 14(2):359. https://doi.org/10.3390/mi14020359
Chicago/Turabian StyleRusu, Dan-Mihai, Silviu-Dan Mândru, Cristina-Maria Biriș, Olivia-Laura Petrașcu, Fineas Morariu, and Alexandru Ianosi-Andreeva-Dimitrova. 2023. "Soft Robotics: A Systematic Review and Bibliometric Analysis" Micromachines 14, no. 2: 359. https://doi.org/10.3390/mi14020359
APA StyleRusu, D.-M., Mândru, S.-D., Biriș, C.-M., Petrașcu, O.-L., Morariu, F., & Ianosi-Andreeva-Dimitrova, A. (2023). Soft Robotics: A Systematic Review and Bibliometric Analysis. Micromachines, 14(2), 359. https://doi.org/10.3390/mi14020359

