Toxicity Profiling and In Vivo Metabolism of Danshensu-Derived Novel Antihypertensive Candidate 221s (2,9)
Abstract
1. Introduction
2. Results
2.1. Acute Toxicity of 221s (2,9)
2.1.1. Determination of LD50
2.1.2. Determination of MTD
2.1.3. Effects of 221s (2,9) on Body Weight, Food Intake, and Water Consumption in Mice
2.1.4. Pathological Examination
2.2. Long-Term Toxicity of 221s (2,9)
2.2.1. Effect of 221s (2,9) on the General Status of Rats
2.2.2. Effect of 221s (2,9) on Body Weight, Food Intake, and Water Consumption in Rats
2.2.3. Hematology Analysis
2.2.4. Biochemistry Analysis
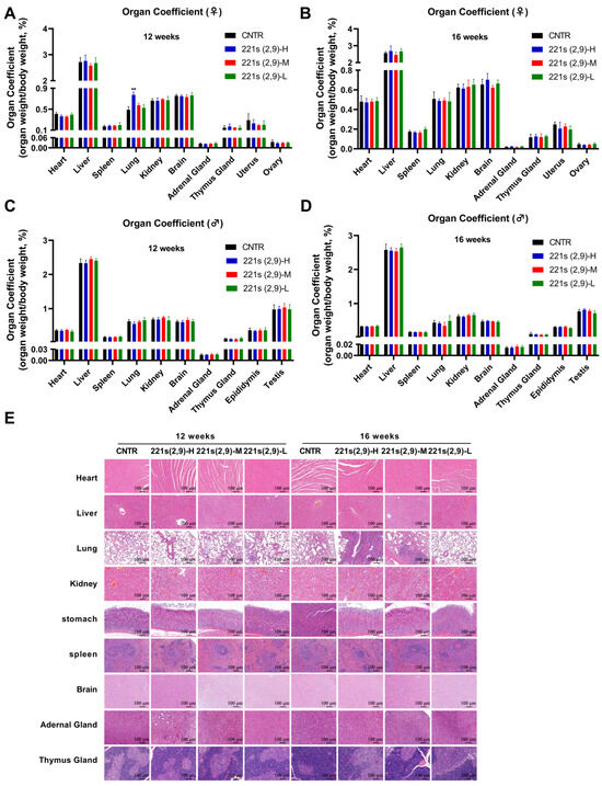
2.2.5. Pathological Examination
2.3. Metabolites and Metabolic Pathway of 221s (2,9)
2.3.1. Mass Fragmentation of 221s (2,9)
2.3.2. Identification of the Metabolites of 221s (2,9)
2.3.3. Structure Elucidation of the Metabolites of 221s (2,9)
2.3.4. Metabolic Pathway of 221s (2,9)
3. Discussion
4. Conclusions
5. Materials and Methods
5.1. Materials
5.1.1. Chemical and Reagents
5.1.2. Animals
5.2. Methods
5.2.1. Synthesis of 221s (2,9)
5.2.2. Acute Toxicity
Determination of the Median Lethal Dose (LD50)
Determination of Maximum Tolerated Dose (MTD)
5.2.3. Long-Term Toxicity
Animal Grouping and Dosing
Clinical Observation
5.2.4. The In Vivo Metabolic Pathways of 221s (2,9)
Sample Collection
Sample Pretreatment
Instruments and Analytical Conditions
5.2.5. Statistical and Data Analysis
Author Contributions
Funding
Institutional Review Board Statement
Informed Consent Statement
Data Availability Statement
Acknowledgments
Conflicts of Interest
Abbreviations
| LD50 | Median Lethal Dose |
| MTD | Maximum tolerated dose |
| CREA | Creatinine |
| ALT | Alanine transaminase |
| AST | Aspartate transaminase |
| ALP | Alkaline phosphatase |
| TBIL | Total bilirubin |
References
- Dzau, V.J.; Hodgkinson, C.P. Precision Hypertension. Hypertension 2024, 81, 702–708. [Google Scholar] [CrossRef]
- Miller, J.B.; Hrabec, D.; Krishnamoorthy, V.; Kinni, H.; Brook, R.D. Evaluation and management of hypertensive emergency. Bmj 2024, 386, e077205. [Google Scholar] [CrossRef] [PubMed]
- Gallo, G.; Savoia, C. Hypertension and Heart Failure: From Pathophysiology to Treatment. Int. J. Mol. Sci. 2024, 25, 6661. [Google Scholar] [CrossRef]
- Parodi, R.; Brandani, L.; Romero, C.; Klein, M. Resistant hypertension: Diagnosis, evaluation, and treatment practical approach. Eur. J. Intern. Med. 2024, 123, 23–28. [Google Scholar] [CrossRef]
- Mogi, M.; Hoshide, S.; Kario, K. Consider hypertension risk factors once again. Hypertens. Res. 2024, 47, 1443–1444. [Google Scholar] [CrossRef]
- Wu, Y.T.; Zhang, G.Y.; Li, L.; Liu, B.; Wang, R.Y.; Song, R.Q.; Hua, Y.; Bi, Y.M.; Han, X.; Zhang, F.; et al. Salvia miltiorrhiza suppresses cardiomyocyte ferroptosis after myocardial infarction by activating Nrf2 signaling. J. Ethnopharmacol. 2024, 330, 118214. [Google Scholar] [CrossRef] [PubMed]
- Zhang, J.; Zhang, Q.; Liu, G.; Zhang, N. Therapeutic potentials and mechanisms of the Chinese traditional medicine Danshensu. Eur. J. Pharmacol. 2019, 864, 172710. [Google Scholar] [CrossRef] [PubMed]
- Zhang, J.; An, S.J.; Fu, J.Q.; Liu, P.; Shao, T.M.; Li, M.; Li, X.; Jiao, Z.; Chai, X.Q. Mixed Aqueous Extract of Salvia miltiorrhiza Reduces Blood Pressure Through Inhibition of Vascular Remodelling and Oxidative Stress in Spontaneously Hypertensive Rats. Cell. Physiol. Biochem. 2016, 40, 347–360. [Google Scholar] [CrossRef]
- Arredondo-Mendoza, G.I.; Jimenez-Salas, Z.; Garza, F.J.G.; Solis-Perez, E.; Lopez-Cabanillas-Lomeli, M.; Gonzalez-Martinez, B.E.; Campos-Gongora, E. Ethanolic Extract of Salvia hispanica L. Regulates Blood Pressure by Modulating the Expression of Genes Involved in BP-Regulatory Pathways. Molecules 2020, 25, 3875. [Google Scholar] [CrossRef]
- Tang, Y.; Wang, M.; Chen, C.; Le, X.Y.; Sun, S.; Yin, Y. Cardiovascular Protection with Danshensu in Spontaneously Hypertensive Rats. Biol. Pharm. Bull. 2011, 34, 1596–1601. [Google Scholar] [CrossRef]
- Zhang, N.; Dong, M.; Luo, Y.; Zhao, F.; Li, Y. Danshensu prevents hypoxic pulmonary hypertension in rats by inhibiting the proliferation of pulmonary artery smooth muscle cells via TGF-beta-smad3-associated pathway. Eur. J. Pharmacol. 2018, 820, 1–7. [Google Scholar] [CrossRef] [PubMed]
- Liu, G.; Zhang, Q.; Zhang, J.; Zhang, N. Preventive but nontherapeutic effect of Danshensu on hypoxic pulmonary hypertension. J. Int. Med. Res. 2020, 48, 300060520914218. [Google Scholar] [CrossRef]
- Azizi, M.; Junot, C.; Ezan, E.; Ménard, J. Angiotensin I-converting enzyme and metabolism of the haematological peptide N-acetyl-seryl-aspartyl-lysyl-proline. Clin. Exp. Pharmacol. Physiol. 2001, 28, 1066–1069. [Google Scholar] [CrossRef] [PubMed]
- Qin, B.; Yu, L.; Wang, R.; Tang, Y.; Chen, Y.; Wang, N.; Zhang, Y.; Tan, X.; Yang, K.; Zhang, B.; et al. Chemical Synthesis, Safety and Efficacy of Antihypertensive Candidate Drug 221s (2,9). Molecules 2023, 28, 4975. [Google Scholar] [CrossRef]
- Qin, B.; Chen, Y.; Yang, K.; Wang, R.; Yu, L.; Wang, N.; Liu, S. An Ultra-Performance Liquid Chromatography-Tandem Mass Spectrometry (UPLC-MS/MS) Method for Qualifying DAPB in Rat Plasma and Application to Pharmacokinetic Studies. Molecules 2024, 29, 541. [Google Scholar] [CrossRef]
- Basile, A.O.; Yahi, A.; Tatonetti, N.P. Artificial Intelligence for Drug Toxicity and Safety. Trends Pharmacol. Sci. 2019, 40, 624–635. [Google Scholar] [CrossRef]
- Liu, H.; Guo, S.; Wei, S.; Liu, J.; Tian, B. Pharmacokinetics and pharmacodynamics of cyclodextrin-based oral drug delivery formulations for disease therapy. Carbohydr. Polym. 2024, 329, 121763. [Google Scholar] [CrossRef]
- Shou, W.Z. Current status and future directions of high-throughput ADME screening in drug discovery. J. Pharm. Anal. 2020, 10, 201–208. [Google Scholar] [CrossRef]
- Yu, P.; Gu, T.; Rao, Y.; Liang, W.; Zhang, X.; Jiang, H.; Lu, J.; She, J.; Guo, J.; Yang, W.; et al. A novel marine-derived anti-acute kidney injury agent targeting peroxiredoxin 1 and its nanodelivery strategy based on ADME optimization. Acta Pharm. Sin. B 2024, 14, 3232–3250. [Google Scholar] [CrossRef]
- Yang, J.; Sun, Z.; Li, D.; Duan, F.; Li, Z.; Lu, J.; Shi, Y.; Xu, T.; Zhang, X. A novel liquid chromatography Orbitrap mass spectrometry method with full scan for simultaneous determination of multiple bioactive constituents of Shenkang injection in rat tissues: Application to tissue distribution and pharmacokinetic studies. Biomed. Chromatogr. 2018, 32, e4306. [Google Scholar] [CrossRef] [PubMed]
- Ng, C.F.; Koon, C.M.; Cheung, D.W.; Lam, M.Y.; Leung, P.C.; Lau, C.B.; Fung, K.P. The anti-hypertensive effect of Danshen (Salvia miltiorrhiza) and Gegen (Pueraria lobata) formula in rats and its underlying mechanisms of vasorelaxation. J. Ethnopharmacol. 2011, 137, 1366–1372. [Google Scholar] [CrossRef]
- Wei, B.; Sun, C.; Wan, H.; Shou, Q.; Han, B.; Sheng, M.; Li, L.; Kai, G. Bioactive components and molecular mechanisms of Salvia miltiorrhiza Bunge in promoting blood circulation to remove blood stasis. J. Ethnopharmacol. 2023, 317, 116697. [Google Scholar] [CrossRef]
- Wilson, I.D.; Nicholson, J.K. Gut microbiome interactions with drug metabolism, efficacy, and toxicity. Transl. Res. 2017, 179, 204–222. [Google Scholar] [CrossRef]
- Shanu-Wilson, J.; Coe, S.; Evans, L.; Steele, J.; Wrigley, S. Small molecule drug metabolite synthesis and identification: Why, when and how? Drug Discov. Today 2024, 29, 103943. [Google Scholar] [CrossRef]
- Zhang, Z.; Tang, W. Drug metabolism in drug discovery and development. Acta Pharm. Sin. B 2018, 8, 721–732. [Google Scholar] [CrossRef]
- Lai, Y.; Chu, X.; Di, L.; Gao, W.; Guo, Y.; Liu, X.; Lu, C.; Mao, J.; Shen, H.; Tang, H.; et al. Recent advances in the translation of drug metabolism and pharmacokinetics science for drug discovery and development. Acta Pharm. Sin. B 2022, 12, 2751–2777. [Google Scholar] [CrossRef] [PubMed]
- Tolson, A.H.; Wang, H. Regulation of drug-metabolizing enzymes by xenobiotic receptors: PXR and CAR. Adv. Drug Deliv. Rev. 2010, 62, 1238–1249. [Google Scholar] [CrossRef]
- Wang, Q.; Wang, Y.; Yang, J.; Liu, Y.; Wen, H.; Ma, S. Study on potential hepatotoxicity of rhein in Rhei Radix et Rhizoma based on liver metabolism. China J. Chin. Mater. Medica 2020, 45, 412–417. [Google Scholar]
- Yuan, Y.; Zheng, J.; Wang, M.; Li, Y.; Ruan, J.; Zhang, H. Metabolic Activation of Rhein: Insights into the Potential Toxicity Induced by Rhein-Containing Herbs. J. Agric. Food Chem. 2016, 64, 5742–5750. [Google Scholar] [CrossRef]
- Dahms, M.; Lotz, R.; Lang, W.; Renner, U.; Spahn-Langguth, H. Elucidation of phase I and phase II metabolic pathways of rhein: Species differences and their potential relevance. Drug Metab. Dispos. 1997, 25, 442–452. [Google Scholar] [PubMed]
- Benet, L.Z.; Bowman, C.M.; Koleske, M.L.; Rinaldi, C.L.; Sodhi, J.K. Understanding drug-drug interaction and pharmacogenomic changes in pharmacokinetics for metabolized drugs. J. Pharmacokinet. Pharmacodyn. 2019, 46, 155–163. [Google Scholar] [CrossRef]
- van den Anker, J.; Reed, M.D.; Allegaert, K.; Kearns, G.L. Developmental Changes in Pharmacokinetics and Pharmacodynamics. J. Clin. Pharmacol. 2018, 58 (Suppl. S10), S10–S25. [Google Scholar] [CrossRef]
- Rakhmanina, N.Y.; van den Anker, J.N. Pharmacological research in pediatrics: From neonates to adolescents. Adv. Drug. Deliv. Rev. 2006, 58, 4–14. [Google Scholar] [CrossRef]
- Mei, X.D.; Wang, Y.Q.; Wang, Z.J.; Zhao, W.J.; Shang, Z.P.; Qiao, Y.J.; Zhang, J.Y. Identification of Metabolites of Danshensu In Vivo in Rats. China J. Chin. Mater. Medica 2018, 43, 3933–3939. [Google Scholar]
- Almazroo, O.A.; Miah, M.K.; Venkataramanan, R. Drug Metabolism in the Liver. Clin. Liver Dis. 2017, 21, 1–20. [Google Scholar] [CrossRef] [PubMed]
- Hou, M.; Tian, H.; Wu, J.; Deng, Z. Metabolite identification and excretion of pinocembrin-7-O-beta-D-glucoside in rats by UHPLC/MS. J. Pharm. Biomed. Anal. 2024, 248, 116291. [Google Scholar] [CrossRef] [PubMed]
- McLeod, H.L.; He, Y. Pharmacokinetics for the prescriber. Medicine 2020, 48, 433–438. [Google Scholar] [CrossRef]
- Chamseddine, A.N.; Ducreux, M.; Armand, J.P.; Paoletti, X.; Satar, T.; Paci, A.; Mir, O. Intestinal bacterial β-glucuronidase as a possible predictive biomarker of irinotecan-induced diarrhea severity. Pharmacol. Ther. 2019, 199, 1–15. [Google Scholar] [CrossRef]







| Parameter | 12 Weeks | 16 Weeks | ||||||
|---|---|---|---|---|---|---|---|---|
| CNTR | 221s (2,9)-H | 221s (2,9)-M | 221s (2,9)-L | CNTR | 221s (2,9)-H | 221s (2,9)-M | 221s (2,9)-L | |
| WBC/109/L | 18.98 ± 2.55 | 17.16 ± 4.27 | 11.74 ± 1.06 ** | 14.82 ± 2.33 | 16.45 ± 2.02 | 20.85 ± 5.20 | 11.46 ± 3.04 | 13.93 ± 1.31 |
| Neu#/109/L | 4.09 ± 0.99 | 5.19 ± 2.21 | 2.44 ± 0.33 * | 3.97 ± 2.63 | 3.73 ± 0.83 | 4.41 ± 0.98 | 2.87 ± 0.66 | 3.78 ± 0.38 |
| Lym#/109/L | 14.32 ± 2.03 | 11.28 ± 4.00 | 8.65 ± 1.20 ** | 10.05 ± 2.37 | 12.00 ± 1.86 | 15.48 ± 4.29 | 7.75 ± 2.49 | 9.16 ± 1.31 |
| Mon#/109/L | 0.54 ± 0.22 | 0.64 ± 0.32 | 0.61 ± 0.09 | 0.77 ± 0.14 | 0.67 ± 0.16 | 0.87 ± 0.26 | 0.80 ± 0.22 | 0.93 ± 0.05 |
| Eos#/109/L | 0.02 ± 0.02 | 0.02 ± 0.01 | 0.02 ± 0.01 | 0.01 ± 0.01 | 0.02 ± 0.01 | 0.03 ± 0.02 | 0.02 ± 0.01 | 0.04 ± 0.03 |
| Bas#/109/L | 0.01 ± 0.00 | 0.03 ± 0.01 | 0.02 ± 0.01 | 0.02 ± 0.02 | 0.03 ± 0.01 | 0.06 ± 0.02 | 0.03 ± 0.01 | 0.03 ± 0.00 |
| Neu/% | 21.62 ± 4.34 | 31.15 ± 15.51 | 21.10 ± 4.49 | 25.97 ± 14.37 | 22.8 ± 4.83 | 21.8 ± 3.54 | 25.5 ± 4.92 | 27.4 ± 3.64 |
| Lym/% | 75.47 ± 3.43 | 65.02 ± 15.16 | 73.40 ± 4.22 | 68.67 ± 14.24 | 72.78 ± 5.38 | 73.55 ± 3.38 | 67.08 ± 5.66 | 65.50 ± 3.93 |
| Mon/% | 2.83 ± 0.99 | 3.63 ± 1.34 | 5.22 ± 0.44 ** | 5.20 ± 0.76 ** | 4.15 ± 1.38 | 4.33 ± 1.09 | 6.98 ± 0.84 | 6.68 ± 0.70 |
| Eos/% | 0.08 ± 0.07 | 0.07 ± 0.05 | 0.14 ± 0.10 | 0.05 ± 0.05 | 0.13 ± 0.04 | 0.10 ± 0.07 | 0.15 ± 0.05 | 0.20 ± 0.19 |
| Bas/% | - | 0.13 ± 0.07 | 0.14 ± 0.10 | 0.12 ± 0.09 | 0.15 ± 0.05 | 0.23 ± 0.04 | 0.30 ± 0.10 | 0.23 ± 0.04 |
| RBC/1012/L | 6.72 ± 0.51 | 7.22 ± 1.15 | 6.94 ± 0.81 | 7.27 ± 1.12 | 6.51 ± 0.37 | 6.60 ± 0.32 | 6.17 ± 0.32 | 6.90 ± 0.29 |
| HGB/g/L | 145.33 ± 10.39 | 153.33 ± 26.12 | 157.60 ± 17.62 | 160.83 ± 19.83 | 140.25 ± 6.46 | 145.00 ± 6.67 | 135.25 ± 7.05 | 149.50 ± 2.06 |
| HCT/% | 31.63 ± 2.12 | 32.75 ± 5.11 | 33.58 ± 3.65 | 34.30 ± 4.39 | 30.75 ± 0.95 | 31.43 ± 1.35 | 29.70 ± 1.80 | 32.60 ± 0.52 |
| MCV/fL | 47.12 ± 0.99 | 45.38 ± 0.38 | 48.48 ± 0.55 | 47.33 ± 1.99 | 47.45 ± 1.55 | 47.65 ± 0.73 | 48.15 ± 1.17 | 47.33 ± 1.65 |
| MCH/pg | 21.63 ± 0.33 | 21.18 ± 0.24 | 22.74 ± 0.24 | 22.20 ± 0.92 | 21.55 ± 0.41 | 21.98 ± 0.51 | 21.90 ± 0.63 | 21.73 ± 0.69 |
| MCHC/g/L | 459.50 ± 3.95 | 466.83 ± 7.27 | 469.60 ± 3.26 * | 469.00 ± 5.51 * | 454.75 ± 6.98 | 461.00 ± 4.53 | 455.25 ± 7.12 | 458.75 ± 5.40 |
| RDW-CV/% | 12.47 ± 0.45 | 12.07 ± 0.31 | 11.84 ± 0.49 | 12.25 ± 0.42 | 11.50 ± 0.29 | 11.83 ± 0.24 | 11.55 ± 0.32 | 11.98 ± 0.15 |
| RDW-SD/fL | 26.52 ± 1.21 | 24.82 ± 0.90 | 25.74 ± 1.29 | 25.90 ± 0.87 | 24.70 ± 0.80 | 25.60 ± 0.68 | 25.33 ± 0.22 | 25.73 ± 0.87 |
| PLT/109/L | 700.33 ± 81.90 | 659.50 ± 73.42 | 586.80 ± 123.15 | 614.83 ± 140.98 | 810.00 ± 40.07 | 718.75 ± 41.05 | 791.5 ± 92.04 | 798.5 ± 110.26 |
| MPV/fL | 6.68 ± 0.29 | 6.30 ± 0.46 | 6.64 ± 0.27 | 6.52 ± 0.16 | 6.40 ± 0.20 | 6.65 ± 0.11 | 6.58 ± 0.13 | 6.33 ± 0.16 |
| PDW | 15.32 ± 0.13 | 15.25 ± 0.13 | 15.26 ± 0.08 | 15.35 ± 0.30 | 15.18 ± 0.08 | 15.25 ± 0.11 | 15.23 ± 0.11 | 15.35 ± 0.11 |
| PCT/% | 0.47 ± 0.05 | 0.42 ± 0.06 | 0.39 ± 0.07 | 0.40 ± 0.10 | 0.52 ± 0.02 | 0.48 ± 0.04 | 0.52 ± 0.05 | 0.50 ± 0.06 |
| Parameter | 12 Weeks | 16 Weeks | ||||||
|---|---|---|---|---|---|---|---|---|
| CNTR | 221s (2,9)-H | 221s (2,9)-M | 221s (2,9)-L | CNTR | 221s (2,9)-H | 221s (2,9)-M | 221s (2,9)-L | |
| WBC/109/L | 14.36 ± 2.93 | 13.92 ± 2.10 | 15.70 ± 3.07 | 15.50 ± 3.73 | 17.01 ± 1.13 | 21.45 ± 5.82 | 14.50 ± 1.52 | 15.55 ± 1.22 |
| Neu#/109/L | 2.52 ± 0.44 | 3.03 ± 0.56 | 2.75 ± 0.45 | 2.64 ± 0.38 | 3.37 ± 0.83 | 3.50 ± 0.61 | 2.76 ± 0.24 | 3.40 ± 0.36 |
| Lym#/109/L | 11.19 ± 2.47 | 10.42 ± 2.37 | 12.20 ± 2.74 | 12.25 ± 3.71 | 12.63 ± 0.86 | 16.85 ± 5.12 | 10.76 ± 1.47 | 10.73 ± 1.52 |
| Mon#/109/L | 0.64 ± 0.27 | 0.45 ± 0.18 | 0.72 ± 0.12 | 0.58 ± 0.19 | 0.94 ± 0.06 | 1.02 ± 0.18 | 0.94 ± 0.14 | 1.33 ± 0.15 |
| Eos#/109/L | 0.01 ± 0.01 | 0.01 ± 0.01 | 0.01 ± 0.01 | 0.02 ± 0.01 | 0.02 ± 0.01 | 0.03 ± 0.01 | 0.01 ± 0.004 | 0.05 ± 0.03 |
| Bas#/109/L | 0.01 ± 0.01 | 0.01 ± 0.00 | 0.02 ± 0.01 | 0.02 ± 0.01 | 0.05 ± 0.02 | 0.06 ± 0.02 | 0.03 ± 0.01 | 0.04 ± 0.01 |
| Neu/% | 17.83 ± 2.90 | 22.38 ± 5.69 | 17.88 ± 2.62 | 18.30 ± 5.53 | 19.73 ± 4.28 | 16.78 ± 2.04 | 19.28 ± 2.81 | 22.18 ± 3.94 |
| Lym/% | 77.70 ± 3.35 | 74.18 ± 6.84 | 77.35 ± 2.83 | 77.57 ± 6.52 | 74.38 ± 3.85 | 78.00 ± 2.21 | 73.98 ± 2.74 | 68.70 ± 4.94 |
| Mon/% | 4.40 ± 1.35 | 3.33 ± 1.49 | 4.67 ± 0.61 | 3.93 ± 1.67 | 5.53 ± 0.65 | 4.88 ± 1.01 | 6.45 ± 0.45 | 8.55 ± 0.95 * |
| Eos/% | 0.03 ± 0.07 | 0.07 ± 0.07 | 0.03 ± 0.05 | 0.12 ± 0.07 | 0.13 ± 0.08 | 0.13 ± 0.04 | 0.08 ± 0.04 | 0.35 ± 0.26 |
| Bas/% | 0.03 ± 0.05 | 0.03 ± 0.05 | 0.07 ± 0.05 | 0.08 ± 0.04 | 0.25 ± 0.17 | 0.23 ± 0.04 | 0.23 ± 0.04 | 0.23 ± 0.08 |
| RBC/1012/L | 7.42 ± 0.71 | 7.31 ± 0.22 | 7.38 ± 0.49 | 7.10 ± 0.50 | 7.16 ± 0.43 | 7.06 ± 0.27 | 7.20 ± 0.15 | 6.75 ± 0.37 |
| HGB/g/L | 152.83 ± 13.90 | 153.17 ± 3.13 | 158.00 ± 12.81 | 150.00 ± 9.71 | 146.75 ± 9.91 | 141.75 ± 5.54 | 147.75 ± 2.49 | 140.75 ± 6.22 |
| HCT/% | 33.00 ± 2.69 | 32.82 ± 0.64 | 33.87 ± 2.73 | 32.02 ± 2.32 | 32.58 ± 2.13 | 31.73 ± 1.01 | 32.60 ± 0.45 | 30.65 ± 1.70 |
| MCV/fL | 44.50 ± 0.76 | 44.97 ± 0.91 | 45.82 ± 1.09 | 45.18 ± 1.88 | 45.55 ± 1.21 | 45.00 ± 0.94 | 45.25 ± 0.84 | 45.45 ± 0.48 |
| MCH/pg | 20.60 ± 0.24 | 20.98 ± 0.32 | 21.40 ± 0.52 | 21.13 ± 0.80 | 20.55 ± 0.54 | 20.08 ± 0.39 | 20.53 ± 0.30 | 20.85 ± 0.45 |
| MCHC/g/L | 462.83 ± 5.93 | 467.00 ± 5.89 | 466.83 ± 4.14 | 467.83 ± 6.89 | 451.75 ± 3.56 | 446.50 ± 6.22 | 454.00 ± 5.05 | 458.50 ± 9.12 |
| RDW-CV/% | 13.20 ± 0.37 | 13.52 ± 0.40 | 12.97 ± 0.49 | 13.97 ± 1.16 | 12.98 ± 0.29 | 13.38 ± 0.68 | 14.00 ± 0.25 | 13.98 ± 0.77 |
| RDW-SD/fL | 26.52 ± 0.77 | 27.32 ± 1.07 | 26.52 ± 0.74 | 28.02 ± 1.38 | 26.50 ± 1.10 | 27.25 ± 1.53 | 28.53 ± 0.15 | 28.55 ± 1.16 |
| PLT/109/L | 716.67 ± 153.32 | 661.17 ± 68.05 | 661.67 ± 103.16 | 708.17 ± 104.08 | 761.25 ± 78.06 | 781.50 ± 106.57 | 749.50 ± 71.09 | 817.75 ± 12.54 |
| MPV/fL | 6.70 ± 0.18 | 6.78 ± 0.22 | 6.60 ± 0.28 | 6.72 ± 0.34 | 6.75 ± 0.15 | 6.63 ± 0.13 | 6.55 ± 0.18 | 6.65 ± 0.11 |
| PDW | 15.22 ± 0.18 | 15.15 ± 0.10 | 15.20 ± 0.13 | 15.10 ± 0.15 | 15.15 ± 0.05 | 15.20 ± 0.07 | 15.15 ± 0.05 | 15.13 ± 0.08 |
| PCT/% | 0.48 ± 0.10 | 0.45 ± 0.04 | 0.44 ± 0.08 | 0.47 ± 0.08 | 0.51 ± 0.06 | 0.52 ± 0.08 | 0.49 ± 0.03 | 0.54 ± 0.01 |
| Peak | tR/min | Formula | Theoretical Mass m/z | Experimental Mass m/z | Error (ppm) | MS/MS Fragment Ions | Metabolites Detected in Matrices |
|---|---|---|---|---|---|---|---|
| M0 | 7.09 | C27H39N2O7+ | 503.2757 | 503.2758 | 0.2 | 367.1498, 252.1953, 224.0921, 137.1316, 116.0703 | Plasma, Feces |
| M1 | 3.73 | C10H19O4S+ | 235.1004 | 235.0992 | −5.1 | 155.1459, 137.1304, 81.0689 | Plasma, Bile, Urine, Feces |
| M2 | 5.60 | C16H27O7+ | 331.1756 | 331.1748 | −2.4 | 155.1463, 137.1306, 81.0713 | Plasma, Bile, Feces |
| M3 | 3.55 | C16H27O8+ | 347.1706 | 347.1713 | 2.0 | 171.1455, 155.1461, 137.1305, 81.0699 | Bile, Feces |
| M4 | 3.74 | C16H27O8+ | 347.1706 | 347.1712 | 1.7 | 171.1452, 155.1461, 137.1307, 81.0642 | Plasma, Urine, Feces |
| M5 | 4.01 | C16H27O8+ | 347.1706 | 347.1708 | 0.6 | 171.1452, 155.1456, 137.1306, 81.0708 | Urine, Feces |
| M6 | 4.35 | C16H27O8+ | 347.1706 | 347.1707 | 0.3 | 171.1455, 155.1466, 137.1305, 81.0621 | Bile, Feces |
| M7 | 4.61 | C16H27O8+ | 347.1706 | 347.1694 | −3.5 | 171.1458, 155.1467, 137.1300, 81.0714 | Plasma, Bile, Feces |
| M8 | 4.91 | C16H27O8+ | 347.1706 | 347.1728 | 6.3 | 171.1454, 155.1463, 137.1308, 81.0702 | Urine, Feces |
| M9 | 3.46 | C17H23N2O7+ | 367.1505 | 367.1493 | −3.3 | 252.0880, 224.0908, 116.0696, 70.0638 | Plasma, Feces |
| M10 | 3.88 | C18H25N2O7+ | 381.1661 | 381.1628 | −8.7 | 266.0998, 238.1053, 116.0699, 70.0640 | Urine, Bile |
| M11 | 3.11 | C18H25N2O8+ | 397.1610 | 397.1597 | −3.3 | 282.0818, 254.0692, 116.0537, 70.0637 | Urine |
| M12 | 3.48 | C17H23N2O10S+ | 447.1073 | 447.1069 | −0.9 | 367.1480, 332.0825, 252.0854, 116.0627, 70.0653 | Bile |
| M13 | 3.55 | C18H25N2O10S+ | 461.1229 | 461.1256 | 5.9 | 381.1643, 318.0637, 238.1075, 116.0693, 70.0635 | Plasma |
| M14 | 3.90 | C18H25N2O10S+ | 461.1229 | 461.1245 | 3.5 | 381.1636, 318.0641, 238.1072, 116.0689, 70.0635 | Plasma |
| M15 | 3.09 | C20H28N3O9S+ | 486.1546 | 486.1545 | −0.2 | 371.0909, 343.0982, 116.0703,70.0637, | Bile |
| M16 | 7.44 | C28H41N2O7+ | 517.2913 | 517.2914 | 0.2 | 381.1663, 266.1040, 252.1957, 238.1068, 116.0700, 81.0697 | Plasma, Bile |
| M17 | 5.05 | C28H41N2O8+ | 533.2862 | 533.2901 | 7.3 | 492.1459, 422.8778, 381.1678, 268.1917, 116.0706 | Plasma |
| M18 | 5.65 | C28H41N2O8+ | 533.2862 | 533.2884 | 4.1 | 492.1465, 422.8724, 381.1683, 268.1912, 116.0700 | Plasma |
| M19 | 7.02 | C28H41N2O8+ | 533.2862 | 533.2888 | 4.9 | 397.1460, 252.1971, 116.0703. | Plasma, Bile |
| M20 | 7.10 | C28H41N2O8+ | 533.2862 | 533.2895 | 6.2 | 397.1464, 252.1958, 116.0705 | Bile, Feces |
| M21 | 2.95 | C23H31N2O13+ | 543.1825 | 543.1838 | 2.4 | 367.1484, 252.0841, 224.0886, 116.0688, 70.0620 | Bile |
| M22 | 3.33 | C23H31N2O13+ | 543.1825 | 543.1807 | −3.3 | 367.1496, 252.0869, 224.0896, 116.0689, 70.0631 | Bile |
| M23 | 4.15 | C23H31N2O13+ | 543.1825 | 543.1815 | −1.8 | 367.1489, 252.0857, 224.0900, 116.0693, 70.0635 | Bile, Plasma |
| M24 | 3.38 | C24H33N2O13+ | 557.1982 | 557.1971 | −2.0 | 442.1329, 381.1643, 266.1020, 238.1037, 116.0690 | Bile, Plasma |
| M25 | 3.60 | C24H33N2O13+ | 557.1982 | 557.1973 | −1.6 | 442.1301, 381.1646, 266.1003, 238.1060, 116.0694 | Bile, Plasma |
| M26 | 6.10 | C30H44N3O9S+ | 622.2798 | 622.2793 | −0.8 | 486.1555, 371.0884, 325.0864, 252.0950, 116.0697, 81.0687 | Feces, Bile |
| M27 | 6.22 | C30H44N3O9S+ | 622.2798 | 622.2813 | 2.4 | 486.1303, 371.0802, 343.1038, 252.0927,116.0680 | Urine, Feces |
| M28 | 6.56 | C33H47N2O13+ | 679.3077 | 679.3076 | −0.1 | 503.2747, 428.1180, 367.1491, 252.0944, 224.0898, 116.0694, 81.0683 | Urine, Feces |
| M29 | 6.63 | C34H49N2O13+ | 693.3234 | 693.3259 | 3.6 | 517.2813, 442.1249, 381.1685, 266.1019, 252.0875, 116.0690, 81.0678 | Feces |
| M30 | 6.02 | C37H54N5O13S+ | 808.3438 | 808.3371 | −8.3 | 672.3594, 557.1544, 252.1939, 81.0700 | Plasma, Urine, Feces, Bile |
| M31 | 6.19 | C39H55N2O19+ | 855.3398 | 855.3372 | −3.0 | 679.3068, 543.1871, 503.2729, 428.1123, 367.1534, 252.1949, 116.0699 | Bile, Feces |
Disclaimer/Publisher’s Note: The statements, opinions and data contained in all publications are solely those of the individual author(s) and contributor(s) and not of MDPI and/or the editor(s). MDPI and/or the editor(s) disclaim responsibility for any injury to people or property resulting from any ideas, methods, instructions or products referred to in the content. |
© 2025 by the authors. Licensee MDPI, Basel, Switzerland. This article is an open access article distributed under the terms and conditions of the Creative Commons Attribution (CC BY) license (https://creativecommons.org/licenses/by/4.0/).
Share and Cite
Chen, Y.; Yang, K.; Yu, L.; Wang, R.; Liu, S.; Qin, B. Toxicity Profiling and In Vivo Metabolism of Danshensu-Derived Novel Antihypertensive Candidate 221s (2,9). Toxins 2025, 17, 436. https://doi.org/10.3390/toxins17090436
Chen Y, Yang K, Yu L, Wang R, Liu S, Qin B. Toxicity Profiling and In Vivo Metabolism of Danshensu-Derived Novel Antihypertensive Candidate 221s (2,9). Toxins. 2025; 17(9):436. https://doi.org/10.3390/toxins17090436
Chicago/Turabian StyleChen, Yunmei, Kuan Yang, Lili Yu, Rong Wang, Shaojing Liu, and Bei Qin. 2025. "Toxicity Profiling and In Vivo Metabolism of Danshensu-Derived Novel Antihypertensive Candidate 221s (2,9)" Toxins 17, no. 9: 436. https://doi.org/10.3390/toxins17090436
APA StyleChen, Y., Yang, K., Yu, L., Wang, R., Liu, S., & Qin, B. (2025). Toxicity Profiling and In Vivo Metabolism of Danshensu-Derived Novel Antihypertensive Candidate 221s (2,9). Toxins, 17(9), 436. https://doi.org/10.3390/toxins17090436
