Comprehensive Transcriptomic and m6A Epitranscriptomic Analysis Reveals Colchicine-Induced Kidney Toxicity via DNA Damage and Autophagy in HK2 Cells
Abstract
1. Introduction
2. Results
2.1. Structural and Purity Determination and Potential Targets of Colchicine
2.2. The Cell Viability Effect of Colchicine on HK2 Cells
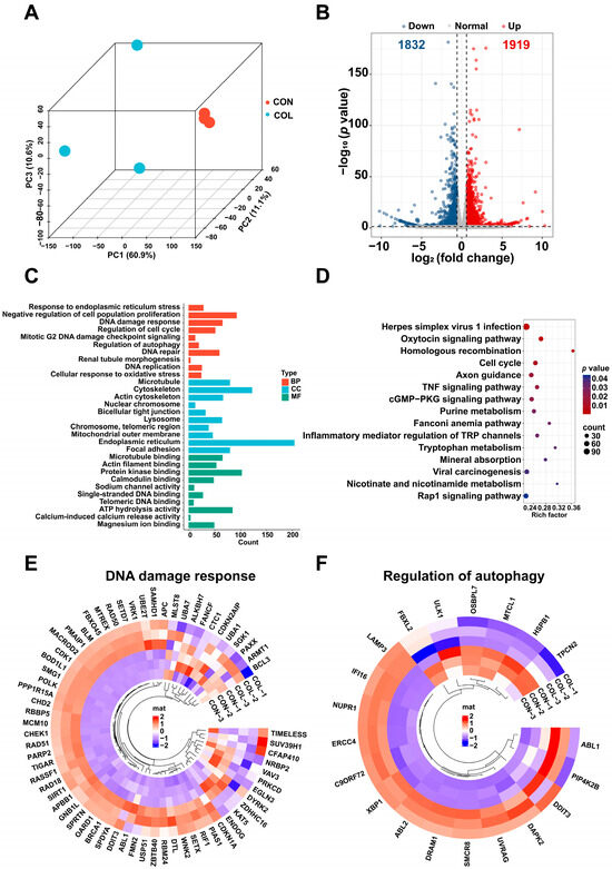
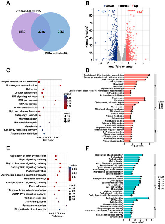
2.3. Differentially Expressed Genes (DEGs) in Colchicine-Treated HK2 Cells Determined via mRNA-Seq
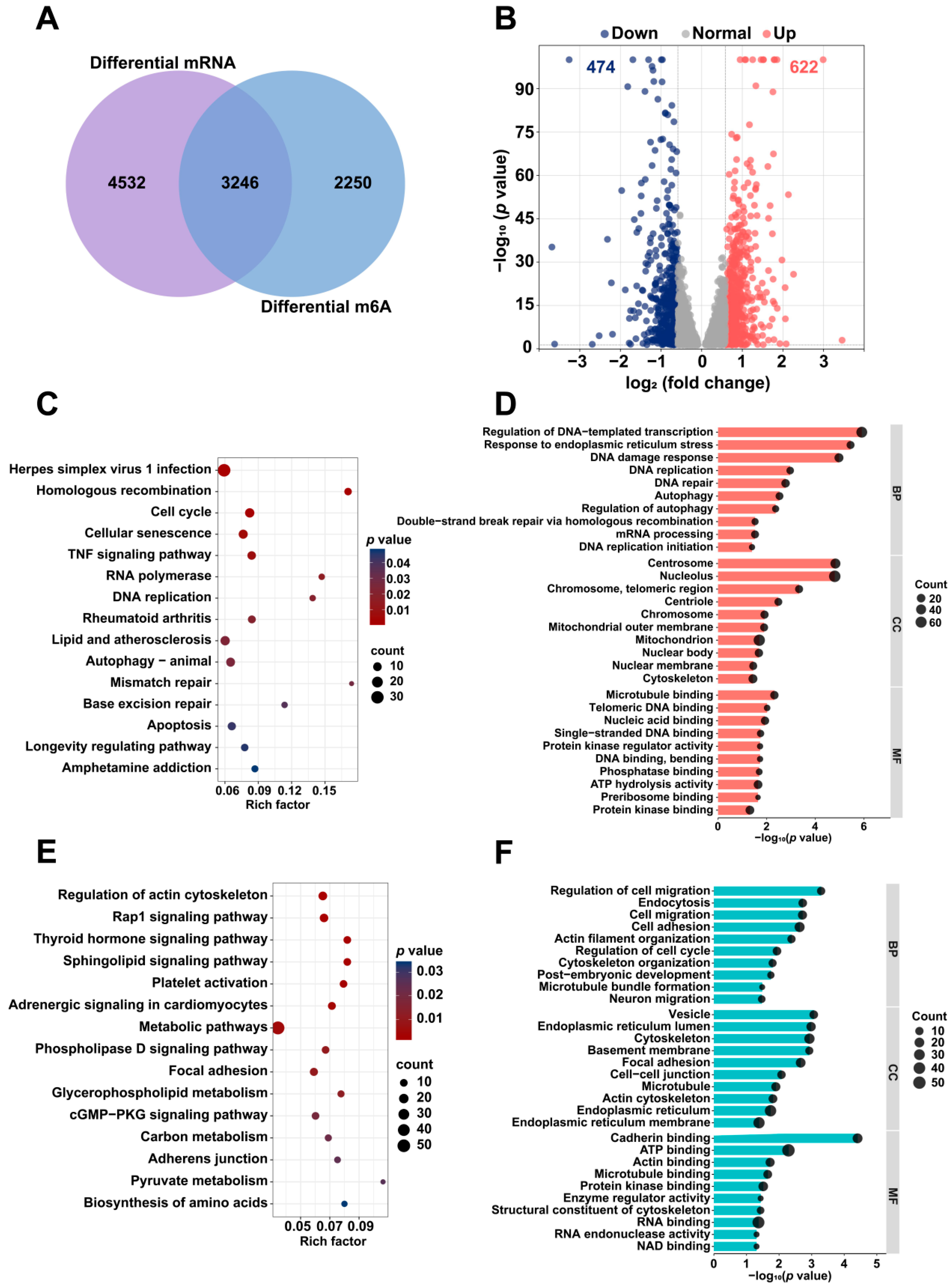
2.4. Transcriptome-Wide Detection of m6A Modification After Colchicine Treatment of HK2 Cells
2.5. Integration of mRNA-Seq and MeRIP-Seq
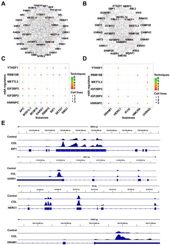
2.6. Molecular Interactions and MD Simulations Between Colchicine and Differentially Expressed m6A Modification Regulators
2.7. Interactions Between Differentially Expressed m6A Modification Regulators and DNA Damage and Autophagy-Related Genes
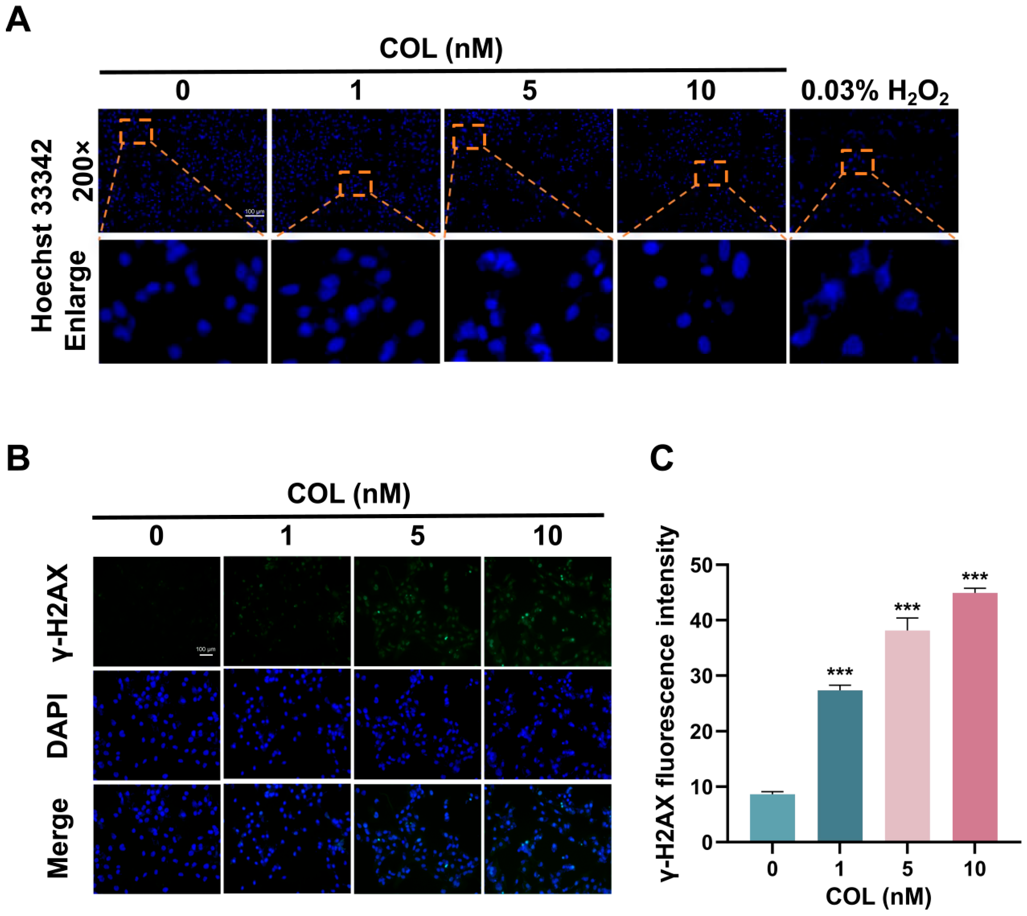
2.8. DNA Damage Induced by Colchicine
2.9. DNA Damage and Autophagy in HK2 Cells Induced by Colchicine
2.10. Knockdown of ZC3H13 Gene Expression Reduced the Induction by Colchicine in HK2 Cells
3. Discussion
4. Conclusions
5. Materials and Methods
5.1. Chemical Reagent, Cell Culture, and siRNA Transfection
5.2. Cell Viability Assay
5.3. PharmMapper Predicted Potential Targets of Colchicine
5.4. RNA Extraction from HK2 Cells
5.5. High-Throughput Sequencing
5.6. Bioinformatics Analysis
5.7. Molecular Docking and MD Simulation
5.8. DNA Damage Detected via Nuclear Staining
5.9. Fluorescence Analysis of γ-H2AX
5.10. Reverse Transcription Quantitative PCR (RT-qPCR) and MeRIP-qPCR Analysis
5.11. Western Blot Analysis
5.12. Statistical Analysis
Supplementary Materials
Author Contributions
Funding
Institutional Review Board Statement
Informed Consent Statement
Data Availability Statement
Conflicts of Interest
Abbreviations
| mRNA-seq | mRNA sequencing |
| MeRIP-seq | Methylated RNA immunoprecipitation sequencing |
| MD | Molecular dynamics |
| NMR | Nuclear magnetic resonance |
| HPLC | High-performance liquid chromatography |
| GO | Gene Ontology |
| KEGG | Kyoto Encyclopedia of Genes and Genomes |
| DEGs | Differentially expressed genes |
| PCA | Principal component analysis |
| GSEA | Gene set enrichment analysis |
| CDS | Coding sequence |
| RT-qPCR | Reverse transcription quantitative polymerase chain reaction |
| PPI | Protein–protein interaction |
| IGV | Integrative Genomics Viewer |
| γ-H2AX | Phosphorylated H2AX |
| DSBs | Double-strand breaks |
References
- Imazio, M.; Nidorf, M. Colchicine and the heart. Eur. Heart J. 2021, 42, 2745–2760. [Google Scholar] [CrossRef]
- Casey, A.; Quinn, S.; McAdam, B.; Kennedy, M.; Sheahan, R. Colchicine-regeneration of an old drug. Ir. J. Med. Sci. 2023, 192, 115–123. [Google Scholar] [CrossRef]
- Schwarz, N.; Fernando, S.; Chen, Y.C.; Salagaras, T.; Rao, S.R.; Liyanage, S.; Williamson, A.E.; Toledo-Flores, D.; Dimasi, C.; Sargeant, T.J.; et al. Colchicine exerts anti-atherosclerotic and -plaque-stabilizing effects targeting foam cell formation. FASEB J. 2023, 37, e22846. [Google Scholar] [CrossRef] [PubMed]
- Adham Foumani, E.; Irani, S.; Shokoohinia, Y.; Mostafaie, A. Colchicine of colchicum autumnale, A traditional anti-inflammatory medicine, induces apoptosis by activation of apoptotic genes and proteins expression in human breast (MCF-7) and mouse breast (4T1) cell lines. Cell J. 2022, 24, 647–656. [Google Scholar] [CrossRef] [PubMed]
- Slobodnick, A.; Shah, B.; Krasnokutsky, S.; Pillinger, M.H. Update on colchicine, 2017. Rheumatology 2018, 57, i4–i11. [Google Scholar] [CrossRef]
- Seixas, R.; Lopes, D.; Couto, M.; Pereira, J.; Paiva, J. Severe colchicine intoxication: A case report and review of literature in adults. Cureus 2021, 13, e19151. [Google Scholar] [CrossRef] [PubMed]
- Peng, Y.; Li, Z.G.; Zhang, J.C.; Dong, Y.S.; Zhang, C.L.; Dong, Y.M.; Zhai, Y.F.; Zheng, H.L.; Liu, M.D.; Zhao, J.; et al. Low-Dose colchicine ameliorates doxorubicin cardiotoxicity via promoting autolysosome degradation. J. Am. Heart Assoc. 2024, 13, e033700. [Google Scholar] [CrossRef]
- Lin, X.H.; Zhang, J.; Wu, Z.K.; Shi, Y.; Chen, M.T.; Li, M.D.; Hu, H.; Tian, K.; Lv, X.Q.; Li, C.T.; et al. Involvement of autophagy in mesaconitine-induced neurotoxicity in HT22 cells revealed through integrated transcriptomic, proteomic, and m6A epitranscriptomic profiling. Front. Pharmacol. 2024, 15, 1393717. [Google Scholar] [CrossRef]
- Wu, Q.B.; Chen, M.T.; Lin, Y.F.; Zhang, J.; Gao, X.Y.; Wu, Y.J.; Wu, C.J.; Wen, J.X.; Li, J.Q.; Li, C.T.; et al. Multiomics profiling uncovers curdione-induced reproductive toxicity in HTR-8/SVneo cells. Heliyon 2024, 10, e38650. [Google Scholar] [CrossRef]
- Lin, B.A.; Zhang, J.; Chen, M.T.; Gao, X.Y.; Wen, J.X.; Tian, K.; Wu, Y.J.; Chen, Z.K.; Yang, Q.M.; Zhu, A.; et al. Comprehensive profiling of transcriptome and m6A epitranscriptome uncovers the neurotoxic effects of yunaconitine on HT22 cells. Evol. Bioinform. 2024, 20, 1–16. [Google Scholar] [CrossRef]
- Wu, Y.J.; Chen, X.Y.; Bao, W.Q.; Hong, X.Y.; Li, C.T.; Lu, J.T.; Zhang, D.C.; Zhu, A. Effect of humantenine on mRNA m6A modification and expression in human colon cancer cell line HCT116. Genes 2022, 13, 781. [Google Scholar] [CrossRef]
- Barnieh, F.M.; Ribeiro Morais, G.; Garland, H.; Loadman, P.M.; Falconer, R.A. Targeted delivery of a colchicine analogue provides synergy with ATR inhibition in cancer cells. Biochem. Pharmacol. 2022, 201, 115095. [Google Scholar] [CrossRef]
- Chen, M.; Yang, D.F.; Zhou, Y.Z.; Yang, C.Z.; Lin, W.H.; Li, J.; Liu, J.T.; Ye, J.M.; Huang, W.H.; Ma, W.T.; et al. Colchicine blocks abdominal aortic aneurysm development by maintaining vascular smooth muscle cell homeostasis. Int. J. Biol. Sci. 2024, 20, 2092–2110. [Google Scholar] [CrossRef]
- Zhang, C.F.; Chen, L.P.; Peng, D.; Jiang, A.; He, Y.R.; Zeng, Y.R.; Xie, C.; Zhou, H.X.; Luo, X.T.; Liu, H.Y.; et al. METTL3 and N6-Methyladenosine promote homologous recombination-mediated repair of DSBs by modulating DNA-RNA hybrid accumulation. Mol. Cell 2020, 79, 425–442.e7. [Google Scholar] [CrossRef]
- Wang, X.X.; Wu, R.F.; Liu, Y.H.; Zhao, Y.L.; Bi, Z.; Yao, Y.X.; Liu, Q.; Shi, H.L.; Wang, F.Q.; Wang, Y.Z. m6A mRNA methylation controls autophagy and adipogenesis by targeting Atg5 and Atg7. Autophagy 2019, 16, 1221–1235. [Google Scholar] [CrossRef]
- Chappey, O.; Niel, E.; Dervichian, M.; Wautier, J.L.; Scherrmann, J.M.; Cattan, D. Colchicine concentration in leukocytes of patients with familial Mediterranean fever. Br. J. Clin. Pharmacol. 1994, 38, 87–89. [Google Scholar] [CrossRef] [PubMed]
- Wordeman, L.; Vicente, J.J. Microtubule targeting agents in disease: Classic drugs, novel roles. Cancers 2021, 13, 5650. [Google Scholar] [CrossRef]
- Zong, Y.; Li, H.; Liao, P.; Chen, L.; Pan, Y.; Zheng, Y.Q.; Zhang, C.Q.; Liu, D.L.; Zheng, M.H.; Gao, J.J. Mitochondrial dysfunction: Mechanisms and advances in therapy. Signal Transduct. Target. Ther. 2024, 9, 124. [Google Scholar] [CrossRef] [PubMed]
- Narendra, D.P.; Youle, R.J. The role of PINK1-Parkin in mitochondrial quality control. Nat. Cell Biol. 2024, 26, 1639–1651. [Google Scholar] [CrossRef] [PubMed]
- Chen, W.; Wang, B.; Liang, S.S.; Zheng, L.N.; Fang, H.; Xu, S.; Zhang, T.F.; Wang, M.; He, X.; Feng, W.Y. Fullerenols as efficient ferroptosis inhibitor by targeting lipid peroxidation for preventing drug-induced acute kidney injury. J. Colloid Interface Sci. 2025, 680, 261–273. [Google Scholar] [CrossRef]
- Prabhu, K.S.; Kuttikrishnan, S.; Ahmad, N.; Habeeba, U.; Mariyam, Z.; Suleman, M.; Bhat, A.A.; Uddin, S. H2AX: A key player in DNA damage response and a promising target for cancer therapy. Biomed. Pharmacother. 2024, 175, 116663. [Google Scholar] [CrossRef]
- Gong, P.; Guo, Z.H.; Wang, S.P.; Gao, S.F.; Cao, Q.H. Histone phosphorylation in DNA damage response. Int. J. Mol. Sci. 2025, 26, 2405. [Google Scholar] [CrossRef]
- Urushihara, Y.; Hashimoto, T.; Fujishima, Y.; Hosoi, Y. AMPK/FOXO3a pathway increases activity and/or expression of ATM, DNA-PKcs, Src, EGFR, PDK1, and SOD2 and Induces radioresistance under nutrient starvation. Int. J. Mol. Sci. 2023, 24, 12828. [Google Scholar] [CrossRef] [PubMed]
- Minagawa, Y.; Ishino, K.; Wada, R.; Kudo, M.; Naito, Z.; Takeshita, T.; Ohashi, R. High expression of p21 as a potential therapeutic target in ovarian clear-cell carcinoma. Anticancer Res. 2020, 40, 5631–5639. [Google Scholar] [CrossRef]
- Liu, M.; Zeng, T.; Zhang, X.; Liu, C.; Wu, Z.; Yao, L.; Xie, C.; Xia, H.; Lin, Q.; Xie, L.; et al. ATR/Chk1 signaling induces autophagy through sumoylated RhoB-mediated lysosomal translocation of TSC2 after DNA damage. Nat. Commun. 2018, 9, 4139. [Google Scholar] [CrossRef]
- Liu, S.Z.; Yao, S.J.; Yang, H.; Liu, S.J.; Wang, Y.J. Autophagy: Regulator of cell death. Cell Death Dis. 2023, 14, 648. [Google Scholar] [CrossRef]
- Yamamoto, H.; Zhang, S.; Mizushima, N. Autophagy genes in biology and disease. Nat. Rev. Genet. 2023, 24, 382–400. [Google Scholar] [CrossRef]
- Galluzzi, L.; Green, D.R. Autophagy-independent functions of the autophagy machinery. Cell 2019, 177, 1682–1699. [Google Scholar] [CrossRef]
- Ito, S.I.; Tanaka, Y. Evaluation of LC3-II release via extracellular vesicles in relation to the accumulation of intracellular LC3-positive vesicles. J. Vis. Exp. 2024, 212, e67385. [Google Scholar] [CrossRef] [PubMed]
- Kumar, A.; Singh, B.; Sharma, P.R.; Bharate, S.B.; Saxena, A.K.; Mondhe, D.M. A novel microtubule depolymerizing colchicine analogue triggers apoptosis and autophagy in HCT-116 colon cancer cells. Cell Biochem. Funct. 2016, 34, 69–81. [Google Scholar] [CrossRef] [PubMed]
- Chen, S.Z.; Zheng, X.H.; Lin, Q.; Wang, X.M.; Liu, Z.Z. Dendrobine inhibits hepatic gluconeogenesis and promotes glycogen synthesis through control of m6A RNA modification of PEPCK/G6Pase by METTL3 in hepatocytes. Epigenet. Insights 2024, 17, e005. [Google Scholar] [CrossRef]
- Deftereos, S.G.; Beerkens, F.J.; Shah, B.; Giannopoulos, G.; Vrachatis, D.A.; Giotaki, S.G.; Siasos, G.; Nicolas, J.; Arnott, C.; Patel, S.; et al. Colchicine in cardiovascular disease: In-depth review. Circulation 2022, 145, 61–78. [Google Scholar] [CrossRef]
- Lin, L.; Sun, B.W.; Hu, Y.L.; Yang, W.Q.; Li, J.; Wang, D.Y.; Zhang, L.; Lu, M.K.; Li, Y.; Li, Y.L.; et al. Rhynchophylline as an agonist of sirtuin 3 ameliorates endothelial dysfunction via antagonizing mitochondrial damage of endothelial progenitor cells. Brit. J. Pharmacol. 2025, 182, 3476–3502. [Google Scholar] [CrossRef]
- Huang, D.Y.; Meng, J.; Chen, K.Q. AI techniques have facilitated the understanding of epitranscriptome distribution. Cell Genom. 2024, 4, 100718. [Google Scholar] [CrossRef] [PubMed]
- Zhang, Y.X.; Jiang, J.; Ma, J.M.; Wei, Z.; Wang, Y.; Song, B.W.; Meng, J.; Jia, G.F.; de Magalhães, J.P.; Rigden, D.J.; et al. DirectRMDB: A database of post-transcriptional RNA modifications unveiled from direct RNA sequencing technology. Nucleic Acids Res. 2023, 51, D106–D116. [Google Scholar] [CrossRef] [PubMed]
- Song, B.W.; Huang, D.Y.; Zhang, Y.X.; Wei, Z.; Su, J.L.; Pedro de Magalhães, J.; Rigden, D.J.; Meng, J.; Chen, K.Q. m6A-TSHub: Unveiling the context-specific m(6)A methylation and m(6)A-affecting mutations in 23 human tissues. Genom. Proteom. Bioinform. 2023, 21, 678–694. [Google Scholar] [CrossRef]
- Tang, Y.J.; Chen, K.Q.; Song, B.W.; Ma, J.M.; Wu, X.Y.; Xu, Q.R.; Wei, Z.; Su, J.L.; Liu, G.; Rong, R.; et al. m6A-Atlas: A comprehensive knowledgebase for unraveling the N6-methyladenosine (m6A) epitranscriptome. Nucleic Acids Res. 2021, 49, D134–D143. [Google Scholar] [CrossRef] [PubMed]
- Bailey, T.L. STREME: Accurate and versatile sequence motif discovery. Bioinformatics 2021, 37, 2834–2840. [Google Scholar] [CrossRef]
- Song, B.W.; Wang, X.; Liang, Z.M.; Ma, J.M.; Huang, D.Y.; Wang, Y.; de Magalhães, J.P.; Rigden, D.J.; Meng, J.; Liu, G.; et al. RMDisease V2.0: An updated database of genetic variants that affect RNA modifications with disease and trait implication. Nucleic Acids Res. 2023, 51, D1388–D1396. [Google Scholar] [CrossRef]
- Wu, Q.B.; Gao, X.Y.; Lin, Y.F.; Wu, C.J.; Zhang, J.; Chen, M.T.; Wen, J.X.; Wu, Y.J.; Tian, K.; Bao, W.Q.; et al. Integrating epigenetics, proteomics, and metabolomics to reveal the involvement of Wnt/β-Catenin signaling pathway in oridonin-induced reproductive toxicity. Toxics 2024, 12, 339. [Google Scholar] [CrossRef]













| Gene | Regulation | Base Mean | Log2Fold Change | p Value | p adj |
|---|---|---|---|---|---|
| IGF2BP3 | reader | 3355 | −0.61 | 1.20 × 10−23 | 4.24 × 10−22 |
| ZC3H13 | writer | 14,808 | 0.58 | 1.99 × 10−15 | 3.44 × 10−14 |
| YTHDC2 | reader | 1442 | 0.49 | 6.04 × 10−12 | 7.17 × 10−11 |
| METTL14 | writer | 2091 | 0.53 | 1.68 × 10−10 | 1.70 × 10−9 |
| HNRNPC | reader | 27,180 | −0.45 | 5.73 × 10−9 | 4.80 × 10−8 |
| METTL5 | writer | 1070 | 0.61 | 6.25 × 10−9 | 5.22 × 10−8 |
| CBLL1 | writer | 1534 | 0.43 | 7.25 × 10−9 | 6.01 × 10−8 |
| HNRNPA2B1 | reader | 80,606 | −0.30 | 1.66 × 10−8 | 1.32 × 10−7 |
| RBM15B | writer | 3167 | −0.29 | 4.09 × 10−5 | 1.95 × 10−4 |
| VIRMA | writer | 4732 | 0.25 | 2.01 × 10−4 | 8.37 × 10−4 |
| YTHDF1 | reader | 2182 | 0.26 | 2.09 × 10−3 | 6.93 × 10−3 |
| FTO | eraser | 1586 | 0.37 | 3.19 × 10−3 | 1.01 × 10−2 |
| WTAP | writer | 5863 | 0.25 | 5.72 × 10−3 | 1.69 × 10−2 |
| FMR1 | reader | 4443 | 0.17 | 7.15 × 10−3 | 2.06 × 10−2 |
| METTL3 | writer | 1593 | 0.21 | 1.95 × 10−2 | 4.93 × 10−2 |
| IGF2BP2 | reader | 9542 | −0.23 | 2.75 × 10−2 | 6.61 × 10−2 |
| ALKBH5 | eraser | 3141 | 0.08 | 2.46 × 10−1 | 3.86 × 10−1 |
| IGF2BP1 | reader | 3971 | 0.12 | 3.50 × 10−1 | 5.04 × 10−1 |
| RBM15 | writer | 1166 | 0.30 | 5.49 × 10−1 | 6.96 × 10−1 |
| YTHDF3 | reader | 1976 | 0.19 | 6.70 × 10−1 | 7.92 × 10−1 |
| YTHDC1 | reader | 12,503 | 0.08 | 6.90 × 10−1 | 8.06 × 10−1 |
| YTHDF2 | reader | 2483 | 0.02 | 9.28 × 10−1 | 9.61 × 10−1 |
| Protein | PDB/ Uniprot ID | Total Score | Crash | Polar | H-Bond Number | Residues Involved in H-Bond Formation | Hydrophobic Contact Number | Residues Involved in Hydrophobic Contacts |
|---|---|---|---|---|---|---|---|---|
| METTL3 | 5IL2 | 7.783 | −3.022 | 1.063 | 1 | Tyr406 | 13 | Ser511, Leu404, Glu481, His482, Thr510, Val432, Trp398, Trp431, Ile400, Asp395, Lys513, Thr433, Pro396 |
| ZC3H13 | Q5T200 | 7.169 | −1.561 | 2.834 | 3 | Arg29, Asn44, Arg43 | 7 | Tyr53, Cys57, Arg58, Phe59, Leu30, Cys42, Ser33 |
| YTHDF1 | 8BS4 | 6.808 | −2.435 | 0.001 | 0 | - | 8 | Arg542, Arg550, Glu546, Gln543, Arg404, Tyr539, Asp400, Lys469 |
| IGF2BP2 | 6ROL | 6.304 | −1.593 | 2.453 | 1 | Ser425 | 7 | Arg576, Val579, Gln580, Lys583, Gu426, Glu428, Pro482 |
| METTL14 | 5IL2 | 5.999 | −1.938 | 1.882 | 1 | Thr284 | 7 | Gln131, Ile262, Pro130, Cys120, Phe281, Phe123, Gln282 |
| VIRMA | 7YG4 | 5.910 | −0.973 | 3.119 | 1 | Ser1055 | 8 | Lys709, Asp755, Ala756, Trp760, Phe757, Ser810, Gln713, Lys1059 |
| IGF2BP3 | 6FQ1 | 5.689 | −2.254 | 2.940 | 4 | Asn140, Ser58, Arg86 (2 H-bonds) | 7 | Glu71, Ile68, Gly59, Pro67, Glu69, Val151, Lys150, Ala152 |
| RBM15B | Q8NDT2 | 5.478 | −1.434 | 3.971 | 2 | Arg822, Thr418 | 6 | Arg445, Arg819, Arg818, Asn823, Leu820, Leu463 |
| CBLL1 | Q75N03 | 5.077 | −3.395 | 2.878 | 3 | Gln170, Ser167, Arg199 | 4 | Val197, Val169, Ile168, Pro196 |
| HNRNPC | 2MXY | 5.016 | −1.809 | 2.157 | 2 | Lys89, Asn83 | 9 | Ile82, Arg99, Asp71, Asn91, Val90, Asp81, Lys98, Gly96, Val97 |
| Gene | Forward Primer (5′-3′) | Reverse Primer (5′-3′) |
|---|---|---|
| ATM | GCTGTGGTGGAGGGAAGATGTTAC | CCTGCCTGGCGTGTTGATGAG |
| ATR | CACCACCAGACAGCCTACAATGC | CCAGAGCCACTTTGCCCTTTCC |
| CHEK1 | CTGCCACATGATCGGACCATCG | GAGAATCGCTTGAACCCAGGAGAC |
| CHEK2 | CCAGCCAGTCCTCTCACTCCAG | GGTTCTTGGTCCTCAGGTTCTTGG |
| PRKDC | AGTGAGCCAGCCTGCCTTG | CACCTTCTCTGAATCCTCTGAACTG |
| CDKN1A | TCCAGCGACCTTCCTCATCCAC | TCCATAGCCTCTACTGCCACCATC |
| MTOR | GAGATACGCTGTCATCCCTTTA | CTGTATTATTGACGGCATGCTC |
| LC3 | GCCTTCTTCCTGCTGGTGAACC | TCCTCGTCTTTCTCCTGCTCGTAG |
| SQSTM1 | TGATTGAGTCCCTCTCCCAGATGC | CCGCTCCGATGTCATAGTTCTTGG |
| ATG3 | CGGTGCAAACAGATGGAATATT | GTGTGATCTCTTTAACGGCTTC |
| ZC3H13 | GAGGTGACAGAAGCAGAGCATAC | GGCGGTGGAGGAGGAAGAAG |
| GAPDH | TGACATCAAGAAGGTGGTGAAGCAG | GTGTCGCTGTTGAAGTCAGAGGAG |
Disclaimer/Publisher’s Note: The statements, opinions and data contained in all publications are solely those of the individual author(s) and contributor(s) and not of MDPI and/or the editor(s). MDPI and/or the editor(s) disclaim responsibility for any injury to people or property resulting from any ideas, methods, instructions or products referred to in the content. |
© 2025 by the authors. Licensee MDPI, Basel, Switzerland. This article is an open access article distributed under the terms and conditions of the Creative Commons Attribution (CC BY) license (https://creativecommons.org/licenses/by/4.0/).
Share and Cite
Tian, K.; Wen, J.; Zhang, D.; Lin, J.; Weng, L.; Yang, L.; Zhao, W.; Li, C.; Zhu, A. Comprehensive Transcriptomic and m6A Epitranscriptomic Analysis Reveals Colchicine-Induced Kidney Toxicity via DNA Damage and Autophagy in HK2 Cells. Toxins 2025, 17, 408. https://doi.org/10.3390/toxins17080408
Tian K, Wen J, Zhang D, Lin J, Weng L, Yang L, Zhao W, Li C, Zhu A. Comprehensive Transcriptomic and m6A Epitranscriptomic Analysis Reveals Colchicine-Induced Kidney Toxicity via DNA Damage and Autophagy in HK2 Cells. Toxins. 2025; 17(8):408. https://doi.org/10.3390/toxins17080408
Chicago/Turabian StyleTian, Kun, Jiaxin Wen, Dongcheng Zhang, Jiaxuan Lin, Lixiang Weng, Lele Yang, Wei Zhao, Chutao Li, and An Zhu. 2025. "Comprehensive Transcriptomic and m6A Epitranscriptomic Analysis Reveals Colchicine-Induced Kidney Toxicity via DNA Damage and Autophagy in HK2 Cells" Toxins 17, no. 8: 408. https://doi.org/10.3390/toxins17080408
APA StyleTian, K., Wen, J., Zhang, D., Lin, J., Weng, L., Yang, L., Zhao, W., Li, C., & Zhu, A. (2025). Comprehensive Transcriptomic and m6A Epitranscriptomic Analysis Reveals Colchicine-Induced Kidney Toxicity via DNA Damage and Autophagy in HK2 Cells. Toxins, 17(8), 408. https://doi.org/10.3390/toxins17080408

