Gut Microbiota Combined with Serum Metabolomics to Investigate the Hypoglycemic Effect of Actinidia arguta Leaves
Abstract
1. Introduction
2. Materials and Methods
2.1. Materials
2.2. Extraction, Characterization, and Quantification
2.3. Animals and Administration
2.4. Sample Collection and Preparation
2.5. Biochemical and Histological Assays
2.6. UPLC-QTOF-MSE Analysis Conditions
2.7. Gut Microbiota Analysis of AAL Antidiabetic Effect
2.8. Metabolomics Analysis of AAL Antidiabetic Effect
2.9. Statistical Analysis
3. Results
3.1. Identification and Quantification
3.2. Effects of AAL on Physiological and Biochemical Indices
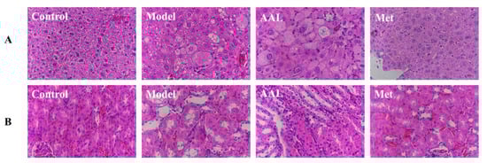
3.3. Histopathological Analysis
3.4. Effects of AAL on Taxonomic Composition and Intestinal Microbial Diversity of Gut Microbiota
3.5. Analyses of LEfSe Differential Marker Species and the PICRUSt2 Prediction Function
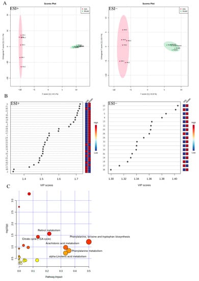
3.6. Serum Metabolomics Analysis
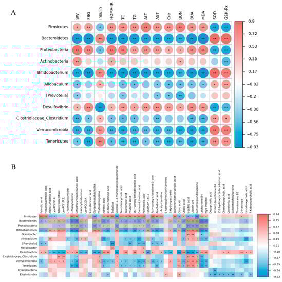
3.7. Spearman Correlation Analysis
4. Discussion
5. Conclusions
Supplementary Materials
Author Contributions
Funding
Institutional Review Board Statement
Informed Consent Statement
Data Availability Statement
Acknowledgments
Conflicts of Interest
Abbreviations
References
- Gong, P.; Xiao, X.; Wang, S.; Shi, F.; Liu, N.; Chen, X.; Yang, W.; Wang, L.; Che, F. Hypoglycemic effect of astragaloside IV via modulating gut microbiota and regulating AMPK/SIRT1 and PI3K/AKT pathway. J. Ethnopharmacol. 2021, 281, 114558. [Google Scholar] [CrossRef]
- Li, S.; Qian, Y.; Xie, R.; Li, Y.; Jia, Z.; Zhang, Z.; Huang, R.; Tuo, L.; Quan, Y.; Yu, Z.; et al. Exploring the protective effect of ShengMai-Yin and Ganmaidazao decoction combination against type 2 diabetes mellitus with nonalcoholic fatty liver disease by network pharmacology and validation in KKAy mice. J. Ethnopharmacol. 2019, 242, 112029. [Google Scholar] [CrossRef] [PubMed]
- Xu, J.; Li, T.; Xia, X.Y.; Fu, C.F.; Wang, X.D.; Zhao, Y.Q. Dietary Ginsenoside T19 Supplementation Regulates Glucose and Lipid Metabolism via AMPK and PI3K Pathways and Its Effect on Intestinal Microbiota. J. Agric. Food Chem. 2020, 68, 14452–14462. [Google Scholar] [CrossRef]
- Tahrani, A.A.; Barnett, A.H.; Bailey, C.J. Pharmacology and therapeutic implications of current drugs for type 2 diabetes mellitus. Nat. Rev. Endocrinol. 2016, 12, 566–592. [Google Scholar] [CrossRef] [PubMed]
- Huang, H.R.; Chen, J.J.; Chen, Y.; Xie, J.H.; Xue, P.Y.; Ao, T.X.; Chang, X.X.; Hu, X.B.; Yu, Q. Metabonomics combined with 16S rRNA sequencing to elucidate the hypoglycemic effect of dietary fiber from tea residues. Food Res. Int. 2022, 155, 111122. [Google Scholar] [CrossRef]
- Proença, C.; Ribeiro, D.; Freitas, M.; Fernandes, E. Flavonoids as potential agents in the management of type 2 diabetes through the modulation of α-amylase and α-glucosidase activity: A review. Crit. Rev. Food Sci. Nutr. 2022, 62, 3137–3207. [Google Scholar] [CrossRef]
- Yi, X.; Dong, M.; Guo, N.; Tian, J.; Lei, P.; Wang, S.; Yang, Y.; Shi, Y. Flavonoids improve type 2 diabetes mellitus and its complications: A review. Front. Nutr. 2023, 10, 1192131. [Google Scholar] [CrossRef]
- Amandine, E.; Cani, P.D. Diabetes, obesity and gut microbiota. Best Pract. Res. Clin. Gastroenterol. 2013, 27, 73–83. [Google Scholar]
- Ley, R.E.; Backhed, F.; Turnbaugh, P.; Lozupone, C.A.; Knight, R.D.; Gordon, J.I. Obesity alters gut microbial ecology. Proc. Natl. Acad. Sci. USA 2005, 102, 11070–11075. [Google Scholar] [CrossRef] [PubMed]
- Okubo, H.; Nakatsu, Y.; Kushiyama, A.; Yamamotoya, T.; Asano, T. Gut Microbiota as a Therapeutic Target for Metabolic Disorders. Curr. Med. Chem. 2017, 25, 984–1001. [Google Scholar] [CrossRef]
- Wei, Y.; Yang, H.; Zhu, C.; Deng, J.; Fan, D. Hypoglycemic Effect of Ginsenoside Rg5 Mediated Partly by Modulating Gut Microbiota Dysbiosis in Diabetic db/db Mice. J. Agric. Food Chem. 2020, 68, 5107–5117. [Google Scholar] [CrossRef] [PubMed]
- Sanna, S.; van Zuydam, N.R.; Mahajan, A.; Kurilshikov, A.; Vich Vila, A.; Võsa, U.; Mujagic, Z.; Masclee, A.A.M.; Jonkers, D.M.A.E.; Oosting, M.; et al. Causal relationships among the gut microbiome, short-chain fatty acids and metabolic diseases. Nat. Genet. 2019, 51, 600–605. [Google Scholar] [CrossRef]
- Martin, A.M.; Yabut, J.M.; Choo, J.M.; Page, A.J.; Sun, E.W.; Jessup, C.F.; Wesselingh, S.L.; Khan, W.I.; Rogers, G.B.; Steinberg, G.R.; et al. The gut microbiome regulates host glucose homeostasis via peripheral serotonin. Proc. Natl. Acad. Sci. USA 2019, 116, 19802–19804. [Google Scholar] [CrossRef]
- Fiehn, O.; Putri, S.P.; Saito, K.; Salek, R.M.; Creek, D.J. Metabolomics continues to expand: Highlights from the 2015 metabolomics conference. Metabolomics 2015, 11, 1036–1040. [Google Scholar] [CrossRef][Green Version]
- Luo, D.; Chen, K.; Li, J.; Fang, Z.; Pang, H.; Yin, Y.; Rong, X.; Guo, J. Gut microbiota combined with metabolomics reveals the metabolic profile of the normal aging process and the anti-aging effect of FuFang Zhenshu TiaoZhi (FTZ) in mice. Biomed. Pharmacol. 2019, 121, 109550. [Google Scholar] [CrossRef] [PubMed]
- Liu, Y.; Cai, C.; Qin, X. Regulation of gut microbiota of Astragali Radix in treating for chronic atrophic gastritis rats based on metabolomics coupled with 16S rRNA gene sequencing. Chem.-Biol. Interact. 2022, 365, 110063. [Google Scholar] [CrossRef]
- Yang, N.; Wang, H.; Lin, H.; Liu, J.; Zhou, B.; Chen, X.; Wang, C.; Liu, J.; Li, P. Comprehensive metabolomics analysis based on UPLC-Q/TOF-MSE and the anti-COPD effect of different parts of Celastrus orbiculatus Thunb. RSC Adv. 2020, 10, 8396–8420. [Google Scholar] [CrossRef]
- Chen, K.; Wei, X.; Kortesniemi, M.; Pariyani, R.; Zhang, Y.; Yang, B. Effects of acylated and nonacylated anthocyanins extracts on gut metabolites and microbiota in diabetic Zucker rats: A metabolomic and metagenomic study. Food Res. Int. 2022, 153, 110978. [Google Scholar] [CrossRef] [PubMed]
- Gao, K.; Yang, R.; Zhang, J.; Wang, Z.; Jia, C.; Zhang, F.; Li, S.; Wang, J.; Murtaza, G.; Xie, H.; et al. Effects of Qijian mixture on type 2 diabetes assessed by metabonomics, gut microbiota and network pharmacology. Pharmacol. Res. 2018, 130, 93–109. [Google Scholar] [CrossRef] [PubMed]
- Almeida, D.; Pinto, D.; Santos, J.; Vinha, A.F.; Palmeira, J.; Ferreira, H.N.; Rodrigues, F.; Oliveira, M.B.P.P. Hardy kiwifruit leaves (Actinidia arguta): An extraordinary source of value-added compounds for food industry. Food Chem. 2018, 259, 113–121. [Google Scholar] [CrossRef]
- Kwon, D.; Kim, G.D.; Kang, W.; Park, J.-E.; Kim, S.H.; Choe, E.; Kim, J.-I.; Auh, J.-H. Pinoresinol diglucoside is screened as a putative α-glucosidase inhibiting compound in Actinidia arguta leaves. J. Korean Soc. Appl. Biol. Chem. 2014, 57, 473–479. [Google Scholar] [CrossRef]
- Marangi, F.; Pinto, D.; De Francisco, L.; Alves, R.C.; Puga, H.; Sut, S.; Dall’Acqua, S.; Rodrigues, F.; Oliveira, M. Hardy kiwi leaves extracted by multi-frequency multimode modulated technology: A sustainable and promising by-product for industry. Food Res. Int. 2018, 112, 184–191. [Google Scholar] [CrossRef]
- Heo, K.-H.; Sun, X.; Shim, D.-W.; Kim, M.-K.; Koppula, S.; Yu, S.-H.; Kim, H.-B.; Kim, T.-J.; Kang, T.-B.; Lee, K.-H. Actinidia arguta extract attenuates inflammasome activation: Potential involvement in NLRP3 ubiquitination. J. Ethnopharmacol. 2018, 213, 159–165. [Google Scholar] [CrossRef]
- Pinto, D.; Delerue-Matos, C.; Rodrigues, F. Bioactivity, phytochemical profile and pro-healthy properties of Actinidia arguta: A review. Food Res. Int. 2020, 136, 109449. [Google Scholar] [CrossRef] [PubMed]
- Kim, D.; Kim, S.; Park, E.; Kang, C.; Cho, S.; Kim, S. Anti-allergic effects of PG102, a water-soluble extract prepared from Actinidia arguta, in a murine ovalbumin-induced asthma model. Clin. Exper. Allergy 2009, 39, 280–289. [Google Scholar] [CrossRef]
- Ahn, J.H.; Park, Y.; Yeon, S.W.; Jo, Y.H.; Han, Y.K.; Turk, A.; Ryu, S.H.; Hwang, B.Y.; Lee, K.Y.; Lee, M.K. Phenylpropanoid-Conjugated Triterpenoids from the Leaves of Actinidia arguta and Their Inhibitory Activity on α-Glucosidase. J. Nat. Prod. 2020, 83, 1416–1423. [Google Scholar] [CrossRef]
- Zhang, S.S.; Hou, Y.F.; Liu, S.J.; Guo, S.; Ho, C.T.; Bai, N.S. Exploring Active Ingredients, Beneficial Effects, and Potential Mechanism of Allium tenuissimum L. Flower for Treating T2DM Mice Based on Network Pharmacology and Gut Microbiota. Nutrients 2022, 14, 3980. [Google Scholar] [CrossRef]
- Yan, X.; Zhang, Y.; Peng, Y.; Li, X. The water extract of Radix scutellariae, its total flavonoids and baicalin inhibited CYP7A1 expression, improved bile acid, and glycolipid metabolism in T2DM mice. J. Ethnopharmacol. 2022, 293, 115238. [Google Scholar] [CrossRef]
- Want, E.J.; Masson, P.; Michopoulos, F.; Wilson, I.D.; Theodoridis, G.; Plumb, R.S.; Shockcor, J.; Loftus, N.; Holmes, E.; Nicholson, J.K. Global metabolic profiling of animal and human tissues via UPLC-MS. Nat. Protoc. 2013, 8, 17–32. [Google Scholar] [CrossRef]
- Hou, Y.F.; Bai, L.; Guo, S.; Hu, J.B.; Zhang, S.S.; Liu, S.J.; Zhang, Y.; Li, S.M.; Ho, C.T.; Bai, N.S. Nontargeted metabolomic analysis of four different parts of Actinidia arguta by UPLC-Q-TOF-MSE. Food Res. Int. 2023, 163, 112228. [Google Scholar] [CrossRef] [PubMed]
- Sumner, L.W.; Amberg, A.; Barrett, D.; Beale, M.H.; Beger, R.; Daykin, C.A.; Fan, T.W.; Fiehn, O.; Goodacre, R.; Griffin, J.L.; et al. Proposed minimum reporting standards for chemical analysis Chemical Analysis Working Group (CAWG) Metabolomics Standards Initiative (MSI). Metabolomics 2007, 3, 211–221. [Google Scholar] [CrossRef]
- Alseekh, S.; Aharoni, A.; Brotman, Y.; Contrepois, K.; D’Auria, J.; Ewald, J.; Jennifer, C.E.; Fraser, P.D.; Giavalisco, P.; Hall, R.D.; et al. Mass spectrometry-based metabolomics: A guide for annotation, quantification and best reporting practices. Nat. Methods 2021, 18, 747–756. [Google Scholar] [CrossRef]
- Hou, Y.; He, D.; Ye, L.; Wang, G.; Zheng, Q.; Hao, H. An improved detection and identification strategy for untargeted metabolomics based on UPLC-MS. J. Pharm. Biomed. Anal. 2020, 191, 113531. [Google Scholar] [CrossRef] [PubMed]
- Pang, Z.Q.; Chong, J.; Zhou, G.Y.; de Lima Morais, D.A.; Chang, L.; Barrette, M.; Gauthier, C.; Jacques, P.-É.; Li, S.Z.; Xia, J.G. MetaboAnalyst 5.0: Narrowing the gap between raw spectra and functional insights. Nucleic Acids Res. 2021, 49, W388–W396. [Google Scholar] [CrossRef] [PubMed]
- Zhou, L.Q.; Xiong, Y.; Chen, J.L.; Zhang, J.Y.; Hao, X.J.; Gu, W. Study on the chemical constituents from the aerial parts of Blumea balsamifera DC. and their antioxidant and tyrosinase inhibitory activities. Nat. Prod. Res. Dev. 2021, 33, 1112–1120. [Google Scholar]
- Ren, S.S.; Bao, B.Q. Study on the Flavonoids and Biological Activity of Rubus sachalinensis. J. Chin. Med. Mat. 2016, 39, 2019–2023. [Google Scholar]
- Enayati, A.; Salehi, A.; Alilou, M.; Stuppner, H.; Mirzaei, H.; Omraninava, A.; Khori, V.; Yassa, N. Six new triterpenoids from the root of Potentilla reptans and their cardioprotective effects in silico. Nat. Prod. Res. 2021, 36, 2504–2512. [Google Scholar] [CrossRef]
- Wang, J.W.; Xu, W.; Xiao, C.J.; Dong, X.; Jiang, B. Chemical constituents of underground parts of Astragalus tatsienensis var. incanus. Chin. Tradit. Herb. Drugs 2019, 50, 1527–1531. [Google Scholar]
- Zhou, B.; Wan, C.X. Chemical constituents from aerial parts of Glycyrrhiza uralensi. Chin. Tradit. Herb. Drugs 2016, 47, 21–25. [Google Scholar]
- Ren, G.; Chen, Y.T.; Ye, J.B.; Zhong, G.Y.; Xiao, C.Y.; Deng, W.Z.; Chen, Y.L. Phytochemical investigation of leaves of Dendrobium officinale. Chin. Tradit. Herb. Drugs 2020, 51, 3637–3644. [Google Scholar]
- Shi, H.F.; Feng, B.M.; Shi, L.Y.; Tang, L.; Hou, L.; Wang, Y.Q. Isolation and identification of chemical constituents from leaves of Camellia pitardii Coh.St. J. Shenyang Pharm. Univ. 2010, 27, 357–360. [Google Scholar]
- Hamed, A.N.E.; Abouelela, M.E.; Zowalaty, A.E.E.; Badr, M.M.; Abdelkader, M.S.A. Chemical constituents from Carica papaya Linn. leaves as potential cytotoxic, EGFRwt and aromatase (CYP19A) inhibitors; a study supported by molecular docking. RSC Adv. 2022, 12, 9154–9162. [Google Scholar] [CrossRef] [PubMed]
- Sang, S.; Cheng, X.; Zhu, N.; Stark, R.; Badmaev, V.; Ghai, G.; Rosen, R.T.; Ho, C.T. Flavonol Glycosides and Novel Iridoid Glycoside from the Leaves of Morinda citrifolia. J. Agric. Food Chem. 2001, 49, 4478–4481. [Google Scholar] [CrossRef] [PubMed]
- Ben Salah, N.; Casabianca, H.; Essaidi, I.; Chenavas, S.; Fildier, A.; Sanglar, C.; Ben Jannet, H.; Bouzouita, N. Isolation and structure elucidation of two new antioxidant flavonoid glycosides and fatty acid composition in Hedysarum carnosum Desf. Ind. Crops Prod. 2016, 81, 195–201. [Google Scholar] [CrossRef]
- Iwashina, T.; Tamura, M.N.; Murai, Y.; Kitajima, J. New flavonol glycosides from the leaves of Triantha japonica and Tofieldia nuda. Nat. Prod. Commun. 2013, 8, 1251–1254. [Google Scholar] [CrossRef] [PubMed]
- Campos-Vidal, Y.; Herrera-Ruiz, M.; Trejo-Tapia, G.; González-Cortázar, M.; Aparicio, A.J.; Zamilpa, A. Gastroprotective activity of kaempferol glycosides from Malvaviscus arboreus Cav. J. Ethnopharmacol. 2020, 268, 113633. [Google Scholar] [CrossRef] [PubMed]
- Huang, X.X.; Gao, W.Y.; Zhao, W.S.; Zhang, T.J.; Xu, J. Flavone and steroid chemical constituents from rhizome of Paris axialis. China J. Chin. Mat. Med. 2010, 35, 2994–2998. [Google Scholar]
- Na, Z.; Xu, Y.K. Chemical constituents from twigs of Garcinia xipshuanbannaensis. China J. Chin. Mat. Med. 2009, 34, 2338–2342. [Google Scholar]
- Li, E.N.; Zhou, G.D.; Kong, L.Y. Chemical Constituents from the Leaves of Eriobotrya japonica. Chin. J. Nat. Med. 2009, 7, 190–192. [Google Scholar] [CrossRef]
- Liu, J.; Xu, S.; Song, Q.Y.; He, X.Y.; Han, L.; Huang, X.S. Chemical Constituents from Seeds of Hippophae rhamnoides. Asia-Pac. Tradit. Med. 2012, 8, 26–28. [Google Scholar]
- Ishiguro, K.; Nagata, S.; Fukumoto, H.; Yamaki, M.; Takagi, S.; Isoi, K. A flavanonol rhamnoside from Hypericum japonicum. Phytochemistry 1991, 30, 3152–3153. [Google Scholar] [CrossRef]
- Li, C.M.; Wang, T.; Zhang, Y.; Han, L.F.; Liu, E.W.; Gao, X.M. Isolation and identification of chemical constituents from the flowers of Abelmoschus manihot (L.) Medic. (II). J. Shenyang Pharm. Univ. 2010, 27, 803–807. [Google Scholar]
- Jin, H.Z.; Chen, G.; Li, X.F.; Shen, Y.H.; Yan, S.K.; Zhang, L.; Yang, M.; Zhang, W.D. Flavonoids from Rhododendron decorum. Chem. Nat. Compd. 2009, 45, 85–86. [Google Scholar] [CrossRef]
- Li, X.F.; Jin, H.Z.; Chen, G.; Yang, M.; Zhu, Y.; Shen, Y.T.; Yan, S.K.; Zhang, W.D. Flavonoids from the Aerial Parts of Rhododenron primulaedloru. Chem. Nat. Compd. 2009, 21, 612–615. [Google Scholar]
- Xiang, Y.; Yang, S.P.; Zhan, Z.J.; Yue, J.M. Terpenoids and phenols from Taiwania flousiana. Acta Bot. Sin. 2004, 46, 1002–1008. [Google Scholar]
- Arts, I.C.; Sesink, A.L.; Faassen-Peters, M.; Hollman, P.C. The type of sugar moiety is a major determinant of the small intestinal uptake and subsequent biliary excretion of dietary quercetin glycosides. Br. J. Nutr. 2004, 91, 841–847. [Google Scholar] [CrossRef] [PubMed]
- Ying, G.; Nian, X.; RongJi, D. Research Progress on the Mechanism of Natural Flavonoids in Treatment of Type 2 Diabetes Mellitus. Nat. Prod. Res. Dev. 2017, 29, 1805–1811. [Google Scholar]
- Yang, G.; Wei, J.; Liu, P.; Zhang, Q.; Tian, Y.; Hou, G.; Meng, L.; Xin, Y.; Jiang, X. Role of the gut microbiota in type 2 diabetes and related diseases. Metabolism 2021, 117, 154712. [Google Scholar] [CrossRef]
- Zhang, P.J.; Li, T.; Wu, X.Y.; Nice, E.C.; Huang, C.H.; Zhang, Y.Y. Oxidative stress and diabetes: Antioxidative strategies. Front. Med. 2020, 14, 583–600. [Google Scholar] [CrossRef]
- Halim, M.; Halim, A. The effects of inflammation, aging and oxidative stress on the pathogenesis of diabetes mellitus (type 2 diabetes). Diabetes Metab. Syndr. 2019, 13, 1165–1172. [Google Scholar] [CrossRef]
- Zhang, L.; Su, S.; Zhu, Y.; Guo, J.; Guo, S.; Qian, D.; Ouyang, Z.; Duan, J.-A. Mulberry leaf active components alleviate type 2 diabetes and its liver and kidney injury in db/db mice through insulin receptor and TGF-β/Smads signaling pathway. Biomed. Pharmacother. 2019, 112, 108675. [Google Scholar] [CrossRef]
- Yi, Z.; Liu, X.; Liang, L.; Wang, G.; Xiong, Z.; Zhang, H.; Song, X.; Zhong, L.; Xia, Y. Antrodin A from Antrodia camphorata modulates the gut microbiome and liver metabolome in mice exposed to acute alcohol intake. Food Funct. 2021, 12, 2925–2937. [Google Scholar] [CrossRef]
- Ti, Y.; Wang, W.; Zhang, Y.; Ban, Y.; Wang, X.; Wang, P.; Song, Z. Polysaccharide from Hemerocallis citrina Borani by subcritical water: Bioactivity, purification, characterization, and anti-diabetic effects in T2DM rats. Int. J. Biol. Macromol. 2022, 215, 169–183. [Google Scholar] [CrossRef]
- Whittaker, R.H. Evolution and measurement of tree species diversity. TAXON 1972, 21, 213–251. [Google Scholar] [CrossRef]
- Zhang, S.S.; Zhang, N.N.; Guo, S.; Liu, S.J.; Hou, Y.F.; Li, S.; Ho, C.T.; Bai, N.S. Glycosides and flavonoids from the extract of Pueraria thomsonii Benth leaf alleviate type 2 diabetes in high-fat diet plus streptozotocin-induced mice by modulating the gut microbiota. Food Funct. 2022, 13, 3931–3945. [Google Scholar] [CrossRef]
- Chao, A. Nonparametric estimation of the number of classes in a population. Scand. J. Stat. 1984, 11, 265–270. [Google Scholar]
- Shannon, C. A Mathematical Theory of Communication. Bell Syst. Tech. J. 1948, 27, 623–656. [Google Scholar] [CrossRef]
- Thukral, A.K.J.A.R.J. A review on measurement of Alpha diversity in biology. Agric. Res. J. 2017, 54, 1. [Google Scholar] [CrossRef]
- Kemp, P.F.; Aller, J.Y. Bacterial diversity in aquatic and other environments: What 16S rDNA libraries can tell us. FEMS Microbiol. Ecol. 2003, 47, 161–177. [Google Scholar] [CrossRef] [PubMed]
- Heck, K.L.; van Belle, G.; Simberloff, D. Explicit Calculation of the Rarefaction Diversity Measurement and the Determination of Sufficient Sample Size. Ecology 1975, 56, 1459–1461. [Google Scholar] [CrossRef]
- Bates, S.T.; Clemente, J.C.; Flores, G.E.; Walters, W.A.; Parfrey, L.W.; Knight, R.; Fierer, N. Global biogeography of highly diverse protistan communities in soil. ISME J. 2013, 7, 652–659. [Google Scholar] [CrossRef]
- Lou, J. Partitioning diversity into independent alpha and beta components. Ecology 2007, 88, 2427–2439. [Google Scholar]
- Ramette, A. Multivariate analyses in microbial ecology. FEMS Microbiol. Ecol. 2007, 62, 142–160. [Google Scholar] [CrossRef]
- Ahmad, A.; Yang, W.; Chen, G.; Shafiq, M.; Bokhari, H. Analysis of gut microbiota of obese individuals with type 2 diabetes and healthy individuals. PLoS ONE 2019, 14, e0226372. [Google Scholar] [CrossRef]
- Su, H.; Xie, L.; Xu, Y.; Ke, H.; Chen, W. Pelargonidin-3-O-glucoside Derived from Wild Raspberry Exerts Antihyperglycemic Effect by Inducing Autophagy and Modulating Gut Microbiota. J. Agric. Food Chem. 2019, 68, 13025–13037. [Google Scholar] [CrossRef] [PubMed]
- Shin, N.R.; Whon, T.W.; Bae, J.W. Proteobacteria: Microbial signature of dysbiosis in gut microbiota. Trends Biotechnol. 2015, 33, 496–503. [Google Scholar] [CrossRef]
- Zhao, Z.; Chen, Y.; Li, X.; Zhu, L.; Wang, X.; Li, L.; Sun, H.; Han, X.; Li, J. Myricetin relieves the symptoms of type 2 diabetes mice and regulates intestinal microflora. Biomed. Pharmacother. 2022, 153, 113530. [Google Scholar] [CrossRef]
- He, Y.; Wu, W.; Wu, S.; Zheng, H.M.; Li, P.; Sheng, H.F.; Chen, M.X.; Chen, Z.H.; Ji, G.Y.; Zheng, Z.D.; et al. Linking gut microbiota, metabolic syndrome and economic status based on a population-level analysis. Microbiome 2018, 6, 172. [Google Scholar] [CrossRef] [PubMed]
- Zafar, H.; Saier, M.H., Jr. Gut bacteroides species in health and disease. Gut Microbes 2021, 13, 1–20. [Google Scholar] [CrossRef]
- Yuan, H.B.; Shi, F.F.; Meng, L.N.; Wang, W.J. Effect of sea buckthorn protein on the intestinal microbial community in streptozotocin-induced diabetic mice. Int. J. Biol. Macromol. 2018, 107, 1168–1174. [Google Scholar] [CrossRef] [PubMed]
- Zhou, L.; Xiao, X.; Qian, Z.; Jia, Z.; Ming, L.; Miao, Y.; Wang, X.; Deng, M.; Xiao, Z.; Li, R. Improved glucose and lipid metabolism in the early life of female offspring by maternal dietary genistein is associated with alterations in the gut microbiota. Front. Endocrinol. 2018, 9, 516. [Google Scholar] [CrossRef] [PubMed]
- Metwaly, A.; Reitmeier, S.; Haller, D. Microbiome risk profiles as biomarkers for inflammatory and metabolic disorders. Nat. Rev. Gastroenterol. Hepatol. 2022, 19, 383–397. [Google Scholar] [CrossRef] [PubMed]
- Konikoff, T.; Gophna, U. Oscillospira: A Central, Enigmatic Component of the Human Gut Microbiota. Trends Microbiol. 2016, 24, 523–524. [Google Scholar] [CrossRef]
- Chen, Y.R.; Zheng, H.M.; Zhang, G.X.; Chen, F.L.; Chen, L.D.; Yang, Z.C. High Oscillospira abundance indicates constipation and low BMI in the Guangdong Gut Microbiome Project. Sci. Rep. 2020, 10, 9364. [Google Scholar] [CrossRef] [PubMed]
- Mu, H.; Zhou, Q.; Yang, R.; Zeng, J.; Dong, J. Naringin Attenuates High Fat Diet Induced Non-alcoholic Fatty Liver Disease and Gut Bacterial Dysbiosis in Mice. Front. Microbiol. 2020, 11, 585066. [Google Scholar] [CrossRef]
- Wang, Y.; Fei, Y.Q.; Liu, L.R.; Xiao, Y.H.; Pang, Y.L.; Kang, J.H.; Wang, Z. Polygonatum odoratum Polysaccharides Modulate Gut Microbiota and Mitigate Experimentally Induced Obesity in Rats. Int. J. Mol. Sci. 2018, 19, 3587. [Google Scholar] [CrossRef]
- Gu, J.N.; Thomas-Ahner, J.M.; Riedl, K.M.; Bailey, M.T.; Vodovotz, Y.; Schwartz, S.J.; Clinton, S.K. Dietary Black Raspberries Impact the Colonic Microbiome and Phytochemical Metabolites in Mice. Mol. Nutr. Food Res. 2019, 63, e1800636. [Google Scholar] [CrossRef]
- Zhang, B.; Yue, R.; Chen, Y.; Yang, M.; Huang, X.; Shui, J.; Peng, Y.; Chin, J. Gut Microbiota, a Potential New Target for Chinese Herbal Medicines in Treating Diabetes Mellitus. Evid.-Based Complement. Altern. Med. 2019, 2019, 2634898. [Google Scholar] [CrossRef]
- Zhang, L.; Chu, J.; Hao, W.; Zhang, J.; Li, H.; Yang, C.; Yang, J.; Chen, X.; Wang, H. Gut Microbiota and Type 2 Diabetes Mellitus: Association, Mechanism, and Translational Applications. Mediat. Inflamm. 2021, 2021, 5110276. [Google Scholar] [CrossRef]
- Zhang, M.; Zhang, X.; Zhu, J.; Zhao, D.G.; Ma, Y.Y.; Li, D.L.; Ho, C.-T.; Huang, Q.R. Bidirectional interaction of nobiletin and gut microbiota in mice fed with a high-fat diet. Food Funct. 2021, 12, 3516–3526. [Google Scholar] [CrossRef]
- Bai, J.; Zhu, Y.; Dong, Y. Response of gut microbiota and inflammatory status to bitter melon (Momordica charantia L.) in high fat diet induced obese rats. J. Ethnopharmacol. 2016, 194, 717–726. [Google Scholar] [CrossRef] [PubMed]
- Libert, D.M.; Nowacki, A.S.; Natowicz, M.R. Metabolomic analysis of obesity, metabolic syndrome, and type 2 diabetes: Amino acid and acylcarnitine levels change along a spectrum of metabolic wellness. PeerJ 2018, 6, e5410. [Google Scholar] [CrossRef]
- Wang, T.J.; Larson, M.G.; Vasan, R.S.; Cheng, S.; Rhee, E.P.; McCabe, E.; Lewis, G.D.; Fox, C.S.; Jacques, P.F.; Fernandez, C.; et al. Metabolite profiles and the risk of developing diabetes. Nat. Med. 2011, 17, 448–453. [Google Scholar] [CrossRef]
- Ha, C.Y.; Kim, J.Y.; Paik, J.K.; Kim, O.Y.; Paik, Y.-H.; Lee, E.J.; Lee, J.H. The association of specific metabolites of lipid metabolism with markers of oxidative stress, inflammation and arterial stiffness in men with newly diagnosed type 2 diabetes. Clin. Endocrinol. 2012, 76, 674–682. [Google Scholar] [CrossRef] [PubMed]
- Sonnweber, T.; Pizzini, A.; Nairz, M.; Weiss, G.; Tancevski, I. Arachidonic Acid Metabolites in Cardiovascular and Metabolic Diseases. Int. J. Mol. Sci. 2018, 19, 3285. [Google Scholar] [CrossRef] [PubMed]
- Du, Y.; Xu, B.-J.; Deng, X.; Wu, X.-W.; Li, Y.-J.; Wang, S.-R.; Wang, Y.-N.; Ji, S.; Guo, M.-Z.; Yang, D.-Z.; et al. Predictive metabolic signatures for the occurrence and development of diabetic nephropathy and the intervention of Ginkgo biloba leaves extract based on gas or liquid chromatography with mass spectrometry. J. Pharm. Biomed. Anal. 2019, 166, 30–39. [Google Scholar] [CrossRef]
- Lu, Y.; Wang, Y.; Zou, L.; Liang, X.; Ong, C.N.; Tavintharan, S.; Yuan, J.-M.; Koh, W.-P.; Pan, A. Serum Lipids in Association With Type 2 Diabetes Risk and Prevalence in a Chinese population. J. Clin. Endocrinol. Metab. 2017, 103, 671–680. [Google Scholar] [CrossRef] [PubMed]
- Barber, M.N.; Risis, S.; Yang, C.; Meikle, P.J.; Staples, M.P.; Febbraio, M.A.; Bruce, C.R. Plasma Lysophosphatidylcholine Levels Are Reduced in Obesity and Type 2 Diabetes. PLoS ONE 2012, 7, e41456. [Google Scholar] [CrossRef]








Disclaimer/Publisher’s Note: The statements, opinions and data contained in all publications are solely those of the individual author(s) and contributor(s) and not of MDPI and/or the editor(s). MDPI and/or the editor(s) disclaim responsibility for any injury to people or property resulting from any ideas, methods, instructions or products referred to in the content. |
© 2023 by the authors. Licensee MDPI, Basel, Switzerland. This article is an open access article distributed under the terms and conditions of the Creative Commons Attribution (CC BY) license (https://creativecommons.org/licenses/by/4.0/).
Share and Cite
Hou, Y.; Bai, L.; Wang, X.; Zhang, S.; Liu, S.; Hu, J.; Gao, J.; Guo, S.; Ho, C.-T.; Bai, N. Gut Microbiota Combined with Serum Metabolomics to Investigate the Hypoglycemic Effect of Actinidia arguta Leaves. Nutrients 2023, 15, 4115. https://doi.org/10.3390/nu15194115
Hou Y, Bai L, Wang X, Zhang S, Liu S, Hu J, Gao J, Guo S, Ho C-T, Bai N. Gut Microbiota Combined with Serum Metabolomics to Investigate the Hypoglycemic Effect of Actinidia arguta Leaves. Nutrients. 2023; 15(19):4115. https://doi.org/10.3390/nu15194115
Chicago/Turabian StyleHou, Yufei, Lu Bai, Xin Wang, Shanshan Zhang, Shaojing Liu, Jiabing Hu, Jing Gao, Sen Guo, Chi-Tang Ho, and Naisheng Bai. 2023. "Gut Microbiota Combined with Serum Metabolomics to Investigate the Hypoglycemic Effect of Actinidia arguta Leaves" Nutrients 15, no. 19: 4115. https://doi.org/10.3390/nu15194115
APA StyleHou, Y., Bai, L., Wang, X., Zhang, S., Liu, S., Hu, J., Gao, J., Guo, S., Ho, C.-T., & Bai, N. (2023). Gut Microbiota Combined with Serum Metabolomics to Investigate the Hypoglycemic Effect of Actinidia arguta Leaves. Nutrients, 15(19), 4115. https://doi.org/10.3390/nu15194115

