Parallel Agent-as-a-Service (P-AaaS) Based Geospatial Service in the Cloud
Abstract
:1. Introduction and Background
- The fixed location of traditional SOA services reduces the efficiency of distributed geoprocessing services because they perform distributed geospatial data transfer inefficiently: the standard SOA-based geospatial data transfer services such as WCS and WFS are extremely inefficient when transferring large spatial datasets. This low distributed data transfer efficiency can cause the geoprocessing tasks to fail. Unfortunately, this situation is only becoming worse as the need to transfer high-resolution image datasets over the Internet increases.
- As geospatial applications increase in scale, geospatial services will continue to expand on the Internet. There is a strong desire to chain these distributed geospatial services by combining them into more powerful and more complex geospatial services [31]. However, because of the high instability of the distributed network environment, such service chains will fail frequently due to various factors (e.g., a node may be powered off, disconnected from the Internet, or experience a machine failure).
- The problems of inefficiency and instability in the existing atomic services accumulate in composite services, causing lower-quality, unstable service chains that weaken the possibilities for practical utilization of geospatial services.
2. Geocomputing Resource Adjustment Mechanism for P-AaaS Based Geospatial Services
2.1. The P-AaaS Infrastructure
2.2. Cloud Computing Resources Management Modules
- The Resources Monitor (RM) monitors real-time performance data (i.e., CPU usage, RAM usage, network usage) from the virtual clusters and raises alerts when the cluster reaches threshold values.
- The Resources Adjustor (RA) takes specific actions based on the various alerts from the RM to adjust the resources of a specific service. For example, if there is a lack of computing resources (e.g., CPU or RAM), the RA will launch new VMs to increase the cluster size. In contrast, if the cluster contains more resources than the service needs, the RA will terminate some VMs to shrink the cluster.
- The Image Manager manages image information; because different agents may need specific environments, the RA can search for a requested image via the IM and then launch new virtual machines or clusters as new computing resources.
2.3. Adjusting Geoprocessing Resources Dynamically
- VM Creation Conditions. A predetermined number of fundamental VMs is assigned to handle group concurrent requests. For example, when the performance requirement is set to level 1, 24 two-core fundamental VMs are launched for every 15 concurrent requests. When the performance requirement is set to level 5, 28 two-core fundamental VMs are launched for every 15 concurrent requests. Consequently, as the number of concurrent requests increases, based on the performance requirement level, a corresponding number of additional VMs will be launched in the cluster.
- VM Termination Conditions. Whenever the number of concurrent requests is reduced by 15, idle VMs will be terminated to reduce the scale of the cluster; a fixed number of fundamental VMs will be terminated from the cluster. For example, if the number of concurrent requests were to fall from 30 to 15, at the level 1 performance requirement, 24 fundamental VMs would be terminated. Similarly, at the level 5 performance requirement, 28 fundamental VMs would be terminated.
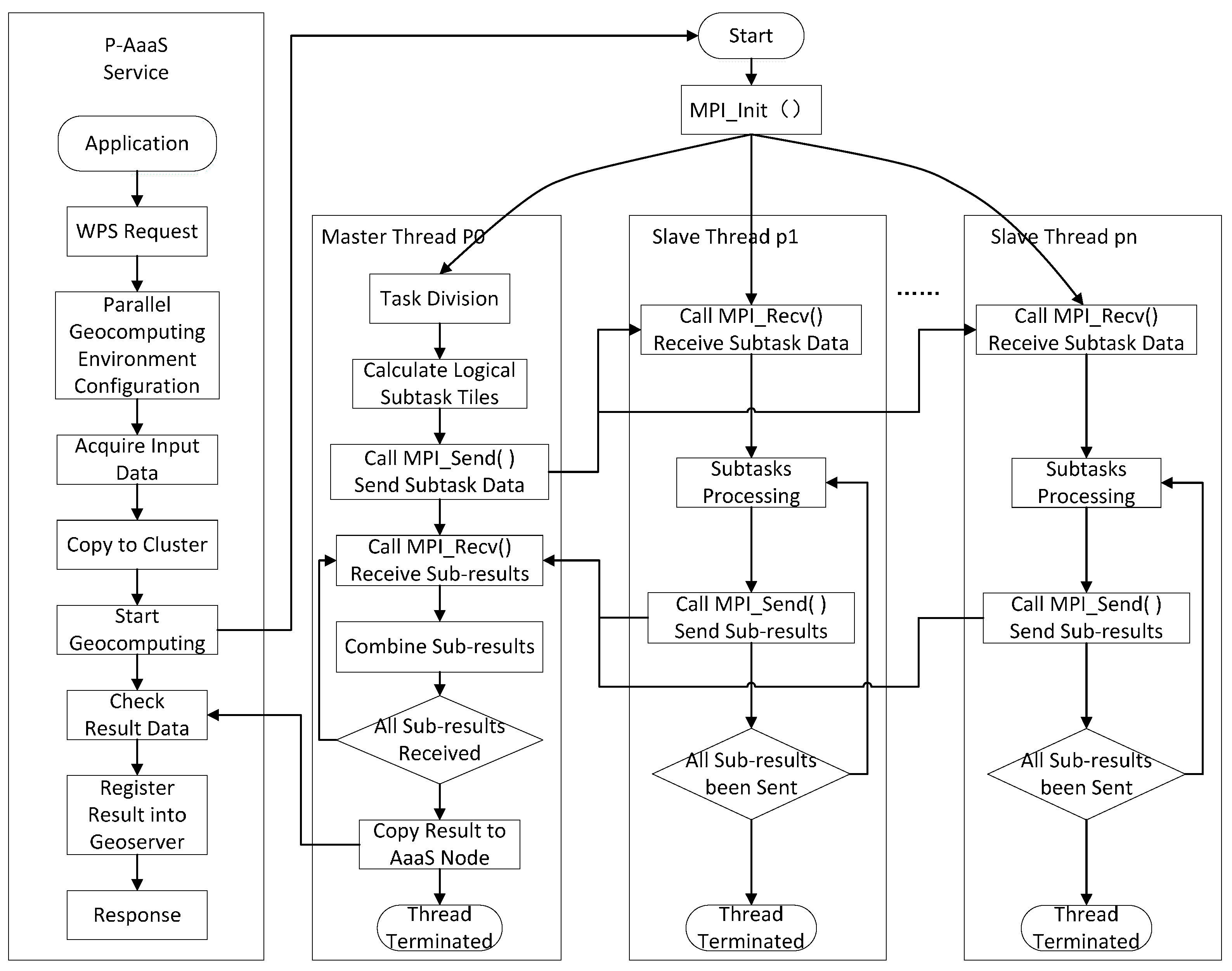
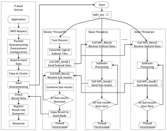
3. The P-AaaS Parallel Geoprocessing Mechanism
4. P-AaaS Based Geospatial Service Chain Execution Algorithm
- Determine whether the geoprocessing service can be executed in parallel. This depends on whether the geoprocessing service supports parallel geoprocessing.
- When computing resources are available for the task, it immediately begins conducting geoprocessing;
- When more concurrent requests are submitted and have been processed by the geoprocessing resources adjusting mechanism as described in Section 2.3, the elastic geocomputing resources adjustment process will be conducted to accommodate the geoprocessing requirements.
5. Model and Experimental System
6. Discussion
6.1. Performance for Different Concurrent Requests
6.2. Performance Adjustability
6.3. Resources Requirement Analysis
6.4. Transferability and Generalization Analysis
7. Conclusions
Acknowledgments
Author Contributions
Conflicts of Interest
References
- Papazoglou, M.P.; van den Heuvel, W. Service oriented architectures: Approaches, technologies and research issues. VLDB J. 2007, 16, 389–415. [Google Scholar] [CrossRef]
- Fang, Y.; Lee, B.; Chou, T.; Lin, Y.; Lien, J. The implementation of SOA within grid structure for disaster monitoring. Expert Syst. Appl. 2009, 36, 5784–5792. [Google Scholar] [CrossRef]
- Rotem-Gal-Oz, A.; Bruno, E.; Dahan, U. SOA Patterns; Manning: Shelter Island, NY, USA, 2012. [Google Scholar]
- Pasley, J. How BPEL and SOA are changing web services development. IEEE Internet Comput. 2005, 9, 60–67. [Google Scholar] [CrossRef]
- Schroth, C.; Janner, T. Web 2.0 and SOA: Converging concepts enabling the internet of services. IT Prof. 2007, 9, 36–41. [Google Scholar] [CrossRef]
- Karantzalos, K.; Bliziotis, D.; Karmas, A. A scalable geospatial web service for near real-time, high-resolution land cover mapping. IEEE J. Sel. Top. Appl. Earth Obs. Remote Sens. 2015, 8, 4665–4674. [Google Scholar] [CrossRef]
- Castronova, A.M.; Goodall, J.L.; Elag, M.M. Models as web services using the open geospatial consortium (OGC) web processing service (WPS) standard. Environ. Model. Softw. 2013, 41, 72–83. [Google Scholar] [CrossRef]
- Kussul, N.; Shelestov, A.; Skakun, S.; Li, G.; Kussul, O.; Xie, J. Service-oriented infrastructure for flood mapping using optical and SAR satellite data. Int. J. Digit. Earth 2014, 7, 829–845. [Google Scholar] [CrossRef]
- Di, L.; Zhao, P.; Yang, W.; Yue, P. Ontology-driven automatic geospatial-processing modeling based on web-service chaining. In Proceedings of the 6th Annual NASA Earth Science Technology Conference, College Park, MD, USA, 27 June 2006; pp. 27–29. [Google Scholar]
- Yue, P.; Di, L.; Yang, W.; Yu, G.; Zhao, P. Semantics-based automatic composition of geospatial web service chains. Comput. Geosci. 2007, 33, 649–665. [Google Scholar] [CrossRef]
- Deng, M.; Di, L. Facilitating Data-Intensive Research and Education in Earth Science—A Geospatial Web Service Approach; LAP LAMBERT Academic Publishing GmbH: Saarbrücken, Germany, 2010. [Google Scholar]
- Kalluri, S.; Gundy, J.; Haman, B.; Paullin, A.; Van Rompay, P.; Vititoe, D.; Weiner, A. A high performance remote sensing product generation system based on a service oriented architecture for the next generation of geostationary operational environmental satellites. Remote Sens. 2015, 7, 10385–10399. [Google Scholar] [CrossRef]
- Di, L. A framework for developing Web-service-based intelligent geospatial knowledge systems. Geogr. Inf. Sci. 2005, 11, 24–28. [Google Scholar] [CrossRef]
- Di, L.; Chen, A.; Yang, W.; Wei, Y.; Mehrotra, P. The development of a geospatial data grid by integrating OGC web services with globus-based grid technology. Concurr. Comput. Pract. Exp. 2008, 20, 1617–1635. [Google Scholar] [CrossRef]
- Di, L.; Yu, G.; Shao, Y.; Bai, Y.; Deng, M.; McDonald, K.R. Persistent WCS and CSW services of GOES data for GEOSS. In Proceedings of the IEEE International Geoscience and Remote Sensing Symposium (IGARSS), Honolulu, HI, USA, 25–30 July 2010; pp. 1699–1702. [Google Scholar]
- Bielski, C.; Gentilini, S.; Pappalardo, M. Post-disaster image processing for damage analysis using GENESI-DR, WPS and grid computing. Remote Sens. 2011, 3, 1234–1250. [Google Scholar] [CrossRef]
- Hu, C.; Guan, Q.; Chen, N.; Li, J.; Zhong, X.; Han, Y. An observation capability metadata model for EO sensor discovery in sensor web enablement environments. Remote Sens. 2014, 6, 10546–10570. [Google Scholar] [CrossRef]
- Du, W.; Chen, N.; Yan, S. Online soil moisture retrieval and sharingusing geospatial web-enabled BDS-R service. Comput. Electron. Agric. 2016, 121, 354–367. [Google Scholar] [CrossRef]
- Chen, Z.; Lin, H.; Chen, M.; Liu, D.; Bao, Y.; Ding, Y. A framework for sharing and integrating remote sensing and GIS models based on Web service. Sci. World J. 2014, 2014, 354919. [Google Scholar] [CrossRef] [PubMed]
- Lin, H.; Yu, B.; Chen, Z.; Ge, R. A geospatial web portal for sharing and analyzing greenhouse gas data derived from satellite remote sensing images. Front. Earth Sci. 2013, 7, 295–309. [Google Scholar] [CrossRef]
- Han, W.; Di, L.; Zhao, P.; Shao, Y. DEM explorer: An online interoperable DEM data sharing and analysis system. Environ. Model. Softw. 2012, 38, 101–107. [Google Scholar] [CrossRef]
- Li, X.; Di, L.; Han, W.; Zhao, P.; Dadi, U. Sharing geoscience algorithms in a web service-oriented environment (GRASS GIS example). Comput. Geosci. 2010, 36, 1060–1068. [Google Scholar] [CrossRef]
- Yang, C.; Raskin, R. Introduction to distributed geographic information processing research. Int. J. Geogr. Inf. Sci. 2009, 23, 553–560. [Google Scholar] [CrossRef]
- Chen, J.; Xiang, L.; Gong, J. Virtual globe-based integration and sharing service method of geospatial information. Sci. China Earth Sci. 2013, 56, 1780–1790. [Google Scholar] [CrossRef]
- Chen, N.; Di, L.; Yu, G.; Gong, J. Geo-processing workflow driven wildfire hot pixel detection under sensor web environment. Comput. Geosci. 2010, 36, 362–372. [Google Scholar] [CrossRef]
- Chen, A.; Di, L.; Wei, Y.; Bai, Y.; Liu, Y. Use of grid computing for modeling virtual geospatial products. Int. J. Geogr. Inf. Sci. 2009, 23, 581–604. [Google Scholar] [CrossRef]
- El Hadad, J.; Manouvrier, M.; Rukoz, M. TQoS: Transactional and QoS-aware selection algorithm for automatic web service composition. IEEE Trans. Serv. Comput. 2010, 3, 73–85. [Google Scholar] [CrossRef]
- Jensen, J.L.; Bohonak, A.J.; Kelley, S.T. Isolation by distance, web service. BMC Genet. 2005, 6. [Google Scholar] [CrossRef] [PubMed]
- Curbera, F.; Duftler, M.; Khalaf, R.; Nagy, W.; Mukhi, N.; Weerawarana, S. Unraveling the web services web: An introduction to SOAP, WSDL, and UDDI. IEEE Internet Comput. 2002, 6, 86–93. [Google Scholar] [CrossRef]
- Foster, I. Service-oriented science. Science 2005, 308, 814–817. [Google Scholar] [CrossRef] [PubMed]
- Yue, P.; Gong, J.; Di, L. Augmenting geospatial data provenance through metadata tracking in geospatial service chaining. Comput. Geosci. 2010, 36, 270–281. [Google Scholar] [CrossRef]
- Cai, H.; Peng, C.; Deng, R.H.; Jiang, L. A novel service-oriented intelligent seamless migration algorithm and application for pervasive computing environments. Future Gener. Comput. Syst. 2013, 29, 1919–1930. [Google Scholar] [CrossRef]
- Byun, E.; Kim, J. Dynagrid: A dynamic service deployment and resource migration framework for WSRF-compliant applications. Parallel Comput. 2007, 33, 328–338. [Google Scholar] [CrossRef]
- Yang, C.; Raskin, R.; Goodchild, M.; Gahegan, M. Geospatial cyberinfrastructure: Past, present and future. Comput. Environ. Urban Syst. 2010, 34, 264–277. [Google Scholar] [CrossRef]
- Huang, F.; Liu, D.; Tan, X.; Wang, J.; Chen, Y.; He, B. Explorations of the implementation of a parallel IDW interpolation algorithm in a Linux cluster-based parallel GIS. Comput. Geosci. 2011, 37, 426–434. [Google Scholar] [CrossRef]
- Huang, F.; Zhou, J.; Tao, J.; Tan, X.; Liang, S.; Cheng, J. PMODTRAN: A parallel implementation based on MODTRAN for massive remote sensing data processing. Int. J. Digit. Earth 2016, 9, 819–834. [Google Scholar] [CrossRef]
- Matthias, M.; Lars, B.; Johannes, B. Moving code in spatial data infrastructures—Web service based deployment of geoprocessing algorithms. Trans. GIS 2010, 14, 101–118. [Google Scholar]
- Yang, C.; Goodchild, M.; Huang, Q.; Nebert, D.; Raskin, R.; Xu, Y. Spatial cloud computing: How can the geospatial sciences use and help shape cloud computing? Int. J. Digit. Earth 2011, 4, 305–329. [Google Scholar] [CrossRef]
- Li, Z.; Yang, C.; Huang, Q.; Liu, K.; Sun, M.; Xia, J. Building model as a service to support geosciences. Comput. Environ. Urban Syst. 2014. [Google Scholar] [CrossRef]
- Tan, X.; Di, L.; Deng, M.; Fu, J.; Shao, G.; Gao, M.; Sun, Z.; Gong, W.; Ye, X.; Sha, Z.; Jin, B. Building an elastic parallel OGC web processing service on a cloud-based cluster: A case study of remote sensing data processing service. Sustainability 2015, 7, 14245–14258. [Google Scholar] [CrossRef]
- Kussul, N.; Mandl, D.; Moe, K.; Mund, J.-P.; Post, J.; Shelestov, A.; Skakun, S.; Szarzynski, J.; van Langenhove, G.; Handy, M. Interoperable infrastructure for flood monitoring: SensorWeb, grid and cloud. IEEE J. Sel. Top. Appl. Earth Obs. Remote Sens. 2012, 5, 1740–1745. [Google Scholar] [CrossRef]
- Li, W.; Song, M.; Zhou, B.; Cao, K.; Gao, S. Performance improvement techniques for geospatial web services in a cyberinfrastructure environment—A case study with a disaster management portal. Comput. Environ. Urban Syst. 2015, 54, 314–325. [Google Scholar] [CrossRef]
- Elsaghir, Z.; Elghety, H.S.; Abdelaziz, M. Data quality in software as a service implementation of public geographic information system. IJECCE 2012, 3, 1063–1066. [Google Scholar]
- Li, H.; Zhu, Q.; Yang, X.; Xu, L. Geo-information processing service composition for concurrent tasks: A qos-aware game theory approach. Comput. Geosci. 2012, 47, 46–59. [Google Scholar] [CrossRef]
- Wang, X.; Zhu, J.; Zheng, Z.; Song, W.; Shen, Y.; Lyu, M.R. A spatial-temporal QoS prediction approach for time-aware web service recommendation. ACM Trans. Web 2016, 10, 1–25. [Google Scholar] [CrossRef]
- Khanouche, M.E.; Amirat, Y.; Chibani, A.; Kerkar, M.; Yachir, A. Energy-centered and QoS-aware services selection for internet of things. IEEE Trans. Autom. Sci. Eng. 2016, 13, 1256–1269. [Google Scholar] [CrossRef]
- Sun, Y.; White, J.; Eade, S.; Schmidt, D.C. Roar: A QoS-oriented modeling framework for automated cloud resource allocation and optimization. J. Syst. Softw. 2016, 116, 146–161. [Google Scholar] [CrossRef]
- Wang, Q.; Wang, J. Intelligent Web map service aggregation. In Proceedings of the 2009 International Conference Computational Intelligence and Natural Computing, Wuhan, China, 6–7 June 2009; Volume 2, pp. 229–231. [Google Scholar]
- Yue, P.; Guo, X.; Zhang, M.; Jiang, L.; Zhai, X. Linked data and SDI: The case on web geoprocessing workflows. ISPRS J. Photogramm. Remote Sens. 2016, 114, 245–257. [Google Scholar] [CrossRef]
- Zhou, Z.; Cheng, Z.; Ning, K.; Li, W.; Zhang, L. A sub-chain ranking and recommendation mechanism for facilitating geospatial web service composition. Int. J. Web Serv. Res. 2014, 11, 52–75. [Google Scholar] [CrossRef]
- Tan, X.; Di, L.; Deng, M.; Chen, A.; Huang, F.; Peng, C.; Gao, M.; Yao, Y.; Sha, Z. Cloud- and agent-based geospatial service chain: A case study of submerged crops analysis during flooding of the Yangtze River Basin. IEEE J. Sel. Top. Appl. Earth Obs. Remote Sens. 2015, 8, 1359–1370. [Google Scholar] [CrossRef]
- Tan, X.; Di, L.; Deng, M.; Huang, F.; Ye, X.; Sha, Z.; Sun, Z.; Gong, W.; Shao, Y.; Huang, C. Agent-as-a-service-based geospatial service aggregation in the cloud: A case study of flood response. Environ. Model. Softw. 2016, 84, 210–225. [Google Scholar] [CrossRef]










| Cloud Node ID | Owner | Cloud Region | Agent | Data | Retained Data Volume | |
|---|---|---|---|---|---|---|
| Region Name | Location | |||||
| Cloud 1 | FCDRO | PEK2 | Beijing1 | None | Flood depth, safe area, FDZ data | 0.5 GB |
| Cloud 2 | MLR | PEK2 | Beijing1 | None | 1 m DEM, topographic map | 162.25 GB |
| Cloud 3 | MT | PEK3A | Beijing2 | None | Transportation and road data | 0.5 GB |
| Cloud 4 | BS | GD1 | Guangzhou | None | Population and economic statistics data | 0.32 GB |
| Cloud 5 | MA | PEK3A | Beijing2 | None | Landsat TM multispectral remote sensing data, agricultural multispectral sample library | 16.5 GB |
| Cloud 6 | ARO | AP1 | Hong Kong | Parallel flood submergence analysis; flood-affected population evaluation; refuge location analysis and evacuation route planning; scheduling of rescue workers, emergency supply materials, medical care resources, and volunteers; parallel crop extraction analysis, submerged crop analysis and agricultural loss evaluation. | None | 0 |
| Approach | Machine Configuration | Deployment of Data and Agents |
|---|---|---|
| 1 | Six QingCloud Windows VMs, each with eight VCPUs with 2.6 GHz, 64 GB of RAM, a 50-GB disk and DTR of 10 Mbps | As shown in Table 1 |
| 2 | Six QingCloud Windows VMs, each with four VCPUs with 2.6 GHz, 32 GB of RAM, 50-GB disks and DTR of 10 Mbps Virtual Clusters: QingCloud Virtual Clusters, each node with dual-core CPUs with 2.1 GHz, 32 GB of RAM, can increase or decrease Linux nodes dynamically | As shown in Table 1 |
© 2017 by the authors. Licensee MDPI, Basel, Switzerland. This article is an open access article distributed under the terms and conditions of the Creative Commons Attribution (CC BY) license (http://creativecommons.org/licenses/by/4.0/).
Share and Cite
Tan, X.; Guo, S.; Di, L.; Deng, M.; Huang, F.; Ye, X.; Sun, Z.; Gong, W.; Sha, Z.; Pan, S. Parallel Agent-as-a-Service (P-AaaS) Based Geospatial Service in the Cloud. Remote Sens. 2017, 9, 382. https://doi.org/10.3390/rs9040382
Tan X, Guo S, Di L, Deng M, Huang F, Ye X, Sun Z, Gong W, Sha Z, Pan S. Parallel Agent-as-a-Service (P-AaaS) Based Geospatial Service in the Cloud. Remote Sensing. 2017; 9(4):382. https://doi.org/10.3390/rs9040382
Chicago/Turabian StyleTan, Xicheng, Song Guo, Liping Di, Meixia Deng, Fang Huang, Xinyue Ye, Ziheng Sun, Weishu Gong, Zongyao Sha, and Shaoming Pan. 2017. "Parallel Agent-as-a-Service (P-AaaS) Based Geospatial Service in the Cloud" Remote Sensing 9, no. 4: 382. https://doi.org/10.3390/rs9040382
APA StyleTan, X., Guo, S., Di, L., Deng, M., Huang, F., Ye, X., Sun, Z., Gong, W., Sha, Z., & Pan, S. (2017). Parallel Agent-as-a-Service (P-AaaS) Based Geospatial Service in the Cloud. Remote Sensing, 9(4), 382. https://doi.org/10.3390/rs9040382

