Prediction of Common Surface Soil Properties Based on Vis-NIR Airborne and Simulated EnMAP Imaging Spectroscopy Data: Prediction Accuracy and Influence of Spatial Resolution
Abstract
:1. Introduction
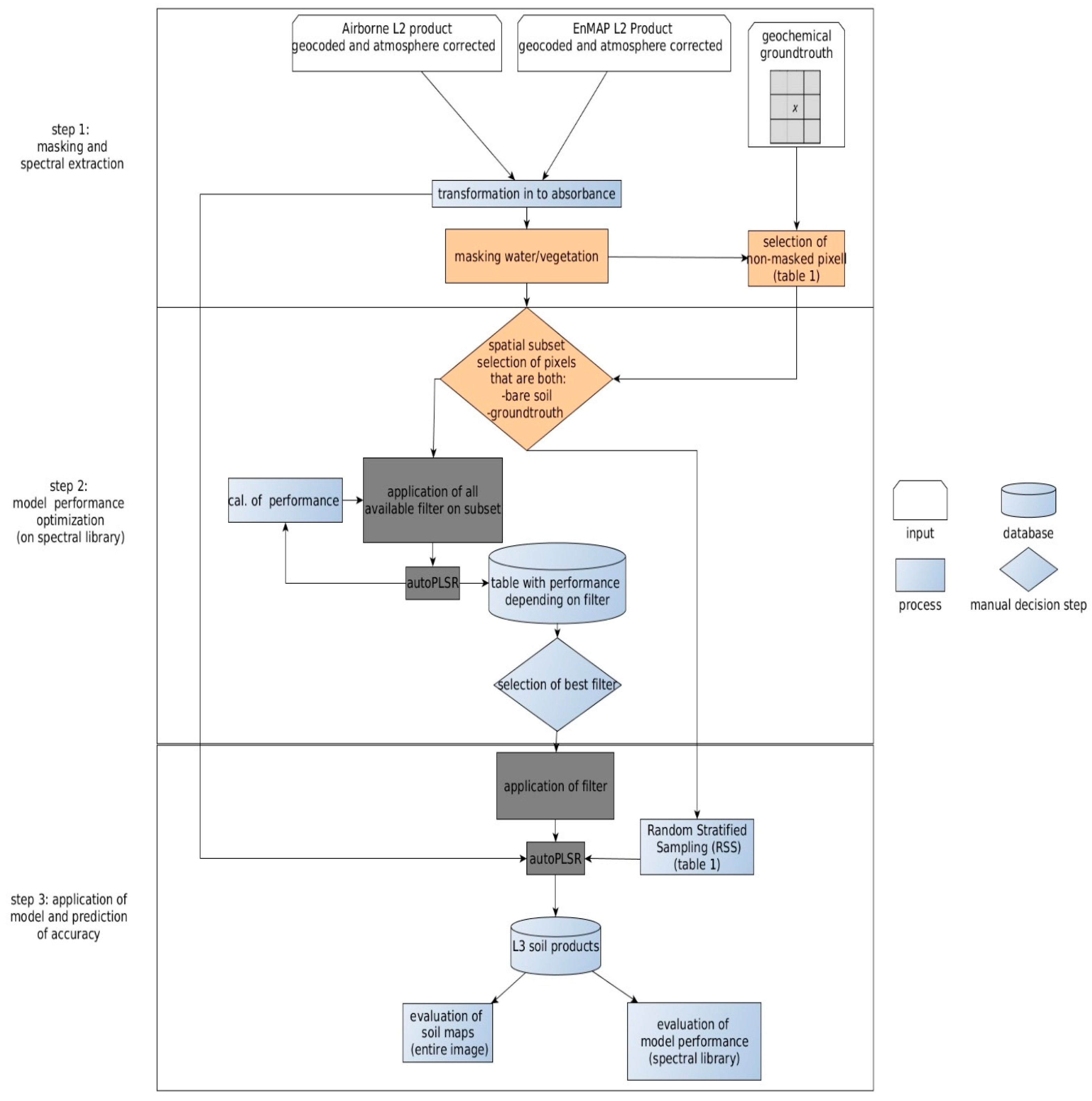
2. Materials and Methods
2.1. Test Sites and Datasets
2.1.1. Cabo de Gata-Nijar Test Site for Iron Oxide and Clay Prediction
2.1.2. Luxembourg Test Site for SOC Prediction
2.1.3. Simulation of EnMAP Spaceborne Hyperspectral Images
2.2. Methods
2.2.1. Quantitative Soil Prediction Models
2.2.2. Pre-Processing
2.2.3. Model Building and Evaluation
2.2.4. Dataset Separation for Calibration and Validation
2.2.5. Model Performance Assessment
- T1
- the hyperspectral data uncertainty;
- T2
- the model coefficients uncertainty;
- T3
- the laboratory reference measurement uncertainty and sampling errors; and
- T4
- the dependency between the spectral and model uncertainties.
2.2.6. Spatial Structure Analysis and Influence of Sensor Resolution
3. Results and Discussion
3.1. Quantitative Soil Prediction Models
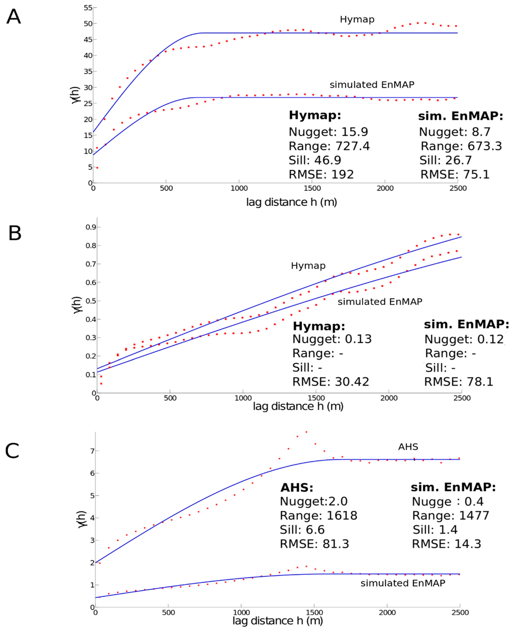
3.2. Spatial Structure Analysis and Influence of Sensor Resolution
4. Conclusions
- Although the slight decrease in prediction model performance, the spatial distribution of the soil properties is in general coherent between the simulated EnMAP and the airborne mapping.
- The variance contributor analysis and semivariograms show a highlighted importance of resolution adapted sampling strategies for the simulated EnMAP case. Adapting to this can potentially increase the performance of future multivariate models.
- The analyses of the variograms show that spatial structures predicted based on simulated EnMAP are well representative of the predicted spatial structures based on the airborne imagery with systematically lower calculated semivariance (averaging effect). The differences between EnMAP and airborne mapping are associated with heterogeneous areas where much finer detail and local variations are present in airborne soil maps and mixed pixels at EnMAP scale cannot represent variations at very small scale.
- The shape of the semivariograms is coherent with local conditions for SOC and clay (crop fields, and geomorphic unit).
- The automatic PLS procedure included in the EnMAP-Box is adequate to derive good soil prediction models which perform in an expected range (with RPIQ > 2.2 for the airborne data) and might be suitable for model building in an operational environment as long as adequate ground truth data are available.
- This paper was a first example concerning case studies from two different soil environments using semi-operational multivariate statistics for the quantitative prediction of soil properties using simulated EnMAP satellite imagery. In general, this work demonstrates the high potential of upcoming spaceborne hyperspectral missions for soil science studies but has also shown the need for future adapted strategies to cope with the lower spatial resolution. Nevertheless, compared with airborne soil maps at much finer scale, simulated EnMAP images at 30 m scale with good spectral resolution and estimated signal-to-noise ratio similar to sensor tests were able to deliver regional soil maps that are coherent with previous analyses in the region.
- Other factors that influence the prediction accuracy (e.g., spectral noise like atmosphere, surface roughness, sensor noise and illumination) are inherently included in error measures used and should be considered. We carried out a variance analysis to at least distinguish between modeling and data errors. The analysis showed that around 70%–80% of the variance of the results is due to uncertainties in the spectral data itself.
- Further work should focus on the strategy to cope with degraded satellite signal compared to airborne hyperspectral imagery including field effects and the larger spatial resolution by developing adapted ground sampling strategies for independent validation of the soil models. In particular, more developments are needed on the methodological approaches to check the suitability of current and future improved soil algorithms for global soil mapping, and look at the availability of adequate methodologies for soil model building using appropriate databases for model calibration. One main avenue of research concerns the use of recently available regional and global soil spectral databases to calibrate the soil spectral models and further develop the capabilities for operational quantitative soil mapping from space.
Acknowledgments
Author Contributions
Conflicts of Interest
References
- Hartemink, A.E.; McBratney, A. A soil science renaissance. Geoderma 2008, 148, 123–129. [Google Scholar] [CrossRef]
- UNEP. UNEP Year Book 2012; United Nations Environment Program: Nairobi, Kenya, 2012. [Google Scholar]
- Grunwald, S.; Thompson, J.A.; Boettinger, J.L. Digital soil mapping and modeling at continental scales: Finding solutions for global issues. Soil Sci. Soc. Am. J. 2011, 75, 1201–1213. [Google Scholar] [CrossRef]
- Arrouays, D.; Grundy, M.G.; Hartemink, A.E.; Hempel, J.W.; Heuvelink, G.B.; Hong, S.Y.; Zhang, G.L. Chapter Three-GlobalSoilMap: Toward a fine-resolution global grid of soil properties. Adv. Agron. 2014, 125, 93–134. [Google Scholar]
- European Commission. Soil Protection—The Long Story Behind the Strategy; Office for Official Publications of the European Communities: Luxembourg, Luxembourg, 2006. [Google Scholar]
- Hunt, G.R. Spectral signatures of particulate minerals in the visible and near-infrared. Geophysics 1977, 42, 501–513. [Google Scholar] [CrossRef]
- Hunt, G.R.; Salisbury, J.W. Visible and near-infrared reflectance spectra of minerals and rocks, I: Silicate minerals. Mod. Geol. 1970, 1, 219–228. [Google Scholar]
- Ben-Dor, E.; Irons, J.R.; Epema, G.F. Soil reflectance. In Manual of Remote Sensing: Remote Sensing for the Earth Sciences, 3rd ed.; Wiley & Sons: New York, NY, USA, 1999; pp. 111–173. [Google Scholar]
- Chabrillat, S.; Pinet, P.C.; Ceuleneer, G.; Johnson, P.E.; Mustard, J.F. Ronda peridotite massif: Methodology for its geological mapping and lithological discrimination from hyperspectral data. Int. J. Remote Sens. 2000, 21, 2363–2388. [Google Scholar] [CrossRef]
- Ben-Dor, E.; Banin, A. Near-infrared analysis as a rapid method to simultaneously evaluate several soil properties. Soil Sci. Soc. Am. J. 1995, 59, 364–372. [Google Scholar] [CrossRef]
- Dalal, R.C.; Henry, R.J. Simultaneous determination of moisture, organic carbon, and total nitrogen by near infrared reflectance spectrophotometry. Soil Sci. Soc. Am. J. 1986, 50, 120–123. [Google Scholar] [CrossRef]
- Nocita, M.; Stevens, A.; Noon, C.; van Wesemael, B. Prediction of soil organic carbon for different levels of soil moisture using Vis-NIR spectroscopy. Geoderma 2013, 199, 37–42. [Google Scholar] [CrossRef]
- Sørensen, L.K.; Dalsgaard, S. Determination of clay and other soil properties by near infrared spectroscopy. Soil Sci. Soc. Am. J. 2005, 69, 159–167. [Google Scholar] [CrossRef]
- Bellon-Maurel, V.; McBratney, A. Near-infrared (NIR) and mid-infrared (MIR) spectroscopic techniques for assessing the amount of carbon stock in soils—Critical review and research perspectives. Soil Biol. Biochem. 2011, 43, 1398–1410. [Google Scholar] [CrossRef]
- Rossel, R.V.; Adamchuk, V.I.; Sudduth, K.A.; McKenzie, N.J.; Lobsey, C. Proximal soil sensing: An effective approach for soil measurements in space and time. Adv. Agron. 2011, 113, 243–291. [Google Scholar]
- Soriano-Disla, J.M.; Janik, L.J.; Viscarra Rossel, R.A.; Macdonald, L.M.; McLaughlin, M.J. The performance of visible, near-, and mid-infrared reflectance spectroscopy for prediction of soil physical, chemical, and biological properties. Appl. Spectrosc. Rev. 2014, 49, 139–186. [Google Scholar] [CrossRef]
- Nocita, M.; Stevens, A.; van Wesemael, B.; Aitkenhead, M.; Bachmann, M.; Barthes, B.; Ben Dor, E.; Brown, D.J.; Clairotte, M.; Csorba, A.; et al. Soil spectroscopy: An alternative to wet chemistry for soil monitoring. Adv. Agron. 2015, 132, 139–159. [Google Scholar]
- Ben-Dor, E.; Chabrillat, S.; Demattê, J.A.M.; Taylor, G.R.; Hill, J.; Whiting, M.L.; Sommer, S. Using imaging spectroscopy to study soil properties. Remote Sens. Environ. 2009, 113, S38–S55. [Google Scholar] [CrossRef]
- Stevens, A.; Udelhoven, T.; Denis, A.; Tychon, B.; Lioy, R.; Hoffmann, L.; van Wesemael, B. Measuring soil organic carbon in croplands at regional scale using airborne imaging spectroscopy. Geoderma 2010, 158, 32–45. [Google Scholar] [CrossRef]
- Gerighausen, H.; Menz, G.; Kaufmann, H. Spatially explicit estimation of clay and organic carbon content in agricultural soils using multi-annual imaging spectroscopy data. Appl. Environ. Soil Sci. 2012. [Google Scholar] [CrossRef]
- Bayer, A.; Bachmann, M.; Müller, A.; Kaufmann, H. A comparison of feature-based MLR and PLS regression techniques for the prediction of three soil constituents in a degraded South African ecosystem. Appl. Environ. Soil Sci. 2012. [Google Scholar] [CrossRef]
- Gomez, C.; Rossel, R.A.V.; McBratney, A.B. Soil organic carbon prediction by hyperspectral remote sensing and field Vis-NIR spectroscopy: An Australian case study. Geoderma 2008, 146, 403–411. [Google Scholar] [CrossRef]
- Gomez, C.; Lagacherie, P.; Coulouma, G. Continuum removal versus PLSR method for clay and calcium carbonate content estimation from laboratory and airborne hyperspectral measurements. Geoderma 2008, 148, 141–148. [Google Scholar] [CrossRef]
- Stevens, A.; Nocita, M.; Toth, G.; Montanarella, L.; van Wesemael, B. Prediction of soil organic carbon at the European scale by visible and NearInfraRed reflectance spectroscopy. PLoS ONE 2013, 8, e66409. [Google Scholar] [CrossRef] [PubMed]
- Gomez, C.; Lagacherie, P.; Coulouma, G. Regional predictions of eight common soil properties and their spatial structures from hyperspectral Vis-NIR data. Geoderma 2012, 189, 176–185. [Google Scholar] [CrossRef]
- Guanter, L.; Kaufmann, H.; Segl, K.; Förster, S.; Rogaß, C.; Chabrillat, S.; Küster, T.; Hollstein, A.; Rossner, G.; Chlebek, C.; et al. The EnMAP spaceborne imaging spectroscopy mission for earth observation. Remote Sens. 2015, 7, 8830–8857. [Google Scholar] [CrossRef]
- Vågen, T.-G.; Leigh, A.; Winowiecki, A.; Tondoh, J.E.; Desta, L.T.; Gumbricht, T. Mapping of soil properties and land degradation risk in Africa using MODIS reflectance. Geoderma 2016, 263, 216–225. [Google Scholar] [CrossRef]
- Cudahy, T.; Caccetta, M.; Lau, I.; Rodger, A.; Laukamp, C.; Ong, C.; Chia, J.; Collings, S.; Rankine, T.; et al. Satellite ASTER geoscience map of Australia. v1. CSIRO. Data Collect. 2012. [Google Scholar] [CrossRef]
- Okujeni, A.; van der Linden, S.; Hostert, P. Extending the vegetation-impervious-soil model using simulated EnMAP data and machine learning. Remote Sens. Environ. 2015, 158, 69–80. [Google Scholar] [CrossRef]
- Malec, S.; Rogge, D.; Heiden, U.; Sanchez-Azofeifa, A.; Bachmann, M.; Wegmann, M. Capability of spaceborne hyperspectral EnMAP mission for mapping fractional cover for soil erosion modeling. Remote Sens. 2015, 7, 11776–11800. [Google Scholar] [CrossRef]
- Gomez, C.; Oltra-Carrió, R.; Bacha, S.; Lagacherie, P.; Briottet, X. Evaluating the sensitivity of clay content prediction to atmospheric effects and degradation of image spatial resolution using hyperspectral VNIR/SWIR imagery. Remote Sens. Environ. 2015, 164, 1–15. [Google Scholar] [CrossRef]
- Mulder, V.L.; de Bruina, S.; Weyermann, J.; Kokaly, R.F.; Schaepman, M.E. Characterizing regional soil mineral composition using spectroscopy and geostatistics. Remote Sens. Environ. 2013, 139, 415–429. [Google Scholar] [CrossRef]
- Schwanghart, W.; Jarmer, T. Linking spatial patterns of soil organic carbon to topography: A case study from south-eastern Spain. Geomorphology 2011, 126, 252–263. [Google Scholar] [CrossRef]
- Vasques, G.M.; Grunwald, S.J.O.S.; Sickman, J.O. Comparison of multivariate methods for inferential modeling of soil carbon using visible/near-infrared spectra. Geoderma 2008, 146, 14–25. [Google Scholar] [CrossRef]
- Chabrillat, S.; Foerster, S.; Steinberg, A.; Segl, K. Prediction of common surface soil properties using airborne and simulated EnMAP hyperspectral images: Impact of soil algorithm and sensor characteristic. In Proceedings of the 2014 IEEE International Geoscience and Remote Sensing Symposium, Québec City, QC, Canada, 13–18 July 2014; pp. 2914–2917.
- Guerrero, C.; Stenberg, B.; Wetterlind, J.; Viscarra Rossel, R.A.; Maestre, F.T.; Mouazen, A.M.; Zornoza, R.; Ruiz-Sinoga, J.D.; Kuang, B. Assessment of soil organic carbon at local scale with spiked NIR calibrations: Effects of selection and extra-weighting on the spiking subset. Eur. J. Soil Sci. 2014, 65, 248–263. [Google Scholar] [CrossRef]
- Aranda, V.; Oyonarte, C. Effect of vegetation with different evolution degree on soil organic matter in a semi-arid environment (Cabo de Gata-Níjar Natural Park, SE Spain). J. Arid Environ. 2005, 62, 631–647. [Google Scholar] [CrossRef]
- Paruelo, J.M.; Piñeiro, G.; Escribano, P.; Oyonarte, C.; Alcaraz, D.; Cabello, J. Temporal and spatial patterns of ecosystem functioning in protected arid areas in southeastern Spain. Appl. Veg. Sci. 2005, 8, 93–102. [Google Scholar] [CrossRef]
- Fernández-Soler, J.M. Volcanics of the Almeria province. A field guide to the Neogene sedimentary basins of the Almería province. SE Spain 2001, 7, 58–88. [Google Scholar]
- Richter, N.; Chabrillat, S.; Kaufmann, H. Enhanced quantification of soil variables linked with soil degradation using imaging spectroscopy. In Proceedings of the 5th EARSeL Workshop, Bruges, Belgium, 23–25 April 2007; p. 7.
- Richter, N.; Jarmer, T.; Chabrillat, S.; Oyonarte, C.; Hostert, P.; Kaufmann, H. Free iron oxide determination in Mediterranean soils using diffuse reflectance spectroscopy. Soil Sci. Soc. Am. J. 2009, 73, 72–81. [Google Scholar] [CrossRef]
- Chabrillat, S.; Naumann, N.; Escribano, P.; Bachmann, M.; Spengler, D.; Holzwarth, S.; Palacios-Orueta, A.; Oyonarte, C. Cabo de Gata-Nίjar natural park 2003–2005—A multitemporal hyperspectral flight campaign for EnMAP science preparatory activities. EnMAP flight campaigns technical report. GFZ Data Serv. 2016. [Google Scholar] [CrossRef]
- Cocks, T.; Jenssen, R.; Steward, A.; Wilson, I.; Shields, T. The HyMap airborne hyperspectral sensor: The system, calibration and performance. In Proceedings of the 1st European Association of Remote Sensing Laboratories (EARSeL) Workshop on Imaging Spectroscopy, University of Zurich, Switzerland, 6–8 October 1998; pp. 37–42.
- Fernández-Renau, A.; Gómez, J.A.; de Miguel, E. The INTA AHS system. Proc. SPIE 2005. [Google Scholar] [CrossRef]
- Segl, K.; Guanter, L.; Rogaß, C.; Küster, T.; Roessner, S.; Kaufmann, H.; Sang, B.; Mogulsky, V.; Hofer, S. EeteS—The EnMAP end-to-end simulation tool. IEEE J. Sel. Top. Appl. Earth Obs. Remote Sens. 2012, 5, 522–530. [Google Scholar] [CrossRef]
- Wold, S.; Sjöström, M.; Eriksson, L. PLS-regression: A basic tool of chemometrics. Chemom. Intell. Lab. Syst. 2001, 58, 109–130. [Google Scholar] [CrossRef]
- Mark Howard, L.; Tunnell, D. Qualitative near-infrared reflectance analysis using Mahalanobis distances. Anal. Chem. 1985, 57, 1449–1456. [Google Scholar] [CrossRef]
- Van der Linden, S.; Rabe, A.; Held, M.; Jakimow, B.; Leitão, P.J.; Okujeni, A.; Schwieder, M.; Suess, S.; Hostert, P. The EnMAP-Box—A toolbox and application programming interface for EnMAP data processing. Remote Sens. 2015, 7, 11249–11266. [Google Scholar] [CrossRef]
- Oldenburg, C.; Schmidtlein, S.; Feilhauer, H. AutoPLSR: Manual for Application: AutoPLSR (1.x), EnMAP-Box Documentation. Available online: http://www.dev.geo.hu-berlin.de/enmap-box/documentation/applications/autoPLSR/help/manual.pdf (accessed on 12 August 2015).
- Schmidtlein, S.; Bruelheide, H.; Feilhauer, H. Mapping plant strategy types using remote sensing. J. Veg. Sci. 2012, 23, 395–604. [Google Scholar] [CrossRef]
- Chabrillat, S.; Eisele, A.; Guillaso, S.; Rogaß, C.; Ben-Dor, E.; Kaufmann, H. HYSOMA: An easy-to-use software interface for soil mapping applications of hyperspectral imagery. In Proceedings of the 7th EARSeL SIG Imaging Spectroscopy Workshop, Edinburgh, UK, 11–13 April 2011.
- Savitzky, A.; Golay, M.J. Smoothing and differentiation of data by simplified least squares procedures. Anal. Chem. 1964, 36, 1627–1639. [Google Scholar] [CrossRef]
- Bellon-Maurel, V.; Fernandez-Ahumada, E.; Palagos, P.; Roger, J.-M.; McBratney, A.B. Critical review of chemometric indicators commonly used for assessing the quality of the prediction of soil attributes by NIR spectroscopy. TrAC Trends Anal. Chem. 2010, 29, 1073–1081. [Google Scholar] [CrossRef]
- Sarkhot, D.V.; Grunwald, S.; Ge, Y.; Morgan, C.L.S. Comparison and detection of total and available soil carbon fractions using visible/near infrared diffuse reflectance spectroscopy. Geoderma 2011, 164, 22–32. [Google Scholar] [CrossRef]
- Fernandez-Ahumada, E.; Roger, J.M.; Palagos, B. A new formulation to estimate the variance of model prediction. Application to near infrared spectroscopy calibration. Anal. Chim. Acta 2012, 721, 28–34. [Google Scholar] [CrossRef] [PubMed]
- Wackernagel, H. Multivariate Geostatistics: An Introduction with Applications; Springer Science & Business Media: Berlin, Germany, 2013. [Google Scholar]
- Matérn, B. Spatial variation, meddelanden fran statens skogsforskningsinstitut. Lect. Notes Stat. 1960, 36, 21. [Google Scholar]
- Chang, C.-W.; Laird, D.A.; Mausbach, M.J.; Hurburgh, C.R. Near-infrared reflectance spectroscopy—Principal components regression analyses of soil properties. Soil Sci. Soc. Am. J. 2001, 65, 480–490. [Google Scholar] [CrossRef]
- Richter, N. Pedogenic Iron Oxide Determination of Soil Surfaces from Laboratory Spectroscopy and HyMap Image Data—A Case Study in Cabo de Gata-Nijar Natural Park. Ph.D. Thesis, Mathematisch-Naturwissenschafltichen Fakultät II der Humboldt-Universität, Berlin, Germany, 2009. [Google Scholar]
- Rousseeuw, P.J.; Debruyne, M.; Engelen, S.; Hubert, M. Robustness and outlier detection in chemometrics. Crit. Rev. Anal. Chem. 2006, 36, 221–242. [Google Scholar] [CrossRef]
- Odlare, M.; Svensson, K.; Pell, M. Near infrared reflectance spectroscopy for assessment of spatial soil variation in an agricultural field. Geoderma 2005, 126, 193–202. [Google Scholar] [CrossRef]







| Soil Database Available | Selected HyMap/AHS | Selected EnMAP | |
|---|---|---|---|
| Iron Oxide | 51 | 23/20 | 23/20 |
| Clay | 51 | 25/18 | 22/17 |
| SOC | 81 | 46/31 | 46/31 |
| Iron Oxide | Clay | SOC | |
|---|---|---|---|
| HyMap/AHS | 14.3 (3.7, 41.5) | 20.1 (7.7, 65.3) | 14.6 (8.9, 42.6) |
| EnMAP | 14.3 (3.7, 41.2) | 21.9 (7.9, 65.1) | 14.9 (8.2, 41.1) |
| (a) Airborne HyMap/AHS | ||||
| R2 | RMSE * | RPD | RPIQ | |
| Iron Oxide | 0.66 | 4.7 | 1.7 | 2.3 |
| Clay | 0.64 | 2.4 | 1.7 | 2.2 |
| SOC | 0.74 | 2.2 | 1.9 | 2.9 |
| (b) Spaceborne EnMAP | ||||
| R2 | RMSE * | RPD | RPIQ | |
| Iron Oxide | 0.6 | 5 | 1.6 | 2.2 |
| Clay | 0.53 | 2.6 | 1.5 | 1.4 |
| SOC | 0.67 | 2.8 | 1.7 | 2.2 |
| (a) HyMap/AHS | ||||
| T1 | T2 | T3 | T4 | |
| Iron Oxide | 0.83 | 0.05 | 0.04 | 0.09 |
| Clay | 0.76 | 0.06 | 0.09 | 0.10 |
| SOC | 0.80 | 0.05 | 0.04 | 0.11 |
| (b) EnMAP | ||||
| T1 | T2 | T3 | T4 | |
| Iron Oxide | 0.75 | 0.05 | 0.08 | 0.12 |
| Clay | 0.70 | 0.06 | 0.13 | 0.11 |
| SOC | 0.72 | 0.60 | 0.09 | 0.13 |
© 2016 by the authors; licensee MDPI, Basel, Switzerland. This article is an open access article distributed under the terms and conditions of the Creative Commons Attribution (CC-BY) license (http://creativecommons.org/licenses/by/4.0/).
Share and Cite
Steinberg, A.; Chabrillat, S.; Stevens, A.; Segl, K.; Foerster, S. Prediction of Common Surface Soil Properties Based on Vis-NIR Airborne and Simulated EnMAP Imaging Spectroscopy Data: Prediction Accuracy and Influence of Spatial Resolution. Remote Sens. 2016, 8, 613. https://doi.org/10.3390/rs8070613
Steinberg A, Chabrillat S, Stevens A, Segl K, Foerster S. Prediction of Common Surface Soil Properties Based on Vis-NIR Airborne and Simulated EnMAP Imaging Spectroscopy Data: Prediction Accuracy and Influence of Spatial Resolution. Remote Sensing. 2016; 8(7):613. https://doi.org/10.3390/rs8070613
Chicago/Turabian StyleSteinberg, Andreas, Sabine Chabrillat, Antoine Stevens, Karl Segl, and Saskia Foerster. 2016. "Prediction of Common Surface Soil Properties Based on Vis-NIR Airborne and Simulated EnMAP Imaging Spectroscopy Data: Prediction Accuracy and Influence of Spatial Resolution" Remote Sensing 8, no. 7: 613. https://doi.org/10.3390/rs8070613
APA StyleSteinberg, A., Chabrillat, S., Stevens, A., Segl, K., & Foerster, S. (2016). Prediction of Common Surface Soil Properties Based on Vis-NIR Airborne and Simulated EnMAP Imaging Spectroscopy Data: Prediction Accuracy and Influence of Spatial Resolution. Remote Sensing, 8(7), 613. https://doi.org/10.3390/rs8070613

