A New Operational Snow Retrieval Algorithm Applied to Historical AMSR-E Brightness Temperatures
Abstract
:1. Introduction
2. Considerations on the Retrieval of SWE from Microwave Brightness Temperatures and Physical Basis
3. Materials and Methods
3.1. Description of the Current Operational Retrieval Algorithm
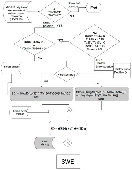
3.2. The New Operational Snow AMSR-E Algorithm
3.2.1. A New Scheme for Retrieval Coefficients
3.2.2. Snow Temperature and Snow Density
3.3. Validation Datasets
3.3.1. Canadian Meteorological Centre Dataset
3.3.2. WMO Ground Observations Co-Registered with AMSR-E Data
3.3.3. The GlobSnow Product
4. Results
4.1. Comparison between AMSR-E and CMC
4.2. Comparison of Spaceborne Estimates with WMO Data
4.3. Comparison of Spaceborne Estimates with GlobSnow
4.3.1. Snow Depth
4.3.2. SWE
5. Conclusions
Supplementary Materials
Acknowledgments
Author Contributions
Conflicts of Interest
Abbreviations
| SWE | Snow Water Equivalent |
| SD | Snow Depth |
| AMSR-E | Advanced Microwave Scanning Radiometer for EOS (Earth Orbiting System) |
| NASA | National Aeronautics and Space Administration |
| CMC | Canadian Meteorological Center |
| AWS | automatic weather stations |
| SCA | snow covered area |
| NSIDC | National Snow and Ice Data Center |
| GCOM-W | Global Change Observation Mission—Water |
| SMMR | Scanning Multi-channel Microwave Radiometer |
| SSM/I | Special Sensor Microwave Imager |
| MODIS | Moderate Resolution Imaging Spectroradiometer |
| IGBP | International Geosphere-Biosphere Programme |
| SDf | snow depth for forest covered area |
| SDo | snow depth for non-forested component |
| Tb | Brightness temperature |
| H | horizontal polarization |
| V | vertical polarization |
| Fd | forest density |
| Pfrost | permafrost |
| Gr | grain size |
| ANN | Artificial Neural Network |
| DOY | day of year |
| SC | class of snow |
| WMO | World Meteorological Organization |
| GEM | Global Environmental Multiscale |
| ECMWF | European Centre for Medium-Range Weather Forecasts |
| INTAS-SCCONE | International Association for the promotion of co-operation with scientists from the New Independent States of the former Soviet Union—Snow Cover Changes Over Northern Eurasia |
References
- Zhang, X.; Zwiers, F.W.; Hegerl, G.C.; Lambert, F.H.; Gillett, N.P.; Solomon, S.; Stott, P.A.; Nozawa, T. Detection of human influence on twentieth-century precipitation trends. Nature 2007, 448, 461–465. [Google Scholar] [CrossRef] [PubMed]
- Cohen, J. Snow cover and climate. Weather 1994, 49, 150–156. [Google Scholar] [CrossRef]
- Mote, T.L. On the role of snow cover in depressing air temperature. J. Appl. Meteorol. Climatol. 2008, 47, 2008–2022. [Google Scholar] [CrossRef]
- Graybeal, D.Y.; Leathers, D.J. Snowmelt-related flood risk in Appalachia: First estimates from a historical snow climatology. J. Appl. Meteorol. Climatol. 2006, 45, 178–193. [Google Scholar] [CrossRef]
- Leathers, D.J.; Robinson, D.A. The association between extremes in North American snow cover extent and United States temperatures. J. Clim. 1993, 6, 1345–1355. [Google Scholar] [CrossRef]
- Jones, H.G.; Pomeroy, J.W.; Walker, D.A.; Hoham, R.W. (Eds.) Snow Ecology: An Interdisciplinary Examination of Snow-Covered Ecosystems, 1st ed.; Cambridge University Press: Cambridge, UK; New York, NY, USA, 2001.
- Barnett, T.P.; Adam, J.C.; Lettenmaier, D.P. Potential impacts of a warming climate on water availability in snow-dominated regions. Nature 2005, 438, 303–309. [Google Scholar] [CrossRef] [PubMed]
- Barry, R.G. The role of snow and ice in the global climate system: A review. Polar Geogr. 2002, 26, 235–246. [Google Scholar] [CrossRef]
- Armstrong, R.; Knowles, K.; Brodzik, M.; Hardman, M.A. DMSP SSM/I-SSMIS Pathfinder Daily EASE-Grid Brightness Temperatures, version 2; NASA National Snow Ice Data Center Distributed Active Archive Center: Boulder, CO, USA, 1994. [Google Scholar]
- Knowles, K.E.; Njoku, G.; Armstrong, R.; Brodzik, M. Nimbus-7 SMMR Pathfinder Daily EASE-Grid Brightness Temperatures, version 1; NASA National Snow Ice Data Center Distributed Active Archive Center: Boulder, CO, USA, 2000. [Google Scholar]
- Ulaby, F.T.; Moore, R.K.; Fung, A.K. Microwave Remote Sensing: Active and Passive, Volume 1—Microwave Remote Sensing Fundamentals and Radiometry; Microwave Remote Sensing; Artech House Publishers: Norwood, MA, USA, 1981; Volume 1, p. 456. [Google Scholar]
- Aschbacher, J. Land Surface Studies and Atmospheric Effects by Satellite Microwave Radiometry. Ph.D. Thesis, University of Innsbruck, Innsbruck, Austria, 1989. [Google Scholar]
- Chang, A.; Foster, J.L.; Hall, D.K. Nimbus-7 SMMR derived monthly global snow cover and snow depth. Ann. Glaciol. 1987, 9, 39–44. [Google Scholar]
- Foster, J.L.; Chang, A.T.C.; Hall, D.K. Comparison of snow mass estimates from a prototype passive microwave snow algorithm, a revised algorithm and a snow depth climatology. Remote Sens. Environ. 1997, 62, 132–142. [Google Scholar] [CrossRef]
- Hallikainen, M.T.; Jolma, P.A. Comparison of algorithms for retrieval of snow water equivalent from Nimbus-7 SMMR data in Finland. IEEE Trans. Geosci. Remote Sens. 1992, 30, 124–131. [Google Scholar] [CrossRef]
- Tait, A. Estimation of snow water equivalent using passive microwave radiation data. In Proceedings of the 1996 International Geoscience and Remote Sensing Symposium—Remote Sensing for a Sustainable Future, Lincoln, NE, USA, 27–31 May 1996.
- Sturm, M.; Taras, B.; Liston, G.E.; Derksen, C.; Jonas, T.; Lea, J. Estimating snow water equivalent using snow depth data and climate classes. J. Hydrometeorol. 2010, 11, 1380–1394. [Google Scholar] [CrossRef]
- Derksen, C.; Toose, P.; Rees, A.; Wang, L.; English, M.; Walker, A.; Sturm, M. Development of a tundra-specific snow water equivalent retrieval algorithm for satellite passive microwave data. Remote Sens. Environ. 2010, 114, 1699–1709. [Google Scholar] [CrossRef]
- Clifford, D. Global estimates of snow water equivalent from passive microwave instruments: History, challenges and future developments. Int. J. Remote Sens. 2010, 31, 3707–3726. [Google Scholar] [CrossRef]
- Tedesco, M.; Pulliainen, J.; Takala, M.; Hallikainen, M.; Pampaloni, P. Artificial neural network-based techniques for the retrieval of SWE and snow depth from SSM/I data. Remote Sens. Environ. 2004, 90, 76–85. [Google Scholar] [CrossRef]
- Tedesco, M.; Kim, E.J. Intercomparison of electromagnetic models for passive microwave remote sensing of snow. IEEE Trans. Geosci. Remote Sens. 2006, 44, 2654–2666. [Google Scholar] [CrossRef]
- Pulliainen, J. Mapping of snow water equivalent and snow depth in boreal and sub-arctic zones by assimilating space-borne microwave radiometer data and ground-based observations. Remote Sens. Environ. 2006, 101, 257–269. [Google Scholar] [CrossRef]
- Takala, M.; Luojus, K.; Pulliainen, J.; Derksen, C.; Lemmetyinen, J.; Kärnä, J.P.; Koskinen, J.; Bojkov, B. Estimating northern hemisphere snow water equivalent for climate research through assimilation of space-borne radiometer data and ground-based measurements. Remote Sens. Environ. 2011, 115, 3517–3529. [Google Scholar] [CrossRef]
- Grippa, M.; Kergoat, L.; Le Toan, T.; Mognard, N.M.; Delbart, N.; L’Hermitte, J.; Vicente-Serrano, S.M. The impact of snow depth and snowmelt on the vegetation variability over central Siberia. Geophys. Res. Lett. 2005, 32. [Google Scholar] [CrossRef]
- Kelly, R.E.; Chang, A.T.; Tsang, L.; Foster, J.L. A prototype AMSR-E global snow area and snow depth algorithm. IEEE Trans. Geosci. Remote Sens. 2003, 41, 230–242. [Google Scholar] [CrossRef]
- Tedesco, M.; Reichle, R.; Löw, A.; Markus, T.; Foster, J.L. Dynamic approaches for snow depth retrieval from spaceborne microwave brightness temperature. IEEE Trans. Geosci. Remote Sens. 2010, 48, 1955–1967. [Google Scholar] [CrossRef]
- Fuller, M.C.; Derksen, C.; Yackel, J. Plot scale passive microwave measurements and modeling of layered snow using the multi-layered HUT model. Can. J. Remote Sens. 2015, 41, 219–231. [Google Scholar] [CrossRef]
- Lemmetyinen, J.; Derksen, C.; Toose, P.; Proksch, M.; Pulliainen, J.; Kontu, A.; Rautiainen, K.; Seppänen, J.; Hallikainen, M. Simulating seasonally and spatially varying snow cover brightness temperature using HUT snow emission model and retrieval of a microwave effective grain size. Remote Sens. Environ. 2015, 156, 71–95. [Google Scholar] [CrossRef]
- Che, T.; Li, X.; Jin, R.; Huang, C. Assimilating passive microwave remote sensing data into a land surface model to improve the estimation of snow depth. Remote Sens. Environ. 2014, 143, 54–63. [Google Scholar] [CrossRef]
- De Lannoy, G.J.M.; Reichle, R.H.; Arsenault, K.R.; Houser, P.R.; Kumar, S.; Verhoest, N.E.C.; Pauwels, V.R.N. Multiscale assimilation of Advanced Microwave Scanning Radiometer–EOS snow water equivalent and Moderate Resolution Imaging Spectroradiometer snow cover fraction observations in northern Colorado. Water Resour. Res. 2012, 48. [Google Scholar] [CrossRef]
- Tedesco, M.; Kelly, R.; Foster, J.L.; Chang, A.T.C. AMSR-E/Aqua Daily L3 Global Snow Water Equivalent EASE-Grids, version 2; NASA National Snow Ice Data Center Distributed Active Archive Center: Boulder, CO, USA, 2004. [Google Scholar]
- AMSR-E Instrument Description. Available online: https://nsidc.org/data/docs/daac/amsre_instrument.gd.html (accessed on 13 October 2016).
- Brodzik, M.J.; Knowles, K. EASE-Grid: A Versatile Set of Equal-Area Projections and Grids. In Discrete Global Grids; Goodchild, M., Ed.; National Center for Geographic Information & Analysis: Santa Barbara, CA, USA, 2002. [Google Scholar]
- Tedesco, M.; Jeyaratnam, J.; Kelly, R. NRT AMSR2 Daily L3 Global Snow Water Equivalent EASE-Grids; NASA LANCE AMSR2 at the Global Hydrology Resource Center Distributed Active Archive Center: Huntsville, AL, USA, 2015. [Google Scholar]
- Ulaby, F.T.; Moore, R.K.; Fung, A.K. Microwave Remote Sensing: Active and Passive; Artech House Publishers: Norwood, MA, USA, 1986. [Google Scholar]
- Bernier, P.Y. Microwave remote sensing of snowpack properties: Potential and limitations. Hydrol. Res. 1987, 18, 1–20. [Google Scholar]
- Mätzler, C. Applications of the interaction of microwaves with the natural snow cover. Remote Sens. 1987, 2. [Google Scholar] [CrossRef]
- Tsang, L.; Kong, J.A. Scattering of electromagnetic waves from a dense medium consisting of correlated mie scatterers with size distributions and applications to dry snow. J. Electromagn. Waves Appl. 1992, 6, 265–286. [Google Scholar] [CrossRef]
- Tsang, L.; Chen, C.T.; Chang, A.T.C.; Guo, J.; Ding, K.H. Dense media radiative transfer theory based on quasicrystalline approximation with applications to passive microwave remote sensing of snow. Radio Sci. 2000, 35, 731–749. [Google Scholar] [CrossRef]
- Tsang, L.; Kong, J.A. Multiple scattering of electromagnetic waves by random distributions of discrete scatterers with coherent potential and quantum mechanical formalism. J. Appl. Phys. 1980, 51. [Google Scholar] [CrossRef]
- Zurk, L.M.; Ding, K.H.; Tsang, L.; Winebrenner, D.P. Monte Carlo simulations of the extinction rate of densely packed spheres with clustered and non-clustered geometries. In Proceedings of the 1994 International Geoscience and Remote Sensing Symposium—Surface and Atmospheric Remote Sensing: Technologies, Data Analysis and Interpretation, Pasadena, CA, USA, 8–12 August 1994; Volume 1, pp. 535–537.
- Josberger, E.G.; Mognard, N.M. A passive microwave snow depth algorithm with a proxy for snow metamorphism. Hydrol. Process. 2002, 16, 1557–1568. [Google Scholar] [CrossRef]
- Tedesco, M.; Kim, E.J.; England, A.W.; Roo, R.D.D.; Hardy, J.P. Brightness temperatures of snow melting/refreezing cycles: Observations and modeling using a multilayer dense medium theory-based model. IEEE Trans. Geosci. Remote Sens. 2006, 44, 3563–3573. [Google Scholar] [CrossRef]
- Derksen, C.; Strapp, J.W.; Walker, A. Passive microwave brightness temperature scaling over snow covered boreal forest and tundra. In Proceedings of the 2006 IEEE International Conference on Geoscience and Remote Sensing Symposium (IGARSS), Denver, CO, USA, 31 July–4 August 2006.
- Wang, J.R.; Tedesco, M. Identification of atmospheric influences on the estimation of snow water equivalent from AMSR-E measurements. Remote Sens. Environ. 2007, 111, 398–408. [Google Scholar] [CrossRef]
- Tedesco, M.; Kim, E.J.; Cline, D.; Graf, T.; Koike, T.; Armstrong, R.; Brodzik, M.J.; Hardy, J. Comparison of local scale measured and modelled brightness temperatures and snow parameters from the CLPX 2003 by means of a dense medium radiative transfer theory model. Hydrol. Process. 2006, 20, 657–672. [Google Scholar] [CrossRef]
- Chang, A.T.C.; Foster, J.L.; Hall, D.K.; Rango, A.; Hartline, B.K. Snow water equivalent estimation by microwave radiometry. Cold Reg. Sci. Technol. 1982, 5, 259–267. [Google Scholar] [CrossRef]
- Chang, A. Algorithm Theoretical Basis Document (ATBD) for the AMSR-E Snow Water Equivalent Algorithm; NASA GSFC: Greenbelt, MD, USA, 2000.
- Hansen, M.C.; DeFries, R.S.; Townshend, J.R.G.; Carroll, M.; Dimiceli, C.; Sohlberg, R.A. Global percent tree cover at a spatial resolution of 500 meters: First results of the MODIS vegetation continuous fields algorithm. Earth Interact. 2003, 7, 1–15. [Google Scholar] [CrossRef]
- Dewey, K.F.; Heim, R. Satellite Observations of Variations in Northern Hemisphere Seasonal Snow Cover; NOAA Technical Report NESS 87; NOAA: Washington, DC, USA, 1981.
- Ashcroft, P.; Wentz, F.J. AMSR-E/Aqua L2A Global Swath Spatially-Resampled Brightness Temperatures, version 3; NASA National Snow Ice Data Center Distributed Active Archive Center: Boulder, CO, USA, 2013. [Google Scholar]
- Sturm, M.; Holmgren, J.; Liston, G.E. A seasonal snow cover classification system for local to global applications. J. Clim. 1995, 8, 1261–1283. [Google Scholar] [CrossRef]
- Tedesco, M.; Narvekar, P.S. Assessment of the NASA AMSR-E SWE product. IEEE J. Sel. Top. Appl. Earth Obs. Remote Sens. 2010, 3, 141–159. [Google Scholar] [CrossRef]
- Pulliainen, J.T.; Grandell, J.; Hallikainen, M.T. HUT snow emission model and its applicability to snow water equivalent retrieval. IEEE Trans. Geosci. Remote Sens. 1999, 37, 1378–1390. [Google Scholar] [CrossRef]
- Mognard, M.; Josberger, E.G. Northern Great Plains 1996/97 seasonal evolution of snowpack parameters from satellite passive-microwave measurements. Ann. Glaciol. 2002, 34, 15–23. [Google Scholar] [CrossRef]
- Biancamaria, S.; Mognard, N.M.; Boone, A.; Grippa, M.; Josberger, E.G. A satellite snow depth multi-year average derived from SSM/I for the high latitude regions. Remote Sens. Environ. 2008, 112, 2557–2568. [Google Scholar] [CrossRef]
- Brown, R.D.; Braaten, R.O. Spatial and temporal variability of Canadian monthly snow depths, 1946–1995. Atmos. Ocean 1998, 36, 37–54. [Google Scholar] [CrossRef]
- Zuerndorfer, B.W.; England, A.W.; Dobson, M.C.; Ulaby, F.T. Mapping freeze/thaw boundaries with SMMR data. Agric. For. Meteorol. 1990, 52, 199–225. [Google Scholar] [CrossRef]
- Haykin, S. Neural networks: A Comprehensive Foundation; Prentice Hall: Upper Saddle River, NJ, USA, 1999. [Google Scholar]
- Tedesco, M.; Miller, J. Co-Registered AMSR-E, QuikSCAT, and WMO Data, version 1; NASA National Snow Ice Data Center Distributed Active Archive Center: Boulder, CO, USA, 2010; Available online: https://nsidc.org/data/nsidc-0450 (accessed on 13 October 2016).
- Liston, G.E.; Sturm, M. A snow-transport model for complex terrain. J. Glaciol. 1998, 44, 498–516. [Google Scholar]
- Brown, R.D.; Brasnett, B. Canadian Meteorological Centre (CMC) Daily Snow Depth Analysis Data; NASA National Snow Ice Data Center Distributed Active Archive Center: Boulder, CO, USA, 2010. [Google Scholar]
- Data|WMO (World Meteorological Organization). Available online: https://www.wmo.int/datastat/wmodata_en.html (accessed on 13 October 2016).
- Brown, R.D.; Brasnett, B.; Robinson, D. Gridded North American monthly snow depth and snow water equivalent for GCM evaluation. Atmos. Ocean 2003, 41, 1–14. [Google Scholar] [CrossRef]
- Brasnett, B. A global analysis of snow depth for numerical weather prediction. J. Appl. Meteorol. 1999, 38, 726–740. [Google Scholar] [CrossRef]
- Tedescco, M.; Jeffrey, M. Co-Registered AMSR-E, QuikSCAT, and WMO Data. Available online: http://nsidc.org/data/docs/daac/nsidc0450_amsre_quikscat_wmo/pdfs/nsidc0450_amsre_quikscat_wmo.pdf (accessed on 3 August 2016).
- Pulliainen, J.; Luojus, K.; Pinnock, S. GlobSnow. Available online: http://www.globsnow.info/ (accessed on 1 August 2016).
- Kitaev, L.; Kislov, A.; Krenke, A.; Razuvaev, V.; Martuganov, R.; Konstantinov, I. The snow cover characteristics of northern Eurasia and their relationship to climatic parameters. Boreal Environ. Res. 2002, 7, 437–445. [Google Scholar]
- Derksen, C.; (Climate Processes Section, Environment and Climate Change Canada, Toronto, ON, Canada). Personal communication, 2015.









| Center Freq (GHz) | 6.9 | 10.7 | 18.7 | 23.8 | 36.5 | 89.0 |
| Band Width (MHz) | 350 | 100 | 200 | 400 | 1000 | 3000 |
| Sensitivity (K) | 0.3 | 0.6 | 0.6 | 0.6 | 0.6 | 1.1 |
| IFOV (km × km) | 76 × 44 | 49 × 28 | 28 × 16 | 31 × 18 | 14 × 8 | 6 × 4 |
| Sampling Rate (km × km) | 10 × 10 | 10 × 10 | 10 × 10 | 10 × 10 | 10 × 10 | 5 × 5 |
| Integration Time (ms) | 2.6 | 2.6 | 2.6 | 2.6 | 2.6 | 1.3 |
| Main Beam Efficiency (%) | 95.3 | 95.0 | 96.4 | 96.4 | 95.3 | 96.0 |
| Beam Width (deg) | 2.2 | 1.4 | 0.8 | 0.9 | 0.4 | 0.18 |
| Data Set | Source |
|---|---|
| Global Forest Fraction | Boston University IGBP data (MOD12Q11GBP) (Hansen et al., 2003) |
| Global Forest Density | UMD/VCF (based on MOD09A1) |
| Land, Ocean Coasts & Ice Mask | Derived from MODIS MOD12Q1 IGBP land cover data (collection V004) |
| Snow possibility/impossibility | Snow climatology data set (Dewey and Heim, 1984) |
| Snow density | Seasonal snow classification map (Liston and Sturm, 1998) |
| Snow Parameter | Minimum | Maximum | Step |
|---|---|---|---|
| Snow Temperature (°C) | −30 | 0 | 2.5 |
| Snow depth (m) | 0 | 1 | 0.1 |
| Snow density (g/cm3) | 0.1 | 0.4 | 0.025 |
| Grain size (mm) | 0.1 | 1.6 | 0.1 |
| AMSR-E Operational | New Algorithm | |||||
|---|---|---|---|---|---|---|
| Correlation | RMSE (cm) | Bias (cm) | Correlation | RMSE (cm) | Bias (cm) | |
| October | 0.20 | 7.24 | 3.94 | 0.48 | 6.80 | 0.56 |
| November | 0.28 | 13.03 | 7.90 | 0.50 | 10.97 | 2.43 |
| December | 0.23 | 19.97 | 13.48 | 0.55 | 14.88 | 3.55 |
| January | 0.31 | 28.03 | 13.59 | 0.40 | 25.70 | 10.33 |
| February | 0.40 | 30.88 | 11.36 | 0.49 | 28.00 | 7.90 |
| March | 0.38 | 34.94 | 12.11 | 0.43 | 32.73 | 10.17 |
| April | 0.42 | 24.51 | 5.03 | 0.45 | 25.23 | 4.22 |
| Operational | New Algorithm | |||||
|---|---|---|---|---|---|---|
| Correlation | RMSE (cm) | Bias (cm) | Correlation | RMSE (cm) | Bias (cm) | |
| October | 0.12 | 11.43 | 11.23 | 0.18 | 10.35 | 10.24 |
| November | 0.21 | 13.65 | 13.82 | 0.29 | 13.16 | 11.02 |
| December | 0.32 | 17.15 | 18.21 | 0.39 | 16.13 | 13.58 |
| January | 0.36 | 20.66 | 29.19 | 0.42 | 17.39 | 20.57 |
| February | 0.22 | 22.78 | 37.88 | 0.21 | 19.17 | 27.54 |
| March | 0.14 | 27.34 | 45.62 | 0.13 | 24.70 | 37.29 |
| April | 0.11 | 32.12 | 44.68 | 0.12 | 27.90 | 30.30 |
| AMSR-E Operational | New Algorithm | |||||
|---|---|---|---|---|---|---|
| Correlation | RMSE (cm) | Bias (cm) | Correlation | RMSE (cm) | Bias (cm) | |
| October | 0.41 | 9.87 | 2.56 | 0.47 | 8.56 | 1.40 |
| November | 0.39 | 11.2 | 6.67 | 0.45 | 9.87 | 4.12 |
| December | 0.41 | 14.32 | 11.38 | 0.51 | 12.43 | 4.34 |
| January | 0.32 | 26.45 | 11.89 | 0.47 | 17.89 | 8.72 |
| February | 0.43 | 33.76 | 14.55 | 0.42 | 21.54 | 8.97 |
| March | 0.37 | 38.67 | 13.12 | 0.39 | 24.43 | 12.63 |
| April | 0.21 | 22.31 | 5.19 | 0.32 | 18.73 | 4.12 |
| AMSR-E SWE Operational | New SWE Algorithm | |||||
|---|---|---|---|---|---|---|
| Correlation | RMSE (mm) | Bias (mm) | Correlation | RMSE (mm) | Bias (mm) | |
| October | 0.33 | 17.14 | 8.74 | 0.43 | 16.70 | 6.76 |
| November | 0.32 | 22.15 | 11.43 | 0.35 | 19.58 | 8.37 |
| December | 0.29 | 25.67 | 18.87 | 0.38 | 19.29 | 13.25 |
| January | 0.28 | 34.63 | 22.78 | 0.39 | 27.33 | 31.09 |
| February | 0.41 | 40.17 | 19.23 | 0.40 | 32.34 | 18.67 |
| March | 0.38 | 46.56 | 21.39 | 0.39 | 35.68 | 17.23 |
| April | 0.13 | 37.87 | 18.11 | 0.22 | 29.21 | 14.30 |
© 2016 by the authors; licensee MDPI, Basel, Switzerland. This article is an open access article distributed under the terms and conditions of the Creative Commons Attribution (CC-BY) license (http://creativecommons.org/licenses/by/4.0/).
Share and Cite
Tedesco, M.; Jeyaratnam, J. A New Operational Snow Retrieval Algorithm Applied to Historical AMSR-E Brightness Temperatures. Remote Sens. 2016, 8, 1037. https://doi.org/10.3390/rs8121037
Tedesco M, Jeyaratnam J. A New Operational Snow Retrieval Algorithm Applied to Historical AMSR-E Brightness Temperatures. Remote Sensing. 2016; 8(12):1037. https://doi.org/10.3390/rs8121037
Chicago/Turabian StyleTedesco, Marco, and Jeyavinoth Jeyaratnam. 2016. "A New Operational Snow Retrieval Algorithm Applied to Historical AMSR-E Brightness Temperatures" Remote Sensing 8, no. 12: 1037. https://doi.org/10.3390/rs8121037
APA StyleTedesco, M., & Jeyaratnam, J. (2016). A New Operational Snow Retrieval Algorithm Applied to Historical AMSR-E Brightness Temperatures. Remote Sensing, 8(12), 1037. https://doi.org/10.3390/rs8121037
