Assimilating FY4A AMV Winds with the Nudging–Forced–3DVar Method for Promoting the Numerical Nowcasting of “7.20” Rainstorm over Zhengzhou
Highlights
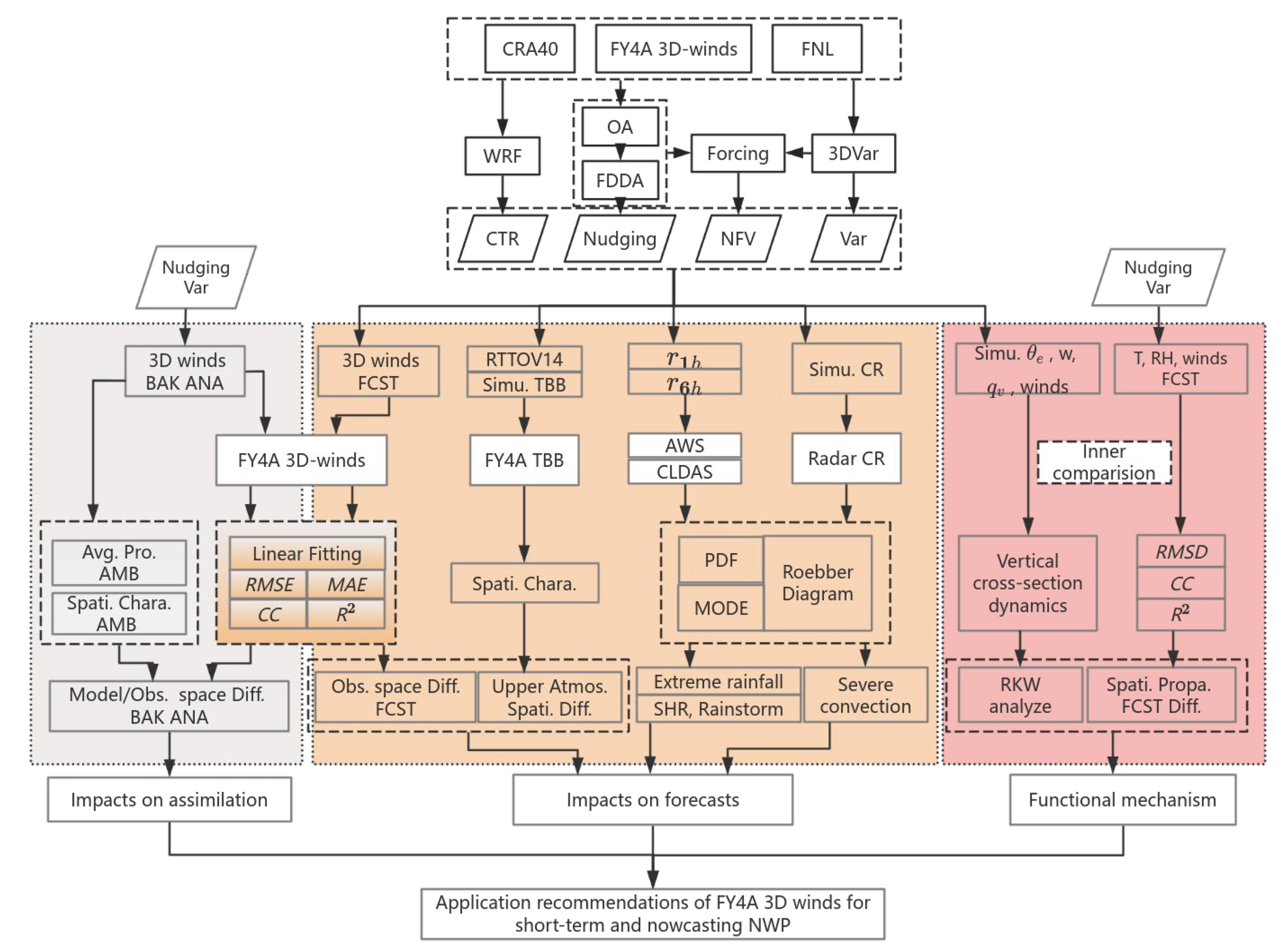
- NFV scheme: FY4A AMVs nudge 12 km flow, then force 1 km 3DVar, sharply improves Zhengzhou 7.20 rainstorm pattern.
- NFV beats 3DVar/nudging: 6 h rain MODE interest 0.96, halves centroid distance, tops > 45 dBZ fraction, lowest false alarms.
- Scale-dependent AMVs assimilation (nudge → Var) are ready for rapid-update nowcasting of localized convective extremes.
- NFV blueprint is transferable to Himawari/GOES, boosting cloudy-region heavy-rain prediction and disaster-risk reduction.
Abstract
1. Introduction
2. Data and Model
2.1. Data
2.1.1. Observation
2.1.2. Forcing
2.2. WRF
2.3. Reproducibility
2.3.1. Multichannel AMV Fusion
2.3.2. Quality Control Check
2.3.3. Key Nudging Parameters
3. Method
3.1. Assimilation
3.2. Verification
4. Experiment
5. Results
5.1. Impacts on Assimilation
5.1.1. 3DVar
5.1.2. OA
5.2. Impacts on Forecast
5.2.1. Upper Atmosphere
Comparison with FY4A Winds
Compared with FY4A TBB
5.2.2. Rainfall
Probability Density Distribution
Roebber Skill Scores
SHR, Extremes and Rainstorm
Spatial Object Characteristics
5.2.3. Convection
Probability Density Distribution
Roebber Skill Scores
Severe Convection
Spatial Object Characteristics
5.3. Functional Mechanism
5.3.1. Propagation of Forecast Differences
5.3.2. Evolution of Rainfall System
6. Discussion
7. Conclusions
- Large-scale Nudging ingests observations every 3 h and persistently improves linear wind fit versus CTR; high-resolution 3DVar simultaneously improves temperature and wind fits, with both improvements concentrated at the tropopause (400~200 hPa) and Nudging ingesting more observations.
- For regional high-resolution nowcasting:
- (1)
- Upper motion: constrained by observation position accuracy, point-wise improvements from Nudging, Var, and NFV are modest; NFV and Nudging TBB evolution agree better with observations than CTR and Var, indicating notable benefit from large-scale adjustment.
- (2)
- SHR, extremes, and 6 h rainstorm: CTR and Var exhibit larger spatial heterogeneity; NFV shows the highest fractions of both categories. All experiments reproduce the observed north–south rainband, with NFV closest to observations albeit slightly northward. No experiment forecasts the 200 mm 09 UTC peak, yet Var gives the largest extreme (125 mm) and NFV the nearest location. Skill is low for short-duration heavy rain, but NFV outperforms others. Especially for 6 h rainstorm, NFV attains the highest MODE total interest (0.96) and the smallest centroid distance (36 km) among all schemes.
- (3)
- Severe convection: CTR, Var, and NFV display stratiform-dominated echoes; NFV has the highest strong-echo fraction, whereas Nudging shows weaker echoes. All three simulate cloud-street patterns close to observations with similar total interest, but NFV slightly over-forecasts. Var’s strong-echo skill is highly uncertain, while NFV is more stable and accurate, exhibiting the best spatial pattern for the main strong-echo zone.
- Spatial differences induced by different ingestion methods propagate consistently over D01 and D03: temperature discrepancies descend from model top to tropopause, RH differences descend slightly, and wind-vector differences spread both upward and downward most prominently. FY4A 3D winds at the tropopause in NFV enhance upper divergence, intensify convection over northern domains, and retard southward convection development.
Supplementary Materials
Author Contributions
Funding
Data Availability Statement
Acknowledgments
Conflicts of Interest
References
- Bauer, P.; Thorpe, A.; Brunet, G. The quiet revolution of numerical weather prediction. Nature 2015, 525, 47–55. [Google Scholar] [CrossRef] [PubMed]
- Ran, L.; Li, S.; Zhou, Y.; Yang, S.; Ma, S.; Zhou, K.; Shen, D.; Jiao, B.; Li, N. Observational Analysis of the Dynamic, Thermal, and Water Vapor Characteristics of the “7.20” Extreme Rainstorm Event in Henan Province, 2021. Chin. J. Atmos. Sci. 2021, 45, 1366–1383. Available online: https://www.iapjournals.ac.cn/dqkx/article/doi/10.3878/j.issn.1006-9895.2109.21160 (accessed on 5 January 2026). (In Chinese)
- Shi, W.; Li, X.; Zeng, M.; Zhang, B.; Wang, H.; Zhu, K.; Zhuge, X. Multi-model Comparison and High-Resolution Regional Model Forecast Anal-Ysis for the “7·20” Zhengzhou Severe Heavy Rain. Trans. Atmos. Sci. 2021, 44, 688–702. (In Chinese) [Google Scholar] [CrossRef]
- Li, J.; Zheng, J.; Min, M.; Li, B.; Xue, Y.; Ma, Y.; Lin, H.; Ren, S.; Niu, N.; Gao, L.; et al. Progress in Quantitative Applications of Fengyun Meteorological Satellite Observations in Weather Nowcasting (Invited). Acta Opt. Sin. 2024, 44, 1800002. (In Chinese) [Google Scholar] [CrossRef]
- Wan, X.; Gong, J.; Han, W.; Tan, W. The Evaluation of FY-4A AMVs in GRAPES RAFS. Meteorol. Mon. 2019, 45, 458–468. (In Chinese) [Google Scholar] [CrossRef]
- Wan, X.; Han, W.; Tian, W.; He, X. The Application of Intensive FY-2G AMVs in GRAPES_RAFS. Plateau Meteorol. 2018, 37, 1083–1093. (In Chinese) [Google Scholar]
- Wan, X.; Tian, W.; Han, W.; Wang, R.; Zhang, Q.; Zhang, X. The Evaluation of FY-2E Reprocessed IR AMVs in GRAPES. Meteorol. Mon. 2017, 43, 1–10. (In Chinese) [Google Scholar] [CrossRef]
- Liang, J.; Chen, K.; Xian, Z. Assessment of FY-2G Atmospheric Motion Vector Data and Assimilating Impacts on Typhoon Forecasts. Earth Space Sci. 2021, 8, e2020EA001628. [Google Scholar] [CrossRef]
- Bormann, N.; Hernandez-Carrascal, A.; Borde, R.; Lutz, H.J.; Otkin, J.A.; Wanzong, S. Atmospheric Motion Vectors from Model Simulations. Part I: Methods and Characterization as Single-Level Estimates of Wind. J. Appl. Meteorol. Climatol. 2014, 53, 47–64. [Google Scholar] [CrossRef]
- Carr, J.; Wu, D.; Daniels, J.; Friberg, M.; Bresky, W.; Madani, H. GEO–GEO Stereo-Tracking of Atmospheric Motion Vectors (AMVs) from the Geostationary Ring. Remote Sens. 2020, 12, 3779. [Google Scholar] [CrossRef]
- Santek, D.; Dworak, R.; Nebuda, S.; Wanzong, S.; Borde, R.; Genkova, I.; García-Pereda, J.; Galante Negri, R.; Carranza, M.; Nonaka, K.; et al. 2018 Atmospheric Motion Vector (AMV) Intercomparison Study. Remote Sens. 2019, 11, 2240. [Google Scholar] [CrossRef]
- Xu, J.; Lu, F.; Yang, L.; Zhang, X.; Cao, Y.; Zhang, Q.; Shang, J. Image Navigation and Atmospheric Motion Vectors for FY Geosynchronous Meteorological Satellites (Invited). Acta Opt. Sin. 2024, 44, 9–23. (In Chinese) [Google Scholar] [CrossRef]
- Yang, C.-Y.; Lu, Q.-F.; Wu, X.-B.; Zhang, P. Errors in height assignment for atmospheric motion vectors of FY-2C. J. Infrared Millim. Waves 2012, 31, 73–79. [Google Scholar] [CrossRef]
- Deb, S.K.; Sankhala, D.K.; Kumar, P.; Kishtawal, C.M. Retrieval and applications of atmospheric motion vectors derived from Indian geostationary satellites INSAT-3D/INSAT-3DR. Theor. Appl. Climatol. 2020, 140, 751–765. [Google Scholar] [CrossRef]
- Chen, Y.; Shen, J.; Fan, S.; Wang, C. A study of the observational error statistics and assimilation applications of the FY-4A satellite atmospheric motion vector. Trans. Atmos. Sci. 2019, 44, 418–427. (In Chinese) [Google Scholar] [CrossRef]
- Xie, Y.; Chen, M.; Zhang, S.; Shi, J.; Liu, R. Impacts of FY-4A Atmospheric Motion Vectors on the Henan 7.20 Rainstorm Forecast in 2021. Remote Sens. 2022, 14, 5637. [Google Scholar] [CrossRef]
- Li, J.; Menzel, W.P.; Schmit, T.J.; Schmetz, J. Applications of Geostationary Hyperspectral Infrared Sounder Observations: Progress, Challenges, and Future Perspectives. Bull. Am. Meteorol. Soc. 2022, 103, E2733–E2755. [Google Scholar] [CrossRef]
- Klaes, K.D.; Ackermann, J.; Anderson, C.; Andres, Y.; August, T.; Borde, R.; Bojkov, B.; Butenko, L.; Cacciari, A.; Coppens, D.; et al. The EUMETSAT Polar System: 13+ Successful Years of Global Observations for Operational Weather Prediction and Climate Monitoring. Bull. Am. Meteorol. Soc. 2021, 102, E1224–E1238. [Google Scholar] [CrossRef]
- Hernandez-Carrascal, A.; Bormann, N. Atmospheric Motion Vectors from Model Simulations. Part II: Interpretation as Spatial and Vertical Averages of Wind and Role of Clouds. J. Appl. Meteorol. Climatol. 2014, 53, 65–82. [Google Scholar] [CrossRef][Green Version]
- Zhang, Y.; Yao, X.; Di, D.; Li, B.; Zhou, R. Three-Dimensional Wind Field Retrieval by Combining Measurements from Imager and Hyperspectral Infrared Sounder Onboard the Same Geostationary Platform. Chin. J. Atmos. Sci. 2023, 47, 1891–1906. (In Chinese) [Google Scholar] [CrossRef]
- Li, J.; Santek, D.; Li, Z.; Lim, A.; Di, D.; Min, M.; Velden, C.; Menzel, W.P. Tracking Atmospheric Motions for Obtaining Wind Estimates Using Satellite Observations—From 2D to 3D. Bull. Am. Meteorol. Soc. 2025, 106, E344–E363. [Google Scholar] [CrossRef]
- Rennie, M.P.; Isaksen, L.; Weiler, F.; Kloe, J.d.; Kanitz, T.; Reitebuch, O. The impact of Aeolus wind retrievals on ECMWF global weather forecasts. Q. J. R. Meteorol. Soc. 2021, 147, 3555–3586. [Google Scholar] [CrossRef]
- Okabe, I.; Okamoto, K. Impact of Aeolus horizontal line-of-sight wind observations on tropical cyclone forecasting in a global numerical weather prediction system. Q. J. R. Meteorol. Soc. 2024, 150, 1447–1472. [Google Scholar] [CrossRef]
- Ju, Y.; He, J.; Ma, G.; Huang, J.; Guo, Y.; Liu, G.; Zhang, M.; Gong, J.; Zhang, P. Impact of the Detection Channels Added by Fengyun Satellite MWHS-II at 183 GHz on Global Numerical Weather Prediction. Remote Sens. 2023, 15, 4279. [Google Scholar] [CrossRef]
- Wang, H.; Han, W.; Li, J.; Chen, H.; Yin, R. Impact of Assimilation of FY-4A GIIRS Three-Dimensional Horizontal Wind Observations on Typhoon Forecasts. Adv. Atmos. Sci. 2025, 42, 467–485. [Google Scholar] [CrossRef]
- Wang, Z.; Sui, X.; Zhang, Q.; Yang, L.; Zhao, H.; Tang, M.; Zhan, Y.; Zhang, Z. Derivation of cloud-free-region atmospheric motion vectors from FY-2E thermal infrared imagery. Adv. Atmos. Sci. 2017, 34, 272–282. [Google Scholar] [CrossRef]
- Zhang, X.; Xu, D.; Min, J.; Li, H.; Shen, F.; Lei, Y. A Machine Learning-Based Bias Correction Scheme for the All-Sky Assimilation of AGRI Infrared Radiances in a Regional OSSE Framework. IEEE Trans. Geosci. Remote Sens. 2024, 62, 5407314. [Google Scholar] [CrossRef]
- Eyre, J.R.; Bell, W.; Cotton, J.; English, S.J.; Forsythe, M.; Healy, S.B.; Pavelin, E.G. Assimilation of satellite data in numerical weather prediction. Part II: Recent years. Q. J. R. Meteorol. Soc. 2022, 148, 521–556. [Google Scholar] [CrossRef]
- Eyre, J.R.; English, S.J.; Forsythe, M. Assimilation of satellite data in numerical weather prediction. Part I: The early years. Q. J. R. Meteorol. Soc. 2019, 146, 49–68. [Google Scholar] [CrossRef]
- Xu, D.; Zhang, X.; Liu, Z.; Shen, F. All-sky infrared radiance data assimilation of FY-4A AGRI with different physical parameterizations for the prediction of an extremely heavy rainfall event. Atmos. Res. 2023, 293, 106898. [Google Scholar] [CrossRef]
- Xu, D.; Zhang, X.; Min, J.; Shen, F. Impacts of Assimilating All-Sky FY-4A AGRI Satellite Infrared Radiances on the Prediction of Super Typhoon In-Fa During the Period With Abnormal Changes. J. Geophys. Res. Atmos. 2024, 129, e2024JD040784. [Google Scholar] [CrossRef]
- Ishii, S.; Okamoto, K.; Okamoto, H.; Kimura, T.; Kubota, T.; Imamura, S.; Sakaizawa, D.; Fujihira, K.; Matsumoto, A.; Okabe, I.; et al. Future Space-Based Coherent Doppler Wind Lidar for Global Wind Profile Observation; Springer: Cham, Switzerland, 2024; pp. 37–46. [Google Scholar]
- Gustafsson, N.; Janjić, T.; Schraff, C.; Leuenberger, D.; Weissmann, M.; Reich, H.; Brousseau, P.; Montmerle, T.; Wattrelot, E.; Bučánek, A.; et al. Survey of data assimilation methods for convective-scale numerical weather prediction at operational centres. Q. J. R. Meteorol. Soc. 2018, 144, 1218–1256. [Google Scholar] [CrossRef]
- Lei, L.; Weng, F.; Duan, W.; Chen, Y.; Zhang, L.; Wang, R.; Yang, J.; Qin, X.; Han, W.; Li, J.; et al. Overview and Prospect of Data Assimilation in Numerical Weather Prediction. J. Meteorol. Res. 2025, 39, 559–592. [Google Scholar] [CrossRef]
- Hu, G.; Dance, S.L.; Fowler, A.; Simonin, D.; Waller, J.; Auligne, T.; Healy, S.; Hotta, D.; Löhnert, U.; Miyoshi, T.; et al. On methods for assessment of the value of observations in convection-permitting data assimilation and numerical weather forecasting. Q. J. R. Meteorol. Soc. 2025, 151, e4933. [Google Scholar] [CrossRef]
- Hu, G.; Dance, S.L.; Bannister, R.N.; Chipilski, H.G.; Guillet, O.; Macpherson, B.; Weissmann, M.; Yussouf, N. Progress, challenges, and future steps in data assimilation for convection-permitting numerical weather prediction: Report on the virtual meeting held on 10 and 12 November 2021. Atmos. Sci. Lett. 2022, 24, e1130. [Google Scholar] [CrossRef]
- Cram, J.M.; Daniels, J.; Bresky, W.; Liu, Y.; Low-Nam, S.; Sheu, R.-S. Use/Impact of NESDIS GOES Wind Data within an Operational Mesoscale RT-FDDA System. In Proceedings of the 18th Conference on Weather Analysis and Forecasting and the 14th Conference on Numerical Weather Prediction, Boulder, CO, USA, 29 July–2 August 2001; p. 7. [Google Scholar]
- Rabier, F. Overview of global data assimilation developments in numerical weather-prediction centres. Q. J. R. Meteorol. Soc. 2006, 131, 3215–3233. [Google Scholar] [CrossRef]
- Houtekamer, P.L.; Mitchell, H.L. Ensemble Kalman filtering. Q. J. R. Meteorol. Soc. 2006, 131, 3269–3289. [Google Scholar] [CrossRef]
- Shu, A.; Shen, F.; Li, H.; Min, J.; Luo, J.; Xu, D.; Chen, J. Impacts of assimilating polarimetric radar KDP observations with an ensemble Kalman filter on analyses and predictions of a rainstorm associated with Typhoon Hato (2017). Q. J. R. Meteorol. Soc. 2025, 151, e4943. [Google Scholar] [CrossRef]
- Shu, A.; Xu, D.; Min, J.; Luo, L.; Fei, H.; Shen, F.; Guan, X.; Sun, Q. The Impacts of Assimilating Radar Reflectivity for the Analysis and Forecast of “21.7” Henan Extreme Rainstorm Within the Gridpoint Statistical Interpolation–Ensemble Kalman Filter System: Issues with Updating Model State Variables. Remote Sens. 2025, 17, 501. [Google Scholar] [CrossRef]
- Hoke, J.; Anthes, R. The Initialization of Numerical Models by a Dynamic-Initialization Technique. Mon. Weather Rev. 1976, 104, 1551–1556. [Google Scholar] [CrossRef]
- Otte, T.L.; Seaman, N.L.; Stauffer, D.R. A Heuristic Study on the Importance of Anisotropic Error Distributions in Data Assimilation. Mon. Weather Rev. 2001, 129, 766–783. [Google Scholar] [CrossRef]
- Christopher, G.K.; Julio, T.B.; Colin, M.Z.; Vincent, E.L.; Katherine, T.C. Do Nudging Tendencies Depend on the Nudging Timescale Chosen in Atmospheric Models? J. Adv. Model. Earth Syst. 2022, 14, e2022MS003024. [Google Scholar] [CrossRef]
- Bullock, O.R., Jr.; Foroutan, H.; Gilliam, R.C.; Herwehe, J.A. Adding four-dimensional data assimilation by analysis nudging to the Model for Prediction Across Scales—Atmosphere (version 4.0). Geosci. Model Dev. 2018, 11, 2897–2922. [Google Scholar] [CrossRef] [PubMed]
- Seaman, N.L.; Stauffer, D.R.; Lario-Gibbs, A.M. A Multiscale Four-Dimensional Data Assimilation System Applied in the San Joaquin Valley During SARMAP. Part I: Modeling Design and Basic Performance Characteristics. J. Appl. Meteorol. 1995, 34, 1739–1761. [Google Scholar] [CrossRef]
- Liu, Y.; Warner, T.T.; Bowers, J.F.; Carson, L.P.; Chen, F.; Clough, C.A.; Davis, C.A.; Egeland, C.H.; Halvorson, S.F.; Huck, T.W.; et al. The Operational Mesogamma-Scale Analysis and Forecast System of the U.S. Army Test and Evaluation Command. Part I: Overview of the Modeling System, the Forecast Products, and How the Products Are Used. J. Appl. Meteorol. Climatol. 2008, 47, 1077–1092. [Google Scholar] [CrossRef]
- Wang, H.; Chen, D.; Yin, J.; Xu, D.; Dai, G.; Chen, L. An improvement of convective precipitation nowcasting through lightning data dynamic nudging in a cloud-resolving scale forecasting system. Atmos. Res. 2020, 242, 104994. [Google Scholar] [CrossRef]
- Zhang, X. FY-4B Atmospheric Motion Vector Product User Guide. Available online: https://img.nsmc.org.cn/PORTAL/NSMC/DATASERVICE/DataFormat/FY4A/FY-4_Product_Cloud_Motion_Vector.pdf (accessed on 8 January 2026). (In Chinese)
- Zhang, X.; Xu, J.; Zhang, Q. FY-4 Atmospheric Motion Vector Product Introduction (Tech. Rep.). Available online: https://img.nsmc.org.cn/PORTAL/NSMC/DATASERVICE/OperatingGuide/FY4B/%E9%A3%8E%E4%BA%91%E5%9B%9B%E5%8F%B7B%E6%98%9F%E4%BA%A7%E5%93%81%E4%BD%BF%E7%94%A8%E8%AF%B4%E6%98%8E%E6%96%87%E6%A1%A3_%E5%A4%A7%E6%B0%94%E8%BF%90%E5%8A%A8%E5%AF%BC%E9%A3%8E.pdf (accessed on 8 January 2026). (In Chinese)
- Li, B.; An, N.; Mou, Y. FY-4A AGRI L2 Blackbody Temperature (TBB) Data Format. Available online: https://img.nsmc.org.cn/PORTAL/NSMC/DATASERVICE/DataFormat/FY4A/Data/Format/FY-4A_AGRI_L2_TBB_NOM_4000M_V1.0.1.pdf (accessed on 8 January 2026). (In Chinese)
- Liu, Z.; Jiang, L.; Shi, C.; Zhang, T.; Zhou, Z.; Liao, J.; Yao, S.; Liu, J.; Wang, M.; Wang, H.; et al. CRA-40/Atmosphere—The First-Generation Chinese Atmospheric Reanalysis (1979–2018): System Description and Performance Evaluation. J. Meteorol. Res. 2023, 37, 1–19. [Google Scholar] [CrossRef]
- Wang, Y.; Yao, S.; Jiang, L.; Liu, Z.; Shi, C.; Hu, K.; Zhang, T.; Zhang, Z.; Liu, J. Collection and Pre-Processing of Satellite Remote-Sensing Data in CRA-40 (CMA’s Global Atmospheric ReAnalysis). Adv. Meteorol. Sci. Technol. 2018, 8, 158–163. [Google Scholar] [CrossRef]
- Kain, J.S. The Kain–Fritsch Convective Parameterization: An Update. J. Appl. Meteorol. 2004, 43, 170–181. [Google Scholar] [CrossRef]
- Thompson, G.; Field, P.R.; Rasmussen, R.M.; Hall, W.D. Explicit Forecasts of Winter Precipitation Using an Improved Bulk Microphysics Scheme. Part II: Implementation of a New Snow Parameterization. Mon. Weather Rev. 2008, 136, 5095–5115. [Google Scholar] [CrossRef]
- Hong, S.-Y.; Noh, Y.; Dudhia, J. A New Vertical Diffusion Package with an Explicit Treatment of Entrainment Processes. Mon. Weather Rev. 2006, 134, 2318–2341. [Google Scholar] [CrossRef]
- Iacono, M.J.; Delamere, J.S.; Mlawer, E.J.; Shephard, M.W.; Clough, S.A.; Collins, W.D. Radiative Forcing by Long-lived Greenhouse Gases: Calculations with the AER Radiative Transfer Models. J. Geophys. Res. 2008, 113, D13. [Google Scholar] [CrossRef]
- Jimenez, P.A.; Dudhia, J.; Gonzalez-Rouco, J.F.; Navarro, J.; Montavez, J.P.; Garcia-Bustamante, E. A Revised Scheme for the WRF Surface Layer Formulation. Mon. Weather Rev. 2011, 140, 898–918. [Google Scholar] [CrossRef]
- Tewari, M.; Chen, F.; Wang, W.; Dudhia, J.; LeMone, M.A.; Mitchell, K.; Ek, M.; Gayno, G.; Wegiel, J.; Cuenca, R.H. Implementation and verification of the unified NOAH land surface model in the WRF model. In Proceedings of the 20th Conference on Weather Analysis and Forecasting/16th Conference on Numerical Weather Prediction, Seattle, WA, USA, 12–16 January 2004; pp. 11–15. [Google Scholar]
- Chen, F.; Kusaka, H.; Bornstein, R.; Ching, J.; Grimmond, C.S.B.; Grossman-Clarke, S.; Loridan, T.; Manning, K.W.; Martilli, A.; Miao, S.; et al. The Integrated Wrf/Urban Modelling System: Development, Evaluation, and Applications to Urban Environmental Problems. Int. J. Climatol. 2011, 31, 273–288. [Google Scholar] [CrossRef]
- Zhang, P.; Hu, X.; Sun, L.; Xu, N.; Chen, L.; Zhu, A.; Lin, M.; Lu, Q.; Yang, Z.; Yang, J.; et al. The on-orbit Performance of FY-3E in an Early Morning Orbit. Bull. Am. Meteorol. Soc. 2023, 105, E144–E175. [Google Scholar] [CrossRef]
- Powers, J.G.; Klemp, J.B.; Skamarock, W.C.; Davis, C.A.; Dudhia, J.; Gill, D.O.; Coen, J.L.; Gochis, D.J.; Ahmadov, R.; Peckham, S.E.; et al. The Weather Research and Forecasting Model Overview, System Efforts, and Future Directions. Bull. Am. Meteorol. Soc. 2017, 98, 1717–1737. [Google Scholar] [CrossRef]
- Saunders, R.; Hocking, J.; Turner, E.; Rayer, P.; Rundle, D.; Brunel, P.; Vidot, J.; Roquet, P.; Matricardi, M.; Geer, A.; et al. An Update on the RTTOV Fast Radiative Transfer Model (currently at Version 12). Geosci. Model Dev. 2018, 11, 2717–2732. [Google Scholar] [CrossRef]
- Roebber, P.J. Visualizing Multiple Measures of Forecast Quality. Weather Forecast. 2009, 24, 601–608. [Google Scholar] [CrossRef]
- Brown, B.; Jensen, T.; Gotway, J.H.; Bullock, R.; Gilleland, E.; Fowler, T.; Newman, K.; Blank, L.; Burek, T.; Harrold, M.; et al. The Model Evaluation Tools (MET): More Than a Decade of Community-Supported Forecast Verification. Bull. Am. Meteorol. Soc. 2021, 102, E782–E807. [Google Scholar] [CrossRef]
- Bryan, G.H.; Knievel, J.C.; Parker, M.D. A Multimodel Assessment of RKW Theory’s Relevance to Squall-Line Characteristics. Mon. Weather Rev. 2006, 134, 2772–2792. [Google Scholar] [CrossRef][Green Version]
- Weisman, M.L.; Rotunno, R. “A Theory for Strong Long-Lived Squall Lines” Revisited. J. Atmos. Sci. 2004, 61, 361–382. [Google Scholar] [CrossRef]
- Xu, D.; Song, T.; Li, H.; Min, J.; Luo, J.; Shen, F. Four-Dimensional Variational Assimilation of Precipitation Data With the Large-Scale Analysis Constraint in the 21.7 Extreme Rainfall Event in China. J. Geophys. Res. Atmos. 2025, 130, e2024JD042522. [Google Scholar] [CrossRef]
- Shen, F.; Shu, A.; Min, J.; Wu, Z.; Wang, Y.; Xu, D.; Chen, J.; Wan, S. Assimilation of Dual-Pol Radar KDP Observations With the GSI Ensemble Kalman Filter for the Analysis and Prediction of a Squall Line. J. Geophys. Res. Atmos. 2025, 130, e2024JD041933. [Google Scholar] [CrossRef]
- Shen, F.; Song, L.; Min, J.; He, Z.; Shu, A.; Xu, D.; Chen, J. Impact of Assimilating Pseudo-Observations Derived from the “Z-RH” Relation on Analyses and Forecasts of a Strong Convection Case. Adv. Atmos. Sci. 2025, 42, 1010–1025. [Google Scholar] [CrossRef]
- Shen, F.; Wan, S.; Li, H.; Luo, J.; He, Z.; Fei, H.; Song, L.; Sun, Q.; Xu, D.; Chen, J. Data assimilation of weather radar reflectivity with a blending hydrometer retrieval scheme for two convective storms in East China. Atmos. Res. 2025, 321, 108110. [Google Scholar] [CrossRef]




















| Type | Name * | Value | Description | Option * |
|---|---|---|---|---|
| OA | 5, 4, 3, 2 | Four radii of influence in grid units | radius_influence | |
| FDDA | , | 6 × 10−4 | Nudging strength for U and V (s−1) | obs_coef_wind |
| 6 × 10−4 | Nudging strength for T (s−1) | obs_coef_temp | ||
| 240 | The horizontal radius of influence (km) for | obs_rinxy | ||
| 0.1 | The vertical radius of influence in eta level for | obs_rinsig | ||
| 1/3 | The half time-window (h) for | obs_twindo | ||
| 40 | The temporal-scaling period (min) for | obs_dtramp |
| EXPT | Assimilation * | Observation (Elements; Error) * | Background (Domain, Scale; Error) * | Notes |
|---|---|---|---|---|
| CTR | / | / | / | Control |
| Var | 3DVar | P, T, U, V; R | D03, 1-km; CV5 | FDDA ablation |
| Nudging | OA and FDDA | P, T, U, V; QCC | D01, 12-km; / | 3DVar ablation |
| NFV | Nudging 3DVar | (P, T, U, V); (QCC R) | (D01, 12-km; /) (D03, 1-km; CV5) | Reference |
Disclaimer/Publisher’s Note: The statements, opinions and data contained in all publications are solely those of the individual author(s) and contributor(s) and not of MDPI and/or the editor(s). MDPI and/or the editor(s) disclaim responsibility for any injury to people or property resulting from any ideas, methods, instructions or products referred to in the content. |
© 2026 by the authors. Licensee MDPI, Basel, Switzerland. This article is an open access article distributed under the terms and conditions of the Creative Commons Attribution (CC BY) license.
Share and Cite
Guo, Y.; Su, A.; Shao, C.; Niu, G.; Xu, D.; Gao, Y. Assimilating FY4A AMV Winds with the Nudging–Forced–3DVar Method for Promoting the Numerical Nowcasting of “7.20” Rainstorm over Zhengzhou. Remote Sens. 2026, 18, 379. https://doi.org/10.3390/rs18030379
Guo Y, Su A, Shao C, Niu G, Xu D, Gao Y. Assimilating FY4A AMV Winds with the Nudging–Forced–3DVar Method for Promoting the Numerical Nowcasting of “7.20” Rainstorm over Zhengzhou. Remote Sensing. 2026; 18(3):379. https://doi.org/10.3390/rs18030379
Chicago/Turabian StyleGuo, Yakai, Aifang Su, Changliang Shao, Guanjun Niu, Dongmei Xu, and Yanna Gao. 2026. "Assimilating FY4A AMV Winds with the Nudging–Forced–3DVar Method for Promoting the Numerical Nowcasting of “7.20” Rainstorm over Zhengzhou" Remote Sensing 18, no. 3: 379. https://doi.org/10.3390/rs18030379
APA StyleGuo, Y., Su, A., Shao, C., Niu, G., Xu, D., & Gao, Y. (2026). Assimilating FY4A AMV Winds with the Nudging–Forced–3DVar Method for Promoting the Numerical Nowcasting of “7.20” Rainstorm over Zhengzhou. Remote Sensing, 18(3), 379. https://doi.org/10.3390/rs18030379

