MSIMRS: Multi-Scale Superpixel Segmentation Integrating Multi-Source Remote Sensing Data for Lithology Identification in Semi-Arid Area
Abstract
1. Introduction
- (1)
- We proposed a new algorithm, MSIMRS, for superpixel segmentation fusing multi-source RS data;
- (2)
- We developed a new lithology classification method based on superpixel and multi-source RS data.
2. Materials and Methods
2.1. Study Area and Data
2.1.1. Study Area
2.1.2. Experimental Data
2.2. Improved Multi-Scale Superpixel Segmentation Algorithm
2.2.1. Clustering Criterion Integrating Multi-Source RS Data
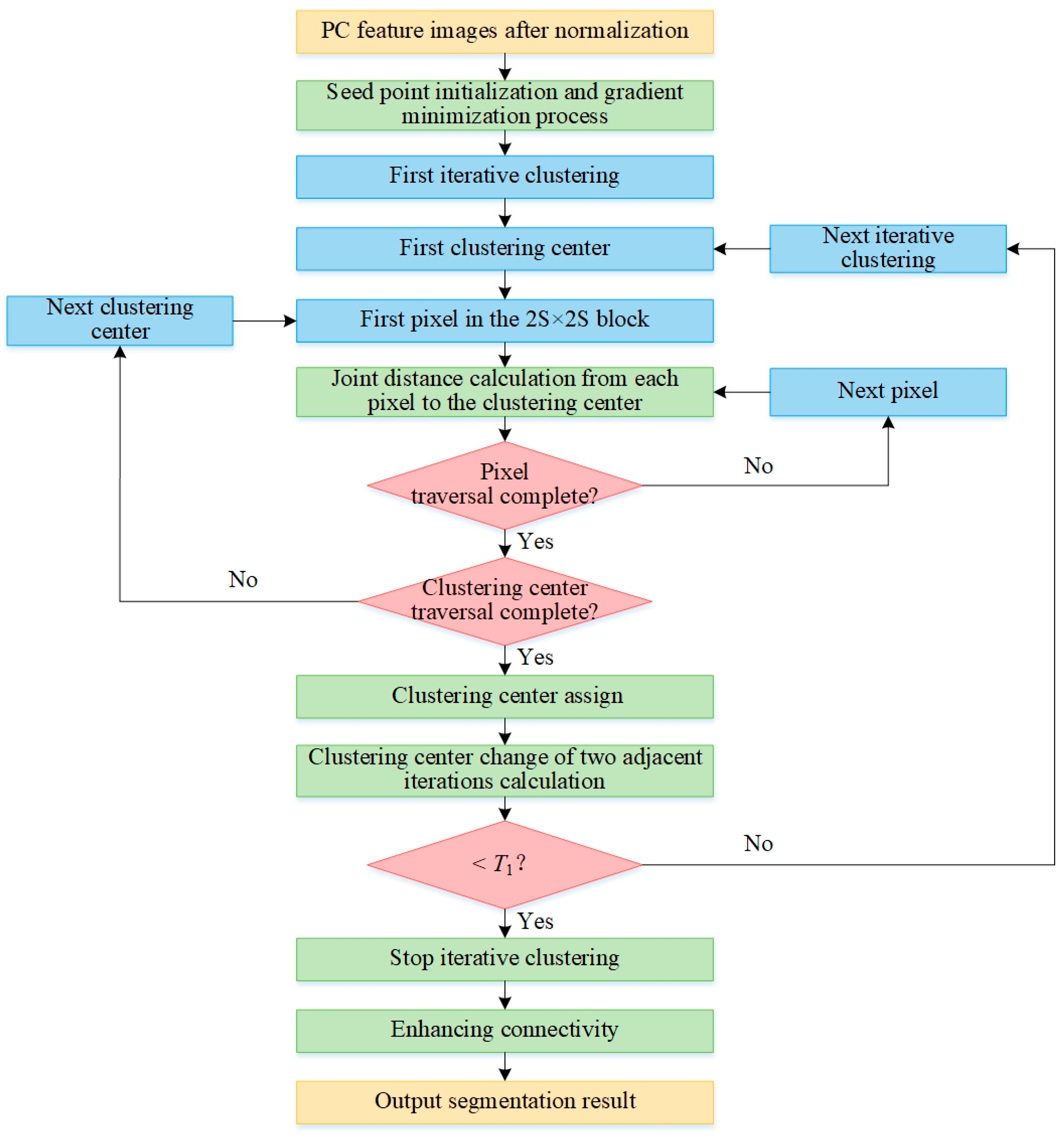
2.2.2. Single-Scale Superpixel Segmentation
2.2.3. MSIMRS Superpixel Segmentation
2.3. Evaluation of Segmentation Effect
2.4. Experimental Settings
3. Results
3.1. Visualization Comparison
3.2. Accuracy Comparison
4. Discussion
5. Conclusions
- (1)
- Compared with other algorithms, especially the pixel-level KNN, RF, and SVM classification algorithms, the fragment patches in the lithology classification results obtained by MSIMRS-SVM were significantly reduced. This improvement led to a clearer representation of the lithology classes.
- (2)
- In our study area, Duolun County, the proposed MSIMRS-SVM method obtained the highest lithology classification accuracy, with OA of 92.9% and Kappa coefficient of 0.92. Compared with the ViT model with a better performance than the other algorithms involved in the comparison, OA was increased by 6.5% higher. The experimental results demonstrated the reliability of our proposed MSIMRS-SVM lithology classification method.
- (3)
- The proposed MSIMRS-SVM classification method exhibits the best comprehensive classification performance and shows a certain application potential in lithology classification in semi-arid areas. This method can provide a more reliable technical reference for geological survey workers. In the future, on the basis of existing data sources, we will integrate SAR data from other bands, topographic data, and their derived features to carry out lithology classification research, and devote ourselves to exploring the lithology classification of regions with more complex geographical and geological environmental conditions.
Author Contributions
Funding
Data Availability Statement
Conflicts of Interest
References
- Pereira, J.; Pereira, A.J.S.C.; Gil, A.; Mantas, V.M. Lithology Mapping with Satellite Images, Fieldwork-Based Spectral Data, and Machine Learning Algorithms: The Case Study of Beiras Group (Central Portugal). Catena 2023, 220, 106653. [Google Scholar] [CrossRef]
- Han, W.; Li, J.; Wang, S.; Zhang, X.; Dong, Y.; Fan, R.; Zhang, X.; Wang, L. Geological Remote Sensing Interpretation Using Deep Learning Feature and an Adaptive Multisource Data Fusion Network. IEEE Trans. Geosci. Remote Sens. 2022, 60, 1–14. [Google Scholar] [CrossRef]
- Wang, S.; Huang, X.; Han, W.; Li, J.; Zhang, X.; Wang, L. Lithological Mapping of Geological Remote Sensing via Adversarial Semi-Supervised Segmentation Network. Int. J. Appl. Earth Obs. Geoinf. 2023, 125, 103536. [Google Scholar] [CrossRef]
- Lu, J.; Han, L.; Zha, X.; Li, L. Lithology Classification in Semi-Arid Areas Based on Vegetation Suppression Integrating Microwave and Optical Remote Sensing Images: Duolun County, Inner Mongolia Autonomous Region, China. Geocarto Int. 2022, 37, 1–24. [Google Scholar] [CrossRef]
- Shebl, A.; Abdellatif, M.; Hissen, M.; Ibrahim Abdelaziz, M.; Csámer, Á. Lithological Mapping Enhancement by Integrating Sentinel 2 and Gamma-Ray Data Utilizing Support Vector Machine: A Case Study from Egypt. Int. J. Appl. Earth Obs. Geoinf. 2021, 105, 102619. [Google Scholar] [CrossRef]
- Pan, T.; Zuo, R.; Wang, Z. Geological Mapping via Convolutional Neural Network Based on Remote Sensing and Geochemical Survey Data in Vegetation Coverage Areas. IEEE J. Sel. Top. Appl. Earth Obs. Remote Sens. 2023, 16, 3485–3494. [Google Scholar] [CrossRef]
- Huo, Y.; Cheng, X.; Lin, S.; Zhang, M.; Wang, H. Memory-Augmented Autoencoder with Adaptive Reconstruction and Sample Attribution Mining for Hyperspectral Anomaly Detection. IEEE Trans. Geosci. Remote Sens. 2024, 62, 5518118. [Google Scholar] [CrossRef]
- Alifu, H.; Tateishi, R.; Johnson, B. A New Band Ratio Technique for Mapping Debris-Covered Glaciers Using Landsat Imagery and a Digital Elevation Model. Int. J. Remote Sens. 2015, 36, 2063–2075. [Google Scholar] [CrossRef]
- Mohan, M.; Meyyappan, M. Mapping of Mafic-Ultramafic Rocks in SMUC-SGT, India Using ASTER & Sentinel-2A Satellite Images. Remote Sens. Appl. Soc. Environ. 2022, 28, 100826. [Google Scholar]
- Comon, P. Independent Component Analysis, A New Concept? Signal Process. 1994, 36, 287–314. [Google Scholar] [CrossRef]
- Wang, R.; Lin, J.; Zhao, B.; Li, L.; Xiao, Z.; Pilz, J. Integrated Approach for Lithological Classification Using ASTER Imagery in a Shallowly Covered Region-The Eastern Yanshan Mountain of China. IEEE J. Sel. Top. Appl. Earth Obs. Remote Sens. 2018, 11, 4791–4807. [Google Scholar] [CrossRef]
- Lu, Y.; Yang, C.; Meng, Z. Lithology Discrimination Using Sentinel-1 Dual-Pol Data and SRTM Data. Remote Sens. 2021, 13, 1280. [Google Scholar] [CrossRef]
- Cheng, X.; Huo, Y.; Lin, S.; Dong, Y.; Zhao, S.; Zhang, M.; Wang, H. Deep Feature Aggregation Network for Hyperspectral Anomaly Detection. IEEE Trans. Instrum. Meas. 2024, 73, 5033016. [Google Scholar] [CrossRef]
- Cheng, X.; Zhang, M.; Lin, S.; Zhou, K.; Zhao, S.; Wang, H. Two-Stream Isolation Forest Based on Deep Features for Hyperspectral Anomaly Detection. IEEE Geosci. Remote Sens. Lett. 2023, 20, 5504205. [Google Scholar] [CrossRef]
- Ren, B.; Ma, S.; Hou, B.; Hong, D.; Chanussot, J.; Wang, J.; Jiao, L. A Dual-Stream High Resolution Network: Deep Fusion of GF-2 and GF-3 Data for Land Cover Classification. Int. J. Appl. Earth Obs. Geoinf. 2022, 112, 102896. [Google Scholar] [CrossRef]
- Zhang, C.; Feng, Y.; Hu, L.; Tapete, D.; Pan, L.; Liang, Z.; Cigna, F.; Yue, P. A Domain Adaptation Neural Network for Change Detection with Heterogeneous Optical and SAR Remote Sensing Images. Int. J. Appl. Earth Obs. Geoinf. 2022, 109, 102769. [Google Scholar] [CrossRef]
- Ling, J.; Wei, S.; Gamba, P.; Liu, R.; Zhang, H. Advancing SAR Monitoring of Urban Impervious Surface with a New Polarimetric Scattering Mixture Analysis Approach. Int. J. Appl. Earth Obs. Geoinf. 2023, 124, 103541. [Google Scholar] [CrossRef]
- Dong, H.; Zhang, L.; Zou, B. Exploring Vision Transformers for Polarimetric SAR Image Classification. IEEE Trans. Geosci. Remote Sens. 2022, 60, 1–15. [Google Scholar] [CrossRef]
- Chen, L.; Cai, X.; Xing, J.; Li, Z.; Zhu, W.; Yuan, Z.; Fang, Z. Towards Transparent Deep Learning for Surface Water Detection from SAR Imagery. Int. J. Appl. Earth Obs. Geoinf. 2023, 118, 103287. [Google Scholar] [CrossRef]
- Guo, S.; Yang, C.; He, R.; Li, Y. Improvement of Lithological Mapping Using Discrete Wavelet Transformation from Sentinel-1 SAR Data. Remote Sens. 2022, 14, 5824. [Google Scholar] [CrossRef]
- Shirmard, H.; Farahbakhsh, E.; Müller, R.D.; Chandra, R. A Review of Machine Learning in Processing Remote Sensing Data for Mineral Exploration. Remote Sens. Environ. 2022, 268, 112750. [Google Scholar] [CrossRef]
- Han, W.; Zhang, X.; Wang, Y.; Wang, L.; Huang, X.; Li, J.; Wang, S.; Chen, W.; Li, X.; Feng, R.; et al. A Survey of Machine Learning and Deep Learning in Remote Sensing of Geological Environment: Challenges, Advances, and Opportunities. ISPRS J. Photogramm. Remote Sens. 2023, 202, 87–113. [Google Scholar] [CrossRef]
- El Fels, A.E.A.; El Ghorfi, M. Using Remote Sensing Data for Geological Mapping in Semi-Arid Environment: A Machine Learning Approach. Earth Sci. Inform. 2022, 15, 485–496. [Google Scholar] [CrossRef]
- He, L.; Lyu, P.; He, Z.; Zhou, J.; Hui, B.; Ye, Y.; Hu, H.; Zeng, Y.; Xu, L. Identification of Radioactive Mineralized Lithology and Mineral Prospectivity Mapping Based on Remote Sensing in High-Latitude Regions: A Case Study on the Narsaq Region of Greenland. Minerals 2022, 12, 692. [Google Scholar] [CrossRef]
- Khan, M.F.A.; Muhammad, K.; Bashir, S.; Din, S.U.; Hanif, M. Mapping Allochemical Limestone Formations in Hazara, Pakistan Using Google Cloud Architecture: Application of Machine-Learning Algorithms on Multispectral Data. ISPRS Int. J. Geo-Inf. 2021, 10, 58. [Google Scholar] [CrossRef]
- Wang, Z.; Zuo, R.; Dong, Y. Mapping of Himalaya Leucogranites Based on ASTER and Sentinel-2A Datasets Using a Hybrid Method of Metric Learning and Random Forest. IEEE J. Sel. Top. Appl. Earth Obs. Remote Sens. 2020, 13, 1925–1936. [Google Scholar] [CrossRef]
- Abdelkader, M.A.; Watanabe, Y.; Shebl, A.; El-Dokouny, H.A.; Dawoud, M.; Csámer, Á. Effective Delineation of Rare Metal-Bearing Granites from Remote Sensing Data Using Machine Learning Methods: A Case Study from the Umm Naggat Area, Central Eastern Desert. Egypt. Ore Geol. Rev. 2022, 150, 105184. [Google Scholar] [CrossRef]
- Wang, W.; Ren, X.; Zhang, Y.; Li, M. Deep Learning Based Lithology Classification Using Dual-Frequency Pol-SAR Data. Appl. Sci. 2018, 8, 1513. [Google Scholar] [CrossRef]
- Lu, J.; Han, L.; Liu, L.; Wang, J.; Xia, Z.; Jin, D.; Zha, X. Lithology Classification in Semi-Arid Area Combining Multi-Source Remote Sensing Images Using Support Vector Machine Optimized by Improved Particle Swarm Algorithm. Int. J. Appl. Earth Obs. Geoinf. 2023, 119, 103318. [Google Scholar] [CrossRef]
- Ren, X.; Malik, J. Learning a Classification Model for Segmentation. Proc. IEEE Int. Conf. Comput. Vis. 2003, 1, 10–17. [Google Scholar]
- Ma, W.; Qu, J.; Wang, L.; Zhang, C.; Yang, A.; Zhang, Y. Pellet image segmentation model of superpixel feature-based support vector machine in digital twin. Appl. Soft Comput. 2024, 151, 111083. [Google Scholar] [CrossRef]
- Ni, J.C.; Luo, Y.; Wang, D.; Liang, J.; Zhang, Q. Saliency-Based SAR Target Detection via Convolutional Sparse Feature Enhancement and Bayesian Inference. IEEE Trans. Geosci. Remote Sens. 2023, 61, 5202015. [Google Scholar] [CrossRef]
- Zhan, J.; Zhao, H.; Zheng, P.; Wu, H.; Wang, L. Salient Superpixel Visual Tracking with Graph Model and Iterative Segmentation. Cognit. Comput. 2021, 13, 821–832. [Google Scholar] [CrossRef]
- Han, W.; Lekamalage, C.K.L.; Huang, G. Bin Efficient Joint Model Learning, Segmentation and Model Updating for Visual Tracking. Neural Netw. 2022, 147, 175–185. [Google Scholar] [CrossRef]
- Mi, L.; Chen, Z. Superpixel-Enhanced Deep Neural Forest for Remote Sensing Image Semantic Segmentation. ISPRS J. Photogramm. Remote Sens. 2020, 159, 140–152. [Google Scholar] [CrossRef]
- Ma, F.; Zhang, F.; Xiang, D.; Yin, Q.; Zhou, Y. Fast Task-Specific Region Merging for SAR Image Segmentation. IEEE Trans. Geosci. Remote Sens. 2022, 60, 1–16. [Google Scholar] [CrossRef]
- Cao, S.; Yu, Y.; Guan, H.; Peng, D.; Yan, W. Affine-Function Transformation-Based Object Matching for Vehicle Detection from Unmanned Aerial Vehicle Imagery. Remote Sens. 2019, 11, 1708. [Google Scholar] [CrossRef]
- Liu, Y.; Wang, Q.; Zhuang, Y.; Hu, H. A Novel Trail Detection and Scene Understanding Framework for a Quadrotor UAV with Monocular Vision. IEEE Sens. J. 2017, 17, 6778–6787. [Google Scholar] [CrossRef]
- Xiang, D.; Zhang, F.; Zhang, W.; Tang, T.; Guan, D.; Zhang, L.; Su, Y. Fast Pixel-Superpixel Region Merging for SAR Image Segmentation. IEEE Trans. Geosci. Remote Sens. 2020, 59, 9319–9335. [Google Scholar] [CrossRef]
- Yang, Z.; Niu, H.; Wang, X.; Huang, L.; Yang, K. An Unsupervised Semantic Segmentation Method That Combines the ImSE-Net Model with SLICm Superpixel Optimization. Int. J. Digit. Earth 2024, 17, 2341970. [Google Scholar] [CrossRef]
- Wu, R.; Tang, H.; Lu, Y. Exploring Subjective Well-Being and Ecosystem Services Perception in the Agro-Pastoral Ecotone of Northern China. J. Environ. Manag. 2022, 318, 115591. [Google Scholar] [CrossRef] [PubMed]
- Cloude, S.R.; Pottier, E. An Entropy Based Classification Scheme for Land Applications of Polarimetric SAR. IEEE Trans. Geosci. Remote Sens. 1997, 35, 68–78. [Google Scholar] [CrossRef]
- An, W.; Cui, Y.; Yang, J. Three-Component Model-Based Decomposition for Polarimetric SAR Data. IEEE Trans. Geosci. Remote Sens. 2010, 48, 2732–2739. [Google Scholar]
- Achanta, R.; Shaji, A.; Smith, K.; Lucchi, A.; Fua, P.; Süsstrunk, S. SLIC Superpixels Compared to State-of-the-Art Superpixel Methods. IEEE Trans. Pattern Anal. Mach. Intell. 2012, 34, 2274–2281. [Google Scholar] [CrossRef]
- Li, L.; Han, L.; Hu, H.; Liu, Z.; Cao, H. Standardized Object-Based Dual CNNs for Very High-Resolution Remote Sensing Image Classification and Standardization Combination Effect Analysis. Int. J. Remote Sens. 2020, 41, 6635–6663. [Google Scholar] [CrossRef]
- Mishra, A.; Sharma, A.; Patidar, A.K. Evaluation and Development of a Predictive Model for Geophysical Well Log Data Analysis and Reservoir Characterization: Machine Learning Applications to Lithology Prediction. Nat. Resour. Res. 2022, 31, 3195–3222. [Google Scholar] [CrossRef]
- Peng, X.; He, G.; She, W.; Zhang, X.; Wang, G.; Yin, R.; Long, T. A Comparison of Random Forest Algorithm-Based Forest Extraction with GF-1 WFV, Landsat 8 and Sentinel-2 Images. Remote Sens. 2022, 14, 5296. [Google Scholar] [CrossRef]
- Zeng, L.; Li, T.; Huang, H.; Zeng, P.; He, Y.; Jing, L.; Yang, Y.; Jiao, S. Identifying Emeishan Basalt by Supervised Learning with Landsat-5 and ASTER Data. Front. Earth Sci. 2023, 10, 1–9. [Google Scholar] [CrossRef]
- Dawson, H.L.; John, C.M. Object Detection Algorithms to Identify Skeletal Components in Carbonate Cores. Mar. Pet. Geol. 2024, 167, 106965. [Google Scholar] [CrossRef]
- Shen, A.; Chen, R.; Zhu, Y.; Hu, R. Segmentation of Multi-Organ Functional Tissue Units Using UNet-EfficientNet-B8. In Proceedings of the 2023 4th International Symposium on Artificial Intelligence for Medicine Science, Chengdu, China, 20–22 October 2023; Association for Computing Machinery: New York, NY, USA, 2024; pp. 232–235. [Google Scholar]
- Xue, Z.; Tan, X.; Yu, X.; Liu, B.; Yu, A.; Zhang, P. Deep Hierarchical Vision Transformer for Hyperspectral and LiDAR Data Classification. IEEE Trans. Image Process. 2022, 31, 3095–3110. [Google Scholar] [CrossRef]
- Chen, Y.; Wang, Y.; Zhang, F.; Dong, Y.; Song, Z.; Liu, G. Remote Sensing for Lithology Mapping in Vegetation-Covered Regions: Methods, Challenges, and Opportunities. Minerals 2023, 13, 1153. [Google Scholar] [CrossRef]
- Sun, H.; Wang, L.; Liu, H.; Sun, Y. Hyperspectral Image Classification with the Orthogonal Self-Attention ResNet and Two-Step Support Vector Machine. Remote Sens. 2024, 16, 1010. [Google Scholar] [CrossRef]
- Zhu, X.; Zhang, H.; Zhu, R.; Ren, Q.; Zhang, L. Classification with Noisy Labels through Tree-Based Models and Semi-Supervised Learning: A Case Study of Lithology Identification. Expert Syst. Appl. 2024, 240, 122506. [Google Scholar] [CrossRef]
- Ircio, J.; Lojo, A.; Mori, U.; Malinowski, S.; Lozano, J.A. Minimum Recall-Based Loss Function for Imbalanced Time Series Classification. IEEE Trans. Knowl. Data Eng. 2023, 35, 10024–10034. [Google Scholar] [CrossRef]










| Satellite Platforms | Download Source | Time | Number of Scenes | Band or Polarization Mode | Resolution (m) |
|---|---|---|---|---|---|
| GF-2 | http://www.sasclouds.com/chinese/home, accessed on 21 August 2014 | 2 June 2020 | 6 | Panchromatic band | 1 |
| Visible and near-infrared bands | 4 | ||||
| Sentinel-2A | https://www.gscloud.cn/search, accessed on 29 June 2015 | 21 June 2020 | 1 | Short-wave infrared bands | 20 |
| ASTER | https://search.earthdata.nasa.gov/search, accessed on 4 March 2000 | 17 October 2021 | 1 | Thermal infrared bands | 90 |
| GF-3 | http://www.sasclouds.com/chinese/home, accessed on 14 August 2016 | 7 August 2019 23 April 2019 | 4 | Full polarization | 5 |
| Satellite Platforms | Feature Description | Total Number |
|---|---|---|
| GF-2 | Panchromatic, green, red, and near-infrared bands | 4 |
| Texture features corresponding to the panchromatic image, including mean, homogeneity, dissimilarity, and entropy | 4 | |
| Sentinel-2A | Short-wave infrared bands | 2 |
| ASTER | Thermal infrared band 1 and thermal infrared band 3 | 2 |
| GF-3 | HH, HV, and VHpolarization backscattering | 3 |
| The polarization features from decomposition: mean eigenvalue of the polarization coherence matrix, polarization scattering entropy and average scattering angle | 3 | |
| The polarization features from AnYang decomposition: surface scattering and volume scattering | 2 | |
| Texture features corresponding to HH polarization, including mean, dissimilarity, entropy, and correlation | 4 | |
| Texture features corresponding to HV polarization, including mean, dissimilarity, and correlation | 3 | |
| Texture features corresponding to VH polarization, including variance, homogeneity, entropy, and correlation | 4 | |
| Texture features corresponding to VV polarization, including mean, variance, homogeneity, and correlation | 4 |
| KNN | RF | SVM | Res50 | Effi_B8 | ViT | MSIMRS-KNN | MSIMRS-RF | MSIMRS-SVM | |
|---|---|---|---|---|---|---|---|---|---|
| OA (%) | 77.8 | 78.2 | 82.2 | 77.4 | 83.9 | 86.4 | 82.5 | 89.6 | 92.9 |
| Kappa | 0.74 | 0.75 | 0.79 | 0.74 | 0.82 | 0.85 | 0.79 | 0.88 | 0.92 |
Disclaimer/Publisher’s Note: The statements, opinions and data contained in all publications are solely those of the individual author(s) and contributor(s) and not of MDPI and/or the editor(s). MDPI and/or the editor(s) disclaim responsibility for any injury to people or property resulting from any ideas, methods, instructions or products referred to in the content. |
© 2025 by the authors. Licensee MDPI, Basel, Switzerland. This article is an open access article distributed under the terms and conditions of the Creative Commons Attribution (CC BY) license (https://creativecommons.org/licenses/by/4.0/).
Share and Cite
Lu, J.; Li, L.; Wang, J.; Han, L.; Xia, Z.; He, H.; Bai, Z. MSIMRS: Multi-Scale Superpixel Segmentation Integrating Multi-Source Remote Sensing Data for Lithology Identification in Semi-Arid Area. Remote Sens. 2025, 17, 387. https://doi.org/10.3390/rs17030387
Lu J, Li L, Wang J, Han L, Xia Z, He H, Bai Z. MSIMRS: Multi-Scale Superpixel Segmentation Integrating Multi-Source Remote Sensing Data for Lithology Identification in Semi-Arid Area. Remote Sensing. 2025; 17(3):387. https://doi.org/10.3390/rs17030387
Chicago/Turabian StyleLu, Jiaxin, Liangzhi Li, Junfeng Wang, Ling Han, Zhaode Xia, Hongjie He, and Zongfan Bai. 2025. "MSIMRS: Multi-Scale Superpixel Segmentation Integrating Multi-Source Remote Sensing Data for Lithology Identification in Semi-Arid Area" Remote Sensing 17, no. 3: 387. https://doi.org/10.3390/rs17030387
APA StyleLu, J., Li, L., Wang, J., Han, L., Xia, Z., He, H., & Bai, Z. (2025). MSIMRS: Multi-Scale Superpixel Segmentation Integrating Multi-Source Remote Sensing Data for Lithology Identification in Semi-Arid Area. Remote Sensing, 17(3), 387. https://doi.org/10.3390/rs17030387

