Glacial Lake Outburst Flood Hazard and Risk Assessment of Gangabal Lake in the Upper Jhelum Basin of Kashmir Himalaya Using Geospatial Technology and Hydrodynamic Modeling
Abstract
1. Introduction
2. Review of Literature
3. Study Area
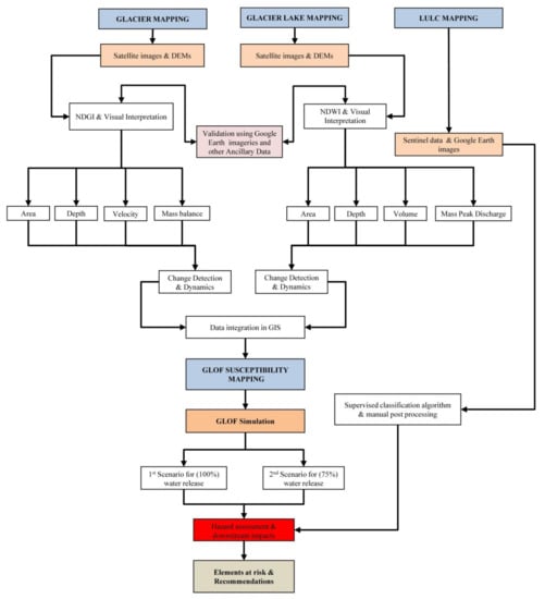
4. Materials and Methods
4.1. Data
4.2. Methods
4.2.1. Characteristics of the Adjacent Glacier (Harmukh Glacier)
4.2.2. Glacier Depth
4.2.3. Glacier Surface Velocity
4.2.4. Glacier Mass Balance
4.2.5. Glacial Lake Mapping
4.2.6. Glacial Lake Depth, Volume, and Peak Discharge Estimation
4.2.7. GLOF Hazard Assessment Using HEC-RAS 5.0.7
4.2.8. Downstream Impacts of GLOFs
5. Results and Discussion
5.1. Glacier and Lake Changes
5.2. Geodetic Mass Balance
5.3. Glacier Depth
5.4. Glacier Velocity
5.5. Depth, Volume, and Peak Discharge Estimation
5.5.1. Depth
5.5.2. Volume
5.5.3. Peak Discharge
| S. No. | Source | Depth | Volume 106 m3 | Peak Discharge (Qmax m3) |
|---|---|---|---|---|
| 1 | Evans [113] | - | 74.14 | 10,657.59 |
| 2 | Huggel et al. [108] | 42.49 | 70.44 | - |
| 3 | Fujita et al. [37] | 62.33 | 102.4 | 77,409.92 |
| 4 | Patel et al. [111] | 71.05 | 117 | - |
| 5 | Sharma et al. 2018 | - | 1.54 | - |
| 6 | Liu et al. [112] | - | 77.69 | - |
| 7 | Popov [116] | - | - | 53,883.24 |
| 8 | Qi et al. [117] | - | 73.12 | - |
| 9 | Average | 58.62 | 73.76 | 47,316.91 |
5.6. GLOF Susceptibility
5.7. Hazard Assessment of Gangabal Lake
5.8. Downstream Impact Assessment
5.9. Limitations
6. Conclusions
Author Contributions
Funding
Data Availability Statement
Acknowledgments
Conflicts of Interest
References
- Kääb, A.; Frauenfelder, R.; Roer, I. On the response of rockglacier creep to surface temperature increase. Glob. Planet. Chang. 2007, 56, 172–187. [Google Scholar] [CrossRef]
- Lama, S.; Devkota, B. Vulnerability of mountain communities to climate change and adaptation strategies. J. Agric. Environ. 2009, 10, 76–83. [Google Scholar] [CrossRef]
- Bolch, T.; Peters, J.; Yegorov, A.; Pradhan, B.; Buchroithner, M.; Blagoveshchensky, V. Identification of potentially dangerous glacial lakes in the northern Tian Shan. In Terrigenous Mass Movements; Springer: Berlin/Heidelberg, Germany, 2012; pp. 369–398. [Google Scholar]
- Allen, S.K.; Linsbauer, A.; Randhawa, S.S.; Huggel, C.; Rana, P.; Kumari, A. Glacial lake outburst flood risk in Himachal Pradesh, India: An integrative and anticipatory approach considering current and future threats. Nat. Hazards 2016, 84, 1741–1763. [Google Scholar] [CrossRef]
- Kaushik, S.; Singh, T.; Bhardwaj, A.; Joshi, P.K. Long-term spatiotemporal variability in the surface velocity of Eastern Himalayan glaciers, India. Earth Surf. Process. Landforms 2022. [Google Scholar] [CrossRef]
- IPCC. Climate Change 2007: The Physical Science Basis, Contribution of Working Group I to the Fourth Assessment Report of the Intergovernmental Panel on Climate Change; Cambridge University Press: Cambridge, UK, 2007; p. 996. [Google Scholar]
- Kääb, A.; Berthier, E.; Nuth, C.; Gardelle, J.; Arnaud, Y. Contrasting patterns of early twenty-first-century glacier mass change in the Himalayas. Nature 2012, 488, 495–498. [Google Scholar] [CrossRef]
- Mir, R.A.; Jain, S.K.; Saraf, A.K.; Goswami, A. Detection of changes in glacier mass balance using satellite and meteorological data in Tirungkhad basin located in Western Himalaya. J. Indian Soc. Remote Sens. 2014, 42, 91–105. [Google Scholar] [CrossRef]
- Shrestha, A.B.; Mukherji, A.; Mishra, A.; Wester, P. The Hindu Kush Himalaya Assessment; Springer Nature: Berlin, Germany, 2019. [Google Scholar]
- Negi, H.S.; Kumar, A.; Kanda, N.; Thakur, N.K.; Singh, K.K. Status of glaciers and climate change of East Karakoram in early twenty-first century. Sci. Total Environ. 2021, 753, 141914. [Google Scholar] [CrossRef]
- Mehta, M.; Dobhal, D.P.; Bisht, M.P.S. Change of Tipra glacier in the Garhwal Himalaya, India, between 1962 and 2008. Prog. Phys. Geogr. 2011, 35, 721–738. [Google Scholar] [CrossRef]
- Bahuguna, I.M.; Rathore, B.P.; Brahmbhatt, R.; Sharma, M.; Dhar, S.; Randhawa, S.S.; Kumar, K.; Romshoo, S.; Shah, R.D.; Ganjoo, R.K.; et al. Are the Himalayan glaciers retreating? Curr. Sci. 2014, 106, 1008–1013. [Google Scholar]
- Mir, R.A.; Jain, S.K.; Lohani, A.K.; Saraf, A.K. Glacier recession and glacial lake outburst flood studies in Zanskar basin, western Himalaya. J. Hydrol. 2018, 564, 376–396. [Google Scholar] [CrossRef]
- Ahmed, R.; Wani, G.F.; Ahmad, S.T.; Sahana, M.; Singh, H.; Ahmed, P. A Review of Glacial Lake Expansion and Associated Glacial Lake Outburst Floods in the Himalayan Region. Earth Syst. Environ. 2021, 5, 695–708. [Google Scholar] [CrossRef]
- Kumar, V.; Shukla, T.; Mehta, M.; Dobhal, D.P.; Bisht, M.P.S.; Nautiyal, S. Glacier changes and associated climate drivers for the last three decades, Nanda Devi region, Central Himalaya, India. Quat. Int. 2021, 575, 213–226. [Google Scholar] [CrossRef]
- Nie, Y.; Sheng, Y.; Liu, Q.; Liu, L.; Liu, S.; Zhang, Y.; Song, C. A regional-scale assessment of Himalayan glacial lake changes using satellite observations from 1990 to 2015. Remote Sens. Environ. 2017, 189, 1–13. [Google Scholar] [CrossRef]
- Nie, Y.; Liu, Q.; Wang, J.; Zhang, Y.; Sheng, Y.; Liu, S. An inventory of historical glacial lake outburst floods in the Himalayas based on remote sensing observations and geomorphological analysis. Geomorphology 2018, 308, 91–106. [Google Scholar] [CrossRef]
- Bhutiyani, M.R.; Kale, V.S.; Pawar, N.J. Long-term trends in maximum, minimum and mean annual air temperatures across the Northwestern Himalaya during the twentieth century. Clim. Chang. 2007, 85, 159–177. [Google Scholar] [CrossRef]
- Shrestha, U.B.; Gautam, S.; Bawa, K.S. Widespread climate change in the Himalayas and associated changes in local ecosystems. PLoS ONE 2012, 7, e36741. [Google Scholar] [CrossRef]
- Negi, H.S.; Shekhar, M.S.; Gusain, H.S.; Ganju, A. Winter climate and snow cover variability over north-west Himalaya. In Science and Geopolitics of the White World; Springer: Cham, Switzerland, 2018; pp. 127–142. [Google Scholar]
- Sabin, T.P.; Krishnan, R.; Vellore, R.; Priya, P.; Borgaonkar, H.P.; Singh, B.B.; Sagar, A. Climate change over the Himalayas. In Assessment of Climate Change over the Indian Region; Springer: Singapore, 2020; pp. 207–222. [Google Scholar]
- Nie, Y.; Pritchard, H.D.; Liu, Q.; Hennig, T.; Wang, W.; Wang, X.; Liu, S.; Nepal, S.; Samyn, D.; Hewitt, K.; et al. Glacial change and hydrological implications in the Himalaya and Karakoram. Nat. Rev. Earth Environ. 2021, 2, 91–106. [Google Scholar] [CrossRef]
- Sharma, R.K.; Kumar, R.; Pradhan, P.; Sharma, A. Climate-Induced Glacier Retreats and Associated Hazards: Need for Robust Glaciers and Glacial Lake Management Policy in Sikkim Himalaya, India. In Climate Change; Rani, S., Kumar, R., Eds.; Springer: Cham, Switzerland, 2022; pp. 161–182. [Google Scholar]
- Shugar, D.H.; Burr, A.; Haritashya, U.K.; Kargel, J.S.; Watson, C.S.; Kennedy, M.C.; Bevington, A.R.; Betts, R.A.; Harrison, S.; Strattman, K. Rapid worldwide growth of glacial lakes since 1990. Nat. Clim. Chang. 2020, 10, 939–945. [Google Scholar] [CrossRef]
- Pandey, P.; Ali, S.N.; Champati Ray, P.K. Glacier-glacial lake interactions and glacial lake development in the central Himalaya, India (1994–2017). J. Earth Sci. 2021, 32, 1563–1574. [Google Scholar] [CrossRef]
- Li, D.; Shangguan, D.; Wang, X.; Ding, Y.; Su, P.; Liu, R.; Wang, M. Expansion and hazard risk assessment of glacial lake Jialong Co in the central Himalayas by using an unmanned surface vessel and remote sensing. Sci. Total Environ. 2021, 784, 147249. [Google Scholar] [CrossRef] [PubMed]
- Haritashya, U.K.; Kargel, J.S.; Shugar, D.H.; Leonard, G.J.; Strattman, K.; Watson, C.S.; Shean, D.; Harrison, S.; Mandli, K.T.; Regmi, D. Evolution and controls of large glacial lakes in the Nepal Himalaya. Remote Sens. 2018, 10, 798. [Google Scholar] [CrossRef]
- Kraaijenbrink, P.D.; Bierkens, M.F.P.; Lutz, A.F.; Immerzeel, W.W. Impact of a global temperature rise of 1.5 degrees Celsius on Asia’s glaciers. Nature 2017, 549, 257–260. [Google Scholar] [CrossRef]
- Vuichard, D.; Zimmermann, M. The 1985 catastrophic drainage of a moraine-dammed lake, Khumbu Himal, Nepal: Cause and consequences. Mt. Res. Dev. 1987, 7, 91–110. [Google Scholar] [CrossRef]
- Fujita, K.; Suzuki, R.; Nuimura, T.; Sakai, A. Performance of ASTER and SRTM DEMs, and their potential for assessing glacial lakes in the Lunana region, Bhutan Himalaya. J. Glaciol. 2008, 54, 220–228. [Google Scholar] [CrossRef]
- Jha, L.K.; Khare, D. Detection and delineation of glacial lakes and identification of potentially dangerous lakes of Dhauliganga basin in the Himalaya by remote sensing techniques. Nat. Hazards 2017, 85, 301–327. [Google Scholar] [CrossRef]
- Ives, J.D.; Shrestha, R.B.; Mool, P.K. Formation of Glacial Lakes in the Hindu Kush-Himalayas and GLOF Risk Assessment; ICIMOD: Kathmandu, Nepal, 2010; pp. 10–11. [Google Scholar]
- Wang, Y.; Li, J.; Wu, L.; Guo, L.; Hu, J.; Zhang, X. Estimating the Changes in Glaciers and Glacial Lakes in the Xixabangma Massif, Central Himalayas, between 1974 and 2018 from Multisource Remote Sensing Data. Remote Sens. 2021, 13, 3903. [Google Scholar] [CrossRef]
- Chen, F.; Zhang, M.; Guo, H.; Allen, S.; Kargel, J.S.; Haritashya, U.K.; Watson, C.S. Annual 30 m dataset for glacial lakes in High Mountain Asia from 2008 to 2017. Earth Syst. Sci. Data 2021, 13, 741–766. [Google Scholar] [CrossRef]
- CWC. June 2016 Report on “Monitoring of Glacial Lakes/Water Bodies in the Himalayan Region of Indian River Basins for June 2016; CWC: Roma, Italy, 2016. [Google Scholar]
- Gupta, A.; Maheshwari, R.; Guru, N.; Sweta, R.B.S.; Raju, P.V.; Rao, V.V. Quantitative prioritization of potentially critical glacial Lakes in the Indus River basin using satellite derived parameters. Geocarto Int. 2021, 1–23. [Google Scholar] [CrossRef]
- Fujita, K.; Sakai, A.; Takenaka, S.; Nuimura, T.; Surazakov, A.B.; Sawagaki, T.; Yamanokuchi, T. Potential flood volume of Himalayan glacial lakes. Nat. Hazards Earth Syst. Sci. 2013, 13, 1827–1839. [Google Scholar] [CrossRef]
- Worni, R.; Huggel, C.; Stoffel, M. Glacial lakes in the Indian Himalayas—From an area-wide glacial lake inventory to on-site and modeling based risk assessment of critical glacial lakes. Sci. Total Environ. 2013, 468, S71–S84. [Google Scholar] [CrossRef]
- Dar, T.; Rai, N.; Kumar, S.; Bhat, M.A. Climate change impact on cryosphere and streamflow in the Upper Jhelum River Basin (UJRB) of north-western Himalayas. Environ. Monit. Assess. 2022, 194, 140. [Google Scholar] [CrossRef]
- Ahmed, R.; Wani, G.F.; Ahmad, S.T.; Mir, R.A.; Almazroui, M.; Jain, S.K.; Ahmed, P. Spatiotemporal dynamics of glacial lakes (1990–2018) in the Kashmir Himalayas, India using Remote Sensing and GIS. Discov. Water 2021, 1, 7. [Google Scholar] [CrossRef]
- Ahmed, R.; Ahmad, S.T.; Wani, G.F.; Mir, R.A.; Ahmed, P.; Jain, S.K. High resolution inventory and hazard assessment of potentially dangerous glacial Lakes in Upper Jhelum Basin, Kashmir Himalaya, India. Geocarto Int. 2022, 1–32. [Google Scholar] [CrossRef]
- Kumar, S.; Goel, N.K. Monitoring of Two Typical Glacier Lakes in Indus Basin. Int. J. Eng. Res. Technol. 2015, 3, 1–7. [Google Scholar]
- Mal, S.; Allen, S.K.; Frey, H.; Huggel, C.; Dimri, A.P. Sectorwise Assessment of Glacial Lake Outburst Flood Danger in the Indian Himalayan Region. Mount. Res. Dev. 2021, 41, R1. [Google Scholar] [CrossRef]
- Dubey, S.; Goyal, M.K. Glacial lake outburst flood hazard, downstream impact, and risk over the Indian Himalayas. Water Resour. Res. 2020, 56, e2019WR026533. [Google Scholar] [CrossRef]
- Dimri, A.P.; Allen, S.; Huggel, C.; Mal, S.; Ballesteros-Canovas, J.A.; Rohrer, M.; Shukla, A.; Tiwari, P.; Maharana, P.; Bolch, T.; et al. Climate change, cryosphere and impacts in the Indian Himalayan Region. Curr. Sci. 2021, 120, 774–790. [Google Scholar] [CrossRef]
- Khanal, N.R.; Hu, J.M.; Mool, P. Glacial lake outburst flood risk in the Poiqu/Bhote Koshi/Sun Koshi River basin in the Central Himalayas. Mt. Res. Dev. 2015, 35, 351–364. [Google Scholar] [CrossRef]
- Veh, G.; Korup, O.; von Specht, S.; Roessner, S.; Walz, A. Unchanged frequency of moraine-dammed glacial lake outburst floods in the Himalaya. Nat. Clim. Chang. 2019, 9, 379–383. [Google Scholar] [CrossRef]
- Gunn, J.P. The Shyok flood, 1929. Himal. J. 1930, 2, 35–47. [Google Scholar]
- Richardson, S.D.; Quincey, D.J. Glacier outburst floods from Ghulkin Glacier, upper Hunza Valley, Pakistan. In Proceedings of the EGU General Assembly Conference Abstracts, Vienna, Austria, 19–24 April 2009; p. 12871. [Google Scholar]
- Bajracharya, S.R.; Mool, P.K.; Shrestha, B.R. Impact of Climate Change on Himalayan Glaciers and Glacial Lakes: Case Studies on GLOF and Associated Hazards in Nepal and Bhutan; International Centre for Integrated Mountain Development—ICIMOD: Patan, Nepal, 2007. [Google Scholar]
- Yamada, T.; Sharma, C.K. Glacier Lakes and Outburst Floods in the Nepal Himalaya; IAHS Publications-Publications of the International Association of Hydrological Sciences: Wallingford, UK, 1993; Volume 218, pp. 319–330. [Google Scholar]
- Ghimire, M. Review of studies on glacier lake outburst floods and associated vulnerability in the Himalayas. Himal. Rev. 2004, 35–25, 49–64. [Google Scholar]
- Govindha Raj, K.B. Remote sensing based hazard assessment of glacial lakes: A case study in Zanskar basin, Jammu and Kashmir, India. Geomat. Nat. Hazards Risk 2010, 1, 339–347. [Google Scholar] [CrossRef]
- Hussain, A.; Nasab, N.; Bano, D.; Karim, D.; Anwar, W.; Hussain, K.; Uddin, N. Glacier lake outburst flood modeling of Khurdopin glacier lake using HEC-RAS and GIS. In Селевые Пoтoки: Катастрoфы, Риск, Прoгнoз, Защита; Universal Publishing: New York, NY, USA, 2020. [Google Scholar]
- Xu, D. Characteristics of debris flow caused by outburst of glacial lake in Boqu river, Xizang, China, 1981. GeoJournal 1988, 17, 569–580. [Google Scholar] [CrossRef]
- Shrestha, A.B.; Eriksson, M.; Mool, P.; Ghimire, P.; Mishra, B.; Khanal, N.R. Glacial lake outburst flood risk assessment of Sun Koshi basin, Nepal. Geomat. Nat. Hazards Risk 2010, 1, 157–169. [Google Scholar] [CrossRef]
- Chen, N.S.; Hu, G.S.; Deng, W.; Khanal, N.; Zhu, Y.H.; Han, D. On the water hazards in the trans-boundary Kosi River basin. Nat. Hazards Earth Syst. Sci. 2013, 13, 795–808. [Google Scholar] [CrossRef]
- Wang, W.; Gao, Y.; Anacona, P.I.; Lei, Y.; Xiang, Y.; Zhang, G.; Li, S.; Lu, A. Integrated hazard assessment of Cirenmaco glacial lake in Zhangzangbo valley, Central Himalayas. Geomorphology 2018, 306, 292–305. [Google Scholar] [CrossRef]
- Watanbe, T.; Rothacher, D. The 1994 Lugge Tsho glacial lake outburst flood, Bhutan Himalaya. Mt. Res. Dev. 1996, 16, 77–81. [Google Scholar] [CrossRef]
- Komori, J.; Koike, T.; Yamanokuchi, T.; Tshering, P. Glacial lake outburst events in the Bhutan Himalayas. Glob. Environ. Res. 2012, 16, 59–70. [Google Scholar]
- Clague, J.J.; Huggel, C.; KOrup, O.; MCguire, B. Climate change and hazardous processes in high mountains. Rev. De La Asoc. Geológica Argent. 2012, 69, 328–338. [Google Scholar]
- Huss, M.; Bookhagen, B.; Huggel, C.; Jacobsen, D.; Bradley, R.S.; Clague, J.J.; Vuille, M.; Buytaert, W.; Cayan, D.R.; Greenwood, G.; et al. Toward mountains without permanent snow and ice. Earth’s Future 2017, 5, 418–435. [Google Scholar] [CrossRef]
- Clague, J.J.; O’Connor, J.E. Glacier-related outburst floods. In Snow and Ice-Related Hazards, Risks, and Disasters; Elsevier: Amsterdam, The Netherlands, 2021; pp. 467–499. [Google Scholar]
- Hewitt, K. Environmental disasters in social context: Toward a preventive and precautionary approach. Nat. Hazards 2012, 66, 3–14. [Google Scholar] [CrossRef]
- Schwanghart, W.; Worni, R.; Huggel, C.; Stofel, M.; Korup, O. Uncertainty in the Himalayan energy–water nexus: Estimating regional exposure to glacial lake outburst foods. Environ. Res. Lett. 2016, 11, 74005. [Google Scholar] [CrossRef]
- ICIMOD. Glacial Lakes and Glacial Lake Outburst Floods in Nepal; ICIMOD: Kathmandu, Nepal, 2011. [Google Scholar]
- Song, C.; Sheng, Y.; Wang, J.; Ke, L.; Madson, A.; Nie, Y. Heterogeneous glacial lake changes and links of lake expansions to the rapid thinning of adjacent glacier termini in the Himalayas. Geomorphology 2017, 280, 30–38. [Google Scholar] [CrossRef]
- Richardson, S.D.; Reynolds, J.M. An overview of glacial hazards in the Himalayas. Quat. Int. 2000, 65, 31–47. [Google Scholar] [CrossRef]
- Iturrizaga, L. Glacier Lake outburst floods. In Encyclopedia of Snow, Ice and Glaciers; Singh, V.P., Singh, P., Haritashya, U.K., Eds.; Springer Science: Dordrecht, The Netherlands, 2011; pp. 381–399. [Google Scholar]
- Gilany, N.; Iqbal, J. Geospatial analysis and simulation of glacial lake outburst flood hazard in Shyok Basin of Pakistan. Environ. Earth Sci. 2020, 79, 139. [Google Scholar] [CrossRef]
- Kumar, D.; Singh, A.K.; Singh, D.S. Spatio-temporal fluctuations over Chorabari glacier, Garhwal Himalaya, India between 1976 and 2017. Quat. Int. 2021, 575, 178–189. [Google Scholar] [CrossRef]
- Srivastava, P.; Bhambri, R.; Kawishwar, P.; Dobhal, D.P. Water level changes of high altitude lakes in Himalaya–Karakoram from ICESat altimetry. J. Earth Syst. Sci. 2013, 122, 1533–1543. [Google Scholar] [CrossRef]
- Rao, B.S.; Gupta, A.; Guru, N.; Maheshwari, S.R.; Raju, P.V.; Rao, V.V. Glacial Lake Atlas of Indus River Basin; National Remote Sensing Centre, ISRO: Hyderabad, India, 2020; pp. 1–273. [Google Scholar]
- Guru, N.; Gupta, A.; Maheshwari, R.; Rao, B.S.; Raju, P.V.; Rao, V.V. Identification of potential lakes susceptible to GLOF in Jhelum Subbasin of Indus Basin. Hydraulics 2019, 1452–1462. [Google Scholar]
- Allen, S.K.; Zhang, G.; Wang, W.; Yao, T.; Bolch, T. Potentially dangerous glacial lakes across the Tibetan Plateau revealed using a large-scale automated assessment approach. Sci. Bull. 2019, 64, 435–445. [Google Scholar] [CrossRef]
- Che, T.; Xiao, L.; Liou, Y.A. Changes in glaciers and glacial lakes and the identification of dangerous glacial lakes in the Pumqu River Basin, Xizang (Tibet). Adv. Meteorol. 2014, 2014, 903709. [Google Scholar] [CrossRef]
- Ahmed, R.; Ahmad, S.T.; Wani, G.F.; Mir, R.A.; Almazroui, M.; Bansal, J.K.; Ahmed, P. Glacial Lake Changes and the Identification of Potentially Dangerous Glacial Lakes (PDGLs) under Warming Climate in the Dibang River Basin, Eastern Himalaya, India; Geocarto International: Hong Kong, China, 2022; pp. 1–24. [Google Scholar]
- Jain, S.K.; Lohani, A.K.; Singh, R.D.; Chaudhary, A.; Thakural, L.N. Glacial lakes and glacial lake outburst flood in a Himalayan basin using remote sensing and GIS. Nat. Hazards 2012, 62, 887–899. [Google Scholar] [CrossRef]
- Paul, F.; Bolch, T.; Kääb, A.; Nagler, T.; Nuth, C.; Scharrer, K.; Shepherd, A.; Strozzi, T.; Ticconi, F.; Bhambri, R.; et al. The glaciers climate change initiative: Methods for creating glacier area, elevation change and velocity products. Remote Sens. Environ. 2015, 162, 408–426. [Google Scholar] [CrossRef]
- Paul, F.; Kääb, A.; Maisch, M.; Kellenberger, T.; Haeberli, W. The new remote-sensing-derived Swiss glacier inventory: I. Methods. Ann. Glaciol. 2002, 34, 355–361. [Google Scholar] [CrossRef]
- Frey, H.; Machguth, H.; Huss, M.; Huggel, C.; Bajracharya, S.; Bolch, T.; Kulkarni, A.; Linsbauer, A.; Salzmann, N.; Stoffel, M. Estimating the volume of glaciers in the Himalayan–Karakoram region using different methods. Cryosphere 2014, 8, 2313–2333. [Google Scholar] [CrossRef]
- Ahmad, S.T.; Ahmed, R.; Wani, G.F.; Sharma, P.; Ahmed, P.; Mir, R.A.; Alam, J.B. Assessing the Status of Glaciers in Upper Jhelum Basin of Kashmir Himalayas Using Multi-temporal Satellite Data. Earth Syst. Environ. 2022, 6, 375–389. [Google Scholar] [CrossRef]
- Bahr, D.B.; Pfeffer, W.T.; Kaser, G. A review of volume-area scaling of glaciers. Rev. Geophys. 2015, 53, 95–140. [Google Scholar] [CrossRef] [PubMed]
- Shafiq, M.U.; Islam, Z.U.; Bhat, I.A.; Ahmed, P. Spatio-temporal behaviour of Nehnar Glacier from 1962 to 2017, Jhelum basin, Kashmir Himalayas, India. Phys. Geogr. 2020, 41, 517–536. [Google Scholar] [CrossRef]
- Nye, J.F. The mechanics of glacier flow. J. Glaciol. 1952, 2, 82–93. [Google Scholar] [CrossRef]
- Paterson, W.S.B. The sliding velocity of Athabasca glacier, Canada. J. Glaciol. 1970, 9, 55–63. [Google Scholar] [CrossRef][Green Version]
- Haeberli, W.; Hölzle, M. Application of inventory data for estimating characteristics of and regional climate-change effects on mountain glaciers: A pilot study with the European Alps. Ann. Glaciol. 1995, 21, 206–212. [Google Scholar] [CrossRef]
- Linsbauer, A.; Paul, F.; Haeberli, W. Modeling glacier thickness distribution and bed topography over entire mountain ranges with GlabTop: Application of a fast and robust approach. J. Geophys. Res. Earth Surf. 2012, 117. [Google Scholar] [CrossRef]
- Farinotti, D.; Huss, M.; Bauder, A.; Funk, M.; Truffer, M. A method to estimate the ice volume and ice-thickness distribution of alpine glaciers. J. Glaciol. 2009, 55, 422–430. [Google Scholar] [CrossRef]
- Benn, D.I.; Evans, D.J. Glaciers & Glaciation; Routledge: Oxfordshire, UK, 2014. [Google Scholar]
- Ayoub, F.; Leprince, S.; Keene, L. User’s Guide to COSI-CORR Co-Registration of Optically Sensed Images and Correlation; California Institute of Technology: Pasadena, CA, USA, 2009; Volume 38, p. 49s. [Google Scholar]
- Leprince, S.; Barbot, S.; Ayoub, F.; Avouac, J.P. Automatic and precise orthorectification, coregistration, and subpixel correlation of satellite images, application to ground deformation measurements. IEEE Trans. Geosci. Remote Sens. 2007, 45, 1529–1558. [Google Scholar] [CrossRef]
- Romshoo, S.A.; Murtaza, K.O.; Shah, W.; Ramzan, T.; Ameen, U.; Bhat, M.H. Anthropogenic climate change drives melting of glaciers in the Himalaya. Environ. Sci. Pollut. Res. 2022, 29, 52732–52751. [Google Scholar] [CrossRef] [PubMed]
- Das, S.; Sharma, M.C. Glacier surface velocities in the Jankar Chhu Watershed, western Himalaya, India: Study using Landsat time series data (1992–2020). Remote Sens. Appl. Soc. Environ. 2021, 24, 100615. [Google Scholar] [CrossRef]
- Khadka, M.; Steiner, J.; Hassan, J.; Maussion, F.; Fujita, K.; Gurung, T.; Zhao, C. Performance Evaluation of Existing Algorithms and Datasets for Glacier Surface Velocity Estimation in Himalayan Glaciers. In AGU Fall Meeting Abstracts; AGU: New Orleans, LA, USA, 2021; Volume 2021, p. C13B-04. [Google Scholar]
- Pandey, P.; Banerjee, D.; Ray, P.K.C. A satellite-based comprehensive observation of glaciological characteristics of Shunkalpa (Ralam) Glacier, Central Himalaya, India. J. Earth Syst. Sci. 2021, 130, 139. [Google Scholar] [CrossRef]
- Sattar, A.; Goswami, A.; Kulkarni, A.V.; Das, P. Glacier-surface velocity derived ice volume and retreat assessment in the dhauliganga basin, central himalaya–A remote sensing and modeling based approach. Front. Earth Sci. 2019, 7, 105. [Google Scholar] [CrossRef]
- Scherler, D.; Strecker, M.R. Large surface velocity fluctuations of Biafo Glacier, central Karakoram, at high spatial and temporal resolution from optical satellite images. J. Glaciol. 2012, 58, 569–580. [Google Scholar] [CrossRef]
- Ruiz, L.; Berthier, E.; Viale, M.; Pitte, P.; Masiokas, M.H. Recent geodetic mass balance of Monte Tronador glaciers, northern Patagonian Andes. Cryosphere 2017, 11, 619–634. [Google Scholar] [CrossRef]
- Huss, M.; Bauder, A.; Funk, M.; Hock, R. Determination of the seasonal mass balance of four Alpine glaciers since 1865. J. Geophys. Res. Earth Surf. 2008, 113. [Google Scholar] [CrossRef]
- Wang, P.; Li, Z.; Li, H.; Wang, W.; Yao, H. Comparison of glaciological and geodetic mass balance at Urumqi Glacier No. 1, Tian Shan, central Asia. Glob. Planet. Chang. 2014, 114, 14–22. [Google Scholar] [CrossRef]
- Ramsankaran, R.A.A.J.; Pandit, A.; Parla, A. Decadal estimates of surface mass balance for glaciers in Chandra Basin, Western Himalayas, India—A geodetic approach. In Climate Change Signals and Response; Springer: Singapore, 2019; pp. 109–125. [Google Scholar]
- Rashid, I.; Majeed, U. Retreat and geodetic mass changes of Zemu Glacier, Sikkim Himalaya, India, between 1931 and 2018. Reg. Environ. Chang. 2020, 20, 125. [Google Scholar] [CrossRef]
- Majeed, U.; Rashid, I.; Najar, N.A.; Gul, N. Spatiotemporal dynamics and geodetic mass changes of glaciers with varying debris cover in the pangong region of Trans-Himalayan Ladakh, India between 1990 and 2019. Front. Earth Sci. 2021, 9, 748107. [Google Scholar] [CrossRef]
- Muhammad, S.; Tian, L.; Khan, A. Early twenty-first century glacier mass losses in the Indus Basin constrained by density assumptions. J. Hydrol. 2019, 574, 467–475. [Google Scholar] [CrossRef]
- Huber, J.; McNabb, R.; Zemp, M. Elevation changes of west-central Greenland glaciers from 1985 to 2012 from remote sensing. Front. Earth Sci. 2020, 8, 35. [Google Scholar] [CrossRef]
- Khadka, N.; Zhang, G.; Thakuri, S. Glacial lakes in the Nepal Himalaya: Inventory and decadal dynamics (1977–2017). Remote Sens. 2018, 10, 1913. [Google Scholar] [CrossRef]
- Huggel, C.; Kääb, A.; Haeberli, W.; Teysseire, P.; Paul, F. Remote sensing based assessment of hazards from glacier lake outbursts: A case study in the Swiss Alps. Can. Geotech. J. 2002, 39, 316–330. [Google Scholar] [CrossRef]
- Shukla, A.; Garg, P.K.; Srivastava, S. Evolution of glacial and high-altitude lakes in the Sikkim, Eastern Himalaya over the past four decades (1975–2017). Front. Environ. Sci. 2018, 6, 81. [Google Scholar] [CrossRef]
- Begam, S.; Sen, D. Mapping of moraine dammed glacial lakes and assessment of their areal changes in the central and eastern Himalayas using satellite data. J. Mt. Sci. 2019, 16, 77–94. [Google Scholar] [CrossRef]
- Patel, L.K.; Sharma, P.; Laluraj, C.M.; Thamban, M.; Singh, A.; Ravindra, R. A geospatial analysis of Samudra Tapu and Gepang Gath glacial lakes in the Chandra Basin, Western Himalaya. Nat. Hazards 2017, 86, 1275–1290. [Google Scholar] [CrossRef]
- Liu, M.; Chen, N.; Zhang, Y.; Deng, M. Glacial lake inventory and lake outburst flood/debris flow hazard assessment after the Gorkha earthquake in the Bhote Koshi Basin. Water 2020, 12, 464. [Google Scholar] [CrossRef]
- Evans, S.G. The maximum discharge of outburst floods caused by the breaching of man-made and natural dams. Can. Geotech. J. 1986, 23, 385–387. [Google Scholar] [CrossRef]
- Emmer, A.; Vilímek, V.; Zapata, M.L. Hazard mitigation of glacial lake outburst floods in the Cordillera Blanca (Peru): The effectiveness of remedial works. J. Flood Risk Manag. 2018, 11, S489–S501. [Google Scholar] [CrossRef]
- Chowdhury, A.; Kroczek, T.; De, S.K.; Vilímek, V.; Sharma, M.C.; Debnath, M. Glacial Lake Evolution (1962–2018) and Outburst Susceptibility of Gurudongmar Lake Complex in the Tista Basin, Sikkim Himalaya (India). Water 2021, 13, 3565. [Google Scholar] [CrossRef]
- Popov, N. Assessment of glacial debris flow hazard in the north Tien-Shan. In Soviet-China-Japan Symposium and Field Workshop on Natural Disasters; 1991; pp. 384–391.
- Qi, M.; Liu, S.; Wu, K.; Zhu, Y.; Xie, F.; Jin, H.; Gao, Y.; Yao, X. Improving the accuracy of glacial lake volume estimation: A case study in the Poiqu basin, central Himalayas. J. Hydrol. 2022, 610, 127973. [Google Scholar] [CrossRef]
- Allen, S.K.; Schneider, D.; Owens, I.F. First approaches towards modelling glacial hazards in the Mount Cook region of New Zealand’s Southern Alps. Nat. Hazards Earth Syst. Sci. 2009, 9, 481–499. [Google Scholar] [CrossRef]
- Prakash, C.; Nagarajan, R. Glacial Lake changes and outburst flood hazard in Chandra basin, North-Western Indian Himalayas. Geomat. Nat. Hazards Risk 2018, 9, 337–355. [Google Scholar] [CrossRef]
- Watson, C.S.; Carrivick, J.; Quincey, D. An improved method to represent DEM uncertainty in glacial lake outburst flood propagation using stochastic simulations. J. Hydrol. 2015, 529, 1373–1389. [Google Scholar] [CrossRef]
- Rounce, D.R.; Watson, C.S.; McKinney, D.C. Identification of hazard and risk for glacial lakes in the Nepal Himalaya using satellite imagery from 2000–2015. Remote Sens. 2017, 9, 654. [Google Scholar] [CrossRef]
- Mergili, M.; Schneider, J.F. Regional-scale analysis of lake outburst hazards in the southwestern Pamir, Tajikistan, based on remote sensing and GIS. Nat. Hazards Earth Syst. Sci. 2011, 11, 1447–1462. [Google Scholar] [CrossRef]
- Kougkoulos, I.; Cook, S.J.; Edwards, L.A.; Clarke, L.J.; Symeonakis, E.; Dortch, J.M.; Nesbitt, K. Modelling glacial lake outburst flood impacts in the Bolivian Andes. Nat. Hazards 2018, 94, 1415–1438. [Google Scholar] [CrossRef]
- Klimeš, J.; Benešová, M.; Vilímek, V.; Bouška, P.; Cochachin Rapre, A. The reconstruction of a glacial lake outburst flood using HEC-RAS and its significance for future hazard assessments: An example from Lake 513 in the Cordillera Blanca, Peru. Nat. Hazards 2014, 71, 1617–1638. [Google Scholar] [CrossRef]
- Anacona, P.I.; Mackintosh, A.; Norton, K. Reconstruction of a glacial lake outburst flood (GLOF) in the Engaño Valley, Chilean Patagonia: Lessons for GLOF risk management. Sci. Total Environ. 2015, 527, 1–11. [Google Scholar] [CrossRef]
- Petrakov, D.; Shpuntova, A.; Aleinikov, A.; Kääb, A.; Kutuzov, S.; Lavrentiev, I.; Stoffel, M.; Tutubalina, O.; Usubaliev, R. Accelerated glacier shrinkage in the Ak-Shyirak massif, Inner Tien Shan, during 2003–2013. Sci. Total Environ. 2016, 562, 364–378. [Google Scholar] [CrossRef]
- Westoby, M.J.; Glasser, N.F.; Brasington, J.; Hambrey, M.J.; Quincey, D.J.; Reynolds, J.M. Modelling outburst floods from moraine-dammed glacial lakes. Earth-Sci. Rev. 2014, 134, 137–159. [Google Scholar] [CrossRef]
- Somos-Valenzuela, M.A.; Chisolm, R.E.; Rivas, D.S.; Portocarrero, C.; McKinney, D.C. Modeling a glacial lake outburst flood process chain: The case of Lake Palcacocha and Huaraz, Peru. Hydrol. Earth Syst. Sci. 2016, 20, 2519–2543. [Google Scholar] [CrossRef]
- Klimeš, J.; Novotný, J.; Novotná, I.; de Urries, B.J.; Vilímek, V.; Emmer, A.; Strozzi, T.; Kusák, M.; Rapre, A.C.; Hartvich, F.; et al. Landslides in moraines as triggers of glacial lake outburst floods: Example from Palcacocha Lake (Cordillera Blanca, Peru). Landslides 2016, 13, 1461–1477. [Google Scholar] [CrossRef]
- Sattar, A.; Haritashya, U.K.; Kargel, J.S.; Leonard, G.J.; Shugar, D.H.; Chase, D.V. Modeling lake outburst and downstream hazard assessment of the Lower Barun Glacial Lake, Nepal Himalaya. J. Hydrol. 2021, 598, 126208. [Google Scholar] [CrossRef]
- Hagg, W.; Ram, S.; Klaus, A.; Aschauer, S.; Babernits, S.; Brand, D.; Guggemoos, P.; Pappas, T. Hazard Assessment for a Glacier Lake Outburst Flood in the Mo Chu River Basin, Bhutan. Appl. Sci. 2021, 11, 9463. [Google Scholar] [CrossRef]
- Chow, V.T. Open-Channel Hydraulics; McGraw-Hill: New York, NY, USA, 1959; p. 680. [Google Scholar]
- Alam, A.; Bhat, M.S.; Maheen, M. Using Landsat satellite data for assessing the land use and land cover change in Kashmir valley. GeoJournal 2020, 85, 1529–1543. [Google Scholar] [CrossRef]
- Imdad, K.; Rihan, M.; Sahana, M.; Parween, S.; Ahmed, R.; Costache, R.; Chaudhary, A.; Tripathi, R. Wetland health, water quality, and resident perceptions of declining ecosystem services: A case study of Mount Abu, Rajasthan, India. Environ. Sci. Pollut. Res. 2022, 1–27. [Google Scholar] [CrossRef]
- Mir, R.A.; Jain, S.K.; Lohani, A.K.; Ahmed, R.; Ahmad, S.T.; Wani, G.F. Application of Mike 11 for One-Dimensional GLOF Modeling of a Rapidly Expanding Dalung Proglacial Lake, Indus River Basin, Western Himalaya. In Challenges of Disasters in Asia; Springer: Singapore, 2022; pp. 147–161. [Google Scholar]
- Murtaza, K.O.; Dar, R.A.; Paul, O.J.; Bhat, N.A.; Romshoo, S.A. Glacial geomorphology and recent glacial recession of the Harmukh Range, NW Himalaya. Quat. Int. 2021, 575, 236–248. [Google Scholar] [CrossRef]
- Rashid, I.; Majeed, U.; Aneaus, S.; Pelto, M. Linking the recent glacier retreat and depleting streamflow patterns with land system changes in Kashmir Himalaya, India. Water 2020, 12, 1168. [Google Scholar] [CrossRef]
- Romshoo, S.A.; Murtaza, K.O.; Abdullah, T. Towards understanding various influences on mass balance of the Hoksar Glacier in the Upper Indus Basin using observations. Sci. Rep. 2022, 12, 15669. [Google Scholar] [CrossRef]
- Pieczonka, T.; Bolch, T.; Kröhnert, M.; Peters, J.; Liu, S. Glacier branch lines and glacier ice thickness estimation for debris-covered glaciers in the Central Tien Shan. J. Glaciol. 2018, 64, 835–849. [Google Scholar] [CrossRef]
- Magnin, F.; Haeberli, W.; Linsbauer, A.; Deline, P.; Ravanel, L. Estimating glacier-bed overdeepenings as possible sites of future lakes in the de-glaciating Mont Blanc massif (Western European Alps). Geomorphology 2020, 350, 106913. [Google Scholar] [CrossRef]
- Cathala, M.; Magnin, F.; Linsbauer, A.; Haeberli, W. Modelling and characterizing glacier-bed overdeepenings as sites for potential future lakes in the deglaciating French Alps. Geomorphol.-Relief Process. Environ. 2021, 27, 19–36. [Google Scholar] [CrossRef]
- Bello, C.; Suarez, W.; Cruz, R.; Rueda, N.F.B. Ice thickness measurements and volume estimates for Znosko glacier (Antarctica) using Glabtop model. Earth Space Sci. Open Arch. ESSOAr 2020. [Google Scholar]
- Gantayat, P.; Kulkarni, A.V.; Srinivasan, J. Estimation of ice thickness using surface velocities and slope: Case study at Gangotri Glacier, India. J. Glaciol. 2014, 60, 277–282. [Google Scholar] [CrossRef]
- Majeed, U.; Rashid, I.; Sattar, A.; Allen, S.; Stoffel, M.; Nüsser, M.; Schmidt, S. Recession of Gya Glacier and the 2014 glacial lake outburst flood in the Trans-Himalayan region of Ladakh, India. Sci. Total Environ. 2021, 756, 144008. [Google Scholar] [CrossRef]
- Jawak, S.D.; Kumar, S.; Luis, A.J.; Pandit, P.H.; Wankhede, S.F.; Anirudh, T.S. Seasonal comparison of velocity of the eastern tributary Glaciers, Amery Ice Shelf, Antarctica, using SAR offset tracking. ISPRS Annals of the Photogrammetry. Remote Sens. Spat. Inf. Sci. 2019, 4, 595–600. [Google Scholar]
- Nela, B.R.; Singh, G.; Kulkarni, A.V. Ice thickness distribution of Himalayan glaciers inferred from DInSAR-based glacier surface velocity. Environm.l Monit. Assess. 2023, 195, 1–20. [Google Scholar] [CrossRef]
- Tiwari, R.K.; Gupta, R.P.; Arora, M.K. Estimation of surface ice velocity of Chhota-Shigri glacier using sub-pixel ASTER image correlation. Curr. Sci. 2014, 106, 853–859. [Google Scholar]
- Sahu, R.; Gupta, R.D. Spatiotemporal variation in surface velocity in Chandra basin glacier between 1999 and 2017 using Landsat-7 and Landsat-8 imagery. Geocarto Int. 2021, 36, 1591–1611. [Google Scholar] [CrossRef]
- Singh, D.K.; Thakur, P.K.; Naithani, B.P.; Dhote, P.R. Spatio-temporal analysis of glacier surface velocity in dhauliganga basin using geo-spatial techniques. Environ. Earth Sci. 2021, 80, 11. [Google Scholar] [CrossRef]
- Shukla, A.; Garg, P.K. Spatio-temporal trends in the surface ice velocities of the central Himalayan glaciers, India. Glob. Planet. Chang. 2020, 190, 103187. [Google Scholar] [CrossRef]
- Patel, L.K.; Sharma, P.; Singh, A.T.; Pratap, B.; Oulkar, S.; Thamban, M. Spatial surface velocity pattern in the glaciers of Chandra Basin, Western Himalaya. Geocarto Int. 2022, 37, 5327–5344. [Google Scholar] [CrossRef]
- Zhang, T.; Wang, W.; Shen, Z.; Zhan, N.; Wang, Z.; An, B. Understanding the 2004 glacier detachment in the Amney Machen Mountains, northeastern Tibetan Plateau, via multi-phase modeling. Landslides 2022, 1–16. [Google Scholar] [CrossRef]
- Mool, P.; Bajracharya, S.R.; Joshi, S.P. Inventory of Glaciers, Glacier Lakes and Glacial Lake Outburst Floods, Monitoring and Early Warning System in the Hindu Kush-Himalayan Region; International Centre for Integrated Mountain Development: Kathmandu, Nepal, 2001. [Google Scholar]
- Bhatt, C.M.; Rao, G.S.; Farooq, M.; Manjusree, P.; Shukla, A.; Sharma, S.V.S.P.; Kulkarni, S.S.; Begum, A.; Bhanumurthy, V.; Diwakar, P.G.; et al. Satellite-based assessment of the catastrophic Jhelum floods of September 2014, Jammu & Kashmir, India. Geomat. Nat. Hazards Risk 2017, 8, 309–327. [Google Scholar]
- Malik, I.H.; Najmul Islam Hashmi, S. Ethnographic account of flooding in North-Western Himalayas: A study of Kashmir Valley. GeoJournal 2020, 87, 1265–1283. [Google Scholar] [CrossRef]
- Campbell, J.G.; Pradesh, H. Inventory of Glaciers, Glacial Lakes and the Identification of Potential Glacial Lake Outburst Floods (GLOFs) Affected by Global Warming in the Mountains of India, Pakistan and China/Tibet Autonomous Region; International Centre for Integrated Mountain Development: Lalitpur, Nepal, 2005. [Google Scholar]
- Aggarwal, A.; Jain, S.K.; Lohani, A.K.; Jain, N. Glacial lake outburst flood risk assessment using combined approaches of remote sensing, GIS and dam break modelling. Geomat. Nat. Hazards Risk 2016, 7, 18–36. [Google Scholar] [CrossRef]
- Washakh, R.M.A.; Chen, N.; Wang, T.; Almas, S.; Ahmad, S.R.; Rahman, M. GLOF risk assessment model in the Himalayas: A case study of a hydropower project in the Upper Arun River. Water 2019, 11, 1839. [Google Scholar] [CrossRef]
- Iribarren Anacona, P.; Norton, K.P.; Mackintosh, A. Moraine-dammed lake failures in Patagonia and assessment of outburst susceptibility in the Baker Basin. Nat. Hazards Earth Syst. Sci. 2014, 14, 3243–3259. [Google Scholar] [CrossRef]
- Maskey, S.; Kayastha, R.B.; Kayastha, R. Glacial lakes outburst floods (GLOFs) modelling of Thulagi and lower Barun glacial lakes of Nepalese Himalaya. Prog. Disaster Sci. 2020, 7, 100106. [Google Scholar] [CrossRef]
- Sattar, A.; Goswami, A.; Kulkarni, A.V.; Emmer, A. Lake evolution, hydrodynamic outburst flood modeling and sensitivity analysis in the Central Himalaya: A case study. Water 2020, 12, 237. [Google Scholar] [CrossRef]
- Dimri, A.P.; Palazzi, E.; Daloz, A.S. Elevation dependent precipitation and temperature changes over Indian Himalayan region. Clim. Dyn. 2022, 59, 1–21. [Google Scholar] [CrossRef]
- Kuniyal, J.C.; Kanwar, N.; Bhoj, A.S.; Rautela, K.S.; Joshi, P.; Kumar, K.; Sofi, M.S.; Bhat, S.U.; Rashid, I.; Lodhi, M.S.; et al. Climate change impacts on glacier-fed and non-glacier-fed ecosystems of the Indian Himalayan Region: People’s perception and adaptive strategies. Curr. Sci. 2021, 120, 888. [Google Scholar] [CrossRef]
- Sanjay, J.; Revadekar, J.V.; Ramarao, M.V.S.; Borgaonkar, H.; Sengupta, S.; Kothawale, D.R.; Ratnam, J.V. Temperature changes in India. In Assessment of Climate Change over the Indian Region; Springer: Singapore, 2020; pp. 21–45. [Google Scholar]
- Parvaze, S.; Ahmad, L.; Parvaze, S.; Kanth, R.H. Climate change projection in Kashmir Valley (J and K). Curr. World Environ. 2017, 12, 107. [Google Scholar] [CrossRef]
- Romshoo, S.A.; Fayaz, M.; Meraj, G.; Bahuguna, I.M. Satellite-observed glacier recession in the Kashmir Himalaya, India, from 1980 to 2018. Environ. Monit. Assess. 2020, 192, 597. [Google Scholar] [CrossRef]



















| S. No. | Data | Year | No. of Bands | Spatial Resolution | Source | Purpose |
|---|---|---|---|---|---|---|
| 1 | Planet CubeSat | 2020 | 8 | 3 | Planet https://www.planet.com/ (accessed on 2 August 2021) | Identification of lake parameters |
| 2 | Resourcesat-2 | 2020 | 3 | 5.8 | NRSC Bhuvan portal https://bhuvan.nrsc.gov.in/home/index.php (accessed on 25 October 2021) | Glacier and lake mapping |
| 3 | Sentinel-2A | 2020 | 13 | 10 | USGS Earth Explorer http://www.earthexplorer.usgs.gov/ (accessed on 12 July 2021) | Glacier and lake mapping |
| 4 | Landsat 5 TM | 1972 | 6 | 30 | USGS Earth Explorer http://www.earthexplorer.usgs.gov/ (accessed on 12 July 2021) | Glacier and lake mapping |
| Landsat 7 ETM | 1980 | 9 | ||||
| Landsat 7 ETM+ | 1990, 2000 | 9 | ||||
| Landsat 8 OLI | 2010 | 9 | ||||
| 5 | Landsat 8 Pan bands | 2019, 2020 | 1 | 15 | USGS Earth Explorer http://www.earthexplorer.usgs.gov/ (accessed on 12 July 2021) | Glacier velocity estimation |
| 6 | Goole Earth images | 1980 to 2020 | - | 0.5–30 | Google Earth https://earth.google.com/web/ (accessed on 02 November 2021) | Cross check |
| 7 | ALOS-PALSAR DEM | 2015 | 1 | 12.5 | USGS Earth Explorer http://www.earthexplorer.usgs.gov/ (accessed on 02 November 2021) | Hydrodynamic modeling |
| 8 | SRTM-DEM | 2000 | 1 | 90 | USGS Earth Explorer http://www.earthexplorer.usgs.gov/ (accessed on 02 November 2021) | Geodetic mass balance |
| 9 | TAN-DEM X | 2012 | 1 | 90 | GEOC German Observation Centre https://download.geoservice.dlr.de/TDM90/ (accessed on 02 November 2021) | Geodetic mass balance |
| S. No. | Empirical Equation | Source |
|---|---|---|
| Depth | ||
| 1 | D = 0.104 × A0.42 | [108] |
| 2 | Dm = 55 × A0.25 | [37] |
| 3 | Dm = 4 × 10−5 × A + 5.0564 | [111] |
| Volume | ||
| 1 | V = 0.035 × A1.5 | [113] |
| 2 | V = 0.104 × A1.42 | [108] |
| 3 | Dm = 55 × A0.25 V = A × Dm | [37] |
| 4 | Dm = 4 × 10−5 × A + 5.0564 V = A × Dm | [111] |
| 5 | V = 0.0522 × A1.1766 | Sharma et al. 2018 |
| 6 | V = 0.0578 × A1.4683 | [112] |
| 7 | V = 40.67 × A1.184 3.218 × Ratio (mxw/mxl) | [117] |
| Peak Discharge | ||
| 1 | Qmax = 0.72 × V0.53 | [113] |
| 2 | Qmax = 0.0048 × V0.896 | [116] |
| 3 | Qmax = 0.00077 × V1.017 | [108] |
| GLOF Scenarios | Released Volume (106 m3) | Percentage Volume of the Lake Released (%) | Breach Width (m) | Breach Depth (m) | Breach Formation Time (min) | Peak Discharge (m3) |
|---|---|---|---|---|---|---|
| Scenario 1 | 73.3 | 100 | 80 | 70 | 40 | 17,787.89 |
| Scenario 2 | 52.4 | 75 | 40 | 50 | 30 | 9155.36 |
| Value | Thickness Classes (m) | Pixel Count | Area (km2) | % |
|---|---|---|---|---|
| 1 | 0–30 | 9063 | 1.36 | 47.18 |
| 2 | 31–60 | 8050 | 1.21 | 41.85 |
| 3 | >60 | 2106 | 0.32 | 10.95 |
| Total | 19,216 | 2.9 | 100 |
| Distance from Lake (km) | Location Name | Lat. | Long. | Cross Section | Volume (cu. m) | Channel Elevation (m) | Water Surface Elevation (m) | Flow Depth (m) | Flow Velocity (m/s) | Peak Discharge (Qmax) | Peak Discharge Arrival Time |
|---|---|---|---|---|---|---|---|---|---|---|---|
| 11.67 | Narang Temple | 34.3533 | 74.977 | 45,500 | 89,647.66 | 2229.28 | 2243.71 | 14.43 | 8.83 | 13,995.36 | 01:00 |
| 11.9 | Narang Kangan Temple | 34.3519 | 74.9755 | 45,230.5 | 89,671.38 | 2220.22 | 2234.2 | 13.98 | 9.19 | 13,513.15 | 01:00 |
| 13.72 | Bridge 1 | 34.339 | 74.9635 | 43,500 | 90,308.61 | 2143.74 | 2160.96 | 17.22 | 8.19 | 13,351.27 | 01:00 |
| 14.67 | Bridge 2 | 34.3313 | 74.9602 | 42,266.5 | 91,021.12 | 2093.89 | 2103.51 | 9.62 | 11.17 | 12,987.03 | 01:00 |
| 16.63 | Khanan village | 34.3194 | 74.9448 | 40,250 | 91,389.1 | 2012.2 | 2022.74 | 10.54 | 10.05 | 12,896.52 | 01:10 |
| 17.25 | Dam | 34.3158 | 74.9398 | 39,500 | 91,589.31 | 1988.58 | 2002.3 | 13.72 | 9.51 | 12,205.84 | 01:10 |
| 17.67 | Bridge and Settlement | 34.313 | 74.9359 | 39,250 | 91,712.17 | 1982.08 | 1995.31 | 13.23 | 8.46 | 12,103.51 | 01:10 |
| 18.69 | Babanagre Khanan Bridge | 34.3063 | 74.9276 | 37,940 | 92,335.89 | 1932.62 | 1949.99 | 17.37 | 8.99 | 11,834.64 | 01:10 |
| 19.54 | Settlement | 34.3029 | 74.9226 | 37,250 | 92,504.23 | 1909.12 | 1923.96 | 14.84 | 12.46 | 11,708.66 | 01:10 |
| 21.78 | Settlement | 34.2887 | 74.9044 | 34,763.5 | 93,416.97 | 1833.58 | 1850.49 | 16.91 | 11.03 | 11,485.69 | 01:20 |
| 23.23 | Settlement | 34.2808 | 74.8935 | 33,250 | 94,336.23 | 1788.05 | 1799.52 | 11.47 | 6.87 | 11,320.75 | 01:20 |
| 23.94 | Road and bridge | 34.2759 | 74.8886 | 32,500 | 93,936.86 | 1767.61 | 1768.4 | 0.79 | 0.57 | 11,270.01 | 01:20 |
| 24.23 | Road and bridge | 34.2748 | 74.8861 | 32,273 | 93,951.16 | 1763.49 | 1767.34 | 3.85 | 0.94 | 11,127.37 | 01:20 |
| 24.76 | Tail race park | 34.2712 | 74.8822 | 31,773 | 94,122.86 | 1753.24 | 1762.45 | 9.21 | 5.86 | 10,888.83 | 01:20 |
| 26.11 | Bridge | 34.2764 | 74.8689 | 30,500 | 96,439.3 | 1734.2 | 1742.46 | 8.26 | 3.8 | 10,848.68 | 01:30 |
| 26.62 | Drag Tanga village | 34.2832 | 74.8584 | 28,000 | 97,429.23 | 1699.9 | 1710.71 | 10.81 | 4.24 | 10,223.98 | 01:40 |
| S. No | Scenario 1 | Scenario 2 | ||||
|---|---|---|---|---|---|---|
| Lulc Class | Area km2 | Percentage (%) | Lulc Class | Area km2 | Percentage (%) | |
| 1 | River course | 0.8 | 15.09 | River course | 0.58 | 16.76301 |
| 2 | Forestland | 0.7 | 13.21 | Forestland | 0.51 | 14.73988 |
| 3 | Grass | 0.4 | 7.55 | Grass | 0.43 | 12.42775 |
| 4 | Cropland | 0.6 | 11.32 | Cropland | 0.35 | 10.11561 |
| 5 | Scrub/shrub | 1.1 | 20.75 | Scrub/shrub | 0.62 | 17.91908 |
| 6 | Built-up area | 0.3 | 5.66 | Built-up area | 0.19 | 5.491329 |
| 7 | Barren | 1.4 | 26.42 | Barren | 0.78 | 22.54335 |
| Total | 5.3 | 100 | Total | 3.46 | 100 | |
Publisher’s Note: MDPI stays neutral with regard to jurisdictional claims in published maps and institutional affiliations. |
© 2022 by the authors. Licensee MDPI, Basel, Switzerland. This article is an open access article distributed under the terms and conditions of the Creative Commons Attribution (CC BY) license (https://creativecommons.org/licenses/by/4.0/).
Share and Cite
Ahmed, R.; Rawat, M.; Wani, G.F.; Ahmad, S.T.; Ahmed, P.; Jain, S.K.; Meraj, G.; Mir, R.A.; Rather, A.F.; Farooq, M. Glacial Lake Outburst Flood Hazard and Risk Assessment of Gangabal Lake in the Upper Jhelum Basin of Kashmir Himalaya Using Geospatial Technology and Hydrodynamic Modeling. Remote Sens. 2022, 14, 5957. https://doi.org/10.3390/rs14235957
Ahmed R, Rawat M, Wani GF, Ahmad ST, Ahmed P, Jain SK, Meraj G, Mir RA, Rather AF, Farooq M. Glacial Lake Outburst Flood Hazard and Risk Assessment of Gangabal Lake in the Upper Jhelum Basin of Kashmir Himalaya Using Geospatial Technology and Hydrodynamic Modeling. Remote Sensing. 2022; 14(23):5957. https://doi.org/10.3390/rs14235957
Chicago/Turabian StyleAhmed, Rayees, Manish Rawat, Gowhar Farooq Wani, Syed Towseef Ahmad, Pervez Ahmed, Sanjay Kumar Jain, Gowhar Meraj, Riyaz Ahmad Mir, Abid Farooq Rather, and Majid Farooq. 2022. "Glacial Lake Outburst Flood Hazard and Risk Assessment of Gangabal Lake in the Upper Jhelum Basin of Kashmir Himalaya Using Geospatial Technology and Hydrodynamic Modeling" Remote Sensing 14, no. 23: 5957. https://doi.org/10.3390/rs14235957
APA StyleAhmed, R., Rawat, M., Wani, G. F., Ahmad, S. T., Ahmed, P., Jain, S. K., Meraj, G., Mir, R. A., Rather, A. F., & Farooq, M. (2022). Glacial Lake Outburst Flood Hazard and Risk Assessment of Gangabal Lake in the Upper Jhelum Basin of Kashmir Himalaya Using Geospatial Technology and Hydrodynamic Modeling. Remote Sensing, 14(23), 5957. https://doi.org/10.3390/rs14235957

