Automated Multi-Scale and Multivariate Geological Logging from Drill-Core Hyperspectral Data
Abstract
:1. Introduction
2. Methodology
2.1. Input Data
2.1.1. Synthetic Dataset
2.1.2. Drill-Core Hyperspectral Multivariate Dataset
2.2. About the Continuous Wavelet Transform
2.3. Smoothing via CWT
2.4. Moving-Window Principal Component Analysis
2.5. Multivariate Segmentation Method
2.6. Unsupervised Domaining
3. Results
3.1. Results from Synthetic Data
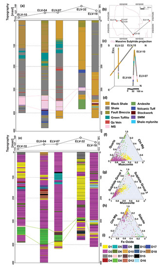
3.2. Elvira Results
4. Discussion
4.1. Benefits of a Multivariate Approach
4.2. Support for Drill-Core Logging
4.2.1. Multi-Scale Results
4.2.2. Hyperspectral Source for Multivariate Data
4.2.3. Geologically Meaningful Domains
4.3. Relevance for 3D Modeling
5. Conclusions and Outlook
Author Contributions
Funding
Data Availability Statement
Acknowledgments
Conflicts of Interest
Appendix A

Appendix B

References
- Kruse, F.A. Identification and mapping of minerals in drill core using hyperspectral image analysis of infrared reflectance spectra. Int. J. Remote Sens. 1996, 17, 1623–1632. [Google Scholar] [CrossRef]
- Taylor, G.R. Mineral and lithology mapping of drill core pulps using visible and infrared spectrometry. Nat. Resour. Res. 2000, 9, 257–268. [Google Scholar] [CrossRef]
- Tappert, M.C.; Rivard, B.; Fulop, A.; Rogge, D.; Feng, J.; Tappert, R.; Stalder, R. Characterizing Kimberlite Dilution by Crustal Rocks at the Snap Lake Diamond Mine Hyperspectral Imagery Collected from Drill Core. Econ. Geol. 2015, 110, 1375–1387. [Google Scholar] [CrossRef] [Green Version]
- Mathieu, M.; Roy, R.; Launeau, P.; Cathelineau, M.; Quirt, D. Alteration mapping on drill cores using a HySpex SWIR-320m hyperspectral camera: Application to the exploration of an unconformity-related uranium deposit (Saskatchewan, Canada). J. Geochem. Explor. 2016, 172, 71–88. [Google Scholar] [CrossRef]
- Acosta, I.C.C.; Khodadadzadeh, M.; Tusa, L.; Ghamisi, P.; Gloaguen, R. A Machine learning framework for drill-core mineral mapping using hyperspectral and high-resolution mineralogical data fusion. IEEE J. Sel. Top. Appl. Earth Obs. Remote Sens. 2019, 12, 4829–4842. [Google Scholar] [CrossRef]
- Tusa, L.; Andreani, L.; Khodadadzadeh, M.; Contreras, C.; Ivascanu, P.; Gloaguen, R.; Gutzmer, J. Mineral mapping and vein detection in hyperspectral drill-core scans: Application to porphyry-type mineralization. Minerals 2019, 9, 122. [Google Scholar] [CrossRef] [Green Version]
- Lypaczewski, P.; Rivard, B.; Lesage, G.; Byrne, K.; D’angelo, M.; Lee, R.G. Characterization of mineralogy in the highland valley porphyry cu district using hyperspectral imaging, and potential applications. Minerals 2020, 10, 473. [Google Scholar] [CrossRef]
- Booysen, R.; Lorenz, S.; Thiele, S.T.; Fuchsloch, W.C.; Marais, T.; Nex, P.A.; Gloaguen, R. Accurate hyperspectral imaging of mineralised outcrops: An example from lithium-bearing pegmatites at Uis, Namibia. Remote Sens. Environ. 2022, 269, 112790. [Google Scholar] [CrossRef]
- De La Rosa, R.; Khodadadzadeh, M.; Tusa, L.; Kirsch, M.; Gisbert, G.; Tornos, F.; Tolosana-Delgado, R.; Gloaguen, R. Mineral quantification at deposit scale using drill-core hyperspectral data: A case study in the Iberian Pyrite Belt. Ore Geol. Rev. 2021, 139 Pt B, 104514. [Google Scholar] [CrossRef]
- Grossmann, A.; Morlet, J. Decomposition of Hardy Functions Into. SIAM J. Math. Anal. 1984, 15, 723–736. [Google Scholar] [CrossRef]
- Mallat, S. Zero-Crossings of a Wavelet Transform. IEEE Trans. Inf. Theory 1991, 37, 1019–1033. [Google Scholar] [CrossRef]
- Mallat, S.; Hwang, W.L. Singularity detection and processing with wavelets. IEEE Trans. Inf. Theory 1992, 38, 617–643. [Google Scholar] [CrossRef]
- Torrence, C.; Compo, G.P. A Practical Guide to Wavelet Analysis. Bull. Am. Meteorol. Soc. 1998, 79, 61–78. [Google Scholar] [CrossRef] [Green Version]
- Hill, E.J.; Robertson, J.; Uvarova, Y. Multiscale hierarchical domaining and compression of drill hole data. Comput. Geosci. 2015, 79, 47–57. [Google Scholar] [CrossRef]
- Feng, J.; Rivard, B.; Gallie, A.; Sanchez-Azofeifa, A. Rock type classification of drill core using continuous wavelet analysis applied to thermal infrared reflectance spectra. Int. J. Remote Sens. 2011, 32, 4489–4510. [Google Scholar] [CrossRef]
- Hill, E.J.; Pearce, M.A.; Stromberg, J.M. Improving Automated Geological Logging of Drill Holes by Incorporating Multiscale Spatial Methods. Math. Geosci. 2020, 53, 21–53. [Google Scholar] [CrossRef] [Green Version]
- Hill, E.J.; Fabris, A.; Uvarova, Y.; Tiddy, C. Improving geological logging of drill holes using geochemical data and data analytics for mineral exploration in the Gawler Ranges, South Australia. Aust. J. Earth Sci. 2021. [Google Scholar] [CrossRef]
- Zaitouny, A.; Ramanaidou, E.; Hill, J.; Walker, D.M.; Small, M. Objective Domain Boundaries Detection in New Caledonian Nickel Laterite from Spectra Using Quadrant Scan. Minerals 2022, 12, 49. [Google Scholar] [CrossRef]
- de Jong, S.; van der Meer, F. Remote Sensing Image Analysis: Including the Spatial Domain; Springer: Dordreecht, The Netherlands, 2006; p. 357. [Google Scholar]
- van der Meer, F.; Kopačková, V.; Koucká, L.; van der Werff, H.M.; van Ruitenbeek, F.J.; Bakker, W.H. Wavelength feature mapping as a proxy to mineral chemistry for investigating geologic systems: An example from the Rodalquilar epithermal system. Int. J. Appl. Earth Obs. Geoinf. 2018, 64, 237–248. [Google Scholar] [CrossRef]
- Tornos, F. Environment of formation and styles of volcanogenic massive sulfides: The Iberian Pyrite Belt. Ore Geol. Rev. 2006, 28, 259–307. [Google Scholar] [CrossRef]
- Martin-Izard, A.; Arias, D.; Arias, M.; Gumiel, P.; Sanderson, D.J.; Castañon, C.; Lavandeira, A.; Sanchez, J. A new 3D geological model and structural evolution of the world-class Rio Tinto VMS deposit, Iberian Pyrite Belt (Spain). Ore Geol. Rev. 2015, 71, 457–476. [Google Scholar] [CrossRef] [Green Version]
- Khodadadzadeh, M.; Gloaguen, R. Upscaling High-Resolution Mineralogical Analyses to Estimate Mineral Abundances in Drill Core Hyperspectral Data. In Proceedings of the International Geoscience and Remote Sensing Symposium (IGARSS), Yokohama, Japan, 28 July–2 August 2019; pp. 1845–1848. [Google Scholar] [CrossRef]
- Brigham, E.O. The Fast Fourier Transform and Its Applications by E. Oran Brigham; Prentice-Hall Inc.: Hoboken, NJ, USA, 1988; Volume 12, p. 448. [Google Scholar]
- Pearson, K. On lines and planes of closest fit to systems of points in space. Lond. Edinb. Dublin Philos. Mag. J. Sci. 1901, 2, 559–572. [Google Scholar] [CrossRef] [Green Version]
- Doventon, J. Geologic Log Analysis Using Computer Methods; The American Association of Petroleum Geologist: Lawrence, KS, USA, 1994; pp. 79–88. [Google Scholar]
- Witkin, A.P. Scale-Space Filtering. In Proceedings of the 8th International Joint Conferences on Artificial Intelligence, Karlsruhe, Germany, 8–12 August 1983; Volume 2, pp. 1019–1022. [Google Scholar] [CrossRef]
- Chilès, J.P.; Delfiner, P. Geostatistics Modeling Spatial Uncertainty, 2nd ed.; John Wiley & Sons, Inc.: Hoboken, NJ, USA, 2012; Number 2; p. 699. [Google Scholar]
- Sokal, R.R.; Michener, C.D. A Statistical Method for Evaluating Systematic Relationships; Harvard University: Cambridge, MA, USA, 1958; Volume 38, pp. 1409–1438. [Google Scholar]
- Thorndike, R.L. Who belongs in the family? Psychometrika 1953, 18, 267–276. [Google Scholar] [CrossRef]
- Fritz, M.; Behringer, M.; Schwarz, H. LOG-means: Efficiently estimating the number of clusters in large datasets. Proc. Vldb Endow. 2020, 13, 2118–2131. [Google Scholar] [CrossRef]
- Tappert, M.; Rivard, B.; Giles, D.; Tappert, R.; Mauger, A. Automated drill core logging using visible and near-infrared reflectance spectroscopy: A case study from the Olympic Dam Iocg deposit, South Australia. Econ. Geol. 2011, 106, 289–296. [Google Scholar] [CrossRef]
- Littlefield, E.; Calvin, W.; Stelling, P.; Kent, T. Reflectance spectroscopy as a drill core logging technique: An example using core from the Akutan. Trans.–Geotherm. Resour. Counc. 2012, 36, 1281–1283. [Google Scholar]
- Kruse, F.A.; Bedell, R.L.; Taranik, J.V.; Peppin, W.A.; Weatherbee, O.; Calvin, W.M. Mapping alteration minerals at prospect, outcrop and drill core scales using imaging spectrometry. Int. J. Remote Sens. 2012, 33, 1780–1798. [Google Scholar] [CrossRef] [Green Version]
- Calvin, W.M.; Pace, E.L. Mapping alteration in geothermal drill core using a field portable spectroradiometer. Geothermics 2016, 61, 12–23. [Google Scholar] [CrossRef] [Green Version]
- Cowan, E.J. Deposit-scale structural architecture of the Sigma-Lamaque gold deposit, Canada—Insights from a newly proposed 3D method for assessing structural controls from drill hole data. Miner. Depos. 2020, 55, 217–240. [Google Scholar] [CrossRef] [Green Version]
- Jones, R.R.; McCaffrey, K.J.; Clegg, P.; Wilson, R.W.; Holliman, N.S.; Holdsworth, R.E.; Imber, J.; Waggott, S. Integration of regional to outcrop digital data: 3D visualisation of multi-scale geological models. Comput. Geosci. 2009, 35, 4–18. [Google Scholar] [CrossRef]
- Dai, H.; Liu, Z.; Hu, J. Multi-scale 3D geological digital representation and modeling method based on octree algorithm. In Proceedings of the 2010 6th International Conference on Wireless Communications, Networking and Mobile Computing, WiCOM 2010, Chengdu, China, 23–25 September 2010; Number c. pp. 6–8. [Google Scholar] [CrossRef]
- Xiong, Z.; Guo, J.; Xia, Y.; Lu, H.; Wang, M.; Shi, S. A 3D Multi-scale geology modeling method for tunnel engineering risk assessment. Tunn. Undergr. Space Technol. 2018, 73, 71–81. [Google Scholar] [CrossRef]
- Heinig, T.; Bachmann, K.; Tolosana-Delgado, R.; Van Den Boogaart, G.; Gutzmer, J. Monitoring gravitational and particle shape settling effects on MLA sampling preparation. In Proceedings of the IAMG 2015—17th Annual Conference of the International Association for Mathematical Geosciences, Freiberg, Germany, 5–13 September 2015; pp. 200–206. [Google Scholar]











Publisher’s Note: MDPI stays neutral with regard to jurisdictional claims in published maps and institutional affiliations. |
© 2022 by the authors. Licensee MDPI, Basel, Switzerland. This article is an open access article distributed under the terms and conditions of the Creative Commons Attribution (CC BY) license (https://creativecommons.org/licenses/by/4.0/).
Share and Cite
De La Rosa, R.; Tolosana-Delgado, R.; Kirsch, M.; Gloaguen, R. Automated Multi-Scale and Multivariate Geological Logging from Drill-Core Hyperspectral Data. Remote Sens. 2022, 14, 2676. https://doi.org/10.3390/rs14112676
De La Rosa R, Tolosana-Delgado R, Kirsch M, Gloaguen R. Automated Multi-Scale and Multivariate Geological Logging from Drill-Core Hyperspectral Data. Remote Sensing. 2022; 14(11):2676. https://doi.org/10.3390/rs14112676
Chicago/Turabian StyleDe La Rosa, Roberto, Raimon Tolosana-Delgado, Moritz Kirsch, and Richard Gloaguen. 2022. "Automated Multi-Scale and Multivariate Geological Logging from Drill-Core Hyperspectral Data" Remote Sensing 14, no. 11: 2676. https://doi.org/10.3390/rs14112676
APA StyleDe La Rosa, R., Tolosana-Delgado, R., Kirsch, M., & Gloaguen, R. (2022). Automated Multi-Scale and Multivariate Geological Logging from Drill-Core Hyperspectral Data. Remote Sensing, 14(11), 2676. https://doi.org/10.3390/rs14112676

