Leadership of Information Security Manager on the Effectiveness of Information Systems Security for Secure Sustainable Computing
Abstract
:1. Introduction
2. Literature Review and Hypotheses
2.1. Research Background
2.2. Transformational Leadership
- (H-1a)
- The inspirational motivation of transformational leadership affects the relevance of information security policy.
- (H-1b)
- The inspirational motivation of transformational leadership affects the enforcement of information security policy.
- (H-2a)
- The idealized influence of transformational leadership affects the relevance of information security policy.
- (H-2b)
- The idealized influence of transformational leadership affects the enforcement of information security policy.
- (H-3a)
- The individualized consideration of transformational leadership affects the relevance of information security policy.
- (H-3b)
- The individualized consideration of transformational leadership affects the enforcement of information security policy.
- (H-4a)
- The intellectual stimulation of transformational leadership affects the relevance of information security policy.
- (H-4b)
- The intellectual stimulation of transformational leadership affects the enforcement of information security policy.
2.3. Relevance and Enforcement of Information Security Policies
- (H-5)
- The enforcement of information security policies improves the effectiveness of ISS.
- (H-6)
- The relevance of information security policy improves the effectiveness of ISS.
2.4. ISS Effectiveness
3. Methodology
3.1. Measurement Construct
3.2. Data Collection
4. Analysis of Results
- (1)
- The path between the independent and mediating variables (path a) is significant.
- (2)
- The path between the meditating and dependent variables (path b) is significant.
- (3)
- When paths a and b are controlled, the correlation in path c (from independent to dependent variables) is no longer statistically significant, and thus, can be eliminated.
5. Conclusions and Discussion
Conflicts of Interest
Abbreviations
| ICT | Information and Communication Technology |
| ISS | Information Systems Security |
| CSI | Computer Security Institute |
| PLS | Partial Least Squares |
| AVE | Average Variance Extracted |
Appendix. Questionnaire Items
- −
- Idealized influence
- −
- Intellectual stimulation
- I challenge employees to think about information security policy in new ways. (A modified item from Ke and Wei [74])
- I have stimulated employees to rethink the way they observe the rules of information security. (A modified item from Ralph E. Viator [72])
- I have challenged employees to consider information security as an effective tool to improve the productivity of their tasks. (A new item based on Ke and Wei [74])
- −
- Individualized consideration
- I conduct information activities while considering the feelings of employees. (A modified item from Ralph E. Viator [72])
- I set up appropriate information security learning opportunities for employees. (A modified item from Ke and Wei [74])
- I provide easy information security systems for use by employees with less knowledge of IT. (A new item based on Ke and Wei [74])
- −
- Inspirational motivation
- I inspire employees based on their plans for the future. (A validated item from Ralph E. Viator [72])
- −
- The relevance of information security policy (Validated items from Knapp et al. [24])
- Information security policy is updated on a consistent, periodic basis.
- Information security policy is updated when technology changes require it.
- An established information security policy review and update process exists.
- Information security policy is properly updated on a regular basis.
- −
- The enforcement of information security policy
- Employees caught violating important security policies are appropriately corrected. (A validated item from Knapp et al. [24])
- Employees violating information security rules are corrected based on sanctions in the organization’s policy. (A modified item from Knapp et al. [24])
- Repeat security offenders are appropriately disciplined. (A modified item from Knapp et al. [24])
- Severe sanction (such as termination) is considered for employees who repeatedly break security rules. (A modified item from Knapp et al. [24])
- −
- ISS effectiveness
- The organization provides effective information security controls for software and hardware. (A modified item from Hagen et al. [69])
- The organization’s information security controls can effectively protect data. (A modified item from Hagen et al. [69])
- The organization’s information security controls can effectively provide information services. (A modified item from Hagen et al. [69])
- The information security program achieves most of its goals. (A modified item from Hagen et al. [69])
References
- Irani, Z.; Love, P.E.; Montazemi, A. E-Government: Past, present and future. Eur. J. Inf. Syst. 2007, 16, 103–105. [Google Scholar] [CrossRef]
- Zheng, D.; Chen, J.; Huang, L.; Zhang, C. E-Government Adoption in Public Administration Organizations: Integrating Institutional Theory Perspective and Resource-Based View. Eur. J. Inf. Syst. 2013, 22, 221–234. [Google Scholar] [CrossRef]
- Harmon, R.R.; Auseklis, N. Sustainable IT Services: Assessing the Impact of Green Computing Practices. In Proceedings of the Portland International Conference on Management of Engineering & Technology, Portland, OR, USA, 2–6 August 2009.
- Müller, G.; Sonehara, N.; Echizen, I.; Wohlgemuth, S. Sustainable Cloud Computing. Bus. Inf. Syst. Eng. 2011, 3, 129–131. [Google Scholar] [CrossRef]
- Clifford, A. Sustainable IT. Available online: http://it.toolbox.com/blogs/minimalit/sustainable-it-30157 (accessed on 9 June 2009).
- Coursey, D.; Norris, D.F. Models of E-Government: Are They Correct? An Empirical Assessment. Public Adm. Rev. 2008, 68, 523–536. [Google Scholar] [CrossRef]
- Alge, B.J.; Ballinger, G.A.; Tangirala, S.; Oakley, J.L. Information Privacy in Organizations: Empowering Creative and Extrarole Performance. J. Appl. Psychol. 2006, 91, 221–232. [Google Scholar] [CrossRef] [PubMed]
- Stanton, J.M.; Stam, K.R.; Mastrangelo, P.; Jolton, J. Analysis of End User Security Behaviors. Comput. Secur. 2005, 24, 124–133. [Google Scholar] [CrossRef]
- Feng, N.; Wang, H.J.; Li, M.Q. A Security Risk Analysis Model for Information Systems: Causal Relationships of Risk Factors and Vulnerability Propagation Analysis. Inf. Sci. 2014, 256, 57–73. [Google Scholar] [CrossRef]
- Choi, M.; Lee, C.H. Information Security Management as a Bridge in Cloud Systems from Private to Public Organizations. Sustainability 2015, 7, 12032–12051. [Google Scholar] [CrossRef]
- Boss, S.R.; Kirsch, L.J.; Angermeier, I.; Shingler, R.A.; Boss, R.W. If Someone is Watching, I’ll Do What I’m Asked: Mandatoriness, Control, and Information Security. Eur. J. Inf. Syst. 2009, 18, 151–164. [Google Scholar] [CrossRef]
- Hill, L.B.; Pemberton, J.M. Information Security: An Overview and Resource Guide for Information Managers. Rec. Manag. Q. 1995, 29, 14–24. [Google Scholar]
- Burney, C. Roles and Responsibilities of the Information Systems Security Officer; Auerbach Publication, CRC Press LLC: New York, NY, USA, 2003. [Google Scholar]
- Rohmeyer, P. An Evaluation of Information Security Management Effectiveness. Ph.D. Thesis, Stevens Institute of Technology, Hoboken, NJ, USA, September 2006. [Google Scholar]
- Bulgurcu, B.; Cavusoglu, H.; Benbasat, I. Information Security Policy Compliance: An Empirical Study of Rationality Based Beliefs and Information Security Awareness. MIS Q. 2010, 34, 523–548. [Google Scholar]
- Posey, C.; Roberts, T.L.; Lowry, P.B.; Bennett, R.J.; Courtney, J.F. Insiders’ Protection of Organizational Information Assets: Development of a Systematics-Based Taxonomy and Theory of Diversity for Protection-Motivated Behaviors. MIS Q. 2013, 37, 1189–1210. [Google Scholar]
- Wall, J.D.; Palvia, P.; Lowry, P.B. Control-Related Motivations and Information Security Policy Compliance: The Role of Autonomy and Efficacy. J. Inf. Priv. Secur. 2013, 9, 52–79. [Google Scholar] [CrossRef]
- Westphal, J.D.; Clement, M.B. Sociopolitical Dynamics in Relations between Top Managers and Security Analysts: Favor Rendering, Reciprocity, and Analyst Stock Recommendations. Acad. Manag. J. 2008, 51, 873–897. [Google Scholar] [CrossRef]
- Sun, P.L.; Ku, C.Y.; Shih, D.H. An Implementation Framework for E-Government 2.0. Telemat. Inform. 2015, 32, 504–520. [Google Scholar] [CrossRef]
- UNPOG. E-Government of Korea: Best Practices; Ministry of Public Administration and Security, National Information Society Agency: Seoul, Korea, 2009. [Google Scholar]
- Ryu, S.H.; Jeong, D.R.; Jung, H.K. Ways to Establish Public Authorities Information Security Governance Utilizing E-Government Information Security Management System (G-ISMS). Korea Inst. Inf. Commun. Eng. 2013, 17, 769–774. [Google Scholar] [CrossRef]
- Dhillon, G.; Backhouse, J. Current Directions in IS Security Research: Towards Socio-Organizational Perspectives. Inf. Syst. J. 2001, 11, 127–153. [Google Scholar] [CrossRef]
- Hu, Q.; Dinev, T.; Hart, P.; Cooke, D. Managing Employee Compliance with Information Security Policies: The Critical Role of Top Management and Organizational Culture. Decis. Sci. 2012, 43, 615–660. [Google Scholar] [CrossRef]
- Knapp, K.J.; Marshall, T.E.; Kelly Rainer, R.; Nelson Ford, F. Information Security: Management’s Effect on Culture and Policy. Inf. Manag. Comput. Secur. 2006, 14, 24–36. [Google Scholar] [CrossRef]
- Eagly, A.H.; Wood, W.; Diekman, A.B. Social Role Theory of Sex Differences and Similarities: A Current Appraisal. In The Developmental Social Psychology of Gender; Eckes, T., Trautner, H.M., Eds.; Psychology Press: New York, NY, USA, 2000; Volume 5, pp. 123–174. [Google Scholar]
- Long, C.L. A Socio-Technical Perspective on Information Security Knowledge and Attitudes. Ph.D. Thesis, The University of Texas at Austin, Austin, TX, USA, September 1999. [Google Scholar]
- Kim, S.; Choi, M. Educational Requirement Analysis for Information Security Professionals in Korea. J. Inf. Syst. Educ. 2002, 13, 237–248. [Google Scholar]
- Kim, H.; Han, Y.; Choi, M.; Kim, S. Curriculum Design and Evaluation for E-Commerce Security Education Using AHP. IEICE Trans. Inf. Syst. 2007, 90, 668–675. [Google Scholar] [CrossRef]
- Wylder, J. The Life Cycle of Security Managers; Auerbach Publication, CRC Press LLC: New York, NY, USA, 2001. [Google Scholar]
- Luftman, J. Managing the Information Technology Resource: Leadership in the Information Age; Prentice Hall: Upper Saddle River, NJ, USA, 2003. [Google Scholar]
- Chaudhry, P.E.; Chaudhry, S.S.; Reese, R.; Jones, D.S. Enterprise Information Systems Security: A Conceptual Framework; Møller, C., Chaudhry, S., Eds.; Springer: Berlin/Heidelberg, Germany, 2012. [Google Scholar]
- Moulton, R.; Coles, R.S. Applying Information Security Governance. Comput. Secur. 2003, 22, 580–584. [Google Scholar] [CrossRef]
- Straub, D.W.; Nance, W.D. Discovering and Disciplining Computer Abuse in Organizations: A Field Study. MIS Q. 1990, 14, 45–60. [Google Scholar] [CrossRef]
- Straub, D.W. Effective IS security: An empirical study. Inf. Syst. Res. 1990, 1, 255–276. [Google Scholar] [CrossRef]
- Gopal, R.D.; Sanders, G.L. Preventive and Deterrent Controls for Software Piracy. J. Manag. Inf. Syst. 1997, 13, 29–47. [Google Scholar] [CrossRef]
- Peace, A.G.; Galletta, D.F.; Thong, J.Y. Software Piracy in the Workplace: A Model and Empirical Test. J. Manag. Inf. Syst. 2003, 20, 153–177. [Google Scholar]
- Siponen, M.; Vance, A. Neutralization: New Insights into the Problem of Employee Information Systems Security Policy Violations. MIS Q. 2010, 34, 487–502. [Google Scholar]
- Hu, Q.; Xu, Z.; Dinev, T.; Ling, H. Does Deterrence Work in Reducing Information Security Policy Abuse by Employees? Commun. ACM 2011, 54, 54–60. [Google Scholar] [CrossRef]
- Wiant, T.L. Information Security Policy’s Impact on Reporting Security Incidents. Comput. Secur. 2005, 24, 448–459. [Google Scholar] [CrossRef]
- Parker, D.B. Computer Security Management; Reston Publication, Prentice-Hall: Reston, VA, USA, 1981. [Google Scholar]
- Avolio, B.J.; Walumbwa, F.O.; Weber, T.J. Leadership: Current Theories, Research, and Future Directions. Annu. Rev. Psychol. 2009, 60, 421–449. [Google Scholar] [CrossRef] [PubMed]
- Yukl, G. Leadership in Organizations; Prentice-Hall: Upper Saddle River, NJ, USA, 2010. [Google Scholar]
- Burns, J.M. Leadership; Harper & Row: New York, NY, USA, 1978. [Google Scholar]
- Bass, B.M. Leadership and Performance beyond Expectations; Free Press: Collier Macmillan, NY, USA, 1985. [Google Scholar]
- Avolio, B.J. Leadership Development in Balance: Made/Born; Psychology Press: Mahwah, NJ, USA, 2005. [Google Scholar]
- Lowe, K.B.; Gardner, W.L. Ten Years of the Leadership Quarterly: Contributions and Challenges for the Future. Leadersh. Q. 2000, 11, 459–514. [Google Scholar] [CrossRef]
- Graen, G.B.; Uhl-Bien, M. Relationship-Based Approach to Leadership: Development of Leader-Member Exchange (LMX) Theory of Leadership over 25 Years: Applying a Multi-Level Multi-Domain Perspective. Leadersh. Q. 1995, 6, 219–247. [Google Scholar] [CrossRef]
- Avolio, B.J. Full Leadership Development: Building the Vital Forces in Organizations; Sage Publication: Thousand Oaks, CA, USA, 1999. [Google Scholar]
- Judge, T.A.; Piccolo, R.F. Transformational and Transactional Leadership: A Meta-Analytic Test of Their Relative Validity. J. Appl. Psychol. 2004, 89, 755–768. [Google Scholar] [CrossRef] [PubMed]
- Walumbwa, F.O.; Avolio, B.J.; Gardner, W.L.; Wernsing, T.S.; Peterson, S.J. Authentic Leadership: Development and Analysis of a Multidimensional Theory-Based Measure. J. Manag. 2008, 34, 89–126. [Google Scholar]
- Liao, H.; Chuang, A. Transforming Service Employees and Climate: A Multilevel, Multisource Examination of Transformational Leadership in Building Long-Term Service Relationships. J. Appl. Psychol. 2007, 92, 1006–1019. [Google Scholar] [CrossRef] [PubMed]
- Piccolo, R.F.; Colquitt, J.A. Transformational Leadership and Job Behaviors: The Mediating Role of Core Job Characteristics. Acad. Manag. J. 2006, 49, 327–340. [Google Scholar] [CrossRef]
- Wang, H.; Law, K.S.; Hackett, R.D.; Wang, D.; Chen, Z.X. Leader-Member Exchange as a Mediator of the Relationship between Transformational Leadership and Followers’ Performance and Organizational Citizenship Behavior. Acad. Manag. J. 2005, 48, 420–432. [Google Scholar]
- Bass, B.M.; Avolio, B.J.; Jung, D.I.; Berson, Y. Predicting Unit Performance by Assessing Transformational and Transactional Leadership. J. Appl. Psychol. 2003, 85, 207–218. [Google Scholar] [CrossRef]
- Schaubroeck, J.; Lam, S.S.; Cha, S.E. Embracing Transformational Leadership: Team Values and the Impact of Leader Behavior on Team Performance. J. Appl. Psychol. 2007, 92, 1020–1030. [Google Scholar] [CrossRef] [PubMed]
- Jansen, J.J.; Vera, D.; Crossan, M. Strategic Leadership for Exploration and Exploitation: The Moderating Role of Environmental Dynamism. Leadersh. Q. 2009, 20, 5–18. [Google Scholar] [CrossRef]
- Kahai, S.S.; Sosik, J.J.; Avolio, B.J. Effects of Leadership Style, Anonymity, and Rewards on Creativity-Relevant Processes and Outcomes in an Electronic Meeting System Context. Leadersh. Q. 2003, 14, 499–524. [Google Scholar] [CrossRef]
- Kark, R.; Shamir, B.; Chen, G. The Two Faces of Transformational Leadership: Empowerment and Dependency. J. Appl. Psychol. 2003, 88, 246–255. [Google Scholar] [CrossRef] [PubMed]
- Lord, R.G.; Brown, D.J. Leadership, Values, and Subordinate Self-Concepts. Leadersh. Q. 2001, 12, 133–152. [Google Scholar] [CrossRef]
- Lord, R.G.; Brown, D.J. Leadership Processes and Follower Self-Identity; Psychology Press: Mahwah, NJ, USA, 2004. [Google Scholar]
- Avolio, B.J.; Bass, B.M.; Jung, D.I. Re-Examining the Components of Transformational and Transactional Leadership Using the Multifactor Leadership. J. Occup. Organ. Psychol. 1999, 72, 441–462. [Google Scholar] [CrossRef]
- Lowe, K.B.; Kroeck, K.G.; Sivasubramaniam, N. Effective Correlation of Transformational and Transactional Leadership: A Meta-Analytical Review. Leadersh. Q. 1996, 7, 385–425. [Google Scholar] [CrossRef]
- Kemp, M. Beyond Trust: Security Policies and Defence in Depth. Netw. Secur. 2005, 2005, 14–16. [Google Scholar] [CrossRef]
- Thomson, K.L.; von Solms, R. Towards an Information Security Competence Maturity Model. Comput. Fraud Secur. 2006, 2006, 11–15. [Google Scholar] [CrossRef]
- Knapp, K.J.; Marshall, T.E.; Rainer, R.K., Jr.; Ford, F.N. Information Security Effectiveness: Conceptualization and Validation of a Theory. Int. J. Inf. Secur. Priv. 2007, 1, 37–60. [Google Scholar] [CrossRef]
- Glaser, B.G.; Strauss, A.L. The Discovery of Grounded Research: Strategies for Qualitative Research; Aldine Transaction: New Brunswick, NJ, USA; London, UK, 1967. [Google Scholar]
- Hone, K.; Eloff, J.H.P. Information Security Policy—What Do International Security Standards Say? Comput. Secur. 2002, 21, 402–409. [Google Scholar] [CrossRef]
- Karyda, M.; Kiountouzis, E.; Kokolakis, S. Information Systems Security Policies: A Contextual Perspective. Comput. Secur. 2005, 24, 246–260. [Google Scholar] [CrossRef]
- Hagen, J.M.; Albrechtsen, E.; Hovden, J. Implementation and Effectiveness of Organizational Information Security Measures. Inf. Manag. Secur. 2008, 16, 377–397. [Google Scholar]
- Kankanhalli, A.; Teo, H.H.; Tan, B.C.; Wei, K.K. An Integrative Study of Information Systems Security Effectiveness. Int. J. Inf. Manag. 2003, 23, 139–154. [Google Scholar] [CrossRef]
- Straub, D.W. Coping with Systems Risk: Security Planning Models for Management Decision Making. MIS Q. 1998, 22, 441–469. [Google Scholar] [CrossRef]
- Viator, R.E. The Relevance of Transformational Leadership to Nontraditional Accounting Services: Information Systems Assurance and Business Consulting. J. Inf. Syst. 2001, 15, 99–125. [Google Scholar] [CrossRef]
- Podsakoff, P.M.; MacKenzie, S.B.; Moorman, R.H.; Fetter, R. Transformational Leader Behavior and Their Effects on Followers’ Trust in Leader, Satisfaction, and Organizational Citizenship Behaviors. Leadersh. Q. 1990, 1, 107–142. [Google Scholar] [CrossRef]
- Ke, W.; Wei, K.K. Organizational Culture and Leadership in ERP Implementation. Decis. Support Syst. 2008, 45, 208–218. [Google Scholar] [CrossRef]
- Pavlou, P.A.; Fygenson, M. Understanding and Predicting Electronic Commerce Adoption: An Extension of the Theory of Planned Behavior. MIS Q. 2006, 30, 115–143. [Google Scholar]
- Chin, W.W. Issues and Opinion on Structural Equation Modeling. MIS Q. 1998, 22, 7–16. [Google Scholar]
- Baron, R.M.; Kenny, D.A. The Moderator-Mediator Variable Distinction in Social Psychological Research: Conceptual, Strategic, and Statistical Considerations. J. Personal. Soc. Psychol. 1986, 51, 1173–1182. [Google Scholar] [CrossRef]
- Ma, Q.; Johnston, A.C.; Pearson, J.M. Information Security Management Objectives and Practices: A Parsimonious Framework. Inf. Manag. Comput. Secur. 2008, 16, 251–270. [Google Scholar] [CrossRef]
- Von Solms, B.; von Solms, R. The 10 deadly sins of information security management. Comput. Secur. 2004, 23, 371–376. [Google Scholar] [CrossRef]
- Frumkin, P.; Galaskiewicz, J. Institutional Isomorphism and Public Sector Organizations. J. Public Adm. Res. Theory 2004, 14, 283–307. [Google Scholar] [CrossRef]
- Al-Mailam, F.F. Transactional versus Transformational Style of Leadership—Employee Perception of Leadership Efficacy in Public and Private Hospitals in Kuwait. Qual. Manag. Health Care 2004, 13, 278–284. [Google Scholar] [CrossRef] [PubMed]





| Research Area | Study Content | Reference |
|---|---|---|
| ISS research | Importance of the top management role and information security policy. social role theory, focus on manager’s role | Hu et al. [23], Knapp et al. [24], Eagly et al. [25] |
| Research on the relationship between leadership and ISS effectiveness | Burney [13], Long [26] | |
| Information security effectiveness is positively related with the leadership of information security managers | Rohmeyer [14], Kim and Choi [27], Kim et al. [28] | |
| Role of information security managers in establishing information security programs | Burney [13], Kim and Choi [27], Wylder [29] | |
| Information security policy as a deterrent measure | Wiant [39] | |
| Transformational leadership | Emphasis on leadership from transactional model | Burns [43], Bass [44], Judge and Piccolo [49], Kark et al. [58] |
| Theory of transformational leadership | Bass [44], Avolio [48] | |
| Interactions between leaders and followers | Jansen and Crossan [56] | |
| Relevance and enforcement of information security Policy | Enforcement of information security policy | Knapp et al. [24], Kemp [63], Thomson and von Solms [64], Knapp et al. [65] |
| Relevance of information security policy | Straub [34], Knapp et al. [65] | |
| ISS effectiveness | ISS effectiveness | Knapp et al. [65], Karyda et al. [68], Hagen et al. [69], Straub [71] |
| Item | Variable | Frequency | Percentage (%) |
|---|---|---|---|
| Gender | Male | 117 | 65.0 |
| Female | 63 | 35.0 | |
| Age | Under 20 years | 1 | 0.6 |
| 21–30 years | 6 | 3.3 | |
| 31–40 years | 72 | 40.0 | |
| 41–50 years | 62 | 34.4 | |
| Above 51 years | 39 | 21.7 | |
| Years working | Less than 1 year | 16 | 8.9 |
| 1–5 years | 11 | 6.1 | |
| 5–10 years | 47 | 26.1 | |
| 10–15 years | 19 | 10.6 | |
| More than 15 years | 65 | 36.1 | |
| Years working as ISS manager | Less than 1 year | 38 | 21.1 |
| 1–5 years | 73 | 40.6 | |
| 5–10 years | 13 | 7.2 | |
| 10–15 years | 15 | 8.3 | |
| More than 15 years | 41 | 22.8 | |
| IS organization | Yes | 98 | 54.4 |
| No | 82 | 45.6 | |
| Budget scale | Less than 0.1 billion | 5 | 2.8 |
| 0.1–1 billion | 44 | 24.4 | |
| 1–5 billion | 78 | 43.3 | |
| 5–10 billion | 12 | 6.7 | |
| More than 10 billion | 41 | 22.8 | |
| Number of ISS managers | 1–5 | 87 | 48.3 |
| 5–10 | 41 | 22.8 | |
| 10–15 | 23 | 12.8 | |
| More than 15 | 29 | 16.1 | |
| Years working in IT field | Less than 1 year | 11 | 6.1 |
| 1–5 years | 33 | 18.3 | |
| 5–10 years | 22 | 12.2 | |
| 10–15 years | 41 | 22.8 | |
| More than 15 years | 73 | 40.6 | |
| Education | High School Diploma | 2 | 1.1 |
| Junior College | 16 | 8.9 | |
| Bachelor’s | 97 | 53.9 | |
| Master’s or above | 65 | 36.1 | |
| Certificate numbers | 0 | 9 | 5.0 |
| 1 | 67 | 37.2 | |
| 2 | 35 | 19.4 | |
| 3 | 16 | 8.9 | |
| 4 | 16 | 8.9 | |
| More than 5 | 37 | 20.6 | |
| Training or education days per year | 0 | 4 | 2.2 |
| 1–5 | 34 | 18.9 | |
| 5–10 | 76 | 42.2 | |
| More than 10 | 66 | 36.7 | |
| Number of conferences attended in a year | 0 | 30 | 16.7 |
| 1 | 60 | 33.3 | |
| 2 | 34 | 18.9 | |
| 3 | 15 | 8.3 | |
| 4 | 4 | 2.2 | |
| More than 5 | 37 | 20.6 |
| Construct | Indicator | Item Loading | Mean | SD | T-Value | AVE | Composite Reliability | R Square | Cronbach’s Alpha |
|---|---|---|---|---|---|---|---|---|---|
| Idealized influence | Ideal_Influ_1 | 0.91 | 4.07 | 0.83 | 51.75 | 0.80 | 0.92 | 0.87 | |
| Ideal_Influ_2 | 0.91 | 3.88 | 0.87 | 54.11 | |||||
| Ideal_Influ_3 | 0.85 | 3.94 | 0.87 | 27.35 | |||||
| Intellectual stimulation | Intel_Sti1 | 0.85 | 3.84 | 0.98 | 19.86 | 0.74 | 0.90 | 0.83 | |
| Intel_Sti2 | 0.93 | 3.69 | 0.95 | 58.21 | |||||
| Intel_Sti3 | 0.81 | 3.95 | 1.10 | 14.46 | |||||
| Individualized consideration | Indiv_Con1 | 0.81 | 4.39 | 0.75 | 22.42 | 0.70 | 0.87 | 0.79 | |
| Indiv_Con2 | 0.84 | 4.12 | 0.76 | 28.82 | |||||
| Indiv_Con3 | 0.86 | 4.42 | 0.62 | 33.53 | |||||
| Inspirational motivation | Inst_Moti1 | 0.71 | 3.64 | 0.91 | 9.39 | 0.64 | 0.84 | 0.72 | |
| Inst_Moti2 | 0.88 | 4.17 | 0.77 | 47.51 | |||||
| Inst_Moti3 | 0.80 | 4.11 | 0.71 | 19.71 | |||||
| Policy enforcement | Pol_Emf1 | 0.82 | 4.34 | 0.64 | 26.59 | 0.67 | 0.89 | 0.39 | 0.84 |
| Pol_Emf2 | 0.81 | 4.22 | 0.68 | 23.51 | |||||
| Pol_Emf3 | 0.86 | 4.32 | 0.70 | 35.56 | |||||
| Pol_Emf4 | 0.79 | 4.17 | 0.75 | 25.67 | |||||
| Policy relevance | Pol_Rel1 | 0.88 | 4.01 | 0.78 | 47.05 | 0.72 | 0.88 | 0.28 | 0.80 |
| Pol_Rel2 | 0.89 | 3.94 | 0.84 | 48.49 | |||||
| Pol_Rel3 | 0.77 | 3.89 | 0.84 | 17.28 | |||||
| ISS effectiveness | ISS_Effect1 | 0.87 | 4.26 | 0.67 | 35.28 | 0.74 | 0.92 | 0.56 | 0.88 |
| ISS_Effect2 | 0.89 | 4.27 | 0.72 | 52.43 | |||||
| ISS_Effect3 | 0.81 | 4.36 | 0.70 | 20.51 | |||||
| ISS_Effect4 | 0.86 | 4.17 | 0.74 | 45.49 |
| Indicator | Component | ||||||
|---|---|---|---|---|---|---|---|
| 1 | 2 | 3 | 4 | 5 | 6 | 7 | |
| Pol_Emf2 | 0.799 | 0.115 | 0.120 | 0.084 | 0.087 | 0.141 | 0.153 |
| Pol_Emf3 | 0.766 | 0.189 | 0.203 | 0.148 | 0.158 | 0.088 | 0.149 |
| Pol_Emf1 | 0.752 | 0.252 | 0.084 | 0.085 | 0.100 | 0.249 | −0.027 |
| Pol_Emf4 | 0.530 | 0.377 | 0.139 | −0.067 | 0.192 | 0.153 | 0.375 |
| ISS_Effect4 | 0.166 | 0.816 | 0.130 | 0.099 | 0.134 | 0.126 | 0.107 |
| ISS_Effect3 | 0.233 | 0.772 | 0.183 | 0.098 | 0.298 | 0.115 | 0.079 |
| ISS_Effect2 | 0.220 | 0.713 | 0.249 | 0.057 | 0.226 | 0.219 | 0.148 |
| ISS_Effect1 | 0.390 | 0.563 | 0.172 | 0.064 | 0.358 | 0.113 | 0.317 |
| Ideal_Influ_3 | 0.193 | 0.138 | 0.840 | 0.211 | 0.144 | 0.132 | 0.051 |
| Ideal_Influ_2 | 0.117 | 0.176 | 0.813 | 0.107 | 0.124 | 0.030 | 0.173 |
| Ideal_Influ_1 | 0.142 | 0.215 | 0.792 | 0.123 | 0.181 | 0.217 | 0.136 |
| Intel_Sti1 | 0.125 | 0.117 | 0.172 | 0.856 | 0.048 | 0.146 | 0.174 |
| Intel_Sti2 | 0.001 | 0.126 | 0.193 | 0.801 | 0.069 | 0.277 | −0.081 |
| Intel_Sti3 | 0.159 | −0.026 | 0.058 | 0.765 | 0.114 | 0.050 | 0.343 |
| Pol_Rel1 | 0.201 | 0.184 | 0.146 | 0.067 | 0.837 | 0.158 | 0.022 |
| Pol_Rel2 | 0.263 | 0.233 | 0.116 | 0.068 | 0.788 | 0.150 | 0.055 |
| Pol_Rel3 | −0.065 | 0.264 | 0.205 | 0.117 | 0.667 | 0.007 | 0.284 |
| Indiv_Con3 | 0.158 | 0.157 | 0.029 | 0.198 | 0.061 | 0.809 | 0.151 |
| Indiv_Con2 | 0.329 | 0.168 | 0.195 | 0.126 | 0.189 | 0.665 | 0.109 |
| Indiv_Con1 | 0.204 | 0.121 | 0.265 | 0.210 | 0.150 | 0.596 | 0.319 |
| Inst_Moti1 | 0.237 | 0.098 | 0.167 | 0.149 | 0.126 | 0.051 | 0.735 |
| Inst_Moti3 | 0.234 | 0.226 | 0.088 | 0.115 | 0.073 | 0.381 | 0.646 |
| Inst_Moti2 | −0.114 | 0.145 | 0.136 | 0.275 | 0.103 | 0.386 | 0.560 |
| Construct | Idealized Influence | ISS Effectiveness | Individualized Consideration | Intellectual Stimulation | Inspirational Motivation | Policy Enforcement | Policy Relevance |
|---|---|---|---|---|---|---|---|
| Idealized influence | 0.894 | ||||||
| ISS effectiveness | 0.525 | 0.858 | |||||
| Individualized consideration | 0.473 | 0.540 | 0.836 | ||||
| Intellectual stimulation | 0.403 | 0.315 | 0.482 | 0.863 | |||
| Inspirational motivation | 0.427 | 0.514 | 0.592 | 0.459 | 0.800 | ||
| Policy enforcement | 0.453 | 0.656 | 0.564 | 0.303 | 0.499 | 0.819 | |
| Policy relevance | 0.453 | 0.631 | 0.427 | 0.285 | 0.404 | 0.468 | 0.848 |
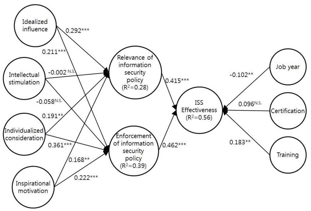
| Path | B | T Statistics |
|---|---|---|
| Idealized influence → Policy relevance (H-1a) | 0.292 | 2.753 *** |
| Idealized influence → Policy enforcement (H-1b) | 0.211 | 3.278 *** |
| Intellectual stimulation → Policy relevance (H-2a) | −0.002 | 0.027 NS |
| Intellectual stimulation → Policy enforcement (H-2b) | −0.058 | 0.955 NS |
| Individualized consideration → Policy relevance (H-3a) | 0.191 | 2.418 ** |
| Individualized consideration → Policy enforcement (H-3b) | 0.361 | 4.235 *** |
| Inspirational motivation → Policy relevance (H-4a) | 0.168 | 2.113 ** |
| Inspirational motivation → Policy enforcement (H-4b) | 0.222 | 3.039 *** |
| Policy relevance → ISS effectiveness (H-5) | 0.415 | 4.784 *** |
| Policy enforcement → ISS effectiveness (H-6) | 0.462 | 5.121 *** |
| Control Variables | B | T Statistics |
|---|---|---|
| Job year | −0.102 | 2.344 ** |
| Certification | 0.096 | 1.452 NS |
| Frequency of Training | 0.183 | 2.024 ** |
© 2016 by the author; licensee MDPI, Basel, Switzerland. This article is an open access article distributed under the terms and conditions of the Creative Commons Attribution (CC-BY) license (http://creativecommons.org/licenses/by/4.0/).
Share and Cite
Choi, M. Leadership of Information Security Manager on the Effectiveness of Information Systems Security for Secure Sustainable Computing. Sustainability 2016, 8, 638. https://doi.org/10.3390/su8070638
Choi M. Leadership of Information Security Manager on the Effectiveness of Information Systems Security for Secure Sustainable Computing. Sustainability. 2016; 8(7):638. https://doi.org/10.3390/su8070638
Chicago/Turabian StyleChoi, Myeonggil. 2016. "Leadership of Information Security Manager on the Effectiveness of Information Systems Security for Secure Sustainable Computing" Sustainability 8, no. 7: 638. https://doi.org/10.3390/su8070638
APA StyleChoi, M. (2016). Leadership of Information Security Manager on the Effectiveness of Information Systems Security for Secure Sustainable Computing. Sustainability, 8(7), 638. https://doi.org/10.3390/su8070638

