Game-Based Learning for Green Building Education
Abstract
:1. Introduction
2. Overview of Game-Based Learning
3. ARCS Motivation Model and Instructional Materials Motivation Survey
- (1)
- Attention: This refers to whether teaching methods and instructional materials used can attract and retain learners’ attention and interest and stimulate their curiosity.
- (2)
- Relevance: This refers to the potential for the application of courses and instructional materials. Teachers must meet learners’ individual requirements and goals to elicit an active learning attitude; similarly, to feel that materials are relevant, learners must be able to identify the significance of the learning. If applicability is not achieved, even if the learner’s attention is attracted, effective learning will not be maintained [42].
- (3)
- Confidence: Confidence affects learning endurance and achievement by either fostering or hindering motivation. If teachers neglect learners’ apprehensions that the course may be either too difficult or not challenging enough, learners may lose confidence and thus motivation, hindering their learning. Therefore, instructional materials should be of an appropriate level of difficulty.
- (4)
- Satisfaction: This refers to learners’ evaluation of the results of their work, and is an important factor for maintaining motivation. Learning is satisfactory when learners can apply learned knowledge or skills for a practical purpose (in this case, environmental protection through green building) that ultimately leads to a feeling of satisfaction [43].
4. Development and Design of the GBGame
4.1. Concept

4.2. Game Materials
4.3. Sequence of the Game
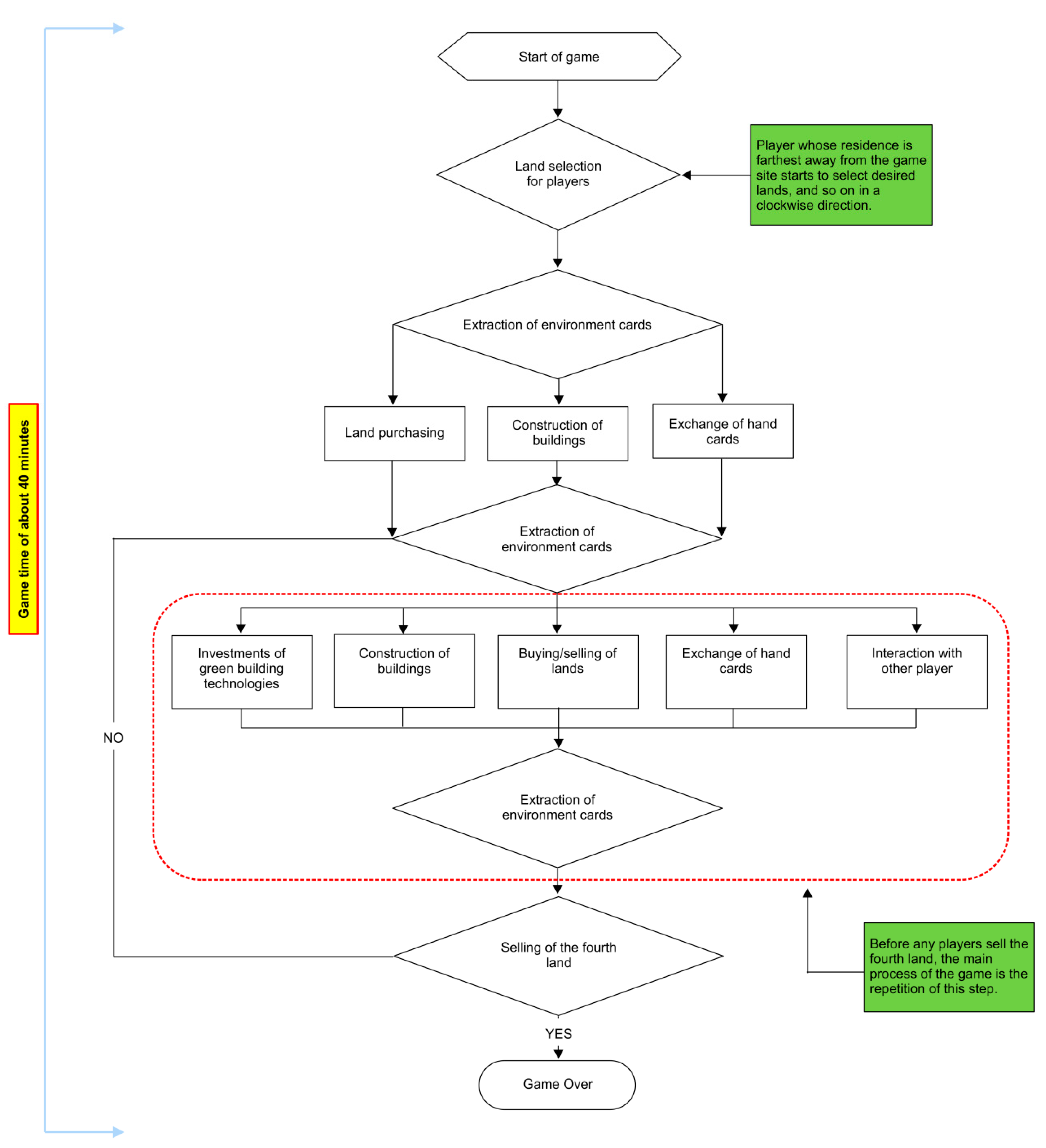
- (1)
- Starting action: The base boards are placed randomly in a clockwise direction. Then, the construction cards and function cards are shuffled and dealt to every player, after which the players choose a color for the tokens that represent their roles and claim one board of each respective land type.
- (2)
- Dealing environment cards: One environment card is dealt before the start of every round to simulate one of the ecological challenges faced by cities. For example, if a player extracts an environment card that reads “Environmental condition: global climate change has led to the worsening of urban heat island effects” and the player’s building has either a “Water-permeable pavement” card or a “Green roof” card—either of which mitigates the heat island effect—the player is exempt from the negative effect and is awarded one scoring token.
- (3)
- Routine actions: Players can select one action for execution each round; examples include purchasing land, constructing a building, and investing in green building technologies. After completing construction of a building, players can also decide whether to sell land. In addition, cards can be strategically traded for new cards from the draw pile.
- (4)
- Special action: Players can interact with one another in various ways during the game process using the function cards. For example, a player may play a function card affecting another player, such as “Excessive CO₂ emissions from building materials” or “Failure to meet waste reduction benchmarks.” If the other player has not yet invested in green building technologies pertaining to these adverse developments, s/he pays the fine noted on the function card (reducing his/her score by one point) or is suspended for one round as punishment. In addition, function cards can be used to add value or defend against attacks by other players. For example, a player may be rewarded for using the “Water-saving technology” function card while defending an attack by another player’s “Drought” function card. The aim is to encourage players to use as many function cards as possible for strategic purposes; in addition to being helpful in progressing the game, the use of these cards helps players to acquire more knowledge related to green buildings while playing.
- (5)
- Ending action: To prevent players from expanding their lands infinitely, the game ends when any player sells his/her fourth piece of land. However, this does not imply that that player has won the game; rather, each player’s total number of gold coins is calculated (one point for each coin), with additional points awarded for various features (five additional points for each Grade A building, three additional points for each Grade B building, and one additional point for each Grade C building), and the total amount of green building technology rewards earned is calculated (one additional point for any one type of green building technology investment); deductions are also made (one point for each deduction token). The player with the highest final score wins the game.

5. Description of the Experiment and Validation of the Game
5.1. Purpose of the Game Experiment
5.2. Experimental Subjects

5.3. Research Tool
6. Data Analysis and Results
6.1. Validation of the Learning Motivation Effect
| ARCS category | Questionnaire items | Class A: traditional lecture-based learning (control group) | Class B: game-based learning (experimental group) | ||
|---|---|---|---|---|---|
| M. | S.D. | M. | S.D. | ||
| Attention | The material can attract my attention and interest from the start. | 3.69 | 0.75 | 3.83 | 0.68 |
| The material is capable of attracting people’s attention. | 2.89 | 0.92 | 4.19 | 0.56 | |
| The content of the material can attract my attention successfully. | 3.00 | 1.07 | 4.25 | 0.54 | |
| Elements in the material are so abstract that I cannot maintain my focus. (reverse question) | 3.28 | 0.85 | 4.03 | 0.83 | |
| The material is dull and unappealing. (reverse question) | 3.28 | 1.19 | 4.39 | 0.75 | |
| The way the material is expressed can keep my attention. | 2.94 | 0.95 | 3.69 | 0.61 | |
| The material stimulates my curiosity about the planning and design strategies of green buildings. | 3.47 | 0.91 | 3.81 | 0.65 | |
| Elements in the material are so repetitive that I feel bored. (reverse question) | 3.17 | 0.88 | 3.97 | 0.92 | |
| I can discover exciting and unexpected results from the material. | 2.86 | 1.25 | 3.47 | 0.72 | |
| The various experiences and learning I gathered from the material held my attention. | 3.47 | 0.74 | 4.11 | 0.51 | |
| The description of the material makes me bored. (reverse question) | 3.44 | 0.91 | 4.25 | 0.64 | |
| The material includes many parts that are exciting to me. | 3.50 | 0.88 | 3.94 | 0.81 | |
| Average of Attention | 3.25 | - | 4.00 | - | |
| Relevance | I understand the content of the material. | 3.33 | 1.01 | 3.83 | 0.68 |
| Conditions simulated in the material remind me that such conditions or issues do exist in real cities. | 3.97 | 0.88 | 4.19 | 0.56 | |
| After studying (playing) the material, I have realized its educational significance. | 3.69 | 0.82 | 4.25 | 0.54 | |
| The content of the material does not interest me. (reverse question) | 3.64 | 0.96 | 4.03 | 0.83 | |
| Instructions are attached to the material to explain how it is studied (played). | 2.58 | 0.73 | 4.39 | 0.75 | |
| The content and design of the material make me want to understand it. | 2.97 | 0.91 | 3.69 | 0.61 | |
| The material is not suitable for my knowledge level. | 2.42 | 1.00 | 3.81 | 0.65 | |
| I can find situations and incidents in my life that reflect those presented in the material. | 3.69 | 0.92 | 3.97 | 0.92 | |
| The content of the material is very practical to me. | 3.47 | 0.97 | 3.47 | 0.72 | |
| Average of Relevance | 3.31 | - | 4.16 | - | |
| Confidence | My impression is that the rules can be remembered easily after the material is introduced, even for the first time. | 3.31 | 0.75 | 4.39 | 0.54 |
| I consider many of the contents in the material to be difficult for me. | 3.25 | 0.84 | 3.53 | 0.92 | |
| I have confidence that I can find ways to acquire green building knowledge through the material. | 3.19 | 0.82 | 4.14 | 0.53 | |
| There is too much material information for me to memorize. | 3.33 | 1.10 | 3.72 | 0.93 | |
| I have confidence that I can learn a lot of useful knowledge from the material. | 3.25 | 0.84 | 4.17 | 0.55 | |
| The material is difficult to study (play). | 3.44 | 1.23 | 4.42 | 0.68 | |
| I am more confident that I can achieve higher scores on the subsequent test after repeated studies (plays) of the material . | 3.44 | 1.13 | 3.97 | 0.72 | |
| I do not understand the appeal of the material design. (reverse question) | 3.00 | 0.89 | 4.06 | 0.62 | |
| The material has a good organizational structure and design; thus, I am confident that I can master it. | 3.08 | 0.84 | 4.19 | 0.56 | |
| Average of Confidence | 3.27 | - | 4.06 | - | |
| Satisfaction | I feel that I have a sense of achievement after the material is studied (played). | 3.58 | 1.16 | 4.17 | 0.60 |
| I am more interested in issues of green building because I am fond of the material. | 3.28 | 0.88 | 3.92 | 0.64 | |
| I like the usage of the material as supplementary in courses of green buildings. | 3.25 | 1.23 | 4.36 | 0.58 | |
| The teachers assist us during the study (play), making me feel that it is meaningful when I participate in the study. | 3.58 | 0.84 | 4.22 | 0.53 | |
| I feel happy because I can study (play) the material. | 3.28 | 0.88 | 4.42 | 0.59 | |
| I enjoy studying (playing) the material because of its elaborate design. | 2.67 | 0.96 | 4.42 | 0.59 | |
| Average of Satisfaction | 3.27 | - | 4.25 | - | |
6.2. Validation of the Learning Effect
6.3. Cross-Validation of Learning Motivation and Learning Effectiveness
| Dependent variable | Independent variable | R2 | p-value |
|---|---|---|---|
| Learning effect (examination paper results) | Attention | 0.710 | 0.000 |
| Relevance | 0.603 | 0.000 | |
| Confidence | 0.654 | 0.000 | |
| Satisfaction | 0.563 | 0.000 |
6.4. Examination of Dramatic Attractiveness of the Game System
| Game rounds | A Player’s scores | B Player’s scores | C Player’s scores | D Player’s scores | Playing time (min) |
|---|---|---|---|---|---|
| 1 | 14 | 7 | 11 | 8 | 32 |
| 2 | 16 | 18 | 12 | 14 | 40 |
| 3 | 17 | 12 | 13 | 10 | 43 |
| 4 | 14 | 15 | 15 | 11 | 41 |
| 5 | 14 | 16 | 11 | 15 | 46 |
| 6 | 11 | 13 | 15 | 12 | 44 |

7. Conclusions and Discussion
Acknowledgments
Author Contributions
Conflicts of Interest
References
- Ambrosini, D.; Galli, G.; Mancini, B.; Nardi, I.; Sfarra, S. Evaluating Mitigation Effects of Urban Heat Islands in a Historical Small Center with the ENVI-Met® Climate Model. Sustainability 2014, 6, 7013–7029. [Google Scholar] [CrossRef]
- Li, F.; Wang, R.; Paulussen, J.; Liu, X. Comprehensive concept planning of urban greening based on ecological principles: A case study in Beijing. Landsc. Urban Plan. 2005, 72, 325–336. [Google Scholar] [CrossRef]
- Nordbo, A.; Järvi, L.; Haapanala, S.; Wood, C.R.; Vesala, T. Fraction of natural area as main predictor of net CO2 emissions from cities. Geophys. Res. Lett. 2012. [Google Scholar] [CrossRef]
- Wang, S.; Yan, C.; Xiao, F. Quantitative energy performance assessment methods for existing buildings. Energ. Build. 2012, 55, 873–888. [Google Scholar] [CrossRef]
- Han, J.H.; Kim, S.S. Architectural Professionals’ Needs and Preferences for Sustainable Building Guidelines in Korea. Sustainability 2014, 6, 9379–8397. [Google Scholar]
- Tam, V.W.Y.; Hao, J.L.; Zeng, S.X. What affects implementation of green buildings? An empirical study in Hong Kong. Int. J. Strateg. Prop. Manag. 2012, 16, 115–125. [Google Scholar]
- Cole, R.J. Emerging trends in building environmental assessment methods. Build. Res. Inf. 1998, 26, 3–16. [Google Scholar] [CrossRef]
- Ding, G.K. Sustainable construction: The role of environmental assessment tools. J. Environ. Manag. 2008, 86, 451–464. [Google Scholar] [CrossRef]
- Shi, Q. Strategies of implementing a green building assessment system in Mainland China. J. Sustain. Dev. 2008, 1, 13–16. [Google Scholar]
- Mao, X.; Lu, H.; Li, Q. A comparison study of mainstream sustainable/green building rating tools in the world. In Proceedings of the International Conference on Management and Service Science, Wuhan, China, 20–22 September 2009; IEEE: Piscataway, NY, USA; pp. 1–5.
- Cole, R.J. Building environmental assessment: Changing the culture of practice. Build. Res. Inf. 2006, 34, 303–307. [Google Scholar] [CrossRef]
- GBI Research Reports. Green Buildings Market to 2015—Incentives for Green Initiatives and Minimum Level of Standards to Boost Growth Opportunities; Alacra Store: New York, NY, USA, 2010. [Google Scholar]
- Chang, K.F.; Chiang, C.M.; Chou, P.C. Adapting aspects of GBTool 2005—Searching for suitability in Taiwan. Build. Environ. 2007, 42, 310–316. [Google Scholar] [CrossRef]
- Ho, M.C. Development of the intelligent green building in Taiwan. Available online: http://2013twfr.weebly.com/uploads/1/8/5/2/18521992/__2-2.pdf (accessed on 29 April 2015).
- Williams, K.; Dair, C. A framework for assessing the sustainability of brownfield developments. J. Environ. Plan. Manag. 2007, 50, 23–40. [Google Scholar] [CrossRef]
- Reinhart, C.F.; Dogan, T.; Ibarra, D.; Samuelson, H.W. Learning by playing-teaching energy simulation as a game. J. Build. Perform. Simul. 2012, 5, 359–368. [Google Scholar] [CrossRef]
- Zhai, X.Q.; Wang, R.Z.; Dai, Y.J.; Wu, J.Y.; Ma, Q. Experience on integration of solar thermal technologies with green buildings. Renew. Energ. 2008, 33, 1904–1910. [Google Scholar] [CrossRef]
- Pan, Y.; Yin, R.; Huang, Z. Energy modeling of two office buildings with data center for green building design. Energy Build. 2008, 40, 1145–1152. [Google Scholar] [CrossRef]
- Yao, J. A Multi-Objective (Energy, Economic and Environmental Performance) Life Cycle Analysis for Better Building Design. Sustainability 2014, 6, 602–614. [Google Scholar]
- Chau, C.K.; Tse, M.S.; Chung, K.Y. A choice experiment to estimate the effect of green experience on preferences and willingness-to-pay for green building attributes. Build. Environ. 2010, 45, 2553–2561. [Google Scholar] [CrossRef]
- Dammann, S.; Elle, M. Environmental indictors: Establishing a common language for green building. Build. Res. Inf. 2006, 34, 387–404. [Google Scholar] [CrossRef]
- Retzlaff, E.C. Green building assessment systems: A framework and comparison for planners. Build. Res. Inf. 2008, 74, 505–519. [Google Scholar]
- Berardi, U. Stakeholders’ influence on the adoption of energy-saving technologies in Italian homes. Energ. Policy 2013, 60, 520–530. [Google Scholar] [CrossRef]
- Li, Y.; Yang, L.; He, B.; Zhao, D. Green building in China: Needs great promotion. Sustain. Cities Soc. 2014, 11, 1–6. [Google Scholar] [CrossRef]
- Perng, Y.H.; Juan, Y.K.; Chien, S.F. Exploring the bidding situation for economically most advantageous tender projects using a bidding game. J. Construct. Eng. Manag. 2006, 132, 1037–1042. [Google Scholar] [CrossRef]
- Poplin, A. Playful public participation in urban planning: A case study for online serious games. Comput. Environ. Urban Syst. 2012, 36, 195–206. [Google Scholar] [CrossRef]
- Torres, M.; Macedo, J. Learning sustainable development with a new simulation game. Simul. Gaming 2000, 31, 119–126. [Google Scholar] [CrossRef]
- Rieber, L.P. Seriously considering play: Designing interactive learning environments based on the blending of microworlds, simulations, and games. Educ. Technol. Res. Dev. 1996, 44, 43–58. [Google Scholar] [CrossRef]
- Rosas, R.; Nussbaum, M.; Cumsille, P.; Marianov, V.; Correa, M.; Floresa, P.; Salinasa, M. Beyond Nintendo: Design and assessment of educational video games for first and second grade students. Comput. Educ. 2003, 40, 71–94. [Google Scholar] [CrossRef]
- Parlett, D. Oxford History of Board Games; Oxford University Press: Oxford, UK, 1999. [Google Scholar]
- Eisenack, K. A climate change board game for interdisciplinary communication and education. Simul. Gaming 2012, 44, 328–348. [Google Scholar] [CrossRef]
- Scott, D.; Cullingford, G. Scheduling game for construction industry training. J. Construct. Div. 1973, 99, 81–92. [Google Scholar]
- GEOlino Meltdown. Available online: Meltdown-game.com (accessed on 15 December 2013).
- Arslan, H.O.; Moseley, C.; Cigdemoglu, C. Taking attention on environmental issues by an attractive educational game: Enviropoly. Procedia-Soc. Behav. Sci. 2011, 28, 801–806. [Google Scholar] [CrossRef]
- Zhang, X. The combination of traditional teaching method and problem-based learning. China Pap. 2002, 1, 30–36. [Google Scholar]
- Rodgers, D.L.; Withrow-Thorton, B.J. The effect of instructional media on learner motivation. Int. J. Instr. Media 2005, 32, 333–340. [Google Scholar]
- Jeamu, L.; Kim, Y.; Lee, Y. A web-based program to motivate underachievers learning number sense. Int. J. Instr. Media 2008, 35, 185–194. [Google Scholar]
- Keller, J.M. Instructional Design Theories and Models: An Overview of Their Current Status; Reigeluth, C.M., Ed.; Lawrence Erlbaum: Hillsdale, NJ, USA, 1983; pp. 384–434. [Google Scholar]
- McKeachie, W.J.; Svinicki, M. McKeachie’s Teaching Tips: Strategies, Research, and Theory for College and University Teachers, 12th ed.; Houghton-Mifflin: Boston, MA, USA, 2006; pp. 140–150. [Google Scholar]
- Green, M.; Sulbaran, T. Motivation assessment instrument for virtual reality scheduling simulator. In Proceedings of the World Conference on E-learning in Corporate, Government, Healthcare, and Higher Education, Honolulu, HI, USA, 13–17 October 2006; Association for the Advancement of Computing in Education: Chesapeake, VA, USA; pp. 45–50.
- Luterbach, K.J.; Reigeluth, C.M. School’s not out, yet. Educ. Tech. 1994, 34, 47–54. [Google Scholar]
- Frymier, A.B.; Shulman, G.M. “What’s in it for me?” Increasing content relevance to enhance students’ motivation. Commun. Educ. 1995, 44, 40–50. [Google Scholar]
- Keller, J.M. Motivational Design for Learning and Performance: The ARCS Model Approach; Springer: New York, NY, USA, 2010. [Google Scholar]
- Small, R.V.; Gluck, M. The relationship of motivational conditions to effective instruction. Educ. Technol. 1994, 36, 33–40. [Google Scholar]
- Keller, J.M. IMMS: Instructional Materials Motivation Survey; Florida State University: Tallahassee, FL, USA, 1987. [Google Scholar]
- Guilford, J.P. Fundamental Statistics in Psychology and Education, 4th ed.; McGraw-Hill: New York, NY, USA, 1973. [Google Scholar]
- Bolliger, D.U.; Supanakorn, S.; Boggs, C. Impact of podcasting on student motivation in the online learning environment. Comput. Educ. 2010, 55, 714–722. [Google Scholar] [CrossRef]
- Garris, R.; Ahlers, R.; Driskell, J. Games, motivation, and learning: A research and practice model. Simul. Gaming 2002, 33, 441–467. [Google Scholar] [CrossRef]
- Csíkszentmihályi, M. Flow: The Psychology of Optimal Experience; Harper and Row: New York, NY, USA, 1990. [Google Scholar]
- Fullerton, T. Game Design Workshop: A Playcentric Approach to Creating Innovative Games, 2nd ed.; Morgan Kaufmann: Burlington, MA, USA, 2008. [Google Scholar]
© 2015 by the authors; licensee MDPI, Basel, Switzerland. This article is an open access article distributed under the terms and conditions of the Creative Commons Attribution license (http://creativecommons.org/licenses/by/4.0/).
Share and Cite
Juan, Y.-K.; Chao, T.-W. Game-Based Learning for Green Building Education. Sustainability 2015, 7, 5592-5608. https://doi.org/10.3390/su7055592
Juan Y-K, Chao T-W. Game-Based Learning for Green Building Education. Sustainability. 2015; 7(5):5592-5608. https://doi.org/10.3390/su7055592
Chicago/Turabian StyleJuan, Yi-Kai, and Tseng-Wei Chao. 2015. "Game-Based Learning for Green Building Education" Sustainability 7, no. 5: 5592-5608. https://doi.org/10.3390/su7055592
APA StyleJuan, Y.-K., & Chao, T.-W. (2015). Game-Based Learning for Green Building Education. Sustainability, 7(5), 5592-5608. https://doi.org/10.3390/su7055592
