Remote Sensing Images to Detect Soy Plantations in the Amazon Biome—The Soy Moratorium Initiative
Abstract
:1. Introduction
- i)EDUCATION, INFORMATION and FOREST CODE: This subgroup disseminates the adoption of good soy production practices in the Amazon biome to ensure that the actions generated by the Soy Moratorium reach the rural producers and the other economic, social and political agents involved, mainly those with local relevance, and contributes to agribusiness, keeping the proper balance between economic and social-environmental needs, thus ensuring compliance with legislation;
- ii)INSTITUTIONAL RELATIONS: This subgroup brings the GTS closer to the members of government entities, with a view to improving sustainable development policies for the Amazon biome and to stimulating legislative advancements to improve the region’s command and control mechanisms;
- iii)MAPPING and MONITORING: This subgroup supports the development of a system to map and monitor the Amazon biome, defining the methods and the criteria necessary to assure compliance with the commitment not to trade soy originating from deforested areas.
2. Material and Methods

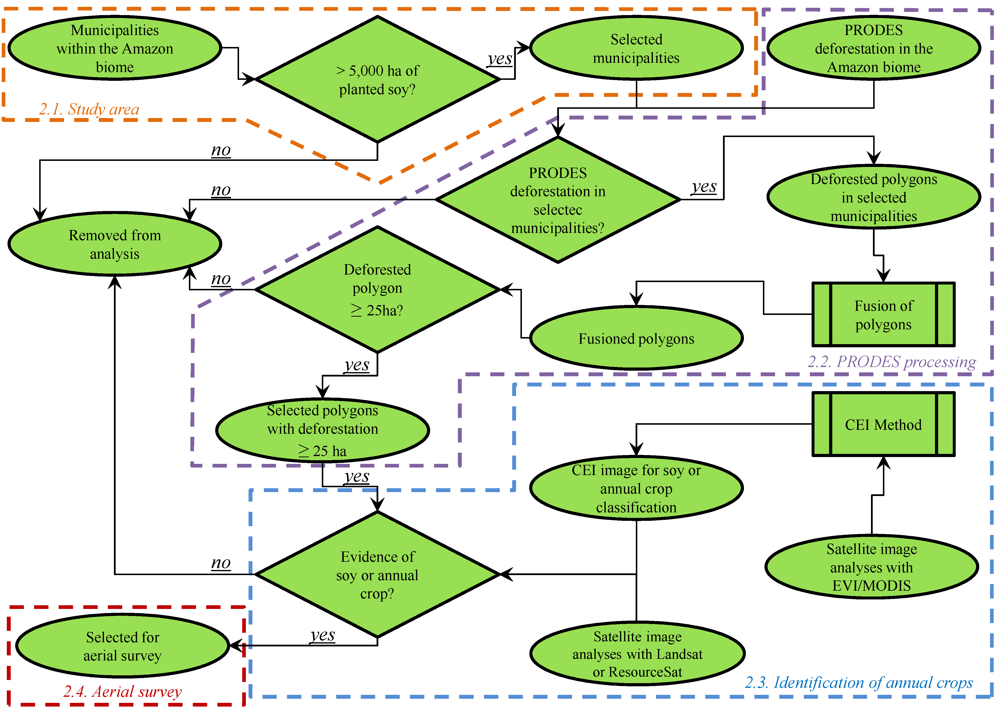
2.1. Study Area

2.2. Preprocessing of Deforested Polygons from the PRODES Project
| State | Year of evaluation * | ||||
|---|---|---|---|---|---|
| 2007 | 2008 | 2009 | 2010 | Total | |
| MT | 237,142 | 317,123 | 68,438 | 65,757 | 688,460 |
| RO | 161,100 | 113,600 | 48,200 | 43,500 | 366,400 |
| PA | 552,600 | 560,700 | 428,100 | 377,000 | 1,918,400 |
| Total | 950,842 | 991,423 | 544,738 | 486,257 | 2,973,260 |
2.3. Identification of Soy Crop Within Deforested Polygons Using Satellite Images

2.4. Aerial Survey to Identify Soy Plantation among Annual Crops
3. Results and Discussion
| Class of Deforestation Size | Before Aggregation (a) | After Aggregation (b) | Variation {(b-a)/a} | |||
|---|---|---|---|---|---|---|
| N° | Area (ha) | N° | Area (ha) | N° | Area (ha) | |
| <25 ha | 12,579 | 165,156 | 8,470 | 110,612 | −32.7% | −33.0% |
| ≥25 ha | 3,618 | 321,079 | 3,571 | 375,500 | −1.3% | 16.9% |
| Total | 16,197 | 486,235 | 12,041 | 486,112 | −25.7% | 0.0% |
| Deforested polygons | States | |||
|---|---|---|---|---|
| MT | PA | RO | Total (%) | |
| Without annual crops | 1,929 | 1,133 | 174 | 3,236 (90.6%) |
| With annual crops | 214 | 78 | 1 | 293 (8.2%) |
| With annual crops—within settlements * | 42 | 0 | 0 | 42 (1.2%) |
| Total | 2,185 | 1,211 | 175 | 3,571 (100%) |
| Class of Deforestation size | MT | PA | RO | Total | ||||
|---|---|---|---|---|---|---|---|---|
| (ha) | N° | (ha) | N° | (ha) | N° | (ha) | N° | (ha) |
| 25–50 | 40 | 1,149 | 17 | 418 | 1 | 29 | 58 | 1,567 |
| 50–100 | 23 | 1,340 | 10 | 445 | - | - | 33 | 1,785 |
| >100 | 42 | 5,896 | 13 | 2,421 | - | - | 55 | 8,346 |
| Total | 105 | 8,385 | 40 | 3,284 | 1 | 29 | 146 | 11,698 |
| 2009/10 (a) | 2010/11 (b) | Variation {(b − a)/a} (%) | |
|---|---|---|---|
| Total area of deforested polygons (ha) | 302,149 | 375,500 | 24 |
| Total no. of deforested polygons | 2,955 | 3,571 | 21 |
| No. of deforested polygons with soy | 76 | 146 | 92 |
| New soy area in deforested polygons (ha) | 6,295 | 11,698 | 86 |
| State | New soy in deforested polygons (b) | Soy in Amazon biome (a)* | (a*100/b) (%) |
|---|---|---|---|
| MT | 8,385 | 1,704,963 | 0.49% |
| PA | 3,284 | 104,800 | 3.13% |
| RO | 29 | 132,300 | 0.02% |
| Total | 11,698 | 1,942,063 | 0.60% |
4. Conclusions
Acknowledgements
Conflict of Interest
References
- Mahar, D.J. Frontier Development Policy in Brazil: A Study of Amazonia; Praeger: New York, NY, USA, 1979; p. 182. [Google Scholar]
- Pedlowski, M.A.; Dale, V.H.; Matricardi, E.A.T.; da Silva Filho, E.P. Patterns and impacts of deforestation in Rondônia, Brazil. Landscape Urban Plan. 1997, 38, 149–157. [Google Scholar] [CrossRef]
- Fearnside, P.M. Avança Brasil: Environmental and social consequences of Brazil’s planned infrastructure in Amazonia. Environ. Manag. 2002, 30, 735–747. [Google Scholar] [CrossRef]
- Aguiar, A.P.D.; Câmara, G.; Escada, M.I.S. Spatial statistical analysis of land-use determinants in the Brazilian Amazonia: Exploring intra-regional heterogeneity. Ecol. Model. 2007, 209, 169–188. [Google Scholar] [CrossRef]
- Fearnside, P.M. Deforestation in Brazilian Amazonia: History, Rates, and Consequences; Blackwell Science Inc: Hoboken, NJ, USA, 2005; Volume 19, pp. 680–688. [Google Scholar]
- Ros-Tonen, M. Novas perspectivas para a gestão sustentável da Floresta Amazônica: Explorando novos caminhos. Ambient. Soc. 2007, 10, 11–25. [Google Scholar] [CrossRef]
- INPE. Monitoramento da Floresta Amazônica Brasileira por Satélite—Estimativas Anuais de desmatamento desde 1988 até 2009, 2011. Available online: http://www.obt.inpe.br/prodes/prodes_1988_2010.htm (accessed on 15 September 2011).
- Merry, F.; Soares, B.; Nepstad, D.; Amacher, G.; Rodrigues, H. Balancing conservation and economic sustainability: The future of the Amazon Timber industry. Environ. Manag. 2009, 44, 395–407. [Google Scholar] [CrossRef]
- Nepstad, D.; Stickler, C.; Almeida, O. Globalization of the Amazon soy and beef industries: Opportunities for conservation. Conserv.Biol. 2006, 20, 1595–1603. [Google Scholar] [CrossRef]
- Nepstad, D.C.; Stickler, C.M.; Soares, B.; Merry, F. Interactions among Amazon land use, forests and climate: Prospects for a near-term forest tipping point. Philos. Trans. R. Soc. B Biol. Sci. 2008, 363, 1737–1746. [Google Scholar]
- Mertens, B.; Poccard-Chapuis, R.; Piketty, M.G.; Lacques, A.E.; Venturieri, A. Crossing spatial analyses and livestock economics to understand deforestation processes in the Brazilian Amazon: The case of São Félix do Xingú in South Pará. Agric. Econ. 2002, 27, 269–294. [Google Scholar] [Green Version]
- McAlpine, C.A.; Etter, A.; Fearnside, P.M.; Seabrook, L.; Laurance, W.F. Increasing world consumption of beef as a driver of regional and global change: A call for policy action based on evidence from Queensland (Australia), Colombia and Brazil. Glob.Environ. Change Hum. Policy Dimens. 2009, 19, 21–33. [Google Scholar] [CrossRef]
- Faminow, M.D. Spatial economics of local demand for cattle products in Amazon development. Agric. Ecosyst. Environ. 1997, 62, 1–11. [Google Scholar] [CrossRef]
- Fearnside, P.M.; Laurance, W.F. Comment on “Determination of Deforestation Rates of the World’s Humid Tropical Forests”. Science 2003, 299. [Google Scholar] [CrossRef]
- Laurance, W.F. Switch to corn promotes Amazon deforestation. Science 2007, 318, 1721. [Google Scholar] [CrossRef]
- Morton, D.C.; DeFries, R.S.; Shimabukuro, Y.E.; Anderson, L.O.; Arai, E.; Espirito-Santo, F.D.; Freitas, R.; Morisette, J. Cropland expansion changes deforestation dynamics in the southern Brazilian Amazon. Proc. Natl. Acad. Sci. USA 2006, 103, 14637–14641. [Google Scholar]
- Elferink, E.V.; Nonhebel, S.; Uiterkamp, A. Does the Amazon suffer from BSE prevention? Agric. Ecosyst. Environ. 2007, 120, 467–469. [Google Scholar] [CrossRef]
- Fearnside, P.M. Soybean cultivation as a threat to the environment in Brazil. Environ. Conserv. 2001, 28, 23–38. [Google Scholar]
- Brown, J.C.; Koeppe, M.; Coles, B.; Price, K.P. Soybean production and conversion of tropical forest in the Brazilian Amazon: The case of Vilhena, Rondonia. Ambio 2005, 34, 462–469. [Google Scholar]
- GREENPEACE, Eating up the Amazon; Greenpeace International: Amsterdam, The Netherlands, 2006; p. 64.
- Rudorff, B.F.T.; Adami, M.; Aguiar, D.A.; Moreira, M.A.; Mello, M.P.; Fabiani, L.; Amaral, D.F.; Pires, B.M. The soy moratorium in the Amazon Biome monitored by remote sensing images. Remote Sens. 2011, 3, 185–202. [Google Scholar] [CrossRef]
- Lovatelli, C. Cinco anos da Moratória da Soja e sustentabilidade do Bioma Amazônia. Polít. Externa 2011, 20, 125–137. [Google Scholar]
- Brazilian Federal Government, Comitê Interministerial sobre Mudança do Clima; Plano Nacional sobre Mudança do Clima (PNMC): Brasília, Brazil, 2008; p. 154.
- Soares-Filho, B.S.; Nepstad, D.C.; Curran, L.M.; Cerqueira, G.C.; Garcia, R.A.; Ramos, C.A.; Voll, E.; McDonald, A.; Lefebvre, P.; Schlesinger, P. Modelling conservation in the Amazon basin. Nature 2006, 440, 520–523. [Google Scholar]
- IBGE. Sistema IBGE de Recuperação Automática, 2011. Available online: http://www.sidra.ibge.gov.br/ (accessed on 13 October 2011).
- Kintisch, E. Improved monitoring of rainforests helps pierce haze of deforestation. Science 2007, 316, 536–537. [Google Scholar]
- Câmara, G.; Valeriano, D.d.M.; Soares, J.V. Metodologia para o Cálculo da Taxa Anual de Desmatamento na Amazônia Legal; INPE: São José dos Campos, Brazil, 2006; p. 24.
- Shimabukuro, Y.E.; Batista, G.T.; Mello, E.M.K.; Moreira, J.C.; Duarte, V. Using shade fraction image segmentation to evaluate deforestation in Landsat Thematic Mapper images of the Amazon Region. Int. J. Remote Sens. 1998, 19, 535–541. [Google Scholar]
- Anderson, L.O.; Shimabukuro, Y.E.; Defries, R.S.; Morton, D. Assessment of deforestation in near real time over the Brazilian Amazon using multitemporal fraction images derived from Terra MODIS. IEEE Geosci. Remote Sens. Lett. 2005, 2, 315–318. [Google Scholar] [CrossRef]
- Morton, D.C.; DeFries, R.S.; Shimabukuro, Y.E.; Anderson, L.O.; Del Bon Espírito-Santo, F.; Hansen, M.; Carroll, M. Rapid Assessment of annual deforestation in the Brazilian Amazon using MODIS data. Earth Interact. 2005, 9, 1–22. [Google Scholar]
- Justice, C.O.; Vermote, E.; Townshend, J.R.G.; Defries, R.; Roy, D.P.; Hall, D.K.; Salomonson, V.V.; Privette, J.L.; Riggs, G.; Strahler, A.; et al. The Moderate Resolution Imaging Spectroradiometer (MODIS): Land remote sensing for global change research. IEEE Trans. Geosci. Remote Sens. 1998, 36, 1228–1249. [Google Scholar]
- Alves, D.S. Space-time dynamics of deforestation in Brazilian Amazônia. Int. J. Remote Sens. 2002, 23, 2903–2908. [Google Scholar] [CrossRef]
- Asner, G.P. Cloud cover in Landsat observations of the Brazilian Amazon. Int. J. Remote Sens. 2001, 22, 3855–3862. [Google Scholar] [CrossRef]
- Sano, E.E.; Ferreira, L.G.; Asner, G.P.; Steinke, E.T. Spatial and temporal probabilities of obtaining cloud-free Landsat images over the Brazilian tropical savanna. Int. J. Remote Sens. 2007, 28, 2739–2752. [Google Scholar]
- Wolfe, R.E.; Nishihama, M.; Fleig, A.J.; Kuyper, J.A.; Roy, D.P.; Storey, J.C.; Patt, F.S. Achieving sub-pixel geolocation accuracy in support of MODIS land science. Remote Sens. Environ. 2002, 83, 31–49. [Google Scholar] [CrossRef]
- Vermote, E.F.; El Saleous, N.Z.; Justice, C.O. Atmospheric correction of MODIS data in the visible to middle infrared: First results. Remote Sens. Environ. 2002, 83, 97–111. [Google Scholar] [CrossRef]
- Friedl, M.A.; McIver, D.K.; Hodges, J.C.F.; Zhang, X.Y.; Muchoney, D.; Strahler, A.H.; Woodcock, C.E.; Gopal, S.; Schneider, A.; Cooper, A.; et al. Global land cover mapping from MODIS: Algorithms and early results. Remote Sens. Environ. 2002, 83, 287–302. [Google Scholar] [CrossRef]
- Justice, C.O.; Townshend, J.R.G.; Vermote, E.F.; Masuoka, E.; Wolfe, R.E.; Saleous, N.; Roy, D.P.; Morisette, J.T. An overview of MODIS Land data processing and product status. Remote Sens. Environ. 2002, 83, 3–15. [Google Scholar] [CrossRef]
- Huete, A.; Didan, K.; Miura, T.; Rodriguez, E.P.; Gao, X.; Ferreira, L.G. Overview of the radiometric and biophysical performance of the MODIS vegetation indices. Remote Sens. Environ. 2002, 83, 195–213. [Google Scholar] [CrossRef]
- Bernardes, T.; Adami, M.; Formaggio, A.R.; Moreira, M.A.; França, D.d.A.; Novaes, M.R.d. Imagens mono e multitemporais Modis para estimativa da área com soja no estado de Mato Grosso. Pesqui. Agropecu. Bras. 2011, 46, 1530–1537. [Google Scholar] [CrossRef]
- Epiphanio, R.D.V.; Formaggio, A.R.; Rudorff, B.F.T.; Maeda, E.E.; Luiz, A.J.B. Estimating soybean crop areas using spectral-temporal surfaces derived from MODIS images in Mato Grosso, Brazil. Pesqu. Agropec. Bras. 2010, 45, 72–80. [Google Scholar] [CrossRef]
- Galford, G.L.; Mustard, J.F.; Melillo, J.; Gendrin, A.; Cerri, C.C.; Cerri, C.E.P. Wavelet analysis of MODIS time series to detect expansion and intensification of row-crop agriculture in Brazil. Remote Sens. Environ. 2008, 112, 576–587. [Google Scholar] [CrossRef]
- EMBRAPA; INPE. TerraClass—Levantamento de informações de uso e cobertura da terra na Amazônia. Sumário Executivo. 2011, p. 20. Available online: http://www.inpe.br/cra/projetos_pesquisas/sumario_executivo_terraclass_2008.pdf (accessed on 14 May 2012).
- Rizzi, R.; Risso, J.; Epiphanio, R.D.V.; Rudorff, B.F.T.; Formaggio, A.R.; Shimabukuro, Y.E.; Fernandes, S.L. Estimativa da área de soja no Mato Grosso por meio de imagens MODIS. In Proceedings of the INPE Anais XIV Simpósio Brasileiro de Sensoriamento Remoto, Natal, Brazil, 25–30 April 2009; pp. 387–394.
- Huete, A.R.; Liu, H.Q.; Batchily, K.; van Leeuwen, W. A comparison of vegetation indices over a global set of TM images for EOS-MODIS. Remote Sens. Environ. 1997, 59, 440–451. [Google Scholar] [CrossRef]
- Arvor, D.; Jonathan, M.; Meirelles, M.S.P.; Dubreuil, V.; Durieux, L. Classification of MODIS EVI time series for crop mapping in the state of Mato Grosso, Brazil. Int. J. Remote Sens. 2011, 32, 7847–7871. [Google Scholar]
- Adami, M.; Rudorff, B.F.T.; Freitas, R.M.; Aguiar, D.A.; Sugawara, L.M.; Mello, M.P. Remote sensing time series to evaluate direct land use change of recent expanded sugarcane crop in Brazil. Sustainability 2012, 4, 574–585. [Google Scholar] [CrossRef]
- Divisão de Geração de Imagens. Image Catalogue. Available online: http://www.dgi.inpe.br/siteDgi_EN/index_EN.php (accessed on 10 October 2010).
- ABIOVE. Monitoring of the Soy Moratorium 2010/11. Available online: http://www.abiove.com.br/english/ss_relatoriouso10_us.asp (accessed on 15 January 2012).
- Sorrensen, C. Contributions of fire use study to land use/cover change frameworks: Understanding landscape change in agricultural frontiers. Hum. Ecol. 2004, 32, 395–420. [Google Scholar] [CrossRef]
- CONAB, Acompanhamento de Safra Brasileira de Grãos—Décimo Primeiro Levantamento; CONAB: Brasília, Brazil, 2011; p. 41.
- CONAB. Séries históricas relativas às safras 1976/77 a 2009/2010 de área plantada, produtividade e produção, 2011. Available online: http://www.conab.gov.br/conteudos.php?a=1252&t= (accessed on 12 November 2011).
- Arvor, D.; Meirelles, M.; Dubreuil, V.; Bégué, A.; Shimabukuro, Y.E. Analyzing the agricultural transition in mato grosso, brazil, using satellite-derived indices. Appl. Geogr. 2012, 32, 702–713. [Google Scholar] [CrossRef]
- Macedo, M.N.; DeFries, R.S.; Morton, D.C.; Stickler, C.M.; Galford, G.L.; Shimabukuro, Y.E. Decoupling of deforestation and soy production in the southern amazon during the late 2000s. Proc. Natl. Acad. Sci. USA 2012, 109, 1341–1346. [Google Scholar]
© 2012 by the authors; licensee MDPI, Basel, Switzerland. This article is an open-access article distributed under the terms and conditions of the Creative Commons Attribution license (http://creativecommons.org/licenses/by/3.0/).
Share and Cite
Rudorff, B.F.T.; Adami, M.; Risso, J.; De Aguiar, D.A.; Pires, B.; Amaral, D.; Fabiani, L.; Cecarelli, I. Remote Sensing Images to Detect Soy Plantations in the Amazon Biome—The Soy Moratorium Initiative. Sustainability 2012, 4, 1074-1088. https://doi.org/10.3390/su4051074
Rudorff BFT, Adami M, Risso J, De Aguiar DA, Pires B, Amaral D, Fabiani L, Cecarelli I. Remote Sensing Images to Detect Soy Plantations in the Amazon Biome—The Soy Moratorium Initiative. Sustainability. 2012; 4(5):1074-1088. https://doi.org/10.3390/su4051074
Chicago/Turabian StyleRudorff, Bernardo F. T., Marcos Adami, Joel Risso, Daniel Alves De Aguiar, Bernardo Pires, Daniel Amaral, Leandro Fabiani, and Izabel Cecarelli. 2012. "Remote Sensing Images to Detect Soy Plantations in the Amazon Biome—The Soy Moratorium Initiative" Sustainability 4, no. 5: 1074-1088. https://doi.org/10.3390/su4051074
APA StyleRudorff, B. F. T., Adami, M., Risso, J., De Aguiar, D. A., Pires, B., Amaral, D., Fabiani, L., & Cecarelli, I. (2012). Remote Sensing Images to Detect Soy Plantations in the Amazon Biome—The Soy Moratorium Initiative. Sustainability, 4(5), 1074-1088. https://doi.org/10.3390/su4051074

