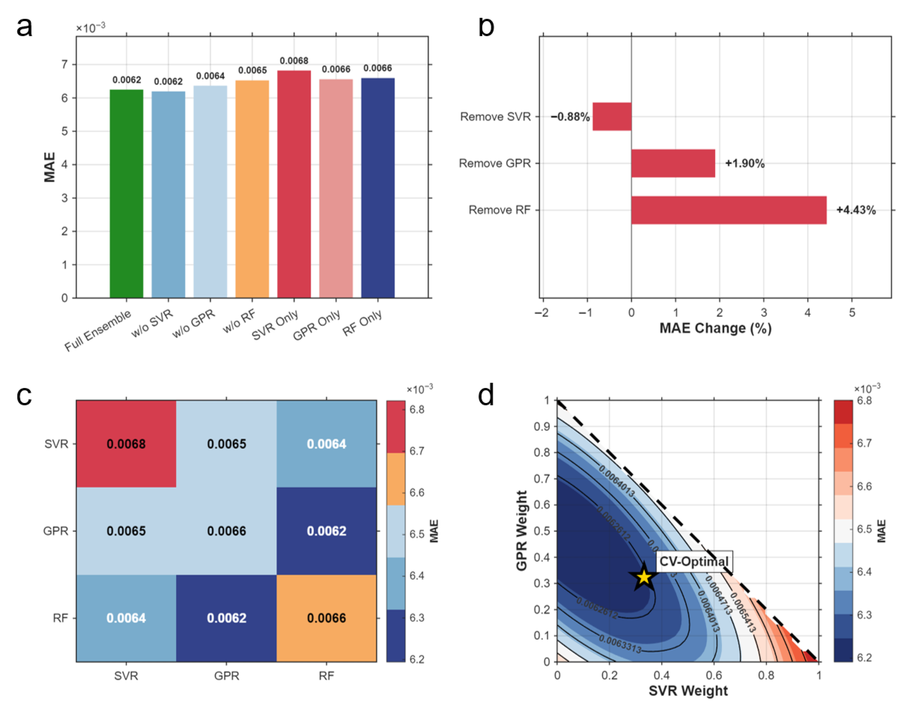
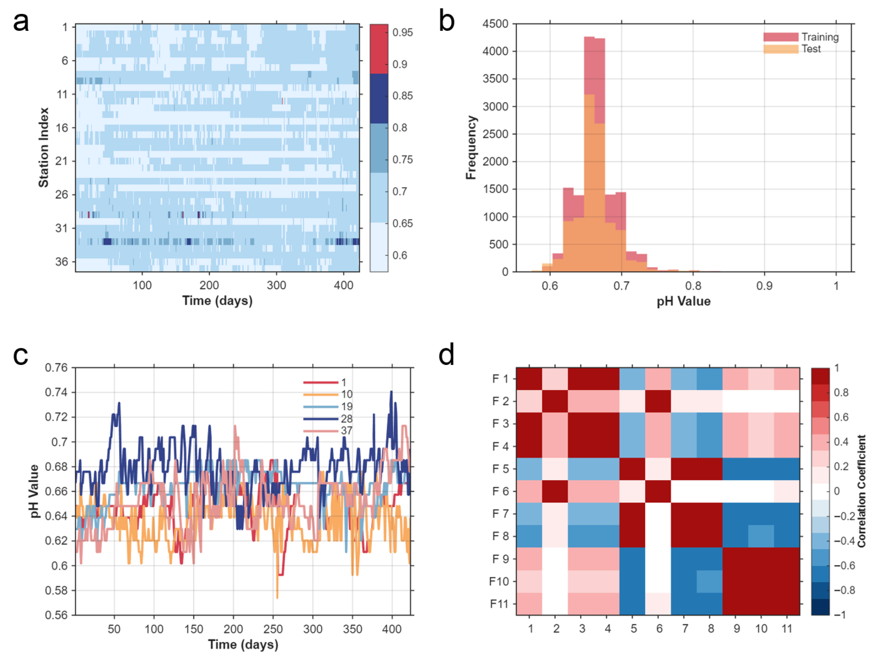
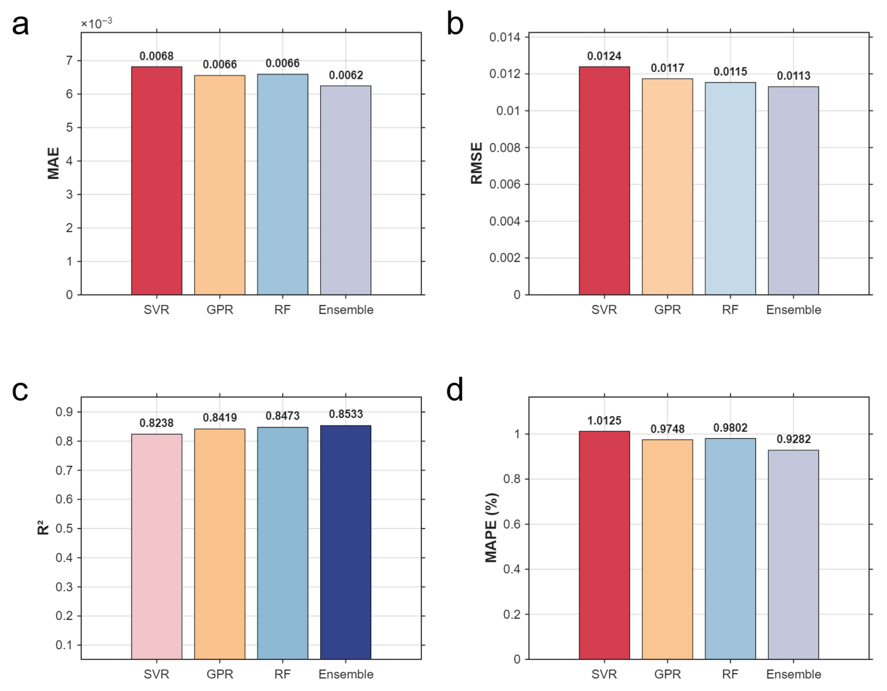
Ensemble Machine Learning for Operational Water Quality Monitoring Using Weighted Model Fusion for pH Forecasting
Abstract
Share and Cite
Chen, W.; Shao, Y.; Xu, Z.; Bing, Z.; Cui, S.; Dai, Z.; Yin, S.; Gao, Y.; Liu, L. Ensemble Machine Learning for Operational Water Quality Monitoring Using Weighted Model Fusion for pH Forecasting. Sustainability 2026, 18, 1200. https://doi.org/10.3390/su18031200
Chen W, Shao Y, Xu Z, Bing Z, Cui S, Dai Z, Yin S, Gao Y, Liu L. Ensemble Machine Learning for Operational Water Quality Monitoring Using Weighted Model Fusion for pH Forecasting. Sustainability. 2026; 18(3):1200. https://doi.org/10.3390/su18031200
Chicago/Turabian StyleChen, Wenwen, Yinzi Shao, Zhicheng Xu, Zhou Bing, Shuhe Cui, Zhenxiang Dai, Shuai Yin, Yuewen Gao, and Lili Liu. 2026. "Ensemble Machine Learning for Operational Water Quality Monitoring Using Weighted Model Fusion for pH Forecasting" Sustainability 18, no. 3: 1200. https://doi.org/10.3390/su18031200
APA StyleChen, W., Shao, Y., Xu, Z., Bing, Z., Cui, S., Dai, Z., Yin, S., Gao, Y., & Liu, L. (2026). Ensemble Machine Learning for Operational Water Quality Monitoring Using Weighted Model Fusion for pH Forecasting. Sustainability, 18(3), 1200. https://doi.org/10.3390/su18031200

