Next Article in Journal
The Impact of ESG Practices on the Valuation of Related Party M&A Assets: The Moderating Role of Digital Economy
Previous Article in Journal
Innovative Virtual Reality Teaching for the Sustainable Development of Vocational High School Students: A Case Study of Hair Braiding
Previous Article in Special Issue
The Role of Online Banking Service Clues in Enhancing Individual and Corporate Customers’ Satisfaction: The Mediating Role of Customer Experience as a Corporate Social Responsibility
 
 
Font Type:
Arial Georgia Verdana
Font Size:
Aa Aa Aa
Line Spacing:
Column Width:
Background:
Article

The Influence of External Market Drivers on Global Value Chain Participation in Saudi Arabia: The Mediating Role of Technological Advancements

by
Mazen Mohammed Farea
and
Abdullah A. Aljofi
*
Faculty of Finance and Administrative Sciences, Business Management, Al Madinah International University, Kuala Lumpur 57100, Malaysia
*
Author to whom correspondence should be addressed.
Sustainability 2025, 17(9), 3946; https://doi.org/10.3390/su17093946
Submission received: 22 February 2025 / Revised: 15 March 2025 / Accepted: 15 April 2025 / Published: 28 April 2025
(This article belongs to the Special Issue Digital Technologies for Business Sustainability)

Abstract

In today’s interconnected economy, participation in global value chains (GVCs) has become essential for firms seeking international competitiveness and economic sustainability. This is particularly relevant for emerging economies like Saudi Arabia that are pursuing economic diversification strategies. However, the relationship between external market conditions and global trade integration remains unclear, especially regarding how technological advancement influences this relationship. This study investigates how technological progress mediates the effect of external market drivers—including economic stability, regulatory compliance, technological resources, cultural adaptation, and environmental policies—on GVC participation in Saudi Arabia. Using a quantitative approach, we collected survey data from 178 key decision makers and leaders across multiple sectors involved in strategic innovation and global market integration. Analysis using partial least squares structural equation modeling revealed that external market drivers significantly influence GVC participation (β = 0.739, p < 0.01), with technological advancement playing a substantial mediating role (β = 0.460, p < 0.01). Environmental policies and technological resources demonstrated direct effects on GVC participation, while regulatory compliance was fully mediated by technological advancement. These findings contribute to understanding how digital transformation enables trade integration in emerging economies. The results provide practical insights for policymakers and business leaders, highlighting the importance of investing in digital infrastructure and technology-enabled trade facilitation to enhance global competitiveness in an increasingly digital trade environment.

1. Introduction

In an increasingly interconnected global economy, businesses face mounting pressures to integrate into global value chains (GVCs) to enhance their competitiveness and economic sustainability. The concept of GVC participation highlights how firms across different regions contribute to various stages of global production processes. A lot of progress has been made in this field of study, from looking at simple trade relationships to looking at how digital transformation affects global supply networks in a more complex way [1,2,3].
The literature demonstrates a clear evolution in understanding GVC participation factors. Early research mostly looked at trade policies and the economy as a whole [1]. More recent studies have looked at how technology can help international trade grow [4,5]. This progression reflects the changing nature of global commerce, where digital capabilities increasingly determine competitive advantage in international markets.
The rapid shift toward digital transformation has fundamentally altered how firms engage with GVCs. Emerging technologies, including blockchain, artificial intelligence (AI), cloud computing, and the internet of things (IoT), have redefined supply chain efficiency, transparency, and resilience [6]. These technologies enhance operational processes, facilitate regulatory compliance, and create new market opportunities. Improvements in Industry 4.0 have become very important because they allow companies to join digitally improved production networks that span many countries [7,8,9].
However, a significant research gap exists in understanding the specific mechanisms through which advancements in technology influence participation in GVCs, particularly in emerging economies. A lot of research has been conducted on the problems developing countries face when they try to join the global value chain. These problems include limited infrastructure, complicated rules, and outdated technology [10,11]. But not much has been said about how digital transformation affects the connection between external market conditions and GVC engagement. This gap is particularly relevant for countries like Saudi Arabia that are actively pursuing economic diversification and technological advancement as part of national strategic initiatives, such as Vision 2030 [12,13].
Several external market drivers (EMDs) have been identified as affecting a company’s ability to participate in GVCs. These include economic stability, technological resources, cultural adaptation, and environmental policies [14,15]. It has been shown that macroeconomic stability affects investment confidence, trade openness, and cross-border supply chain integration [12,16]. This means that economic conditions are very important for people who want to trade. Similarly, regulatory compliance has emerged as an essential factor as firms navigate complex legal frameworks, trade policies, and environmental standards in global markets [17,18]. The growing importance of sustainability in international trade has further transformed business requirements, with firms increasingly needing to adhere to environmental regulations to maintain competitive positions [19,20].
Although individual studies have examined these EMDs, there is still a lack of empirical research on how advancements in technology influence participation in GVCs. Most studies that have been conducted so far [11,16] look at the direct links between market drivers and trade outcomes, but they do not fully consider how digital technologies have changed things. Recent research suggests that entering the global market successfully depends increasingly on automation, logistics powered by AI, and digital supply chain platforms [6,7]. However, the exact mechanisms that make these developments happen are still not fully understood.
This research gap is particularly significant as the global economy shifts toward digitalization and sustainability-driven trade models. Digital trade platforms, AI-powered regulatory compliance systems, and long-term supply chain management solutions have all helped lower trade barriers [21,22,23,24] and demonstrated that it is becoming more and more important for academic research and policy development to understand how digital transformation changes the relationship between external market factors and trade competitiveness. This is especially true for emerging economies that are moving toward technology-driven industrialization. Previous studies have shown that progress in technology is important for keeping trade integrated [1,25], but more research needs to be conducted on how technology specifically affects the relationship between EMD and GVC.
Our study addresses this critical gap by investigating how technological advancements mediate the relationship between external market drivers and GVC participation in Saudi Arabia. Even though technology is becoming more and more important in international trade, not much research has been conducted on how digital transformation affects GVC engagement in a way that balances out the effects of outside market factors. As part of Vision 2030’s efforts to diversify the economy and advance the technology, Saudi companies are adopting more and more Industry 4.0 solutions, blockchain for supply chain transparency, and AI-driven regulatory compliance tools. This research is timely.
The study makes three distinct contributions to existing literature. In the first place, it shows that technological progress plays a mediating role in the connection between EMDs and GVC participation, going beyond the direct effects found in earlier research. Second, it gives specific insights for emerging economies by setting the study in the context of Saudi Arabia’s economic transformation. This study corrects the geographical bias in previous GVC research, which mostly looks at developed economies. Third, it brings together ideas from the adoption of technology, trade economics, and supply chain management to give us a fuller picture of how global trade works in a business world that has become more digital.
We address three specific research questions: (1) How do EMDs directly affect GVC engagement in Saudi Arabia? (2) To what extent does technological advancement mediate this relationship? (3) How can firms leverage digital transformation to enhance their participation in global trade? By analyzing these factors within the Saudi Arabian context, the study provides empirical insights into how emerging economies can navigate global trade challenges through technological innovation.
The findings contribute to broader discussions on digital trade, supply chain optimization, and regulatory adaptation. This study looks at these connections from the point of view of technological, economic, and managerial management. It provides useful information for business leaders planning to expand internationally, policymakers building trade-friendly environments, and researchers exploring how global trade is changing in markets that have been transformed by technology.
The remainder of this paper is structured as follows. Section 2 reviews the literature on external market drivers and technological advancements in GVC participation; Section 3 details the research methodology; Section 4 presents the findings; and Section 5 and Section 6 discusses their implications and conclusions.

2. Literature Review

The way that external market drivers (EMDs), technological advances (TAs), and participation in the global value chain (GVC) all affect each other is a key way to understand how modern international trade works. This framework is particularly relevant for Saudi Arabia’s economic diversification under Vision 2030, which prioritizes technology-driven trade expansion. Recent research shows that firms’ ability to participate in GVCs and their global competitiveness are greatly affected by economic conditions, regulatory frameworks, and socio-political factors [2,13,23]. However, technological capabilities increasingly mediate these relationships, creating complex interdependencies that this literature review systematically examines.
Technological advancements, particularly the adoption of Industry 4.0 technologies, have further strengthened the link between firms and GVCs. In Saudi Arabia, investments in artificial intelligence (AI), automation, and digital infrastructure are accelerating the country’s industrial evolution. These advancements facilitate innovation, enhance operational efficiency, and support the development of advanced manufacturing and logistics sectors [7,24,26]. Within GVCs, technology adoption fosters opportunities for international collaboration, knowledge exchange, and improved supply chain integration [10,11,27].

2.1. External Market Drivers (EMDs) and Global Value Chain Participation (GVC)

External market drivers (EMDs) significantly influence firms’ participation in global value chains (GVCs), shaping their competitiveness in international trade. These factors—economic stability, following the rules, technological resources, cultural adaptation, and environmental policies—are very important for Saudi Arabia’s Vision 2030 economic transformation, which aims to make trade more diverse and connect the world [16].
Economic stability supports investment confidence and supply chain integration, with Saudi Arabia’s policies fostering non-oil-sector growth and international trade [12,28]. Regulatory compliance, including trade laws and environmental standards, enhances firms’ market positioning, as seen in Saudi Arabia’s business reforms and sustainability initiatives [18,29]. Environmental policies, such as the Saudi Green Initiative (SGI), further encourage sustainable trade practices [19].
Technological resources play a critical role in GVC upgrading, with Industry 4.0, AI, and automation improving operational efficiency and international competitiveness [20,30]. Cultural adaptation also affects GVC participation, as firms aligning with regional business norms strengthen their global market presence [31]. Additionally, geopolitical and trade dynamics, including shifting alliances and regulatory changes, influence firms’ strategies in navigating international markets [32].
Saudi Arabia’s GVC participation patterns are shaped by these EMDs as a whole. There is evidence that successful integration depends on strategic investments in three areas that are all linked: technological infrastructure, regulatory harmonization with international standards, and sustainable business practices [25,33,34]. Studies looking at the Saudi case show how Vision 2030’s focus on digital transformation is opening up new ways for GVC participation by breaking down traditional market barriers with technology-based solutions [30,35,36].

2.2. Technological Advancements (TAs) as a Key Factor in GVC Participation

Technological advancements, particularly those associated with Industry 4.0, have played a significant role in enhancing global value chain (GVC) participation by improving market access, increasing operational efficiency, and strengthening global competitiveness. Digitalization has changed supply chain management by adding automation, real-time data analytics, and cloud-based solutions to make the chain more resilient and visible [4,9].
Artificial intelligence (AI) has emerged as a key enabler in optimizing supply chains by facilitating data-driven decision making and predictive analytics [37]. Similarly, digital technologies improve manufacturing efficiency by streamlining production processes and enhancing logistics coordination [5]. The concept of “Supply Chain as a Service”, introduced by [8], highlights the shift toward cloud-based and modular supply chain solutions, providing firms with increased flexibility and scalability.
The COVID-19 pandemic underscored the importance of technological resilience, as AI-driven systems demonstrated their ability to mitigate disruptions and ensure continuity in global supply chains [38]. Additionally, the internet of things (IoT) has enhanced real-time visibility and connectivity, allowing firms to monitor supply chain operations more effectively [6].
These technological innovations collectively contribute to reshaping global supply chains, ensuring greater efficiency, agility, and sustainability [39,40,41]. As firms increasingly adopt digital transformation strategies, the role of technological advancements in facilitating seamless GVC integration becomes more pronounced.

2.3. The Relationship Between EMDs and Technological Advancements

The interaction between external market drivers (EMDs) and technological advancements is crucial for understanding how firms adopt innovation. Economic stability supports technological progress, particularly in green technology adoption and digital transformation. Stable policies encourage sustainable innovation, as seen in OECD nations [14,42,43]. In Saudi Arabia, economic diversification under Vision 2030 is driving investments in digital infrastructure and non-oil industries, fostering a technology-driven economy [12].
Regulatory frameworks shape technological development, with environmental policies encouraging firms to adopt sustainable and digital solutions [17]. Saudi Arabia’s financial and trade policies increasingly promote renewable energy and smart manufacturing, aligning with global sustainability trends [15]. Government, industry, and academic collaboration further accelerates innovation, supporting AI, automation, and Industry 4.0 adoption [44,45].
Regional differences in how rules are enforced and economic priorities affect the use of technology, which is why policies need to be tailored to each situation [46,47]. Saudi Arabia’s technology-focused initiatives and financial incentives drive advancements in logistics, manufacturing, and renewable energy, reinforcing its global trade position [21,22].
The bidirectional relationship between EMDs and technological advancements creates a dynamic ecosystem that directly influences GVC participation capabilities. As demonstrated by recent studies [12,44], external market conditions establish the foundational environment for technology adoption, while technological capabilities subsequently transform the way in which firms respond to market challenges. This integrated perspective is particularly important for understanding GVC participation in emerging economies like Saudi Arabia, where technology adoption is increasingly viewed as a strategic response to external market pressures rather than merely an operational enhancement.

2.4. Technological Advancements as a Mediator Between EMDs and GVC Participation

Technological progress significantly mediates the connection between external market drivers (EMDs) and participation in the global value chain (GVC). Studies indicate that digital infrastructure, automation, and artificial intelligence (AI) facilitate firms’ ability to integrate into global markets by improving efficiency, reducing costs, and enhancing supply chain coordination [44,45]. Firms can get around trade barriers, improve international competitiveness, and streamline production by using Industry 4.0 technologies [14]. This strengthens the link between EMDs and GVC participation.
Economic stability and regulatory frameworks influence the extent to which firms can leverage technological advancements for global trade integration. Ref. [12] demonstrates that countries with stable economies and clear trade policies are better able to use technology-based solutions that help businesses adapt to international trade standards and logistics needs. In Saudi Arabia, digital transformation policies and investments in smart manufacturing and logistics are enhancing firms’ ability to connect with global markets [15]. Furthermore, government-led innovation projects like research partnerships and expanding digital infrastructure give businesses the tools they need to adapt to changing trade environments [21].
Even though there is more and more research on the relationship between technology and GVC participation, we still do not fully understand how technological advances affect the effects of outside factors in various industries and regions. Previous research has shown that digital transformation can improve GVC engagement. However, differences between sectors, the effects of regulations, and firm-level adoption strategies need more research [46,47]. The point of this study is to make a contribution by looking into how changes in technology make the effects of changes in the global market bigger for GVC participation in Saudi Arabia, where economic diversification and digitalization are creating new trade patterns.

2.5. Summary and Theoretical Implications

The literature review highlights the complex relationship between external market drivers, technological advancements, and GVC participation. Economic stability, regulatory frameworks, technological resources, cultural adaptation, and environmental policies all influence firms’ ability to engage in global trade. Technological advancements serve as a key facilitator, helping firms adapt to market conditions, enhance supply chain efficiency, and meet international trade standards [17,45]. In Saudi Arabia, national policies supporting digital transformation and trade liberalization are increasingly positioning firms for greater GVC integration [12].
However, gaps remain in the literature regarding how technology mediates the relationship between external drivers and GVC participation, particularly in emerging economies. Limited empirical studies explore the specific mechanisms through which digital transformation enhances firms’ global competitiveness. Furthermore, differences in how regulations are enforced, how firms adopt new technology, and differences between sectors need more research [15,44].
To address these critical gaps in the literature, our study develops an integrated theoretical framework examining how technological advancements mediate the relationship between specific external market drivers and GVC participation in Saudi Arabia. This approach extends beyond existing research by (1) establishing clear causal pathways between each EMD component and technological advancement, (2) quantifying the mediating effects of digital transformation on GVC integration outcomes, and (3) developing a contextually relevant model for emerging economies undergoing rapid digitalization. The findings contribute to theoretical understanding of technology-enabled trade integration while providing actionable insights for policymakers designing competitive, technology-driven economic development strategies. This comprehensive perspective forms the foundation for our hypothesis development and conceptual framework, which systematically examines the interrelationships between external market factors, technological adoption, and GVC participation in the Saudi Arabian context.

2.6. Research Framework

We used data from earlier studies to create the study model in Figure 1. It looks at how technological advances (TAs), external market drivers (EMDs), and participation in the global value chain (GVC) are linked. The model includes important ideas from previous research, for example, how economic stability, following the rules, technological resources, cultural adaptation, and environmental policies affect GVC engagement [12,14]. Modern technology has been considered a key factor in helping businesses join global markets through digital transformation, automation, and trade strategies that are based on new ideas [44,45], which is why it is included in this study. The model is based on earlier research that looked at how regulatory frameworks and digitalization affect trade participation [15,17]. Its goal is to give a structured means of understanding how these relationships show up in Saudi Arabia.
Based on the research framework shown in the figure, here are the study hypotheses:
  • Direct Effect:
H1: 
External market drivers (EMDs) have a direct positive effect on global value chain participation (VC) in KSA.
H1a: Economic stability has a direct positive effect on global value chain participation in KSA.
H1b: Regulatory compliance has a direct positive effect on global value chain participation in KSA.
H1c: Technological resources have a direct positive effect on global value chain participation in KSA.
H1d: Cultural adaptation has a direct positive effect on technological advancements in KSA.
H1e: Environmental policies have a direct positive effect on technological advancements in KSA.
H2: 
External market drivers (EMDs) have a direct positive effect on technological advancements (TAs).
H2a: Economic stability has a direct positive effect on technological advancements in KSA.
H2b: Regulatory compliance has a direct positive effect on technological advancements in KSA.
H2c: Technological resources have a direct positive effect on technological advancements in KSA.
H2d: Adaptation directly contributes to the advancement of technology in KSA.
H2e: Environmental policies have a direct positive effect on technological advancements in KSA.
H3: 
Technological advancements (TAs) directly enhance global value chain participation (VC) in KSA.
  • Mediating Effect:
H4: 
Technological advancements (TAs) mediate the relationship between external market drivers and global value chain participation in KSA.
H4a: Technological advancements mediate the relationship between economic stability and global value chain participation in KSA.
H4b: Technological advancements mediate the relationship between regulatory compliance and global value chain participation in KSA.
H4c: Technological advancements mediate the relationship between technological resources and global value chain participation in KSA.
H4d: Technological advancements mediate the relationship between cultural adaptation and global value chain participation in KSA.
H4e: Technological advancements mediate the relationship between environmental policies and global value chain participation in KSA.

3. Materials and Methods

3.1. Subjects

The study’s target population comprises companies and organizations within Saudi Arabia that are actively involved in or seeking to improve their engagement in the global value chain. The focus is on entities from diverse sectors, such as manufacturing, services, and agriculture, particularly those that rely heavily on collaborative partnerships, digital technologies, and sustainable practices. The sample for this study includes 178 key decision makers and leaders from these sectors who play a critical role in strategic innovation and global market integration efforts.
To ensure sample representativeness, we employed a stratified purposive sampling method, maintaining sector proportionality aligned with Saudi Arabia’s economic composition: manufacturing (42%), services (38%), and agriculture/other sectors (20%). A power analysis using G*Power 3.1 software determined that a minimum sample size of 146 was required to detect medium effect sizes (f2 = 0.15) with a power of 0.90 at α = 0.05 for our model with seven predictor variables. Our final sample of 178 respondents thus exceeds the minimum required sample size, providing adequate statistical power. The response rate was 72.4% (178 completed surveys out of 246 distributed), which exceeds the recommended threshold of 60% for organizational research [48], suggesting minimal non-response bias.

3.2. Survey

The survey instrument was developed through a rigorous three-stage process. First, we constructed an initial item pool based on comprehensive literature review, adapting validated scales from previous studies whenever possible. Second, the instrument was evaluated by a panel of five experts in international trade, digital transformation, and Saudi economic policy to ensure content validity. Third, the refined questionnaire underwent pilot testing with 25 respondents similar to the target population, resulting in minor wording adjustments and the elimination of four ambiguous items.
The final questionnaire contained 34 items measuring External Market Drivers (EMDs) with five dimensions: Economic Stability (ES, 5 items), Regulatory Compliance (RC, 5 items), Technological Resources (TRs, 5 items), Cultural Adaptation (CA, 5 items), and Environmental Policies (EPs, 5 items). Additionally, the instrument measured Technological Advancements (TA, 4 items) and Global Value Chain Participation (VC, 5 items). All constructs were measured using a five-point Likert scale ranging from 1 (strongly disagree) to 5 (strongly agree).
The survey demonstrated strong psychometric properties during pilot testing, with all constructs showing Cronbach’s alpha values between 0.81 and 0.93, well above the recommended threshold of 0.70 [49]. The survey was administered electronically using Qualtrics software(version XM 2023) over a three-month period (January–March 2023), with two reminder emails sent to non-respondents to maximize participation.

3.3. Data Analysis

Partial least squares structural equation modeling (PLS-SEM) was employed to analyze the data using SmartPLS 4.0 software. We selected PLS-SEM for four key reasons that align with our research objectives: (1) its suitability for exploratory research and theory development in emerging fields, where relationships between technological advancements and GVC participation are still being established [49]; (2) its ability to handle complex models with multiple mediating relationships and second-order constructs [50]; (3) its robustness with non-normally distributed data, which are common in organizational research [51]; and (4) its effectiveness with smaller sample sizes compared to covariance-based SEM approaches [52].
Our analysis followed a systematic two-stage approach recommended by [49]. First, we evaluated the measurement model by assessing indicator reliability (outer loadings > 0.70), internal consistency reliability (composite reliability and Cronbach’s alpha > 0.70), convergent validity (average variance extracted > 0.50), and discriminant validity using both the Fornell–Larcker criterion and heterotrait–monotrait (HTMT) ratio (<0.90). Second, we assessed the structural model by examining path coefficients (β), significance levels (p-values), coefficient of determination (R2), effect sizes (f2), and predictive relevance (Q2). Mediation analysis was conducted using the bootstrapping procedure with 5000 subsamples to test for indirect effects.
To address potential common method bias, we implemented both procedural remedies (psychological separation of predictor and criterion variables in the survey, anonymity assurance). Additionally, we conducted multicollinearity assessments using variance inflation factors (VIF < 5.0) to ensure the stability of path coefficients.
It is important to note that this study employs a cross-sectional research design, collecting data at a single point in time rather than through repeated measurements over an extended period. While this approach allows us to efficiently examine current relationships between variables, we acknowledge its inherent limitation in capturing the dynamic evolution of technological advancement processes and their changing effects on GVC participation over time.

4. Results

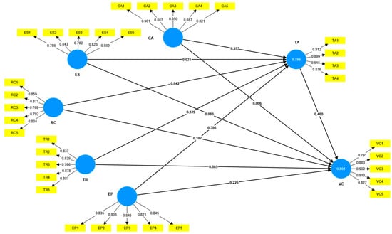
Figure 2 shows how the structural model was evaluated. It focuses on the links between technological advances (TAs), joining the global value chain (GVC), and external market drivers (EMDs). The model incorporates latent constructs alongside observed variables, evaluating their reliability and validity. A key way to measure explanatory power is the coefficient of determination (R2), which shows how well independent variables can predict dependent constructs [49]. The R2 values for technological advancements (TAs) and GVC participation (VC) show a moderate to substantial explanatory power. This means that EMDs have a big impact on changes in TAs, which in turn has an impact on VC. The interpretation framework states that an R value of 0.67 or higher indicates substantial strength, 0.33 moderate strength, and 0.19 weak strength.
As shown in Table 1, the measurement model evaluation reveals strong psychometric properties across all constructs. The outer loadings analysis in Table 1 indicates that all of the indicators are higher than the suggested level of 0.7 [49], with values ranging from 0.766 to 0.915. This means that the reliability of the indicators is good.
In terms of multicollinearity, all of the variance inflation factor (VIF) values in Table 1 are well below the important level of 5.0, with ranges from 1.233 to 3.822. The data show that there is no problematic multicollinearity among the indicators. This means that each measure adds different information to its own construct.
Both Cronbach’s alpha and composite reliability values exceeding 0.7 establish internal consistency reliability [53]. It is worth mentioning that Technological Advancements (TAs) have very high reliability (±0.922, CR = 0.923), while Economic Stability (ES) has good but lower values (±0.867, CR = 0.870), which are still well above what is considered acceptable.
The average variance extracted (AVE) test of convergent validity shows that all constructs are greater than or equal to 0.5 [54]. Technological Advancements has the highest AVE (0.811), explaining 81.1% of the variance in its indicators. The next construct, Cultural Adaptation, has an AVE of 0.756. Other constructs have AVE values between 0.653 and 0.747, which shows that the validity is good.
These results are in line with what other recent studies on structural equation modeling [51,54] have concluded, and they set a solid foundation for further structural model analysis. The measurement model’s robust psychometric properties support the reliability and validity of the constructs for hypothesis testing.
Table 2 shows the test’s discriminant validity using the heterotrait–monotrait (HTMT) ratio criterion. This is a more accurate way of finding out how different two constructs are than the old ways [55].
The HTMT analysis shows that all construct pairs have values below the safe level of 0.90, which supports the idea that the constructs can be distinguished from each other. Environmental Policies and Economic Stability have the highest HTMT ratio (0.894), approaching the threshold but still demonstrating adequate distinction between these constructs. Similarly, Cultural Adaptation and Economic Stability show a relatively high HTMT value (0.875), suggesting related but distinct theoretical domains.
The HTMT ratio between Environmental Policies and Technological Resources is the lowest (0.703), and the lowest ratio between Environmental Policies and Regulatory Compliance is also 0.707. This means that there is strong discriminant validity between these pairs of constructs. The HTMT ratios for Technological Advancements, a key mediating variable in our framework, stay between 0.737 and 0.880 with other constructs, showing that it has a unique theoretical and empirical nature [56,57].
According to Table 3, the Fornell–Larcker criterion assessment confirms discriminant validity across all constructs. The square roots of AVE (diagonal values) exceed all inter-construct correlations (off-diagonal values), with values ranging from 0.808 to 0.901. The inter-construct correlations are between 0.700 and 0.800, which means that there are meaningful relationships between the constructs while still preserving their individuality [49]. The strongest correlation appears between Technological Resources and Technological Advancements (0.800), though the value remains below their respective AVE square roots, supporting adequate construct separation.
Table 4 shows the results of testing direct hypotheses, which show how External Market Drivers (EMDs), Technological Advancements (TAs), and Global Value Chain (GVC) Participation (VC) are connected. The results show that EMDs have a strong and significant positive effect on GVC participation (H1: β = 0.739, t = 9.741, p < 0.01). This means that the conditions of the external market are very important for companies to be able to join global trade networks.
Economic Stability (ES) (H1a: β = 0.080, t = 0.062, p < 0.05) and Technological Resources (TRs) (H1c: β = 0.085, t = 0.075, p < 0.05) are two external market drivers that have statistically significant positive effects on GVC participation. This shows how important they are in making companies more competitive on a global scale. Regulatory Compliance (RC) (H1b: β = 0.107, t = 0.066, p = 0.107) and Cultural Adaptation (CA) (H1d: β = 0.006, t = 0.081, p = 0.941) do not have significant effects, which suggests that they may not directly affect firms’ participation in GVCs in the context studied. Environmental Policies (EPs) (H1e: β = 0.225, t = 0.078, p < 0.01), on the other hand, have a big positive effect, showing how important sustainability and following the rules are in shaping companies’ global trade strategies.
The relationship between EMDs and Technological Advancements (TAs) is highly significant (H2: β = 0.866, t = 17.893, p < 0.01), indicating that external market conditions strongly influence the adoption and advancement of technology. But looking at each EMD part separately, ES (H2a: β = 0.031, t = 0.065, p = 0.634) and RC (H2b: β = 0.042, t = 0.072, p = 0.556) do not have any big impacts on TAs. This suggests that stable economic conditions and regulatory factors might not be the main things that drive technological progress in this case. Technology Resources (H2c: β = 0.129, t = 0.073, p < 0.05), Cultural Adaptation (H2d: β = 0.353, t = 0.076, p < 0.01), and Environmental Policies (H2e: β = 0.398, t = 0.067, p < 0.01), on the other hand, all show strong positive effects. This means that companies that have access to advanced technology resources and are in line with environmental and cultural trends are more likely to adopt and use new technologies.
Last but not least, the results show that Technological Advancements (TAs) have a big effect on GVC participation (H3: β = 0.460, t = 0.081, p < 0.01), which shows how technology helps businesses operate in global markets. This finding aligns with prior research suggesting that digital transformation, automation, and innovation-driven processes are essential for firms seeking to strengthen their global trade position.
Table 5 shows the results of an analysis of the role that Technological Advancements (TAs) play in the connection between External Market Drivers (EMDs) and Global Value Chain Participation (VC). The findings indicate that EMDs have a partially mediated effect on VC through TAs (H4: β = 0.122, t = 1.717, p = 0.086), suggesting that while EMDs directly influence VC, technological advancements serve as an additional channel that strengthens this relationship. There is a small chance that the indirect effect on VC is not as strong as the direct effect because the t-value and significance level are both very low (p = 0.086).
Economic Stability (ES) (H4a: β = 0.028, t = 2.015, p = 0.044) has a small but significant indirect effect on VC through TAs, which supports the idea of partial mediation. This suggests that while economic stability contributes to GVC participation, its impact is somewhat dependent on technological advancements. Also, Technological Resources (TRs) (H4c: β = 0.059, t = 2.035, p = 0.042) and Environmental Policies (EPs) (H4e: β = 0.183, t = 3.996, p < 0.01) show partial mediation, which means that these factors affect VC directly, but new technologies make their impact on companies’ global engagement even stronger.
It looks like Regulatory Compliance (RC) (H4b: β = 0.032, t = 2.167, p = 0.031) and Cultural Adaptation (CA) (H4d: β = 0.162, t = 3.947, p < 0.01) are fully mediated, which means that these outside factors only affect GVC participation through technological progress and not directly. The finding implies that firms complying with regulatory standards and adapting to cultural contexts do not automatically gain advantages in GVCs unless they integrate technology to improve operational efficiency and market connectivity.

5. Discussion

This study investigated how external market drivers (EMDs) influence global value chain (GVC) participation in Saudi Arabia, with particular emphasis on the mediating role of technological advancements (TAs). Our findings reveal that EMDs significantly impact firms’ GVC participation (β = 0.739, p < 0.01), confirming the critical influence of economic stability, regulatory compliance, technological resources, cultural adaptation, and environmental policies on international trade integration. More importantly, our analysis demonstrates that technological advancements function as a powerful mediator, transforming how these external factors translate into GVC engagement outcomes. This mediation effect (β = 0.460, p < 0.01) represents a fundamental shift in understanding how firms can strategically leverage digital transformation to enhance their global competitiveness, particularly in emerging economies transitioning toward technology-driven development models.
As with other studies that have shown how important technological progress is for making international trade easier and supply chains more efficient, this study’s results are in line with those of those earlier studies. New technologies, such as Industry 4.0 apps, digital supply chains, and logistics powered by artificial intelligence (AI), have helped businesses streamline their processes, cut down on waste, and improve their ability to connect with international markets [4,37]. This study confirms what other studies have found about emerging economies: adopting new technology makes it easier for businesses to follow international rules and makes their supply chains run more smoothly [6,14].
It is also in line with earlier research that shows how important sustainability is becoming in global trade [15,19] and that environmental policies make GVC participation better. As environmental regulations become more stringent, firms are increasingly required to integrate sustainable practices, adopt green technologies, and comply with international climate policies to remain competitive in global markets [20]. According to [24], Vision 2030’s sustainability plan and the circular carbon economy (CCE) model in Saudi Arabia show that companies that use eco-friendly production methods and clean energy solutions are more likely to join global value chains. Ref. [19] research on ISO 14001 certification and green governance frameworks also backs up the idea that following sustainability rules helps a company’s trade opportunities and long-term market positioning.
However, some findings diverge from existing literature. Previous research has shown that following the rules has a direct effect on GVC engagement [17]. However, this study indicates that technological progress completely mediates this effect. This discrepancy may arise from regional differences in regulatory frameworks, enforcement mechanisms, and firms’ technological capabilities. People often use digital compliance tools, regulatory reporting based on blockchain, and risk management systems powered by AI in places where meeting international compliance standards is easy and does not face any direct regulatory obstacles [12,41]. This change shows that rules and regulations are not enough to push GVC integration on their own; digital transformation programs are also needed [16].
Also, cultural adaptation is usually seen as a big part of trade and market growth [31]. However, this study shows that it only had a small direct impact on GVC participation. This suggests that technology may make it less necessary to make traditional cultural adjustments when doing business around the world. Companies can trade with other countries without having to make a lot of cultural adjustments thanks to e-commerce platforms, AI-driven consumer insights, and standardized digital supply chain networks [8]. This view is backed up by research on digital trade facilitation and cross-border e-commerce, which shows that AI-powered market analytics, automated translation systems, and digital supply chain integration have made it easier for people from different cultures to do business with each other [40].
Contrary to what has been found in other emerging markets [12], the weak direct effect of regulatory compliance on GVC participation was a surprise. One possible explanation is that in Saudi Arabia, regulatory compliance alone may not provide a competitive advantage unless integrated with technology-driven solutions. It might be easier for companies to meet global trade standards if they use blockchain for regulatory reporting, AI-driven compliance risk assessments, and digital supply chain monitoring tools. On the other hand, this might be more difficult for companies that use manual compliance processes [6,41]. According to new research, countries with strong digital compliance ecosystems tend to have higher levels of GVC integration. This is because technology makes it easier and faster for businesses to meet international standards [16].
Another unexpected finding was the full mediation effect of technological advancements on cultural adaptation’s influence on GVC participation. The result suggests that cultural differences may become less of a barrier when firms implement digital business models, standardized communication platforms, and AI-driven market insights. According to [23], direct cultural adaptation strategies may become less important in trade as more Saudi companies use e-commerce, automated supply chain solutions, and data-driven consumer analytics. Studies on the trends of digital globalization show that AI-powered recommendation systems, automated negotiations, and cross-border digital trade platforms have greatly lowered trade barriers related to language and culture. This means that cultural adaptation is not as important for success in the international market [4,6].
This study makes three significant theoretical contributions to the literature on global value chains and digital transformation. First, it extends existing GVC participation models by establishing technology as a critical mediating variable rather than merely an independent factor. These findings challenge traditional trade integration frameworks that emphasize direct relationships between market conditions and trade outcomes, suggesting instead that these relationships are increasingly technology-dependent. Second, our research advances the understanding of differential mediation effects, demonstrating that technological advancements fully mediate some EMDs (regulatory compliance, cultural adaptation) while partially mediating others (economic stability, technological resources, environmental policies). This nuanced perspective refines the theoretical models of how various external factors influence international trade through different technological pathways. Third, our findings contribute to the emerging theoretical discourse on “digital trade facilitation”, suggesting that technology functions not merely as an operational enhancement but as a strategic capability that fundamentally reconfigures the way in which firms respond to external market conditions in global trade environments.
In addition to what has already been written, this study adds to it by showing how technological progress affects the connection between outside market factors and GVC participation. While previous research has examined the direct effects of market conditions on trade integration, this study offers a nuanced perspective by highlighting how digital transformation strengthens this relationship. This study fills a gap in the research on technology-enabled trade expansion in the Middle East by focusing on Saudi Arabia’s economic diversification strategy. It also gives region-specific insights into the factors that affect firms’ participation in GVCs.
Our findings have substantial practical implications for both businesses and policymakers in Saudi Arabia and similar emerging economies. For business leaders, the results highlight the strategic importance of investing in digital transformation initiatives that specifically target international trade barriers. Rather than pursuing technology adoption as a general operational improvement, firms should develop targeted digital strategies that address specific regulatory, cultural, and environmental challenges in their target markets. The full mediation effect of technology on regulatory compliance suggests that firms should prioritize regulatory technology (RegTech) solutions as part of their GVC integration strategies. For policymakers, our findings underscore the importance of coordinated policy approaches that integrate digital infrastructure development with trade facilitation measures. Vision 2030’s emphasis on digital transformation should be more explicitly linked to trade policy through programs that help firms leverage technology for international market access. Specifically, government agencies could develop technology-adoption incentives that target GVC participation barriers, establish digital trade corridors with key trading partners, and create specialized training programs that build digital capabilities for global market integration.
Despite these contributions, several limitations warrant consideration when interpreting our findings. First, our sample is limited to firms operating in Saudi Arabia, which may restrict generalizability to other economic contexts. The specific institutional environment, resource advantages, and development stage of Saudi Arabia likely influence how EMDs and technological advancements interact with GVC participation. Future cross-country comparative studies could examine how these relationships vary across different emerging economies and development contexts. Second, our cross-sectional design represents a significant methodological limitation, as it provides only a snapshot of the relationships at a single point in time rather than capturing the dynamic and evolutionary nature of technological advancement and GVC integration processes. This approach cannot adequately track how firms progress through different stages of technological adoption or how the effects of EMDs evolve as technological capabilities mature. Additionally, cross-sectional data limit our ability to establish definitive causal relationships between variables, potentially overlooking important temporal sequencing between market changes, technological responses, and GVC outcomes. A longitudinal approach would provide deeper insights into how digital transformation gradually reshapes trade relationships over time and how firms adapt their strategies through various stages of technological maturity. Third, while identifying technology’s mediating role, our study does not evaluate specific digital technologies or implementation strategies in detail. Future research should examine which specific technologies (e.g., AI, blockchain, IoT) most effectively address particular external market barriers and explore the organizational capabilities required to successfully deploy these technologies for enhanced GVC participation.

6. Conclusions

Technology mediates the relationship between external market drivers and GVC participation in Saudi Arabia, according to this study. Our empirical findings show that technological advancement amplifies the effects of economic stability, technological resources, and environmental policies on trade integration. The full mediation effects show that technology is the most important way for people to follow the rules and adapt to new cultures in order to increase GVC participation. Digital solutions can transform compliance, operational efficiency, and cross-cultural business operations and sustainability requirements.
This study provides strong empirical evidence on market forces and digital innovation in Saudi Arabia’s emerging economy. Although the study is interesting, its cross-sectional design and focus on a single geographical location convince us that more research should be conducted on long-term changes, changes in specific industries, and comparisons between countries. The findings emphasize the need for policymakers and business leaders to prioritize targeted technology adoption to boost global trade competitiveness and regulatory alignment in rapidly changing international markets.
Our findings offer several GVC participation strategies for business leaders. Firms should first conduct digital readiness assessments focused on trade facilitation capabilities to identify technological gaps that hinder international market access. To get around their biggest problems in the external market, companies should buy blockchain solutions to make sure they follow the rules, AI-driven analytics to help them adapt to new situations, and internet of things (IoT) systems to make the supply chain visible. Third, companies should create integrated digital transformation roadmaps that align technology adoption with GVC participation goals rather than improving operations. To access specialized expertise and resources for digital trade integration, businesses should form strategic partnerships with technology providers, research institutions, and government agencies.
Our findings suggest several targeted policy interventions to boost Saudi Arabia’s GVC participation. First, the government should set up digital trade facilitation programs to help businesses use technology to get around market barriers. These programs should focus on regulatory compliance and cultural adaptation, as these are two areas where technology fully facilitates GVC participation. Second, specific tax breaks, subsidies, or co-investment models for technologies that make trade easier should encourage the use of technologies that are useful in certain industries. Third, digital trade models require modern regulatory frameworks for cross-border data flows, digital signatures, and electronic documentation. Fourth, educational programs should expand to train technical and managerial professionals to implement and maintain advanced digital trade systems. Digital trade agreements, harmonized standards, and collaborative platforms that lower technological barriers to GVC participation should strengthen international cooperation.
We propose a comprehensive research agenda to answer several critical questions based on this study. First, how do emerging technologies (AI, blockchain, IoT, advanced analytics) affect GVC participation differently? Second, what organizational skills are necessary to utilize technology for enhancing global trade? Third, how do firm-level characteristics (size, industry, digital maturity) moderate technology’s mediating effect on GVC participation? Fourth, how do emerging economies evolve through technological adoption and GVC integration? Fifth, how can we measure and monitor technology’s mediating effects to guide the development of adaptive strategies? Future research should employ robust longitudinal designs, including (1) multi-wave panel data collection over 3–5 years to track technology adoption stages and their progressive impacts on GVC participation; (2) time-series analyses that capture technological evolution alongside changing market conditions; (3) event-study approaches examining GVC participation changes around specific technological implementation milestones; and (4) mixed-method longitudinal case studies providing deeper qualitative insights into the causal mechanisms underlying the EMD–technology–GVC relationship. These methodological approaches would significantly enhance our understanding of these complex relationships and provide more nuanced guidance for both theory development and practical application.

Author Contributions

Software, M.M.F. and A.A.A.; formal analysis, M.M.F. and A.A.A.; investigation, M.M.F.; Data curation, M.M.F. and A.A.A.; writing—original draft, A.A.A.; project administration, A.A.A. All authors have read and agreed to the published version of the manuscript.

Funding

This research received no external funding.

Institutional Review Board Statement

Ethical review and approval were waived for this study due to Al Madinah International University’s research protocols, survey-based research that collects non-sensitive data from professional adults does not require formal ethical review board approval (available at: https://www.mediu.edu.my/rules-and-regulation/postgraduates-rules/, accessed on 14 December 2024).

Informed Consent Statement

Informed consent was obtained from all subjects involved in the study.

Data Availability Statement

The raw data supporting the conclusions of this article will be made available by the authors on request.

Conflicts of Interest

The authors declare no conflict of interest.

References

  1. Baldwin, R.; Lopez-Gonzalez, J. Supply-chain trade: A portrait of global patterns and several testable hypotheses. World Econ. 2015, 38, 1682–1721. [Google Scholar] [CrossRef]
  2. Fernandes, A.M.; Kee, H.L.; Winkler, D. Determinants of global Value chain participation: Cross-Country evidence. World Bank Econ. Rev. 2022, 36, 329–360. [Google Scholar] [CrossRef]
  3. Khan, M.S.; Aziz, G.; Bakoben, H.B.M.; Saeed, A. Implications of Sustainable Logistics on Economic, Environment, and Social Dimensions: Pre-and Post-Implementation of Saudi Vision 2030. J. Knowl. Econ. 2025, 1–30. [Google Scholar] [CrossRef]
  4. Chauhan, S.; Singh, R.; Gehlot, A.; Akram, S.V.; Twala, B.; Priyadarshi, N. Digitalization of Supply Chain Management with Industry 4.0 Enabling Technologies: A Sustainable Perspective. Processes 2022, 11, 96. [Google Scholar] [CrossRef]
  5. Wang, X.; Kumar, V.; Kumari, A.; Kuzmin, E. Impact of digital technology on supply chain efficiency in manufacturing industry. In Proceedings of the Digital Transformation in Industry: Trends, Management, Strategies (DTI2021), Ekaterinburg, Russia, 29 October 2021; pp. 347–371. [Google Scholar] [CrossRef]
  6. Dolgui, A.; Ivanov, D. 5G in digital supply chain and operations management: Fostering flexibility, end-to-end connectivity and real-time visibility through internet-of-everything. Int. J. Prod. Res. 2022, 60, 442–451. [Google Scholar] [CrossRef]
  7. Delera, M.; Pietrobelli, C.; Calza, E.; Lavopa, A. Does value chain participation facilitate the adoption of Industry 4.0 technologies in developing countries? World Dev. 2022, 152, 105788. [Google Scholar] [CrossRef]
  8. Ivanov, D.; Dolgui, A.; Sokolov, B. Cloud supply chain: Integrating Industry 4.0 and digital platforms in the "Supply Chain-as-a-Service". Transp. Res. Part E Logist. Transp. Rev. 2022, 160, 102676. [Google Scholar] [CrossRef]
  9. Benlaria, H.; Almawishir, N.F.S. The impact of Educational economic factors on institutional sustainability performance: The Mediating role of green Management Practices. Sustainability 2025, 17, 1260. [Google Scholar] [CrossRef]
  10. Hu, D.; Jiao, J.; Tang, Y.; Xu, Y.; Zha, J. How global value chain participation affects green technology innovation processes: A moderated mediation model. Technol. Soc. 2022, 68, 101916. [Google Scholar] [CrossRef]
  11. Cigna, S.; Gunnella, V.; Quaglietti, L. Global Value Chains: Measurement, trends and drivers. SSRN Electron. J. 2022, 2022, 289. [Google Scholar] [CrossRef]
  12. Hasanov, F.J.; Razek, N. Oil and Non-Oil Determinants of Saudi Arabia’s International Competitiveness: Historical Analysis and Policy Simulations. Sustainability 2023, 15, 9011. [Google Scholar] [CrossRef]
  13. Olaopa, O.R.; Alsuhaibany, Y.M. Economic diversification in Saudi Arabia: The role of information communication technology and e-commerce in achieving Vision 2030 and beyond. Int. J. Technol. Learn. Innov. Dev. 2023, 15, 137–161. [Google Scholar] [CrossRef]
  14. Qamruzzaman, M.; Karim, S. Green energy, green innovation, and political stability led to green growth in OECD nations. Energy Strategy Rev. 2024, 55, 101519. [Google Scholar] [CrossRef]
  15. Abro, A.A.; Alam, N.; Murshed, M.; Mahmood, H.; Musah, M.; Rahman, A.K.M.A. Drivers of green growth in the Kingdom of Saudi Arabia: Can financial development promote environmentally sustainable economic growth? Environ. Sci. Pollut. Res. 2022, 30, 23764–23780. [Google Scholar] [CrossRef]
  16. Boughanmi, H.; Al-Saadi, F.; Zaibet, L.; Abri, I.A.; Akintola, A. Trade in Intermediates and Agro-Food Value chain Integration: The case of the Arab region. SAGE Open 2021, 11, 215824402110025. [Google Scholar] [CrossRef]
  17. Qiu, L.; Hu, D.; Wang, Y. How do firms achieve sustainability through green innovation under external pressures of environmental regulation and market turbulence? Bus. Strategy Environ. 2020, 29, 2695–2714. [Google Scholar] [CrossRef]
  18. Wang, J.; Jin, Z.; Yang, M.; Naqvi, S. Does strict environmental regulation enhance the global value chains position of China’s industrial sector? Pet. Sci. 2021, 18, 1899–1909. [Google Scholar] [CrossRef]
  19. Ofori, E.K.; Li, J.; Radmehr, R.; Zhang, J.; Shayanmehr, S. Environmental consequences of ISO 14001 in European economies amidst structural change and technology innovation: Insights from green governance dynamism. J. Clean. Prod. 2023, 411, 137301. [Google Scholar] [CrossRef]
  20. Li, Y.; Zhang, X.; Hao, J.; Huang, Q. The impact of green technology innovation on global value chain upgrading in China’s equipment manufacturing industry. Front. Environ. Sci. 2022, 10, 1044583. [Google Scholar] [CrossRef]
  21. Nevzorova, T.; Karakaya, E. Explaining the drivers of technological innovation systems: The case of biogas technologies in mature markets. J. Clean. Prod. 2020, 259, 120819. [Google Scholar] [CrossRef]
  22. Salamzadeh, A.; Hadizadeh, M.; Rastgoo, N.; Rahman, M.M.; Radfard, S. Sustainability-Oriented innovation foresight in international new technology based firms. Sustainability 2022, 14, 13501. [Google Scholar] [CrossRef]
  23. Alnasser, A.; Al Ghofaili, A.Y.R.; Almushaiti, M.A.; AlZaidan, Z.I. Navigating Digital Transformation in Alignment with Vision 2030: A Review of Organizational Strategies, Innovations, and Implications in Saudi Arabia. J. Knowl. Learn. Sci. Technol. 2024, 3, 21–29. [Google Scholar] [CrossRef]
  24. Yusuf, N.; Lytras, M.D. Competitive Sustainability of Saudi Companies through Digitalization and the Circular Carbon Economy Model: A Bold Contribution to the Vision 2030 Agenda in Saudi Arabia. Sustainability 2023, 15, 2616. [Google Scholar] [CrossRef]
  25. Viegelahn, C.; Huynh, P.; Kim, K.B. Jobs and Global Supply Chains in South-East Asia; International Labour Organization: Geneva, Switzerland, 2023. [Google Scholar] [CrossRef]
  26. Ambos, B.; Brandl, K.; Perri, A.; Scalera, V.G.; Van Assche, A. The nature of innovation in global value chains. J. World Bus. 2021, 56, 101221. [Google Scholar] [CrossRef]
  27. Tian, K.; Dietzenbacher, E.; Jong-A-Pin, R. Global value chain participation and its impact on industrial upgrading. World Econ. 2022, 45, 1362–1385. [Google Scholar] [CrossRef]
  28. Zou, H.; Zhong, M. Does environmental regulation enhance firm’s position in dual value chain? An analysis based on environmental information disclosure. J. Environ. Manag. 2022, 321, 115918. [Google Scholar] [CrossRef] [PubMed]
  29. Ma, D.; Tang, J.; Jiang, X. Effects of digital global value chain participation on CO2 emissions embodied in digital exports: New evidence from PSTR approach. Energy Econ. 2023, 126, 106913. [Google Scholar] [CrossRef]
  30. Alsadi, A.K.; Aloulou, W.J. Impacts of strategic orientations on Saudi firm performance: Is supply chain integration a missing link? Int. J. Logist. Manag. 2021, 32, 1264–1289. [Google Scholar] [CrossRef]
  31. Pananond, P. Outward Foreign Direct Investment and Upgrading by Emerging Market Firms in Global Value Chains; United Nations ESCAP: Bangkok, Thailand, 2021; Available online: https://hdl.handle.net/20.500.12870/3677 (accessed on 14 December 2024).
  32. Qobo, M.; Mzyece, M. Geopolitics, technology wars and global supply chains: Implications for Africa. S. Afr. J. Int. Aff. 2023, 30, 29–46. [Google Scholar] [CrossRef]
  33. Białowąs, T.; Budzyńska, A. The importance of global value chains in developing countries’ agricultural trade development. Sustainability 2022, 14, 1389. [Google Scholar] [CrossRef]
  34. George, J.; Whitten, D.; Metters, R.; Abbey, J. Emancipatory technology and developing-world supply chains: A case study of African women gemstone miners. J. Oper. Manag. 2022, 68, 619–648. [Google Scholar] [CrossRef]
  35. Meng, Q.; Mohiuddin, M.; Cao, Y. Sustainable Production Clauses and Positioning in the Global Value Chain: An analysis of International Investment Agreements (IIA) of the ICT industry in developing and developed markets. Sustainability 2022, 14, 2396. [Google Scholar] [CrossRef]
  36. Wang, S.; Chen, H. Could Chinese enterprises real benefit from embedding in global value chains? Environ. Dev. Sustain. 2022, 1–30. [Google Scholar] [CrossRef]
  37. Eyo-Udo, N.N.L. Leveraging artificial intelligence for enhanced supply chain optimization. Open Access Res. J. Multidiscip. Stud. 2024, 7, 001–015. [Google Scholar] [CrossRef]
  38. Modgil, S.; Gupta, S.; Stekelorum, R.; Laguir, I. AI technologies and their impact on supply chain resilience during COVID-19. Int. J. Phys. Distrib. Logist. Manag. 2022, 52, 130–149. [Google Scholar] [CrossRef]
  39. Mohsen, B.M. Developments of digital technologies related to supply chain management. Procedia Comput. Sci. 2023, 220, 788–795. [Google Scholar] [CrossRef]
  40. MacCarthy, B.L.; Ivanov, D. The Digital Supply Chain—Emergence, concepts, definitions, and technologies. In The Digital Supply Chain; Elsevier: Amsterdam, The Netherlands, 2022; pp. 3–24. [Google Scholar] [CrossRef]
  41. Dauvergne, P. Is artificial intelligence greening global supply chains? Exposing the political economy of environmental costs. Rev. Int. Polit. Econ. 2022, 29, 696–718. [Google Scholar] [CrossRef]
  42. Shankar, V.; Narang, U. Emerging market innovations: Unique and differential drivers, practitioner implications, and research agenda. J. Acad. Mark. Sci. 2020, 48, 1030–1052. [Google Scholar] [CrossRef]
  43. Matyushok, V.; Krasavina, V.; Berezin, A.; García, J.S. The global economy in technological transformation conditions: A review of modern trends. Econ. Res.-Ekon. Istraz. 2021, 34, 1471–1497. [Google Scholar] [CrossRef]
  44. Yang, Z.; Chen, H.; Du, L.; Lin, C.; Lu, W. How does alliance-based government-university-industry foster cleantech innovation in a green innovation ecosystem? J. Clean. Prod. 2021, 283, 124559. [Google Scholar] [CrossRef]
  45. Fadil, A.; Davis, P.; Geraghty, J. A Mixed-Method Approach to Determine the Successful Factors Affecting the Criticality Level of Intermediate and Final Products on National Basis: A Case Study from Saudi Arabia. Sustainability 2023, 15, 6023. [Google Scholar] [CrossRef]
  46. Luo, Y.; Salman, M.; Lu, Z. Heterogeneous impacts of environmental regulations and foreign direct investment on green innovation across different regions in China. Sci. Total Environ. 2021, 759, 143744. [Google Scholar] [CrossRef] [PubMed]
  47. Hao, Y.; Wu, Y.; Wu, H.; Ren, S. How do FDI and technical innovation affect environmental quality? Evidence from China. Environ. Sci. Pollut. Res. 2020, 27, 7835–7850. [Google Scholar] [CrossRef]
  48. Baruch, Y.; Holtom, B.C. Survey response rate levels and trends in organizational research. Hum. Relat. 2008, 61, 1139–1160. [Google Scholar] [CrossRef]
  49. Hair, J.F.; Risher, J.J.; Sarstedt, M.; Ringle, C.M. When to use and how to report the results of PLS-SEM. Eur. Bus. Rev. 2019, 31, 2–24. [Google Scholar] [CrossRef]
  50. Sarstedt, M.; Hair, J.F.; Ringle, C.M.; Thiele, K.O.; Gudergan, S.P. Estimation issues with PLS and CBSEM: Where the bias lies! J. Bus. Res. 2016, 69, 3998–4010. [Google Scholar] [CrossRef]
  51. Henseler, J.; Hubona, G.; Ray, P.A. Using PLS path modeling in new technology research: Updated guidelines. Ind. Manag. Data Syst. 2016, 116, 2–20. [Google Scholar] [CrossRef]
  52. Hair, J.F.; Howard, M.C.; Nitzl, C. Assessing measurement model quality in PLS-SEM using confirmatory composite analysis. J. Bus. Res. 2022, 109, 101–110. [Google Scholar] [CrossRef]
  53. Fornell, C.; Larcker, D.F. Evaluating structural equation models with unobservable variables and measurement error. J. Mark. Res. 1981, 18, 39–50. [Google Scholar] [CrossRef]
  54. Hair, J.F.; Hult, G.T.M.; Ringle, C.M.; Sarstedt, M. A Primer on Partial Least Squares Structural Equation Modeling (PLS-SEM), 2nd ed.; Sage Publications: Thousand Oaks, CA, USA, 2017. [Google Scholar]
  55. Henseler, J.; Ringle, C.M.; Sarstedt, M. A new criterion for assessing discriminant validity in variance-based structural equation modeling. J. Acad. Mark. Sci. 2015, 43, 115–135. [Google Scholar] [CrossRef]
  56. Voorhees, C.M.; Brady, M.K.; Calantone, R.; Ramirez, E. Discriminant validity testing in marketing: An analysis, causes for concern, and proposed remedies. J. Acad. Mark. Sci. 2016, 44, 119–134. [Google Scholar] [CrossRef]
  57. Almawishir, N.F.S.; Benlaria, H. Using the PLS-SEM model to measure the impact of the knowledge economy on sustainable development in the Al-Jouf region of Saudi Arabia. Sustainability 2023, 15, 6446. [Google Scholar] [CrossRef]
Figure 1. Research framework.
Figure 1. Research framework.
Sustainability 17 03946 g001
Figure 2. Measurement framework, where blue circles represent latent constructs, yellow boxes are observed indicators, and arrows indicate factor loadings and path coefficients. R2 values inside the circles show the explained variance for each construct.
Figure 2. Measurement framework, where blue circles represent latent constructs, yellow boxes are observed indicators, and arrows indicate factor loadings and path coefficients. R2 values inside the circles show the explained variance for each construct.
Sustainability 17 03946 g002
Table 1. Outer loadings, multicollinearity (VIF), reliability, and convergent validity.
Table 1. Outer loadings, multicollinearity (VIF), reliability, and convergent validity.
ConstructItemCodeOuter LoadingsVIFCronbach’s AlphaComposite Reliability (rho_a)AVE
Cultural Adaptation (CA)Our organization adapts its business practices to accommodate cultural differences in international markets.CA10.9012.3080.9190.9200.756
We modify our products and services to align with cultural preferences in different global regions.CA20.8872.033
Our organization regularly trains employees on cross-cultural communication and negotiation skills.CA30.8502.575
We consider local cultural norms when developing marketing and business strategies for international markets.CA40.8872.024
Our organization maintains culturally diverse teams to enhance global market understanding.CA50.8211.233
Environmental Policies (EPs)Our organization prioritizes compliance with international environmental standards.EP10.8352.1870.8880.8940.689
We integrate sustainable practices in our global supply chain operations.EP20.8052.044
Environmental sustainability requirements in global markets influence our production processes.EP30.8452.510
Our organization has formal environmental management systems aligned with international standards.EP40.8212.261
We consider environmental regulations when making decisions about global market entry.EP50.8452.184
Economic Stability (ES)Economic volatility in international markets affects our global value chain participation decisions.ES10.7891.9970.8670.8700.653
Macroeconomic stability in our target markets significantly influences our global trade decisions.ES20.8432.473
We regularly monitor economic indicators in our international markets to inform business strategy.ES30.7821.865
Exchange rate stability is a major factor in our international business planning.ES40.8232.027
Our organization strategically diversifies operations across markets with different economic cycles.ES50.8021.918
Regulatory Compliance (RC)Our organization has dedicated resources for monitoring international regulatory changes.RC10.8592.7650.8780.8880.672
We have formal systems in place to ensure compliance with regulations in international markets.RC20.8712.009
Regulatory complexity influences our decisions about which global markets to enter.RC30.7681.871
Our organization adapts products and services to meet regulatory requirements in different markets.RC40.7923.101
Compliance with trade regulations is a significant factor in our market entry decisions.RC50.8042.203
Technological Advancements (TAs)Our organization effectively utilizes digital technologies to overcome international trade barriers.TA10.9121.3730.9220.9230.811
We implement advanced technologies to enhance global supply chain visibility and coordination.TA20.8993.178
Our organization regularly invests in new technologies that improve our global market capabilities.TA30.9151.442
We use digital platforms to facilitate international business transactions and partnerships.TA40.8762.648
Technological Resources (TRs)Our organization has sufficient technological infrastructure to support international business operations.TR10.8372.2690.8830.8890.683
We have access to the necessary digital tools for managing global supply chains effectively.TR20.8392.277
Our technology resources allow us to efficiently comply with international regulatory requirements.TR30.7661.971
We have the necessary digital skills and expertise to compete effectively in global markets.TR40.8783.026
Our organization allocates adequate budget for technology investments that support global operations.TR50.8072.061
Global Value Chain Participation (VC)Our organization is actively integrated into global production networks.VC10.7911.8600.9140.9160.747
We source a significant portion of our inputs from international suppliers.VC20.8831.241
We maintain collaborative relationships with international suppliers and customers.VC30.9001.708
Our organization participates in multiple stages of the global value chain.VC40.9133.822
We regularly engage in knowledge transfer with international business partners.VC50.8272.254
Note: Outer loadings ≥ 0.7 ensure reliability; VIF < 5 indicates no multicollinearity; Cronbach’s alpha and composite reliability ≥ 0.7 confirm internal consistency; and AVE ≥ 0.5 validates convergent validity.
Table 2. Discriminant validity assessment (heterotrait–monotrait ratio (HTMT)).
Table 2. Discriminant validity assessment (heterotrait–monotrait ratio (HTMT)).
ConstructCAEPsESRCTAsTRsVC
CA
EP0.825
ES0.8750.894
RC0.8430.7070.801
TA0.8240.7370.8380.830
TR0.8200.7030.7650.8190.880
VC0.8730.7230.8470.8500.8020.814
Note: HTMT ratio < 0.90 confirms discriminant validity. Cultural Adaptation (CA); Environmental Policies (EPs); Economic Stability (ES); Regulatory Compliance (RC); Technological Advancements (TAs); Technological Resources (TRs); Global Value Chain Participation (VC).
Table 3. Discriminant validity assessment (Fornell–Larcker criterion).
Table 3. Discriminant validity assessment (Fornell–Larcker criterion).
ConstructCAEPsESRCTAsTRsVC
CA0.870
EP0.7390.830
ES0.7840.7890.808
RC0.7610.7020.7920.820
TA0.7510.7560.7530.7540.901
TR0.7350.7050.7640.7750.8000.826
VC0.7000.7400.7580.7670.7660.7820.864
Note: The square root of AVE (bold values) should be greater than inter-construct correlations, confirming that each construct is more related to its own indicators than to others. Cultural Adaptation (CA); Environmental Policies (EPs); Economic Stability (ES); Regulatory Compliance (RC); Technological Advancements (TAs); Technological Resources (TRs); Global Value Chain Participation (VC).
Table 4. Direct hypothesis testing.
Table 4. Direct hypothesis testing.
HypothesisRelationship(β)t-Valuep-Value95% CI (-)Results
H1EMDs → VC0.7399.741 **0.0000.5930.888Accepted
H1aES → VC0.0800.062 *0.0440.0020.174Accepted
H1bRC → VC0.1070.066 *0.107−0.0200.238Rejected
H1cTRs → VC0.0850.075 *0.0340.0060.194Accepted
H1dCA → VC0.0060.081 *0.941−0.1550.159Rejected
H1eEPs → VC0.2250.078 **0.0040.0780.385Accepted
H2EMDs → TAs0.86617.893 **0.0000.8320.899Accepted
H2aES → TAs0.0310.065 *0.634−0.0970.158Rejected
H2bRC → TAs0.0420.072 *0.556−0.0950.188Rejected
H2cTRs → TAs0.1290.073 *0.0480.0140.274Accepted
H2dCA → TAs0.3530.076 **0.0000.2100.506Accepted
H2eEPs → TAs0.3980.067 **0.0000.2620.529Accepted
H3TAs → VC0.4600.081 **0.0000.2950.611Accepted
Note: External Market Drivers (EMDs) include Economic Stability (ES), Regulatory Compliance (RC), Technological Resources (TRs), Cultural Adaptation (CA), and Environmental Policies (EPs), influencing Technological Advancements (TAs) and Global Value Chain Participation (VC). CI: Confidence interval. * p < 0.05, ** p < 0.01. Bootstrap (n = 5000): t-values > 1.96 (p < 0.05); t-values > 2.58 (p < 0.01).
Table 5. Indirect effects.
Table 5. Indirect effects.
HypothesisRelationship(β)t-Valuep-Value95% CI (-)ResultsDecision
H4EMDs → TAs → VC0.1221.717 *0.0860.0030.245AcceptedPartial Mediation
H4aES → TAs → VC0.0282.015 *0.0440.0040.085AcceptedPartial Mediation
H4bRC → TAs → VC0.0322.167 *0.0310.0060.098AcceptedFull Mediation
H4cTRs → TAs → VC0.0592.035 *0.0420.0070.127AcceptedPartial Mediation
H4dCA → TAs → VC0.1623.947 **0.0000.0890.248AcceptedFull Mediation
H4eEPs → TAs → VC0.1833.996 **0.0000.0990.278AcceptedPartial Mediation
Note: External Market Drivers (EMDs) include Economic Stability (ES), Regulatory Compliance (RC), Technological Resources (TRs), Cultural Adaptation (CA), and Environmental Policies (EPs), influencing Technological Advancements (TAs) and Global Value Chain Participation (VC). CI: Confidence interval. * p < 0.05, ** p < 0.01. Bootstrap (n = 5000): t-values > 1.96 (p < 0.05); t-values > 2.58 (p < 0.01).
Disclaimer/Publisher’s Note: The statements, opinions and data contained in all publications are solely those of the individual author(s) and contributor(s) and not of MDPI and/or the editor(s). MDPI and/or the editor(s) disclaim responsibility for any injury to people or property resulting from any ideas, methods, instructions or products referred to in the content.

Share and Cite

MDPI and ACS Style

Farea, M.M.; Aljofi, A.A. The Influence of External Market Drivers on Global Value Chain Participation in Saudi Arabia: The Mediating Role of Technological Advancements. Sustainability 2025, 17, 3946. https://doi.org/10.3390/su17093946

AMA Style

Farea MM, Aljofi AA. The Influence of External Market Drivers on Global Value Chain Participation in Saudi Arabia: The Mediating Role of Technological Advancements. Sustainability. 2025; 17(9):3946. https://doi.org/10.3390/su17093946

Chicago/Turabian Style

Farea, Mazen Mohammed, and Abdullah A. Aljofi. 2025. "The Influence of External Market Drivers on Global Value Chain Participation in Saudi Arabia: The Mediating Role of Technological Advancements" Sustainability 17, no. 9: 3946. https://doi.org/10.3390/su17093946

APA Style

Farea, M. M., & Aljofi, A. A. (2025). The Influence of External Market Drivers on Global Value Chain Participation in Saudi Arabia: The Mediating Role of Technological Advancements. Sustainability, 17(9), 3946. https://doi.org/10.3390/su17093946

Note that from the first issue of 2016, this journal uses article numbers instead of page numbers. See further details here.

Article Metrics

Back to TopTop